Sign in to use this feature.

Years

Between: -

Subjects

remove_circle_outline
remove_circle_outline
remove_circle_outline
remove_circle_outline
remove_circle_outline
remove_circle_outline
remove_circle_outline
remove_circle_outline
remove_circle_outline

Journals

remove_circle_outline
remove_circle_outline
remove_circle_outline
remove_circle_outline
remove_circle_outline
remove_circle_outline

Article Types

Countries / Regions

remove_circle_outline
remove_circle_outline
remove_circle_outline
remove_circle_outline
remove_circle_outline
remove_circle_outline

Search Results (1,179)

Search Parameters:
Keywords = osteogenic activity

Order results
Result details
Results per page
Select all
Export citation of selected articles as:
10 pages, 2292 KB  
Communication
Activation of the Ahr–IL-6 Axis by Kynurenic Acid Promotes Bone Marrow-Derived MSC Expansion
by Chi Hung Nguyen, Hang Thi Thu Hoang, Tien Thi Vu, An Dang Pham, Thanh Trung Tran, Taisuke Nakahama and Nam Trung Nguyen
Curr. Issues Mol. Biol. 2026, 48(1), 48; https://doi.org/10.3390/cimb48010048 (registering DOI) - 30 Dec 2025
Abstract
Kynurenic acid (KYNA), a small molecule derived from the tryptophan–kynurenine pathway, can readily diffuse across biological membranes and act as an endogenous ligand for receptors such as the aryl hydrocarbon receptor (Ahr). While KYNA dysregulation is implicated in neurodegenerative disorders, the role of [...] Read more.
Kynurenic acid (KYNA), a small molecule derived from the tryptophan–kynurenine pathway, can readily diffuse across biological membranes and act as an endogenous ligand for receptors such as the aryl hydrocarbon receptor (Ahr). While KYNA dysregulation is implicated in neurodegenerative disorders, the role of the KYNA–Ahr-IL-6 axis in MSC proliferation and differentiation remains poorly defined. We investigated the impact of KYNA on murine bone marrow-derived MSCs (BM-MSCs) at various concentrations (10–200 μM) and time points (8–48 h). The BM-MSC phenotype was assessed via flow cytometry; proliferation, via cell counting; and the gene expression of Ahr, Cyp1a1, Cyp1b1, and Il-6, via quantitative real-time PCR. Multipotency was evaluated through adipogenic, osteogenic, and chondrogenic differentiation assays with histochemical confirmation. KYNA significantly upregulated Ahr mRNA expression. Among the tested concentrations, 100 μM KYNA induced the highest Ahr expression (~19.1 ± 1.5-fold greater than that of the untreated controls, p < 0.005). Notably, 10 and 50 μM KYNA caused moderate induction, whereas compared with 100 μM KYNA, 200 μM did not further increase expression. In addition, KYN treatment increased Cyp1a1, Cyp1b1, and Il-6 expression, with increases of ~64.6 ± 4.5-fold, ~43.6 ± 2.3-fold, and ~41.6 ± 1.2-fold, respectively. Compared with no treatment, 100 µM KYNA enhanced BM-MSC proliferation by 1.210 ± 0.02, 1.189 ± 0.03, and 1.242 ± 0.02-fold across passages P3, P4, and P5, respectively (p < 0.05), without altering Sca-1, CD90, or CD45 expression or impairing trilineage differentiation potential. KYNA may activate the AHR–IL-6 signaling axis to promote BM-MSC expansion. This controlled proliferative effect, without loss of phenotypic or functional integrity, highlights the pharmacological potential of KYNA as a small-molecule modulator for stem cell-based therapies. Full article
(This article belongs to the Section Biochemistry, Molecular and Cellular Biology)
Show Figures

Figure 1

25 pages, 13512 KB  
Article
Vitamin D-Loaded Chitosan Nanostructures for Bone Regeneration: A Combined In Vitro and In Vivo Evaluation in an Osteoporotic Rat Model
by Corina Giorgiana Muresan, Ioana Codruta Mirica, Alina Forray, Nausica Petrescu, Olga Soritau, Luciana-Mădălina Gherman, Simina Angela Lăcrimioara Iusan, Evelyn Vanea, Emilia Oprita, Ana Condor, Maria Aluas, Carmen Mihaela Mihu, Bianca Adina Boşca, Lavinia Patricia Mocan, Madalin Mihai Onofrei, Raluca Maria Pop, Bianca-Astrid Andone, Lucian Barbu-Tudoran, Sanda Boca, Mihaela Hedesiu and Patricia Ondine Lucaciuadd Show full author list remove Hide full author list
Medicina 2026, 62(1), 73; https://doi.org/10.3390/medicina62010073 (registering DOI) - 29 Dec 2025
Abstract
Background and Objectives: Reduced bone quality due to osteoporosis significantly complicates oral rehabilitation and bone regeneration therapies. While Vitamin D (Vit. D3) is crucial for osteogenesis, systemic administration often lacks local efficacy. This study aimed to evaluate the osteoregenerative potential of a [...] Read more.
Background and Objectives: Reduced bone quality due to osteoporosis significantly complicates oral rehabilitation and bone regeneration therapies. While Vitamin D (Vit. D3) is crucial for osteogenesis, systemic administration often lacks local efficacy. This study aimed to evaluate the osteoregenerative potential of a novel Chitosan-based nanostructured scaffold (NS) loaded with Vit. D3, underlining its efficacy in vitro and in an ovariectomized (OVX) rat model of osteoporosis. Materials and Methods: Chitosan NSs were fabricated with varying Vit. D3 concentrations. In vitro assessments included cytotoxicity (MTT assay), cell viability (Alamar Blue), and mineralization (Alizarin Red) using human dental follicle stem cells. In vivo, 30 Wistar rats were ovariectomized to induce osteoporosis (confirmed by biomarkers Osteocalcin and β-CTX) and were divided into three groups (n = 10). Bilateral maxillary bone defects were treated with (1) a Control (clot only), (2) a Hemostatic Sponge with Vit. D3 (HS/Vit. D3), or (3) an NS loaded with Vit. D3 (NS/Vit. D3-6.25 ng/mL). Histological and morphometric analyses were performed at 4 and 8 weeks. Results: In vitro, the NS loaded with 6.25 ng/mL Vit. D3 demonstrated superior cytocompatibility, achieving a cell viability of 117.77% at 72 h and significantly enhanced calcium nodule deposition compared to controls. In vivo, a total of 44 defect sites were analyzed following the exclusion of compromised samples (Control: 16 sites; HS/Vit. D3: 16 sites; NS/Vit. D3: 12 sites). The NS/Vit. D3-6.25 ng/mL group exhibited the highest degree of mature bone formation and vascularization (p < 0.05) compared to the Control and HS/Vit. D3 groups. While cellular activity (osteoblasts/osteocytes) was initially higher in the HS/Vit. D3 group, the NS/Vit. D3-6.25 ng/mL group achieved superior structural integration and scaffold replacement by mature bone tissue over time. Conclusions: The novel Vit. D3-loaded Chitosan NS effectively promotes bone regeneration in osteoporotic conditions. It supports osteogenic differentiation in vitro and enhances bone matrix maturation in vivo, suggesting its potential as a bioactive scaffold for regenerative dentistry. Full article
Show Figures

Figure 1

33 pages, 2694 KB  
Review
Biomimetic Strategies for Bone Regeneration: Smart Scaffolds and Multiscale Cues
by Sheikh Md Mosharof Hossen, Md Abdul Khaleque, Min-Su Lim, Jin-Kyu Kang, Do-Kyun Kim, Hwan-Hee Lee and Young-Yul Kim
Biomimetics 2026, 11(1), 12; https://doi.org/10.3390/biomimetics11010012 - 27 Dec 2025
Viewed by 191
Abstract
Bone regeneration remains difficult due to the complex bone microenvironment and the limited healing capacity of large defects. Biomimetic strategies offer promising solutions by using advanced 3D scaffolds guided by natural tissue cues. Recent advances in additive manufacturing, nanotechnology, and tissue engineering now [...] Read more.
Bone regeneration remains difficult due to the complex bone microenvironment and the limited healing capacity of large defects. Biomimetic strategies offer promising solutions by using advanced 3D scaffolds guided by natural tissue cues. Recent advances in additive manufacturing, nanotechnology, and tissue engineering now allow the fabrication of hierarchical scaffolds that closely mimic native bone. Smart scaffold systems combine materials with biochemical and mechanical signals. These features improve vascularization, enhance tissue integration, and support better regenerative outcomes. Bio-inspired materials also help connect inert implants with living tissues by promoting vascular network formation and improving cell communication. Multiscale design approaches recreate bone nano- to macro-level structure and support both osteogenic activity and immune regulation. Intelligent and adaptive scaffolds are being developed to respond to physiological changes and enable personalized bone repair. This review discusses the current landscape of biomimetic scaffold design, fabrication techniques, material strategies, biological mechanisms, and translational considerations shaping next-generation bone regeneration technologies. Future directions focus on sustainable, clinically translatable biomimetic systems that can integrate with digital health tools for improved treatment planning. Full article
Show Figures

Figure 1

19 pages, 1620 KB  
Opinion
The Critical Role of Transcription Factor RUNX2 in Bone Mechanobiology
by Maria A. Katsianou, Antonios N. Gargalionis, Kostas A. Papavassiliou, Angeliki Margoni, Athanasios G. Papavassiliou and Efthimia K. Basdra
Cells 2026, 15(1), 50; https://doi.org/10.3390/cells15010050 (registering DOI) - 26 Dec 2025
Viewed by 90
Abstract
Mechanobiology plays a pivotal role in skeletal development and bone remodeling. Mechanical signals such as matrix stiffness, fluid shear stress, and hydrostatic pressure activate the Runt-related transcription factor 2 (RUNX2) bone-specific transcription factor through pathways including the mitogen-activated protein kinase (MAPK) signaling cascade [...] Read more.
Mechanobiology plays a pivotal role in skeletal development and bone remodeling. Mechanical signals such as matrix stiffness, fluid shear stress, and hydrostatic pressure activate the Runt-related transcription factor 2 (RUNX2) bone-specific transcription factor through pathways including the mitogen-activated protein kinase (MAPK) signaling cascade and yes-associated protein (YAP)/transcriptional co-activator with PDZ-binding motif (TAZ) effectors. RUNX2 itself affects chromatin remodeling and nuclear architecture via Lamin A/C and Nesprin 1, thereby directing osteogenic differentiation. Thus, RUNX2 acts both as a mechanosensor and mechanoregulator, whereas RUNX2’s mechanosensitivity has been leveraged as a target to achieve bone regeneration. Notably, post-translational modifications and epigenetic alterations can orchestrate this regulation, integrating metabolic and circadian signals. However, due to RUNX2’s nuclear localization, its targeting remains a challenging issue. To this end, indirect targeting, through mammalian/mechanistic target of rapamycin complex 1 (mTORC1) or microRNAs (miRNAs), offers new strategies to employ biomechanics in an attempt to intervene with bone diseases driven by mechanical cues or degeneration, and ultimately repair and regenerate the damaged tissues. Herein we critically elaborate upon molecular aspects of RUNX2 regulation towards exploitation at the clinical level. Full article
Show Figures

Figure 1

16 pages, 10391 KB  
Article
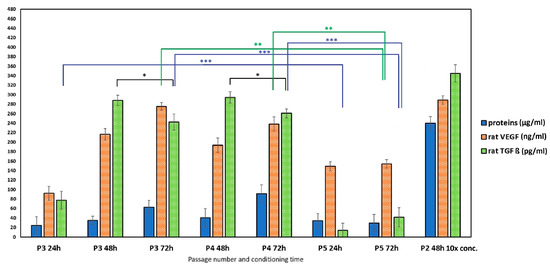
Synergistic Effect of Conditioned Medium and Calcium Phosphate Biocement on Osteogenic Properties of Composite
by Mária Giretová, Ľubomír Medvecký, Lenka Luptáková, Radoslava Štulajterová, Tibor Sopčák and Eva Székiová
J. Funct. Biomater. 2026, 17(1), 10; https://doi.org/10.3390/jfb17010010 - 22 Dec 2025
Viewed by 223
Abstract
The aim of the study was to investigate the synergistic effect of conditioned medium (CM) and two types of calcium phosphate biocements on the osteogenic properties of a composite material through rat bone marrow-derived mesenchymal stem cells (MSCs). Briefly, MSCs were cultured for [...] Read more.
The aim of the study was to investigate the synergistic effect of conditioned medium (CM) and two types of calcium phosphate biocements on the osteogenic properties of a composite material through rat bone marrow-derived mesenchymal stem cells (MSCs). Briefly, MSCs were cultured for 7 and 17 days in extracts derived from the two biocement types. These extracts were supplemented with 5% (v/v) of concentrated CM. The CM was obtained from rat bone marrow MSC cultures after a 48 h conditioning period. The results showed that the addition of CM had a significant positive impact on the osteoblastic differentiation of MSCs, particularly in the extracts from the tetracalcium phosphate/monetite/calcium sulfate hemihydrate biocement (designated as CAS cement) compared to the other tested cement extract (designated C cement). After 17 days of culturing, a notable increase in cell viability and alkaline phosphatase (ALP) activity, as well as the upregulation of osteoblastic-related gene expression, was found. This enhancement in osteogenic activity was likely driven by the growth factors and bioactive molecules present in the CM. The study concluded that supplementing the biocement extracts with only 5% of 10X concentrated CM is sufficient to significantly influence and improve the in vitro characteristics, cell behavior, gene expression, and synthesis of cell products. It was demonstrated that, especially in the CAS supplemented with CM (CAS + CM) extract system, the improvement in osteogenic properties was due to the synergistic effect between the higher concentration of calcium ions in extracts released from the calcium sulfate hemihydrate-containing cement and the bioactive molecules supplied by the CM. Full article
(This article belongs to the Special Issue Development of Biocomposites for Bone Tissue Engineering)
Show Figures

Graphical abstract

19 pages, 7178 KB  
Article
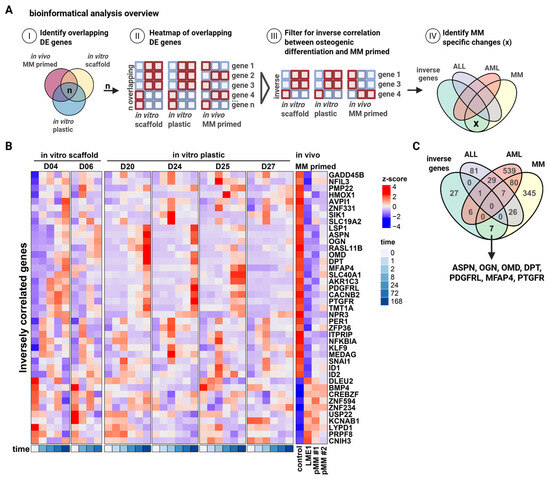
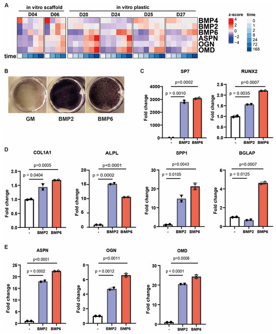
Humanized Bone Model Identifies BMP6 as a Multifunctional Regulator in Myeloma Bone Disease
by Jiaxian Wang, Thomas Baardemans, Ricardo de Matos Simoes, Willy Noort, Ruud W. J. Ruiter, Henk-Jan Prins, Susan E. van Hal-van Veen, Huipin Yuan, Joost D. de Bruijn, Anton C. M. Martens, Constantine S. Mitsiades, Sonja Zweegman, Maria Themeli and Richard W. J. Groen
Biomolecules 2025, 15(12), 1747; https://doi.org/10.3390/biom15121747 - 18 Dec 2025
Viewed by 245
Abstract
Multiple myeloma (MM) is a plasma cell malignancy that disrupts bone homeostasis by suppressing osteogenesis and promoting osteoclast activity. While most therapeutic interventions to date have focused on targeting tumor cells and reducing osteolysis, we investigate whether osteoinductive strategies can restore bone formation [...] Read more.
Multiple myeloma (MM) is a plasma cell malignancy that disrupts bone homeostasis by suppressing osteogenesis and promoting osteoclast activity. While most therapeutic interventions to date have focused on targeting tumor cells and reducing osteolysis, we investigate whether osteoinductive strategies can restore bone formation and counteract disease progression. Using a human bone marrow-like scaffold model that enables direct in vivo evaluation of tumor–stroma interactions and human bone formation, we demonstrate that MM-derived mesenchymal stromal cells (MSCs) retain osteogenic potential but are functionally suppressed by MM cells. Transcriptomic profiling of MM-primed MSCs revealed the downregulation of small leucine-rich proteoglycans (SLRPs), ASPN, OGN, and OMD, key mediators of bone morphogenetic protein (BMP) signaling, which governs osteoblast differentiation. Among the BMPs analyzed, BMP6 emerged as a potent inducer of osteogenesis and regulator of the expression of these SLRPs. Notably, BMP6 selectively promoted bone formation without enhancing osteoclastogenesis and attenuated inflammatory and tumor-supportive MSC phenotypes. BMP6 also directly inhibited MM cell proliferation and suppressed IL6-induced growth. These findings highlight BMP6 as a distinct multifunctional regulator warranting further investigation as a potential therapeutic approach, while establishing the humanized model as a valuable platform for dissecting tumor–bone interactions in MM. Full article
Show Figures

Figure 1

21 pages, 8854 KB  
Article
A Novel RANKL/RANK Inhibitor IMB-R38 Inhibits Osteoporosis Through Regulating Bone Metabolism
by Yuyan Zhang, Xinwei Wei, Ren Sheng, Guijun Yang, Xiaowan Han, Jingrui Wang, Chao Liu, Shunwang Li, Lijuan Lei, Weilian Jiang, Yang Lun, Shuyi Si, Jing Zhang and Yanni Xu
Int. J. Mol. Sci. 2025, 26(24), 12151; https://doi.org/10.3390/ijms262412151 - 17 Dec 2025
Viewed by 328
Abstract
Osteoporosis is a systemic skeletal disease that severely impairs the health of the elderly population. The interaction between the receptor activator of the NF-κB ligand (RANKL) and its receptor RANK is critical for osteoclast differentiation and function. Therefore, targeting the RANKL/RANK interaction represents [...] Read more.
Osteoporosis is a systemic skeletal disease that severely impairs the health of the elderly population. The interaction between the receptor activator of the NF-κB ligand (RANKL) and its receptor RANK is critical for osteoclast differentiation and function. Therefore, targeting the RANKL/RANK interaction represents a promising strategy for osteoporosis. In this study, we employed a newly established yeast two-hybrid system based on RANKL/RANK interaction and identified IMB-R38, a novel benzamide compound that dose-dependently blocked RANKL/RANK interaction by inhibiting the growth of AH109 cells harboring pAD-RANKL/pBD-RANK plasmids in quadruple-dropout medium. IMB-R38 significantly suppressed osteoclast differentiation, disrupted F-actin ring formation, and downregulated the expression of osteoclast-specific genes, including NFATc1 and MMP9 in RANKL-induced RAW264.7 macrophages. IMB-R38 also promoted osteoblast differentiation by upregulating the expression of osteogenic genes. Importantly, in a dexamethasone (DXM)-induced osteoporotic zebrafish model, IMB-R38 significantly increased bone mineralization, with anti-osteoporosis efficacy superior to that of alendronate sodium (Alen). RT-qPCR assays showed that IMB-R38 significantly upregulated the mRNA expression of osteogenesis genes (Bmp2, Runx2a, Runx2b, Sp7, Alp, and Oc) while markedly downregulating that of the osteoclastogenesis genes (Mmp9, Mmp13, and Mmp2) compared with the DXM group. Mechanistically, an SPR assay confirmed that IMB-R38 directly binds with RANK but not RANKL to disrupt RANKL/RANK interaction. Furthermore, Asp168 of RANK was identified as a key amino acid that mediates both RANKL interaction and IMB-R38 binding. The inhibition of RANKL/RANK by IMB-R38 suppressed JNK phosphorylation and, consequently, osteoclast differentiation and function. Collectively, our findings identify IMB-R38 as a novel RANKL/RANK inhibitor with therapeutic potential for osteoporosis through its regulation of bone metabolism. Full article
(This article belongs to the Collection Advances in Cell and Molecular Biology)
Show Figures

Figure 1

17 pages, 1631 KB  
Article
Functionally Distinct Shed Subpopulations Detected After Magnetic-Activated Cell Sorting of CD71 and CD146
by Marina Miteva, Emilia Karova, Natalia Grancharova, Mirela Marinova-Takorova, Violeta Dogandzhiyska, Krasimir Hristov, Nikolay Ishkitiev, Vanyo Mitev, Evgeniy Aleksiev and Zornitsa Mihaylova
Cells 2025, 14(24), 2010; https://doi.org/10.3390/cells14242010 - 17 Dec 2025
Viewed by 240
Abstract
Mesenchymal stem cells derived from human exfoliated deciduous teeth (SHED) are a promising source for regenerative therapies due to their multipotency, proliferative capacity, and immunomodulatory properties. The present study aimed to isolate and characterize SHED subpopulations based on CD71 and CD146 expression and [...] Read more.
Mesenchymal stem cells derived from human exfoliated deciduous teeth (SHED) are a promising source for regenerative therapies due to their multipotency, proliferative capacity, and immunomodulatory properties. The present study aimed to isolate and characterize SHED subpopulations based on CD71 and CD146 expression and evaluate their multilineage differentiation potential. SHED were obtained from pediatric donors and separated into CD71+, CD71, CD146+, and CD146 fractions using magnetic-activated cell sorting (MACS). CD71+/CD71 and CD146+/CD146 populations were isolated independently; no simultaneous double sorting for both markers was performed. Immunocytochemistry was employed to confirm the expression of surface and intracellular markers, including STRO-1, CD44, nestin, and vimentin. Multilineage differentiation assays toward osteogenic, adipogenic, and chondrogenic lineages revealed that CD71+ cells exhibited reduced osteogenic capacity compared to CD71 cells, whereas CD146+ cells showed enhanced osteogenic and adipogenic differentiation. Chondrogenic differentiation seemed unaffected by marker expression under the 2D conditions employed. These results highlight functional heterogeneity within SHED populations and indicate that CD71 and CD146 independently influence differentiation outcomes. The selective enrichment of CD146+ SHED may enhance osteogenic and adipogenic regenerative applications, while CD71+ subsets may serve as a valuable model for studying proliferation and paracrine effects. Limitations include the use of in vitro differentiation assays and the absence of in vivo validation; additionally, combined CD71/CD146 analysis may further clarify the relationship between metabolic activity and stem/progenitor niche characteristics. Overall, marker-based characterization of SHED subpopulations provides insight into their biological properties and potential utility in targeted cell-based therapeutic strategies. Full article
Show Figures

Figure 1

14 pages, 4719 KB  
Article
Ferroptosis Inhibition Enhances Osteoblast Activity: The Role of Liproxstatin-1 and Coenzyme Q10
by Alireza Valanezhad, Tetsurou Odatsu, Farzaneh Valanezhad, Shigeaki Abe and Ikuya Watanabe
Int. J. Mol. Sci. 2025, 26(24), 12059; https://doi.org/10.3390/ijms262412059 - 15 Dec 2025
Viewed by 359
Abstract
Ferroptosis, a form of regulated cell death triggered by lipid peroxidation, is implicated in various degenerative diseases and bone regeneration. In this study, we hypothesized that the ferroptosis inhibitors Liproxstatin-1 (Lip-1) and Coenzyme Q10 (CoQ10) play a dual role in protecting cells against [...] Read more.
Ferroptosis, a form of regulated cell death triggered by lipid peroxidation, is implicated in various degenerative diseases and bone regeneration. In this study, we hypothesized that the ferroptosis inhibitors Liproxstatin-1 (Lip-1) and Coenzyme Q10 (CoQ10) play a dual role in protecting cells against ferroptotic damage and promoting osteogenic differentiation in MC3T3-E1 cells. Erastin-induced ferroptosis significantly reduced cell viability and increased lipid peroxidation, as evidenced by BODIPY™ 581/591 C11 staining. Both Lip-1 and CoQ10 decreased lipid peroxidation and restored cell viability, particularly at early treatment points. Post-treatment recovery experiments showed that both agents reversed erastin-induced damage, with Lip-1 having a stronger and more sustained effect. ALP activity assays on day 14 revealed dose-dependent increases with Lip-1 and moderate stimulation with CoQ10, indicating additional osteoinductive properties. Moreover, cell density affected sensitivity to lipid peroxidation, with higher cell densities providing protection through antioxidant pooling. These results highlight CoQ10 and Lip-1 as promising candidates for bone tissue engineering, as they offer protection against ferroptosis and promote osteoblast differentiation. Overall, this study emphasizes the therapeutic potential of ferroptosis modulators for bone regeneration. Full article
(This article belongs to the Special Issue Ferroptosis, ROS and Cell Death Cytomodulator Compounds)
Show Figures

Figure 1

19 pages, 8589 KB  
Article
Alternating Current Stimulation Promotes Healing of Bone Fractures in Rabbits
by Shaohui Geng, Hesong Wang, Guiyang Huo, Li Wang, Haixu Jiang, Heng Xu, Enfan Xiao, Li Liu, Xingjian Wang, Xia Li, Guangrui Huang, Xiaohong Mu and Anlong Xu
Bioengineering 2025, 12(12), 1356; https://doi.org/10.3390/bioengineering12121356 - 12 Dec 2025
Viewed by 479
Abstract
Background: Bone fracture is a partial or complete break in the continuity of a bone, which poses a significant healthcare burden. It is important to discover a novel method to stimulate and speed-up the healing of bone fractures. Aim: This study aimed to [...] Read more.
Background: Bone fracture is a partial or complete break in the continuity of a bone, which poses a significant healthcare burden. It is important to discover a novel method to stimulate and speed-up the healing of bone fractures. Aim: This study aimed to investigate the effects and mechanisms of alternating current (AC) in promoting bone fracture healing. Methods: A rabbit bone fracture model was used. X-ray and Micro-CT evaluated fracture healing, while HE staining and immunohistochemistry assessed morphological changes. In vitro, pre-osteoblastic cells were tested with alizarin red S staining and alkaline phosphatase (ALP) activity. RNA-seq analysis explored potential mechanisms. Results: X-ray evaluation showed that alternating current stimulation (ACS) promoted bone formation and shaping by day 14 post-treatment. Micro-CT results revealed significant new bone formation as early as day 3 and day 7 (p < 0.05). HE staining indicated more trabecular bone formation in the ACS group compared to the model group at days 7 and 14. Immunohistochemistry showed higher expression of BMP-2 and VEGF in the ACS group by day 7. In vitro, ACS enhanced osteogenic differentiation, increasing calcified nodule formation and ALP activity. Gene expression analysis demonstrated significant changes in key osteogenic genes, confirmed by multiple immunohistochemical staining. Conclusions: ACS may be a novel method for treating bone fractures more rapidly, significantly relieving the patient’s burden, particularly in the early stages of bone healing. Full article
(This article belongs to the Section Regenerative Engineering)
Show Figures

Figure 1

23 pages, 3355 KB  
Article
CAPE Derivatives as Potent Agents for Induction of Osteogenic Differentiation in DPSCs and Biomaterial Development
by Marwa Balaha, Barbara De Filippis, Monica Rapino, Paulina Kazimierczak, Agata Przekora, Tamer Esmail, Eleonora Chiara Toto, Giulia Petrucci, Cristina Canal, Amelia Cataldi and Viviana di Giacomo
Biomedicines 2025, 13(12), 3039; https://doi.org/10.3390/biomedicines13123039 - 10 Dec 2025
Viewed by 277
Abstract
Objectives: Bone defects, resulting from many causes, represent a challenge in maxillofacial and orthopedic surgery. Regenerative medicine offers promising strategies by introducing exogenous materials to modify the tissue environment and modulate the body’s natural healing mechanisms. Dental pulp stem cells (DPSCs) are [...] Read more.
Objectives: Bone defects, resulting from many causes, represent a challenge in maxillofacial and orthopedic surgery. Regenerative medicine offers promising strategies by introducing exogenous materials to modify the tissue environment and modulate the body’s natural healing mechanisms. Dental pulp stem cells (DPSCs) are considered an effective source for tissue repair. Small molecules such as caffeic acid phenethyl ester (CAPE), although having promising effects in promoting bone regeneration, are characterized by low chemical stability, which impairs their clinical application. This study aimed to investigate the bone regenerative capability of four CAPE derivatives, recently synthesized in our laboratory and selected based on previous studies. Methods: DPSCs were induced to osteogenic differentiation in the presence of these compounds (0–5 μM), and cell viability, matrix deposition, alkaline phosphatase activity, and osteogenic marker gene expression were evaluated. In addition, bone biomaterials composed of a chitosan/agarose matrix reinforced with nanohydroxyapatite and enriched with these CAPE derivatives were fabricated and assessed for cytotoxicity and cell adhesion. Results: Two of the tested compounds effectively enhanced DPSC differentiation toward the osteogenic lineage. The fabricated bone biomaterials showed no cytotoxicity and supported cell adhesion. Furthermore, these compounds demonstrated stability under various conditions, confirming their suitability for incorporation into bone biomaterials. Conclusions: The tested CAPE derivatives exhibit promising osteoinductive properties and stability, offering a valid alternative to traditional therapeutic strategies in regenerative medicine. Full article
(This article belongs to the Collection Feature Papers in Biomedical Materials)
Show Figures

Graphical abstract

15 pages, 1575 KB  
Article
Compound KTI-2338 Inhibits ACVR1 Receptor Signaling in Fibrodysplasia Ossificans Progressiva
by Neeltje M. Rosenberg, Lidiia Zhytnik, Lisanne E. Wisse, Esmée Botman, Jennifer L. Lachey, E. Marelise W. Eekhoff and Dimitra Micha
Pharmaceutics 2025, 17(12), 1590; https://doi.org/10.3390/pharmaceutics17121590 - 10 Dec 2025
Viewed by 321
Abstract
Background/Objectives: Fibrodysplasia Ossificans Progressiva (FOP) is a rare genetic bone disorder, leading to progressive immobilization through the formation of bone in muscles, tendons, and ligaments. A variant in the ACVR1 gene results in a constitutively overactive ALK2 receptor, leading to the aberrant activation [...] Read more.
Background/Objectives: Fibrodysplasia Ossificans Progressiva (FOP) is a rare genetic bone disorder, leading to progressive immobilization through the formation of bone in muscles, tendons, and ligaments. A variant in the ACVR1 gene results in a constitutively overactive ALK2 receptor, leading to the aberrant activation of the SMAD1/5/9 pathway. This activation occurs not only in response to Activin A, which does not normally activate this pathway, but also through heightened sensitivity to BMP ligands and even in the absence of ligand binding. This dysregulated signaling ultimately drives the formation of heterotopic ossification. The inhibition of the altered ALK2 receptor holds promise as a potential treatment strategy that is currently being investigated in several trials. In this study, we performed an in vitro characterization of novel kinase inhibitor KTI-2338 with high selectivity for the ALK2 receptor. Methods: Dermal human FOP and control fibroblasts were cultured in osteogenic medium with and without the inhibitor to assess the effect on transdifferentiation into osteoblast-like cells. Results: Compound KTI-2338 elicited effects consistent with inhibiting aberrant Activin A signaling and receptor sensitization, through reductions in osteogenic markers and pSMAD1/5/9 expression levels. In line with this, a pattern of reduced Alizarin Red staining was observed following treatment with the compound, indicating reduced mineralization. Conclusions: These findings indicate that kinase inhibitor KTI-2338 disrupts the pathological processes underlying FOP and may offer a new therapeutic option for this devastating disease. Full article
(This article belongs to the Special Issue Small-Molecule Inhibitors for Novel Therapeutics)
Show Figures

Figure 1

20 pages, 5782 KB  
Article
Sr2+ and Eu3+ Co-Doped Whitlockite Phosphates Ca8−xSrxZnEu(PO4)7: Bioactivity, Antibacterial Potential, and Luminescence Properties for Biomedical Applications
by Dina V. Deyneko, Vladimir N. Lebedev, Ivan V. Nikiforov, Vladimir V. Titkov, Roman Yu. Shendrik, Katia Barbaro, Daniela Caciolo, Sergey M. Aksenov, Marco Fosca, Bogdan I. Lazoryak and Julietta V. Rau
Coatings 2025, 15(12), 1453; https://doi.org/10.3390/coatings15121453 - 9 Dec 2025
Viewed by 424
Abstract
Calcium phosphates are one of the main materials used in biomedicine for bone regeneration purposes. To improve the properties of biocompatible β-Ca3(PO4)2, doping by bioactive, antibacterial is actively used, as well as luminescent ions. Co-doped phosphates Ca [...] Read more.
Calcium phosphates are one of the main materials used in biomedicine for bone regeneration purposes. To improve the properties of biocompatible β-Ca3(PO4)2, doping by bioactive, antibacterial is actively used, as well as luminescent ions. Co-doped phosphates Ca8−xSrxZnEu(PO4)7 with a β-Ca3(PO4)2 (β-TCP)-type structure were synthesized through solid-state synthesis. The β-TCP-type structure was confirmed using X-ray powder diffraction and FTIR spectroscopy. Photoluminescence data, including excitation and emission spectra, decay curves, lifetime values and quantum yields, were collected for all samples. Ca8−xSrxZnEu(PO4)7 phosphates exhibit strong red-emission due to 4f-4f transitions of Eu3+ ions in disordered oxygen surrounding, with quantum yields reaching 54%. The phosphates demonstrated biocompatibility through MTT assay, with successful differentiation of aMSCs into the osteogenic lineage. Antibacterial activity was tested against four bacteria (E. coli, S. aureus, P. aeruginosa, and E. faecalis) and a fungus (C. albicans). It was found that the samples demonstrated antibacterial properties. The growth of E. coli and E. faecalis is significant inhibited by Ca8−xSrxZnEu(PO4)7 samples with 0 ≤ x ≤ 6.0. Analysis of mixed salt solubility using Eu3+ ions as a fluorescent probe showed that increasing Sr2+ concentration in Ca8−xSrxZnEu(PO4)7 delays both β-TCP phase resorption and HAP phase precipitation. These results demonstrate the potential of Ca8−xSrxZnEu(PO4)7 phosphates for bioimaging and bone healing control. Full article
(This article belongs to the Special Issue Advanced Coatings and Materials for Biomedical Applications)
Show Figures

Figure 1

24 pages, 4762 KB  
Article
Study on the Degradation, Wear Resistance and Osteogenic Properties of Zinc–Copper Alloys Modified with Zinc Phosphate Coating
by Pingyi Dong, Jianing He, Shengkun Han, Yuandong Liu, Honghui Cheng, Guangliang Hao, Junxiu Chen and Bo Yu
Coatings 2025, 15(12), 1447; https://doi.org/10.3390/coatings15121447 - 8 Dec 2025
Viewed by 490
Abstract
The repair of large segmental bone defects remains a major clinical challenge. Traditional bone repair materials often suffer from mismatched degradation rates, insufficient mechanical strength, or limited bioactivity. Biodegradable zinc alloys have emerged as potential alternatives due to their suitable degradation rate and [...] Read more.
The repair of large segmental bone defects remains a major clinical challenge. Traditional bone repair materials often suffer from mismatched degradation rates, insufficient mechanical strength, or limited bioactivity. Biodegradable zinc alloys have emerged as potential alternatives due to their suitable degradation rate and good biocompatibility, though their bioactivity requires further enhancement. In this study, a zinc phosphate (ZnP) coating was applied on the surface of zinc–copper (Zn–Cu) alloy via a phosphate chemical conversion method, and the corrosion resistance, wear resistance, and osteogenic properties of the coating were systematically evaluated. Results showed that the ZnP coating prepared at pH = 2.5 exhibited a dense structure and high crystallinity, reducing the corrosion rate to 0.010 μm/year and increasing the ultimate tensile strength to 117.03 ± 0.78 MPa, significantly improving the wear and corrosion resistance of the alloy. In vivo experiments demonstrated that the material markedly promoted new bone formation and osseointegration. Micro-computed tomography (Micro-CT) revealed that key indicators such as bone volume fraction (approximately 50.26%) and trabecular number (approximately 161.31/mm3) were superior to those of the β-tricalcium phosphate (β-TCP) group and the control group. Histological analysis confirmed its excellent osteogenic activity and mineralization capacity. Biosafety assessments indicated no systemic toxic reactions. The ZnP-coated Zn-1Cu alloy showed promising application in treatment of bone defect. Full article
Show Figures

Figure 1

19 pages, 1261 KB  
Systematic Review
Release of Titanium Particles After Implantoplasty in the Treatment of Peri-Implantitis: Local and Systemic Implications—An Integrative Systematic Review
by Maria Belén Rodríguez Alvarez, Esteban Padullés-Roig, Guillermo Cabanes-Gumbau, J. A. Callejas-Cano and Javier Gil
J. Clin. Med. 2025, 14(24), 8661; https://doi.org/10.3390/jcm14248661 - 6 Dec 2025
Viewed by 520
Abstract
Background/Objectives: Implantoplasty is widely applied in the surgical management of peri-implantitis; however, this procedure releases titanium micro- and nanoparticles whose biological relevance remains uncertain. Understanding whether these particles influence peri-implant tissue health or systemic responses is essential for assessing the long-term safety of [...] Read more.
Background/Objectives: Implantoplasty is widely applied in the surgical management of peri-implantitis; however, this procedure releases titanium micro- and nanoparticles whose biological relevance remains uncertain. Understanding whether these particles influence peri-implant tissue health or systemic responses is essential for assessing the long-term safety of implantoplasty. To determine whether titanium particles generated during implantoplasty are associated with peri-implantitis, peri-implant tissue changes, or systemic effects. Methods: This systematic review followed PRISMA 2020 guidelines. Electronic searches were performed in PubMed, Scopus, and Cochrane Library for studies published between 2015 and 2025. Eligible in vitro, in vivo, observational, and clinical studies evaluated titanium particle release during or after implantoplasty and its local or systemic effects. Study selection and data extraction were conducted independently, and the risk of bias was assessed using RoB 2, ROBINS-I, and AMSTAR 2. Synthesis was qualitative due to heterogeneity. Certainty of evidence was evaluated with GRADE. Results: Fourteen studies met the inclusion criteria. Titanium particles ranging from 100 nm to 54 µm were consistently detected in peri-implant tissues, with higher levels in peri-implantitis sites, though without consistent clinical association. In vitro data showed dose-dependent inflammatory cytokine release and decreased osteogenic activity, whereas human studies did not confirm a direct relationship between particles and peri-implantitis or marginal bone loss. Certainty of evidence was generally low. Conclusions: Titanium particles generated during implantoplasty are detectable but show no consistent clinical association with peri-implantitis or significant inflammation. Implantoplasty may be applied selectively, although robust long-term clinical studies are still required. No protocol was registered. Full article
Show Figures

Figure 1

Back to TopTop