A Novel RANKL/RANK Inhibitor IMB-R38 Inhibits Osteoporosis Through Regulating Bone Metabolism
Abstract
1. Introduction
2. Results
2.1. Construction and Validation of RANKL/RANK Interaction Yeast Two-Hybrid System
2.2. IMB-R38 Blocks RANKL/RANK Interaction in the Yeast Two-Hybrid System
2.3. IMB-R38 Inhibits RANKL-Induced Osteoclast (OC) Differentiation and Bone Resorption
2.4. IMB-R38 Promotes Osteoblast (OB) Differentiation In Vitro
2.5. The Anti-Osteoporosis Activity of IMB-R38 in the Dexamethasone (DXM)-Induced Osteogenic Zebrafish Model
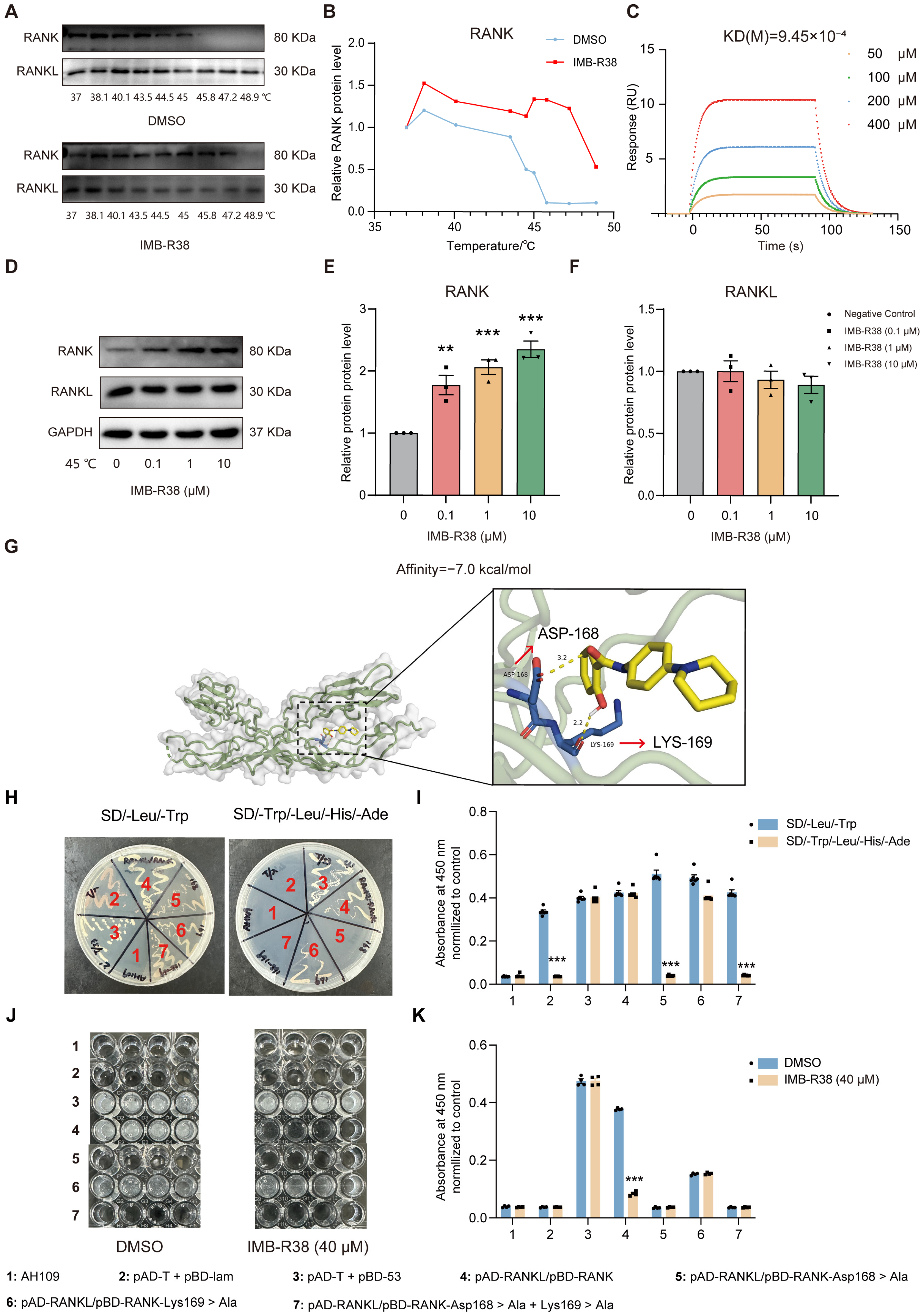
2.6. IMB-R38 Binds to RANK to Block the Interaction Between RANKL and RANK
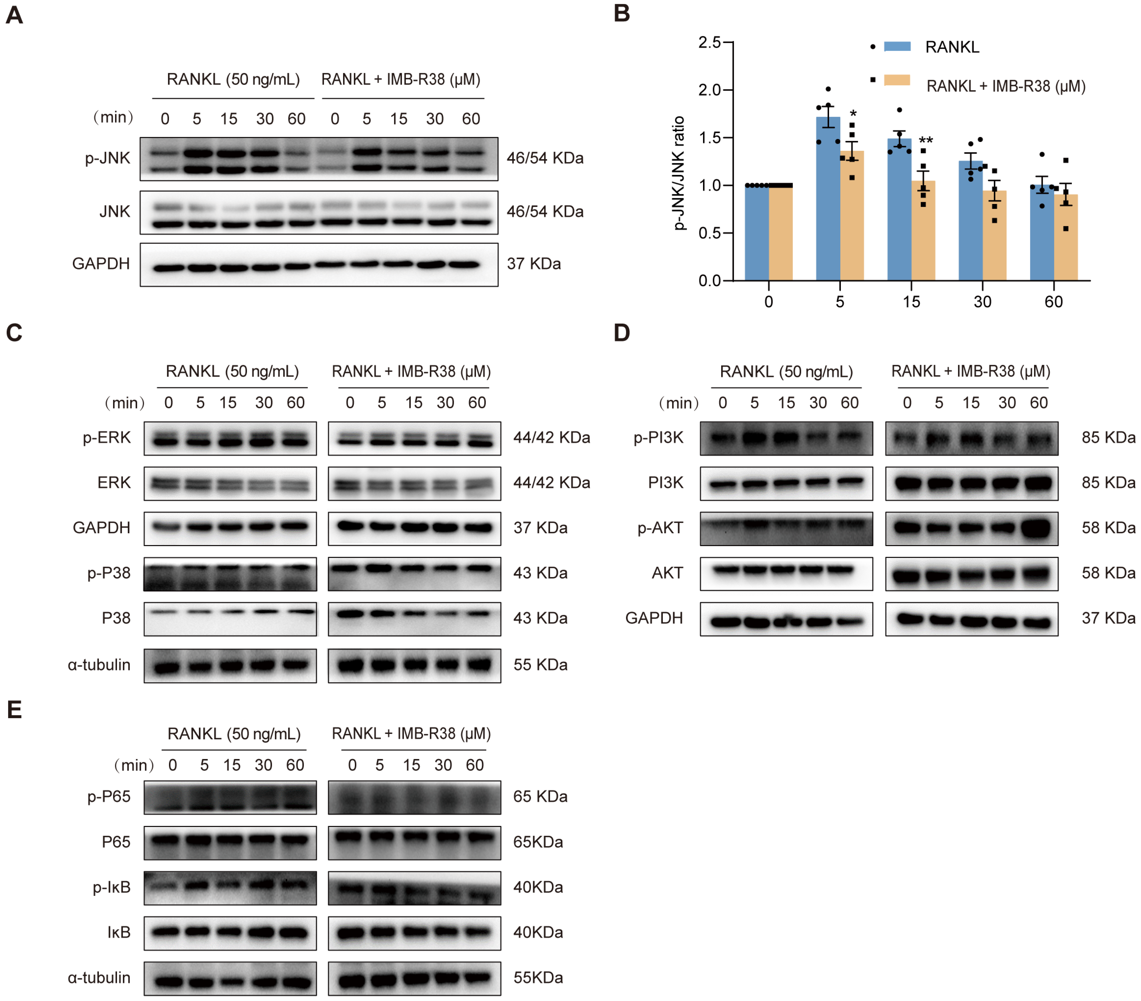
2.7. IMB-R38 Inhibits RANKL-Stimulated Activation of MAPK Signaling Pathways
3. Discussion
4. Materials and Methods
4.1. Synthesis of IMB-R38
4.2. Plasmid Construction
4.3. Yeast Two-Hybrid Assay
4.4. Assessment of the Yeast Two-Hybrid System
4.5. RANKL/RANK Interaction Inhibitor Screening
4.6. Expression and Purification of RANKL and RANK Proteins
4.7. Extraction of Total Yeast Proteins
4.8. Cell Culture
4.9. Cell Viability
4.10. ALP Staining Assay
4.11. TRAP Staining and Quantification
4.12. F-Actin Ring Staining
4.13. Western Blot Assay
4.14. OPG Secretion Assay
4.15. Evaluation of Anti-Osteoporosis Efficacy in Wild-Type AB Strain Zebrafish
4.16. Evaluation of the Anti-Osteoporosis Effect in the Transgenic Green Fluorescent Zebrafish
4.17. SPR
4.18. CESTA
4.19. Molecular Docking
4.20. Site-Directed Mutation
4.21. Statistical Analysis
Supplementary Materials
Author Contributions
Funding
Institutional Review Board Statement
Informed Consent Statement
Data Availability Statement
Acknowledgments
Conflicts of Interest
References
- Walker, M.D.; Shane, E. Postmenopausal Osteoporosis. N. Engl. J. Med. 2023, 389, 1979–1991. [Google Scholar] [CrossRef] [PubMed]
- Wu, D.; Li, L.; Wen, Z.; Wang, G. Romosozumab in osteoporosis: Yesterday, today and tomorrow. J. Transl. Med. 2023, 21, 668. [Google Scholar] [CrossRef] [PubMed]
- Sfeir, J.G.; Drake, M.T.; Khosla, S.; Farr, J.N. Skeletal Aging. Mayo Clin. Proc. 2022, 97, 1194–1208. [Google Scholar] [CrossRef]
- Tarride, J.E.; Adachi, J.D.; Brown, J.P.; Schemitsch, E.; Slatkovska, L.; Burke, N. Incremental costs of fragility fractures: A population-based matched -cohort study from Ontario, Canada. Osteoporos. Int. 2021, 32, 1753–1761. [Google Scholar] [CrossRef]
- Amin, U.; McPartland, A.; O’Sullivan, M.; Silke, C. An overview of the management of osteoporosis in the aging female population. Women’s Health 2023, 19, 17455057231176655. [Google Scholar] [CrossRef]
- Xiao, P.L.; Cui, A.Y.; Hsu, C.J.; Peng, R.; Jiang, N.; Xu, X.H.; Ma, Y.G.; Liu, D.; Lu, H.D. Global, regional prevalence, and risk factors of osteoporosis according to the World Health Organization diagnostic criteria: A systematic review and meta-analysis. Osteoporos. Int. 2022, 33, 2137–2153. [Google Scholar] [CrossRef]
- Chandran, M.; Ebeling, P.R.; Mitchell, P.J.; Nguyen, T.V.; Executive Committee of the Asia Pacific Consortium on Osteoporosis. Harmonization of Osteoporosis Guidelines: Paving the Way for Disrupting the Status Quo in Osteoporosis Management in the Asia Pacific. J. Bone Miner. Res. 2022, 37, 608–615. [Google Scholar] [CrossRef]
- Song, S.; Guo, Y.; Yang, Y.; Fu, D. Advances in pathogenesis and therapeutic strategies for osteoporosis. Pharmacol. Ther. 2022, 237, 108168. [Google Scholar] [CrossRef]
- Domotor, Z.R.; Vorhendi, N.; Hanak, L.; Hegyi, P.; Kiss, S.; Csiki, E.; Szako, L.; Parniczky, A.; Eross, B. Oral Treatment with Bisphosphonates of Osteoporosis Does Not Increase the Risk of Severe Gastrointestinal Side Effects: A Meta-Analysis of Randomized Controlled Trials. Front. Endocrinol. 2020, 11, 573976. [Google Scholar] [CrossRef]
- Subarajan, P.; Arceo-Mendoza, R.M.; Camacho, P.M. Postmenopausal Osteoporosis: A Review of Latest Guidelines. Endocrinol. Metab. Clin. N. Am. 2024, 53, 497–512. [Google Scholar] [CrossRef]
- Anastasilakis, A.D.; Yavropoulou, M.P.; Palermo, A.; Makras, P.; Paccou, J.; Tabacco, G.; Naciu, A.M.; Tsourdi, E. Romosozumab versus parathyroid hormone receptor agonists: Which osteoanabolic to choose and when? Eur. J. Endocrinol. 2024, 191, R9–R21. [Google Scholar] [CrossRef]
- Feng, X.; McDonald, J.M. Disorders of bone remodeling. Annu. Rev. Pathol. 2011, 6, 121–145. [Google Scholar] [CrossRef] [PubMed]
- Munoz, M.; Robinson, K.; Shibli-Rahhal, A. Bone Health and Osteoporosis Prevention and Treatment. Clin. Obstet. Gynecol. 2020, 63, 770–787. [Google Scholar] [CrossRef] [PubMed]
- Tobeiha, M.; Moghadasian, M.H.; Amin, N.; Jafarnejad, S. RANKL/RANK/OPG Pathway: A Mechanism Involved in Exercise-Induced Bone Remodeling. Biomed. Res. Int. 2020, 2020, 6910312. [Google Scholar] [CrossRef]
- Zhang, Y.; Liang, J.; Liu, P.; Wang, Q.; Liu, L.; Zhao, H. The RANK/RANKL/OPG system and tumor bone metastasis: Potential mechanisms and therapeutic strategies. Front. Endocrinol. 2022, 13, 1063815. [Google Scholar] [CrossRef]
- Boyce, B.F.; Xing, L. The RANKL/RANK/OPG pathway. Curr. Osteoporos. Rep. 2007, 5, 98–104. [Google Scholar] [CrossRef]
- Monti, F.; Perazza, F.; Leoni, L.; Stefanini, B.; Ferri, S.; Tovoli, F.; Zavatta, G.; Piscaglia, F.; Petroni, M.L.; Ravaioli, F. RANK-RANKL-OPG Axis in MASLD: Current Evidence Linking Bone and Liver Diseases and Future Perspectives. Int. J. Mol. Sci. 2024, 25, 9193. [Google Scholar] [CrossRef]
- El-Masri, B.M.; Andreasen, C.M.; Laursen, K.S.; Kofod, V.B.; Dahl, X.G.; Nielsen, M.H.; Thomsen, J.S.; Bruel, A.; Sorensen, M.S.; Hansen, L.J.; et al. Mapping RANKL- and OPG-expressing cells in bone tissue: The bone surface cells as activators of osteoclastogenesis and promoters of the denosumab rebound effect. Bone Res. 2024, 12, 62. [Google Scholar] [CrossRef]
- Kendler, D.L.; Cosman, F.; Stad, R.K.; Ferrari, S. Denosumab in the Treatment of Osteoporosis: 10 Years Later: A Narrative Review. Adv. Ther. 2022, 39, 58–74. [Google Scholar] [CrossRef]
- Lentze, N.; Auerbach, D. The yeast two-hybrid system and its role in drug discovery. Expert Opin. Ther. Targets 2008, 12, 505–515. [Google Scholar] [CrossRef]
- Zhou, S.; Huang, G.; Chen, G. Synthesis and biological activities of drugs for the treatment of osteoporosis. Eur. J. Med. Chem. 2020, 197, 112313. [Google Scholar] [CrossRef] [PubMed]
- Stephens, M.; Lopez-Linares, K.; Aldazabal, J.; Macias, I.; Ortuzar, N.; Bengoetxea, H.; Bulnes, S.; Alcorta-Sevillano, N.; Infante, A.; Lafuente, J.V.; et al. Murine femur micro-computed tomography and biomechanical datasets for an ovariectomy-induced osteoporosis model. Sci. Data 2021, 8, 240. [Google Scholar] [CrossRef] [PubMed]
- Jiang, T.; Xia, T.; Qiao, F.; Wang, N.; Jiang, Y.; Xin, H. Role and Regulation of Transcription Factors in Osteoclastogenesis. Int. J. Mol. Sci. 2023, 24, 16175. [Google Scholar] [CrossRef] [PubMed]
- Zhu, L.; Tang, Y.; Li, X.Y.; Keller, E.T.; Yang, J.; Cho, J.S.; Feinberg, T.Y.; Weiss, S.J. Osteoclast-mediated bone resorption is controlled by a compensatory network of secreted and membrane-tethered metalloproteinases. Sci. Transl. Med. 2020, 12, eaaw6143. [Google Scholar] [CrossRef]
- Akiyama, T.; Raftery, L.A.; Wharton, K.A. Bone morphogenetic protein signaling: The pathway and its regulation. Genetics 2024, 226, iyad200. [Google Scholar] [CrossRef]
- Halloran, D.; Durbano, H.W.; Nohe, A. Bone Morphogenetic Protein-2 in Development and Bone Homeostasis. J. Dev. Biol. 2020, 8, 19. [Google Scholar] [CrossRef]
- Zhu, S.; Chen, W.; Masson, A.; Li, Y.P. Cell signaling and transcriptional regulation of osteoblast lineage commitment, differentiation, bone formation, and homeostasis. Cell Discov. 2024, 10, 71. [Google Scholar] [CrossRef]
- Hu, L.; Chen, W.; Qian, A.; Li, Y.P. Wnt/beta-catenin signaling components and mechanisms in bone formation, homeostasis, and disease. Bone Res. 2024, 12, 39. [Google Scholar] [CrossRef]
- Bordukalo-Niksic, T.; Kufner, V.; Vukicevic, S. The Role of BMPs in the Regulation of Osteoclasts Resorption and Bone Remodeling: From Experimental Models to Clinical Applications. Front. Immunol. 2022, 13, 869422. [Google Scholar] [CrossRef]
- Komori, T. Whole Aspect of Runx2 Functions in Skeletal Development. Int. J. Mol. Sci. 2022, 23, 5776. [Google Scholar] [CrossRef]
- Jafari, R.; Almqvist, H.; Axelsson, H.; Ignatushchenko, M.; Lundback, T.; Nordlund, P.; Martinez Molina, D. The cellular thermal shift assay for evaluating drug target interactions in cells. Nat. Protoc. 2014, 9, 2100–2122. [Google Scholar] [CrossRef] [PubMed]
- Zhao, Y.; Hadavi, D.; Dijkgraaf, I.; Honing, M. Coupling of surface plasmon resonance and mass spectrometry for molecular interaction studies in drug discovery. Drug Discov. Today 2024, 29, 104027. [Google Scholar] [CrossRef] [PubMed]
- Boyle, W.J.; Simonet, W.S.; Lacey, D.L. Osteoclast differentiation and activation. Nature 2003, 423, 337–342. [Google Scholar] [CrossRef] [PubMed]
- Hamdy, N.A. Targeting the RANK/RANKL/OPG signaling pathway: A novel approach in the management of osteoporosis. Curr. Opin. Investig. Drugs 2007, 8, 299–303. [Google Scholar]
- Lacey, D.L.; Boyle, W.J.; Simonet, W.S.; Kostenuik, P.J.; Dougall, W.C.; Sullivan, J.K.; San Martin, J.; Dansey, R. Bench to bedside: Elucidation of the OPG-RANK-RANKL pathway and the development of denosumab. Nat. Rev. Drug Discov. 2012, 11, 401–419. [Google Scholar] [CrossRef]
- Black, D.M.; Schwartz, A.V.; Ensrud, K.E.; Cauley, J.A.; Levis, S.; Quandt, S.A.; Satterfield, S.; Wallace, R.B.; Bauer, D.C.; Palermo, L.; et al. Effects of continuing or stopping alendronate after 5 years of treatment: The Fracture Intervention Trial Long-term Extension (FLEX): A randomized trial. JAMA 2006, 296, 2927–2938. [Google Scholar] [CrossRef]
- Reid, I.R. Short-term and long-term effects of osteoporosis therapies. Nat. Rev. Endocrinol. 2015, 11, 418–428. [Google Scholar] [CrossRef]
- Raje, N.S.; Bhatta, S.; Terpos, E. Role of the RANK/RANKL Pathway in Multiple Myeloma. Clin. Cancer Res. 2019, 25, 12–20. [Google Scholar] [CrossRef]
- Diker-Cohen, T.; Rosenberg, D.; Avni, T.; Shepshelovich, D.; Tsvetov, G.; Gafter-Gvili, A. Risk for Infections During Treatment with Denosumab for Osteoporosis: A Systematic Review and Meta-analysis. J. Clin. Endocrinol. Metab. 2020, 105, 1641–1658. [Google Scholar] [CrossRef]
- Wan, Y.; Zeng, F.; Tan, H.; Lu, Y.; Zhang, Y.; Zhao, L.; You, R. Cost-effectiveness analyses of denosumab for osteoporosis: A systematic review. Osteoporos. Int. 2022, 33, 979–1015. [Google Scholar] [CrossRef]
- Nakai, Y.; Okamoto, K.; Terashima, A.; Ehata, S.; Nishida, J.; Imamura, T.; Ono, T.; Takayanagi, H. Efficacy of an orally active small-molecule inhibitor of RANKL in bone metastasis. Bone Res. 2019, 7, 1. [Google Scholar] [CrossRef] [PubMed]
- Xu, H.; Chen, F.; Liu, T.; Xu, J.; Li, J.; Jiang, L.; Wang, X.; Sheng, J. Ellagic acid blocks RANKL-RANK interaction and suppresses RANKL-induced osteoclastogenesis by inhibiting RANK signaling pathways. Chem. Biol. Interact. 2020, 331, 109235. [Google Scholar] [CrossRef] [PubMed]
- Xu, H.; Jia, Y.; Li, J.; Huang, X.; Jiang, L.; Xiang, T.; Xie, Y.; Yang, X.; Liu, T.; Xiang, Z.; et al. Niloticin inhibits osteoclastogenesis by blocking RANKL-RANK interaction and suppressing the AKT, MAPK, and NF-kappaB signaling pathways. Biomed. Pharmacother. 2022, 149, 112902. [Google Scholar] [CrossRef] [PubMed]
- Chen, P.; Lin, J. Bushen Jiangu decoction alleviates osteoporosis by inhibiting MMP2 expression and activation of the MAPK pathway in vitro. Tissue Cell 2025, 96, 103025. [Google Scholar] [CrossRef]
- Ullah, A.; Chen, Y.; Singla, R.K.; Cao, D.; Shen, B. Exploring cytokines dynamics: Uncovering therapeutic concepts for metabolic disorders in postmenopausal women- diabetes, metabolic bone diseases, and non-alcohol fatty liver disease. Ageing Res. Rev. 2024, 101, 102505. [Google Scholar] [CrossRef]
- Ponte, F.; Kim, H.N.; Warren, A.; Iyer, S.; Han, L.; Mannen, E.; Gomez-Acevedo, H.; Nookaew, I.; Almeida, M.; Manolagas, S.C. Mmp13 deletion in mesenchymal cells increases bone mass and may attenuate the cortical bone loss caused by estrogen deficiency. Sci. Rep. 2022, 12, 10257. [Google Scholar] [CrossRef]
- Ding, N.; Zeng, M.Y.; Song, W.J.; Xiao, C.X.; Li, E.M.; Wei, B. SP600125 Restored TNF-alpha-Induced Impaired Chondrogenesis in Bone Mesenchymal Stem Cells and Its Antiosteoarthritis Effect in Mice. Stem Cells Dev. 2021, 30, 1028–1036. [Google Scholar] [CrossRef]
- Bay-Jensen, A.C.; Mobasheri, A.; Thudium, C.S.; Kraus, V.B.; Karsdal, M.A. Blood and urine biomarkers in osteoarthritis—An update on cartilage associated type II collagen and aggrecan markers. Curr. Opin. Rheumatol. 2022, 34, 54–60. [Google Scholar] [CrossRef]
- Hurysz, B.; Bottini, N. Emerging proteoglycans and proteoglycan-targeted therapies in rheumatoid arthritis. Am. J. Physiol. Cell Physiol. 2022, 322, C1061–C1067. [Google Scholar] [CrossRef]
- Qu, Z.; Zhao, S.; Zhang, Y.; Wang, X.; Yan, L. Natural Compounds for Bone Remodeling: Targeting osteoblasts and relevant signaling pathways. Biomed. Pharmacother. 2024, 180, 117490. [Google Scholar] [CrossRef]
- Naidu, V.G.; Dinesh Babu, K.R.; Thwin, M.M.; Satish, R.L.; Kumar, P.V.; Gopalakrishnakone, P. RANKL targeted peptides inhibit osteoclastogenesis and attenuate adjuvant induced arthritis by inhibiting NF-kappaB activation and down regulating inflammatory cytokines. Chem. Biol. Interact. 2013, 203, 467–479. [Google Scholar] [CrossRef] [PubMed]
- Zhang, J.H.; Chung, T.D.; Oldenburg, K.R. A Simple Statistical Parameter for Use in Evaluation and Validation of High Throughput Screening Assays. J. Biomol. Screen. 1999, 4, 67–73. [Google Scholar] [CrossRef]
- Lin, Y.; Li, Y.; Zhu, Y.; Zhang, J.; Li, Y.; Liu, X.; Jiang, W.; Yu, S.; You, X.F.; Xiao, C.; et al. Identification of antituberculosis agents that target ribosomal protein interactions using a yeast two-hybrid system. Proc. Natl. Acad. Sci. USA 2012, 109, 17412–17417. [Google Scholar] [CrossRef] [PubMed]
- Zhang, S.; Liu, C.; Huang, P.; Zhou, S.; Ren, J.; Kitamura, Y.; Tang, P.; Bi, Z.; Gao, B. The affinity of human RANK binding to its ligand RANKL. Arch. Biochem. Biophys. 2009, 487, 49–53. [Google Scholar] [CrossRef] [PubMed]
- Peng, Y.; Ma, F.; Hu, L.; Deng, Y.; He, W.; Tang, B. Strontium based Astragalus polysaccharides promote osteoblasts differentiation and mineralization. Int. J. Biol. Macromol. 2022, 205, 761–771. [Google Scholar] [CrossRef]
- Li, C.; Tian, L.; Wang, Y.; Luo, H.; Zeng, J.; Su, P.; Chen, S.; Liao, Z.; Guo, W.; He, X.; et al. M13, an anthraquinone compound isolated from Morinda officinalis promotes the osteogenic differentiation of MSCs by targeting Wnt/beta-catenin signaling. Phytomedicine 2023, 108, 154542. [Google Scholar] [CrossRef]
- Li, Y.; Liu, C.; Han, X.; Sheng, R.; Bao, L.; Lei, L.; Wu, Y.; Li, Q.; Zhang, Y.; Zhang, J.; et al. The novel small molecule E0924G dually regulates bone formation and bone resorption through activating the PPARdelta signaling pathway to prevent bone loss in ovariectomized rats and senile mice. Bioorganic Chem. 2024, 147, 107364. [Google Scholar] [CrossRef]
- Yu, M.; Zhang, J.; Fu, J.; Li, S.; Cui, X. Guizhi Fuling decoction protects against bone destruction via suppressing exosomal ERK1 in multiple myeloma. Phytomedicine 2025, 140, 156627. [Google Scholar] [CrossRef]
- Tao, Z.S.; Hu, X.F.; Wu, X.J.; Wang, Z.Y.; Yang, M.; Shen, C.L. Ganoderic Acid A prevents bone loss in lipopolysaccharide-treated male rats by reducing oxidative stress and inflammatory. Chem. Biol. Interact. 2024, 401, 111164. [Google Scholar] [CrossRef]
- Jin, W.; Chen, F.; Fang, Q.; Mao, G.; Bao, Y. Oligosaccharides from Sargassum thunbergii inhibit osteoclast differentiation via regulation of IRF-8 signaling. Exp. Gerontol. 2023, 172, 112057. [Google Scholar] [CrossRef]
- Li, S.; Li, Y.; Yu, T.; Wei, X.; Zhang, Y.; Chen, B.; Si, S.; Xu, Y.; Gan, M. Discovery of potent antiosteoporotic cyclic depsipeptides with an unusual nitrile hydroxy acid from Microascus croci. Bioorganic Chem. 2025, 155, 108133. [Google Scholar] [CrossRef]
- Martinez Molina, D.; Jafari, R.; Ignatushchenko, M.; Seki, T.; Larsson, E.A.; Dan, C.; Sreekumar, L.; Cao, Y.; Nordlund, P. Monitoring drug target engagement in cells and tissues using the cellular thermal shift assay. Science 2013, 341, 84–87. [Google Scholar] [CrossRef]
- Trott, O.; Olson, A.J. AutoDock Vina: Improving the speed and accuracy of docking with a new scoring function, efficient optimization, and multithreading. J. Comput. Chem. 2010, 31, 455–461. [Google Scholar] [CrossRef]






Disclaimer/Publisher’s Note: The statements, opinions and data contained in all publications are solely those of the individual author(s) and contributor(s) and not of MDPI and/or the editor(s). MDPI and/or the editor(s) disclaim responsibility for any injury to people or property resulting from any ideas, methods, instructions or products referred to in the content. |
© 2025 by the authors. Licensee MDPI, Basel, Switzerland. This article is an open access article distributed under the terms and conditions of the Creative Commons Attribution (CC BY) license (https://creativecommons.org/licenses/by/4.0/).
Share and Cite
Zhang, Y.; Wei, X.; Sheng, R.; Yang, G.; Han, X.; Wang, J.; Liu, C.; Li, S.; Lei, L.; Jiang, W.; et al. A Novel RANKL/RANK Inhibitor IMB-R38 Inhibits Osteoporosis Through Regulating Bone Metabolism. Int. J. Mol. Sci. 2025, 26, 12151. https://doi.org/10.3390/ijms262412151
Zhang Y, Wei X, Sheng R, Yang G, Han X, Wang J, Liu C, Li S, Lei L, Jiang W, et al. A Novel RANKL/RANK Inhibitor IMB-R38 Inhibits Osteoporosis Through Regulating Bone Metabolism. International Journal of Molecular Sciences. 2025; 26(24):12151. https://doi.org/10.3390/ijms262412151
Chicago/Turabian StyleZhang, Yuyan, Xinwei Wei, Ren Sheng, Guijun Yang, Xiaowan Han, Jingrui Wang, Chao Liu, Shunwang Li, Lijuan Lei, Weilian Jiang, and et al. 2025. "A Novel RANKL/RANK Inhibitor IMB-R38 Inhibits Osteoporosis Through Regulating Bone Metabolism" International Journal of Molecular Sciences 26, no. 24: 12151. https://doi.org/10.3390/ijms262412151
APA StyleZhang, Y., Wei, X., Sheng, R., Yang, G., Han, X., Wang, J., Liu, C., Li, S., Lei, L., Jiang, W., Lun, Y., Si, S., Zhang, J., & Xu, Y. (2025). A Novel RANKL/RANK Inhibitor IMB-R38 Inhibits Osteoporosis Through Regulating Bone Metabolism. International Journal of Molecular Sciences, 26(24), 12151. https://doi.org/10.3390/ijms262412151
