Sign in to use this feature.

Years

Between: -

Subjects

remove_circle_outline
remove_circle_outline
remove_circle_outline
remove_circle_outline
remove_circle_outline
remove_circle_outline
remove_circle_outline
remove_circle_outline
remove_circle_outline

Journals

remove_circle_outline
remove_circle_outline
remove_circle_outline
remove_circle_outline
remove_circle_outline
remove_circle_outline
remove_circle_outline
remove_circle_outline
remove_circle_outline

Article Types

Countries / Regions

remove_circle_outline
remove_circle_outline
remove_circle_outline
remove_circle_outline

Search Results (770)

Search Parameters:
Keywords = oscillation suppression

Order results
Result details
Results per page
Select all
Export citation of selected articles as:
20 pages, 1890 KB  
Review
A Historical Review of Vasoactive Intestinal Peptide and Pituitary Adenylate Cyclase-Activating Polypeptide in Sepsis
by Razia Dawlaty, Philomena Entsie, Emmanuel Boadi Amoafo, Elisabetta Liverani and Glenn P. Dorsam
Biology 2026, 15(9), 663; https://doi.org/10.3390/biology15090663 - 22 Apr 2026
Abstract
The neuropeptides vasoactive intestinal peptide (VIP) and pituitary adenylate cyclase-activating polypeptide (PACAP) have emerged as potent modulators of immune responses during sepsis, yet their roles remain complex, alternating between protective and permissive depending on timing, tissue compartment, and inflammatory context. This review presents [...] Read more.
The neuropeptides vasoactive intestinal peptide (VIP) and pituitary adenylate cyclase-activating polypeptide (PACAP) have emerged as potent modulators of immune responses during sepsis, yet their roles remain complex, alternating between protective and permissive depending on timing, tissue compartment, and inflammatory context. This review presents a historical assessment of VIP and PACAP in sepsis research, highlighting the evolution of conceptual advances across five decades. Starting in the 1980s, early studies revealed that VIP levels rise during endotoxemia and correlated with hypotension and mortality, suggesting a deleterious role. By the 1990s, research pivoted toward understanding gut-derived VIP and its interaction with nitric oxide, culminating in the classification of VIP and PACAP as “macrophage deactivating factors” that downregulate TNFα and IL-6. The 2000s further clarified their cell-specific actions through VPAC1/2 and PAC1 receptors, showing anti-inflammatory effects on both innate and adaptive immune cells, while illuminating delivery challenges overcome by liposomal encapsulation. The 2010s expanded this narrative by dissecting receptor dynamics, gut barrier regulation, and VIP’s role in neuroimmune crosstalk and thrombo-inflammation. Most recently, studies in the 2020s provide a nuanced view of how VIP suppresses inflammatory damage but also enables pathogen persistence during live bacterial infection, implicating VIP signaling in trade-offs between tolerance and clearance. Across this chronological framework, VIP and PACAP have oscillated between friend, foe, and frenemy, underscoring the importance of context in leveraging their therapeutic potential in sepsis. Full article
(This article belongs to the Special Issue Neuropeptide Signaling at the Interface of Immunity and Metabolism)
Show Figures

Graphical abstract

22 pages, 3718 KB  
Article
Photovoltaic Sub-Synchronous Oscillation Suppression Method Based on Model-Free Adaptive Control
by Chaojun Zheng, Xiu Yang and Chenyang Zhao
Energies 2026, 19(8), 1977; https://doi.org/10.3390/en19081977 - 19 Apr 2026
Viewed by 233
Abstract
The large-scale grid integration of photovoltaic systems, accompanied by extensive power electronic equipment, exacerbates the risk of sub-synchronous oscillation (SSO) and poses a serious threat to the safe and stable operation of modern power systems. To address the limitation that traditional additional damping [...] Read more.
The large-scale grid integration of photovoltaic systems, accompanied by extensive power electronic equipment, exacerbates the risk of sub-synchronous oscillation (SSO) and poses a serious threat to the safe and stable operation of modern power systems. To address the limitation that traditional additional damping controllers rely on accurate mathematical models of the system, this paper applies model-free adaptive control (MFAC) to suppress sub-synchronous oscillation in photovoltaic systems. The proposed method requires no prior identification of the plant model and achieves adaptive control by online estimation of pseudo-partial derivatives using only system input-output data, with parameters optimized by particle swarm optimization. Simulation results show that the proposed controller can effectively shorten the settling time and suppress oscillations However, for oscillations induced by different mechanisms, it still has the limitation of requiring parameter re-optimization. This approach provides a new model-free technical pathway for sub-synchronous oscillation mitigation in grid-connected photovoltaic systems. Full article
Show Figures

Figure 1

19 pages, 7528 KB  
Article
A Ku-Band 13 W GaN HEMT Power Amplifier MMIC with a Coupled-Line Interstage Stabilization Technique for Radar Sensor Systems
by Jihoon Kim
Sensors 2026, 26(8), 2508; https://doi.org/10.3390/s26082508 - 18 Apr 2026
Viewed by 120
Abstract
This paper presents a 13 W Ku-band GaN HEMT MMIC power amplifier employing a coupled-line interstage stabilization technique for radar sensor front-end applications. High-efficiency and stable power amplification in the Ku-band is essential for radar sensing systems, where low-frequency instability and process sensitivity [...] Read more.
This paper presents a 13 W Ku-band GaN HEMT MMIC power amplifier employing a coupled-line interstage stabilization technique for radar sensor front-end applications. High-efficiency and stable power amplification in the Ku-band is essential for radar sensing systems, where low-frequency instability and process sensitivity often limit multistage GaN amplifier performance. To address these challenges, a coupled-line interstage network is introduced instead of conventional series capacitors and parallel RC stabilization circuits. The proposed structure effectively suppresses low-frequency gain while maintaining RF performance and improving robustness against process variations due to its planar transmission-line implementation. The two-stage power amplifier was fabricated using a 0.25 μm commercial GaN HEMT MMIC process. For compact implementation, the coupled-line structure was realized in a meandered layout and verified through full electromagnetic simulations. Measured small-signal results show a gain (S21) of 18.6–21.6 dB, with input and output return losses (S11 and S22) of −3.3 to −10.2 dB and −4.4 to −7.2 dB, respectively, over 13.5–16 GHz. Large-signal measurements demonstrate a saturated output power of 40.7–41.5 dBm and a power-added efficiency of 21.3–28.1% across the same frequency range. The fabricated MMIC achieved stable operation without oscillation, validating the effectiveness of the proposed coupled-line stabilization approach for Ku-band radar sensor systems. Full article
Show Figures

Figure 1

16 pages, 1341 KB  
Article
Optimization Design Method for IGCT Gate Pole Drive Based on Improved Grey Wolf Algorithm
by Ruihuang Liu, Qi Zhou, Shi Chen, Pai Peng, Xuefeng Ge and Liangzi Li
Energies 2026, 19(8), 1958; https://doi.org/10.3390/en19081958 - 18 Apr 2026
Viewed by 82
Abstract
Integrated Gate-Commutated Thyristor (IGCT) serves as the core power electronic device in high-voltage and high-power renewable energy conversion systems. Aiming at the problems of slow convergence, easy to fall into local optima, and difficulty in balancing multi-objective performance in traditional IGCT gate drive [...] Read more.
Integrated Gate-Commutated Thyristor (IGCT) serves as the core power electronic device in high-voltage and high-power renewable energy conversion systems. Aiming at the problems of slow convergence, easy to fall into local optima, and difficulty in balancing multi-objective performance in traditional IGCT gate drive design under power fluctuation conditions, this paper proposes an IGCT gate drive optimization method based on the Improved Grey Wolf Optimization (IGWO) algorithm. A multi-objective optimization model is established with switching loss reduction, voltage overshoot suppression, current oscillation attenuation and driving capability guarantee as objectives and gate resistance and driving voltage as optimization variables. The traditional grey wolf algorithm is improved by adaptive weight adjustment and dynamic search step strategies to balance global exploration and local exploitation. Simulation and experimental results show that, compared with the traditional Grey Wolf Algorithm (GWO) and Particle Swarm Optimization (PSO), the convergence speed of IGWO is increased by 40.4% and 51.0%, and the optimization accuracy is improved by 12.7% and 18.1%, respectively. Compared with the conventional empirical design, the optimized drive circuit reduces the switching loss by 31.8%, suppresses the voltage overshoot by 33.7%, decreases the current oscillation by 38.6%, and shortens the driving rise time by 39.3%. The proposed method realizes the automatic and precise tuning of IGCT gate drive parameters, effectively improves the switching performance and operation stability of IGCT under renewable energy fluctuation conditions, and provides a practical intelligent optimization scheme for the high-performance gate drive design of high-power IGCT devices. Full article
23 pages, 4099 KB  
Article
Composite Control Strategy for PMSM Based on Non-Singular Terminal Sliding Mode Control and Angle-Domain Iterative Learning
by Longbao Liu, Gang Li, Benjian Ruan and Yongqiang Fan
Appl. Sci. 2026, 16(8), 3920; https://doi.org/10.3390/app16083920 - 17 Apr 2026
Viewed by 127
Abstract
To mitigate low-speed speed oscillations in permanent magnet synchronous motors (PMSMs) arising from the combined effects of rotor-position-related periodic disturbances and external perturbations, this paper develops a composite robust speed regulation scheme that integrates non-singular terminal sliding mode control (NTSMC) with angle-domain iterative [...] Read more.
To mitigate low-speed speed oscillations in permanent magnet synchronous motors (PMSMs) arising from the combined effects of rotor-position-related periodic disturbances and external perturbations, this paper develops a composite robust speed regulation scheme that integrates non-singular terminal sliding mode control (NTSMC) with angle-domain iterative learning control (ILC). First, a non-singular terminal sliding mode speed controller is established to remove the singularity inherent in conventional terminal sliding mode formulations while preserving finite-time error convergence. To further improve robustness and reduce chattering, an enhanced generalized super-twisting reaching law incorporating a continuous saturation function is introduced. Second, to compensate for periodic disturbances associated with rotor position, an angle-domain ILC law is constructed to iteratively learn the periodic speed-tracking error, thereby suppressing low-speed speed ripple. Meanwhile, an extended state observer (ESO) is incorporated to estimate aperiodic disturbances online, enabling coordinated rejection of disturbances with different temporal characteristics. Experimental results demonstrate that the proposed composite strategy effectively weakens the dominant harmonic components in speed fluctuation and enhances low-speed operational smoothness, confirming the effectiveness of the developed method. Full article
(This article belongs to the Section Electrical, Electronics and Communications Engineering)
20 pages, 33271 KB  
Article
An Error-Adaptive Competition-Based Inverse Kinematics Approach for Bimanual Trajectory Tracking of Humanoid Upper-Limb Robots
by Jiaxiu Liu, Zijian Wang, Hongfu Tang, Hongzhe Jin and Jie Zhao
Biomimetics 2026, 11(4), 279; https://doi.org/10.3390/biomimetics11040279 - 17 Apr 2026
Viewed by 122
Abstract
Humanoid upper-limb robots are an important direction in biomimetic robotics, and inverse kinematics is a key technique for achieving human-like coordinated operation. However, existing inverse kinematics methods for bimanual trajectory tracking often suffer from high computational complexity and limited synchronization performance. To address [...] Read more.
Humanoid upper-limb robots are an important direction in biomimetic robotics, and inverse kinematics is a key technique for achieving human-like coordinated operation. However, existing inverse kinematics methods for bimanual trajectory tracking often suffer from high computational complexity and limited synchronization performance. To address this, this paper proposes an error-adaptive competition-based inverse kinematics (EAC-IK) approach for bimanual trajectory tracking of humanoid upper-limb robots. First, a unified modeling framework for the absolute tracking errors and synchronization errors of the two arms is established, and the end-effector task constraints are reformulated into a low-dimensional representation, thereby reducing the computational complexity of the original high-dimensional task mapping. Second, to enhance the coordination capability of bimanual operations, an error-adaptive competition mechanism is developed to regulate the weighting coefficients of the two arms online according to their error states. In addition, a virtual second-order command shaper is introduced at the joint level to reconstruct joint trajectories and suppress oscillations induced by input noise and the error-adaptive competition mechanism. Simulation and experimental results on a hyper-redundant humanoid upper-limb robot demonstrate that, compared with the zeroing neural-network-based inverse kinematics method, the proposed method achieves lower tracking and synchronization errors, as well as higher computational efficiency. In the circular trajectory-tracking experiment, the left-arm position and orientation tracking errors decrease from 1.60×103m and 4.72×103rad to 0.70×103m and 0.95×103rad, respectively, while the synchronization error decreases from 1.96×103 to 1.30×103. In addition, the average algorithm runtime decreases from 0.82ms to 0.63ms. Full article
(This article belongs to the Special Issue Bionic Intelligent Robots)
Show Figures

Graphical abstract

14 pages, 2765 KB  
Article
Spectral Phase Control in Dissociation Dynamics of HD+ by Strong Laser Fields
by Tong Cheng, Wen-Quan Jing, Jin-Xu Du, Zeng-Qiang Yang, Zhi-Hong Jiao, Guo-Li Wang and Song-Feng Zhao
Photonics 2026, 13(4), 383; https://doi.org/10.3390/photonics13040383 - 16 Apr 2026
Viewed by 161
Abstract
Achieving selective cleavage of specific chemical bonds using ultrafast laser pulses remains a central challenge in ultrafast strong-field molecular physics. Here, we theoretically investigate the coherent control of strong-field dissociation of the heteronuclear molecular ion HD+ initially prepared in vibrationally excited states [...] Read more.
Achieving selective cleavage of specific chemical bonds using ultrafast laser pulses remains a central challenge in ultrafast strong-field molecular physics. Here, we theoretically investigate the coherent control of strong-field dissociation of the heteronuclear molecular ion HD+ initially prepared in vibrationally excited states driven by an ultrashort pulse with a quadratic spectral phase. Our results reveal a pronounced sensitivity of both the total dissociation probability and the branching ratio (H+ + D vs. H + D+) to the chirp rate of the laser pulse. To uncover the underlying physical mechanism, we analyze the population dynamics in the coupled 1sσ and 2pσ electronic states and identify pronounced Rabi oscillations arising from the coherent interplay between multiphoton excitation and field-induced stimulated emission. By tuning the laser chirp rate, these oscillations can be suppressed via quantum interference, thereby reshaping the dissociation dynamics and significantly enhancing the dissociation probability of the H + D+ channel. These findings demonstrate that spectral-phase engineering provides a robust and versatile strategy for selective control of branching ratios in strong-field molecular dissociation. Full article
(This article belongs to the Special Issue Laser-Driven Ultrafast Dynamics and Imaging in Atoms and Molecules)
Show Figures

Figure 1

39 pages, 51600 KB  
Article
A Fluid-Mechanism-and-Differential-Evolution-Enhanced Particle Swarm Optimizer for Robot Path Planning
by Zixiang Wang, Zijie Nie and Peiqi Liu
Mathematics 2026, 14(8), 1338; https://doi.org/10.3390/math14081338 - 16 Apr 2026
Viewed by 141
Abstract
Path planning of mobile robots on grid maps is a complex optimization problem, and applying standard particle swarm optimization (PSO) to this task often leads to stagnation and premature convergence. To address these issues, a particle swarm optimizer enhanced by fluid mechanics and [...] Read more.
Path planning of mobile robots on grid maps is a complex optimization problem, and applying standard particle swarm optimization (PSO) to this task often leads to stagnation and premature convergence. To address these issues, a particle swarm optimizer enhanced by fluid mechanics and differential evolution (FMDEPSO) is proposed. The method integrates fluid-inspired neighborhood feedback with a differential evolution recombination mechanism to construct a semi-discrete population evolution framework. Specifically, FMDEPSO introduces a pressure repulsion term and a viscous diffusion term to mitigate early population collapse and suppress oscillations caused by abrupt velocity variations. Meanwhile, a gas–liquid phased adaptive scheduling strategy is adopted to dynamically adjust the learning factors, thereby balancing exploration and exploitation. In addition, the mutation–crossover–greedy selection operator of differential evolution (DE) is embedded into the update process to preserve population diversity and enhance the capability of escaping local optima. On the CEC2017 benchmark suite, FMDEPSO achieved the best mean results on 17, 19, and 17 functions under 30-, 50-, and 100-dimensional settings, respectively, compared with eight representative PSO variants. It maintained a top-three ranking on the majority of functions and obtained the overall best average rank according to the Friedman test. The Wilcoxon rank-sum test further confirmed its statistical advantage on most benchmark functions. In grid-based path-planning experiments on multi-scale environments (20×20, 40×40, and 60×60), FMDEPSO generates smooth and goal-directed feasible trajectories in successful runs and achieves the best overall performance among PSO-based methods while maintaining a favorable balance among path quality, success rate, and runtime across different complexity levels. Overall, the proposed method exhibits stable convergence behavior and competitive solution quality in both numerical benchmark optimization and mobile robot path-planning tasks. Full article
22 pages, 2990 KB  
Article
Octane-on-Demand Concept: An Analysis Regarding Combustion Process Properties in Spark Ignition Engine
by Jarosław Jaworski, Daria Jaworska-Krych, Angelina Rosiak, Hieronim Szymanowski, Krzysztof Surmiński, Grzegorz Mitukiewicz and Damian Batory
Energies 2026, 19(8), 1925; https://doi.org/10.3390/en19081925 - 16 Apr 2026
Viewed by 257
Abstract
The insufficient octane ratings of commercial fuels limit the efficiency of spark-ignition (SI) engines and worsens emissions due to knock. One alternative approach to mitigate this phenomenon is the Octane-on-Demand (OOD) concept, which adjusts fuel properties onboard the vehicle. Although implementing this advanced [...] Read more.
The insufficient octane ratings of commercial fuels limit the efficiency of spark-ignition (SI) engines and worsens emissions due to knock. One alternative approach to mitigate this phenomenon is the Octane-on-Demand (OOD) concept, which adjusts fuel properties onboard the vehicle. Although implementing this advanced technology can contribute to greenhouse-gas (GHG) emission reductions, few studies have examined its impact on combustion characteristics. Accordingly, the objective of this study was to conduct a comprehensive investigation combining fuel characterization and engine testing to evaluate the effectiveness of the OOD strategy in directly suppressing knock in an SI engine, an aspect not previously reported in the literature. The present study was divided into two parts. In the fuel study, optimal conditions for obtaining a candidate fuel—high-octane fractions (HOF)—from gasoline were determined based on chromatographic (GC–MS) analyses. During engine testing, commercial gasoline and blends containing HOF in several proportions were evaluated in a dual-fuel operation under knocking conditions. The maximum amplitude of pressure oscillations (MAPO) was used as the knock indicator. The results demonstrate that temporary fuel enrichment using only gasoline-derived fractions, without additional octane boosters, can effectively suppress knocking combustion. These findings highlight the influence of the OOD concept on the combustion process and provide guidance for optimizing fueling strategy design under knock-limited operation. The study contributes to the growing body of knowledge regarding OOD applications and underscores the need for comprehensive testing under real-world engine operating conditions. Full article
Show Figures

Figure 1

16 pages, 3584 KB  
Article
Research on Current Harmonic Suppression Method for Dual Three-Phase Permanent Magnet Synchronous Motor Based on Fuzzy Dynamic Gain Repetitive Control
by Yuxin Niu, Peng Zhu, Baolong Liu and Shukai Lu
Electronics 2026, 15(8), 1623; https://doi.org/10.3390/electronics15081623 - 13 Apr 2026
Viewed by 266
Abstract
Regarding the problems of fifth and seventh order characteristic harmonics existing in the operation of the dual three-phase permanent magnet synchronous motor, repetitive control is often used to improve the steady-state accuracy. However, traditional RC mostly adopts a fixed forward-learning gain and is [...] Read more.
Regarding the problems of fifth and seventh order characteristic harmonics existing in the operation of the dual three-phase permanent magnet synchronous motor, repetitive control is often used to improve the steady-state accuracy. However, traditional RC mostly adopts a fixed forward-learning gain and is set through trial-and-error methods, which requires a lot of time. Therefore, this paper proposes an improved repetitive control strategy based on fuzzy dynamic gain scheduling. This strategy precisely extracts the comprehensive distortion characteristic values of the target suppressed harmonics and the warning harmonics online; it designs a fuzzy adaptive adjustment mechanism to actively increase the gain to achieve rapid suppression when the target harmonic is severe, and rapidly reduce the gain to ensure the safety of operation when a low-frequency oscillation trend is detected. Simulation results show that the proposed method effectively reduces the total harmonic distortion of the current while maintaining the stability of the system and improves the harmonic suppression accuracy. Full article
Show Figures

Figure 1

22 pages, 4929 KB  
Article
Sub-Harmonic Stability and Slope Compensation Boundary in Peak/Valley DC‒DC Converters
by Aaryan Tiwary and Gabriel A. Rincón-Mora
Electronics 2026, 15(8), 1609; https://doi.org/10.3390/electronics15081609 - 13 Apr 2026
Viewed by 174
Abstract
Sub-harmonic oscillations are a key stability concern in fast-switched inductor power supplies using clocked constant-period peak/valley-current loops. Using generalized models, IC designers can predict and suppress sub-harmonic oscillations with minimal overhead. This work presents an insightful, generalized, and comprehensive time-domain analysis of sub-harmonic [...] Read more.
Sub-harmonic oscillations are a key stability concern in fast-switched inductor power supplies using clocked constant-period peak/valley-current loops. Using generalized models, IC designers can predict and suppress sub-harmonic oscillations with minimal overhead. This work presents an insightful, generalized, and comprehensive time-domain analysis of sub-harmonic oscillation propagation and suppression via slope compensation in constant-period peak/valley-current control. Since it is unstated and unvalidated in the literature, an exact, easy-to-apply expression for the slope compensation boundary is derived in terms of basic circuit operating parameters, showing that it is half of the difference in the drain and energize slopes in peak mode, and half of the difference in the energize and drain slopes in valley mode, lying beyond the conventionally accepted half drain (peak) and energize (valley) slope criteria. The prior literature also does not account for the impact of parasitic resistances on the duty-cycle-based stability boundary beyond which sub-harmonic oscillations begin. We address these gaps and establish a theoretical basis for the absence of sub-harmonic oscillations in DCM. Additionally, existing approaches to slope selection ensure stability but do not target the rate of suppression. We address this by proposing a compensation slope that achieves 90% suppression of the initial imbalance within three switching periods. Full article
19 pages, 5198 KB  
Article
Time-Optimal and Collision-Free Trajectory Generation for Large Cranes with Load Sway and Tower Torsion Suppression
by Abdallah Farrage, Nur Azizah Amir, Hideki Takahashi, Shintaro Sasai, Hitoshi Sakurai, Masaki Okubo and Naoki Uchiyama
Machines 2026, 14(4), 430; https://doi.org/10.3390/machines14040430 - 11 Apr 2026
Viewed by 282
Abstract
Tower torsion in large cranes poses a significant challenge to achieving precise control of load motion, as it amplifies oscillations of the crane load during motion and after reaching a destination. Therefore, tower torsion should be incorporated into crane motion control strategies to [...] Read more.
Tower torsion in large cranes poses a significant challenge to achieving precise control of load motion, as it amplifies oscillations of the crane load during motion and after reaching a destination. Therefore, tower torsion should be incorporated into crane motion control strategies to improve load sway suppression and enhance overall operational stability. This study proposes a time-optimal trajectory generation method for large cranes with addressing tower torsion challenges and load swaying angles. The time-optimal trajectory is able to provide smooth motion with sufficient time while navigating around obstacles. The proposed approach integrates two distinct algorithms: the A* algorithm is employed to determine the shortest collision-free load path, and an optimization method that generates time-optimal trajectories along the A* path while considering the constraints of tower torsion and load sway angles. The desired trajectory is modeled using a polynomial function, ensuring practical motion for each crane joint. The proposed method’s effectiveness is validated both computationally and experimentally, demonstrating its capability to suppress load sway and tower torsion in the crane system without collision. Full article
Show Figures

Figure 1

28 pages, 6179 KB  
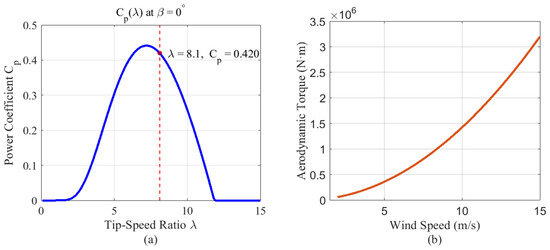
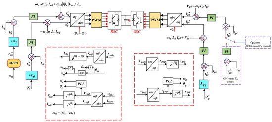
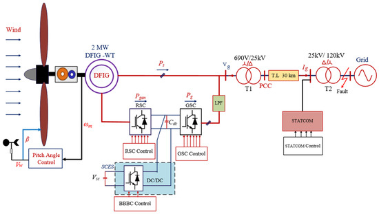
Article
Robust Voltage Stability Enhancement of DFIG Systems Using Deadbeat-Controlled STATCOM and ADRC-Based Supercapacitor Support
by Ahmed Muthanna Nori, Ali Kadhim Abdulabbas, Omar Alrumayh and Tawfiq M. Aljohani
Mathematics 2026, 14(8), 1254; https://doi.org/10.3390/math14081254 - 9 Apr 2026
Viewed by 221
Abstract
The increasing penetration of Doubly Fed Induction Generator (DFIG)-based wind energy systems raises major concerns regarding voltage stability and Fault Ride-Through (FRT) capability under grid disturbances and wind speed variations. This paper proposes a coordinated control framework for a grid-connected DFIG system, where [...] Read more.
The increasing penetration of Doubly Fed Induction Generator (DFIG)-based wind energy systems raises major concerns regarding voltage stability and Fault Ride-Through (FRT) capability under grid disturbances and wind speed variations. This paper proposes a coordinated control framework for a grid-connected DFIG system, where a Static Synchronous Compensator (STATCOM) based on discrete-time deadbeat current control is integrated with a Supercapacitor Energy Storage System (SCES) connected to the DC link through a bidirectional DC-DC converter governed by cascaded Active Disturbance Rejection Control (ADRC). The deadbeat-controlled STATCOM provides fast reactive current injection for voltage support during sag and swell events, while the cascaded ADRC enhances DC-link voltage regulation and suppresses rotor-speed oscillations. Comprehensive MATLAB/Simulink simulations are carried out under variable wind speed and severe grid disturbances up to 80% voltage sag and 50% voltage swell. For voltage regulation, the proposed method is compared with SVC and PI-based STATCOM. In addition, SCES control performance is evaluated by comparing PI, single ADRC, and cascaded ADRC in terms of DC-link voltage overshoot, undershoot, and ripple. The results show clear improvements in voltage response and transient performance. Under a 20% voltage sag, the proposed deadbeat-controlled STATCOM significantly improves the dynamic response, where the undershoot is reduced from 0.125 p.u. (with SVC) to 0.04 p.u., and the settling time is shortened from 0.04 s to 0.025 s. Under a severe 80% sag, the overshoot is limited to 0.02 p.u., compared with 0.13 p.u. for the SVC and 0.15 p.u. for the PI-based STATCOM. Similarly, under a 50% voltage swell, the overshoot is reduced to 0.20 p.u., compared with 0.46 p.u. for the SVC and 0.27 p.u. for the PI-based STATCOM. Regarding the DC-link performance under 80% sag, the proposed cascaded ADRC-based SCES limits the overshoot and undershoot to 6 V and 2 V, respectively, compared with 39 V and 32 V for the PI-based SCES. These results confirm the superior damping, disturbance rejection, and FRT enhancement achieved by the proposed strategy. Full article
Show Figures

Figure 1

25 pages, 14256 KB  
Article
Handling Multimodality in Pareto Set Estimation via Cluster-Wise Decomposition
by Yuki Suzumura, Yoshihiro Ohta and Hiroyuki Sato
Appl. Sci. 2026, 16(8), 3655; https://doi.org/10.3390/app16083655 - 8 Apr 2026
Viewed by 248
Abstract
Multimodal multi-objective optimization problems often exhibit one-to-many mappings, where multiple distinct variable vectors correspond to the same objective vector. This characteristic makes Pareto set (PS) estimation difficult, as conventional inverse modeling approaches assume a one-to-one correspondence. This study proposes a cluster-wise PS estimation [...] Read more.
Multimodal multi-objective optimization problems often exhibit one-to-many mappings, where multiple distinct variable vectors correspond to the same objective vector. This characteristic makes Pareto set (PS) estimation difficult, as conventional inverse modeling approaches assume a one-to-one correspondence. This study proposes a cluster-wise PS estimation framework in the variable space. Known solutions are partitioned into locally monotonic clusters using oscillation detection with an amplitude threshold, and independent response surface models are constructed for each cluster. By estimating PS solutions from multiple cluster-specific models for a given direction vector, the method preserves multimodal structures that conventional approaches fail to capture. Numerical experiments on the multimodal benchmark problems MMF1–8 and LIRCMOP1–2 demonstrate that the proposed method achieves equal or better HV and IGD values than the conventional method, while improving decision-space approximation as measured by IGDX in most test cases and suppressing the generation of dominated solutions. Full article
(This article belongs to the Special Issue Advances in Intelligent Systems—2nd edition)
Show Figures

Figure 1

23 pages, 3301 KB  
Article
Hierarchical Active Perception and Stability Control for Multi-Robot Collaborative Search in Unknown Environments
by Zeyu Xu, Kai Xue, Ping Wang and Decheng Kong
Actuators 2026, 15(4), 209; https://doi.org/10.3390/act15040209 - 7 Apr 2026
Viewed by 340
Abstract
Multi-robot systems (MRS) have attracted a lot of attention from researchers due to their widespread application in various environments. However, in multi-robot collaborative search tasks, two problems often arise: sparse rewards for capturing targets and control oscillations. To address these issues, this paper [...] Read more.
Multi-robot systems (MRS) have attracted a lot of attention from researchers due to their widespread application in various environments. However, in multi-robot collaborative search tasks, two problems often arise: sparse rewards for capturing targets and control oscillations. To address these issues, this paper proposes the hierarchical active perception multi-agent deep deterministic policy gradient (HAP-MADDPG) framework. This framework guides robots to efficiently explore maps and discover targets through global utility planning based on global exploration rate and local information aggregation based on local exploration rate. A stability control mechanism, which includes hysteresis logic and reward decay, is introduced to suppress control oscillations. Experimental results show that the HAP-MADDPG framework achieves a success rate of 96.25% and an average search time of 216.3 steps. The path trajectories are smooth, demonstrating the effectiveness of the proposed approach. Full article
Show Figures

Graphical abstract

Back to TopTop