Sign in to use this feature.

Years

Between: -

Subjects

remove_circle_outline
remove_circle_outline
remove_circle_outline
remove_circle_outline

Journals

Article Types

Countries / Regions

Search Results (19)

Search Parameters:
Keywords = orthotopic PDX mouse model

Order results
Result details
Results per page
Select all
Export citation of selected articles as:
15 pages, 4150 KB  
Article
PRMT5 Identified as a Viable Target for Combination Therapy in Preclinical Models of Pancreatic Cancer
by Xiaolong Wei, William J. Kane, Sara J. Adair, Sarbajeet Nagdas, Denis Liu and Todd W. Bauer
Biomolecules 2025, 15(7), 948; https://doi.org/10.3390/biom15070948 - 30 Jun 2025
Viewed by 1016
Abstract
Pancreatic cancer is the third leading cause of cancer-related death in the US. First-line chemotherapy regimens for pancreatic ductal adenocarcinoma (PDAC) include FOLFIRINOX or gemcitabine (Gem) with or without paclitaxel (Ptx); however, 5-year survival with these regimens remains poor. Previous work has demonstrated [...] Read more.
Pancreatic cancer is the third leading cause of cancer-related death in the US. First-line chemotherapy regimens for pancreatic ductal adenocarcinoma (PDAC) include FOLFIRINOX or gemcitabine (Gem) with or without paclitaxel (Ptx); however, 5-year survival with these regimens remains poor. Previous work has demonstrated protein arginine methyltransferase 5 (PRMT5) to be a promising therapeutic target in combination with Gem for the treatment of PDAC; however, these findings have yet to be confirmed in relevant preclinical models of PDAC. To test the possibility of PRMT5 as a viable therapeutic target, clinically relevant orthotopic and metastatic patient-derived xenograft (PDX) mouse models of PDAC growth were utilized to evaluate the effect of PRMT5 knockout (KO) or pharmacologic inhibition on treatment with Gem alone or Gem with Ptx. Primary endpoints included tumor volume, tumor weight, or metastatic tumor burden as appropriate. The results showed that Gem-treated PRMT5 KO tumors exhibited decreased growth and were smaller in size compared to Gem-treated wild-type (WT) tumors. Similarly, the Gem-treated PRMT5 KO metastatic burden was lower than the Gem-treated WT metastatic burden. The addition of a PRMT5 pharmacologic inhibitor to Gem and Ptx therapy resulted in a lower final tumor weight and fewer metastatic tumors. The depletion of PRMT5 results in increased DNA damage in response to Gem and Ptx treatment. Thus, PRMT5 genetic depletion or inhibition in combination with Gem-based therapy improved the response in primary and metastatic PDAC in clinically relevant mouse models, suggesting that PRMT5 is a viable therapeutic target for combination therapy in PDAC. Full article
Show Figures

Figure 1

16 pages, 4073 KB  
Article
A Repurposed Drug Selection Pipeline to Identify CNS-Penetrant Drug Candidates for Glioblastoma
by Ioannis Ntafoulis, Stijn L. W. Koolen, Olaf van Tellingen, Chelsea W. J. den Hollander, Hendrika Sabel-Goedknegt, Stephanie Dijkhuizen, Joost Haeck, Thom G. A. Reuvers, Peter de Bruijn, Thierry P. P. van den Bosch, Vera van Dis, Zhenyu Gao, Clemens M. F. Dirven, Sieger Leenstra and Martine L. M. Lamfers
Pharmaceuticals 2024, 17(12), 1687; https://doi.org/10.3390/ph17121687 - 14 Dec 2024
Cited by 2 | Viewed by 1826
Abstract
Background: Glioblastoma is an aggressive and incurable type of brain cancer. Little progress has been made in the development of effective new therapies in the past decades. The blood–brain barrier (BBB) and drug efflux pumps, which together hamper drug delivery to these tumors, [...] Read more.
Background: Glioblastoma is an aggressive and incurable type of brain cancer. Little progress has been made in the development of effective new therapies in the past decades. The blood–brain barrier (BBB) and drug efflux pumps, which together hamper drug delivery to these tumors, play a pivotal role in the gap between promising preclinical findings and failure in clinical trials. Therefore, selecting drugs that can reach the tumor region in pharmacologically effective concentrations is of major importance. Methods: In the current study, we utilized a drug selection platform to identify candidate drugs by combining in vitro oncological drug screening data and pharmacokinetic (PK) profiles for central nervous system (CNS) penetration using the multiparameter optimization (MPO) score. Furthermore, we developed intracranial patient-derived xenograft (PDX) models that recapitulated the in situ characteristics of glioblastoma and characterized them in terms of vascular integrity, BBB permeability and expression of ATP-binding cassette (ABC) transporters. Omacetaxine mepesuccinate (OMA) was selected as a proof-of-concept drug candidate to validate our drug selection pipeline. Results: We assessed OMA’s PK profile in three different orthotopic mouse PDX models and found that OMA reaches the brain tumor tissue at concentrations ranging from 2- to 11-fold higher than in vitro IC50 values on patient-derived glioblastoma cell cultures. Conclusions: This study demonstrates that OMA, a drug selected for its in vitro anti-glioma activity and CNS- MPO score, achieves brain tumor tissue concentrations exceeding its in vitro IC50 values in patient-derived glioblastoma cell cultures, as shown in three orthotopic mouse PDX models. We emphasize the importance of such approaches at the preclinical level, highlighting both their significance and limitations in identifying compounds with potential clinical implementation in glioblastoma. Full article
(This article belongs to the Special Issue Therapeutic Agents for the Treatment of Tumors in the CNS)
Show Figures

Figure 1

18 pages, 2732 KB  
Article
Increased Myocardial MAO-A, Atrogin-1, and IL-1β Expression in Transgenic Mice with Pancreatic Carcinoma—Benefit of MAO-A Inhibition for Cardiac Cachexia
by Kira Stelter, Annalena Alabssi, Gabriel Alejandro Bonaterra, Hans Schwarzbach, Volker Fendrich, Emily P. Slater, Ralf Kinscherf and Wulf Hildebrandt
Biomedicines 2024, 12(9), 2009; https://doi.org/10.3390/biomedicines12092009 - 3 Sep 2024
Cited by 1 | Viewed by 1744
Abstract
Cancer cachexia (CC) continues to challenge clinicians by massively impairing patients’ prognosis, mobility, and quality of life through skeletal muscle wasting. CC also includes cardiac cachexia as characterized by atrophy, compromised metabolism, innervation and function of the myocardium through factors awaiting clarification for [...] Read more.
Cancer cachexia (CC) continues to challenge clinicians by massively impairing patients’ prognosis, mobility, and quality of life through skeletal muscle wasting. CC also includes cardiac cachexia as characterized by atrophy, compromised metabolism, innervation and function of the myocardium through factors awaiting clarification for therapeutic targeting. Because monoamine oxidase-A (MAO-A) is a myocardial source of H2O2 and implicated in myofibrillar protein catabolism and heart failure, we presently studied myocardial MAO-A expression, inflammatory cells, and capillarization together with transcripts of pro-inflammatory, -angiogenic, -apoptotic, and -proteolytic signals (by qRT-PCR) in a 3x-transgenic (LSL-KrasG12D/+; LSL-TrP53R172H/+; Pdx1-Cre) mouse model of orthotopic pancreatic ductal adenoarcinoma (PDAC) compared to wild-type (WT) mice. Moreover, we evaluated the effect of MAO-A inhibition by application of harmine hydrochloride (HH, 8 weeks, i.p., no sham control) on PDAC-related myocardial alterations. Myocardial MAO-A protein content was significantly increased (1.69-fold) in PDAC compared to WT mice. PDAC was associated with an increased percentage of atrogin-1+ (p < 0.001), IL-1β+ (p < 0.01), COX2+ (p < 0.001), and CD68+ (p > 0.05) cells and enhanced transcripts of pro-inflammatory IL-1β (2.47-fold), COX2 (1.53-fold), TNF (1.87-fold), and SOCS3 (1.64-fold). Moreover, PDAC was associated with a reduction in capillary density (−17%, p < 0.05) and transcripts of KDR (0.46-fold) but not of VEGFA, Notch1, or Notch3. Importantly, HH treatment largely reversed the PDAC-related increases in atrogin-1+, IL-1β+, and TNF+ cell fraction as well as in COX2, IL-1β, TNF, and SOCS3 transcripts, whereas capillary density and KDR transcripts failed to improve. In mice with PDAC, increased myocardial pro-atrophic/-inflammatory signals are attributable to increased expression of MAO-A, because they are significantly improved with MAO-A inhibition as a potential novel therapeutic option. The PDAC-related loss in myocardial capillary density may be due to other mechanisms awaiting evaluation with consideration of cardiomyocyte size, cardiac function and physical activity. Full article
(This article belongs to the Collection Feature Papers in Cell Biology and Pathology)
Show Figures

Figure 1

21 pages, 10277 KB  
Article
Reprogramming Glioblastoma Cells into Non-Cancerous Neuronal Cells as a Novel Anti-Cancer Strategy
by Michael Q. Jiang, Shan Ping Yu, Takira Estaba, Emily Choi, Ken Berglund, Xiaohuan Gu and Ling Wei
Cells 2024, 13(11), 897; https://doi.org/10.3390/cells13110897 - 23 May 2024
Cited by 4 | Viewed by 4152
Abstract
Glioblastoma Multiforme (GBM) is an aggressive brain tumor with a high mortality rate. Direct reprogramming of glial cells to different cell lineages, such as induced neural stem cells (iNSCs) and induced neurons (iNeurons), provides genetic tools to manipulate a cell’s fate as a [...] Read more.
Glioblastoma Multiforme (GBM) is an aggressive brain tumor with a high mortality rate. Direct reprogramming of glial cells to different cell lineages, such as induced neural stem cells (iNSCs) and induced neurons (iNeurons), provides genetic tools to manipulate a cell’s fate as a potential therapy for neurological diseases. NeuroD1 (ND1) is a master transcriptional factor for neurogenesis and it promotes neuronal differentiation. In the present study, we tested the hypothesis that the expression of ND1 in GBM cells can force them to differentiate toward post-mitotic neurons and halt GBM tumor progression. In cultured human GBM cell lines, including LN229, U87, and U373 as temozolomide (TMZ)-sensitive and T98G as TMZ-resistant cells, the neuronal lineage conversion was induced by an adeno-associated virus (AAV) package carrying ND1. Twenty-one days after AAV-ND1 transduction, ND1-expressing cells displayed neuronal markers MAP2, TUJ1, and NeuN. The ND1-induced transdifferentiation was regulated by Wnt signaling and markedly enhanced under a hypoxic condition (2% O2 vs. 21% O2). ND1-expressing GBM cultures had fewer BrdU-positive proliferating cells compared to vector control cultures. Increased cell death was visualized by TUNEL staining, and reduced migrative activity was demonstrated in the wound-healing test after ND1 reprogramming in both TMZ-sensitive and -resistant GBM cells. In a striking contrast to cancer cells, converted cells expressed the anti-tumor gene p53. In an orthotopical GBM mouse model, AAV-ND1-reprogrammed U373 cells were transplanted into the fornix of the cyclosporine-immunocompromised C57BL/6 mouse brain. Compared to control GBM cell-formed tumors, cells from ND1-reprogrammed cultures formed smaller tumors and expressed neuronal markers such as TUJ1 in the brain. Thus, reprogramming using a single-factor ND1 overcame drug resistance, converting malignant cells of heterogeneous GBM cells to normal neuron-like cells in vitro and in vivo. These novel observations warrant further research using patient-derived GBM cells and patient-derived xenograft (PDX) models as a potentially effective treatment for a deadly brain cancer and likely other astrocytoma tumors. Full article
(This article belongs to the Special Issue Glioblastoma: What Do We Know?)
Show Figures

Figure 1

17 pages, 3779 KB  
Article
Nanoparticle-Encapsulated Epirubicin Efficacy in the Inhibition of Growth of Orthotopic Ovarian Patient-Derived Xenograft in Immunocompromised Mice
by Wioletta Kośnik, Hanna Sikorska, Adam Kiciak and Tomasz Ciach
Int. J. Mol. Sci. 2024, 25(1), 645; https://doi.org/10.3390/ijms25010645 - 4 Jan 2024
Cited by 2 | Viewed by 2197
Abstract
Epirubicin hydrochloride (EPI) is an anticancer drug widely used in the treatment of many solid tumors, including ovarian cancer. Because of its anatomical location, ovarian cancer shows symptoms when it is already in an advanced stage and is thus more difficult to treat. [...] Read more.
Epirubicin hydrochloride (EPI) is an anticancer drug widely used in the treatment of many solid tumors, including ovarian cancer. Because of its anatomical location, ovarian cancer shows symptoms when it is already in an advanced stage and is thus more difficult to treat. Epirubicin hydrochloride kills cancer cells effectively, but its dose escalation is limited by its severe toxicity. By encapsulating epirubicin in dextran-based nanoparticles (POLEPI), we expected to deliver higher and thus clinically more effective doses directly to tumors, where epirubicin would be released and retained longer in the tumor. The antitumor activity of POLEPI compared to EPI was first tested ex vivo in a series of ovarian cancer patient-derived tumor xenografts (PDX). The most promising PDX was then implanted orthotopically into immunocompromised mice, and tumor growth was monitored via magnetic resonance imaging (MRI). Although we succeeded in suppressing the growth of ovarian cancer derived from a patient, in a mouse model by 70% compared to 40% via EPI in 5 days after only one injection, we could not eliminate serious side effects, and the study was terminated prematurely for humane reasons. Full article
Show Figures

Figure 1

20 pages, 4127 KB  
Article
Discovery of VIP236, an αvβ3-Targeted Small-Molecule–Drug Conjugate with Neutrophil Elastase-Mediated Activation of 7-Ethyl Camptothecin Payload for Treatment of Solid Tumors
by Hans-Georg Lerchen, Beatrix Stelte-Ludwig, Melanie Heroult, Dmitry Zubov, Kersten Matthias Gericke, Harvey Wong, Melanie M. Frigault, Amy J. Johnson, Raquel Izumi and Ahmed Hamdy
Cancers 2023, 15(17), 4381; https://doi.org/10.3390/cancers15174381 - 1 Sep 2023
Cited by 8 | Viewed by 4361
Abstract
The emerging field of small-molecule–drug conjugates (SMDCs) using small-molecule biomarker-targeted compounds for tumor homing may provide new perspectives for targeted delivery. Here, for the first time, we disclose the structure and the synthesis of VIP236, an SMDC designed for the treatment of metastatic [...] Read more.
The emerging field of small-molecule–drug conjugates (SMDCs) using small-molecule biomarker-targeted compounds for tumor homing may provide new perspectives for targeted delivery. Here, for the first time, we disclose the structure and the synthesis of VIP236, an SMDC designed for the treatment of metastatic solid tumors by targeting αvβ3 integrins and extracellular cleavage of the 7-ethyl camptothecin payload by neutrophil elastase in the tumor microenvironment. Imaging studies in the Lewis lung mouse model using an elastase cleavable quenched substrate showed pronounced elastase activity in the tumor. Pharmacokinetics studies of VIP236 in tumor-bearing mice demonstrated high stability of the SMDC in plasma and high tumor accumulation of the cleaved payload. Studies in bile-duct-cannulated rats showed that biliary excretion of the unmodified conjugate is the primary route of elimination. Treatment- and time-dependent phosphorylation of H2AX, a marker of DNA damage downstream of topoisomerase 1 inhibition, verified the on-target activity of the payload cleaved from VIP236 in vivo. Treatment with VIP236 resulted in long-lasting tumor regression in subcutaneous patient-derived xenograft (PDX) models from patients with non-small-cell lung, colon, and renal cancer as well as in two orthotopic metastatic triple-negative breast cancer PDX models. In these models, a significant reduction of brain and lung metastases also was observed. Full article
(This article belongs to the Section Cancer Therapy)
Show Figures

Figure 1

18 pages, 3400 KB  
Review
Challenges and Prospects of Patient-Derived Xenografts for Cancer Research
by Jiankang Jin, Katsuhiro Yoshimura, Matheus Sewastjanow-Silva, Shumei Song and Jaffer A. Ajani
Cancers 2023, 15(17), 4352; https://doi.org/10.3390/cancers15174352 - 31 Aug 2023
Cited by 60 | Viewed by 4578
Abstract
We discuss the importance of the in vivo models in elucidating cancer biology, focusing on the patient-derived xenograft (PDX) models, which are classic and standard functional in vivo platforms for preclinical evaluation. We provide an overview of the most representative models, including cell-derived [...] Read more.
We discuss the importance of the in vivo models in elucidating cancer biology, focusing on the patient-derived xenograft (PDX) models, which are classic and standard functional in vivo platforms for preclinical evaluation. We provide an overview of the most representative models, including cell-derived xenografts (CDX), tumor and metastatic cell-derived xenografts, and PDX models utilizing humanized mice (HM). The orthotopic models, which could reproduce the cancer environment and its progression, similar to human tumors, are particularly common. The standard procedures and rationales of gastric adenocarcinoma (GAC) orthotopic models are addressed. Despite the significant advantages of the PDX models, such as recapitulating key features of human tumors and enabling drug testing in the in vivo context, some challenges must be acknowledged, including loss of heterogeneity, selection bias, clonal evolution, stroma replacement, tumor micro-environment (TME) changes, host cell carryover and contaminations, human-to-host cell oncogenic transformation, human and host viral infections, as well as limitations for immunologic research. To compensate for these limitations, other mouse models, such as syngeneic and humanized mouse models, are currently utilized. Overall, the PDX models represent a powerful tool in cancer research, providing critical insights into tumor biology and potential therapeutic targets, but their limitations and challenges must be carefully considered for their effective use. Lastly, we present an intronic quantitative PCR (qPCR) method to authenticate, detect, and quantify human/murine cells in cell lines and PDX samples. Full article
Show Figures

Figure 1

29 pages, 3404 KB  
Review
Recent Advancement in Breast Cancer Research: Insights from Model Organisms—Mouse Models to Zebrafish
by Sharad S. Singhal, Rachana Garg, Atish Mohanty, Pankaj Garg, Sravani Keerthi Ramisetty, Tamara Mirzapoiazova, Raffaella Soldi, Sunil Sharma, Prakash Kulkarni and Ravi Salgia
Cancers 2023, 15(11), 2961; https://doi.org/10.3390/cancers15112961 - 29 May 2023
Cited by 22 | Viewed by 9887
Abstract
Animal models have been utilized for decades to investigate the causes of human diseases and provide platforms for testing novel therapies. Indeed, breakthrough advances in genetically engineered mouse (GEM) models and xenograft transplantation technologies have dramatically benefited in elucidating the mechanisms underlying the [...] Read more.
Animal models have been utilized for decades to investigate the causes of human diseases and provide platforms for testing novel therapies. Indeed, breakthrough advances in genetically engineered mouse (GEM) models and xenograft transplantation technologies have dramatically benefited in elucidating the mechanisms underlying the pathogenesis of multiple diseases, including cancer. The currently available GEM models have been employed to assess specific genetic changes that underlay many features of carcinogenesis, including variations in tumor cell proliferation, apoptosis, invasion, metastasis, angiogenesis, and drug resistance. In addition, mice models render it easier to locate tumor biomarkers for the recognition, prognosis, and surveillance of cancer progression and recurrence. Furthermore, the patient-derived xenograft (PDX) model, which involves the direct surgical transfer of fresh human tumor samples to immunodeficient mice, has contributed significantly to advancing the field of drug discovery and therapeutics. Here, we provide a synopsis of mouse and zebrafish models used in cancer research as well as an interdisciplinary ‘Team Medicine’ approach that has not only accelerated our understanding of varied aspects of carcinogenesis but has also been instrumental in developing novel therapeutic strategies. Full article
(This article belongs to the Topic Animal Model in Biomedical Research, 2nd Volume)
Show Figures

Figure 1

36 pages, 2342 KB  
Review
Experimental Murine Models for Colorectal Cancer Research
by Íris Neto, João Rocha, Maria Manuela Gaspar and Catarina P. Reis
Cancers 2023, 15(9), 2570; https://doi.org/10.3390/cancers15092570 - 30 Apr 2023
Cited by 24 | Viewed by 10476
Abstract
Colorectal cancer (CRC) is the third most prevalent malignancy worldwide and in both sexes. Numerous animal models for CRC have been established to study its biology, namely carcinogen-induced models (CIMs) and genetically engineered mouse models (GEMMs). CIMs are valuable for assessing colitis-related carcinogenesis [...] Read more.
Colorectal cancer (CRC) is the third most prevalent malignancy worldwide and in both sexes. Numerous animal models for CRC have been established to study its biology, namely carcinogen-induced models (CIMs) and genetically engineered mouse models (GEMMs). CIMs are valuable for assessing colitis-related carcinogenesis and studying chemoprevention. On the other hand, CRC GEMMs have proven to be useful for evaluating the tumor microenvironment and systemic immune responses, which have contributed to the discovery of novel therapeutic approaches. Although metastatic disease can be induced by orthotopic injection of CRC cell lines, the resulting models are not representative of the full genetic diversity of the disease due to the limited number of cell lines suitable for this purpose. On the other hand, patient-derived xenografts (PDX) are the most reliable for preclinical drug development due to their ability to retain pathological and molecular characteristics. In this review, the authors discuss the various murine CRC models with a focus on their clinical relevance, benefits, and drawbacks. From all models discussed, murine CRC models will continue to be an important tool in advancing our understanding and treatment of this disease, but additional research is required to find a model that can correctly reflect the pathophysiology of CRC. Full article
(This article belongs to the Special Issue Invasion and Metastasis of Colon Cancer)
Show Figures

Figure 1

12 pages, 2252 KB  
Article
BET Bromodomain Degradation Disrupts Function but Not 3D Formation of RNA Pol2 Clusters
by Diana H. Chin, Issra Osman, Jadon Porch, Hyunmin Kim, Kristen K. Buck, Javier Rodriguez, Bianca Carapia, Deborah Yan, Stela B. Moura, Jantzen Sperry, Jonathan Nakashima, Kasey Altman, Delsee Altman and Berkley E. Gryder
Pharmaceuticals 2023, 16(2), 199; https://doi.org/10.3390/ph16020199 - 29 Jan 2023
Cited by 4 | Viewed by 4438
Abstract
Fusion-positive rhabdomyosarcoma (FP-RMS) is driven by a translocation that creates the chimeric transcription factor PAX3-FOXO1 (P3F), which assembles de novo super enhancers to drive high levels of transcription of other core regulatory transcription factors (CRTFs). P3F recruits co-regulatory factors to super enhancers such [...] Read more.
Fusion-positive rhabdomyosarcoma (FP-RMS) is driven by a translocation that creates the chimeric transcription factor PAX3-FOXO1 (P3F), which assembles de novo super enhancers to drive high levels of transcription of other core regulatory transcription factors (CRTFs). P3F recruits co-regulatory factors to super enhancers such as BRD4, which recognizes acetylated lysines via BET bromodomains. In this study, we demonstrate that inhibition or degradation of BRD4 leads to global decreases in transcription, and selective downregulation of CRTFs. We also show that the BRD4 degrader ARV-771 halts transcription while preserving RNA Polymerase II (Pol2) loops between super enhancers and their target genes, and causes the removal of Pol2 only past the transcriptional end site of CRTF genes, suggesting a novel effect of BRD4 on Pol2 looping. We finally test the most potent molecule, inhibitor BMS-986158, in an orthotopic PDX mouse model of FP-RMS with additional high-risk mutations, and find that it is well tolerated in vivo and leads to an average decrease in tumor size. This effort represents a partnership with an FP-RMS patient and family advocates to make preclinical data rapidly accessible to the family, and to generate data to inform future patients who develop this disease. Full article
(This article belongs to the Special Issue Bromodomains: A New Target Class for Drug Development)
Show Figures

Graphical abstract

20 pages, 3621 KB  
Article
Humanized Ovarian Cancer Patient-Derived Xenografts for Improved Preclinical Evaluation of Immunotherapies
by Katrin Kleinmanns, Stein-Erik Gullaksen, Geir Bredholt, Ben Davidson, Cecilie Fredvik Torkildsen, Sindre Grindheim, Line Bjørge and Emmet McCormack
Cancers 2022, 14(13), 3092; https://doi.org/10.3390/cancers14133092 - 23 Jun 2022
Cited by 6 | Viewed by 4978
Abstract
High-grade serous ovarian cancer (HGSOC) has poor prognosis and new treatment modalities are needed. Immunotherapy, with checkpoint inhibitors, have demonstrated limited impact. To evaluate the suitability for immunotherapeutics, contextualized preclinical models are required to secure meaningful clinical translation. Therefore, we developed and characterized [...] Read more.
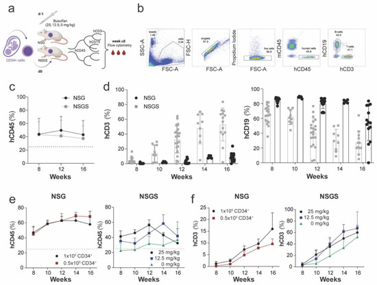
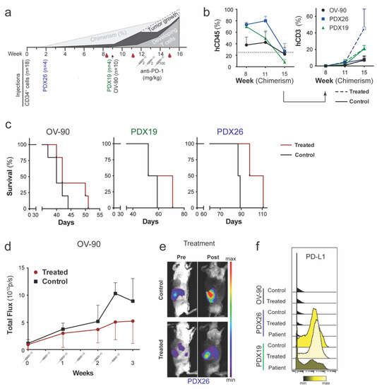
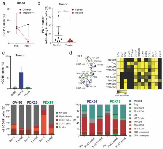
High-grade serous ovarian cancer (HGSOC) has poor prognosis and new treatment modalities are needed. Immunotherapy, with checkpoint inhibitors, have demonstrated limited impact. To evaluate the suitability for immunotherapeutics, contextualized preclinical models are required to secure meaningful clinical translation. Therefore, we developed and characterized humanized patient-derived xenograft (hu PDX) murine models of HGSOC, which were established by orthotopic implantation of tumor cell suspensions and intravenous injection of CD34+ cells isolated from umbilical cord blood samples. The developing human immune system in NSG and NSGS mice was followed longitudinally by flow cytometry and characterized by mass cytometry with a panel of 34 surface markers. Molecular imaging of tumor burden, survival analysis, and characterization of tumor-infiltrating immune cells was performed to assess the treatment response to anti-PD-1 (nivolumab) monotherapy. Successful generation of hu PDX models was achieved. Mice treated with nivolumab showed a decrease in tumor burden, however no significant survival benefit was identified when compared to untreated controls. No correlation was seen between PD-L1 expression and CD8 T cell infiltration and response parameters. As the characterization showed an immune infiltration of predominantly myeloid cells, similar to what is observed in HGSOC patients, the models may have the potential to evaluate the importance of myeloid cell immunomodulation as well. Full article
Show Figures

Graphical abstract

19 pages, 2244 KB  
Article
Therapeutic Effects of Dietary Soybean Genistein on Triple-Negative Breast Cancer via Regulation of Epigenetic Mechanisms
by Manvi Sharma, Itika Arora, Min Chen, Huixin Wu, Michael R. Crowley, Trygve O. Tollefsbol and Yuanyuan Li
Nutrients 2021, 13(11), 3944; https://doi.org/10.3390/nu13113944 - 4 Nov 2021
Cited by 29 | Viewed by 5533
Abstract
Consumption of dietary natural components such as genistein (GE) found in soy-rich sources is strongly associated with a lower risk of breast cancer. However, bioactive dietary component-based therapeutic strategies are largely understudied in breast cancer treatment. Our investigation sought to elucidate the potential [...] Read more.
Consumption of dietary natural components such as genistein (GE) found in soy-rich sources is strongly associated with a lower risk of breast cancer. However, bioactive dietary component-based therapeutic strategies are largely understudied in breast cancer treatment. Our investigation sought to elucidate the potential mechanisms linking bioactive dietary GE to its breast cancer chemotherapeutic potential in a special subtype of aggressive breast cancer—triple-negative breast cancer (TNBC)—by utilizing two preclinical patient-derived xenograft (PDX) orthotopic mouse models: BCM-3204 and TM00091. Our study revealed that administration of GE resulted in a delay of tumor growth in both PDX models. With transcriptomics analyses in TNBC tumors isolated from BCM-3204 PDXs, we found that dietary soybean GE significantly influenced multiple tumor-regulated gene expressions. Further validation assessment of six candidate differentially expressed genes (DEGs)—Cd74, Lpl, Ifi44, Fzd9, Sat1 and Wwc1—demonstrated a similar trend at gene transcriptional and protein levels as observed in RNA-sequencing results. Mechanistically, GE treatment-induced Cd74 downregulation regulated the NF-κB/Bcl-xL/TAp63 signal pathway, which may contribute to soybean GE-mediated therapeutic effects on TNBC tumors. Additionally, our findings revealed that GE can modify expression levels of key epigenetic-associated genes such as DNA methyltransferases (Dnmt3b), ten-eleven translocation (Tet3) methylcytosine dioxygenases and histone deacetyltransferase (Hdac2), and their enzymatic activities as well as genomic DNA methylation and histone methylation (H3K9) levels. Collectively, our investigation shows high significance for potential development of a novel therapeutic approach by using bioactive soybean GE for TNBC patients who have few treatment options. Full article
(This article belongs to the Special Issue Effects of Dietary Interventions on DNA Methylation during Lifecycle)
Show Figures

Figure 1

13 pages, 2253 KB  
Article
A Humanized Anti-GPC3 Antibody for Immuno-Positron Emission Tomography Imaging of Orthotopic Mouse Model of Patient-Derived Hepatocellular Carcinoma Xenografts
by Arutselvan Natarajan, Hui Zhang, Wei Ye, Lakshmi Huttad, Mingdian Tan, Mei-Sze Chua, Sanjiv S. Gambhir and Samuel K. So
Cancers 2021, 13(16), 3977; https://doi.org/10.3390/cancers13163977 - 6 Aug 2021
Cited by 15 | Viewed by 4528
Abstract
Glypican-3 (GPC3) is an attractive diagnostic marker for hepatocellular carcinoma (HCC). We previously reported the potential of an 89Zr-labeled murine anti-GPC3 antibody (clone 1G12) for immunoPET imaging of HCC in orthotopic patient-derived xenograft (PDX) mouse models. We now humanized the murine antibody [...] Read more.
Glypican-3 (GPC3) is an attractive diagnostic marker for hepatocellular carcinoma (HCC). We previously reported the potential of an 89Zr-labeled murine anti-GPC3 antibody (clone 1G12) for immunoPET imaging of HCC in orthotopic patient-derived xenograft (PDX) mouse models. We now humanized the murine antibody by complementarity determining region (CDR) grafting, to allow its clinical translation for human use. The engineered humanized anti-GPC3 antibody, clone H3K3, retained comparable binding affinity and specificity to human GPC3. H3K3 was conjugated with desferrioxamine (Df) and radiolabeled with 89Zr to produce the PET/CT tracer 89Zr-Df-H3K3. When injected into GPC3-expressing orthotopic HCC PDX in NOD SCID Gamma (NSG) mice, 89Zr-Df-H3K3 showed specific high uptake into the orthotopic PDX and minimal, non-specific uptake into the non-tumor bearing liver. Specificity was demonstrated by significantly higher uptake of 89Zr-Df-H3K3 into the non-blocked PDX mice, compared with the blocked PDX mice (which received prior injection of 100 mg of unlabeled H3K3). Region of interest (ROI) analysis showed that the PDX/non-tumor liver ratio was highest (mean ± SD: 3.4 ± 0.31) at 168 h post injection; this ratio was consistent with biodistribution studies at the same time point. Thus, our humanized anti-GPC3 antibody, H3K3, shows encouraging potential for use as an immunoPET tracer for diagnostic imaging of HCC patients. Full article
(This article belongs to the Special Issue Radiology and Imaging of Cancer)
Show Figures

Figure 1

12 pages, 1816 KB  
Article
Prostate Cancer Metastases Are Strongly Inhibited by Agonistic Epha2 Ligands in an Orthotopic Mouse Model
by Ahmed F. Salem, Luca Gambini, Sandrine Billet, Yu Sun, Hiromichi Oshiro, Ming Zhao, Robert M. Hoffman, Neil A. Bhowmick and Maurizio Pellecchia
Cancers 2020, 12(10), 2854; https://doi.org/10.3390/cancers12102854 - 2 Oct 2020
Cited by 18 | Viewed by 3979
Abstract
The EphA2 tyrosine kinase receptor is highly expressed in several types of solid tumors. In our recent studies, we targeted EphA2 in pancreatic cancer with agonistic agents and demonstrated that suppression of EphA2 significantly reduced cancer-cell migration in cell-based assays. In the present [...] Read more.
The EphA2 tyrosine kinase receptor is highly expressed in several types of solid tumors. In our recent studies, we targeted EphA2 in pancreatic cancer with agonistic agents and demonstrated that suppression of EphA2 significantly reduced cancer-cell migration in cell-based assays. In the present study, we focused on targeting EphA2 in prostate cancer. While not all prostate cancers express EphA2, we showed that enzalutamide induced EphA2 expression in prostate cancer cells and in a patient-derived xenograft (PDX) animal model, which provides further impetus to target EphA2 in prostate cancer. Western blot studies showed that agonistic dimeric synthetic (135H12) and natural (ephrinA1-Fc) ligands effectively degraded EphA2 receptor in the prostate cancer cell line PC-3. The agents also delayed cell migration of prostate cancer (PC-3) cells, while an in vivo PC-3 orthotopic metastatic nude-mouse model also revealed that administration of ephrinA1-Fc or 135H12 strongly reduced metastases. The present study further validates EphA2 as an important target in metastatic prostate cancer treatment. Our results should incentivize further efforts aimed at developing potent and effective EphA2 synthetic agonistic agents for the treatment of EphA2-driven aggressive metastatic tumors including prostate, pancreatic, and breast cancer. Full article
(This article belongs to the Special Issue Targeting Cancer Metastasis)
Show Figures

Graphical abstract

17 pages, 1425 KB  
Review
Harnessing Omics Approaches on Advanced Preclinical Models to Discovery Novel Therapeutic Targets for the Treatment of Metastatic Colorectal Cancer
by Manuela Porru, Pasquale Zizza, Nadia Panera, Anna Alisi, Annamaria Biroccio and Carlo Leonetti
Cancers 2020, 12(7), 1830; https://doi.org/10.3390/cancers12071830 - 8 Jul 2020
Cited by 3 | Viewed by 3387
Abstract
Metastatic colorectal cancer (mCRC) remains challenging because of the emergence of resistance mechanisms to anti-epidermal growth factor receptor (EGFR) therapeutics, so more effective strategies to improve the patients’ outcome are needed. During the last decade, the application of a multi-omics approach has contributed [...] Read more.
Metastatic colorectal cancer (mCRC) remains challenging because of the emergence of resistance mechanisms to anti-epidermal growth factor receptor (EGFR) therapeutics, so more effective strategies to improve the patients’ outcome are needed. During the last decade, the application of a multi-omics approach has contributed to a deeper understanding of the complex molecular landscape of human CRC, identifying a plethora of drug targets for precision medicine. Target validation relies on the use of experimental models that would retain the molecular and clinical features of human colorectal cancer, thus mirroring the clinical characteristics of patients. In particular, organoids and patient-derived-xenografts (PDXs), as well as genetically engineered mouse models (GEMMs) and patient-derived orthotopic xenografts (PDOXs), should be considered for translational purposes. Overall, omics and advanced mouse models of cancer represent a portfolio of sophisticated biological tools that, if optimized for use in concert with accurate data analysis, could accelerate the anticancer discovery process and provide new weapons against cancer. In this review, we highlight success reached following the integration of omics and experimental models; moreover, results produced by our group in the field of mCRC are also presented. Full article
(This article belongs to the Special Issue Metastatic Colorectal Cancer)
Show Figures

Figure 1

Back to TopTop