A Humanized Anti-GPC3 Antibody for Immuno-Positron Emission Tomography Imaging of Orthotopic Mouse Model of Patient-Derived Hepatocellular Carcinoma Xenografts
Abstract
:Simple Summary
Abstract
1. Introduction
2. Results
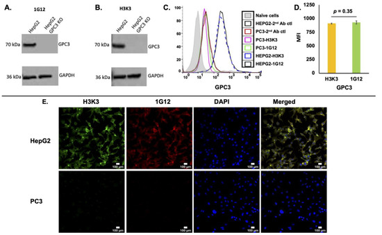
2.1. Humanized Anti-GPC3 Antibody H3K3 Retains Specificity and Binding Affinity and to GPC3
2.2. Synthesis and Quality Assurance of Pre-Cursor (Df-H3K3) and PET Tracer (89Zr-Df-H3K3)
2.3. ImmunoPET Imaging Using 89Zr-Df-H3K3 Detects Orthotopic HCC PDX with Minimal Normal Liver Background
2.4. Biodistribution of 89Zr-Df-H3K3 into PDX and Various Mouse Organs
3. Discussion
4. Materials and Methods
4.1. Cell Culture
4.2. Humanization of Mouse Anti-GPC3 (Clone 1G12) by CDR Grafting and Purification of Humanized H3K3 Clone
4.3. Synthesis of 89Zr-Df-H3K3 ImmunoPET Tracer
4.4. Establishing Orthotopic Xenografts from HCC Patient Tumors
4.5. Small Animal ImmunoPET/CT Imaging
4.6. Biodistribution Study of 89Zr-Df-H3K3
4.7. Statistical Analysis
5. Conclusions
Supplementary Materials
Author Contributions
Funding
Institutional Review Board Statement
Informed Consent Statement
Data Availability Statement
Acknowledgments
Conflicts of Interest
References
- Bray, F.; Ferlay, J.; Soerjomataram, I.; Siegel, R.L.; Torre, L.A.; Jemal, A. Global cancer statistics 2018: GLOBOCAN estimates of incidence and mortality worldwide for 36 cancers in 185 countries. CA Cancer J. Clin. 2018, 68, 394–424. [Google Scholar] [CrossRef] [PubMed] [Green Version]
- Heimbach, J.K.; Kulik, L.M.; Finn, R.S.; Sirlin, C.B.; Abecassis, M.M.; Roberts, L.R.; Zhu, A.X.; Murad, M.H.; Marrero, J.A. AASLD guidelines for the treatment of hepatocellular carcinoma. Hepatology 2018, 67, 358–380. [Google Scholar] [CrossRef] [PubMed] [Green Version]
- Chaiteerakij, R.; Addissie, B.D.; Roberts, L.R. Update on biomarkers of hepatocellular carcinoma. Clin. Gastroenterol. Hepatol. 2015, 13, 237–245. [Google Scholar] [CrossRef] [Green Version]
- Bruix, J.; Sherman, M. Management of hepatocellular carcinoma: An update. Hepatology 2011, 53, 1020–1022. [Google Scholar] [CrossRef] [PubMed]
- Singal, A.; Volk, M.L.; Waljee, A.; Salgia, R.; Higgins, P.; Rogers, M.A.M.; Marrero, J.A. Meta-analysis: Surveillance with ultrasound for early-stage hepatocellular carcinoma in patients with cirrhosis. Aliment. Pharmacol. Ther. 2009, 30, 37–47. [Google Scholar] [CrossRef]
- Choi, J.-Y.; Lee, J.-M.; Sirlin, C.B. CT and MR imaging diagnosis and staging of hepatocellular carcinoma: Part II. Extracellular agents, hepatobiliary agents, and ancillary imaging features. Radiology 2014, 273, 30–50. [Google Scholar] [CrossRef] [PubMed] [Green Version]
- Ho, M.; Kim, H. Glypican-3: A new target for cancer immunotherapy. Eur. J. Cancer 2011, 47, 333–338. [Google Scholar] [CrossRef] [Green Version]
- Feng, M.; Ho, M. Glypican-3 antibodies: A new therapeutic target for liver cancer. FEBS Lett. 2014, 588, 377–382. [Google Scholar] [CrossRef] [Green Version]
- Attallah, A.M.; El-Far, M.; Omran, M.M.; Abdelrazek, M.A.; Attallah, A.A.; Saeed, A.M.; Farid, K. GPC-HCC model: A combination of glybican-3 with other routine parameters improves the diagnostic efficacy in hepatocellular carcinoma. Tumour Biol. 2016, 37, 12571–12577. [Google Scholar] [CrossRef]
- Montalbano, M.; Georgiadis, J.; Masterson, A.L.; McGuire, J.T.; Prajapati, J.; Shirafkan, A.; Rastellini, C.; Cicalese, L. Biology and function of glypican-3 as a candidate for early cancerous transformation of hepatocytes in hepatocellular carcinoma (Review). Oncol. Rep. 2017, 37, 1291–1300. [Google Scholar] [CrossRef] [Green Version]
- Baumhoer, D.; Tornillo, L.; Stadlmann, S.; Roncalli, M.; Diamantis, E.K.; Terracciano, L.M. Glypican 3 expression in human nonneoplastic, preneoplastic, and neoplastic tissues: A tissue microarray analysis of 4387 tissue samples. Am. J. Clin. Pathol. 2008, 129, 899–906. [Google Scholar] [CrossRef] [Green Version]
- Kolluri, A.; Ho, M. The Role of Glypican-3 in Regulating Wnt, YAP, and Hedgehog in Liver Cancer. Front. Oncol. 2019, 9, 708. [Google Scholar] [CrossRef] [PubMed]
- Nishino, M.; Hatabu, H.; Hodi, F.S. Imaging of Cancer Immunotherapy: Current Approaches and Future Directions. Radiology 2019, 290, 9–22. [Google Scholar] [CrossRef]
- Yang, X.; Liu, H.; Sun, C.K.; Natarajan, A.; Hu, X.; Wang, X.; Allegretta, M.; Guttmann, R.; Gambhir, S.S.; Chua, M.S.; et al. Imaging of hepatocellular carcinoma patient-derived xenografts using 89Zr-labeled anti-glypican-3 monoclonal antibody. Biomaterials 2014, 35, 6964–6971. [Google Scholar] [CrossRef] [Green Version]
- Yeo, M.; Na, Y.M.; Kim, D.K.; Kim, Y.B.; Wang, H.J.; Lee, J.A.; Cheong, J.Y.; Lee, K.J.; Paik, Y.K.; Cho, S.W. The loss of phenol sulfotransferase 1 in hepatocellular carcinogenesis. Proteomics 2010, 10, 266–276. [Google Scholar] [CrossRef] [PubMed]
- Al-saraireh, Y.; Alrawashdeh, F.; Al-shuneigat, J.; Alsbhou, M.; Alnawaiseh, N.; Al-shagahin, H.; Youssef, A. Sceening of Glypican-3 expression in human normal versus benign and malignant tissues: A comparative study Glypican-3 expression in cancers. Biosci. Biotech. Res. Asia 2016, 13, 687–692. [Google Scholar] [CrossRef]
- Abou, D.S.; Ku, T.; Smith-Jones, P.M. In vivo biodistribution and accumulation of 89 Zr in mice. Nucl. Med. Biol. 2011, 38, 675–681. [Google Scholar] [CrossRef] [PubMed] [Green Version]
- Yoon, J.K.; Park, B.N.; Ryu, E.K.; An, Y.S.; Lee, S.J. Current Perspectives on 89 Zr-PET Imaging. Int. J. Mol. Sci. 2020, 21, 4309. [Google Scholar] [CrossRef]
- van de Watering, F.C.K.; Rijpkema, M.; Perk, L.; Brinkmann, U.; Oyen, W.J.G.; Boerman, O.C. Zirconium-89 labeled antibodies: A new tool for molecular imaging in cancer patients. Biomed. Res. Int. 2014, 2014, 203601. [Google Scholar] [CrossRef]
- Sham, J.G.; Kievit, F.M.; Grierson, J.R.; Miyaoka, R.S.; Yeh, M.M.; Zhang, M.; Yeung, R.S.; Minoshima, S.; Park, J.O. Glypican-3-targeted 89Zr PET imaging of hepatocellular carcinoma. J. Nucl. Med. 2014, 55, 799–804. [Google Scholar] [CrossRef] [Green Version]
- Zhao, M.; Dong, L.; Liu, Z.; Yang, S.; Wu, W.; Lin, J. In vivo fluorescence imaging of hepatocellular carcinoma using a novel GPC3-specific aptamer probe. Quant. Imaging. Med. Surg. 2018, 8, 151–160. [Google Scholar] [CrossRef] [Green Version]
- Zhu, D.; Qin, Y.; Wang, J.; Zhang, L.; Zou, S.; Zhu, X.; Zhu, L. Novel Glypican-3-Binding Peptide for in Vivo Hepatocellular Carcinoma Fluorescent Imaging. Bioconjug. Chem. 2016, 27, 831–839. [Google Scholar] [CrossRef]
- Wang, Z.; Han, Y.-J.; Huang, S.; Wang, M.; Zhou, W.-L.; Li, H.-S.; Wang, Q.S.; Wu, H.B. Imaging the expression of glypican-3 in hepatocellular carcinoma by PET. Amino Acids 2018, 50, 309–320. [Google Scholar] [CrossRef] [PubMed]
- Hanaoka, H.; Nagaya, T.; Sato, K.; Nakamura, Y.; Watanabe, R.; Harada, T.; Gao, G.; Feng, M.; Phung, Y.; Kim, I.; et al. Glypican-3 targeted human heavy chain antibody as a drug carrier for hepatocellular carcinoma therapy. Mol. Pharm. 2015, 12, 2151–2157. [Google Scholar] [CrossRef] [PubMed]
- Ulaner, G.A.; Lyashchenko, S.K.; Riedl, C.; Ruan, S.; Zanzonico, P.B.; Lake, D.; Jhaveri, K.; Zeglis, B.; Lewis, J.S.; O’Donoghue, J.A. First-in-Human Human Epidermal Growth Factor Receptor 2-Targeted Imaging Using (89) Zr-Pertuzumab PET/CT: Dosimetry and Clinical Application in Patients with Breast Cancer. J. Nucl. Med. 2018, 59, 900–906. [Google Scholar] [CrossRef] [Green Version]
- Awad, W.; Adamczyk, B.; Ornros, J.; Karlsson, N.G.; Mani, K.; Logan, D.T. Structural aspects of N-glycosylations and the C-terminal region in human glypican-1. J. Biol. Chem. 2015, 290, 22991–23008. [Google Scholar] [CrossRef] [PubMed] [Green Version]
- Wang, H.L.; Anatelli, F.; Zhai, Q.J.; Adley, B.; Chuang, S.-T.; Yang, X.J. Glypican-3 as a useful diagnostic marker that distinguishes hepatocellular carcinoma from benign hepatocellular mass lesions. Arch. Pathol. Lab. Med. 2008, 132, 1723–1728. [Google Scholar] [CrossRef]
- Anderson, C.J.; Ferdani, R. Copper-64 radiopharmaceuticals for PET imaging of cancer: Advances in preclinical and clinical research. Cancer Biother. Radiopharm. 2009, 24, 379–393. [Google Scholar] [CrossRef]
- Zhang, J.; Zhang, M.; Ma, H.; Song, X.; He, L.; Ye, X.; Li, X. Overexpression of glypican-3 is a predictor of poor prognosis in hepatocellular carcinoma: An updated meta-analysis. Medicine 2018, 97. [Google Scholar] [CrossRef]
- Sun, C.K.; Chua, M.-S.; He, J.; So, S.K. Suppression of glypican 3 inhibits growth of hepatocellular carcinoma cells through up-regulation of TGF-beta2. Neoplasia 2011, 13, 735–747. [Google Scholar] [CrossRef] [Green Version]
- Wei, W.; Wu, S.; Wang, X.; Sun, C.K.-W.; Yang, X.; Yan, X.; Chua, M.S.; So, S. Novel celastrol derivatives inhibit the growth of hepatocellular carcinoma patient-derived xenografts. Oncotarget 2014, 5, 5819–5831. [Google Scholar] [CrossRef] [PubMed] [Green Version]
- Natarajan, A.; Habte, F.; Gambhir, S.S. Development of a novel long-lived immunoPET tracer for monitoring lymphoma therapy in a humanized transgenic mouse model. Bioconjug. Chem. 2012, 23, 1221–1229. [Google Scholar] [CrossRef] [PubMed] [Green Version]
- Lindmo, T.; Boven, E.; Cuttitta, F.; Fedorko, J.; Bunn, P.A.J. Determination of the immunoreactive fraction of radiolabeled monoclonal antibodies by linear extrapolation to binding at infinite antigen excess. J. Immunol. Methods 1984, 72, 77–89. [Google Scholar] [CrossRef]
- Hudson, H.M.; Larkin, R.S. Accelerated image reconstruction using ordered subsets of projection data. IEEE Trans. Med. Imag. 1994, 13, 601–609. [Google Scholar] [CrossRef] [PubMed] [Green Version]





| Characterization of Df-H3K3/89Zr-Df-H3K3 | Results |
|---|---|
| Purity of Df-H3K3 | >98.4 ± 0.5% |
| Df/H3K3 (c/a) a | 1.8 ± 0.2 |
| Radiochemical yield by TLC | 70.6 ± 5.1% |
| Radiopharmaceutical purity by HPLC (mean%±SD) | 96.9 ± 2.2 |
| Specific activity (mean ± SD: mCi/mg of Df-H3k3) | 5.9 ± 1.6 |
| Immunoreactivity (mean% ± SD) | 69.6 ± 3.2 |
Publisher’s Note: MDPI stays neutral with regard to jurisdictional claims in published maps and institutional affiliations. |
© 2021 by the authors. Licensee MDPI, Basel, Switzerland. This article is an open access article distributed under the terms and conditions of the Creative Commons Attribution (CC BY) license (https://creativecommons.org/licenses/by/4.0/).
Share and Cite
Natarajan, A.; Zhang, H.; Ye, W.; Huttad, L.; Tan, M.; Chua, M.-S.; Gambhir, S.S.; So, S.K. A Humanized Anti-GPC3 Antibody for Immuno-Positron Emission Tomography Imaging of Orthotopic Mouse Model of Patient-Derived Hepatocellular Carcinoma Xenografts. Cancers 2021, 13, 3977. https://doi.org/10.3390/cancers13163977
Natarajan A, Zhang H, Ye W, Huttad L, Tan M, Chua M-S, Gambhir SS, So SK. A Humanized Anti-GPC3 Antibody for Immuno-Positron Emission Tomography Imaging of Orthotopic Mouse Model of Patient-Derived Hepatocellular Carcinoma Xenografts. Cancers. 2021; 13(16):3977. https://doi.org/10.3390/cancers13163977
Chicago/Turabian StyleNatarajan, Arutselvan, Hui Zhang, Wei Ye, Lakshmi Huttad, Mingdian Tan, Mei-Sze Chua, Sanjiv S. Gambhir, and Samuel K. So. 2021. "A Humanized Anti-GPC3 Antibody for Immuno-Positron Emission Tomography Imaging of Orthotopic Mouse Model of Patient-Derived Hepatocellular Carcinoma Xenografts" Cancers 13, no. 16: 3977. https://doi.org/10.3390/cancers13163977
APA StyleNatarajan, A., Zhang, H., Ye, W., Huttad, L., Tan, M., Chua, M.-S., Gambhir, S. S., & So, S. K. (2021). A Humanized Anti-GPC3 Antibody for Immuno-Positron Emission Tomography Imaging of Orthotopic Mouse Model of Patient-Derived Hepatocellular Carcinoma Xenografts. Cancers, 13(16), 3977. https://doi.org/10.3390/cancers13163977

