Sign in to use this feature.

Years

Between: -

Subjects

remove_circle_outline
remove_circle_outline
remove_circle_outline
remove_circle_outline
remove_circle_outline
remove_circle_outline
remove_circle_outline
remove_circle_outline
remove_circle_outline

Journals

remove_circle_outline
remove_circle_outline
remove_circle_outline
remove_circle_outline
remove_circle_outline
remove_circle_outline
remove_circle_outline
remove_circle_outline
remove_circle_outline
remove_circle_outline
remove_circle_outline
remove_circle_outline
remove_circle_outline
remove_circle_outline
remove_circle_outline
remove_circle_outline
remove_circle_outline
remove_circle_outline
remove_circle_outline
remove_circle_outline

Article Types

Countries / Regions

remove_circle_outline
remove_circle_outline
remove_circle_outline
remove_circle_outline
remove_circle_outline
remove_circle_outline
remove_circle_outline

Search Results (4,305)

Search Parameters:
Keywords = optimal error estimates

Order results
Result details
Results per page
Select all
Export citation of selected articles as:
36 pages, 632 KB  
Article
Explicit Discrete Solution for Some Optimization Problems and Estimations with Respect to the Exact Solution
by Julieta Bollati, Mariela C. Olguin and Domingo A. Tarzia
Axioms 2026, 15(3), 190; https://doi.org/10.3390/axioms15030190 - 5 Mar 2026
Abstract
We consider two steady-state heat conduction systems called, S and Sα, in a multidimensional bounded domain D for the Poisson equation with source energy g. In one system, we impose mixed boundary conditions (temperature b on the boundary Γ1 [...] Read more.
We consider two steady-state heat conduction systems called, S and Sα, in a multidimensional bounded domain D for the Poisson equation with source energy g. In one system, we impose mixed boundary conditions (temperature b on the boundary Γ1, heat flux q on Γ2 and an adiabatic condition on Γ3). In the other system, the condition on Γ1 is replaced by a convective heat flux condition with coefficient α. For each of these systems, we consider three associated optimization problems (Pi) and (Piα), i=1,2,3, where the variable is the source energy g, the heat flux q and the environmental temperature b, respectively. In the particular case where D is a rectangle, the explicit continuous optimization variables and the corresponding state of the systems are known. In the present work, by using a finite difference scheme, we obtain the discrete systems (Sh) and (Sαh) and discrete optimization problems (Pih) and (Piαh), i=1,2,3, where h is the space step in the discretization. Explicit discrete solutions are found, and convergence and estimation errors results are proved when h goes to zero and when α goes to infinity. Moreover, some numerical simulations are provided in order to test theoretical results. Finally, we note that the use of a three-point finite-difference approximation for the Neumann or Robin boundary condition at the boundary improves the global order of convergence from O(h) to O(h2). Full article
15 pages, 8090 KB  
Article
Adaptive Multi-Sensor Fusion Localization with Eigenvalue-Based Degradation Detection for Mobile Robots
by Weizu Huang, Long Xiang, Ruohao Chen, Sheng Xu and Qing Wang
Sensors 2026, 26(5), 1653; https://doi.org/10.3390/s26051653 - 5 Mar 2026
Abstract
Autonomous mobile robots require robust localization in complex and dynamic environments, where single-sensor solutions often fail due to accumulated drift or signal degradation. LiDAR–inertial odometry provides accurate short-term motion estimation, but suffers from long-term error accumulation, whereas RTK-GNSS offers absolute positioning that becomes [...] Read more.
Autonomous mobile robots require robust localization in complex and dynamic environments, where single-sensor solutions often fail due to accumulated drift or signal degradation. LiDAR–inertial odometry provides accurate short-term motion estimation, but suffers from long-term error accumulation, whereas RTK-GNSS offers absolute positioning that becomes unreliable under occlusion or multipath effects. To solve the above problems, this paper proposes an adaptive multi-sensor fusion positioning framework that dynamically fuses LiDAR, IMU, and RTK-GNSS data based on the real-time quality evaluation of sensors. The system uses the front-end tightly coupled LiDAR–IMU iterative extension Kalman filter (IEKF) as the core estimator and combines loop detection with incremental factor graph optimization to suppress long-term drift. In addition, a degradation detection method based on the minimum eigenvalue of the Jacobian matrix is proposed to identify unreliable matching constraints in real time. In order to avoid abrupt changes in positioning results caused by fluctuations in sensor data quality, the system adopts a smooth fusion strategy based on covariance weighting. Experiments on the KITTI benchmark and self-collected datasets demonstrate that the proposed method significantly improves localization accuracy and robustness compared with pure LiDAR-based approaches, achieving stable centimeter-level performance while maintaining real-time capability on embedded platforms. Full article
(This article belongs to the Section Sensors and Robotics)
Show Figures

Figure 1

34 pages, 1511 KB  
Article
Finite-Time Contractivity Profiling of a Two-Parameter Parallel Root-Finding Scheme via a kNN–LLE Proxy
by Mudassir Shams, Andrei Velichko and Bruno Carpentieri
Mathematics 2026, 14(5), 879; https://doi.org/10.3390/math14050879 - 5 Mar 2026
Abstract
Parallel iterative schemes are widely used for the simultaneous computation of all distinct roots of nonlinear equations in scientific computing and engineering. While high-order parallel methods can provide substantial acceleration, their practical performance is often dominated by the choice of internal real-valued parameters [...] Read more.
Parallel iterative schemes are widely used for the simultaneous computation of all distinct roots of nonlinear equations in scientific computing and engineering. While high-order parallel methods can provide substantial acceleration, their practical performance is often dominated by the choice of internal real-valued parameters introduced by correction/acceleration mechanisms, which may strongly affect convergence speed and numerical robustness. Classical parameter-selection strategies—based on analytical sufficient conditions, trial-and-error experimentation, or qualitative dynamical diagnostics (basins of attraction, bifurcation-style inspection, and parameter planes)—are typically problem-dependent, expensive to scale, and difficult to automate reproducibly. In this work, we propose a data-driven framework for systematic parameter optimization based on finite-time contractivity profiling. The approach uses k-nearest neighbors (kNN) micro-series analysis to estimate a proxy profile of the largest Lyapunov exponent (LLE) along the iteration index, summarizing the transient contraction/expansion behavior of the solver trajectories. Two profile-based scores, the minimum score Smin and the moment score Smom, are introduced to rank candidate parameter pairs and to construct stability landscapes over (α,β) grids. As a testbed, we apply the framework to a bi-parametric two-step parallel Weierstrass-type scheme and demonstrate that the learned parameter regions yield faster and more reliable convergence than generic or manually tuned choices. Extensive numerical experiments show that the proposed profiling-based optimization consistently improves convergence rate and robustness across the considered nonlinear test problems, providing a scalable and reproducible alternative to heuristic and dynamical-system-based tuning. Full article
(This article belongs to the Section E1: Mathematics and Computer Science)
Show Figures

Figure 1

32 pages, 8390 KB  
Article
End-to-End Customized CNN Pipeline for Multiparameter Surface Water Quality Estimation from Sentinel-2 Imagery
by Essam Sharaf El Din, Karim M. El Zahar and Ahmed Shaker
Remote Sens. 2026, 18(5), 794; https://doi.org/10.3390/rs18050794 - 5 Mar 2026
Abstract
This study addresses the critical need for accurate, continuous monitoring of surface water quality parameters (SWQPs) using remote sensing, overcoming limitations in existing models that often rely on pre-trained networks ill-suited for complex aquatic environments. We present a customized convolutional neural network (CNN) [...] Read more.
This study addresses the critical need for accurate, continuous monitoring of surface water quality parameters (SWQPs) using remote sensing, overcoming limitations in existing models that often rely on pre-trained networks ill-suited for complex aquatic environments. We present a customized convolutional neural network (CNN) architecture, implemented in the MATLAB environment, designed to simultaneously predict optically active (Total Organic Carbon, TOC) and non-optically active (Dissolved Oxygen, DO) parameters from eighteen Sentinel-2 Level-2A satellite images, acquired between 2023 and 2024. Our approach integrates spatial and spectral data through a customized CNN with three convolutional layers and two dense layers, optimized via adaptive learning strategies, data augmentation, and rigorous regularization to enhance predictive performance and prevent overfitting. The models were trained and validated on fused datasets of satellite imagery and in situ measurements, organized into comprehensive four-dimensional arrays capturing spectral, spatial, and sample dimensions. The results demonstrated high accuracy, with coefficient of determination (R2) values exceeding 0.97 and low root mean square error (RMSE) across training, validation, and testing subsets. Spatial prediction maps generated at high resolution revealed realistic ecological and hydrological patterns consistent with known regional water quality dynamics in New Brunswick. Our contribution, accessible to users with MATLAB, lies in the development of a transparent, adaptable, and reproducible CNN framework tailored for multiparameter water quality estimation, which extends beyond traditional empirical, site-specific regression models by enabling non-invasive, cost-effective, and continuous monitoring from satellite platforms over a large, heterogeneous province-scale domain. Additionally, model interpretability was enhanced through SHapley Additive exPlanations (SHAP) analysis, which identified key spectral bands influencing predictions and provided ecological insights, offering guidance for future sensor design and data reduction strategies. This study addresses a significant research gap by providing a dual-parameter focused, end-to-end deep learning solution optimized for province-scale remote sensing data, facilitating more informed environmental management. This study can support water managers and agencies by providing province-wide DO and TOC maps derived from freely available Sentinel-2 imagery, reducing reliance on sparse field sampling alone and helping to identify areas of low oxygen or high organic carbon. Future work will extend this framework temporally and spatially and explore hybrid CNN architectures incorporating temporal dependencies for improved generalization and accuracy. Full article
(This article belongs to the Special Issue Remote Sensing in Water Quality Monitoring)
Show Figures

Figure 1

25 pages, 7057 KB  
Article
Vertical Wind Speed Extrapolation and Power Estimation via a Hybrid Physics-Data-Driven Approach
by Zongxuan Wu, Borui Lv, Bingcun Chen, Genliang Wang, Yinzhu Wan, Boya Zhao and Minyi He
Energies 2026, 19(5), 1302; https://doi.org/10.3390/en19051302 - 5 Mar 2026
Abstract
The scale mismatch between wind turbine hub heights and conventional meteorological masts introduces uncertainties in wind resource assessment. Vertical wind speed extrapolation serves as a critical technique to bridge this spatial gap. Current extrapolation paradigms struggle with two fundamental limitations. Physical models fail [...] Read more.
The scale mismatch between wind turbine hub heights and conventional meteorological masts introduces uncertainties in wind resource assessment. Vertical wind speed extrapolation serves as a critical technique to bridge this spatial gap. Current extrapolation paradigms struggle with two fundamental limitations. Physical models fail to capture non-stationary atmospheric stability, whereas purely data-driven methods depend heavily on unavailable hub-height ground truth. To bridge this gap, this paper proposes a Physically Guided Neural Network framework. By integrating physical boundary-layer principles with an adaptive residual correction mechanism, the model introduces an inductive bias that maps near-surface observations to dynamic wind shear evolutions. The network employs a “Near-Surface Learning and Hub-Height” Transfer strategy. This approach optimizes the model exclusively on multi-level observations from 10 to 70 m to eliminate the dependency on high-altitude target labels. Validation on a 100 MW wind farm dataset, utilizing a 70 m proxy variable evaluation, demonstrates that this framework reduces the wind speed extrapolation root mean square error by 56.48% compared to traditional power law models. Furthermore, downstream theoretical power estimation errors are reduced by 10.72%, effectively mitigating power curve lag phenomena. This hybrid approach establishes a robust and low-cost paradigm for refined wind energy assessment in engineering scenarios lacking tall meteorological monitoring. Full article
Show Figures

Figure 1

22 pages, 9585 KB  
Article
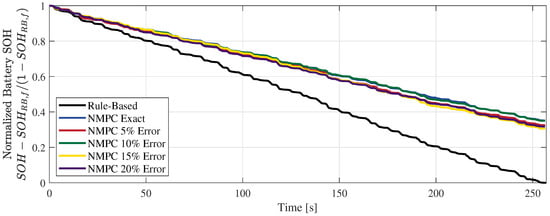
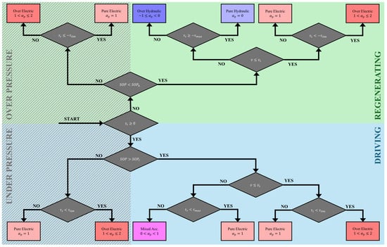
Battery Health Aware Nonlinear Model Predictive Control of a Parallel Electric–Hydraulic Hybrid Wheel Loader
by Meridian Haas and Shima Nazari
Energies 2026, 19(5), 1301; https://doi.org/10.3390/en19051301 - 5 Mar 2026
Abstract
Parallel electric–hydraulic hybrid (PEHH) powertrains offer benefits of lower energy consumption and increased battery lifetime compared to pure electric ones. These merits can be extended with advanced control methods that optimally deploy on-board energy sources. This paper proposes a nonlinear model predictive control [...] Read more.
Parallel electric–hydraulic hybrid (PEHH) powertrains offer benefits of lower energy consumption and increased battery lifetime compared to pure electric ones. These merits can be extended with advanced control methods that optimally deploy on-board energy sources. This paper proposes a nonlinear model predictive control (NMPC) energy management strategy (EMS) for a PEHH wheel loader. The optimization minimizes energy usage and battery degradation by selecting the optimal power ratio between the electric and hydraulic subsystems. The state prediction is based on a discrete nonlinear dynamic model and an estimate of the future exogenous inputs developed from a high-fidelity digital-twin model of a wheel loader. The NMPC formulation is compared to a baseline rule-based EMS inspired by offline optimal control. The proposed NMPC results in 31.7% less battery degradation and 9.14% energy consumption reduction even with a 20% error in the preview information. Hardware-in-the-loop (HiL) experiments validate our results and show that the NMPC EMS can be implemented in real time even with higher prediction error increasing the maximum computational time. Full article
(This article belongs to the Special Issue Optimization and Control of Electric and Hybrid Vehicles)
Show Figures

Figure 1

14 pages, 2347 KB  
Article
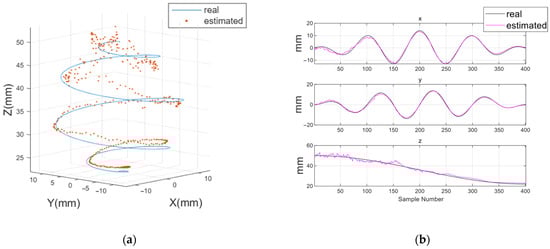
Posture Tracking of Active Capsule Endoscopes Integrated with Magnetic Actuation Using Hall-Effect Sensors
by Junho Han, Kim Tien Nguyen, Eui-Sun Kim, Jong-Oh Park, Eunho Choe, Chang-bae Moon and Jayoung Kim
Micromachines 2026, 17(3), 327; https://doi.org/10.3390/mi17030327 - 5 Mar 2026
Abstract
A capsule endoscope (CE) provides noninvasive access to the gastrointestinal tract, offering diagnostic information that cannot be obtained through external imaging alone. However, during the examination inside the stomach, the CE’s posture may change rapidly as it moves within a dynamically deforming organ, [...] Read more.
A capsule endoscope (CE) provides noninvasive access to the gastrointestinal tract, offering diagnostic information that cannot be obtained through external imaging alone. However, during the examination inside the stomach, the CE’s posture may change rapidly as it moves within a dynamically deforming organ, making it difficult to determine its orientation using only the onboard camera feedback. To address this problem, this study proposes a method that employs an external array of Hall Effect Sensors (HES) to estimate the capsule’s position and orientation in real time, based on the magnetic field generated by a permanent magnet (PM) embedded inside the capsule, without the need for any additional internal sensors. This approach introduces a unified magnetic actuation and localization framework that enables real-time 5-degree-of-freedom posture estimation using only the internal PM of the capsule. Furthermore, the proposed system features an integrated architecture capable of simultaneous actuation and localization. To enhance system practicality, the sensor module and communication board were combined into a single unit that employs a digital serial communication scheme, eliminating the need for analog to digital conversion of sensing signals. By avoiding additional onboard sensors and employing a PM-based actuation system, the proposed system simplifies hardware configuration by preserving capsule miniaturization and by eliminating the high power consumption and thermal issues associated with electromagnet-based actuation, while maintaining accurate real-time tracking performance. Through an optimization process, the system achieved a position error of less than 2 mm and an angular error within 2° over a sensing range of up to 60 mm. Repeated experiments further validated the system’s effectiveness and reliability under realistic operating conditions, demonstrating its feasibility for compact and clinically applicable active capsule endoscopy systems. Full article
(This article belongs to the Section E:Engineering and Technology)
Show Figures

Figure 1

20 pages, 17849 KB  
Article
UAV–UGV Collaborative Localization in GNSS-Denied Large-Scale Environments: An Anchor-Free VIO–UWB Fusion with Adaptive Weighting and Outlier Suppression
by Haoyuan Xu, Gaopeng Zhao and Yuming Bo
Drones 2026, 10(3), 175; https://doi.org/10.3390/drones10030175 - 4 Mar 2026
Abstract
In GNSS-denied large-scale outdoor environments, UAVs and UGVs that rely solely on visual–inertial odometry (VIO) suffer from accumulated global drift as the trajectory grows. Meanwhile, inter-platform ultra-wideband (UWB) ranging exhibits unknown, time-varying noise under NLOS/multipath, rendering naïve weighting unreliable. This paper presents an [...] Read more.
In GNSS-denied large-scale outdoor environments, UAVs and UGVs that rely solely on visual–inertial odometry (VIO) suffer from accumulated global drift as the trajectory grows. Meanwhile, inter-platform ultra-wideband (UWB) ranging exhibits unknown, time-varying noise under NLOS/multipath, rendering naïve weighting unreliable. This paper presents an anchor-free collaborative localization framework for UAV–UGV teams that fuses pairwise UWB ranges (including UAV–UAV, UAV–UGV, and UGV–UGV) with onboard VIO in a factor-graph backend via a two-stage robust scheme. First, we bound VIO drift using per-agent state covariance and reject UWB outliers with a Mahalanobis gate, preventing early-stage bias when VIO is still accurate. Then, during global optimization, we adaptively estimate the Fisher information of UWB factors from measurement–state residuals, enabling online self-tuning of measurement confidence under time-varying SNR. Real-world experiments with three UAVs and two UGVs over multi-level rooftops and forest–open areas (~1.6 km2) show that, compared to an outlier-only variant, the proposed method further reduces localization RMSE by about 24.6% and maximum error by about 31.2% for both UAVs and UGVs, maintaining strong performance during long trajectories dominated by VIO drift and NLOS ranges. The approach requires no fixed anchors or GNSS and is applicable to UAV–UGV teams for disaster response, cooperative mapping/inspection, and bandwidth-limited operations. Full article
(This article belongs to the Section Artificial Intelligence in Drones (AID))
Show Figures

Figure 1

29 pages, 1525 KB  
Article
Neural Network Auto-Design Algorithm for Urban Travel Time Prediction
by Eduardo Chandomí-Castellanos, Elías N. Escobar-Gómez, Jorge Iván Bermúdez Rodríguez, José-Roberto Bermúdez, Julio-Alberto Guzmán-Rabasa, Ildeberto Santos-Ruiz and Esvan-Jesús Pérez-Pérez
Symmetry 2026, 18(3), 442; https://doi.org/10.3390/sym18030442 - 4 Mar 2026
Abstract
This paper proposes to estimate the travel time at each edge of an urban street network using Artificial Neural Networks (ANNs). To improve the ANN performance and minimize errors in manual design, an Algorithm Auto-Design ANN Topology (A-DANNT) is introduced that automatically determines [...] Read more.
This paper proposes to estimate the travel time at each edge of an urban street network using Artificial Neural Networks (ANNs). To improve the ANN performance and minimize errors in manual design, an Algorithm Auto-Design ANN Topology (A-DANNT) is introduced that automatically determines the most suitable architecture for regression problems. The methodology implements an algorithm based on Tabu Search, called the Best R-Value Determination algorithm (BR-vD), which optimizes the topology obtaining a lower Mean Square Error (MSE) and a higher correlation coefficient. The process is developed in three phases: first, the variables that impact the travel time are analyzed; then, the proposed algorithm is used to find the best topology; and finally, the travel times are estimated. The proposal is evaluated in two case studies: in the first, the algorithm automatically designs the architecture, and a 0.99366 correlation coefficient is achieved between the results and the objectives. In the second case, the performance of the algorithm is compared with a fuzzy travel time model, achieving a 0.99898 correlation coefficient. In both cases, the proposed algorithm is capable of designing topologies with coefficients greater than 0.99 and Mean Absolute Errors (MAEs) of 3.2765 and 0.6957 s, respectively. Full article
(This article belongs to the Special Issue Symmetry and Asymmetry in Automatic Control)
Show Figures

Figure 1

19 pages, 1359 KB  
Article
ESO-Enhanced Actor–Critic Reinforcement Learning-Optimised Trajectory Tracking Control for 3-DOF Marine Vessels
by Xiaoling Liang and Jiajian Li
Mathematics 2026, 14(5), 867; https://doi.org/10.3390/math14050867 - 4 Mar 2026
Abstract
This paper develops an extended-state-observer (ESO)-enhanced actor–critic reinforcement learning (RL) scheme for the trajectory tracking control of 3-DOF marine vessels subject to uncertain hydrodynamics and environmental disturbances. A coordinate-consistent error construction is provided to obtain an exact strict-feedback second-order uncertain template. On this [...] Read more.
This paper develops an extended-state-observer (ESO)-enhanced actor–critic reinforcement learning (RL) scheme for the trajectory tracking control of 3-DOF marine vessels subject to uncertain hydrodynamics and environmental disturbances. A coordinate-consistent error construction is provided to obtain an exact strict-feedback second-order uncertain template. On this basis, an Hamilton–Jacobi–Bellman (HJB)-inspired optimised control structure is implemented: the critic approximates the optimal value-gradient and the actor generates the optimised control law. A key simplification is employed: rather than minimising the squared Bellman residual via complex gradients, we introduce an HJB-inspired actor–critic consistency regularisation through a weight-matching coupling. This yields computationally light online update laws and enables transparent Lyapunov-based stability analysis while not claiming exact HJB satisfaction or policy optimality. The ESO estimates lumped uncertainty and provides feedforward compensation, so the RL module learns only the observer residual. A composite Lyapunov analysis establishes the semi-global uniform ultimate boundedness of tracking errors and boundedness of all observer signals. Practical implementation with thruster allocation, explicit wind–wave–current disturbance shaping filters, and a theory-aligned ablation protocol are provided for reproducibility. Full article
Show Figures

Figure 1

26 pages, 3645 KB  
Article
A Multi-Temporal Agricultural Remote Sensing Framework for Sustainable Crop Yield Estimation with Economic Impact
by Shengyuan Tang, Chenlu Jiang, Jingdan Zhang, Mingran Tian, Yang Zhang, Yating Yang and Min Dong
Sustainability 2026, 18(5), 2466; https://doi.org/10.3390/su18052466 - 3 Mar 2026
Abstract
Under the intensifying impacts of climate change, tightening agricultural resource constraints, and escalating food security pressures, the development of high-accuracy and interpretable crop yield estimation methods has become a critical technical issue in sustainable agricultural engineering. In this study, multi-temporal and multi-spectral remote [...] Read more.
Under the intensifying impacts of climate change, tightening agricultural resource constraints, and escalating food security pressures, the development of high-accuracy and interpretable crop yield estimation methods has become a critical technical issue in sustainable agricultural engineering. In this study, multi-temporal and multi-spectral remote sensing imagery are utilized as the core input. A multi-scale visual feature extraction module is designed to characterize canopy texture, field structure, and regional heterogeneity, while a temporal growth modeling module captures the dynamic evolution of crops from emergence to maturity. Yield regression is further integrated with economic mapping and explainability mechanisms, thereby forming an end-to-end prediction framework. Experimental results across multiple regions and years demonstrate that the proposed method outperforms various representative models. In the primary regression experiment, the framework achieves approximately R2=0.76, with MAE reduced to 0.60 and MSE to 0.62, representing an error reduction of over 25% compared with traditional regression approaches and classical machine learning models. In classification experiments for yield-grade evaluation, the model attains an accuracy of approximately 0.85, with both precision and recall exceeding 0.82, demonstrating its effectiveness in both continuous yield prediction and stable yield-level region identification. Cross-region and cross-year validation further indicate strong generalization capability, with R2 remaining above 0.65 in unseen regions and around 0.67 under cross-year prediction settings. Ablation studies confirm the synergistic contributions of multi-scale spatial modeling, temporal growth modeling, and explainability constraints, as performance consistently declines when any individual module is removed. Overall, the results highlight that the proposed framework provides reliable data support for precision agricultural management, resource optimization, and agricultural engineering decision-making, while also offering a scalable and reproducible pathway for sustainable agricultural engineering development. Full article
(This article belongs to the Special Issue Agricultural Engineering for Sustainable Development)
Show Figures

Figure 1

17 pages, 3614 KB  
Article
Adaptive Cooperative Control of Dual-Arm Robots Using RBF-ADP with Event-Triggering Mechanism
by Yuanwei Dai
Symmetry 2026, 18(3), 437; https://doi.org/10.3390/sym18030437 - 3 Mar 2026
Viewed by 38
Abstract
High-precision cooperative control of dual-arm manipulators faces significant challenges arising from complex dynamic coupling, parametric uncertainties, and external disturbances. Furthermore, in networked control scenarios, communication bandwidth and computational resources are inevitably constrained. To address these issues, this paper proposes a novel composite control [...] Read more.
High-precision cooperative control of dual-arm manipulators faces significant challenges arising from complex dynamic coupling, parametric uncertainties, and external disturbances. Furthermore, in networked control scenarios, communication bandwidth and computational resources are inevitably constrained. To address these issues, this paper proposes a novel composite control framework that integrates adaptive dynamic programming (ADP) with active disturbance rejection control (ADRC) under a static event-triggering mechanism (SETM). First, to handle model uncertainties and external perturbations, a smooth nonlinear extended state observer (ESO) based on continuous fractional-power functions is developed. This observer guarantees finite-time convergence of the disturbance estimation without inducing the high-frequency chattering inherent in conventional sliding-mode observers. Second, leveraging the disturbance-compensated dynamics, a radial basis function (RBF) neural network-based ADP controller is designed to learn the optimal control policy online, thereby minimizing a quadratic performance index without requiring accurate model knowledge. Third, to improve resource utilization, a static event-triggering strategy is introduced to schedule control updates based on the system state and tracking error. Extensive simulation studies on a 3-DoF dual-arm system demonstrate that the proposed scheme achieves superior trajectory tracking accuracy and disturbance robustness while significantly reducing the communication frequency compared to time-triggered approaches. Full article
(This article belongs to the Special Issue Symmetry/Asymmetry and Autonomous Robotics)
Show Figures

Figure 1

19 pages, 2255 KB  
Article
Comparative Analysis and Optimization of Sensitivity Enhancement Methods for Fiber-Optic Strain Sensors in Structural Monitoring
by Askar Abdykadyrov, Amandyk Tuleshov, Nurzhigit Smailov, Zhandos Dosbayev, Sunggat Marxuly, Yerlan Tashtay, Gulbakhar Yussupova and Nurlan Kystaubayev
Fibers 2026, 14(3), 31; https://doi.org/10.3390/fib14030031 - 3 Mar 2026
Viewed by 54
Abstract
In recent decades, the reliability and safety of large engineering structures have become a critical issue due to failures caused by undetected micro-level deformations. Fiber-optic strain sensors, especially Fiber Bragg Grating (FBG) and interferometric systems, are widely used in structural health monitoring (SHM); [...] Read more.
In recent decades, the reliability and safety of large engineering structures have become a critical issue due to failures caused by undetected micro-level deformations. Fiber-optic strain sensors, especially Fiber Bragg Grating (FBG) and interferometric systems, are widely used in structural health monitoring (SHM); however, their standard sensitivity is often insufficient for early detection of nano-strain level damage. This paper presents a comparative analysis and system-level optimization of the main sensitivity enhancement methods, including mechanical amplification, functional coatings and composite embedding, interferometric schemes, and advanced spectral signal processing. Analytical modeling and numerical simulations were performed. It is shown that flexure-beam amplifiers provide a stable sensitivity gain of 2.1–4.8, whereas lever-type mechanisms achieve higher amplification (5.6–9.3) at the cost of dynamic degradation. Functional coatings increase the strain transfer coefficient from 0.62 to 0.68 to 0.91–0.97, but introduce temperature-induced errors up to 1.5–2.0 µε. Interferometric systems can detect strains at the 10−8 level but exhibit high temperature cross-sensitivity. Advanced spectral processing reduces the Bragg wavelength estimation error by 8–15 times, improving the equivalent strain resolution to (2–5) × 10−8. Based on these results, an optimized integrated approach combining moderate mechanical amplification (2.5–3.5), improved strain transfer (η ≈ 0.85–0.92), and efficient spectral processing is proposed. This improves the equivalent strain resolution from 1 × 10−6 to (1.5–3.0) × 10−8 while keeping temperature-induced errors within 15–25% and limiting the computational load increase to 2–3 times. The proposed solution is suitable for long-term monitoring of large engineering structures. Full article
Show Figures

Figure 1

28 pages, 6243 KB  
Article
Research on Control Strategy of Electromagnetic Pneumatic System Based on Fuzzy PID and Exploration of Flow Estimation Method for IWT
by Yitong Qin, Fangping Huang, Zongcai Ma, Zhenyu Fan, Jiayong Xia and Hongbai Yin
Actuators 2026, 15(3), 141; https://doi.org/10.3390/act15030141 - 2 Mar 2026
Viewed by 123
Abstract
Accurate real-time pneumatic flow estimation offers a cost-effective alternative to expensive, bulky flow meters, yet persistent challenges stem from complex valve environments, high nonlinearity, and stringent precision requirements. This paper introduces a novel control framework integrating fuzzy PID dynamic tuning with adaptive wavelet [...] Read more.
Accurate real-time pneumatic flow estimation offers a cost-effective alternative to expensive, bulky flow meters, yet persistent challenges stem from complex valve environments, high nonlinearity, and stringent precision requirements. This paper introduces a novel control framework integrating fuzzy PID dynamic tuning with adaptive wavelet threshold denoising, synergistically optimizing fuzzy PID and improved wavelet transform (IWT) to simultaneously enhance control accuracy and signal quality. Experimental validation demonstrates a 35% reduction in spool displacement overshoot versus conventional PID control. IWT integration improves flow estimation signal-to-noise ratio (SNR) by 65% relative to hard/soft thresholding methods while reducing root mean square error (RMSE) by 49%. The approach significantly outperforms mainstream techniques in dynamic response and noise immunity, enabling precise proportional valve flow measurement. This algorithm-driven strategy replaces high-cost sensors, reducing industrial maintenance requirements. Especially applicable to electromagnetic pneumatic systems in harsh environments, it establishes a reliable framework for proportional valve flow control. Full article
(This article belongs to the Section Control Systems)
Show Figures

Figure 1

22 pages, 3616 KB  
Article
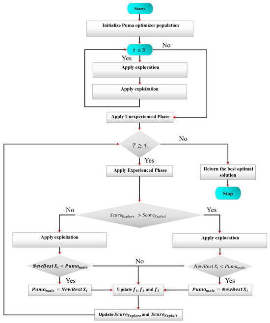
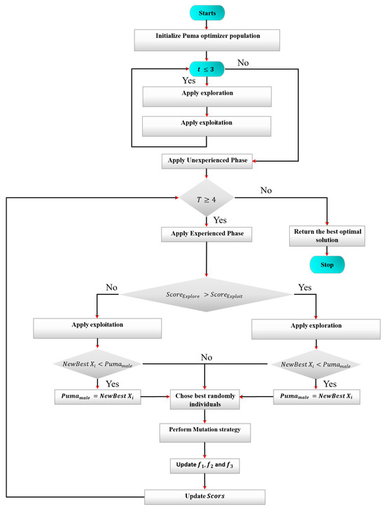
Parameter Identification for Proton Exchange Membrane Fuel Cell Using an Enhanced Puma Optimizer
by Nawal Rai, Badreddine Kanouni, Abdelbaset Laib, Salah Necaibia, Saleh Al Dawsari and Khalid Yahya
Energies 2026, 19(5), 1247; https://doi.org/10.3390/en19051247 - 2 Mar 2026
Viewed by 76
Abstract
Proton exchange membrane fuel cells (PEMFCs) represent a promising renewable energy technology that converts chemical energy from hydrogen and oxygen into electrical energy. Accurate mathematical modeling and precise parameter identification are essential for optimizing PEMFC performance and control. This study proposes a novel [...] Read more.
Proton exchange membrane fuel cells (PEMFCs) represent a promising renewable energy technology that converts chemical energy from hydrogen and oxygen into electrical energy. Accurate mathematical modeling and precise parameter identification are essential for optimizing PEMFC performance and control. This study proposes a novel hybrid meta-heuristic algorithm, the mutated puma optimizer (Mu-PO), which integrates a mutation operator from differential evolution to enhance the exploration and exploitation capabilities of the conventional puma optimizer, enabling it to escape local minima and reach global optima in fewer iterations. A sum of squared error (SSE)-based objective function is formulated to minimize the discrepancy between estimated and experimental voltages. The proposed method identifies seven unknown parameters for three commercial PEMFC models (250 W, SR-12, and NedStack PS6), achieving SSE values of 0.6419, 1.0566, and 2.0791, respectively. Notably, Mu-PO attains these low SSE values in fewer than 50 iterations for all models, demonstrating rapid convergence. Comparative analysis using statistical indicators (minimum, mean, maximum, and standard deviation of SSE) confirms that Mu-PO outperforms well-established optimization algorithms in terms of convergence speed, stability, and accuracy. Furthermore, validation under dynamic operating conditions, including variations in pressure and temperature, demonstrates consistent and reliable parameter identification, highlighting the robustness and practical applicability of the proposed approach for PEMFC modeling and optimization. Full article
(This article belongs to the Special Issue Advancements in Fuel Cell Technologies)
Show Figures

Figure 1

Back to TopTop