Parameter Identification for Proton Exchange Membrane Fuel Cell Using an Enhanced Puma Optimizer
Abstract
1. Introduction
- A novel hybrid Mu-PO algorithm is especially designed to determine undefined parameters for PEMFCs, an area not previously explored in prior research.
- The algorithm is tested on three commercial PEMFCs: 250 W PEMFC, SR-12, and NedStack PS6, demonstrating superior convergence speed, stability, and accuracy compared to existing optimizers.
- Optimal parameter values obtained through Mu-PO are used to analyze the I-V polarization curve under varying temperatures and gas supply pressures.
- The sensitivity and reliability of the proposed algorithm are confirmed through a series of statistical tests.
2. PEMFC Model Description
2.1. PEMFC Mathematical Model
2.2. Problem Formulation and Objective Function
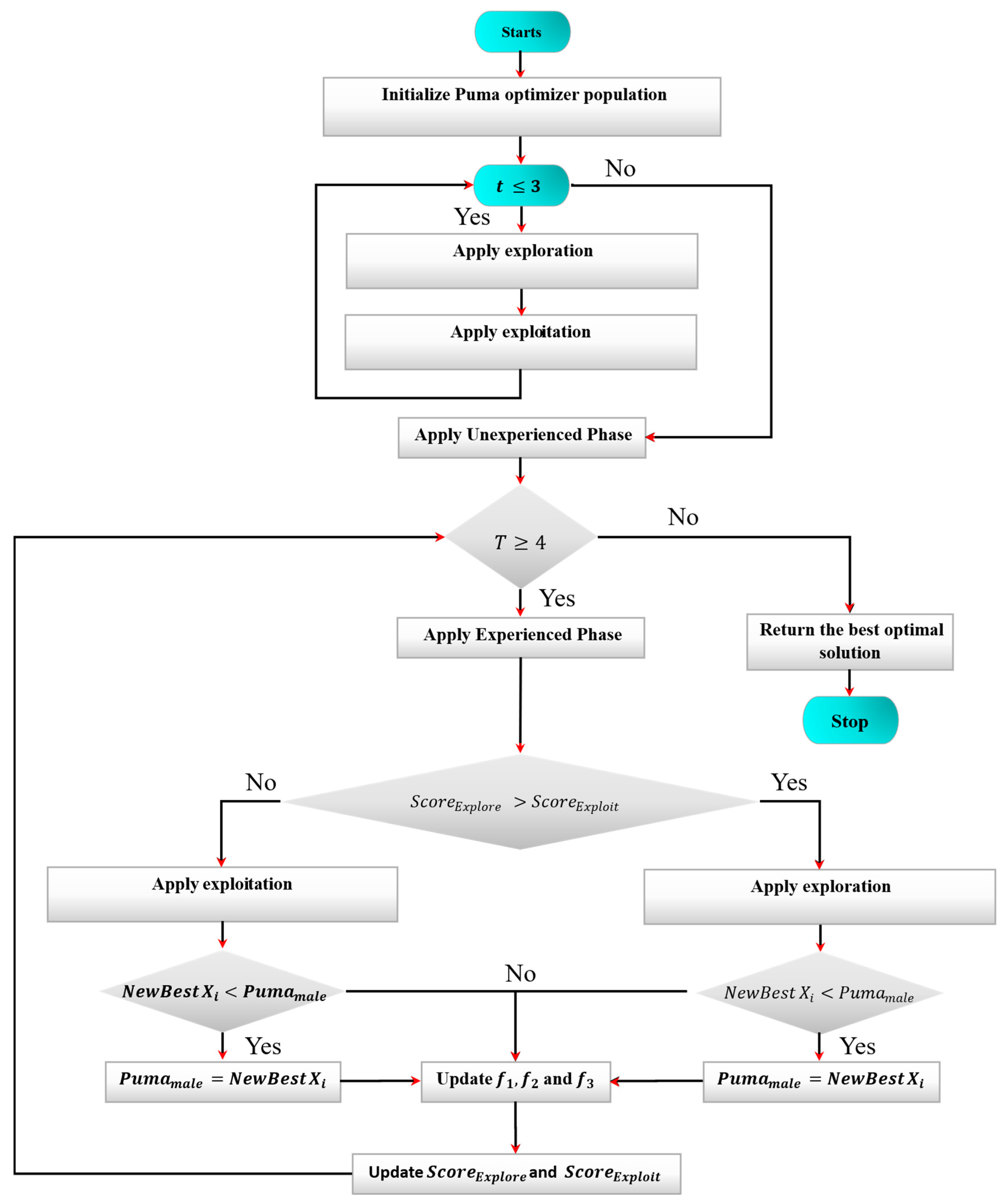
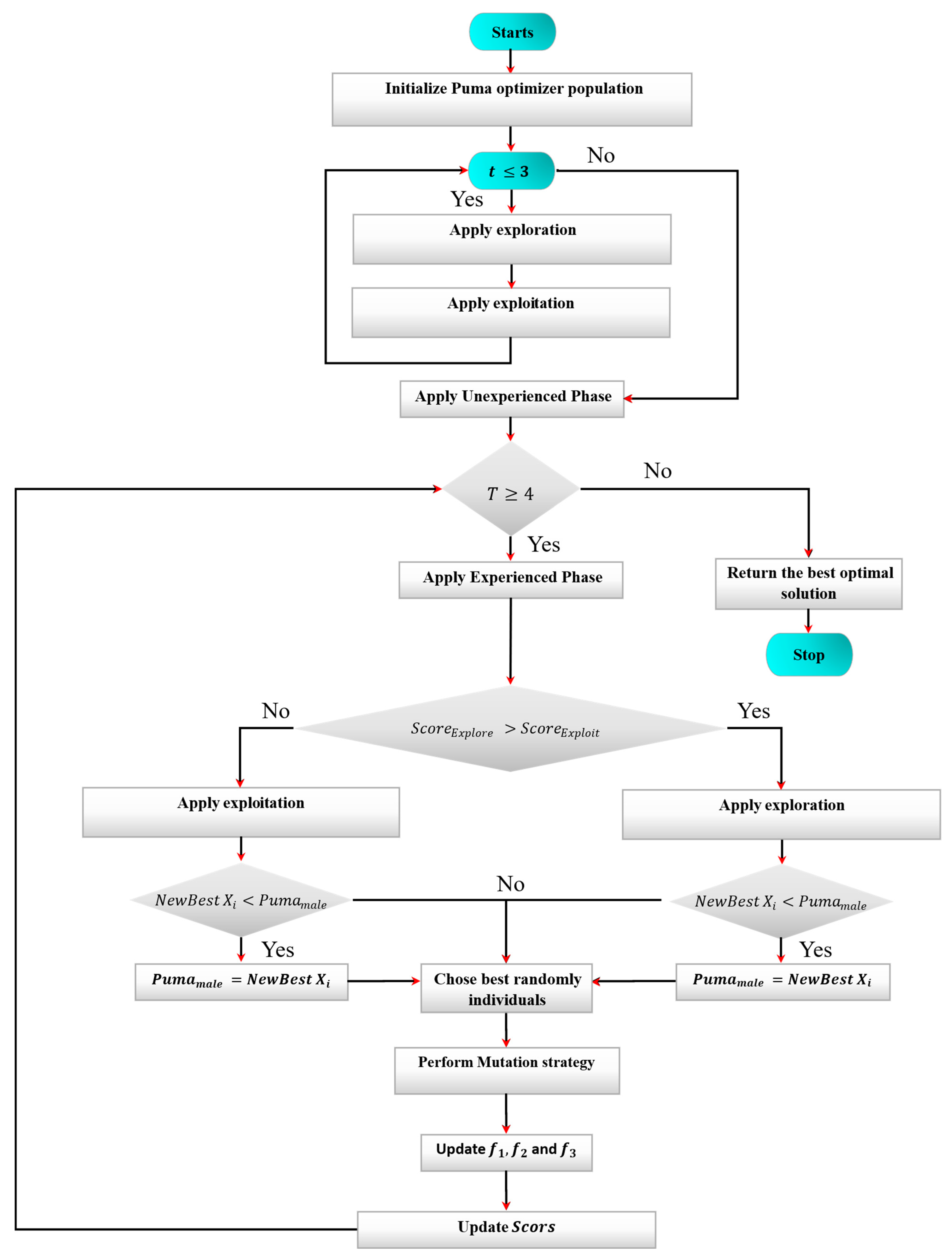
3. Proposed Mutated Puma Optimization Algorithm
3.1. Mathematical Model of Puma Optimizer
3.1.1. Puma Intelligence
- Unexperienced phase
- Experienced phase
3.1.2. Exploration One
3.1.3. Exploitation Two
3.1.4. Mutation Strategy
4. Results and Discussion
4.1. Convergence Curves and Statistical Measurements
4.2. Parameter Identification for Commercial PEMFC Types
4.3. The Dynamic Behavior of PEMFCs
5. Conclusions
Author Contributions
Funding
Data Availability Statement
Conflicts of Interest
References
- Sharaf, O.Z.; Orhan, M.F. An Overview of Fuel Cell Technology: Fundamentals and Applications. Renew. Sustain. Energy Rev. 2014, 32, 810–853. [Google Scholar] [CrossRef]
- Saebea, D.; Chaiburi, C.; Authayanun, S. Model Based Evaluation of Alkaline Anion Exchange Membrane Fuel Cells with Water Management. Chem. Eng. J. 2019, 374, 721–729. [Google Scholar] [CrossRef]
- Oryshchyn, D.; Harun, N.F.; Tucker, D.; Bryden, K.M.; Shadle, L. Fuel Utilization Effects on System Efficiency in Solid Oxide Fuel Cell Gas Turbine Hybrid Systems. Appl. Energy 2018, 228, 1953–1965. [Google Scholar] [CrossRef]
- İnci, M.; Türksoy, Ö. Review of Fuel Cells to Grid Interface: Configurations, Technical Challenges and Trends. J. Clean. Prod. 2019, 213, 1353–1370. [Google Scholar] [CrossRef]
- Yang, B.; Wang, J.; Yu, L.; Shu, H.; Yu, T.; Zhang, X.; Yao, W.; Sun, L. A Critical Survey on Proton Exchange Membrane Fuel Cell Parameter Estimation Using Meta-Heuristic Algorithms. J. Clean. Prod. 2020, 265, 121660. [Google Scholar] [CrossRef]
- Fathy, A.; Rezk, H.; Alharbi, A.G.; Yousri, D. Proton Exchange Membrane Fuel Cell Model Parameters Identification Using Chaotically Based-Bonobo Optimizer. Energy 2023, 268, 126705. [Google Scholar] [CrossRef]
- Priya, K.; Sathishkumar, K.; Rajasekar, N. A Comprehensive Review on Parameter Estimation Techniques for Proton Exchange Membrane Fuel Cell Modelling. Renew. Sustain. Energy Rev. 2018, 93, 121–144. [Google Scholar] [CrossRef]
- Han, C.; Hu, L.; Ouyang, D.; Wang, Z. Research on Thermal Runaway Warning Threshold and Machine Learning Model for Large Capacity Energy Storage Batteries Based on Electric-Thermal-Mechanical-Gas Coupling. Process Saf. Environ. Prot. 2026, 208, 108471. [Google Scholar] [CrossRef]
- Han, C.; Chen, Z. Durability Study of Gas Diffusion Backing in Proton Exchange Membrane Fuel Cells under Reverse Current Conditions. J. Power Sources 2024, 603, 234414. [Google Scholar] [CrossRef]
- Han, C.; Jiang, T.; Shang, K.; Xu, B.; Chen, Z. Heat and Mass Transfer Performance of Proton Exchange Membrane Fuel Cells with Electrode of Anisotropic Thermal Conductivity. Int. J. Heat Mass Transf. 2022, 182, 121957. [Google Scholar] [CrossRef]
- Giner-Sanz, J.J.; Ortega, E.M.; Pérez-Herranz, V. Mechanistic Equivalent Circuit Modelling of a Commercial Polymer Electrolyte Membrane Fuel Cell. J. Power Sources 2018, 379, 328–337. [Google Scholar] [CrossRef]
- Busquet, S.; Hubert, C.E.; Labbé, J.; Mayer, D.; Metkemeijer, R. A New Approach to Empirical Electrical Modelling of a Fuel Cell, an Electrolyser or a Regenerative Fuel Cell. J. Power Sources 2004, 134, 41–48. [Google Scholar] [CrossRef]
- Han, J.; Han, J.; Ji, H.; Yu, S. “Model-Based” Design of Thermal Management System of a Fuel Cell “Air-Independent” Propulsion System for Underwater Shipboard. Int. J. Hydrogen Energy 2020, 45, 32449–32463. [Google Scholar] [CrossRef]
- Amphlett, J.C.; Baumert, R.M.; Mann, R.F.; Peppley, B.A.; Roberge, P.R.; Harris, T.J. Performance Modeling of the Ballard Mark IV Solid Polymer Electrolyte Fuel Cell: II. Empirical Model Development. J. Electrochem. Soc. 1995, 142, 9–15. [Google Scholar] [CrossRef]
- Abdel-Basset, M.; Mohamed, R.; Elhoseny, M.; Chakrabortty, R.K.; Ryan, M.J. An Efficient Heap-Based Optimization Algorithm for Parameters Identification of Proton Exchange Membrane Fuel Cells Model: Analysis and Case Studies. Int. J. Hydrogen Energy 2021, 46, 11908–11925. [Google Scholar] [CrossRef]
- El-Fergany, A.A. Extracting Optimal Parameters of PEM Fuel Cells Using Salp Swarm Optimizer. Renew. Energy 2018, 119, 641–648. [Google Scholar] [CrossRef]
- Zhang, G.; Xiao, C.; Razmjooy, N. Optimal Parameter Extraction of PEM Fuel Cells by Meta-Heuristics. Int. J. Ambient Energy 2022, 43, 2510–2519. [Google Scholar] [CrossRef]
- Sultan, H.M.; Menesy, A.S.; Kamel, S.; Tostado-Véliz, M.; Jurado, F. Parameter Identification of Proton Exchange Membrane Fuel Cell Stacks Using Bonobo Optimizer. In Proceedings of the 2020 IEEE International Conference on Environment and Electrical Engineering and 2020 IEEE Industrial and Commercial Power Systems Europe (EEEIC/I&CPS Europe), Madrid, Spain, 9–12 June 2020; IEEE: New York, NY, USA, 2020; pp. 1–7. [Google Scholar]
- Kamel, S.; Jurado, F.; Sultan, H.; Menesy, A. Tree Growth Algorithm for Parameter Identification of Proton Exchange Membrane Fuel Cell Models. Int. J. Interact. Multimed. Artif. Intell. 2020, 6, 101–111. [Google Scholar]
- Yang, F.; Li, Y.; Chen, D.; Hu, S.; Xu, X. Parameter Identification of PEMFC Steady-State Model Based on p-Dimensional Extremum Seeking via Simplex Tuning Optimization Method. Energy 2024, 292, 130601. [Google Scholar] [CrossRef]
- Fathy, A.; Rezk, H. Multi-Verse Optimizer for Identifying the Optimal Parameters of PEMFC Model. Energy 2018, 143, 634–644. [Google Scholar] [CrossRef]
- Ashraf, H.; Abdellatif, S.O.; Elkholy, M.M.; El-Fergany, A.A. Computational Techniques Based on Artificial Intelligence for Extracting Optimal Parameters of PEMFCs: Survey and Insights. Arch. Comput. Methods Eng. 2022, 29, 3943–3972. [Google Scholar] [CrossRef]
- Rao, Y.; Shao, Z.; Ahangarnejad, A.H.; Gholamalizadeh, E.; Sobhani, B. Shark Smell Optimizer Applied to Identify the Optimal Parameters of the Proton Exchange Membrane Fuel Cell Model. Energy Convers. Manag. 2019, 182, 1–8. [Google Scholar] [CrossRef]
- Askarzadeh, A.; Rezazadeh, A. A New Heuristic Optimization Algorithm for Modeling of Proton Exchange Membrane Fuel Cell: Bird Mating Optimizer. Int. J. Energy Res. 2013, 37, 1196–1204. [Google Scholar] [CrossRef]
- Ye, M.; Wang, X.; Xu, Y. Parameter Identification for Proton Exchange Membrane Fuel Cell Model Using Particle Swarm Optimization. Int. J. Hydrogen Energy 2009, 34, 981–989. [Google Scholar] [CrossRef]
- Rizk-Allah, R.M.; El-Fergany, A.A. Artificial Ecosystem Optimizer for Parameters Identification of Proton Exchange Membrane Fuel Cells Model. Int. J. Hydrogen Energy 2021, 46, 37612–37627. [Google Scholar] [CrossRef]
- Fathy, A.; Elaziz, M.A.; Alharbi, A.G. A Novel Approach Based on Hybrid Vortex Search Algorithm and Differential Evolution for Identifying the Optimal Parameters of PEM Fuel Cell. Renew. Energy 2020, 146, 1833–1845. [Google Scholar] [CrossRef]
- Turgut, O.E.; Coban, M.T. Optimal Proton Exchange Membrane Fuel Cell Modelling Based on Hybrid Teaching Learning Based Optimization—Differential Evolution Algorithm. Ain Shams Eng. J. 2016, 7, 347–360. [Google Scholar] [CrossRef]
- Mei, J.; Meng, X.; Tang, X.; Li, H.; Hasanien, H.; Alharbi, M.; Dong, Z.; Shen, J.; Sun, C.; Fan, F.; et al. An Accurate Parameter Estimation Method of the Voltage Model for Proton Exchange Membrane Fuel Cells. Energies 2024, 17, 2917. [Google Scholar] [CrossRef]
- Alqahtani, A.H.; Hasanien, H.M.; Alharbi, M.; Chuanyu, S. Parameters Estimation of Proton Exchange Membrane Fuel Cell Model Based on an Improved Walrus Optimization Algorithm. IEEE Access 2024, 12, 74979–74992. [Google Scholar] [CrossRef]
- Abdollahzadeh, B.; Khodadadi, N.; Barshandeh, S.; Trojovský, P.; Gharehchopogh, F.S.; El-kenawy, E.S.M.; Abualigah, L.; Mirjalili, S. Puma Optimizer (PO): A Novel Metaheuristic Optimization Algorithm and Its Application in Machine Learning; Springer: Berlin/Heidelberg, Germany, 2024; Volume 5. [Google Scholar]
- Kanouni, B.; Laib, A. Extracting Accurate Parameters from a Proton Exchange Membrane Fuel Cell Model Using the Differential Evolution Ameliorated Meta-Heuristics Algorithm. Energies 2024, 17, 2333. [Google Scholar] [CrossRef]
- Mann, R.F.; Amphlett, J.C.; Hooper, M.A.I.; Jensen, H.M.; Peppley, B.A.; Roberge, P.R. Development and Application of a Generalised Steady-State Electrochemical Model for a PEM Fuel Cell. J. Power Sources 2000, 86, 173–180. [Google Scholar] [CrossRef]
- Zhang, G.; Jiao, K. Three-Dimensional Multi-Phase Simulation of PEMFC at High Current Density Utilizing Eulerian-Eulerian Model and Two-Fluid Model. Energy Convers. Manag. 2018, 176, 409–421. [Google Scholar] [CrossRef]
- Kanouni, B.; Laib, A.; Necaibia, S.; Krama, A.; Guerrero, J.M. Circulatory System-Based Optimization: A Biologically Inspired Metaheuristic Approach for Accurately Identifying a PEMFC’s Parameters. Energy Rep. 2025, 13, 4661–4677. [Google Scholar] [CrossRef]
- Ashraf, H.; Abdellatif, S.O.; Elkholy, M.M.; El-Fergany, A.A. Honey Badger Optimizer for Extracting the Ungiven Parameters of PEMFC Model: Steady-State Assessment. Energy Convers. Manag. 2022, 258, 115521. [Google Scholar] [CrossRef]
- Bilal; Pant, M.; Zaheer, H.; Garcia-Hernandez, L.; Abraham, A. Differential Evolution: A Review of More than Two Decades of Research. Eng. Appl. Artif. Intell. 2020, 90, 103479. [Google Scholar] [CrossRef]
- Sultan, H.M.; Menesy, A.S.; Korashy, A.; Hussien, A.G.; Kamel, S. Enhancing Parameter Identification for Proton Exchange Membrane Fuel Cell Using Modified Manta Ray Foraging Optimization. Energy Rep. 2024, 12, 1987–2013. [Google Scholar] [CrossRef]
- Priya, K.; Selvaraj, V.; Ramachandra, N.; Rajasekar, N. Modelling of PEM Fuel Cell for Parameter Estimation Utilizing Clan Co-Operative Based Spotted Hyena Optimizer. Energy Convers. Manag. 2024, 309, 118371. [Google Scholar] [CrossRef]
- Sultan, H.M.; Menesy, A.S.; Kamel, S.; Selim, A.; Jurado, F. Parameter Identification of Proton Exchange Membrane Fuel Cells Using an Improved Salp Swarm Algorithm. Energy Convers. Manag. 2020, 224, 113341. [Google Scholar] [CrossRef]
- Kanouni, B.; Laib, A.; Necaibia, S.; Krama, A.; Guerrero, J.M. Pied Kingfisher Optimizer for Accurate Parameter Extraction in Proton Exchange Membrane Fuel Cell. Energy 2025, 325, 136079. [Google Scholar] [CrossRef]
- Menesy, A.S.; Sultan, H.M.; Korashy, A.; Banakhr, F.A.; Ashmawy, M.G.; Kamel, S. Effective Parameter Extraction of Different Polymer Electrolyte Membrane Fuel Cell Stack Models Using a Modified Artificial Ecosystem Optimization Algorithm. IEEE Access 2020, 8, 31892–31909. [Google Scholar] [CrossRef]
- Menesy, A.S.; Sultan, H.M.; Selim, A.; Ashmawy, M.G.; Kamel, S. Developing and Applying Chaotic Harris Hawks Optimization Technique for Extracting Parameters of Several Proton Exchange Membrane Fuel Cell Stacks. IEEE Access 2020, 8, 1146–1159. [Google Scholar] [CrossRef]
- Ferahtia, S.; Houari, A.; Rezk, H.; Djerioui, A.; Machmoum, M.; Motahhir, S.; Ait-Ahmed, M. Red-Tailed Hawk Algorithm for Numerical Optimization and Real-World Problems; Nature Publishing Group: London, UK, 2023; Volume 13. [Google Scholar]
- El-Fergany, A.A.; Hasanien, H.M.; Agwa, A.M. Semi-Empirical PEM Fuel Cells Model Using Whale Optimization Algorithm. Energy Convers. Manag. 2019, 201, 112197. [Google Scholar] [CrossRef]
- Tang, X.; Yang, M.; Shi, L.; Hou, Z.; Xu, S.; Sun, C. Adaptive State-of-Health Temperature Sensitivity Characteristics for Durability Improvement of PEM Fuel Cells. Chem. Eng. J. 2024, 491, 151951. [Google Scholar] [CrossRef]
- Meng, X.; Liu, M.; Mei, J.; Li, X.; Grigoriev, S.; Hasanien, H.M.; Tang, X.; Li, R.; Sun, C. Polarization Loss Decomposition-Based Online Health State Estimation for Proton Exchange Membrane Fuel Cells. Int. J. Hydrogen Energy 2025, 157, 150162. [Google Scholar] [CrossRef]








| Search Limits | PEMFC Parameters | 250 W | SR-12 | NedStack PS6 | ||
|---|---|---|---|---|---|---|
| Parameters | Lower value | Upper value | N | 24 | 48 | 65 |
| δ1 | −1.1997 | −0.8532 | A | 27 | 62.5 | 240 |
| δ2 | 0.001 | 0.005 | L | 127 | 0.25 | 178 |
| δ3 (10−5) | 3.9 | 9.8 | Tfc | 343.15 | 323 | 343 |
| δ4 (10−4) | −2.6 | −9.54 | PO2 | 1 | 0.2095 | 1 |
| λ | 10 | 23 | PH2 | 1 | 1.47628 | 1 |
| Rc (mΩ) | 0.1 | 0.8 | ||||
| β (10−2) | 1.36 | 50 | ||||
| Algorithm | Parameter | Value |
|---|---|---|
| BO | Sharing coefficient for alpha bonobo. Sharing coefficient for selected bonobo Value of temporary sub-group size factor. Initial probability for extra-group mating | Scab = 1.25 Scsb = 1 0.05 0.03 |
| DE | Crossover probability | Pcr = 0.6 |
| FFA | Number of sections | K = 2 |
| BBO | Keep rate | Kr = 0.2 |
| PO and Mu-PO | 0.5 0.5 0.3 |
| PEMFC Model | Algorithms | Best SSE | Mean SSE | Worst SEE | SD | MAE | RE | RMSE |
|---|---|---|---|---|---|---|---|---|
| 250 W | Mu-PO | 0.641930 | 0.641930 | 0.641930 | 8.618089 × 10−14 | 2.401782 × 10−14 | 1.122449 × 10−12 | 8.807057 × 10−14 |
| PO | 0.641930 | 0.641930 | 0.641930 | 3.719319 × 10−10 | 9.529510 × 10−11 | 4.453553 × 10−9 | 3.778987 × 10−10 | |
| BO | 0.641970 | 0.649967 | 0.863434 | 4.040662 × 10−2 | 0.0079965 | 0.373687 | 4.052427 × 10−2 | |
| DE | 0.641936 | 0.641964 | 0.642044 | 2.797120 × 10−5 | 0.6301080 | 29.447232 | 3.946281 × 10−5 | |
| FFA | 0.642103 | 0.647558 | 0.680695 | 9.678950 × 10−3 | 5.455590 × 10−3 | 0.254893 | 1.096917 × 10−2 | |
| BBO | 0.642117 | 0.646627 | 0.676569 | 8.296032 × 10−3 | 4.510089 × 10−3 | 0.210713 | 9.320457 × 10−3 | |
| PKO [41] | 0.6419309 | 0.6419309 | 0.6419309 | 2.31727 × 10−8 | 6.03551 × 10−9 | 2.82063 × 10−7 | 2.35691 × 10−8 | |
| MAEO [42] | 0.642024 | 0.642868 | 0.652231 | 0.209969 | 0.000844028 | 3.943907 × 10−2 | 2.230283 × 10−3 | |
| ISAA [40] | 0.6434 | 0.869800 | 1.8744 | 19.96834 | 0.226405 | 35.18761 | 0.301221 | |
| TGA [19] | 0.749606 | 1.893472 | 1.22002412 | 29.777932 | 0.470417 | 18.82655 | 0.554084 | |
| MMEFO [38] | 0.6420829 | 0.658273 | 0.757570877 | 2.582516 | 1.619012 × 10−2 | 0.756450 | 0.030113 | |
| SR-12 | Mu-PO | 1.056628 | 1.056628 | 1.056628 | 6.144751 × 10−8 | 1.129559 × 10−8 | 3.207067 × 10−7 | 6.146159 × 10−8 |
| PO | 1.056628 | 1.057688 | 1.081319 | 4.614328 × 10−3 | 1.060309 × 10−3 | 3.010450 × 10−2 | 4.659028 × 10−3 | |
| BO | 1.056736 | 1.067304 | 1.116991 | 1.441994 × 10−2 | 1.056718 × 10−2 | 0.2999946 | 1.768244 × 10−2 | |
| DE | 1.057928 | 1.058305 | 1.062971 | 1.457654 × 10−3 | 1.067230 × 10−2 | 3.763512 × 10−4 | 1.481746 × 10−3 | |
| FFA | 1.061778 | 1.067209 | 1.118766 | 1.355050 × 10−2 | 5.430931 × 10−3 | 0.1534481 | 1.438717 × 10−2 | |
| BBO | 1.059169 | 1.062814 | 1.072437 | 4.484731 × 10−3 | 3.644481 × 10−3 | 0.1032265 | 5.720544 × 10−3 | |
| MAEO [42] | 1.056633 | 1.061733 | 1.074281 | 0.434743 | 5.100260 × 10−3 | 0.1448069 | 6.654537 × 10−3 | |
| P-DSO [20] | 1.0639 | NA | NA | NA | NA | NA | 0.243 | |
| TGA [19] | 1.104085 | 2.063522 | 5.504109 | 99.239232 | 0.959437 | 26.069652 | 1.368405 | |
| CHHO4 [43] | 1.057160 | 5.230704 | 32.606272 | 826.24227 | 4.173544 | 197.39415 | 9.182633 | |
| NedStack PS6 | Mu-PO | 2.079165 | 2.079165 | 2.079165 | 7.315949 × 10−14 | 4.041211 × 10−14 | 5.831009 × 10−13 | 8.250360 × 10−14 |
| PO | 2.079165 | 2.083101 | 2.175294 | 1.786653 × 10−2 | 3.935483 × 10−3 | 5.678456 × 10−2 | 1.800168 × 10−2 | |
| BO | 2.079361 | 2.225639 | 3.968874 | 0.3768642 | 0.146277 | 2.110416 | 0.398358 | |
| DE | 2.096216 | 2.153803 | 2.205221 | 3.6063670 × 10−2 | 5.758728 × 10−2 | 0.824160 | 6.762788 × 10−2 | |
| FFA | 2.188748 | 2.202313 | 2.428657 | 6.1687763 × 10−2 | 1.356482 × 10−2 | 0.185925 | 6.214932 × 10−2 | |
| BBO | 2.1936108 | 2.206590 | 2.206590 | 7.1519440 × 10−2 | 1.297935 × 10−2 | 0.177506 | 7.150519 × 10−2 | |
| MVO [26] | 2.3632 | 3.7385 | 4.3803 | 0.8221 | NA | NA | NA | |
| RTH [44] | 2.1058 | 2.1058 | 2.1058 | 1.79 × 10−6 | NA | NA | NA | |
| P-DSO [20] | 2.1457 | NA | NA | NA | NA | NA | 0.123 | |
| STSA [45] | 2.14576 | 2.35539 | 3.18282 | 0.27994 | 0.20895 | NA | NA |
| PEMFC Model | Algorithms | Best SSE | |||||||
|---|---|---|---|---|---|---|---|---|---|
| 250 W | Mu-PO | −0.87687351 | 2.39397288 | 5.7723139394 | −1.558841 | 23.000000 | 0.0545547 | 0.100000 | 0.641930 |
| PO | −1.181642 | 3.006078 | 3.799094 | −1.558841 | 22.999999 | 0.054554 | 0.100000 | 0.641930 | |
| BO | −1.080811 | 3.064543 | 6.319581 | −1.556242 | 22.999999 | 0.054607 | 0.100000 | 0.641970 | |
| DE | −1.0563241 | 2.951741 | 6.020298 | −1.559301 | 23.000000 | 0.054562 | 0.100000 | 0.641936 | |
| FFA | −1.159784 | 3.663832 | 8.949574 | −1.562713 | 22.999974 | 0.054534 | 0.100020 | 0.642103 | |
| BBO | −1.047146 | 2.957754 | 6.259910 | −1.554231 | 23.000000 | 0.054599 | 0.100000 | 0.642117 | |
| PKO [41] | −0.8559524 | 2.0292167 | 3.6007777 | −1.5588414 | 22.99999 | 0.054554 | 0.0545547 | 0.641930 | |
| MAEO [42] | −0.89119 | 2.264152 | 3.84106 | −1.55950 | 22.999999 | 0.05454 | 0.100019 | 0.64202 | |
| ISAA [40] | −0.8616 | 3.1548 | 9.7857 | −1.5423 | 22.8812 | 0.0547 | 0.10016 | 0.6434 | |
| TGA [19] | −1.1914 | 4.1129 | 6.0573 | −1.7090 | 18.689 | 0.0544 | 0.48527 | 0.7496 | |
| MMEFO [38] | −1.06414 | 3.244598 | 6.73197 | −1.56013 | 18.36909 | 0.05452 | 0.226552 | 0.64208 | |
| SR-12 | Mu-PO | −1.18016500 | 3.806371 | 6.877702 | −0.954000 | 23.000000 | 0.175320 | 0.672627 | 1.056628 |
| PO | −0.883910 | 3.321399 | 9.673095 | −0.954000 | 23.000000 | 0.175320 | 0.672627 | 1.056628 | |
| BO | −1.133570 | 4.110560 | 9.779971 | −0.954000 | 23.000000 | 0.175751 | 0.651024 | 1.056736 | |
| DE | −1.110843 | 3.332806 | 5.198301 | −0.954000 | 23.000000 | 0.174275 | 0.743480 | 1.057928 | |
| FFA | −1.042288 | 3.598483 | 8.300784 | −0.959947 | 19.376851 | 0.177436 | 0.49100 | 1.061778 | |
| BBO | −1.189542 | 4.164633 | 9.002208 | −0.954000 | 19.335350 | 0.173564 | 0.695557 | 1.059169 | |
| MAEO [42] | −0.86068 | 2.77134 | 6.19649 | −0.954009 | 22.98870 | 0.175366 | 0.670732 | 1.056633 | |
| P-DSO [20] | −1.1982 | 3.3570 | 3.6000 | −0.9.5416 | 20.2746 | 0.1719 | 0.8.0000 | 1.0639 | |
| TGA [19] | −1.112395 | 3.854663 | 4.369857 | −0.964482 | 23 | 0.18307 | 0.218868 | 1.104085 | |
| CHHO4 [43] | −0.85320 | 3.091841 | 8.238772 | −0.9540 | 22.911559 | 0.176237 | 0.624684 | 1.057160 | |
| NedStack PS6 | Mu-PO | −0.8762888 | 3.333139 | 9.7998406 | −0.9540000 | 13.094707 | 0.0136000 | 0.10000 | 2.0791657 |
| PO | −0.901855 | 2.540385 | 3.600000 | −0.954000 | 13.094707 | 0.013600 | 0.100000 | 2.079165 | |
| BO | −1.092124 | 3.521869 | 6.649671 | −0.954000 | 13.088485 | 0.013600 | 0.100000 | 2.0793619 | |
| DE | −0.979150 | 3.081539 | 5.862539 | −0.954000 | 13.358934 | 0.0185124 | 0.100000 | 2.0962163 | |
| FFA | −0.944612 | 2.774281 | 4.381349 | −0.954062 | 18.777589 | 0.084945 | 0.101377 | 2.1887488 | |
| BBO | −1.107961 | 3.808536 | 8.373130 | −0.954000 | 20.447652 | 0.097349 | 0.100000 | 2.1936108 | |
| MVO [26] | −1.0394 | 3.2439 | 5.77 | −0.9540000 | 16.1317 | 0.0290 | 0.171 | 2.3632 | |
| RTH [44] | −0.90568 | 3.44 | 8.76 | −0.900000 | 17.80574 | 0.08185 | 0.8 | 2.1058 | |
| P-DSO [20] | −1.0062 | 3.0823 | 5.3097 | −0.95400 | 19.7906 | 0.0136 | 0.10000 | 2.1457 | |
| STSA [45] | −0.8532 | 2.84 | 6.79 | −0.954 | 13.46327 | 0.0136 | 0.100 | 2.14576 |
Disclaimer/Publisher’s Note: The statements, opinions and data contained in all publications are solely those of the individual author(s) and contributor(s) and not of MDPI and/or the editor(s). MDPI and/or the editor(s) disclaim responsibility for any injury to people or property resulting from any ideas, methods, instructions or products referred to in the content. |
© 2026 by the authors. Licensee MDPI, Basel, Switzerland. This article is an open access article distributed under the terms and conditions of the Creative Commons Attribution (CC BY) license.
Share and Cite
Rai, N.; Kanouni, B.; Laib, A.; Necaibia, S.; Al Dawsari, S.; Yahya, K. Parameter Identification for Proton Exchange Membrane Fuel Cell Using an Enhanced Puma Optimizer. Energies 2026, 19, 1247. https://doi.org/10.3390/en19051247
Rai N, Kanouni B, Laib A, Necaibia S, Al Dawsari S, Yahya K. Parameter Identification for Proton Exchange Membrane Fuel Cell Using an Enhanced Puma Optimizer. Energies. 2026; 19(5):1247. https://doi.org/10.3390/en19051247
Chicago/Turabian StyleRai, Nawal, Badreddine Kanouni, Abdelbaset Laib, Salah Necaibia, Saleh Al Dawsari, and Khalid Yahya. 2026. "Parameter Identification for Proton Exchange Membrane Fuel Cell Using an Enhanced Puma Optimizer" Energies 19, no. 5: 1247. https://doi.org/10.3390/en19051247
APA StyleRai, N., Kanouni, B., Laib, A., Necaibia, S., Al Dawsari, S., & Yahya, K. (2026). Parameter Identification for Proton Exchange Membrane Fuel Cell Using an Enhanced Puma Optimizer. Energies, 19(5), 1247. https://doi.org/10.3390/en19051247

