Sign in to use this feature.

Years

Between: -

Subjects

remove_circle_outline
remove_circle_outline
remove_circle_outline
remove_circle_outline
remove_circle_outline
remove_circle_outline
remove_circle_outline
remove_circle_outline
remove_circle_outline

Journals

remove_circle_outline
remove_circle_outline
remove_circle_outline
remove_circle_outline
remove_circle_outline
remove_circle_outline
remove_circle_outline
remove_circle_outline
remove_circle_outline
remove_circle_outline
remove_circle_outline
remove_circle_outline
remove_circle_outline
remove_circle_outline
remove_circle_outline
remove_circle_outline
remove_circle_outline
remove_circle_outline
remove_circle_outline
remove_circle_outline

Article Types

Countries / Regions

remove_circle_outline
remove_circle_outline
remove_circle_outline
remove_circle_outline

Search Results (1,731)

Search Parameters:
Keywords = operational design domains

Order results
Result details
Results per page
Select all
Export citation of selected articles as:
28 pages, 3445 KB  
Article
IoT-Based Platform for Wireless Microclimate Monitoring in Cultural Heritage
by Alberto Bucciero, Alessandra Chirivì, Riccardo Colella, Mohamed Emara, Matteo Greco, Mohamed Ali Jaziri, Irene Muci, Andrea Pandurino, Francesco Valentino Taurino and Davide Zecca
Heritage 2026, 9(2), 57; https://doi.org/10.3390/heritage9020057 - 3 Feb 2026
Abstract
The H2IOSC project aims to establish a federated cluster of European distributed research infrastructures involved in the humanities and cultural heritage sectors, with operating nodes across Italy. Through four key RIs—DARIAH-IT, CLARIN, OPERAS, and E-RIHS—the project promotes collaboration among researchers with interdisciplinary expertise. [...] Read more.
The H2IOSC project aims to establish a federated cluster of European distributed research infrastructures involved in the humanities and cultural heritage sectors, with operating nodes across Italy. Through four key RIs—DARIAH-IT, CLARIN, OPERAS, and E-RIHS—the project promotes collaboration among researchers with interdisciplinary expertise. Within this framework, DIGILAB functions as the digital access platform for the Italian node of E-RIHS. Conceived as a socio-technical infrastructure for the Heritage Science community, DIGILAB is designed to manage heterogeneous data and metadata through advanced knowledge graph representations. The platform adheres to the FAIR principles and supports the complete data lifecycle, enabling the development and maintenance of Heritage Digital Twins. DIGILAB integrates diverse categories of information related to cultural sites and objects, encompassing historical and artistic datasets, diagnostic analyses, 3D models, and real-time monitoring data. This monitoring capability is achieved through the deployment of cutting-edge Internet of Things (IoT) technologies and large-scale Wireless Sensor Networks (WSNs). As part of DIGILAB, we developed SENNSE (v1.0), a fully open hardware/software platform dedicated to environmental and structural monitoring. SENNSE allows the remote, real-time observation and control of cultural heritage sites (collecting microclimatic parameters such as temperature, humidity, noise levels) and of cultural objects (collecting object-specific data including vibrations, light intensity, and ultraviolet radiation). The visualization and analytical tools integrated within SENNSE transform these datasets into actionable insights, thereby supporting advanced research and conservation strategies within the Cultural Heritage domain. In the following sections, we provide a detailed description of the SENNSE platform, outlining its hardware components and software modules, and discussing its benefits. Furthermore, we illustrate its application through two representative use cases: one conducted in a controlled laboratory environment and another implemented in a real-world heritage context, exemplified by the “Biblioteca Bernardini” in Lecce, Italy. Full article
Show Figures

Figure 1

16 pages, 3618 KB  
Review
Recent Advances in Electrocatalytic Ammonia Synthesis: Integrating Electrolyte Effects, Structural Engineering, and Single-Atom Platforms
by HyungKuk Ju, Hyuck Jin Lee and Sungyool Bong
Catalysts 2026, 16(2), 149; https://doi.org/10.3390/catal16020149 - 3 Feb 2026
Abstract
The pursuit of sustainable ammonia production has accelerated the development of electrocatalytic pathways capable of operating under ambient conditions with renewable electricity. Recent studies have revealed that the efficiency and selectivity of both electrochemical nitrogen reduction reaction (eNRR) and nitrate reduction reaction (eNO [...] Read more.
The pursuit of sustainable ammonia production has accelerated the development of electrocatalytic pathways capable of operating under ambient conditions with renewable electricity. Recent studies have revealed that the efficiency and selectivity of both electrochemical nitrogen reduction reaction (eNRR) and nitrate reduction reaction (eNO3RR) are not governed solely by catalyst composition, but by the synergistic interplay among electrolyte identity, interfacial solvation structure, and catalyst architecture. Hydrated cations such as Li+ profoundly reshape the electric double layer, polarize interfacial water, and lower activation barriers for key proton–electron transfer steps, thereby redefining the electrolyte as an active promoter. Parallel advances in structural engineering, including alloying, heteroatom doping, controlled defect formation, and nanoscale morphological control, have enabled the optimization of intermediate adsorption energies while simultaneously suppressing competing hydrogen evolution. In addition, the emergence of metal–organic-framework (MOF)-derived single-atom catalysts has demonstrated that atomically dispersed transition-metal centers anchored within dynamically adaptable matrices can deliver exceptional Faradaic efficiencies, high turnover rates, and long-term operational durability. These developments highlight a unified strategy in which electrolyte–catalyst coupling, rational structural modification, and atomic-scale design principles converge to enable predictable and high-performance ammonia electrosynthesis. This review integrates mechanistic insights across these domains and outlines future directions for translating molecular-level understanding into scalable technologies for green ammonia production. Full article
(This article belongs to the Special Issue Catalytic Technologies for Sustainable Energy Conversion)
Show Figures

Graphical abstract

33 pages, 24792 KB  
Article
A User-Centered Evaluation of a VR HMD-Based Harvester Training Simulator
by Pranjali Barve and Raffaele De Amicis
Multimodal Technol. Interact. 2026, 10(2), 15; https://doi.org/10.3390/mti10020015 - 2 Feb 2026
Abstract
Skilled operation of forestry harvesters is essential for ensuring safety, efficiency, and sustainability in logging practices. However, conventional training methods are often prohibitively expensive and limited by access to specialized equipment. This study delivers one of the first user-centered validations of a low-cost, [...] Read more.
Skilled operation of forestry harvesters is essential for ensuring safety, efficiency, and sustainability in logging practices. However, conventional training methods are often prohibitively expensive and limited by access to specialized equipment. This study delivers one of the first user-centered validations of a low-cost, VR HMD-based forestry harvester simulator, directly addressing access and scalability barriers in training. With 26 participants, we quantify cognitive load, usability, user experience, and simulator sickness using established instruments. An increase in cognitive load was seen from baseline tutorial to each training module (NASA-TLX: 18.6534.2638.43; rm-ANOVA, p < 0.001). Usability was ‘Good’ (with a mean SUS score: 76.63), hedonic UX ranked in the top decile (UEQ-S), and simulator sickness was moderate (mean SSQ score: 28.91), while task success remained high across all modules. These results indicate early-stage feasibility and usability of a low-cost VR HMD harvester simulator for student-focused introductory instruction, and they provide actionable design guidance (e.g., managing extraneous load, comfort safeguards) advancing evidence-based VR HMD-based training in the forest engineering and harvesting domain. Our findings validate the potential of VR-HMD as a tool for forestry education capable of addressing training accessibility gaps and enhancing learner motivation through immersive experiential learning. Full article
Show Figures

Figure 1

29 pages, 473 KB  
Article
Sem4EDA: A Knowledge-Graph and Rule-Based Framework for Automated Fault Detection and Energy Optimization in EDA-IoT Systems
by Antonios Pliatsios and Michael Dossis
Computers 2026, 15(2), 103; https://doi.org/10.3390/computers15020103 - 2 Feb 2026
Abstract
This paper presents Sem4EDA, an ontology-driven and rule-based framework for automated fault diagnosis and energy-aware optimization in Electronic Design Automation (EDA) and Internet of Things (IoT) environments. The escalating complexity of modern hardware systems, particularly within IoT and embedded domains, presents formidable challenges [...] Read more.
This paper presents Sem4EDA, an ontology-driven and rule-based framework for automated fault diagnosis and energy-aware optimization in Electronic Design Automation (EDA) and Internet of Things (IoT) environments. The escalating complexity of modern hardware systems, particularly within IoT and embedded domains, presents formidable challenges for traditional EDA methodologies. While EDA tools excel at design and simulation, they often operate as siloed applications, lacking the semantic context necessary for intelligent fault diagnosis and system-level optimization. Sem4EDA addresses this gap by providing a comprehensive ontological framework developed in OWL 2, creating a unified, machine-interpretable model of hardware components, EDA design processes, fault modalities, and IoT operational contexts. We present a rule-based reasoning system implemented through SPARQL queries, which operates atop this knowledge base to automate the detection of complex faults such as timing violations, power inefficiencies, and thermal issues. A detailed case study, conducted via a large-scale trace-driven co-simulation of a smart city environment, demonstrates the framework’s practical efficacy: by analyzing simulated temperature sensor telemetry and Field-Programmable Gate Array (FPGA) configurations, Sem4EDA identified specific energy inefficiencies and overheating risks, leading to actionable optimization strategies that resulted in a 23.7% reduction in power consumption and 15.6% decrease in operating temperature for the modeled sensor cluster. This work establishes a foundational step towards more autonomous, resilient, and semantically-aware hardware design and management systems. Full article
(This article belongs to the Special Issue Advances in Semantic Multimedia and Personalized Digital Content)
19 pages, 554 KB  
Article
Multimodal Sample Correction Method Based on Large-Model Instruction Enhancement and Knowledge Guidance
by Zhenyu Chen, Huaguang Yan, Jianguang Du, Meng Xue and Shuai Zhao
Electronics 2026, 15(3), 631; https://doi.org/10.3390/electronics15030631 - 2 Feb 2026
Abstract
With the continuous improvement of power system intelligence, multimodal data generated during distribution network maintenance have grown exponentially. However, existing power multimodal datasets commonly suffer from issues such as low sample quality, frequent factual errors, and inconsistent instruction expressions caused by regional differences.Traditional [...] Read more.
With the continuous improvement of power system intelligence, multimodal data generated during distribution network maintenance have grown exponentially. However, existing power multimodal datasets commonly suffer from issues such as low sample quality, frequent factual errors, and inconsistent instruction expressions caused by regional differences.Traditional sample correction methods mainly rely on manual screening or single-feature matching, which suffer from low efficiency and limited adaptability. This paper proposes a multimodal sample correction framework based on large-model instruction enhancement and knowledge guidance, focusing on two critical modalities: temporal data and text documentation. Multimodal sample correction refers to the task of identifying and rectifying errors, inconsistencies, or quality issues in datasets containing multiple data types (temporal sequences and text), with the objective of producing corrected samples that maintain factual accuracy, temporal consistency, and domain-specific compliance. Our proposed framework employs a three-stage processing approach: first, temporal Bidirectional Encoder Representations from Transformers (BERT) models and text BERT models are used to extract and fuse device temporal features and text features, respectively; second, a knowledge-injected assessment mechanism integrated with power knowledge graphs and DeepSeek’s long-chain-of-thought (CoT) capabilities is designed to achieve precise assessment of sample credibility; third, beam search algorithms are employed to generate high-quality corrected text, significantly improving the quality and reliability of multimodal samples in power professional scenarios. Experimental results demonstrate that our method significantly outperforms baseline models across all evaluation metrics (BLEU: 0.361, ROUGE: 0.521, METEOR: 0.443, F1-Score: 0.796), achieving improvements ranging from 21.1% to 73.0% over state-of-the-art methods: specifically, a 21.1% improvement over GECToR in BLEU, 26.5% over GECToR in ROUGE, 30.3% over Deep Edit in METEOR, and 11.8% over Deep Edit in F1-Score, with a reduction of approximately 35% in hallucination rates compared to existing approaches. These improvements provide important technical support for intelligent operation and maintenance of power systems, with implications for improving data quality management, enhancing model reliability in safety-critical applications, and enabling scalable knowledge-guided correction frameworks transferable to other industrial domains requiring high data integrity. Full article
Show Figures

Figure 1

41 pages, 22538 KB  
Article
IALA: An Improved Artificial Lemming Algorithm for Unmanned Aerial Vehicle Path Planning
by Xiaojun Zheng, Rundong Liu, Shiming Huang and Zhicong Duan
Technologies 2026, 14(2), 91; https://doi.org/10.3390/technologies14020091 - 1 Feb 2026
Viewed by 62
Abstract
With the increasing application of unmanned aerial vehicle (UAV) in multiple fields, the path planning problem has become a key challenge in the optimization domain. This paper proposes an Improved Artificial Lemming Algorithm (IALA), which incorporates three strategies: the optimal information retention strategy [...] Read more.
With the increasing application of unmanned aerial vehicle (UAV) in multiple fields, the path planning problem has become a key challenge in the optimization domain. This paper proposes an Improved Artificial Lemming Algorithm (IALA), which incorporates three strategies: the optimal information retention strategy based on individual historical memory, the hybrid search strategy based on differential evolution operators, and the local refined search strategy based on directed neighborhood perturbation. These strategies are designed to enhance the algorithm’s global exploration and local exploitation capabilities in tackling complex optimization problems. Subsequently, comparative experiments are conducted on the CEC2017 benchmark suite across three dimensions (30D, 50D, and 100D) against eight state-of-the-art algorithms proposed in recent years, including SBOA and DBO. The results demonstrate that IALA achieves superior performance across multiple metrics, ranking first in both the Wilcoxon rank-sum test and the Friedman ranking test. Analyses of convergence curves and data distributions further verify its excellent optimization performance and robustness. Finally, IALA and the comparative algorithms are applied to eight 3D UAV path planning scenarios and two amphibious UAV path planning models. In the independent repeated experiments across the eight scenarios, IALA attains the optimal performance 13 times in terms of the two metrics, Mean and Std. It also ranks first in the Monte Carlo experiments for the two amphibious UAV path planning models. Full article
(This article belongs to the Section Information and Communication Technologies)
Show Figures

Figure 1

42 pages, 1026 KB  
Article
A DEMATEL–ANP-Based Evaluation of AI-Assisted Learning in Higher Education
by Galina Ilieva, Tania Yankova, Margarita Ruseva and Stanislava Klisarova-Belcheva
Computers 2026, 15(2), 79; https://doi.org/10.3390/computers15020079 - 1 Feb 2026
Viewed by 49
Abstract
This study proposes an indicator system for evaluating AI-assisted learning in higher education, combining evidence-based indicator development with expert-validated weighting. First, we review recent studies to extract candidate indicators and organize them into coherent dimensions. Next, a Delphi session with domain experts refines [...] Read more.
This study proposes an indicator system for evaluating AI-assisted learning in higher education, combining evidence-based indicator development with expert-validated weighting. First, we review recent studies to extract candidate indicators and organize them into coherent dimensions. Next, a Delphi session with domain experts refines the second-order indicators and produces a measurable, non-redundant, implementation-ready index system. To capture interdependencies among indicators, we apply a hybrid Decision-Making Trial and Evaluation Laboratory–Analytic Network Process (DEMATEL–ANP, DANP) approach to derive global indicator weights. The framework is empirically illustrated through a course-level application to examine its decision usefulness, interpretability, and face validity based on expert evaluations and structured feedback from academic staff. The results indicate that pedagogical content quality, adaptivity (especially difficulty adjustment), formative feedback quality, and learner engagement act as key drivers in the evaluation network, while ethics-related indicators operate primarily as enabling constraints. The proposed framework provides a transparent and scalable tool for quality assurance in AI-assisted higher education, supporting instructional design, accreditation reporting, and continuous improvement. Full article
(This article belongs to the Special Issue Recent Advances in Computer-Assisted Learning (2nd Edition))
Show Figures

Figure 1

28 pages, 2204 KB  
Article
An Intelligent Generation Method for Building Fire Protection Maintenance Work Orders Based on Large Language Models
by Chu Han, Jia Wang, Wei Zhou and Xiaoping Zhou
Fire 2026, 9(2), 65; https://doi.org/10.3390/fire9020065 - 30 Jan 2026
Viewed by 149
Abstract
Maintenance of building fire protection facilities is crucial for preventing fires and safeguarding lives and property; the standardization and timeliness of these activities directly determine operational reliability. However, as fire-safety requirements escalate, manually drafting maintenance work orders remains inefficient and prone to omissions. [...] Read more.
Maintenance of building fire protection facilities is crucial for preventing fires and safeguarding lives and property; the standardization and timeliness of these activities directly determine operational reliability. However, as fire-safety requirements escalate, manually drafting maintenance work orders remains inefficient and prone to omissions. Furthermore, regulatory documents in this domain are inherently complex, and annotated resources are scarce, hampering the digitalization of fire-safety management. To address these challenges, this paper presents an LLM-based method for automatically generating maintenance work orders for building fire protection facilities. The proposed approach integrates a domain-specific knowledge base and incorporates the FS-RAG (Fire Services–Retrieval-Augmented Generation) framework to enhance both the accuracy and practical usability of generated work orders. First, we construct a lightweight domain knowledge base, FSKB (Fire Services Knowledge Base), derived from extensive maintenance regulations, capturing key elements such as equipment types, components, maintenance actions, and frequencies. Second, we design an FS-RAG framework that leverages retrieval-augmented generation to extract critical information from regulations and fuse it with the knowledge base, ensuring high accuracy and operational feasibility. Multi-round evaluations across stages B0–B4 validate the effectiveness of our method. Results indicate significant improvements over traditional approaches: the line-level compliance rate reaches 97.3% (an increase of 5.7% over B1 and 30.4% over B0), and the F1 score achieves 90.42% (an increase of 12.62% over B1 and 29.87% over B0). Full article
Show Figures

Figure 1

19 pages, 1884 KB  
Review
Insulation Design of Gas–Solid Interface at HVDC Condition—Part II: Impacts of Metallic Charged Particles and New Challenges from Eco-Friendly Insulating Gases
by Bowen Tang, Yi Xu, Ran Zhuo and Ju Tang
Coatings 2026, 16(2), 172; https://doi.org/10.3390/coatings16020172 - 30 Jan 2026
Viewed by 179
Abstract
High-voltage direct current gas-insulated equipment (HVDC GIE) is becoming a key component in DC transmission systems due to its compactness and reliability, particularly for cost-effective offshore wind power integration. However, its reliability is compromised by surface charge accumulation at the gas–solid interface—a problem [...] Read more.
High-voltage direct current gas-insulated equipment (HVDC GIE) is becoming a key component in DC transmission systems due to its compactness and reliability, particularly for cost-effective offshore wind power integration. However, its reliability is compromised by surface charge accumulation at the gas–solid interface—a problem intensified by metallic contaminants and the adoption of eco-friendly gas mixtures. Addressing this challenge requires not only material and design innovations but also the development of standardized testing protocols to validate insulation performance. This review systematically examines the critical, interconnected areas essential for advancing HVDC GIE, focusing on the dynamics of charged metallic particles and their role in charge accumulation, interface charge behavior under alternative gas environments, and experimental methodologies with evolving test standards. By synthesizing insights across these domains, this work aims to provide both theoretical insights and practical guidance for optimizing HVDC GIE insulation design formulating scientifically grounded operation and maintenance strategies. Full article
(This article belongs to the Section Functional Polymer Coatings and Films)
Show Figures

Figure 1

23 pages, 12874 KB  
Article
Optimizing WRF Spectral Nudging to Improve Heatwave Forecasts: A Case Study of the Sichuan Electricity Grid
by Shuanglong Jin, Shun Li, Bo Wang, Hao Shi and Shanhong Gao
Atmosphere 2026, 17(2), 144; https://doi.org/10.3390/atmos17020144 - 28 Jan 2026
Viewed by 113
Abstract
Accurate forecasting of heatwaves is critical for ensuring the safe operation of electricity grids. Focusing on the complex terrain of Sichuan, China, this study investigates the optimization of spectral nudging parameters within the Weather Research and Forecasting (WRF) model to improve predictions of [...] Read more.
Accurate forecasting of heatwaves is critical for ensuring the safe operation of electricity grids. Focusing on the complex terrain of Sichuan, China, this study investigates the optimization of spectral nudging parameters within the Weather Research and Forecasting (WRF) model to improve predictions of heatwave events. To overcome the subjectivity inherent in the traditional selection of the spectral nudging cutoff wavenumber, we propose an objective method based on power-spectrum energy diagnostics of the background field. This method determines an optimal domain-specific cutoff wavenumber. A series of sensitivity experiments were designed for a significant heatwave event that affected the Sichuan electricity grid in August 2019. These experiments evaluated the impact of different spectral nudging configurations, which considered varying domain sizes and forecast lead times, on correcting large-scale circulation drift and enhancing near-surface air temperature forecasts. The results demonstrate the following: (1) For a smaller domain or a longer forecast lead time, spectral nudging effectively compensates for circulation drift induced by weakening lateral boundary constraints, significantly improving the forecast of heatwave intensity and spatial extent, representing a compensatory effect. (2) For a larger domain that already adequately resolves large-scale circulation evolution, spectral nudging can over-constrain the model’s internal dynamical processes, thereby degrading forecast performance, an outcome termed the over-constraint effect. (3) The proposed energy-threshold method provides an objective, physics-based strategy for identifying dominant large-scale waves and optimizing the spectral nudging cutoff wavenumber. This work offers practical insights for the operational application of spectral nudging over complex terrain to advance extreme temperature forecasting. Full article
19 pages, 1898 KB  
Article
Robust ICS Anomaly Detection Using Multi-Scale Temporal Dependencies and Frequency-Domain Features
by Fang Wang, Haihan Chen, Suyang Wang, Zhongyuan Qin and Fang Dong
Electronics 2026, 15(3), 571; https://doi.org/10.3390/electronics15030571 - 28 Jan 2026
Viewed by 114
Abstract
Industrial Control Systems (ICSs) are critical infrastructure for maintaining social and economic stability, but they face increasing security threats that require robust anomaly detection mechanisms. Anomaly detection in ICS, based on sensor data, is essential for identifying abnormal behaviors caused by factors such [...] Read more.
Industrial Control Systems (ICSs) are critical infrastructure for maintaining social and economic stability, but they face increasing security threats that require robust anomaly detection mechanisms. Anomaly detection in ICS, based on sensor data, is essential for identifying abnormal behaviors caused by factors such as equipment failures, cyber-attacks, and operational mistakes. However, industrial time series data are often multimodal, noisy, and exhibit both short-term fluctuations and long-term dependencies, making them difficult to model effectively. Additionally, ICS data often contain high-frequency noise and complex periodic patterns, which traditional methods and standalone models, such as Long Short-Term Memory (LSTM), fail to capture effectively. To address these challenges, we propose a novel anomaly detection framework that leverages Gated Recurrent Units for short-term dynamics and PatchTST for long-term dependencies. The GRU module extracts dynamic short-term features, while PatchTST models long-term dependencies by segmenting the feature sequence processed by GRU into overlapping patches. Additionally, we innovatively introduce Frequency-Enhanced Channel Attention Module to capture frequency domain features, mitigating high-frequency noise and enhancing the model’s ability to detect long-term trends and periodic patterns. Experimental results on the SWaT and WADI datasets show that the proposed method achieves strong anomaly detection performance, attaining F1 scores of 0.929 and 0.865, respectively, which are superior to those of representative existing methods, demonstrating the effectiveness of the proposed design for robust anomaly detection in complex ICS environments. Full article
Show Figures

Figure 1

17 pages, 2802 KB  
Article
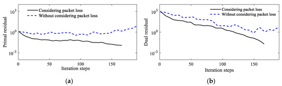
An Efficient Distributed Optimization Algorithm for Cooperation of Automated Vehicles Considering Packet Loss
by Feng Gao, Fenlong Lan, Jie Ma, Jian Li and Xiaoqi Zheng
Mathematics 2026, 14(3), 454; https://doi.org/10.3390/math14030454 - 28 Jan 2026
Viewed by 82
Abstract
With the development of wireless communication technologies, cooperation of automated vehicles (CAVs) becomes a key roadmap to promote the intelligent level and traffic efficiency. In this study, a distributed optimization framework is firstly designed to utilize more computation resources by introducing auxiliary variables [...] Read more.
With the development of wireless communication technologies, cooperation of automated vehicles (CAVs) becomes a key roadmap to promote the intelligent level and traffic efficiency. In this study, a distributed optimization framework is firstly designed to utilize more computation resources by introducing auxiliary variables and equality constraints to separate the coupling parts in the original centralized optimization problem. Bench test results show that more resources can be used by this framework compared with the centralized one, which is beneficial to the real time performance and scale of CAVs. But extra exchanges of the consensus variables between nodes lead to much more communication load, which easily causes packet loss. To ensure the cooperative performance, a robust interactive algorithm is further designed to ensure the convergence of the numerical optimization process in the presence of packet loss. Its global convergence is analyzed theoretically by the operator method under the assumption that the feasible domain is convex. The performances of CAVs controlled by the robust distributed optimization algorithm are validated and verified by several comparative tests under the intersection scenario. The test results show that compared with the centralized structure, the balance of computation load among different nodes is improved by 5 times at least, and the maximum computation period is smaller than 50 ms. Full article
Show Figures

Figure 1

25 pages, 876 KB  
Article
Multi-Scale Digital Twin Framework with Physics-Informed Neural Networks for Real-Time Optimization and Predictive Control of Amine-Based Carbon Capture: Development, Experimental Validation, and Techno-Economic Assessment
by Mansour Almuwallad
Processes 2026, 14(3), 462; https://doi.org/10.3390/pr14030462 - 28 Jan 2026
Viewed by 104
Abstract
Carbon capture and storage (CCS) is essential for achieving net-zero emissions, yet amine-based capture systems face significant challenges including high energy penalties (20–30% of power plant output) and operational costs ($50–120/tonne CO2). This study develops and validates a novel multi-scale Digital [...] Read more.
Carbon capture and storage (CCS) is essential for achieving net-zero emissions, yet amine-based capture systems face significant challenges including high energy penalties (20–30% of power plant output) and operational costs ($50–120/tonne CO2). This study develops and validates a novel multi-scale Digital Twin (DT) framework integrating Physics-Informed Neural Networks (PINNs) to address these challenges through real-time optimization. The framework combines molecular dynamics, process simulation, computational fluid dynamics, and deep learning to enable real-time predictive control. A key innovation is the sequential training algorithm with domain decomposition, specifically designed to handle the nonlinear transport equations governing CO2 absorption with enhanced convergence properties.The algorithm achieves prediction errors below 1% for key process variables (R2> 0.98) when validated against CFD simulations across 500 test cases. Experimental validation against pilot-scale absorber data (12 m packing, 30 wt% MEA) confirms good agreement with measured profiles, including temperature (RMSE = 1.2 K), CO2 loading (RMSE = 0.015 mol/mol), and capture efficiency (RMSE = 0.6%). The trained surrogate enables computational speedups of up to four orders of magnitude, supporting real-time inference with response times below 100 ms suitable for closed-loop control. Under the conditions studied, the framework demonstrates reboiler duty reductions of 18.5% and operational cost reductions of approximately 31%. Sensitivity analysis identifies liquid-to-gas ratio and MEA concentration as the most influential parameters, with mechanistic explanations linking these to mass transfer enhancement and reaction kinetics. Techno-economic assessment indicates favorable investment metrics, though results depend on site-specific factors. The framework architecture is designed for extensibility to alternative solvent systems, with future work planned for industrial-scale validation and uncertainty quantification through Bayesian approaches. Full article
(This article belongs to the Section Petroleum and Low-Carbon Energy Process Engineering)
24 pages, 1628 KB  
Article
A Neuro-Symbolic Framework for Ensuring Deterministic Reliability in AI-Assisted Structural Engineering: The SYNAPSE Architecture
by Adriano Castagnone and Giuseppe Nitti
Buildings 2026, 16(3), 534; https://doi.org/10.3390/buildings16030534 - 28 Jan 2026
Viewed by 151
Abstract
This paper addresses the opportunities and risks of integrating Large Language Models (LLMs) into structural engineering. Exclusive reliance on LLMs is inadequate in this field, because their probabilistic nature can lead to hallucinations and inaccuracies that are unacceptable in safety-critical domains which require [...] Read more.
This paper addresses the opportunities and risks of integrating Large Language Models (LLMs) into structural engineering. Exclusive reliance on LLMs is inadequate in this field, because their probabilistic nature can lead to hallucinations and inaccuracies that are unacceptable in safety-critical domains which require rigorous calculations. To resolve this dilemma, we propose adopting Neuro-Symbolic Artificial Intelligence (NSAI), a hybrid approach that balances neural intuition with symbolic rigor. The NSAI architecture employs an intelligent query system to enrich user requests and delegate critical operations to deterministic external algorithms. This system is designed to enhance reliability and support regulatory compliance, as exemplified by the 3Muri chatbot case study, an NSAI (gemini-2.5-flash)-based intelligent assistant for structural analysis software. We developed 3Muri chatbot implementing AI processes. Our experimental results, based on over 200 questions submitted to the chatbot, show that this hybrid approach achieves 94% accuracy while keeping response times below 2 s. These results validate the feasibility of deploying AI systems in safety-critical engineering domains. Full article
(This article belongs to the Special Issue Applying Artificial Intelligence in Construction Management)
Show Figures

Figure 1

24 pages, 2221 KB  
Perspective
Digital Twins in Poultry Farming: Deconstructing the Evidence Gap Between Promise and Performance
by Suresh Raja Neethirajan
Appl. Sci. 2026, 16(3), 1317; https://doi.org/10.3390/app16031317 - 28 Jan 2026
Viewed by 82
Abstract
Digital twins, understood as computational replicas of poultry production systems updated in real time by sensor data, are increasingly invoked as transformative tools for precision livestock farming and sustainable agriculture. They are credited with enhancing feed efficiency, reducing greenhouse gas emissions, enabling disease [...] Read more.
Digital twins, understood as computational replicas of poultry production systems updated in real time by sensor data, are increasingly invoked as transformative tools for precision livestock farming and sustainable agriculture. They are credited with enhancing feed efficiency, reducing greenhouse gas emissions, enabling disease detection earlier and improving animal welfare. Yet close examination of the published evidence reveals that these promises rest on a surprisingly narrow empirical foundation. Across the available literature, no peer reviewed study has quantified the full lifecycle carbon footprint of digital twin infrastructure in poultry production. Only one field validated investigation reports a measurable improvement in feed conversion ratio attributable to digital optimization, and that study’s design constrains its general applicability. A standardized performance assessment framework specific to poultry has not been established. Quantitative evaluations of reliability are scarce, limited to a small number of studies reporting data loss, sensor degradation and cloud system downtime, and no work has documented abandonment timelines or reasons for discontinuation. The result is a pronounced gap between technological aspiration and verified performance. Progress in this domain will depend on small-scale, deeply instrumented deployments capable of generating the longitudinal, multidimensional evidence required to substantiate the environmental and operational benefits attributed to digital twins. Full article
Show Figures

Figure 1

Back to TopTop