Recent Advances in Computer-Assisted Learning (2nd Edition)

A special issue of Computers (ISSN 2073-431X). This special issue belongs to the section "AI-Driven Innovations".

Deadline for manuscript submissions: 30 June 2026 | Viewed by 20171

Special Issue Editor


E-Mail Website
Guest Editor
School of Information Technology, Deakin University, Waurn Ponds, VIC 3216, Australia
Interests: industrial internet of things; algorithms; web programming; instrumentation; data mining; engineering education
Special Issues, Collections and Topics in MDPI journals

Special Issue Information

Dear Colleagues,

The integration of advanced technologies into education is driving a profound transformation in teaching and learning practices across all levels. From the ubiquity of personal computers and mobile devices to the rise of generative AI, machine learning, mixed reality, and cloud computing, today's educational landscape is rapidly evolving. These technologies are no longer limited to information storage or automated assessments—they are now enabling intelligent, responsive, and personalized learning environments.

This Special Issue aims to explore the multifaceted dimensions of AI-supported and technology-enhanced learning, focusing on how emerging tools such as generative AI, augmented and virtual reality, and mobile computing are reshaping educational experiences both inside and outside traditional institutions. We seek contributions that present case studies, innovative applications, theoretical frameworks, and practical insights in smart learning environments that can adapt to individual learners, provide real-time feedback, monitor academic integrity, and promote continuous engagement.

Topics of interest include, but are not limited to, the following:

  • Computer-assisted blended learning;
  • Applications of artificial intelligence to education;
  • Impact of large language models on learning and assessments;
  • Adaptive learning systems;
  • Gamification in education;
  • Virtual and augmented reality in education;
  • Mobile learning;
  • Collaborative learning platforms;
  • Smart classroom technologies;
  • Cloud-based learning environments;
  • Wearable technology for learning.

We welcome submissions that investigate the pedagogical, ethical, and technological challenges and opportunities posed by these developments, aiming to understand their impact on educational outcomes and the future of teaching.

Dr. Ananda Maiti
Guest Editor

Manuscript Submission Information

Manuscripts should be submitted online at www.mdpi.com by registering and logging in to this website. Once you are registered, click here to go to the submission form. Manuscripts can be submitted until the deadline. All submissions that pass pre-check are peer-reviewed. Accepted papers will be published continuously in the journal (as soon as accepted) and will be listed together on the special issue website. Research articles, review articles as well as short communications are invited. For planned papers, a title and short abstract (about 250 words) can be sent to the Editorial Office for assessment.

Submitted manuscripts should not have been published previously, nor be under consideration for publication elsewhere (except conference proceedings papers). All manuscripts are thoroughly refereed through a single-blind peer-review process. A guide for authors and other relevant information for submission of manuscripts is available on the Instructions for Authors page. Computers is an international peer-reviewed open access monthly journal published by MDPI.

Please visit the Instructions for Authors page before submitting a manuscript. The Article Processing Charge (APC) for publication in this open access journal is 1800 CHF (Swiss Francs). Submitted papers should be well formatted and use good English. Authors may use MDPI's English editing service prior to publication or during author revisions.

Keywords

  • e-learning
  • learning analytics
  • artificial intelligence
  • pedagogy design
  • learning management systems
  • online education
  • gamification
  • large language models
  • software engineering

Benefits of Publishing in a Special Issue

  • Ease of navigation: Grouping papers by topic helps scholars navigate broad scope journals more efficiently.
  • Greater discoverability: Special Issues support the reach and impact of scientific research. Articles in Special Issues are more discoverable and cited more frequently.
  • Expansion of research network: Special Issues facilitate connections among authors, fostering scientific collaborations.
  • External promotion: Articles in Special Issues are often promoted through the journal's social media, increasing their visibility.
  • Reprint: MDPI Books provides the opportunity to republish successful Special Issues in book format, both online and in print.

Further information on MDPI's Special Issue policies can be found here.

Related Special Issue

Published Papers (9 papers)

Order results
Result details
Select all
Export citation of selected articles as:

Research

Jump to: Review, Other

42 pages, 1026 KB  
Article
A DEMATEL–ANP-Based Evaluation of AI-Assisted Learning in Higher Education
by Galina Ilieva, Tania Yankova, Margarita Ruseva and Stanislava Klisarova-Belcheva
Computers 2026, 15(2), 79; https://doi.org/10.3390/computers15020079 - 1 Feb 2026
Cited by 1 | Viewed by 814
Abstract
This study proposes an indicator system for evaluating AI-assisted learning in higher education, combining evidence-based indicator development with expert-validated weighting. First, we review recent studies to extract candidate indicators and organize them into coherent dimensions. Next, a Delphi session with domain experts refines [...] Read more.
This study proposes an indicator system for evaluating AI-assisted learning in higher education, combining evidence-based indicator development with expert-validated weighting. First, we review recent studies to extract candidate indicators and organize them into coherent dimensions. Next, a Delphi session with domain experts refines the second-order indicators and produces a measurable, non-redundant, implementation-ready index system. To capture interdependencies among indicators, we apply a hybrid Decision-Making Trial and Evaluation Laboratory–Analytic Network Process (DEMATEL–ANP, DANP) approach to derive global indicator weights. The framework is empirically illustrated through a course-level application to examine its decision usefulness, interpretability, and face validity based on expert evaluations and structured feedback from academic staff. The results indicate that pedagogical content quality, adaptivity (especially difficulty adjustment), formative feedback quality, and learner engagement act as key drivers in the evaluation network, while ethics-related indicators operate primarily as enabling constraints. The proposed framework provides a transparent and scalable tool for quality assurance in AI-assisted higher education, supporting instructional design, accreditation reporting, and continuous improvement. Full article
(This article belongs to the Special Issue Recent Advances in Computer-Assisted Learning (2nd Edition))
Show Figures

Figure 1

18 pages, 1020 KB  
Article
Implementing Learning Analytics in Education: Enhancing Actionability and Adoption
by Dimitrios E. Tzimas and Stavros N. Demetriadis
Computers 2026, 15(1), 56; https://doi.org/10.3390/computers15010056 - 14 Jan 2026
Cited by 1 | Viewed by 1043
Abstract
The broader aim of this research is to examine how Learning Analytics (LA) can become ethically sound, pedagogically actionable, and realistically adopted in educational practice. To address this overarching challenge, the study investigates three interrelated research questions: ethics by design, learning impact, and [...] Read more.
The broader aim of this research is to examine how Learning Analytics (LA) can become ethically sound, pedagogically actionable, and realistically adopted in educational practice. To address this overarching challenge, the study investigates three interrelated research questions: ethics by design, learning impact, and adoption conditions. Methodologically, the research follows an exploratory sequential multi-method design. First, a meta-synthesis of 53 studies is conducted to identify key ethical challenges in LA and to derive an ethics-by-design framework. Second, a quasi-experimental study examines the impact of interface-based LA guidance (strong versus minimal) on students’ self-regulated learning skills and academic performance. Third, a mixed-methods adoption study, combining surveys, focus groups, and ethnographic observations, investigates the factors that encourage or hinder teachers’ adoption of LA in K–12 education. The findings indicate that strong LA-based guidance leads to statistically significant improvements in students’ self-regulated learning skills and academic performance compared to minimal guidance. Furthermore, the adoption analysis reveals that performance expectancy, social influence, human-centred design, and positive emotions facilitate LA adoption, whereas effort expectancy, limited facilitating conditions, ethical concerns, and cultural resistance inhibit it. Overall, the study demonstrates that ethics by design, effective pedagogical guidance, and adoption conditions are mutually reinforcing dimensions. It argues that LA can support intelligent, responsive, and human-centred learning environments when ethical safeguards, instructional design, and stakeholder involvement are systematically aligned. Full article
(This article belongs to the Special Issue Recent Advances in Computer-Assisted Learning (2nd Edition))
Show Figures

Figure 1

15 pages, 497 KB  
Article
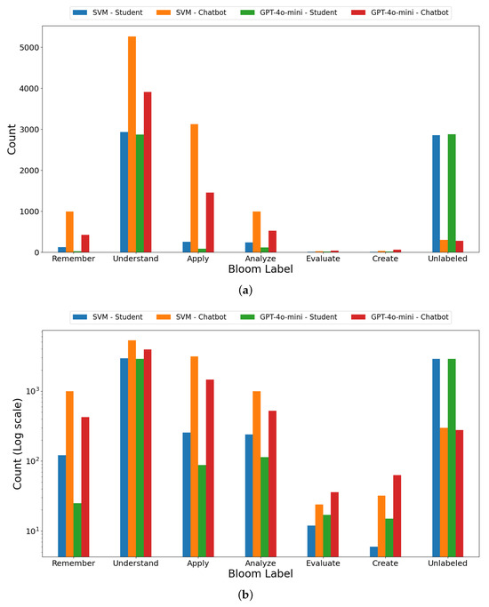
Learning Analytics with Scalable Bloom’s Taxonomy Labeling of Socratic Chatbot Dialogues
by Kok Wai Lee, Yee Sin Ang and Joel Weijia Lai
Computers 2025, 14(12), 555; https://doi.org/10.3390/computers14120555 - 15 Dec 2025
Viewed by 1217
Abstract
Educational chatbots are increasingly deployed to scaffold student learning, yet educators lack scalable ways to assess the cognitive depth of these dialogues in situ. Bloom’s taxonomy provides a principled lens for characterizing reasoning, but manual tagging of conversational turns is costly and difficult [...] Read more.
Educational chatbots are increasingly deployed to scaffold student learning, yet educators lack scalable ways to assess the cognitive depth of these dialogues in situ. Bloom’s taxonomy provides a principled lens for characterizing reasoning, but manual tagging of conversational turns is costly and difficult to scale for learning analytics. We present a reproducible high-confidence pseudo-labeling pipeline for multi-label Bloom classification of Socratic student–chatbot exchanges. The dataset comprises 6716 utterances collected from conversations between a Socratic chatbot and 34 undergraduate statistics students at Nanyang Technological University. From three chronologically selected workbooks with expert Bloom annotations, we trained and compared two labeling tracks: (i) a calibrated classical approach using SentenceTransformer (all-MiniLM-L6-v2) embeddings with one-vs-rest Logistic Regression, Linear SVM, XGBoost, and MLP, followed by per-class precision–recall threshold tuning; and (ii) a lightweight LLM track using GPT-4o-mini after supervised fine-tuning. Class-specific thresholds tuned on 5-fold cross-validation were then applied in a single pass to assign high-confidence pseudo-labels to the remaining unlabeled exchanges, avoiding feedback-loop confirmation bias. Fine-tuned GPT-4o-mini achieved the highest prevalence-weighted performance (micro-F1 =0.814), whereas calibrated classical models yielded stronger balance across Bloom levels (best macro-F1 =0.630 with Linear SVM; best classical micro-F1 =0.759 with Logistic Regression). Both model families reflect the corpus skew toward lower-order cognition, with LLMs excelling on common patterns and linear models better preserving rarer higher-order labels, while results should be interpreted as a proof-of-concept given limited gold labeling, the approach substantially reduces annotation burden and provides a practical pathway for Bloom-aware learning analytics and future real-time adaptive chatbot support. Full article
(This article belongs to the Special Issue Recent Advances in Computer-Assisted Learning (2nd Edition))
Show Figures

Figure 1

18 pages, 2385 KB  
Article
Enhancing Language Learning with Generative AI: The Case of the OpenLang Network Platform
by Alexander Mikroyannidis, Maria Perifanou and Anastasios A. Economides
Computers 2025, 14(12), 546; https://doi.org/10.3390/computers14120546 - 11 Dec 2025
Cited by 3 | Viewed by 1946
Abstract
The OpenLang Network platform is a sustainable online environment designed to support language learning, intercultural exchange, and open educational practices across Europe. This paper presents the conceptual framework and design of an AI-enhanced OpenLang Network platform, in which Generative AI is embedded across [...] Read more.
The OpenLang Network platform is a sustainable online environment designed to support language learning, intercultural exchange, and open educational practices across Europe. This paper presents the conceptual framework and design of an AI-enhanced OpenLang Network platform, in which Generative AI is embedded across all language learning services offered by the platform. The integration of Generative AI transforms the placement tests offered by the platform into adaptive diagnostic tools, extends the platform’s tandem language learning service through AI-mediated conversation, and enriches the open educational resources of the platform through automated adaptation, translation, and content generation. These innovations collectively reposition the OpenLang Network platform as a dynamic, learner-centred, and sustainable ecosystem that unites human collaboration with AI-powered personalisation. Through a pedagogically informed integration of Generative AI, the case of the OpenLang Network platform demonstrates how AI can enhance openness, collaboration, and personalisation in language learning. Full article
(This article belongs to the Special Issue Recent Advances in Computer-Assisted Learning (2nd Edition))
Show Figures

Graphical abstract

27 pages, 1588 KB  
Article
Digital Literacy in Higher Education: Examining University Students’ Competence in Online Information Practices
by Maria Sofia Georgopoulou, Christos Troussas, Akrivi Krouska and Cleo Sgouropoulou
Computers 2025, 14(12), 528; https://doi.org/10.3390/computers14120528 - 2 Dec 2025
Cited by 9 | Viewed by 6774
Abstract
Accessing, processing, and sharing of information have been completely transformed by the speedy progress of digital technologies. However, as tech evolution accelerates, it presents notable challenges in the form of misinformation spreading rapidly and an increased demand for critical thinking competences. Digital literacy, [...] Read more.
Accessing, processing, and sharing of information have been completely transformed by the speedy progress of digital technologies. However, as tech evolution accelerates, it presents notable challenges in the form of misinformation spreading rapidly and an increased demand for critical thinking competences. Digital literacy, encompassing the ability to navigate, evaluate, and create digital content effectively, emerges as a crucial skillset for individuals to succeed in the modern world. This study aims to assess the digital literacy levels of university students and understand their ability to critically engage with digital technologies, with a specific focus on their competences in evaluating information, utilizing technology, and engaging in online communities. A quiz-type questionnaire, informed by frameworks such as DigComp 2.2 and Eshet-Alkalai’s model, was developed to assess participants’ self-perceived and applied competences, with a focus on emerging challenges like deepfake detection not fully covered in existing tools. The findings indicate that while most students are aware of various criteria for accessing and evaluating online content, there is room for improvement in consistently applying these criteria and understanding the potential risks of misinformation and responsible use of online sources. Exploratory analyses reveal minimal differences by department and year of study, suggesting that targeted interventions are required across all study fields. The results underline the importance of cultivating critical and ethical digital literacy within higher education to enhance digital citizenship. Full article
(This article belongs to the Special Issue Recent Advances in Computer-Assisted Learning (2nd Edition))
Show Figures

Figure 1

27 pages, 18541 KB  
Article
Integrating Design Thinking Approach and Simulation Tools in Smart Building Systems Education: A Case Study on Computer-Assisted Learning for Master’s Students
by Andrzej Ożadowicz
Computers 2025, 14(9), 379; https://doi.org/10.3390/computers14090379 - 9 Sep 2025
Viewed by 1882
Abstract
The rapid development of smart home and building technologies requires educational methods that facilitate the integration of theoretical knowledge with practical, system-level design skills. Computer-assisted tools play a crucial role in this process by enabling students to experiment with complex Internet of Things [...] Read more.
The rapid development of smart home and building technologies requires educational methods that facilitate the integration of theoretical knowledge with practical, system-level design skills. Computer-assisted tools play a crucial role in this process by enabling students to experiment with complex Internet of Things (IoT) and building automation ecosystems in a risk-free, iterative environment. This paper proposes a pedagogical framework that integrates simulation-based prototyping with collaborative and spatial design tools, supported by elements of design thinking and blended learning. The approach was implemented in a master’s-level Smart Building Systems course, to engage students in interdisciplinary projects where virtual modeling, digital collaboration, and contextualized spatial design were combined to develop user-oriented smart space concepts. Analysis of project outcomes and student feedback indicated that the use of simulation and visualization platforms may enhance technical competencies, creativity, and engagement. The proposed framework contributes to engineering education by demonstrating how computer-assisted environments can effectively support practice-oriented, user-centered learning. Its modular and scalable structure makes it applicable across IoT- and automation-focused curricula, aligning academic training with the hybrid workflows of contemporary engineering practice. Concurrently, areas for enhancement and modification were identified to optimize support for group and creative student work. Full article
(This article belongs to the Special Issue Recent Advances in Computer-Assisted Learning (2nd Edition))
Show Figures

Graphical abstract

18 pages, 1660 KB  
Article
AI Gem: Context-Aware Transformer Agents as Digital Twin Tutors for Adaptive Learning
by Attila Kovari
Computers 2025, 14(9), 367; https://doi.org/10.3390/computers14090367 - 2 Sep 2025
Cited by 1 | Viewed by 2594
Abstract
Recent developments in large language models allow for real time, context-aware tutoring. AI Gem, presented in this article, is a layered architecture that integrates personalization, adaptive feedback, and curricular alignment into transformer based tutoring agents. The architecture combines retrieval augmented generation, Bayesian learner [...] Read more.
Recent developments in large language models allow for real time, context-aware tutoring. AI Gem, presented in this article, is a layered architecture that integrates personalization, adaptive feedback, and curricular alignment into transformer based tutoring agents. The architecture combines retrieval augmented generation, Bayesian learner model, and policy-based dialog in a verifiable and deployable software stack. The opportunities are scalable tutoring, multimodal interaction, and augmentation of teachers through content tools and analytics. Risks are factual errors, bias, over reliance, latency, cost, and privacy. The paper positions AI Gem as a design framework with testable hypotheses. A scenario-based walkthrough and new diagrams assign each learner step to the ten layers. Governance guidance covers data privacy across jurisdictions and operation in resource constrained environments. Full article
(This article belongs to the Special Issue Recent Advances in Computer-Assisted Learning (2nd Edition))
Show Figures

Figure 1

Review

Jump to: Research, Other

16 pages, 872 KB  
Review
Transparency Mechanisms for Generative AI Use in Higher Education Assessment: A Systematic Scoping Review (2022–2026)
by Itahisa Pérez-Pérez, Miriam Catalina González-Afonso, Zeus Plasencia-Carballo and David Pérez-Jorge
Computers 2026, 15(2), 111; https://doi.org/10.3390/computers15020111 - 6 Feb 2026
Cited by 1 | Viewed by 2041
Abstract
The integration of generative AI in higher education has reignited debates around authorship and academic integrity, prompting approaches that emphasize transparency. This study identifies and synthesizes the transparency mechanisms described for assessment involving generative AI, recognizes implementation patterns, and analyzes the available evidence [...] Read more.
The integration of generative AI in higher education has reignited debates around authorship and academic integrity, prompting approaches that emphasize transparency. This study identifies and synthesizes the transparency mechanisms described for assessment involving generative AI, recognizes implementation patterns, and analyzes the available evidence regarding compliance monitoring, rigor, workload, and acceptability. A scoping review (PRISMA 2020) was conducted using searches in Scopus, Web of Science, ERIC, and IEEE Xplore (2022–2026). Out of 92 records, 11 studies were included, and four dimensions were coded: compliance assessment approach, specified requirements, implementation patterns, and reported evidence. The results indicate limited operationalization: the absence of explicit assessment (27.3%) and unverified self-disclosure (18.2%) are predominant, along with implicit instructor judgment (18.2%). Requirements are often poorly specified (45.5%), and evidence concerning workload and acceptability is rarely reported (63.6%). Overall, the literature suggests that transparency is more feasible when it is proportionate, grounded in clear expectations, and aligned with the assessment design, while avoiding punitive or overly surveillant dynamics. The review protocol was prospectively registered in PROSPERO (CRD420261287226). Full article
(This article belongs to the Special Issue Recent Advances in Computer-Assisted Learning (2nd Edition))
Show Figures

Figure 1

Other

Jump to: Research, Review

57 pages, 660 KB  
Systematic Review
From Virtual Worlds to Real-World Equity: A Scoping Review of the Metaverse as Computer-Assisted Learning for STEM Competencies
by Franklin Parrales-Bravo, Roberto Tolozano-Benites, Janio Jadán-Guerrero, Leonel Vasquez-Cevallos and Víctor Gómez-Rodríguez
Computers 2026, 15(4), 229; https://doi.org/10.3390/computers15040229 - 7 Apr 2026
Viewed by 845
Abstract
This scoping review critically synthesizes 34 studies (2015–2026) examining the metaverse’s role in fostering six core STEM competencies, moving beyond descriptive reporting to interrogate whether these technologies constitute genuine pedagogical transformation, whose learners are served or excluded, and how isolated interventions connect into [...] Read more.
This scoping review critically synthesizes 34 studies (2015–2026) examining the metaverse’s role in fostering six core STEM competencies, moving beyond descriptive reporting to interrogate whether these technologies constitute genuine pedagogical transformation, whose learners are served or excluded, and how isolated interventions connect into lifelong learning pathways. Following PRISMA-ScR guidelines, our analysis reveals that while technology literacy and collaboration appear in 91.2% of our selected studies, mathematical application is addressed in fewer than half (44.1%), raising unanswered questions about whether this pattern reflects an equitable distribution of mathematical learning opportunities across diverse learner populations—a question the current evidence base cannot answer but one that warrants urgent investigation. The evidence demonstrates substantial immediate learning gains through embodied presence and risk-free experimentation, yet a deeper reading suggests this often represents technological optimization of traditional goals rather than epistemological transformation. More troublingly, the concentration of inclusivity evidence on select populations—while rendering students with physical disabilities, Indigenous learners, and refugee students entirely invisible—reveals an equity paradox where immersive technologies may inadvertently amplify existing disparities. The absence of any longitudinal data linking short-term engagement to sustained STEM participation leaves the field’s claim to transformative impact unsubstantiated. This review argues for moving beyond fragmented interventions toward designing coherent, equitable learning pathways that fulfill the metaverse’s potential for all learners. Full article
(This article belongs to the Special Issue Recent Advances in Computer-Assisted Learning (2nd Edition))
Show Figures

Figure 1

Back to TopTop