Sign in to use this feature.

Years

Between: -

Subjects

remove_circle_outline
remove_circle_outline
remove_circle_outline
remove_circle_outline
remove_circle_outline
remove_circle_outline
remove_circle_outline
remove_circle_outline
remove_circle_outline

Journals

Article Types

Countries / Regions

Search Results (93)

Search Parameters:
Keywords = onion cultivation

Order results
Result details
Results per page
Select all
Export citation of selected articles as:
17 pages, 4010 KB  
Article
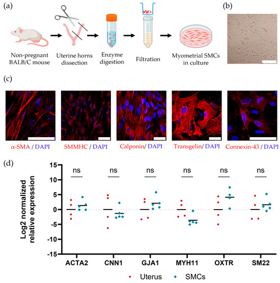
Cellulose Plant-Derived Scaffolds as a Tool for Myometrium Modeling
by Anastasiia V. Sokolova, Ivan K. Kuneev, Yuliya A. Nashchekina and Alisa P. Domnina
Int. J. Mol. Sci. 2025, 26(22), 10995; https://doi.org/10.3390/ijms262210995 - 13 Nov 2025
Abstract
The myometrium is the smooth muscle layer of the uterus, whose dysfunctions are involved in various pathologies leading to infertility, such as adenomyosis and uterine fibroids. Developing relevant in vitro models of the myometrium is crucial for investigating the pathogenesis of these diseases. [...] Read more.
The myometrium is the smooth muscle layer of the uterus, whose dysfunctions are involved in various pathologies leading to infertility, such as adenomyosis and uterine fibroids. Developing relevant in vitro models of the myometrium is crucial for investigating the pathogenesis of these diseases. In this study, we propose a novel approach for cultivating mouse myometrial smooth muscle cells (SMCs) using plant-derived cellulose scaffolds. The scaffolds were obtained through the decellularization of green onion leaf, celery stalk, or bluegrass leaf, subsequently coated with collagen type I. We found that the structure of the green onion leaf scaffold provides unidirectional orientation of cultured cells, mimicking the tissue-specific organization of mouse myometrial SMCs in vivo. The mouse myometrial SMCs, cultured on this scaffold, proliferated, maintained viability up to 2.5 months, and retained the expression of the main markers of smooth muscle contractility (α-smooth muscle actin, transgelin, calponin, smooth muscle myosin heavy chains, connexin-43). To reproduce the native myometrium structure, a multilayered cultivation system was created. In a system of two overlaying scaffolds, cells also retained the viability and expression of smooth muscle contractility markers. The developed approach can be used for three-dimensional myometrium modeling to study the pathogenesis of myometrium-associated diseases. Full article
(This article belongs to the Collection Advances in Cell and Molecular Biology)
Show Figures

Figure 1

38 pages, 2354 KB  
Article
From Soil to Plate: Lithium and Other Trace Metals Uptake in Vegetables Under Variable Soil Conditions
by Nadia Paun, Ramona Zgavarogea, Violeta-Carolina Niculescu, Ana Maria Nasture, Iulian Voicea and Diana Ionela Popescu (Stegarus)
Toxics 2025, 13(11), 956; https://doi.org/10.3390/toxics13110956 - 5 Nov 2025
Viewed by 246
Abstract
The bioaccumulation of trace metals in edible crops is a key pathway of dietary exposure, with direct implications for environmental health and food safety. This study specifically investigated the bioaccumulation and soil–plant transfer of lithium (Li) in edible crops, alongside other selected trace [...] Read more.
The bioaccumulation of trace metals in edible crops is a key pathway of dietary exposure, with direct implications for environmental health and food safety. This study specifically investigated the bioaccumulation and soil–plant transfer of lithium (Li) in edible crops, alongside other selected trace metals (Cu, Mn, Sr, Zn), to understand its unique environmental mobility and dietary exposure risks in onion, garlic, green salad, cucumber, and zucchini cultivated across Romania. Forty-two paired samples of vegetable tissues and rhizosphere soils were collected from eleven agricultural regions, and were analyzed using spectroscopic techniques. Soils were predominantly neutral to slightly acidic, conditions that significantly affected metal mobility and uptake. Results revealed element-specific decoupling between soil and plant concentrations. Essential micronutrients (Zn, Cu) showed higher transfer factors, consistent with active physiological uptake, while toxic non-essential metals (Pb, Cd) remained below European regulatory thresholds, reflecting effective exclusion mechanisms. Lithium exhibited spatially heterogeneous transfer patterns, strongly influenced by local geochemical variability. Curvilinear soil–plant relationships for Fe, Zn, Sr, Mn, Cu, and Li further underscored the role of soil chemistry in shaping translocation. These findings establish a robust baseline for assessing dietary risks, confirming the current low-risk status of vegetables in the surveyed regions, and provide valuable guidance for sustainable agricultural management and food safety monitoring. Full article
Show Figures

Figure 1

24 pages, 34018 KB  
Article
Isolation, Identification and Prevention of Bacterial Spot Disease on Grifola frondosa
by Jun-Tao Ge, Na Rong, Jia-Zhe Li, Yao-Yao Lu, Shi-Yi Tao, Xin-Ru Ye, Jun-Xia Cheng, Jia-Qi Wang, Bo Zhang, Yu Li and Jia-Jun Hu
J. Fungi 2025, 11(11), 777; https://doi.org/10.3390/jof11110777 - 28 Oct 2025
Viewed by 775
Abstract
Grifola frondosa is a rare fungus valued for its nutritional and medicinal properties; however, its bacterial spot disease has been largely overlooked. Thus, this study systematically investigated, isolated, and identified the pathogen and evaluated control strategies for bacterial spot disease affecting G. frondosa [...] Read more.
Grifola frondosa is a rare fungus valued for its nutritional and medicinal properties; however, its bacterial spot disease has been largely overlooked. Thus, this study systematically investigated, isolated, and identified the pathogen and evaluated control strategies for bacterial spot disease affecting G. frondosa cultivation in Qingyuan County, Zhejiang Province. Through integrated morphological, physiological and biochemical analysis, and multi-locus phylogenetic analyses (16S rRNA, gyrB), Priestia aryabhattai was identified as the causal pathogen. This pathogen exhibited host specificity, infecting only G. frondosa and Pleurotus ostreatus, inducing primordial growth arrest and causing spots on the stipe of mature fruiting bodies. Control assessments revealed significant antimicrobial efficacy for four chemical agents, benziothiazolinone, copper sulfate, ethylicin and tetramycin, three plant extracts, garlic, leek and onion, and two biocontrol strains, Chlorophyllum molybdites and Aspergillus fumigatus. Scanning electron microscopy (SEM) demonstrated that these treatments caused ultrastructural damage to the pathogen’s cells, including membrane shrinkage, depression, and perforation. These findings establish key pathogenic characteristics and provide a scientific foundation for integrated disease management, supporting sustainable G. frondosa cultivation. Full article
Show Figures

Figure 1

15 pages, 5128 KB  
Article
Effect of Drought and High-Light Stress on Volatile Compounds and Quality of Welsh Onion (Allium fistulosum L.)
by Xuena Liu, Zijing Chen, Kun Xu and Kang Xu
Agronomy 2025, 15(10), 2349; https://doi.org/10.3390/agronomy15102349 - 6 Oct 2025
Viewed by 627
Abstract
Welsh onion (Allium fistulosum L.) is a globally significant culinary vegetable with extensive cultivation and high application value. In China, Welsh onion is vulnerable to drought and strong-light stress in summer production, resulting in growth inhibition and quality decline. This study utilized [...] Read more.
Welsh onion (Allium fistulosum L.) is a globally significant culinary vegetable with extensive cultivation and high application value. In China, Welsh onion is vulnerable to drought and strong-light stress in summer production, resulting in growth inhibition and quality decline. This study utilized LED-intelligent spectral-customized lamps to simulate high-light stress and a 10% PEG-6000 Hoagland solution to simulate drought stress. The effects of different stress treatments on the nutritional quality, volatile compounds, and mineral element composition of the edible portions were systematically analyzed. The results demonstrated that drought stress significantly promoted the accumulation of alcoholic compounds in leaf tissues while reducing the content of sulfur-containing compounds. High-light stress markedly increased the levels of hydrocarbon compounds in leaves. Sulfur-containing compounds in leaf tissues were predominantly disulfides, but under combined drought and high-light stress, their content decreased, while the proportion of trisulfides significantly increased. Volatile compounds in pseudostems were primarily composed of sulfur-containing and aldehyde compounds, yet their levels markedly declined under combined stress. Additionally, combined stress led to reductions in pyruvic acid, soluble sugars, and soluble protein content in the edible portions, while the crude fiber content increased, thereby significantly impairing nutritional quality. This study provides a scientific basis for understanding the abiotic stress response mechanisms of Welsh onion and offers valuable insights for cultivation management and quality regulation. Full article
Show Figures

Figure 1

17 pages, 1554 KB  
Article
Optimizing Fertilization Rate to Achieve High Onion Bulb Yield and High Nitrogen Fertilizer Productivity in Dry-Hot Valley Region of Southwest China
by Jiancha Li, Kun Li, Yilin Li, Xuewen Yue, Hongye Zhu, Liangtao Shi and Haidong Fang
Agronomy 2025, 15(8), 1822; https://doi.org/10.3390/agronomy15081822 - 28 Jul 2025
Viewed by 938
Abstract
Excessive fertilization is a widespread issue in onion (Allium cepa L.) production in Southwest China. This practice not only leads to environmental pollution but also decreases the marketable yield and fertilizer productivity of onions. Identifying an optimal fertilization rate is crucial for [...] Read more.
Excessive fertilization is a widespread issue in onion (Allium cepa L.) production in Southwest China. This practice not only leads to environmental pollution but also decreases the marketable yield and fertilizer productivity of onions. Identifying an optimal fertilization rate is crucial for promoting high-yield and highly efficient onion cultivation. The objective of this research is to determine the appropriate amount of fertilizer by investigating the effects of different fertilization rates on the growth characteristics and bulb yield of onion. The study was conducted over two consecutive growing seasons utilizing a randomized complete block design, which included six treatments: local routine fertilizer application (F1), a 20% reduction from F1 (F2), a 40% reduction from F1 (F3), a 60% reduction from F1 (F4), an 80% reduction from F1 (F5), and no fertilizer application (F0). The results show that, at the mature stage, aboveground dry matter quantity and its accumulation rate of onion under treatment F2 were found to be the highest among all other treatments across both growing seasons. Following the onset of bulbing, dry matter accumulation initially increased but subsequently decreased with reduced fertilizer supply; notably, it was greater under treatment F2 compared to other treatments. Compared with F1, the PFPN (partial factor productivity of nitrogen fertilizer) under treatment F2 increased by 35.2% and 32.0%, and the marketable bulb yield under treatment F2 increased by 8.4% and 5.8% during the 2022–2023 and 2023–2024 growing seasons, respectively. The marketable bulb yield demonstrated extremely significant positive correlations with aboveground dry matter and the dry matter accumulation rate throughout all growth periods in both growing seasons. Furthermore, marketable bulb yield exhibited extremely significant positive correlations with dry matter translocation before the onset of bulbing and dry matter accumulation following bulbing initiation. It was concluded that the appropriate fertilizer application (F2), characterized by a fertilization rate of 339-216-318 kg ha−1 for N-P2O5-K2O, enhanced onion bulb yield and nitrogen fertilizer productivity by promoting post-bulbing dry matter accumulation. This study emphasizes the significance of optimizing the fertilization rate as a crucial factor in achieving high-yield and highly efficient onion cultivation by enhancing dry matter accumulation. Full article
(This article belongs to the Section Soil and Plant Nutrition)
Show Figures

Figure 1

24 pages, 1488 KB  
Article
Assessment of the Agricultural Effectiveness of Biodegradable Mulch Film in Onion Cultivation
by Hyun Hwa Park, Young Ok Kim and Yong In Kuk
Plants 2025, 14(15), 2286; https://doi.org/10.3390/plants14152286 - 24 Jul 2025
Cited by 1 | Viewed by 1213
Abstract
This study conducted a comprehensive evaluation of the effects of biodegradable (BD) mulching film in onion cultivation, with a focus on plant growth, yield, soil environment, weed suppression, and film degradation, in comparison to conventional polyethylene (PE) film and non-mulching (NM) treatment across [...] Read more.
This study conducted a comprehensive evaluation of the effects of biodegradable (BD) mulching film in onion cultivation, with a focus on plant growth, yield, soil environment, weed suppression, and film degradation, in comparison to conventional polyethylene (PE) film and non-mulching (NM) treatment across multiple regions and years (2023–2024). The BD and PE films demonstrated similar impacts on onion growth, bulb size, yield, and weed suppression, significantly outperforming NM, with yield increases of over 13%. There were no consistent differences in soil pH, electrical conductivity, and physical properties in crops that used either BD or PE film. Soil temperature and moisture were also comparable regardless of which film type was used, confirming BD’s viability as an alternative to PE. However, areas that used BD film had soils which exhibited reduced microbial populations, particularly Bacillus and actinomycetes which was likely caused by degradation by-products. BD film degradation was evident from 150 days post-transplantation, with near-complete decomposition at 60 days post-burial, whereas PE remained largely intact (≈98%) during the same period. These results confirm that BD film can match the agronomic performance of PE while offering the advantage of environmentally friendly degradation. Further research should optimize BD film durability and assess its cost-effectiveness for large-scale sustainable agriculture. Full article
(This article belongs to the Section Crop Physiology and Crop Production)
Show Figures

Figure 1

13 pages, 474 KB  
Article
Testing a Depletion Nutrient Supply Strategy to Improve the Fertilization Management of “Cipollotto Nocerino” Spring Onion: Effect on Produce Yield and Quality Attributes
by Alessandro Natalini, Maria Concili, Sonia Cacini, Enrica De Falco and Daniele Massa
Horticulturae 2025, 11(8), 867; https://doi.org/10.3390/horticulturae11080867 - 22 Jul 2025
Viewed by 961
Abstract
Background: Conventional practices for the cultivation of “Cipollotto Nocerino” spring onion are mainly based on growers’ experience, and up to 250 kg/ha for N is commonly furnished among growing cycles. Facing the issue of reduced availability of natural resources for crop production (for [...] Read more.
Background: Conventional practices for the cultivation of “Cipollotto Nocerino” spring onion are mainly based on growers’ experience, and up to 250 kg/ha for N is commonly furnished among growing cycles. Facing the issue of reduced availability of natural resources for crop production (for example mineral resources), we investigated the optimization of the productivity. Methods: In our research, we tested the use of depletion nutrient supply strategy (CAL-FERT®) to enhance fertilization in accordance with the principle of sustainable agriculture included in the Farm to Fork strategy. In our study, besides the common initial fertilization, three different strategies for cover fertilizations have been elaborated with the support of CAL-FERT® software. The treatments were as follows: (i) commercial standard fertilization as control (named CF); (ii) fertilization equivalent to 50% of the N applied in the control (named F-50); (iii) fertilization corresponding to 25% of the N applied in the control (named F-25); and (iv) strongly reduced fertilization compared to the control (named F-0). The parameters investigated included the following: plant height, yield, SPAD index, nitrogen use efficiency, dry matter, soluble solid content, and pyruvate contents in bulbs and leaves. Nitrogen content was also analyzed for both hypogeous and epigeous apparatuses. Results: Among the most interesting vegetative results, plant height and SPAD readings were reduced only by the extreme treatment F-0 compared with the other treatments at 104 days after planting. Regarding qualitative and productive parameters, the treatments F-50 and F-25 showed the highest yield without prejudging Soluble Solid Content and reducing pungency. Conclusion: In nutritional experiments, onion could be considered as a crop model to investigate quality in vegetables due to its consumption as fresh product and for its particular response, in terms of yield and quality, to fertilization. The use of simulation software can support the identification of strategies to reduce the nutrient supply without any detrimental effect on yield and other vegetative and qualitative parameters in onion crops. Full article
(This article belongs to the Special Issue Productivity and Quality of Vegetable Crops under Climate Change)
Show Figures

Figure 1

19 pages, 1661 KB  
Article
Evaluation of the Field Performance and Economic Feasibility of Mechanized Onion Production in the Republic of Korea
by Jae-Seo Hwang and Wan-Soo Kim
Agronomy 2025, 15(7), 1721; https://doi.org/10.3390/agronomy15071721 - 17 Jul 2025
Viewed by 1169
Abstract
Onion cultivation in the Republic of Korea is increasingly threatened by labor shortages and an aging rural population, underscoring the growing importance of mechanization. This study evaluated the combined and individual performances and economic feasibility of mechanized transplanting, stem cutting, harvesting, and collecting [...] Read more.
Onion cultivation in the Republic of Korea is increasingly threatened by labor shortages and an aging rural population, underscoring the growing importance of mechanization. This study evaluated the combined and individual performances and economic feasibility of mechanized transplanting, stem cutting, harvesting, and collecting operations using work efficiency; the missing plant, stem cutting, damage, and dropout rates; and foreign matter content as indicators. Mechanized operations achieved up to 358-fold higher work efficiencies than manual labor operations. However, in terms of marketability, performance was inferior due to missing plants, improperly cut stems, damaged bulbs, dropped onions, and foreign matter contamination. The economic analysis indicated that the use of individual machines is advantageous for farms larger than 10.2 ha for transplanting, 1.14 ha for stem cutting, 0 ha for harvesting (i.e., profitable regardless of farm size), and 6.95 ha for collecting. For fully mechanized operations, using machines for all four processes, the break-even area was found to be 3.63 ha, with a payback period of 2.1 years. These findings are expected to serve as a foundational reference for onion growers considering the adoption of mechanization. Full article
Show Figures

Figure 1

15 pages, 1817 KB  
Article
Soil Amendments, Physicochemical Properties, and Metal Accumulation in Soils and Vegetables of Volcanic and Non-Volcanic Regions in Ecuador
by Lourdes Carrera-Beltrán, Irene Gavilanes-Terán, Julio Idrovo-Novillo, Cristina Ramos, Víctor Hugo Valverde, Verónica Bravo-Basantes, Steven Ramos-Romero, Concepción Paredes, Francisca Hernández, Ángel A. Carbonell-Barrachina and Antonio J. Signes-Pastor
Agronomy 2025, 15(5), 1166; https://doi.org/10.3390/agronomy15051166 - 10 May 2025
Cited by 1 | Viewed by 1314
Abstract
Heavy metal contamination in agricultural soils threatens food security and public health, especially in volcanic regions where ash alters soil properties. This study evaluates the effects of soil amendments on physicochemical properties, nutrient availability, and heavy metal accumulation in ash-affected (Mocha) and non-affected [...] Read more.
Heavy metal contamination in agricultural soils threatens food security and public health, especially in volcanic regions where ash alters soil properties. This study evaluates the effects of soil amendments on physicochemical properties, nutrient availability, and heavy metal accumulation in ash-affected (Mocha) and non-affected (Puyo) soils in Ecuador. A field experiment tested compost, poultry manure, inorganic fertilizer, and a control on onion (Allium fistulosum) and parsley (Petroselinum crispum). Soil analyses assessed the bulk density, texture, pH, electrical conductivity, organic matter, nutrients, metals, and metalloid concentrations of the soils and crops. Mocha soils exhibited volcanic Andisol characteristics, while Puyo soils resembled eastern Ecuadorian soils, both showing high nitrogen but deficiencies in phosphorus, potassium, and calcium. Arsenic (As), lead (Pb), and chromium (Cr) levels in soils varied between regions but not among treatments. In Mocha, As bioavailability decreased with poultry manure and compost, while other metals remained stable except in fertilized soils. In Puyo, organic amendments reduced Hg, Pb, Ni, and Cr but increased them in fertilized soils. All treatments met Ecuadorian limits for As, Cd, Pb, and Ni but exceeded those for Hg and Cr. Organic amendments improved soil quality, reduced metal mobility, and supported sustainable agriculture, with Mocha soils appearing more suitable for cultivation. Full article
(This article belongs to the Section Farming Sustainability)
Show Figures

Figure 1

16 pages, 2705 KB  
Article
The Effects of Increasing Boron on Growth, Yield, and Nutritional Value of Scallion (Allium cepa L.) Grown as a Bunch Harvest
by Halil Samet and Yakup Çikili
Horticulturae 2025, 11(5), 450; https://doi.org/10.3390/horticulturae11050450 - 22 Apr 2025
Viewed by 1073
Abstract
Scallions are a highly valued leafy vegetable and are enjoyed worldwide due to their appealing taste and nutritional benefits. A combination of short cultivation cycles and high market demand not only enhances food security but also offers a profitable opportunity for growers. In [...] Read more.
Scallions are a highly valued leafy vegetable and are enjoyed worldwide due to their appealing taste and nutritional benefits. A combination of short cultivation cycles and high market demand not only enhances food security but also offers a profitable opportunity for growers. In our study, we aim to evaluate the effect of increasing boron (B) applications, specifically 0, 0.2, 0.4, 0.8, 1.2, and 1.6 mM B supplied as boric acid (H3BO3) in the nutrient solution, on several key physiological and agronomic parameters in scallions. Results showed that the effects of increasing B levels on biomass production were insignificant, but the root fresh weight (FW) significantly decreased with all B levels. Higher B levels (1.2 and 1.6 mM) caused decreases of 22.9% and 29.6%, respectively. The effects of all B levels on photosynthetic pigment contents [chlorophyll (Chl) a, b, a + b, and carotenoid (Car)], root and shoot membrane permeability (MP), and root, shoot, and leaf nutritional status [phosphorus (P), potassium (K), calcium (Ca), and sodium (Na) concentrations] were found insignificantly. However, all B levels caused a significant increase in the B concentrations of the root, shoot, and leaf of scallions and plants translocated the majority of applied B into their leaves. The translocation factor (TF) of B from the root to the leaf was found to be 138.2%, 133.3%, and 107.3% with 0.8, 1.2, and 1.6 mM B levels, respectively. Moreover, plants exposed to high levels of B showed no significant response or toxicity symptoms. We concluded that B is a phloem mobile element in onion, a non-graminaceous monocotyledonous plant, and therefore accumulates in the upper organs but illustrates partial toxicity symptoms in leaves. Studies with higher B concentrations could be recommended to determine critical B levels for green onion production in B-contaminated areas. Full article
(This article belongs to the Special Issue Biotic and Abiotic Stress Responses of Horticultural Plants)
Show Figures

Figure 1

17 pages, 3064 KB  
Article
Biostimulants Applied in Seedling Stage Can Improve Onion Early Bulb Growth: Cultivar- and Fertilizer-Type-Specific Positive Effects
by Qianwen Zhang, Jun Liu, Sang Jun Jeong, Joseph Masabni and Genhua Niu
Horticulturae 2025, 11(4), 402; https://doi.org/10.3390/horticulturae11040402 - 10 Apr 2025
Cited by 4 | Viewed by 1843
Abstract
Biostimulants play an active role in sustainable crop production. While biostimulants are thought to have long-term effects on plant growth, little research has been conducted to confirm this hypothesis. In this study, we investigated the long-term residual effects of biostimulants applied exclusively during [...] Read more.
Biostimulants play an active role in sustainable crop production. While biostimulants are thought to have long-term effects on plant growth, little research has been conducted to confirm this hypothesis. In this study, we investigated the long-term residual effects of biostimulants applied exclusively during the onion seedling stage on subsequent plant growth. Three onion cultivars (‘Carta Blanca’, ‘Don Victoro’, and ‘Sofire’) were evaluated with the application of nine microbial biostimulants (LALRISE Mycorrhizae, LALRISE Bacillus velezensis, Mighty Mycorrhizae, MycoApply, Spectrum, Spectrum DS, Spectrum Myco, Tribus Original, and Tribus Continuum), one seaweed extract (Kelpak), and two fertilizer types (conventional and organic fertilizer). Plant morphology and biomass were investigated during the early bulb stage of onion growth. Parameters such as plant height, neck diameter, bulb diameter, and the fresh and dry weights of the shoot, bulb, and root were measured. The results indicated significant cultivar-specific effects of microbial biostimulant and fertilizer type, as well as their interactions, on onion early bulb growth. While seaweed extract exhibited minimal residual impact, specific microbial biostimulants, such as Mighty Mycorrhizae and MycoApply, significantly enhanced bulb growth in the red onion ‘Sofire’. Tribus Continuum was found to increase bulb growth of the yellow onion ‘Don Victoro’. Positive effects of microbial biostimulants on onion growth were also observed with LALRISE Bacillus velezensis, Spectrum Myco, Spectrum, and LALRISE Mycorrizae. Furthermore, microbial biostimulants demonstrated more significant positive effects on onion growth when applied in conjunction with organic fertilizer. In conclusion, microbial biostimulants exhibited long-term positive effects on onion plant growth even when applied solely during the seedling stage prior to transplanting. However, these effects were significantly influenced by onion cultivar and fertilizer type, with the greatest benefits observed when combined with organic fertilizer. We recommend MycoApply and Mighty Mycorrhizae for growers seeking to enhance onion productivity, particularly in organic cultivation, as the two products enhanced bulb and leaf growth in ‘Sofire’ and ‘Don Victoro’. Full article
(This article belongs to the Special Issue Effects of Biostimulants on Horticultural Crop Production)
Show Figures

Figure 1

19 pages, 11976 KB  
Article
Metabolome Profiling and Predictive Modeling of Dark Green Leaf Trait in Bunching Onion Varieties
by Tetsuya Nakajima, Mari Kobayashi, Masato Fuji, Kouei Fujii, Mostafa Abdelrahman, Yasumasa Matsuoka, Jun’ichi Mano, Muneo Sato, Masami Yokota Hirai, Naoki Yamauchi and Masayoshi Shigyo
Metabolites 2025, 15(4), 226; https://doi.org/10.3390/metabo15040226 - 26 Mar 2025
Viewed by 1591
Abstract
Background: The dark green coloration of bunching onion leaf blades is a key determinant of market value, nutritional quality, and visual appeal. This trait is regulated by a complex network of pigment interactions, which not only determine coloration but also serve as critical [...] Read more.
Background: The dark green coloration of bunching onion leaf blades is a key determinant of market value, nutritional quality, and visual appeal. This trait is regulated by a complex network of pigment interactions, which not only determine coloration but also serve as critical indicators of plant growth dynamics and stress responses. This study aimed to elucidate the mechanisms regulating the dark green trait and develop a predictive model for accurately assessing pigment composition. These advancements enable the efficient selection of dark green varieties and facilitate the establishment of optimal growth environments through plant growth monitoring. Methods: Seven varieties and lines of heat-tolerant bunching onions were analyzed, including two commercial F1 cultivars, along with two purebred varieties and three F1 hybrid lines bred in Yamaguchi Prefecture. The analysis was conducted on visible spectral reflectance data (400–700 nm at 20 nm intervals) and pigment compounds (chlorophyll a, chlorophyll b and pheophytin a, lutein, and β-carotene), whereas primary and secondary metabolites were assessed by using widely targeted metabolomics. In addition, a random forest regression model was constructed by using spectral reflectance data and pigment compound contents. Results: Principal component analysis based on spectral reflectance data and the comparative profiling of 186 metabolites revealed characteristic metabolite accumulation associated with each green color pattern. The “green” group showed greater accumulation of sugars, the “gray green” group was characterized by the accumulation of phenolic compounds, and the “dark green” group exhibited accumulation of cyanidins. These metabolites are suggested to accumulate in response to environmental stress, and these differences are likely to influence green coloration traits. Furthermore, among the regression models for estimating pigment compound contents, the one for chlorophyll a content achieved high accuracy, with an R2 value of 0.88 in the test dataset and 0.78 in Leave-One-Out Cross-Validation, demonstrating its potential for practical application in trait evaluation. However, since the regression model developed in this study is based on data obtained from greenhouse conditions, it is necessary to incorporate field trial results and reconstruct the model to enhance its adaptability. Conclusions: This study revealed that cyanidin is involved in the characteristics of dark green varieties. Additionally, it was demonstrated that chlorophyll a can be predicted using visible spectral reflectance. These findings suggest the potential for developing markers for the dark green trait, selecting high-pigment-accumulating varieties, and facilitating the simple real-time diagnosis of plant growth conditions and stress status, thereby enabling the establishment of optimal environmental conditions. Future studies will aim to elucidate the genetic factors regulating pigment accumulation, facilitating the breeding of dark green varieties with enhanced coloration traits for summer cultivation. Full article
(This article belongs to the Special Issue Metabolomics in Plant Natural Products Research)
Show Figures

Graphical abstract

27 pages, 11163 KB  
Article
Impact of Industrial Hemp (Cannabis sativa L.) Extracts on Seed Germination and Seedling Growth: Evaluating Allelopathic Activity Across Various Extraction Methods
by Mirjana Kojić, Nataša Samardžić, Milena Popov, Aleksandra Gavarić, Senka Vidović, Nemanja Teslić, Tijana Zeremski, Anamarija Koren and Bojan Konstantinović
Agronomy 2025, 15(3), 684; https://doi.org/10.3390/agronomy15030684 - 12 Mar 2025
Viewed by 1759
Abstract
The noticeable reduction in plant species abundance near industrial hemp (Cannabis sativa L.) highlights the need to investigate its potential allelopathic effects on selected cultivars’ seed germination and seedling growth. Industrial hemp of the “Helena” variety was used to obtain aqueous extracts [...] Read more.
The noticeable reduction in plant species abundance near industrial hemp (Cannabis sativa L.) highlights the need to investigate its potential allelopathic effects on selected cultivars’ seed germination and seedling growth. Industrial hemp of the “Helena” variety was used to obtain aqueous extracts by conventional (macerate, hydrolate, and post-distillation residue) and green methods (ultrasonic and microwave extracts) in order to treat thirteen most commonly cultivated plant species, including lettuce, kohlrabi, onion, tomato, carrot, pepper, savoy cabbage, rocket, alfalfa, white mustard, pea, sunflower, and parsley. This is the first time that the allelopathic effects of seven different hemp extracts were tested simultaneously on thirteen different species. The extracts were applied at 10, 25, 50, and 100% concentrations. The seed germination percentage and root/shoot length results for all tested plants, except peas, clearly demonstrated an inhibitory effect of higher concentrations of hemp extracts. This effect was observed regardless of variations in chemical composition (CBD, THC, and total polyphenols), suggesting that different extracts have varying impacts on different species. The weakest inhibitory effect on the germination and seedling length for the majority of the tested plant species was noted for PDR, while the strongest inhibitory effect in terms of seedling length was observed in the case of MAE700. Full article
(This article belongs to the Section Farming Sustainability)
Show Figures

Figure 1

31 pages, 1761 KB  
Article
Environmental Contamination and Mining Impact: Physico-Chemical and Biological Characterization of Propolis as an Indicator of Pollution in the Roșia Montană Area, Romania
by Mirel Glevitzky, Roxana Bostan, Mihaela Laura Vică, Gabriela-Alina Dumitrel, Mihai-Teopent Corcheş, Maria Popa, Ioana Glevitzky and Horea-Vladi Matei
Plants 2025, 14(6), 866; https://doi.org/10.3390/plants14060866 - 10 Mar 2025
Cited by 2 | Viewed by 2000
Abstract
Contamination with heavy metal ions from mining activities presents a major environmental issue. This study investigates pollution caused by heavy metals from mining, with a particular emphasis on toxic ions and essential ions for living organisms. It starts by analyzing the sources of [...] Read more.
Contamination with heavy metal ions from mining activities presents a major environmental issue. This study investigates pollution caused by heavy metals from mining, with a particular emphasis on toxic ions and essential ions for living organisms. It starts by analyzing the sources of pollution and its effects on soil, vegetation, water, and wildlife (propolis produced by honey bees living in natural environments). Propolis is an indicator of environmental contamination by metals, a natural and valuable product of natural ecosystems. As part of the investigation, the contamination with metal cations (Pb2+, Cu2+, Cd2+, Zn2+, As3+, Fe2+, and Sr2+) of the soil, cultivated vegetables (carrot, turnip, onion, potato) was monitored in 9 points in the Roșia Montană area, Romania, as well as the river that runs through the area. The maximum values of the parameters investigated were recorded in soil (108.32 mg/kg Pb2+, 23.06 mg/kg Cd2+, 102.17 mg/kg As3+), river water (11.00 µg/L Pb2+, 903.47 µg/L Cu2+, 60.13 µg/L Cd2+, 1903.08 µg/L Zn2+, 148.07 µg/L As3+, 44,024.08 µg/L Fe2+), vegetables (0.72 mg/kg Pb2+, 0.17 mg/kg Cd2+) and it was followed whether the same heavy metals are found in propolis (maximum values 10.14 mg/kg Pb2+, 6.32 mg/kg Cu2+, 0.158 mg/kg Cd2+, 6.0 Zn2+, 1.04 mg/kg As3+, 12.06 mg/kg Sr2+). The parameters analyzed for the river waters were pH, sulfates, the oxygen and nutrient regime, and microbial load. Additional investigations were carried out into the quality of these propolis samples: water activity, moisture, hygroscopicity, water solubility, volatile oils, oxidation index, measuring point, density, dry matter, material insoluble in ethanol, extractable with ethanol, ash, and wax. The highest values were 189.4 mg GAE/g for phenols, 84.31 mg QE/g for flavonoids, and 0.086 µg/mL for IC50 antioxidant activity. This study indicates that bee products, such as propolis, can be an indicator of pollution in mining areas. Full article
(This article belongs to the Section Phytochemistry)
Show Figures

Figure 1

14 pages, 1321 KB  
Article
Effect of Induced Polyploidy on Morphology, Antioxidant Activity, and Dissolved Sugars in Allium cepa L.
by Mujahid Ado Abubakar, Novitskaya Elena Gennadievna, Son Oksana Mikhailovna and Kim Ekaterina Mikhailovna
Horticulturae 2025, 11(2), 154; https://doi.org/10.3390/horticulturae11020154 - 2 Feb 2025
Cited by 4 | Viewed by 2065
Abstract
The role of onion as the second most-consumed and cultivated vegetable around the world and its renowned qualities that lead it to be called the “queen of the kitchen” have positioned it as a vital source of nutritional and economic contributions around the [...] Read more.
The role of onion as the second most-consumed and cultivated vegetable around the world and its renowned qualities that lead it to be called the “queen of the kitchen” have positioned it as a vital source of nutritional and economic contributions around the world. Polyploidy serves as a groundbreaking innovation in plant breeding, improving the yield and vigor of plants. This study was conducted to determine the effects of applying different concentrations of colchicine to onion seedlings on their morphology, antioxidant activity, and dissolved sugars. The mutagen was applied to the onion seeds at three different concentrations (0.05, 0.1, and 0.2% w/v) for an exposure period of 24 h. A chromosomal analysis confirmed the induction of polyploidy, which led to the successful duplication of the chromosome number from diploid (2n = 16) to tetraploid (4n = 32). The control recorded a survival rate of 91.57%, while 83.33%, 3.33%, and 0.00% survival rates were recorded for seedlings treated with 0.05%, 0.1%, and 0.2% (w/v) concentrations of colchicine, respectively. Furthermore, the tetraploids showed significant differences in morphology, producing the tallest seedlings (reaching up to 73.6 cm tall) and the greatest average bulb diameter (of 5.64 cm) after 14 weeks. The tetraploids also showed significant differences in antioxidant activity and the amount of dissolved sugars, recording the highest DPPH scavenging percentage of 72.58% and refractive index of 1.369. Successful induction of polyploidy was achieved with the application of 0.05% (w/v) colchicine, which produced tetraploids that are morphologically and biochemically superior to other treated and control plants at a significance level of p < 0.05. Full article
Show Figures

Figure 1

Back to TopTop