Sign in to use this feature.

Years

Between: -

Subjects

remove_circle_outline
remove_circle_outline
remove_circle_outline
remove_circle_outline
remove_circle_outline
remove_circle_outline
remove_circle_outline
remove_circle_outline
remove_circle_outline

Journals

Article Types

Countries / Regions

remove_circle_outline
remove_circle_outline
remove_circle_outline
remove_circle_outline
remove_circle_outline

Search Results (522)

Search Parameters:
Keywords = ocean waves observation

Order results
Result details
Results per page
Select all
Export citation of selected articles as:
21 pages, 9851 KB  
Article
MultTransNet: A Novel Multimodal Transformer Network for Retrieving Significant Wave Height Using GNSS-R Data
by Yinghua Cui, Min Cai, Yuxuan Du and Shanbao He
Remote Sens. 2026, 18(9), 1351; https://doi.org/10.3390/rs18091351 - 28 Apr 2026
Abstract
Significant Wave Height (SWH) is a critical parameter for ocean observation. SWH retrieval using GNSS-R data faces challenges including difficult feature selection, insufficient temporal dependency modeling, and limitations due to single-modality data. This paper proposes a novel Multimodal Transformer Network (MultTransNet) to enhance [...] Read more.
Significant Wave Height (SWH) is a critical parameter for ocean observation. SWH retrieval using GNSS-R data faces challenges including difficult feature selection, insufficient temporal dependency modeling, and limitations due to single-modality data. This paper proposes a novel Multimodal Transformer Network (MultTransNet) to enhance the accuracy of GNSS-R SWH retrieval. To optimize the feature set, we designed an XGBoost-based iterative feature selection module that effectively eliminates redundant features. To capture complex temporal dependencies and global context, the model employs a Transformer encoder utilizing its self-attention mechanism. Furthermore, to overcome the constraints of single-modality data, we innovatively fused 2D DDM image data with 1D auxiliary parameters, enabling multi-source information integration. Simulation results show that the Transformer architecture reduces Root Mean Square Error (RMSE) by 8.91% and increases Correlation Coefficient (CC) by 4.05% compared to a conventional Deep Neural Network (DNN) model. More significantly, the proposed multimodal algorithm further improves retrieval accuracy by 27.05% (RMSE reduction) and 7.21% (CC increase) compared to its single-modality Transformer counterpart, demonstrating superior performance, especially in complex sea-state conditions. Full article
Show Figures

Figure 1

13 pages, 1981 KB  
Article
A Miniaturized Multi-Parameter Synchronous Observation System for In Situ Ocean Turbulence Measurement
by Weihong Ouyang, Zengxing Zhang and Junmin Jing
Sensors 2026, 26(9), 2654; https://doi.org/10.3390/s26092654 - 24 Apr 2026
Viewed by 574
Abstract
A miniaturized (70 × 7.7 cm) multi-parameter synchronous observation system was developed for in situ ocean turbulence measurement, integrating micro-electromechanical system (MEMS)-based two-dimensional (2D) turbulence, pressure, temperature, conductivity, and attitude sensors. Field tests conducted at a depth of 1800 m in the northern [...] Read more.
A miniaturized (70 × 7.7 cm) multi-parameter synchronous observation system was developed for in situ ocean turbulence measurement, integrating micro-electromechanical system (MEMS)-based two-dimensional (2D) turbulence, pressure, temperature, conductivity, and attitude sensors. Field tests conducted at a depth of 1800 m in the northern South China Sea validated the system’s accuracy through comparisons with standard CTD (Conductivity, Temperature, and Depth) sensors, dual-probe consistency analysis, and Nasmyth spectrum fitting. The system precisely captured thermoclines, internal waves, and turbulent shear fluctuations at a depth of approximately 125 m, revealing enhanced turbulence near the thermocline due to intensified shear effects. With high spatiotemporal synchronization and reliability, the system provides an effective solution for studying multiscale ocean turbulence and associated dynamic processes. Full article
(This article belongs to the Section Remote Sensors)
Show Figures

Figure 1

22 pages, 33614 KB  
Article
Spatiotemporal Optimization of Observation Geometry for Wave-Induced Bias in the Kuroshio Region Using the KaDOP Model and Five Years of Hourly ERA5 Reanalysis Data
by Saichao Cao, Yongsheng Xu, Hanwei Sun and Weiya Kong
Remote Sens. 2026, 18(9), 1265; https://doi.org/10.3390/rs18091265 - 22 Apr 2026
Viewed by 196
Abstract
Ocean surface currents (OSCs) are central to upper ocean dynamics and air–sea exchange, yet their retrieval from spaceborne synthetic aperture radar (SAR) is limited by wave-induced bias (WB). WB arises from the inherent motion of the scattering facets and from long-wave hydrodynamic and [...] Read more.
Ocean surface currents (OSCs) are central to upper ocean dynamics and air–sea exchange, yet their retrieval from spaceborne synthetic aperture radar (SAR) is limited by wave-induced bias (WB). WB arises from the inherent motion of the scattering facets and from long-wave hydrodynamic and tilt modulations, and is therefore jointly controlled by sea state and radar viewing geometry. This study develops an observation geometry optimization framework. Five years of hourly ERA5 wind and wave reanalysis data over the Kuroshio are used as a representative ensemble of sea states to drive the KaDOP model, and an exhaustive grid search over line-of-sight (LOS) azimuth (0–360°) and incidence angle (20–60°) is performed to identify, for each location and season, the viewing geometry that minimizes the time-mean WB. These local optima are then summarized as mission-level metrics, including the minimum achievable WB, the coverage meeting prescribed WB thresholds, and the spatial coherence of the preferred LOS azimuth and incidence angle. Finally, the theoretical minima are compared with the fixed left-looking geometry of the Luojia-2 (LJ-2) satellite along a 213 km × 6 km observation corridor and with Gaofen-3 (GF-3) viewing geometries at four representative locations in the Kuroshio. Across these validation cases, the optimized geometry reduces mean absolute WB by about 20–60% for LJ-2 and 20–80% for GF-3, providing quantitative constraints for future SAR mission design targeting OSCs. Full article
(This article belongs to the Section Ocean Remote Sensing)
Show Figures

Figure 1

19 pages, 5727 KB  
Article
Simulation of Storm Surges, Wave Heights, and Flooding Inundation During Typhoons in the Zhuanghe Coastal Waters, China
by Yuling Liu, Jiajing Sun, Kaiyuan Guo, Xinyi Li, Kun Zheng and Mingliang Zhang
Water 2026, 18(9), 991; https://doi.org/10.3390/w18090991 - 22 Apr 2026
Viewed by 233
Abstract
The Zhuanghe coast in the northern part of the Yellow Sea is one of China’s important fishing and ocean engineering areas. Frequent storm surge events pose a significant threat to residents’ safety and properties. This study used the coupled Finite Volume Coastal Ocean [...] Read more.
The Zhuanghe coast in the northern part of the Yellow Sea is one of China’s important fishing and ocean engineering areas. Frequent storm surge events pose a significant threat to residents’ safety and properties. This study used the coupled Finite Volume Coastal Ocean Model (FVCOM) and the Surface Wave Model (FVCOM-SWAVE) to investigate storm surges and wave heights during Typhoons Muifa (1109) and Lekima (1909) in the northern parts of the Yellow Sea and analyze the impact of the typhoon parameters on flood inundation on the Zhuanghe coast. The wind stress comparison in the coupled wave–current model uses synthetic wind field data formed by superimposing ERA5 wind fields with a parameterized typhoon model. The results showed that the simulated and measured tide levels, wave heights, and storm surges were in good agreement, indicating that the coupled model accurately reproduced the dynamics of the storm surges and wave heights during the two typhoons. The maximum significant wave height (Hs) exhibited a right-skewed distribution in the two typhoons’ paths, with extreme values consistently located to the right of the typhoon’s center. The decrease in atmospheric pressure at the center of Typhoon Muifa was significantly, nonlinearly, and positively correlated with the severity of storm surge disasters. A significant correlation was observed between the path of Typhoon Muifa and the disaster intensity. Full article
(This article belongs to the Special Issue Coastal Engineering and Fluid–Structure Interactions, 2nd Edition)
Show Figures

Figure 1

31 pages, 4187 KB  
Article
Graph Neural Network-Based Spatio-Temporal Feature Modeling and Wave Height Reconstruction for Distributed Pressure Sensor Wave Measurement Signals
by Zhao Yang, Min Yang and Guojun Wu
Appl. Sci. 2026, 16(9), 4073; https://doi.org/10.3390/app16094073 - 22 Apr 2026
Viewed by 181
Abstract
Accurate measurement of ocean wave parameters is paramount for offshore engineering design and marine environmental monitoring. Distributed pressure sensing technology provides a robust data foundation for analyzing the spatio-temporal characteristics of wave fields through synchronized observations at multiple stations. However, multi-sensor data exhibit [...] Read more.
Accurate measurement of ocean wave parameters is paramount for offshore engineering design and marine environmental monitoring. Distributed pressure sensing technology provides a robust data foundation for analyzing the spatio-temporal characteristics of wave fields through synchronized observations at multiple stations. However, multi-sensor data exhibit high-dimensional spatio-temporal coupling, posing significant challenges for traditional single-point signal processing methods in capturing the topological associations between measurement sites. To address these limitations, this study develops a framework for spatio-temporal feature modeling and wave height reconstruction based on Graph Neural Networks (GNNs). The proposed framework integrates the spatial configuration of sensor arrays with graph-theoretic topological representations. By fusing geometric distances and signal correlations, an adaptive adjacency matrix is constructed to establish a dynamically adjustable graph structure. On the feature extraction level, a spatio-temporal fusion method combining multi-scale graph convolutions and gated temporal modeling is proposed. The experimental results obtained on the Blancs Sablons Bay multi-sensor dataset demonstrate that the proposed method significantly outperforms traditional approaches, achieving lower prediction errors and validating the effectiveness of graph-structured modeling in distributed wave sensing. Full article
(This article belongs to the Section Marine Science and Engineering)
Show Figures

Figure 1

18 pages, 14170 KB  
Article
Dual-Pathway Superposition: Independent Forcings of Spring Indian Ocean SST and Summer Tibetan Plateau Heating on Middle and Lower Yangtze Rainfall
by Miao Li, Yaoming Ma, Xiaohua Dong, Mingjing Wang, Penghui Yang, Qian Zhang and Chengqi Gong
Atmosphere 2026, 17(4), 414; https://doi.org/10.3390/atmos17040414 - 18 Apr 2026
Viewed by 172
Abstract
The Tibetan Plateau (TP) atmospheric heat source crucially modulates East Asian summer monsoon precipitation, yet its synergy with upstream oceanic signals remains elusive. Using observations (1971–2020) and CMIP6 simulations, we investigate mechanisms coupling the summer TP heating and precipitation over the Middle and [...] Read more.
The Tibetan Plateau (TP) atmospheric heat source crucially modulates East Asian summer monsoon precipitation, yet its synergy with upstream oceanic signals remains elusive. Using observations (1971–2020) and CMIP6 simulations, we investigate mechanisms coupling the summer TP heating and precipitation over the Middle and Lower Yangtze River (MLYR). SVD analysis reveals a robust positive coupling between them. Mechanistically, TP heating triggers a quasi-stationary Rossby wave train, inducing a “saddle-like” circulation that drives intense MLYR moisture convergence (contributing >90% to precipitation changes). Crucially, we re-examine the upstream oceanic precursor to propose a “dual-pathway superposition” framework. Contrary to the assumed linear causal chain, four-quadrant analysis reveals the spring Indian Ocean Basin Warming (IOBW) and summer TP heating are largely independent drivers (R = 0.24). While IOBW thermodynamically excites an Anomalous Anticyclone supplying abundant MLYR moisture, it lacks robust control over TP heating, which is dominated by internal atmospheric dynamics. However, our findings reveal a critical non-linear synergy: extreme MLYR rainfall strictly requires the coincidental phase overlap of these independent pathways (strong dynamic lifting coupled with oceanic moisture). CMIP6 simulations corroborate this independence, further emphasizing that extreme MLYR rainfall results from phase superposition rather than a single causal chain. Full article
Show Figures

Figure 1

20 pages, 8662 KB  
Article
Research on Vortex Radar Imaging Characteristics Based on the Scattering Distribution of Three-Dimensional Wind-Driven Sea Surface Waves
by Xiaoxiao Zhang, Haodong Geng, Xiang Su, Lin Ren and Zhensen Wu
Remote Sens. 2026, 18(8), 1111; https://doi.org/10.3390/rs18081111 - 8 Apr 2026
Viewed by 244
Abstract
The resolution and accuracy of airborne/spaceborne SAR are continuously improving, making it an effective means for observing ocean dynamic processes and detecting marine targets. In contrast, utilizing its unique orbital angular momentum (OAM) mode, vortex radar does not require temporal accumulation to achieve [...] Read more.
The resolution and accuracy of airborne/spaceborne SAR are continuously improving, making it an effective means for observing ocean dynamic processes and detecting marine targets. In contrast, utilizing its unique orbital angular momentum (OAM) mode, vortex radar does not require temporal accumulation to achieve azimuthal resolution, making it particularly suitable for observing moving sea surfaces. This capability enables stable and continuous monitoring of dynamic ocean scenes. This paper proposes a vortex radar imaging method based on three-dimensional sea surface scattering characteristics: first, a three-dimensional wind-driven sea surface geometric model is established based on the Elfouhaily sea spectrum, and its scattering characteristics under different incident angles, wind speeds, and wind directions are analyzed using the semi-deterministic facet-based two-scale method; then, two-dimensional range-azimuth imaging is achieved through coordinate transformation, echo modeling, pulse compression, and fast Fourier transform (FFT) in OAM mode domain, with the correctness of the imaging algorithm verified through multiple point target imaging results. Finally, simulation results of two-dimensional sea surface vortex imaging under different incident angles are presented, and the influence of wind speed and direction on sea surface vortex imaging is analyzed. The study shows that the vortex imaging system can effectively reflect wave fluctuations and wind direction characteristics, demonstrating the feasibility and potential of vortex radar imaging in oceanographic applications. Full article
(This article belongs to the Special Issue Observations of Atmospheric and Oceanic Processes by Remote Sensing)
Show Figures

Figure 1

29 pages, 27556 KB  
Article
Wind Speed and Direction Mapping with HF Radar
by Lucy R. Wyatt and John J. Green
Remote Sens. 2026, 18(7), 970; https://doi.org/10.3390/rs18070970 - 24 Mar 2026
Viewed by 327
Abstract
HF radar systems are used in many parts of the world as a part of operational coastal ocean observing systems. Their primary product is surface current mapping from the coast to a range determined by radio frequency and environmental conditions. Initiatives to promote [...] Read more.
HF radar systems are used in many parts of the world as a part of operational coastal ocean observing systems. Their primary product is surface current mapping from the coast to a range determined by radio frequency and environmental conditions. Initiatives to promote their use for wave measurement are now being developed. Obtaining reliable wind measurements has proved more difficult primarily because there is no direct physical relationship between the radar signal and the wave field. In this paper, a machine learning approach, previously demonstrated for radar data at the location of an in situ measurement, has been extended to allow for wind mapping using wind model data for training. Using data from three different radar deployments operating at different frequencies, a single machine learning model has been developed that can be applied to all three locations. A subset of the model data is used in the training and testing of the method, and accuracy is assessed using a mix of these data and data at all model positions within the radar field of view. The results show that the new wind speed measurements are significantly more accurate than those previously available using an inverse wind-wave model. Radar wind maps are consistent with, although show more spatial variability than, model or satellite winds. More validation with offshore wind masts is recommended. Full article
(This article belongs to the Section Ocean Remote Sensing)
Show Figures

Figure 1

19 pages, 4739 KB  
Article
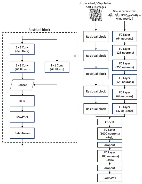
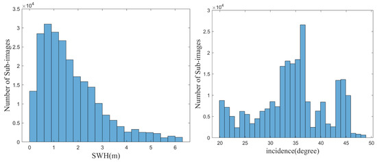
Retrieval of Significant Wave Height in Coastal Seas of China from GaoFen-3 Satellites Based on Deep Learning
by Fengjia Sun, Xing Li, Xiao-Ming Li, Yongzheng Ren and Ke Wu
Remote Sens. 2026, 18(6), 966; https://doi.org/10.3390/rs18060966 - 23 Mar 2026
Viewed by 371
Abstract
The acquisition of significant wave height (SWH) in coastal seas is significantly important to human activities. The Gaofen-3 (GF-3) satellites, comprising GF-3, GF-3B and GF-3C, are independently developed operational SAR of China, capable of providing high-precision, high-resolution, multi-polarization coastal ocean wave observations. In [...] Read more.
The acquisition of significant wave height (SWH) in coastal seas is significantly important to human activities. The Gaofen-3 (GF-3) satellites, comprising GF-3, GF-3B and GF-3C, are independently developed operational SAR of China, capable of providing high-precision, high-resolution, multi-polarization coastal ocean wave observations. In order to obtain SWH in coastal seas, the retrieval of SWH using Quad-Polarization Stripmap (QPS) mode data from GF-3 satellites based on the deep learning method is implemented in this study. Furthermore, to obtain more SWH data, the polarization ratio model was applied to the Fine Stripmap (FS) mode data and Ultra Fine Stripmap (UFS) mode data to extend the model application. Comparisons with ECMWF Reanalysis v5 (ERA5) wave heights show that the QPS mode SWH retrieval achieves a root mean square error (RMSE) of 0.33 m. For the FS mode, the RMSE is 0.44 m (vs. ERA5) and 0.52 m (vs. altimeter). For the UFS mode, the RMSE is 0.39 m (vs. ERA5). Evaluation results indicate the feasibility of the proposed method for coastal SWH retrieval. Full article
(This article belongs to the Special Issue Remote Sensing Applications in Ocean Observation—4th Edition)
Show Figures

Figure 1

34 pages, 8747 KB  
Article
Emergent Constraint on the Projection of Compound Dry and Hot Events in Guangdong Province by CMIP6 Models
by Liying Peng, Hui Yang, Yu Zhang, Quancheng Hao, Jingqi Miao and Feng Xu
Atmosphere 2026, 17(3), 327; https://doi.org/10.3390/atmos17030327 - 22 Mar 2026
Viewed by 351
Abstract
In the context of global warming, compound dry-hot events (CDHEs) are intensifying in Guangdong, yet CMIP6 projections remain uncertain. This study employs CMIP6 data and the Standardized Compound Event Indicator (SCEI) to quantify CDHEs severity, applying an observational constraint approach to reduce inter-model [...] Read more.
In the context of global warming, compound dry-hot events (CDHEs) are intensifying in Guangdong, yet CMIP6 projections remain uncertain. This study employs CMIP6 data and the Standardized Compound Event Indicator (SCEI) to quantify CDHEs severity, applying an observational constraint approach to reduce inter-model uncertainty. The results show that, after observational constraint, uncertainties decrease by about 63% and 77% in Period I and II under SSP126 and by about 57% and 59% under SSP585, greatly improving projection robustness. CDHE risk is highest in SSP585-Period II. Future dry-hot intensification in Guangdong generally increases from north to south, with western Guangdong most strongly affected. Although CDHEs weaken in other periods, western Guangdong shows persistent aggravation. Mechanism analyses indicate that SSP585-Period I is mainly linked to cold sea surface temperature (SST) anomalies in the South Atlantic and waters near Australia. After correction, dry-hot conditions show a marked weakening across Guangdong, although slight intensification persists over the Leizhou Peninsula. SSP585-Period II is primarily influenced by warm SST anomalies in the eastern Pacific and South Atlantic and cold anomalies in the North Pacific. The two SSP126 periods are associated with warm SST anomalies in the South Atlantic and waters near Australia and with cold anomalies in the South Atlantic, North Pacific, and North Atlantic, respectively. After correction, CDHEs generally weaken across Guangdong, although southern and south-central areas remain relatively severe. These findings indicate that historical key SST biases can strongly influence future CDHEs projections in Guangdong by modulating large-scale atmospheric circulation, including the Pacific-South American wave train, Indian Ocean SST anomalies, and the Western North Pacific Subtropical Anticyclone. Full article
(This article belongs to the Section Climatology)
Show Figures

Figure 1

14 pages, 3902 KB  
Article
Near-Surface Responses Under Wind Forcing: Lagrangian ADCP Observations
by Jun Myoung Choi and Young Ho Kim
J. Mar. Sci. Eng. 2026, 14(5), 492; https://doi.org/10.3390/jmse14050492 - 4 Mar 2026
Viewed by 306
Abstract
Wind-driven shear and vertical mixing in the upper meter of the ocean strongly regulate near-surface circulation and buoyant tracer transport, yet direct field observations immediately beneath the air–sea interface remain scarce. We present Lagrangian observations, equipped with an upward-looking Acoustic Doppler Current Profiler [...] Read more.
Wind-driven shear and vertical mixing in the upper meter of the ocean strongly regulate near-surface circulation and buoyant tracer transport, yet direct field observations immediately beneath the air–sea interface remain scarce. We present Lagrangian observations, equipped with an upward-looking Acoustic Doppler Current Profiler (ADCP), collected during 5–7 April 2022 in the Jeju Strait under wind stresses of 0.0006–0.19 Pa. Near-surface shear and turbulence metrics were resolved within the top surface layer (TSL), and a response-time analysis showed that upper-layer shear responded most promptly to wind variability, whereas deeper-layer shear and sea-state metrics adjusted more slowly. Wave-period variability exhibited the weakest coupling, indicating additional nonlocal influences. Reynolds-stress estimates showed that the along-wind momentum flux was predominantly negative, indicating net downward transfer of downwind momentum, while cross-direction fluxes were smaller on average and frequently reversed sign, consistent with intermittent lateral transfers associated with evolving wave–current interactions. Using an eddy-viscosity framework, we derived stress-based exponential-saturation parameterizations for depth-averaged shear and vertical diffusivity, with the diffusivity magnitude treated as sensitive to the assumed turbulent Prandtl number. The relationships are intended for event-scale conditions within the observed forcing range and provide field-constrained, implementation-ready formulations for near-surface transport and mixing models. Full article
(This article belongs to the Section Physical Oceanography)
Show Figures

Figure 1

27 pages, 5696 KB  
Article
Assessment of Wave Data in West Africa for the Estimation of Wave Climate
by Yusif Owusu, Komlan Agbéko Kpogo-Nuwoklo, Anthony Twum and Bapentire Donatus Angnuureng
Coasts 2026, 6(1), 8; https://doi.org/10.3390/coasts6010008 - 3 Mar 2026
Viewed by 607
Abstract
Reanalysis wave datasets are essential for understanding wave conditions along the West African coast, a region with over 350 million people and diverse economic activities. This study evaluates the effectiveness of various datasets, including ERA5, WAVERYS, satellite (HY-2B/HY-2C), and buoy measurements, focusing on [...] Read more.
Reanalysis wave datasets are essential for understanding wave conditions along the West African coast, a region with over 350 million people and diverse economic activities. This study evaluates the effectiveness of various datasets, including ERA5, WAVERYS, satellite (HY-2B/HY-2C), and buoy measurements, focusing on significant wave height (Hs). WAVERYS was found to better match in situ conditions compared to ERA5, making it the preferred dataset for climate estimation. This study found that wave heights (Hs) of WAVERYS in the region range from 0.5 m to 3.2 m, with waves primarily coming from the south and southwest, having periods between 3.8 s and 25 s. Swell, originating from the South Atlantic Ocean, dominates the wave climate, while local wind waves contribute only about 5% to the overall sea state energy. Seasonal analysis showed that the highest waves occur between June and September, coinciding with the South Atlantic winter and stronger winds. The validation performed in this study confirms that the WAVERYS reanalysis can reliably be used as a source of wave data in the Gulf of Guinea. This recommendation is based on its consistently better agreement with the available in situ observations and its improved representation of wave dynamics in the region. At locations where buoy measurements exist, in situ data should remain the primary reference for site-specific applications; however, such measurements are spatially sparse and temporally limited across West Africa. Consequently, WAVERYS provides a practical and robust alternative for regional-scale analyses, long-term assessments, and operational applications in areas lacking direct observations, making it particularly valuable for coastal risk assessment, engineering design, and marine operations in the region. Full article
Show Figures

Figure 1

27 pages, 17939 KB  
Article
Spatiotemporal Characteristics and Dynamical Analysis of Surface Residual Currents in the Southwestern Taiwan Strait Under Low Wind Condition
by Shujun Zhong, Li Wang, Weihua Ai, Junqiang Shen and Xiongbin Wu
J. Mar. Sci. Eng. 2026, 14(5), 445; https://doi.org/10.3390/jmse14050445 - 27 Feb 2026
Viewed by 366
Abstract
The residual current is the ocean current after the tidal component has been removed. Understanding the spatiotemporal distribution characteristics of sea surface residual currents is key to revealing the local current field evolution and typical physical oceanographic processes. The Taiwan Strait is in [...] Read more.
The residual current is the ocean current after the tidal component has been removed. Understanding the spatiotemporal distribution characteristics of sea surface residual currents is key to revealing the local current field evolution and typical physical oceanographic processes. The Taiwan Strait is in the East Asian monsoon region, where residual currents are significantly influenced by monsoons during periods of high wind speeds. However, the characteristics and dynamic mechanisms of residual currents under low wind speed conditions (≤5 m/s) remain unclear. Based on high-frequency surface wave radar current data and wind field reanalysis data, this study analyzed the characteristics of residual currents in the southwestern Taiwan Strait under low wind speed conditions, focusing on two orthogonal directions: cross-shore and along-shore. During these periods, residual currents exhibit counter-wind current characteristics. These currents cross the Taiwan Bank and generate wave signals with wavelengths ranging from 35.6 km to 65.8 km and durations of 6 to 12 h in the Xiapeng Depression area. These fluctuations are triggered by the combined timing of low winds and nonlinear current–topography interactions. In terms of dynamic mechanisms, the Coriolis force term and the acceleration term dominate the momentum equations in both two orthogonal directions, indicating that the current field is in a non-steady inertial adjustment phase during this period. Furthermore, this study constructs a two-layer ocean model of rotationally modified gravity waves to analyze the influences of topography, oceanic stratification, and steady current velocity on the characteristics of residual current fluctuations under low wind speed conditions. The theoretical model yields spatial scales that closely match the observed wavelength characteristics. Full article
(This article belongs to the Section Physical Oceanography)
Show Figures

Figure 1

26 pages, 12878 KB  
Article
Simulation Model of Wind and Wave-Induced Doppler Shifts for Multi-Band Radars and Its Application in SAR-Based Ocean Current Inversion
by Zhenyong Guan, Yubin Zhang and Xiaoliang Chu
Sensors 2026, 26(4), 1343; https://doi.org/10.3390/s26041343 - 19 Feb 2026
Viewed by 420
Abstract
The wind and wave-induced Doppler shift (WDS) significantly affects the accuracy of ocean surface current fields retrieved from synthetic aperture radar (SAR). Understanding how different factors affect WDS is therefore essential for improving current inversion accuracy. Existing studies have predominantly focused on single-band [...] Read more.
The wind and wave-induced Doppler shift (WDS) significantly affects the accuracy of ocean surface current fields retrieved from synthetic aperture radar (SAR). Understanding how different factors affect WDS is therefore essential for improving current inversion accuracy. Existing studies have predominantly focused on single-band WDS, mainly in the C-band, while investigations across other radar bands remain limited. In this study, we simulate the dynamic ocean surface height field and velocity field, and the radar backscatter from the ocean surface that includes the effect of breaking waves. Based on the Doppler shift theory of ocean surface motion proposed by Chapron, we develop a WDS simulation model with potential applicability to multiple radar bands. The performance of the model is verified by comparing its results with those from the CDOP, KaDOP and KuMOD models. The correlation coefficient between the proposed model and the CDOP model reaches 0.97, with mean deviation (MD), mean absolute error (MAE), and root-mean-square error (RMSE) not exceeding −2.07 Hz, 3.35 Hz, and 4.49 Hz, respectively. For comparisons with the KaDOP model, the correlation coefficient is 0.93, and the MD, MAE, and RMSE are within −21.23 Hz, 42.37 Hz, and 52.20 Hz. For comparisons with the KuMOD model, the correlation coefficient is 0.98, and the MD, MAE, and RMSE are within −2.60 Hz, 7.13 Hz, and 9.08 Hz. These results demonstrate that the proposed model can effectively predict the WDS for both C-, Ka-, and Ku-band radar returns. Furthermore, we investigate the impacts of radar parameters, including frequency band, polarization, and incidence angle, as well as wind field forcing on WDS, showing the model’s applicability across multiple radar bands. Finally, the proposed model is applied to current retrieval using Sentinel-1 ocean (OCN) data, and the inversion accuracy is assessed against collocated high-frequency (HF) radar observations. The MD, MAE, and RMSE of the current retrieval using the proposed model are −0.04 m/s, 0.26 m/s, and 0.32 m/s, which are close to those from the CDOP-based retrieval (MD, MAE, and RMSE of −0.02 m/s, 0.25 m/s, and 0.30 m/s). These results demonstrate that the proposed model performs well in ocean surface current inversion and shows potential for further application to ocean current retrieval based on radar data across different frequency bands. Full article
(This article belongs to the Section Radar Sensors)
Show Figures

Figure 1

13 pages, 13581 KB  
Article
POEMMA–Balloon with Radio: A Balloon-Borne Multi- Messenger Multi-Detector Observatory
by Giuseppe Osteria, Johannes Eser and Angela Olinto
Particles 2026, 9(1), 19; https://doi.org/10.3390/particles9010019 - 16 Feb 2026
Viewed by 394
Abstract
The Probe Of Extreme Multi-Messenger Astrophysics (POEMMA) is a proposed dual-satellite mission to observe Ultra-High-Energy Cosmic Rays (UHECRs), increase the statistics at the highest energies, and observe Very-High-Energy Neutrinos (VHENs) following multi-messenger alerts of astrophysical transient events, such as gamma-ray bursts and gravitational [...] Read more.
The Probe Of Extreme Multi-Messenger Astrophysics (POEMMA) is a proposed dual-satellite mission to observe Ultra-High-Energy Cosmic Rays (UHECRs), increase the statistics at the highest energies, and observe Very-High-Energy Neutrinos (VHENs) following multi-messenger alerts of astrophysical transient events, such as gamma-ray bursts and gravitational wave events, throughout the universe. POEMMA–Balloon with radio (PBR) is a small-scale version of the POEMMA design, adapted to be flown as a payload on one of NASA’s suborbital Super Pressure Balloons (SPBs) circling over the Southern Ocean for more than 20 days after a launch from Wanaka, New Zealand. The main science objectives of PBR are: (1) to observe UHECRs via the fluorescence technique from suborbital space; (2) to observe horizontal high-altitude air showers (HAHAs) with energies above the cosmic ray knee (E > 3PeV) using optical and radio detection for the first time; and (3) to follow astrophysical event alerts in the search of VHENs. The PBR instrument consists of a 1.1 m aperture Schmidt telescope similar to the POEMMA design, with two cameras on its focal surface: a Fluorescence Camera (FC) and a Cherenkov Camera (CC). In addition, PBR has a Radio Instrument (RI) optimized for detecting EASs (covering the 60–660 Mhz range). The FC observes UHECR-induced EASs in the ultraviolet (UV) spectrum using an array of 9216-pixel Multi-Anode Photo-Multiplier Tubes (MAPMTs) imaged every 1 μs. The CC uses a 2048-pixel Silicon Photo-Multiplier (SiPM) imager to observe cosmic-ray-induced HAHAs and search for neutrino-induced upward-going EASs. The CC covers a spectral range of 320–900 nm, with an integration time of 10 ns. This contribution provides an overview of PBR instruments and their current status. Full article
Show Figures

Figure 1

Back to TopTop