Sign in to use this feature.

Years

Between: -

Subjects

remove_circle_outline
remove_circle_outline
remove_circle_outline
remove_circle_outline
remove_circle_outline
remove_circle_outline
remove_circle_outline
remove_circle_outline
remove_circle_outline

Journals

remove_circle_outline
remove_circle_outline
remove_circle_outline
remove_circle_outline
remove_circle_outline
remove_circle_outline
remove_circle_outline
remove_circle_outline
remove_circle_outline
remove_circle_outline
remove_circle_outline
remove_circle_outline
remove_circle_outline
remove_circle_outline
remove_circle_outline
remove_circle_outline
remove_circle_outline
remove_circle_outline
remove_circle_outline

Article Types

Countries / Regions

remove_circle_outline
remove_circle_outline
remove_circle_outline
remove_circle_outline
remove_circle_outline
remove_circle_outline

Search Results (4,767)

Search Parameters:
Keywords = nrf2

Order results
Result details
Results per page
Select all
Export citation of selected articles as:
18 pages, 2681 KB  
Article
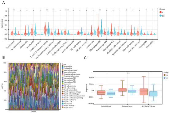
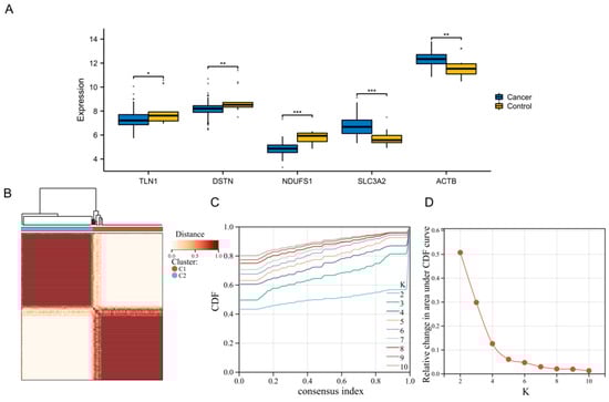
Identification of a Novel Disulfidptosis-Related Five-Gene Signature for Prognostic Prediction and Immune Characterization in Esophageal Cancer
by Yiru Chen, Xuefeng Li, Hui Jiang, Xiaohui Liu, Nan Ma and Xuemei Wang
Biology 2026, 15(7), 545; https://doi.org/10.3390/biology15070545 (registering DOI) - 28 Mar 2026
Abstract
Esophageal cancer is a highly aggressive malignancy with a poor prognosis. More precise prognostic biomarkers are therefore needed. Disulfidptosis is a recently identified form of regulated cell death driven by disulfide stress. It has been implicated in tumor progression. However, its prognostic role [...] Read more.
Esophageal cancer is a highly aggressive malignancy with a poor prognosis. More precise prognostic biomarkers are therefore needed. Disulfidptosis is a recently identified form of regulated cell death driven by disulfide stress. It has been implicated in tumor progression. However, its prognostic role in esophageal cancer remains largely unexplored. This study aimed to develop a disulfidptosis-related gene signature for risk stratification and outcome prediction in esophageal cancer patients. Based on 23 disulfidptosis-related genes, consensus clustering was performed to identify molecular subtypes. Differentially expressed genes (DEGs) between subtypes were subjected to functional enrichment, immune microenvironment, and drug sensitivity analyses. Univariate and multivariate Cox regression were used to construct a prognostic risk model, which was evaluated using time-dependent receiver operating characteristic (ROC) curve and Kaplan–Meier analysis. A clinical nomogram integrating the risk score and clinicopathological factors was developed and validated. Two distinct disulfidptosis-related subtypes were identified, showing significant differences in gene expression, immune infiltration, and stromal scores. A total of 1080 DEGs were enriched in pathways related to epidermal differentiation, NRF2 signaling, and glucocorticoid receptor activity. A five-gene prognostic signature was established and effectively stratified patients into high- and low-risk groups. The risk model exhibited strong discrimination for 1-, 3-, and 5-year overall survival outcomes. The predictive accuracy was further maximized through an integrated clinical nomogram, which achieved an outstanding area under the curve (AUC) of 0.94 for 5-year survival predictions. Drug sensitivity analysis revealed subtype-specific therapeutic vulnerabilities, supporting potential precision treatment strategies. This study proposes a novel disulfidptosis-related five-gene signature and nomogram that robustly predict prognosis in esophageal cancer. The findings highlight the clinical relevance of disulfidptosis in tumor biology and offer a potential tool for risk stratification and personalized therapeutic decision-making. Full article
(This article belongs to the Special Issue Current Advances in Cancer Genomics)
Show Figures

Figure 1

35 pages, 2535 KB  
Review
Next-Generation Redox Mediators: Itaconate, Nitro-Fatty Acids, Reactive Sulfur Species and Succinate as Emerging Switches in Predictive Redox Medicine
by Luca Gammeri, Alessandro Allegra, Fabio Stagno and Sebastiano Gangemi
Antioxidants 2026, 15(4), 427; https://doi.org/10.3390/antiox15040427 (registering DOI) - 28 Mar 2026
Abstract
Oxidative stress is no longer viewed as a random imbalance between reactive oxygen species and antioxidants, but as a failure of an integrated redox network that connects metabolism, immunity, and metal homeostasis. Classical markers such as malondialdehyde and 4-hydroxynonenal define oxidative damage, yet [...] Read more.
Oxidative stress is no longer viewed as a random imbalance between reactive oxygen species and antioxidants, but as a failure of an integrated redox network that connects metabolism, immunity, and metal homeostasis. Classical markers such as malondialdehyde and 4-hydroxynonenal define oxidative damage, yet they cannot explain how redox adaptation occurs or fails. Over the past decade, the discovery of regulated cell-death pathways (ferroptosis, cuproptosis) and emerging metabolic signals has revealed a new generation of adaptive redox mediators—including itaconate, nitro-fatty acids, reactive sulfur species and succinate—that act as electrophilic or persulfidating regulators rather than passive by-products of oxidation. This review integrates mechanistic, biochemical and clinical evidence to define how these mediators remodel the nuclear factor erythroid 2-related factor 2/Kelch-like ECH-associated protein 1, nuclear factor kappa-light-chain-enhancer of activated B cells, and hypoxia-inducible factor 1-alpha axes, coordinate lipid–metal–sulfur cross-talk, and shape vulnerability or resistance to ferroptosis and cuproptosis. By combining deep molecular research with translational perspectives, we propose a unifying framework for predictive redox medicine based on composite biomarker panels and AI-assisted phenotyping. Understanding and quantifying these next-generation mediators will open new avenues for precision nutrition, drug development, and disease prevention—transforming oxidative-stress biology from a descriptive field into an actionable platform for human health. Full article
(This article belongs to the Section ROS, RNS and RSS)
21 pages, 9582 KB  
Article
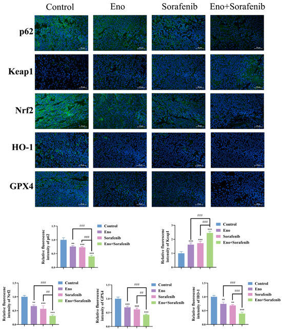
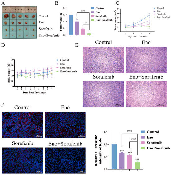
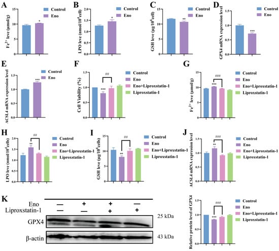
Enocyanin Synergistically Enhances Sorafenib Sensitivity in Hepatocellular Carcinoma via Ferroptosis Induction Associated with p62/Keap1/Nrf2/HO-1 Pathway Inhibition
by Mengting Tian, Jing Ma, Tingting Wei, Kunqi Meng, Yingmeng Xia, Xue Zong, Changcai Bai and Zhisheng Wang
Curr. Issues Mol. Biol. 2026, 48(4), 357; https://doi.org/10.3390/cimb48040357 (registering DOI) - 28 Mar 2026
Abstract
Hepatocellular carcinoma (HCC) poses a critical threat to global health because of the scarcity of effective therapeutic approaches. Sorafenib, a first-line treatment for advanced HCC, often faces efficacy limitations due to acquired resistance. Therefore, it is urgent to explore novel and effective anti-cancer [...] Read more.
Hepatocellular carcinoma (HCC) poses a critical threat to global health because of the scarcity of effective therapeutic approaches. Sorafenib, a first-line treatment for advanced HCC, often faces efficacy limitations due to acquired resistance. Therefore, it is urgent to explore novel and effective anti-cancer drugs and combination therapies. This study explored the anti-HCC potential of Enocyanin (Eno), a natural anthocyanin-rich extract derived from grapes, either alone or combined with sorafenib. Our findings indicated that 100 μg/mL Eno remarkably suppressed the proliferation, invasion and migration of HepG2 cells, which was related to the induction of ferroptosis characterized by increased intracellular Fe2+, lipid peroxidation (LPO) and Acyl-CoA synthetase long chain family member 4 (ACSL4) levels, coupled with decreased glutathione (GSH) and glutathione peroxidase 4 (GPX4). Mechanistically, Eno promoted ferroptosis which was associated with inhibition of the p62/Keap1/Nrf2/HO-1 signaling pathway. Notably, Eno (100 μg/mL) combined with sorafenib (2 μM) had a synergistic anti-tumor effect (Q = 1.47), which further enhanced the inhibition of HepG2 cell growth and metastasis, aggravated ferroptosis, and more strongly suppressed the p62/Keap1/Nrf2/HO-1 axis. In the C57BL/6 mouse subcutaneous HCC transplantation model, the combination of Eno and sorafenib showed a stronger inhibitory effect on tumor growth, reaching a 70% inhibition rate, compared to 33% with Eno alone and 55% with sorafenib alone. In summary, this study demonstrates that Eno may be a novel inducer of ferroptosis, and it has the potential to be used in the treatment of hepatocellular carcinoma. It also provides a potential combined treatment strategy for enhancing the sensitivity of sorafenib. Full article
(This article belongs to the Section Molecular Pharmacology)
Show Figures

Figure 1

16 pages, 10332 KB  
Article
Estradiol and Raloxifene Protect Ovariectomized Mice from Acute Kidney Injury via G Protein-Coupled Estrogen Receptor-Mediated Nuclear Factor Erythroid 2-Related Factor 2/Heme Oxygenase-1 Activation
by Yichuan Wang, Yanbo Song, Jingyu Dai, Xinxin Zhang, Lina Zhao, Yihua Mao and Maochao Ding
Int. J. Mol. Sci. 2026, 27(7), 3070; https://doi.org/10.3390/ijms27073070 - 27 Mar 2026
Abstract
Renal ischemia–reperfusion injury (IRI) is a major cause of acute kidney injury. Estradiol (E2) and the selective estrogen receptor modulator raloxifene (RAL) reduce organ dysfunction, potentially via heme oxygenase-1 (HO-1)–mediated antioxidant and anti-inflammatory effects. This study examined whether E2 and RAL protect against [...] Read more.
Renal ischemia–reperfusion injury (IRI) is a major cause of acute kidney injury. Estradiol (E2) and the selective estrogen receptor modulator raloxifene (RAL) reduce organ dysfunction, potentially via heme oxygenase-1 (HO-1)–mediated antioxidant and anti-inflammatory effects. This study examined whether E2 and RAL protect against IRI through G protein-coupled estrogen receptor (GPER)–dependent activation of the nuclear factor erythroid 2-related factor 2 (Nrf2)/HO-1 pathway in ovariectomized (OVX) mice; OVX IRI mice were pretreated for four weeks with E2, RAL, RAL + ML385 (Nrf2 inhibitor), or RAL + G15 (GPER antagonist). Renal histology, inflammatory and oxidative markers, and nuclear Nrf2 levels were assessed; OVX IRI increased interleukin-1β (IL-1β), interleukin-6 (IL-6), tumor necrosis factor-alpha (TNF-α), and malondialdehyde (MDA) and decreased superoxide dismutase (SOD), catalase (CAT), and glutathione (GSH); nuclear Nrf2 was low in sham and OVX IRI groups. E2 and RAL improved renal function and histology, reduced inflammation and oxidative stress, restored GPER expression, increased nuclear Nrf2, and upregulated HO-1 and NAD(P)H:quinone oxidoreductase 1 (NQO1). Co-treatment with ML385 or G15 reversed RAL’s benefits, reduced nuclear Nrf2, and worsened injury; E2 and RAL exert renoprotective effects against OVX-related renal IRI in a manner consistent with GPER-dependent Nrf2 nuclear translocation, which suggests involvement of the downstream antioxidant gene activation pathway. Full article
(This article belongs to the Special Issue Advances in Molecular Research of Kidney Diseases)
Show Figures

Figure 1

24 pages, 3863 KB  
Article
Technological Optimization and Antioxidant Efficacy via the NRF-2-Mediated Defense Pathway of Corylus avellana L. Skin Extracts: A Sustainable Approach for Developing Health-Promoting Natural Products
by Immacolata Faraone, Maria Ponticelli, Claudia Mangieri, Ilaria Nigro, Ludovica Lela, Antonio Vassallo, Carlo Cosentino, Nikolay T. Tzvetkov, Vittorio Carlucci, Maria Francesca Armentano and Luigi Milella
Pharmaceuticals 2026, 19(4), 539; https://doi.org/10.3390/ph19040539 - 27 Mar 2026
Abstract
Background/Objectives: The valorization of bioactive compounds from food industry by-products aligns with sustainable development goals and represents a strategy for obtaining functional ingredients. Hazelnut (Corylus avellana L.) skins are a phenolic-rich residue with high antioxidant potential, but their extraction conditions and [...] Read more.
Background/Objectives: The valorization of bioactive compounds from food industry by-products aligns with sustainable development goals and represents a strategy for obtaining functional ingredients. Hazelnut (Corylus avellana L.) skins are a phenolic-rich residue with high antioxidant potential, but their extraction conditions and cellular mechanisms of action remain insufficiently explored. Methods: Ultrasound-assisted extraction was optimized using a 33 Full Factorial Design (FFD) by investigating temperature (30–50–70 °C), extraction time (1–2–3 h), and solvent composition (water/ethanol). Antioxidant activity was evaluated using multiple in vitro assays, including Total Phenolic Content (TPC), DPPH, ABTS, FRAP, and β-carotene bleaching (BCB) assays. The optimized extract (OE) was chemically characterized by UHPLC–MS/MS and its activity was evaluated in HepG2 cells for biocompatibility, modulation of intracellular ROS levels, and antioxidant pathway activation. Results: Optimal extraction conditions were identified as 30 °C, 70.86 min (1.181 h), and 21.13% ethanol (v/v), yielding an extract with enhanced antioxidant capacity. UHPLC–MS/MS analysis revealed 25 bioactive compounds, mainly flavonoids and phenolic acids, relevant for oxidative stress modulation. The extract significantly reduced tert-butyl hydroperoxide (TBH)-induced intracellular ROS levels, restoring antioxidant proteins involved in the Nuclear Factor erythroid 2-related factor 2 (NRF-2)-mediated defense pathway. Conclusions: The optimized hazelnut skin extract combines strong antioxidant efficacy with cellular compatibility, supporting its potential application as a functional ingredient for nutraceutical and pharmaceutical strategies targeting oxidative stress-related conditions. Full article
22 pages, 1313 KB  
Article
Pharmacological Properties and the Impact of Caffeic Acid-Entrapped Liposomes on Triple-Negative Breast Cancer Cell Lines Exposed to Doxorubicin
by Ioana-Lavinia Dejeu, Diana Olteanu, Simona Clichici, Ioana Baldea, Olga Soritău, Olimpia-Daniela Frenț, Nicole Alina Marian, Mariana Eugenia Mureșan, Paula Svera, Eleonora Marian, George Emanuiel Dejeu, Laura Grațiela Vicaș and Gabriela Adriana Filip
Antioxidants 2026, 15(4), 424; https://doi.org/10.3390/antiox15040424 - 27 Mar 2026
Abstract
Background: Caffeic acid (CA), with antioxidant and immunomodulatory properties, was formulated in liposomes to increase its efficacy. The study targets triple-negative breast cancer (TNBC), characterized by the absence of ER, PR, and HER2 receptors. Methods: For CA-loaded liposomes, the pharmacological effects on TNBC [...] Read more.
Background: Caffeic acid (CA), with antioxidant and immunomodulatory properties, was formulated in liposomes to increase its efficacy. The study targets triple-negative breast cancer (TNBC), characterized by the absence of ER, PR, and HER2 receptors. Methods: For CA-loaded liposomes, the pharmacological effects on TNBC cell lines, parental Hs578T (HS) and Doxorubicin-resistant Hs578T (HSD) cells were evaluated by determining the cell growth inhibition ratio measured by the (3-[4,5-dimethylthiazol-2-yl]-2,5 diphenyl tetrazolium bromide) assay, oxidative stress, apoptosis rate, membrane damage and transcription factor expressions, and DNA damage, with or without exposure to Doxorubicin (Dox). The Results: demonstrated that CA-loaded liposomes were stable and had high entrapment capacity. They exerted apoptotic effects on both cells, comparable to Doxorubicin, and increased cell membrane damage. The liposomes increased STAT3 expression in HS cells, while they reduced NRF2 and STAT3 in HSD cells, suggesting beneficial effects on Dox-resistant breast tumor cells. In HS cells exposed to Dox, CA treatment improved the number of viable tumor cells and decreased the rate of apoptosis, while in HSD cells it enhanced apoptosis as a mechanism of cell death and decreased pro-survival molecules, STAT3 expression in parallel with reduced NRF2 activation. Conclusions: The results indicated that CA encapsulated in liposomes was able to interfere with some survival mechanisms of triple-negative cells and could inhibit their proliferation. Full article
(This article belongs to the Section Health Outcomes of Antioxidants and Oxidative Stress)
22 pages, 6139 KB  
Article
Mechanistic Insights into Piperine-Driven Oxidative Stress, Autophagy Activation and Anti-Migration Effects in Caco-2 Cells
by Hla Sudan, Sofia Passaponti, Ilenia Casini, Roberta Romagnoli, Laura Cresti, Mariangela Gentile, Maria Frosini and Anna Maria Aloisi
Molecules 2026, 31(7), 1106; https://doi.org/10.3390/molecules31071106 - 27 Mar 2026
Abstract
Background: Piperine, an alkaloid from Piper nigrum, modulates oxidative stress, proliferation, and survival pathways in several cancer models; however, its mechanistic effects in colorectal epithelial Caco-2 cells remain insufficiently defined. Objective: This study aimed to investigate the cytotoxic, antiproliferative, oxidative, [...] Read more.
Background: Piperine, an alkaloid from Piper nigrum, modulates oxidative stress, proliferation, and survival pathways in several cancer models; however, its mechanistic effects in colorectal epithelial Caco-2 cells remain insufficiently defined. Objective: This study aimed to investigate the cytotoxic, antiproliferative, oxidative, autophagic, and anti-migratory effects of piperine in Caco-2 cells. Methods: Caco-2 cells were treated with piperine (0.001–0.1 mg/mL) for up to 72 h. Cell viability, proliferation, and migration were assessed using SRB and scratch assays. Oxidative stress, apoptosis, autophagy, and tight junction integrity were evaluated through ROS quantification, Western blotting, gene expression analysis, confocal microscopy, and transmission electron microscopy (TEM). NACET was used to determine the contribution of oxidative stress to piperine-induced cytotoxicity and autophagy. Results: Piperine induced a time- and dose-dependent reduction in viability, with viability decreasing to 53.0 ± 2.88% at 0.1 mg/mL after 72 h. Proliferation decreased to 51% of control levels (p < 0.001), accompanied by p21 upregulation (p < 0.05), indicating G2/M cell cycle arrest. Piperine markedly increased intracellular ROS (p < 0.001), downregulated NRF2 (p < 0.05), and suppressed GSTA1 expression (p < 0.001), while NACET co-treatment restored viability (p < 0.001). No activation of caspase-dependent apoptosis was observed. Piperine significantly enhanced autophagic flux, as shown by the increased LC3B-II/LC3B-I ratio (p < 0.01), elevated LC3B-II/LAMP-1 co-localization (p < 0.01), and chloroquine-induced accumulation of LC3B-II and p62 (p < 0.01), with preserved lysosomal function. TEM analysis confirmed a marked increase in double-membrane autophagosomes in piperine-treated cells compared with controls. NACET reduced LC3B-II/LC3B-I levels, increased p21 expression, and significantly improved cell viability, indicating that piperine-induced autophagy is cytotoxic and driven by oxidative stress. Additionally, piperine upregulated occludin (p < 0.01) and reduced cell migration independently of proliferation (p < 0.01). Conclusions: Piperine exerts antiproliferative effects in Caco-2 cells through ROS-mediated stress, p21-dependent G2/M arrest, and activation of cytotoxic autophagy. Its ability to impair migration and enhance tight junction integrity further supports its potential as a complementary therapeutic agent in colon cancer. Full article
Show Figures

Figure 1

16 pages, 6676 KB  
Article
Anti-Neuroinflammatory Naphtho-γ-Pyrones from a Deep-Sea-Derived Fungus Aspergillus niger 3A00562
by Zi-Han Xu, Zheng-Biao Zou, Chun-Xiu Wang, Chen Li, Xian-Wen Yang and Jun-Song Wang
Mar. Drugs 2026, 24(4), 125; https://doi.org/10.3390/md24040125 - 27 Mar 2026
Abstract
Inhibition of inflammation and oxidative stress is increasingly recognized as a promising therapeutic strategy for neurodegenerative diseases. In this study, we isolated two new dimeric naphtho-γ-pyrone (aS)-fonsecinones B and D (1 and 2) and 14 known compounds [...] Read more.
Inhibition of inflammation and oxidative stress is increasingly recognized as a promising therapeutic strategy for neurodegenerative diseases. In this study, we isolated two new dimeric naphtho-γ-pyrone (aS)-fonsecinones B and D (1 and 2) and 14 known compounds (316) from the deep-sea-derived fungus Aspergillus niger 3A00562. Their structures were unambiguously determined through integrated physicochemical and spectroscopic analyses. Screening for neuroinflammatory inhibitors using a BV2 microglial cell model identified TMC 256 A1 (10) as the most potent candidate. Compound 10 significantly suppressed LPS-induced inflammation in BV2 cells without cytotoxicity. It concurrently inhibited LPS-triggered ROS overproduction and neutrophilic infiltration in zebrafish. Subsequent proteomics revealed that 10 targets NOS2 to modulate Alzheimer’s disease (AD)-associated pathways and the KEAP1-NRF2 axis. Molecular docking and dynamics simulations demonstrated that 10 occupies the NOS2 heme-binding pocket, thereby preventing dimerization and inhibiting enzymatic activity. Finally, 10 ameliorated locomotor deficits in an AD zebrafish model. Collectively, these findings highlight compound 10 as a candidate compound for preventing inflammatory and oxidative stress damage during treatment of neurodegenerative diseases, particularly AD. Full article
Show Figures

Graphical abstract

24 pages, 59598 KB  
Article
Caffeic Acid–Chicoric Acid (1:1) Mixture Exerts Antioxidant Effects and Regulates Intestinal Health in Oxazolone-Induced Zebrafish
by Weiwei Zhou, Xuefeng Wang, Zufeng Zhang, Wei Tian, Jinhua Zhao and Xiumei Li
Antioxidants 2026, 15(4), 419; https://doi.org/10.3390/antiox15040419 - 27 Mar 2026
Abstract
Caffeic acid (CaA) and chicoric acid (ChA) each exhibit significant antioxidant activity when used alone, yet their combined effects on antioxidant capacity and intestinal health in zebrafish remain unclear. This study used isobolographic analysis to identify a 1:1 ratio of CaA to ChA [...] Read more.
Caffeic acid (CaA) and chicoric acid (ChA) each exhibit significant antioxidant activity when used alone, yet their combined effects on antioxidant capacity and intestinal health in zebrafish remain unclear. This study used isobolographic analysis to identify a 1:1 ratio of CaA to ChA as optimal for synergistic antioxidant activity, with its ABTS and DPPH IC50 (21.65 μg/mL, 69.66 μg/mL) outperforming single monomers in vitro. In an oxazolone (Oxa)-induced zebrafish intestinal oxidative stress model, the CaA and ChA (CaA–ChA) mixture exerted antioxidant effects by upregulating the mRNA expression levels of HTR2A, Akt, Nrf2, and downstream antioxidant enzyme genes including SOD, CAT, and GPx in the zebrafish intestine, while downregulating Keap1 mRNA expression. Intestinal microbiota analysis revealed that the CaA–ChA mixture could positively regulate the intestinal microecological structure, characterized by targeted enrichment of the beneficial bacterium Cetobacterium and inhibition of the proliferation of potential pathogenic bacteria, including Bosea and Mycobacterium. Correlation analysis confirmed that the abundances of these key genera were closely associated with the expression of signaling pathway markers, suggesting that the microbiota–signaling pathway crosstalk was involved in the regulation of antioxidant processes. In conclusion, the CaA–ChA mixture (1:1) exerts a protective effect against intestinal oxidative stress, with the potential involvement of dual gut microbiota modulation and the HTR2A/Akt/Nrf2/Keap1 pathway. These findings provide experimental and theoretical support for the combined antioxidative application of CaA and ChA. Full article
(This article belongs to the Section Natural and Synthetic Antioxidants)
Show Figures

Figure 1

16 pages, 2003 KB  
Article
Therapeutic Anti-Fibrotic Effects of a Dual Hyaluronic Acid Hybrid Complex in Bleomycin-Induced Dermal Fibrosis and UVB-Irradiated Human Skin
by Hyojin Roh, Ngoc Ha Nguyen, Jinyoung Jung, Jewan Kaiser Hwang, Young In Lee, Yujin Baek, Inhee Jung, Jihee Kim and Ju Hee Lee
Int. J. Mol. Sci. 2026, 27(7), 3038; https://doi.org/10.3390/ijms27073038 - 26 Mar 2026
Abstract
Cutaneous fibrosis is characterized by aberrant wound healing with excessive extracellular matrix deposition, sustained inflammation, and oxidative stress, while currently available therapies show limited efficacy and safety. A Dual Hyaluronic Acid Compound (DHC), consisting of high-molecular-weight, low-molecular-weight, and minimally cross-linked hyaluronic acid, has [...] Read more.
Cutaneous fibrosis is characterized by aberrant wound healing with excessive extracellular matrix deposition, sustained inflammation, and oxidative stress, while currently available therapies show limited efficacy and safety. A Dual Hyaluronic Acid Compound (DHC), consisting of high-molecular-weight, low-molecular-weight, and minimally cross-linked hyaluronic acid, has demonstrated regenerative and antioxidant properties, but its anti-fibrotic effects have not been fully explored. This study investigated the anti-fibrotic potential of DHC using a bleomycin-induced murine dermal fibrosis model and a UVB-irradiated ex vivo human skin model. In C57BL/6 mice, dermal fibrosis was induced by daily bleomycin injections for three weeks, followed by intradermal DHC administration. Histological and biomechanical analyses showed that DHC significantly reduced dermal thickness, collagen deposition, and skin hardness compared with untreated fibrotic controls. DHC decreased α-SMA expression and increased MMP1 levels, indicating attenuation of myofibroblast activation and enhanced matrix remodeling. It also reduced macrophage markers (CD68, CD163) and pro-inflammatory cytokines (IL-1β, TNF-α). Furthermore, DHC restored superoxide dismutase (SOD) and catalase (CAT) activity and upregulated NRF2, HO-1, and NQO1 expression in the in vivo model. Similarly, DHC upregulated SOD and CAT activity and reduced pro-inflammatory cytokines (IL-6, TNF-α) in the ex vivo human skin model. These findings suggest that DHC exerts multimodal anti-fibrotic effects through coordinated regulation of fibroblast activation, inflammation, and oxidative stress, supporting its potential as a therapeutic approach for cutaneous fibrosis. Full article
(This article belongs to the Section Molecular Pathology, Diagnostics, and Therapeutics)
Show Figures

Figure 1

30 pages, 920 KB  
Review
Biological Activity of Hops (Humulus lupulus L.): Molecular Mechanisms and Significance for Human Health—A Review
by Łukasz Kogut, Czesław Puchalski, Julia Jastrzębska and Grzegorz Zaguła
Nutrients 2026, 18(7), 1056; https://doi.org/10.3390/nu18071056 - 26 Mar 2026
Abstract
Introduction/Objective: Common hop (Humulus lupulus L.) is a multi-component plant material that has been extensively studied for its antioxidant, anti-inflammatory, cardioprotective, metabolic, neuroprotective, immunomodulatory and anti-cancer properties. This review summarises current data on the molecular mechanisms of action of hop compounds, their [...] Read more.
Introduction/Objective: Common hop (Humulus lupulus L.) is a multi-component plant material that has been extensively studied for its antioxidant, anti-inflammatory, cardioprotective, metabolic, neuroprotective, immunomodulatory and anti-cancer properties. This review summarises current data on the molecular mechanisms of action of hop compounds, their therapeutic potential, metabolic interactions and biological significance, with particular emphasis on bioavailability, signalling pathways and organ-specific effects. Methods: A comprehensive literature review was conducted, covering in vitro and in vivo studies and available clinical trials analysing the biochemical activity, molecular targets and physiological effects of bioactive compounds in hops. Particular attention was paid to the regulation of oxidative stress, inflammatory signalling, mitochondrial function, metabolic pathways, interactions with the gut microbiota and their impact on the development of chronic diseases. Results: Bioactive compounds in hops modulate numerous key signalling pathways, including NF-κB, Nrf2, AMPK, MAPK, PPAR and PI3K/AKT/mTOR. They have been shown to reduce oxidative stress, inhibit the production of pro-inflammatory cytokines, regulate apoptosis, improve mitochondrial function, and activate endogenous antioxidant systems. Hops have a protective effect in cardiovascular diseases, metabolic disorders, neurodegenerative diseases and selected cancers through anti-inflammatory, anti-proliferative and metabolic mechanisms. In addition, hop compounds modulate the composition and activity of the gut microbiota, which promotes improved metabolic homeostasis. Despite relatively good intestinal absorption, systemic bioavailability remains limited; however, modern delivery systems significantly increase the stability and plasma concentrations of these compounds. Conclusions: Common hops have broad therapeutic potential due to their ability to regulate oxidative, inflammatory, metabolic and apoptotic processes at multiple levels. Their pleiotropic activity makes them a promising candidate for the prevention and treatment of chronic diseases. The development of delivery systems and consideration of the role of the gut microbiota may further increase its clinical application. Full article
(This article belongs to the Section Phytochemicals and Human Health)
Show Figures

Figure 1

15 pages, 6887 KB  
Article
PPP1CC Suppresses Preadipocyte Differentiation in Chickens at Least Partly by Regulating NRF1 Expression
by Tingting Cui, Aicheng Zhang, Xifeng Zhang, Qingzhu Yang, Hongyan Chen, Xinyuan Li, Rongyan Huang, Lanlan Zhang and Weiwei Zhang
Genes 2026, 17(4), 375; https://doi.org/10.3390/genes17040375 - 26 Mar 2026
Viewed by 37
Abstract
Background: Excessive abdominal fat deposition is a major challenge in the chicken farming industry, making it essential to elucidate the molecular mechanisms underlying chicken adipogenesis. Nuclear Respiratory Factor 1 (NRF1) has been reported to suppress chicken adipogenesis by downregulating peroxisome proliferator-activated receptor gamma [...] Read more.
Background: Excessive abdominal fat deposition is a major challenge in the chicken farming industry, making it essential to elucidate the molecular mechanisms underlying chicken adipogenesis. Nuclear Respiratory Factor 1 (NRF1) has been reported to suppress chicken adipogenesis by downregulating peroxisome proliferator-activated receptor gamma (PPARγ) expression. Protein Phosphatase 1 Catalytic Subunit Gamma (PPP1CC) is a multifunctional phosphatase involved in various biological processes; however, its role in chicken adipogenesis remains unclear. Objective: This study aimed to investigate the functional role and underlying mechanism of PPP1CC in chicken preadipocyte differentiation. Methods: Co-immunoprecipitation (Co-IP) and immunofluorescence assays were performed to determine the interaction between PPP1CC and NRF1 in DF1 cells. Bioinformatic analysis predicted potential NRF1 dephosphorylation sites targeted by PPP1CC, based on which NRF1 mutants mimicking dephosphorylation were constructed. Phos-tag SDS-PAGE combined with Western blot analysis were used to verify PPP1CC-mediated dephosphorylation of wild-type NRF1. Dual-luciferase reporter assays were used to evaluate the effect of PPP1CC-mediated dephosphorylation on NRF1-regulated PPARγ P1 promoter transcriptional activity. ChIP-qPCR was employed to assess the occupancy of NRF1 to the PPARγ P1 promoter upon PPP1CC overexpression. The effect of PPP1CC overexpression was assessed on preadipocyte differentiation using Oil Red O staining and marker gene expression analysis. Results: PPP1CC interacted with NRF1 in both the cytoplasm and nucleus of DF1 cells. Overexpression of PPP1CC significantly promoted NRF1 dephosphorylation during oleic acid-induced preadipocyte differentiation and increased endogenous NRF1 expression. Moreover, dual-luciferase assays showed that while PPP1CC strengthened the inhibitory effect of wild-type NRF1 on PPARγ P1 promoter transcriptional activity, it exerted no additional suppression on the already low activity mediated by the dephosphorylation-mimicking NRF1 mutants. Consistently, ChIP-qPCR results demonstrated that PPP1CC overexpression enhanced the occupancy of NRF1 to the PPARγ P1 promoter. Functional assays revealed that PPP1CC overexpression significantly inhibited chicken preadipocyte differentiation. Conclusions: PPP1CC interacts with NRF1 and promotes its dephosphorylation, enhancing NRF1-mediated suppression of PPARγ transcription and ultimately inhibiting chicken preadipocyte differentiation. These results identify the PPP1CCNRF1PPARγ regulatory axis and provide a potential molecular target for controlling fat deposition in broiler chickens. Full article
(This article belongs to the Section Animal Genetics and Genomics)
Show Figures

Figure 1

20 pages, 513 KB  
Review
Oxidative Stress in Multiple Myeloma: Pathogenic Mechanisms, Biomarkers, and Redox-Targeted Therapeutic Strategies
by Rafał Bilski, Daria Kupczyk, Karolina Kaczorowska-Bilska, Halina Tkaczenko, Natalia Kurhaluk, Tomasz Kosmalski, Artur Słomka and Renata Studzińska
Int. J. Mol. Sci. 2026, 27(7), 3001; https://doi.org/10.3390/ijms27073001 - 25 Mar 2026
Viewed by 167
Abstract
Multiple myeloma (MM) is an incurable plasma cell malignancy characterized by high metabolic activity, chronic endoplasmic reticulum stress, and persistent redox imbalance. Excessive immunoglobulin synthesis and adaptation to the hypoxic bone marrow microenvironment lead to sustained production of reactive oxygen species (ROS). Their [...] Read more.
Multiple myeloma (MM) is an incurable plasma cell malignancy characterized by high metabolic activity, chronic endoplasmic reticulum stress, and persistent redox imbalance. Excessive immunoglobulin synthesis and adaptation to the hypoxic bone marrow microenvironment lead to sustained production of reactive oxygen species (ROS). Their excessive accumulation promotes genomic instability, disease progression, osteolytic bone disease, and resistance to therapy. Paradoxically, MM cells adapt to oxidative stress by activating antioxidant and metabolic defense mechanisms, including Nuclear factor erythroid 2-related factor 2 (NRF2)- and Heme Oxygenase 1 (HMOX1)-dependent pathways, metabolic reprogramming, and overexpression of ROS-scavenging enzymes such as peroxiredoxin 6 (PRDX6), allowing survival at the threshold of oxidative toxicity. Evidence indicates that biomarkers of oxidative stress—such as lipid and protein oxidation products, antioxidant enzyme activity, and the Oxidative Stress Score—correlate with disease stage, prognosis, and treatment response. Redox-modulating therapeutic strategies, including pharmacological ROS induction, inhibition of antioxidant defenses, and the use of natural pro-oxidant compounds, are emerging as promising adjuncts to standard MM therapies. Recent studies also highlight the gut microbiota as an indirect regulator of oxidative balance, immune modulation, and metabolic homeostasis in MM. This review summarizes current knowledge on oxidative stress in multiple myeloma, emphasizing its role in pathogenesis, drug resistance, biomarker development, and emerging therapeutic and supportive strategies. Full article
Show Figures

Figure 1

54 pages, 2276 KB  
Review
Targeting NF-κB Signaling with Natural Products: A Promising Therapeutic Strategy for Cardiovascular Diseases
by Rui Liu, Wencong Liu, Ling Dong, Shuang Ma and Baojun Xu
Biomolecules 2026, 16(4), 491; https://doi.org/10.3390/biom16040491 (registering DOI) - 25 Mar 2026
Viewed by 250
Abstract
Cardiovascular diseases (CVDs) remain the primary cause of human morbidity and mortality in the world. Inflammation, oxidative stress, and vascular remodeling are the key factors that make CVDs worse. The nuclear factor κB (NF-κB) signaling pathway is a major regulator in the progression [...] Read more.
Cardiovascular diseases (CVDs) remain the primary cause of human morbidity and mortality in the world. Inflammation, oxidative stress, and vascular remodeling are the key factors that make CVDs worse. The nuclear factor κB (NF-κB) signaling pathway is a major regulator in the progression of CVDs. NF-κB activates wrongly, induces the secretion of pro-inflammatory cytokines (including TNF-α, IL-6, and IL-1β), and enhances reactive oxygen species (ROS) generation. These accelerate endothelial dysfunction, myocardial damage, and atherosclerotic plaque development. Natural products are structurally diverse, multi-targeted, and low toxicity. They offer a promising way to prevent and treat cardiovascular disease by modulating the NF-κB signaling pathway. This review summarizes the recent studies about using natural products (including flavonoids, terpenoids, alkaloids, polyphenols, and polysaccharides) to treat CVDs through the NF-κB pathway, with a critical analysis of evidence strength according to CVDs indication (atherosclerosis, myocardial ischemia/reperfusion injury, pulmonary arterial hypertension, etc.) and study type (in vitro, in vivo animal, and human clinical research). We detail their molecular mechanisms, such as inhibiting the nuclear translocation of NF-κB p65, downregulating IκB phosphorylation, blocking upstream signaling (e.g., TLR4/MyD88, PI3K/Akt, MAPK), and affecting with other pathways (e.g., Nrf2/HO-1, SIRT1) to reduce inflammation and oxidative stress together. We also detail the effects of these natural products in various CVDs models, including atherosclerosis, hypertension, myocardial ischemia/reperfusion injury, diabetic cardiomyopathy, and pulmonary arterial hypertension, highlighting the characteristics of their treatments. Finally, we discuss the challenges of bringing natural products into the clinic and share some ideas to solve difficulties, with an in-depth critical analysis of the translational bottlenecks (poor bioavailability, unclear structure–activity relationships, incomplete mechanistic elucidation, and lack of large-scale clinical trials) and their underlying causes across different natural product classes. In summary, this review offers new perspectives on developing natural product-based therapies targeting the NF-κB signaling pathway for CVDs. It offers useful references for both preclinical studies and clinical applications. Full article
Show Figures

Figure 1

24 pages, 636 KB  
Review
Impact of Quercetin on Bone-Related Diseases
by Paweł Polak, Magdalena Dragan, Antoni Wojciech Oniszczuk, Emilia Skurko, Kamila Kasprzak-Drozd, Przemysław Niziński, Anna Oniszczuk and Karolina Wojtunik-Kulesza
Appl. Sci. 2026, 16(7), 3151; https://doi.org/10.3390/app16073151 - 25 Mar 2026
Viewed by 251
Abstract
Quercetin (QE) is a widely distributed dietary flavonol with antioxidant and anti-inflammatory properties that has attracted interest as a modulator of bone remodeling and osteoporosis-related bone loss. In vitro data on osteoblasts, osteoclasts, and mesenchymal stem cells indicate that QE attenuates oxidative stress, [...] Read more.
Quercetin (QE) is a widely distributed dietary flavonol with antioxidant and anti-inflammatory properties that has attracted interest as a modulator of bone remodeling and osteoporosis-related bone loss. In vitro data on osteoblasts, osteoclasts, and mesenchymal stem cells indicate that QE attenuates oxidative stress, suppresses pro-inflammatory signaling, and promotes osteogenic differentiation through modulation of pathways such as Nrf2/ARE, NF-κB, Wnt/β-catenin, and ER stress-related cascades. In vivo findings from animal models of estrogen deficiency, diabetes, and glucocorticoid-induced osteoporosis demonstrate that QE improves bone mineral density, trabecular microarchitecture, and biomechanical strength while reducing osteoclast number and activity, thereby attenuating osteoporotic bone deterioration. Collectively, preclinical evidence positions QE as a pleiotropic agent promoting osteoblastogenesis, inhibiting osteoclastogenesis, and balancing redox/inflammatory homeostasis in bone, despite bioavailability challenges. Future research should prioritize clinical trials with optimized formulations (e.g., nanoparticles) to validate efficacy, safety, and fracture outcomes in humans. The present review critically evaluates the chemical characteristics, pharmacokinetics, safety profile, and bone-targeted biological activity of QE, emphasizing effects on bone cells and skeletal metabolism. Full article
(This article belongs to the Special Issue Innovations in Natural Products and Functional Foods)
Show Figures

Figure 1

Back to TopTop