Due to scheduled maintenance work on our servers, there may be short service disruptions on this website between 11:00 and 12:00 CEST on March 28th.
Sign in to use this feature.

Years

Between: -

Subjects

remove_circle_outline
remove_circle_outline
remove_circle_outline
remove_circle_outline
remove_circle_outline
remove_circle_outline
remove_circle_outline
remove_circle_outline
remove_circle_outline

Journals

remove_circle_outline
remove_circle_outline
remove_circle_outline
remove_circle_outline
remove_circle_outline
remove_circle_outline

Article Types

Countries / Regions

remove_circle_outline
remove_circle_outline
remove_circle_outline

Search Results (259)

Search Parameters:
Keywords = nonlinear PA

Order results
Result details
Results per page
Select all
Export citation of selected articles as:
15 pages, 1844 KB  
Review
Transverse Mechanical Response of Carbon Nanotube Yarns: An Experimental Study Using Atomic Force Microscopy and Raman Spectroscopy
by Iriana Garcia Guerra, Deissy. J. Feria, Gustavo M. A. Alves, Jandro L. Abot, Inés Pereyra and Marcelo N. P. Carreño
C 2026, 12(1), 27; https://doi.org/10.3390/c12010027 - 20 Mar 2026
Viewed by 185
Abstract
Carbon nanotube yarns (CNTYs) have received more consideration recently due to their excellent specific mechanical, electrical and thermal properties, making them promising materials for different applications. Until now, the axial properties of the yarn have been thoroughly investigated; however, the transverse or radial [...] Read more.
Carbon nanotube yarns (CNTYs) have received more consideration recently due to their excellent specific mechanical, electrical and thermal properties, making them promising materials for different applications. Until now, the axial properties of the yarn have been thoroughly investigated; however, the transverse or radial properties, orthogonal to the fiber axis, remain relatively unknown due to the challenges associated with their measurement. In this study, the transverse or radial response of the CNTY including its elastic modulus was determined using Atomic Force Microscopy (AFM) and Raman Spectroscopy. Determining transverse properties in fibrous materials presents challenges owing to their geometry, inherent anisotropy, whereby mechanical characteristics exhibit directional disparities; i.e., the properties in the transverse direction may be several orders of magnitude smaller than those in the axial direction. To overcome these difficulties, AFM was utilized to perform nanoindentation experiments, where a tipless flexible cantilever probe was used to apply a controlled force to the CNTY surface. The resulting indentation depth was then analyzed to determine the transversal elastic modulus. Preliminary findings indicate that the transverse elastic modulus of the CNTYs ranges from 10–54 kPa for strain levels below 3%. Complementary Raman spectroscopy provided insight into the bulk-scale mechanical behavior of CNTYs. Incremental compressive loading between microscope slides induced nonlinear upshifts in the 2D Raman band (from ~2686.6 to 2691.4 cm−1), indicating nanoscale tube realignment, inter-tube densification, and compaction. From lateral diameter measurements under load, a stress–strain curve was constructed, revealing three distinct regimes: one with an initial elastic modulus of 3.12 MPa (0.3–11.2% strain), another one with an elastic modulus increasing to 8.46 MPa (11.2–14.4%), and finally one with an elastic modulus peaking at 16.86 MPa beyond 14.4% strain. Together, these methods delineate the hierarchical and anisotropic nature of CNTYs, validating the importance of multiscale mechanical characterization for their deployment in piezoresistive sensors and multifunctional composites. This study establishes a robust framework for quantifying the transverse mechanical response of CNTYs. Full article
(This article belongs to the Collection Novel Applications of Carbon Nanotube-Based Materials)
Show Figures

Figure 1

21 pages, 4516 KB  
Article
Optimizing Urban Green Space Ecosystem Services for Climate Resilience: A Multi-Dimensional Assessment of Urban Park Cooling Effects
by Fengxia Li, Chao Wu, Haixue Chen, Xiaogang Feng and Meng Li
Forests 2026, 17(3), 383; https://doi.org/10.3390/f17030383 - 19 Mar 2026
Viewed by 128
Abstract
In the face of the dual challenges of global climate change and rapid urbanization, optimizing the ecosystem services of urban green spaces has become a key strategy for building resilient and sustainable cities. This is particularly crucial in ecologically fragile arid and semi-arid [...] Read more.
In the face of the dual challenges of global climate change and rapid urbanization, optimizing the ecosystem services of urban green spaces has become a key strategy for building resilient and sustainable cities. This is particularly crucial in ecologically fragile arid and semi-arid regions. To accurately assess the thermal regulation function of urban green spaces, this study selected 20 parks in Xi’an, China. Combining remote sensing and Geographic Information System (GIS) technology, we adopted four established cooling indicators—Park Cooling Area (PCA), Park Cooling Efficiency (PCE), Park Cooling Intensity (PCI), and Park Cooling Gradient (PCG)—to systematically evaluate the thermal regulation functions of urban parks and their landscape-driving mechanisms. The results indicated that the average cooling amplitude of the parks was 2.53 °C, with an effective influence distance reaching 323.9 m, exhibiting a significant spatial gradient decay. We found a non-linear trade-off between green space scale and efficiency: while large parks provided a wider absolute cooling range, small and medium-sized parks demonstrated higher efficiency per unit area. Furthermore, a blue-green synergistic configuration significantly enhanced the mitigation of the urban heat island effect. The study confirmed that Park Area (PA), Park Perimeter (PP), and the Normalized Difference Vegetation Index (NDVI) significantly promoted cooling effects, whereas landscape fragmentation inhibited ecological benefits. This study elucidates the comprehensive regulation mechanism of urban parks on the urban microclimate, providing planning guidance for implementing Nature-based Solutions (NbS) and achieving climate-adaptive development in arid and semi-arid cities within the context of urban renewal. Full article
Show Figures

Figure 1

23 pages, 6812 KB  
Article
Causality-Constrained XGBoost–SHAP Reveals Nonlinear Drivers and Thresholds of kNDVI Greening on the Loess Plateau (2000–2019)
by Yue Li, Hebing Zhang, Yiheng Jiao, Xuan Liu and Yinsuo Sun
Atmosphere 2026, 17(3), 297; https://doi.org/10.3390/atmos17030297 - 15 Mar 2026
Viewed by 271
Abstract
The Loess Plateau has experienced persistent vegetation greening over the past two decades, yet this recovery has occurred under a concurrent intensification of atmospheric evaporative demand and drying. This raises a key land–atmosphere question: which hydroclimatic processes most strongly constrain greening, and where [...] Read more.
The Loess Plateau has experienced persistent vegetation greening over the past two decades, yet this recovery has occurred under a concurrent intensification of atmospheric evaporative demand and drying. This raises a key land–atmosphere question: which hydroclimatic processes most strongly constrain greening, and where do vegetation responses shift across environmental regimes? To address this issue, we integrated spatiotemporal trend analysis, Geographical Convergent Cross Mapping (GCCM)-based directional attribution, and an interpretable machine-learning framework combining Extreme Gradient Boosting (XGBoost) and SHapley Additive exPlanations (SHAP) to diagnose the dominant controls and threshold-like response patterns of vegetation activity. Using 1 km kernel Normalized Difference Vegetation Index (kNDVI) and eight hydroclimatic variables during 2000–2019, we found that regionally averaged kNDVI increased from 0.099 in 2000 to 0.164 in 2019, with a significant trend of 0.003 year−1, and greening trends covered 65.503% of the Loess Plateau. Over the same period, Vapor Pressure Deficit (VPD) increased from 0.142 to 0.275 kPa (+0.133 kPa), indicating that vegetation recovery did not occur under a more humid atmospheric background. GCCM results consistently showed stronger directional influence from hydroclimatic drivers to kNDVI than the reverse, with evaporation and thermal conditions, especially Tmin, emerging as the dominant constraints, followed by Tmax, VPD, and wind speed, whereas precipitation showed comparatively weaker recoverable influence. The tuned XGBoost model achieved strong out-of-sample performance (R2 = 0.9611, RMSE = 0.0188, MAE = 0.0131), and SHAP revealed clear nonlinear thresholds: evaporation and Tmin shifted into persistently positive contribution regimes beyond 302 mm and −17.6 °C, respectively; Tmax became predominantly inhibitory beyond −1.9 °C, and Palmer Drought Severity Index (PDSI) exhibited a multi-stage non-monotonic transition around −0.7. These results provide a coherent evidence chain linking directional influence, relative contribution, and threshold boundaries, offering quantitative support for identifying climate-sensitive zones and restoration risk regimes under continued warming and rising atmospheric dryness. Full article
Show Figures

Figure 1

27 pages, 5395 KB  
Article
ML-Driven Decision Support for Dynamic Modeling of Calcareous Sands
by Abdalla Y. Almarzooqi, Mohamed G. Arab, Maher Omar and Emran Alotaibi
Mach. Learn. Knowl. Extr. 2026, 8(3), 68; https://doi.org/10.3390/make8030068 - 9 Mar 2026
Viewed by 236
Abstract
Dynamic characterization of calcareous (carbonate) sands is essential for performance-based design of offshore foundations, coastal reclamation, and marine infrastructure in tropical and subtropical regions. In contrast to silica sands, carbonate sediments are biogenic and typically comprise angular, irregular grains with intra-particle voids and [...] Read more.
Dynamic characterization of calcareous (carbonate) sands is essential for performance-based design of offshore foundations, coastal reclamation, and marine infrastructure in tropical and subtropical regions. In contrast to silica sands, carbonate sediments are biogenic and typically comprise angular, irregular grains with intra-particle voids and fragile skeletal microstructure. These traits promote grain crushing and fabric evolution at relatively low-to-moderate confinement, leading to pronounced stress dependency, strong nonlinearity with strain amplitude, and substantial scatter in laboratory stiffness and damping measurements. Consequently, empirical correlations calibrated primarily on quartz sands may yield biased estimates when transferred to carbonate environments. This study presents an ML-driven, leakage-aware benchmarking framework for predicting two key dynamic parameters of biogenic calcareous sands, damping ratio D and shear modulus G, using standard tabular descriptors commonly available in geotechnical practice. Two consolidated experimental databases were curated from resonant column and cyclic triaxial measurements (D: n=890; G: n=966), spanning mean effective confining stress 25  σm1600 kPa and a wide range of density and gradation conditions. To emphasize transferability, explicit deposit/site labels were excluded, and missingness arising from heterogeneous reporting was handled through a consistent preprocessing pipeline (training-only imputation, categorical encoding, and scaling). Eleven regression algorithms were evaluated, covering linear baselines, regularized regression, neighborhood learning, single trees, bagging and boosting ensembles, kernel regression, and a feedforward neural network. Performance was assessed using R2, RMSE, and MAE on training/validation/test splits, and engineering credibility was supported through explainability-based diagnostics to verify mechanically plausible sensitivities. Results show that ensemble-tree models (Extra Trees and Random Forest) provide the most reliable accuracy–robustness balance across both targets, consistently outperforming linear models and the tested SVR configuration and exhibiting stable validation-to-test behavior. The explainability audit confirms physically meaningful separation of governing controls: stiffness is primarily stress-controlled (σm dominant for G), whereas damping is primarily strain-controlled (γ dominant for D). The proposed framework supports practical deployment as a fast surrogate for generating Gγ and Dγ curves within the training domain and for guiding targeted laboratory test planning in carbonate settings. Full article
Show Figures

Graphical abstract

50 pages, 13200 KB  
Article
Sand–Steel Interface Performance Using Fibre Reinforcement: Experimental and Physics-Guided Artificial Intelligence Prediction
by Rayed Almasoudi, Abolfazl Baghbani and Hossam Abuel-Naga
Sustainability 2026, 18(5), 2368; https://doi.org/10.3390/su18052368 - 28 Feb 2026
Viewed by 255
Abstract
Soil–steel interface shear governs load transfer and long-term serviceability in piles, retaining systems, and buried infrastructure; yet the large-displacement interface mechanics of fibre-reinforced sands remain poorly resolved, limiting sustainable design. This study couples large-displacement ring-shear testing with physics-guided hybrid AI to quantify and [...] Read more.
Soil–steel interface shear governs load transfer and long-term serviceability in piles, retaining systems, and buried infrastructure; yet the large-displacement interface mechanics of fibre-reinforced sands remain poorly resolved, limiting sustainable design. This study couples large-displacement ring-shear testing with physics-guided hybrid AI to quantify and predict the peak and residual resistance of sand–polypropylene fibre mixtures sliding on smooth and rough steel. Two quartz sands with contrasting particle morphology were tested under 25–200 kPa normal stress and 0–1.0% fibre content, producing a design-oriented database that captures post-peak evolution and residual states. The experiments reveal a strongly nonlinear reinforcement law: an optimum fibre range enhances dilation, stabilises the shear band, suppresses post-peak softening, and increases residual strength, whereas excessive fibres disrupt the granular skeleton and reduce mobilisation efficiency. Roughness and confinement act as amplifiers, intensifying fibre-driven dilation and asperity interlock. To translate mechanisms into prediction, three strategies were benchmarked: a deep neural network (DNN), the Physics-Guided Neural Additive Model (PG-NAM++), and the physics-anchored Residual-DNN that learns only the correction to a mechanical baseline. Residual-DNN achieved the tightest agreement and the highest physical consistency for both peak and residual strength, enabling robust parameter selection with reduced uncertainty and overdesign. The combined experimental–AI framework advances the United Nations Sustainable Development Goals (SDGs) by supporting SDG 9 through resilient, innovation-led infrastructure design and contributing to SDG 12 by enabling optimised (rather than maximal) use and reuse of reinforcement materials within circular ground-improvement practice. Full article
Show Figures

Figure 1

20 pages, 3972 KB  
Article
A Bias Correction Scheme for FY-3E/HIRAS-II Data Assimilation Based on EXtreme Gradient Boosting
by Hongtao Chen and Li Guan
Remote Sens. 2026, 18(5), 744; https://doi.org/10.3390/rs18050744 - 28 Feb 2026
Viewed by 196
Abstract
More and more spaceborne infrared hyperspectral atmospheric observations are assimilated into data assimilation systems. The key to bias correction (BC) of these instruments depends on selecting predictors. However, it is difficult to find a set of predictors that are highly correlated with the [...] Read more.
More and more spaceborne infrared hyperspectral atmospheric observations are assimilated into data assimilation systems. The key to bias correction (BC) of these instruments depends on selecting predictors. However, it is difficult to find a set of predictors that are highly correlated with the O-B biases in all FY-3E/HIRAS-II channels, due to its multi-channel characteristics. A machine learning model XGBoost (EXtreme Gradient Boosting) BC scheme for FY-3E/HIRAS-II is established in this article. The selected predictors include model skin temperature, model total column water vapor, 1000–300 hPa thickness, 200–50 hPa thickness, scan position, observed brightness temperature (BT) and simulated BT. The method is also compared with the operational static BC and the variational BC, to validate its effect. The two-week data assimilation experiments show that the XGBoost BC is the most effective among the three BC schemes. The mean and standard deviation of O-B in all channels are the smallest after BC, and the effective observations through quality control are the largest, followed by the static BC. The static BC and variational BC are performed based on linear regression, which may lead to a small loss of valid observations in some channels that are weakly correlated with the predictor, whereas machine learning algorithms can search for the nonlinear correlation between biases and predictors. Compared with ERA5, both temperature- and humidity-analysis fields based on XGBoost BC are closest to ERA5 at all levels, and the root mean square errors do not change much over time. Full article
Show Figures

Figure 1

39 pages, 31180 KB  
Article
A Segmental Joining Method for Large-Scale Additive Components: Case Study on a Fan Blade
by Ronald Bastovansky, Matus Veres, Rudolf Madaj, Robert Kohar and Peter Weis
J. Manuf. Mater. Process. 2026, 10(3), 87; https://doi.org/10.3390/jmmp10030087 - 27 Feb 2026
Viewed by 365
Abstract
This study presents a case-specific joining method for modular, large-scale components manufactured using Selective Laser Sintering (SLS). A T-slot joint reinforced with a pultruded carbon fiber rod was developed to enable the segmental assembly of polymer fan blades that exceed the build volume [...] Read more.
This study presents a case-specific joining method for modular, large-scale components manufactured using Selective Laser Sintering (SLS). A T-slot joint reinforced with a pultruded carbon fiber rod was developed to enable the segmental assembly of polymer fan blades that exceed the build volume of common SLS printers. Through an iterative design process, five joint variations were investigated, focusing on the optimization of slot geometry (fillet radii and wall thickness) and the integration of carbon fiber reinforcements to create a high-strength hybrid connection. The experimental findings were validated using a non-linear finite element analysis (FEA) utilizing an iteratively calibrated Young’s modulus of 710 MPa, which accounts for the 50/50 virgin-to-reused PA2200 powder ratio employed in the study. The numerical model identified that the primary sites for crack initiation were the fillet radii of the female slot, where localized equivalent plastic strains reached critical levels of up to 84% in tension and 78% in bending. The final design achieved an average tensile strength of 27.6 MPa, exceeding the design threshold of 21.9 MPa with a safety factor of 2.5. While unreinforced joints showed a 73.4% reduction in bending strength compared to solid specimens, the addition of an 8 mm carbon rod increased performance by 238.7%, restoring over 90% of the monolithic material’s strength. Numerical results confirmed that the reinforcement assumed the primary load-bearing role, effectively mitigating stresses in the polymer matrix below the ultimate tensile strength. Failure analysis clarified that the observed audible failure originated from internal fiber breakage within the rod at stresses between 900–1050 MPa. This work demonstrates that a segmental, reinforcement-based joining method can effectively overcome size constraints in polymer additive manufacturing, providing a robust and repeatable solution for rotating components subject to complex loading conditions. Full article
(This article belongs to the Special Issue Advanced Design and Materials for Additive Manufacturing)
Show Figures

Figure 1

19 pages, 3369 KB  
Article
Rheological Properties of Bitumen and Asphalt Mixtures Realised in Varying Laboratory and in Situ Ageing Protocols
by Dilimulati Aili, Jing Zhang, Zhengxun Wei, Yuan Ling, Junwu Wang, Hua Mao and Wei Si
Coatings 2026, 16(2), 257; https://doi.org/10.3390/coatings16020257 - 18 Feb 2026
Viewed by 336
Abstract
Ageing significantly affects the long-term durability of asphalt pavements, yet quantitative correlations between laboratory ageing protocols and actual field ageing remain insufficiently defined. This study investigates the ageing behaviour of an 80/100 penetration-grade bitumen at binder, mixture, and field levels to establish equivalence [...] Read more.
Ageing significantly affects the long-term durability of asphalt pavements, yet quantitative correlations between laboratory ageing protocols and actual field ageing remain insufficiently defined. This study investigates the ageing behaviour of an 80/100 penetration-grade bitumen at binder, mixture, and field levels to establish equivalence relationships among different ageing pathways. Binder samples were subjected to RTFO, PAV (20–60 h), and coupled thermal–photo-oxidative ageing (RTFO + PAV + UV, 6–18 d). Asphalt mixtures were oven-aged at 85 °C for 5–10 d, followed by binder extraction and recovery, and field-aged binders were obtained from a 12-year-old pavement in Xinjiang, China. Rheological properties were characterised using frequency sweep and multiple stress creep and recovery tests, from which ageing index (AI), low-temperature ageing index (LAI), Glover–Rowe (G–R) parameter, and nonrecoverable compliance (Jnr) were derived. AI increased from 1.00 for virgin binder to 1.12 under coupled ageing, while G–R increased from near zero to 318 kPa after 60 h PAV ageing and exceeded 400 kPa under coupled ageing. UV exposure increased G–R by approximately 20%–65% relative to thermal ageing alone. Nonlinear growth models described property evolution with high reliability (R2 = 0.995–0.999). Equivalent ageing analysis showed that RTFO + PAV required over 50 h to reproduce field ageing, whereas coupled ageing and mixture oven ageing achieved comparable states within shorter durations. These results demonstrate that photo-oxidation and mixture-scale interactions significantly influence ageing pathways and should be considered in laboratory simulations of field ageing. Full article
(This article belongs to the Section Environmental Aspects in Colloid and Interface Science)
Show Figures

Figure 1

12 pages, 2146 KB  
Article
A High-Sensitivity MEMS Piezoresistive Pressure Sensor for Intracranial Pressure Monitoring
by Zhiwen Yang, Yue Tang, Fang Tang, Bo Xie, Xi Ran and Huikai Xie
Micromachines 2026, 17(2), 245; https://doi.org/10.3390/mi17020245 - 13 Feb 2026
Viewed by 744
Abstract
Accurate monitoring of intracranial pressure (ICP) is critical for the diagnosis and management of neurological disorders. Although various ICP sensors have been developed, their sensitivity is often limited, restricting their ability to detect subtle pressure variations. Therefore, there is a pressing need to [...] Read more.
Accurate monitoring of intracranial pressure (ICP) is critical for the diagnosis and management of neurological disorders. Although various ICP sensors have been developed, their sensitivity is often limited, restricting their ability to detect subtle pressure variations. Therefore, there is a pressing need to develop ICP sensors with enhanced sensitivity to improve measurement accuracy and patient outcomes. In this paper, a highly sensitive and precise pressure sensor for intracranial pressure (ICP) monitoring was proposed. Theoretically, the beam-membrane-island structure was introduced and optimized to improve sensitivity and linearity compared to a flat membrane structure. The notches etched at beam end were designed for further improving sensitivity. Experimentally, the designed sensor achieved a sensitivity of 1.59 mV/V//kPa and a nonlinearity of −0.22% F.S. Additionally, the sensor can detect pressure with centimeter water column (cm H2O) resolution, making it suitable for ICP monitoring. This technology holds broad application prospects in the field of medical devices. Full article
Show Figures

Figure 1

30 pages, 14717 KB  
Article
Precipitation Variation Drives Shifts in Soil Microbial Community Structure in a Savanna Ecosystem of the Yuanjiang Dry-Hot Valley, Southwest China
by Wenyu Zhou, Jinbo Gao, Yuntong Liu, Qinghai Song, Yiping Zhang, Xianbin Liu and Huifang Liu
Forests 2026, 17(2), 244; https://doi.org/10.3390/f17020244 - 12 Feb 2026
Viewed by 315
Abstract
Global climate change is intensively altering precipitation regimes, with profound consequences for the structure and function of various terrestrial ecosystems. Soil microbes are a key driver of organic matter decomposition and nutrient cycling; however, their response mechanisms to precipitation variations in fragile ecosystems [...] Read more.
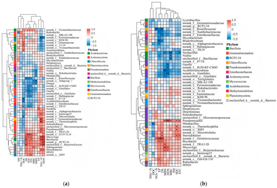
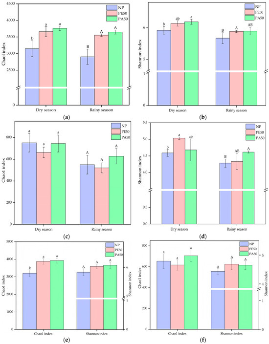
Global climate change is intensively altering precipitation regimes, with profound consequences for the structure and function of various terrestrial ecosystems. Soil microbes are a key driver of organic matter decomposition and nutrient cycling; however, their response mechanisms to precipitation variations in fragile ecosystems remain poorly understood. We conducted an in situ precipitation manipulation experiment in a savanna ecosystem within the Yuanjiang dry-hot valley of southwest China since January 2014. We established three treatments: a control plot with natural precipitation (NP), precipitation exclusion by 50% (PE50), and precipitation addition by 50% (PA50). Soil samples were collected in mid-April and mid-August 2025. Using high-throughput sequencing technology, we systematically examined how precipitation variations affected soil microbial community structure and the underlying environmental drivers. The study results showed that both PA50 and PE50 treatments significantly altered the α- and β-diversity of bacterial and fungal communities (PERMANOVA, p < 0.05), marking a clear separation in overall soil microbial community structure among treatments. The bacterial community response was more pronounced to precipitation variations than the fungal community, and exhibited a non-linear response pattern. Both PE50 and PA50 treatments increased bacterial richness. In contrast, shifts in fungal diversity were season-dependent. The analysis results of Linear discriminant analysis Effect Size (LEfSe) revealed that the PE50 treatment enriched drought-tolerant taxa, such as Actinobacteria and Ascomycota. Conversely, the PA50 treatment favored moisture-preferring taxa, including Acidobacteria and Basidiomycota. Redundancy analysis (RDA) identified soil moisture (SM), dissolved organic nitrogen (DON), and soil organic carbon (SOC) as the key factors driving these community shifts. The relative importance of these drivers varied seasonally: SM was dominant in the dry season, while SOC and nutrient-related factors prevailed during the rainy season. This study elucidates the non-linear and seasonally contingent response mechanisms of soil microbial communities to precipitation variations in a fragile savanna ecosystem. Our findings provide a critical theoretical framework for predicting how the structure and function of vulnerable ecosystems may evolve under future climate change. Full article
(This article belongs to the Section Forest Soil)
Show Figures

Graphical abstract

25 pages, 5213 KB  
Article
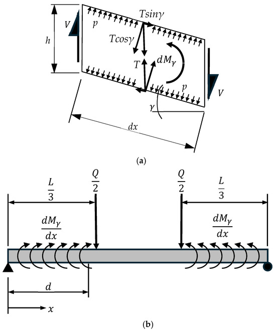
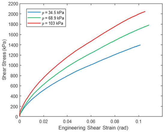
Impact of Shear Deformations on the Response of Inflated Drop-Stitch Fabric Panels Subjected to Transverse Loads
by William G. Davids and Aidan G. McGlone
Fibers 2026, 14(2), 23; https://doi.org/10.3390/fib14020023 - 11 Feb 2026
Viewed by 466
Abstract
In this paper, the impact of shear deformations on the load–deflection response of transversely loaded inflatable panels made from drop-stitch fabric is explored. A nonlinear shear constitutive model was derived from torsion tests and integrated into Timoshenko beam theory to predict deflection components. [...] Read more.
In this paper, the impact of shear deformations on the load–deflection response of transversely loaded inflatable panels made from drop-stitch fabric is explored. A nonlinear shear constitutive model was derived from torsion tests and integrated into Timoshenko beam theory to predict deflection components. Four-point bend tests of the same panel are conducted at pressures of 34.5, 68.9, and 103 kPa and for span-to-depth ratios of 7.2, 12.5, and 17.8 to give load–deflection response with varying levels of shear deformation. Analytical, mechanics-based expressions are derived to quantify load–deflection response due to bending and shear, including deflections caused by the drop-stitch yarns. The resulting expressions are shown to predict the measured load–deflection behavior to within 20% at the theoretical wrinkling load while indicating that the midspan deflection caused by shear deformations including the effect of the drop-stitch yarns are 78% of the total panel deflection for the lowest inflation pressure and smallest span-to-depth ratio. An approach to reducing panel shear deformability through the incorporation of braided sidewalls is proposed, and a second panel with this modification is fabricated and tested in four-point bending to experimentally demonstrate effectiveness. For the smallest span-to-depth ratio, shear stiffening reduced panel midspan deflection by 17–22% depending on inflation pressure. Full article
Show Figures

Figure 1

26 pages, 3670 KB  
Article
Interannual Regime Shifts and Driver Thresholds of Terrestrial Ecosystem Vulnerability in Northwestern Sichuan of China Based on an XGBoost-SHAP Model
by Cuicui Jiao, Zonggui He, Juan Xu, Xiaobo Yi, Ji Luo and Ping Huang
Biology 2026, 15(4), 303; https://doi.org/10.3390/biology15040303 - 9 Feb 2026
Viewed by 522
Abstract
TENS constitutes a critical ecological barrier on the southeastern margin of the Qinghai–Tibet Plateau, providing essential services such as water conservation and biodiversity protection and helping to safeguard water security in the upper reaches of the Yangtze and Yellow Rivers. Thus, elucidating its [...] Read more.
TENS constitutes a critical ecological barrier on the southeastern margin of the Qinghai–Tibet Plateau, providing essential services such as water conservation and biodiversity protection and helping to safeguard water security in the upper reaches of the Yangtze and Yellow Rivers. Thus, elucidating its vulnerability dynamics is paramount for regional security. Integrating multi-source spatiotemporal data with an interpretable XGBoost–SHAP framework, we quantified interannual variation in vulnerability and the nonlinear threshold responses of key drivers. The results showed pronounced nonlinear phase changes in vulnerability, with 47.96% of the area experiencing abrupt shifts. Notably, 37.89% of TENS reversed from decreasing to increasing vulnerability. TENS underwent an intensive transition during 2010–2015. Interannual variability was dominated by the coupled influence of human disturbance, soil moisture, and atmospheric water, accounting for nearly 60% of the variation, and showed distinct thresholds. Grazing intensity < 0.90 SU/ha was a moderate disturbance, reducing vulnerability, but it became a stressor above this level. Soil moisture showed an inflection point at 79 mm, while vapor pressure deficit (VPD) < 0.39 kPa enhanced resilience, revising the view of VPD as solely a stress factor. Different ecosystems exhibited distinct driving mechanisms. Grasslands were controlled by shallow soil moisture and grazing, forests by hydrothermal balance, and wetlands by low-intensity anthropogenic disturbance (NTL as a proxy; e.g., tourism development or urban expansion). These findings highlight the risk of abrupt shifts in vulnerability regimes (turning points and trend reversals) and support management that emphasizes quality improvement and threshold-based risk management. Full article
Show Figures

Graphical abstract

13 pages, 1583 KB  
Article
Comparative Finite Element Evaluation of Polymeric and Metallic Bioresorbable Sinus Stents Under Quasi-Static Radial Compression
by Wenyu Fu, Aiping Yang and Aike Qiao
J. Funct. Biomater. 2026, 17(2), 83; https://doi.org/10.3390/jfb17020083 - 8 Feb 2026
Viewed by 565
Abstract
To address the issues of displacement and insufficient positional stability observed in the clinical use of the PROPEL Mini stent, this study investigates the influence of different biodegradable materials on the mechanical properties of the stent under the constraint of a fixed monofilament [...] Read more.
To address the issues of displacement and insufficient positional stability observed in the clinical use of the PROPEL Mini stent, this study investigates the influence of different biodegradable materials on the mechanical properties of the stent under the constraint of a fixed monofilament braided closed-loop geometry. Finite element analyses are conducted using Abaqus/Explicit to quantitatively evaluate the nonlinear mapping between nominal diameter, axial length, and radial pressure throughout a loading–unloading cycle. The results reveal that while axial behavior is consistent during compression, material-specific plasticity causes irreversible geometric sets in Mg alloy and PLGA models, whereas the PCL stent achieves total elastic recovery to its initial dimensions. During unloading, the Mg alloy stent recovers to a nominal diameter of 28 mm with a reduced axial length of approximately 22 mm, whereas the PLGA stent exhibits a much smaller recovery diameter of 14 mm with an axial length of approximately 23 mm. These post-release configurations directly determine the functional expansion range of the biodegradable stents after implantation. During unloading, the Mg alloy stent provides the highest radial pressure (peak 6.8 kPa) with a functional recovery range up to 26.5 mm, ensuring superior scaffolding stability. In contrast, while PCL achieves the widest recovery (52 mm), its radial pressure is clinically negligible (the maximum value is still less than 165 Pa), and the PLGA model exhibits both insufficient support and a restricted functional recovery limit (13 mm). By using high-strength materials such as Mg alloys, the radial anchoring force of the stent can be effectively enhanced without changing the existing structure, providing a scientific basis for solving clinical displacement problems. Full article
(This article belongs to the Special Issue Metals and Alloys for Biomedical Applications (2nd Edition))
Show Figures

Figure 1

19 pages, 956 KB  
Article
ResDiff: Hardware-Aware Physical-Layer Covert Communication via Diffusion-Based Residual Perturbation
by Qi Feng, Junyi Zhang, Qiang Li, Mingdi Li and Li Chen
Electronics 2026, 15(3), 635; https://doi.org/10.3390/electronics15030635 - 2 Feb 2026
Viewed by 404
Abstract
Physical-layer covert communication is increasingly challenged by powerful detectors that exploit the fine-grained statistical structure of received signals. In realistic Radio Frequency (RF) front ends, signal-dependent impairments such as power amplifier (PA) nonlinearity and In-phase and Quadrature (I/Q) imbalance induce transmitter-specific, non-Gaussian emission [...] Read more.
Physical-layer covert communication is increasingly challenged by powerful detectors that exploit the fine-grained statistical structure of received signals. In realistic Radio Frequency (RF) front ends, signal-dependent impairments such as power amplifier (PA) nonlinearity and In-phase and Quadrature (I/Q) imbalance induce transmitter-specific, non-Gaussian emission statistics under which conventional Gaussian embedding rules cause detectable distribution drift. We propose ResDiff, a two-stage learn-then-embed framework that first trains a symbol-conditional diffusion prior to capture a hardware-consistent emission manifold, then embeds covert information through bounded, variance-adaptive residuals spread over a K-symbol block with coherent block decoding at the legitimate receiver. Simulations under a severe impairment profile in an Additive White Gaussian Noise (AWGN) channel show that ResDiff improves stealthiness while maintaining reliable covert recovery and that increasing K reduces detectability by lowering the per symbol embedding pressure. Overall, the results indicate that hardware-aware generative priors, combined with rate-controlled block embedding, provide a practical path to covert-in-cover-traffic communication under modern detection capabilities. Full article
(This article belongs to the Special Issue AI-Driven Signal Processing in Communications)
Show Figures

Figure 1

19 pages, 2658 KB  
Article
Unveiling the Gaps: Machine Learning Models for Unmeasured Ions
by Furkan Tontu and Zafer Çukurova
Diagnostics 2026, 16(3), 427; https://doi.org/10.3390/diagnostics16030427 - 1 Feb 2026
Viewed by 309
Abstract
Background: Unmeasured ions (UIs) contribute significantly to acid–base disturbances in critically ill patients, yet the optimal parameter for their estimation remains uncertain. The most widely used indicators are the albumin-corrected anion gap (AGc), the strong ion gap (SIG), and the base excess gap [...] Read more.
Background: Unmeasured ions (UIs) contribute significantly to acid–base disturbances in critically ill patients, yet the optimal parameter for their estimation remains uncertain. The most widely used indicators are the albumin-corrected anion gap (AGc), the strong ion gap (SIG), and the base excess gap (BEGap). Methods: In this retrospective cohort study, a total of 2274 ICU patients (2018–2022) were included in the development cohort, and an independent external validation cohort of 1202 patients (2023–2025) was used to assess temporal generalizability. Three approaches to blood gas analysis—traditional (PaCO2, HCO3, AGc), Stewart (PaCO2, SIDa, ATOT, SIG), and partitioned base excess (PaCO2, BECl, BEAlb, BELac, BEGap)—were evaluated. Multivariable linear regression (MLR) and machine learning (ML, random forest [RF], extreme gradient boosting [XGBoost], and support vector regression [SVR]) were applied to evaluate the explanatory performance of analytical approaches with respect to arterial pH. Model performance was assessed using adjusted R2, RMSE, and MAE. Variable importance was quantified with tree-based methods, SHAP values, and permutation importance. All modeling and reporting steps followed the PROBAST-AI guideline. Results: In multiple linear regression (MLR), the partitioned base excess (BE) approach achieved the highest explanatory performance (adjusted R2 = 0.949), followed by the traditional (0.929) and Stewart approaches (0.926). In ML analyses, model fit was high across all approaches. For the traditional approach, R2 values were 0.979 with RF, 0.974 with XGBoost, and 0.934 with SVR. The Stewart’s approach showed lower overall explanatory performance, with R2 values of 0.876 (RF), 0.967 (XGBoost), and 0.996 (SVR). The partitioned BE approach again demonstrated the strongest explanatory performance, achieving R2 values of 0.975 with XGBoost and 0.989 with SVR. Across all analytical models, BEGap consistently emerged as a strong and independent determinant of arterial pH, outperforming SIG and AGc. SIG showed an intermediate contribution, whereas AGc provided minimal independent explanatory value. Among ML models, XGBoost showed the most stable and accurate explanatory performance across approaches. Conclusions: This study demonstrates that BEGap is a practical, physiologically informative, and bedside-applicable parameter for assessing unmeasured ions, outperforming both AGc and SIG across linear and non-linear analytical models. Full article
(This article belongs to the Special Issue From Data to Decisions: Deep Learning in Clinical Diagnostics)
Show Figures

Graphical abstract

Back to TopTop