Sign in to use this feature.

Years

Between: -

Subjects

remove_circle_outline
remove_circle_outline
remove_circle_outline
remove_circle_outline
remove_circle_outline
remove_circle_outline
remove_circle_outline
remove_circle_outline
remove_circle_outline

Journals

remove_circle_outline
remove_circle_outline

Article Types

Countries / Regions

Search Results (216)

Search Parameters:
Keywords = noise reduction stability

Order results
Result details
Results per page
Select all
Export citation of selected articles as:
41 pages, 3213 KB  
Review
Generative Adversarial Networks for Modeling Bio-Electric Fields in Medicine: A Review of EEG, ECG, EMG, and EOG Applications
by Jiaqi Liang, Yuheng Zhou, Kai Ma, Yifan Jia, Yadan Zhang, Bangcheng Han and Min Xiang
Bioengineering 2026, 13(1), 84; https://doi.org/10.3390/bioengineering13010084 - 12 Jan 2026
Abstract
Bio-electric fields—manifested as Electroencephalogram (EEG), Electrocardiogram (ECG), Electromyogram (EMG), and Electrooculogram (EOG)—are fundamental to modern medical diagnostics but often suffer from severe data imbalance, scarcity, and environmental noise. Generative Adversarial Networks (GANs) offer a powerful, nonlinear solution to these modeling hurdles. This review [...] Read more.
Bio-electric fields—manifested as Electroencephalogram (EEG), Electrocardiogram (ECG), Electromyogram (EMG), and Electrooculogram (EOG)—are fundamental to modern medical diagnostics but often suffer from severe data imbalance, scarcity, and environmental noise. Generative Adversarial Networks (GANs) offer a powerful, nonlinear solution to these modeling hurdles. This review presents a comprehensive survey of GAN methodologies specifically tailored for bio-electric signal processing. We first establish a theoretical foundation by detailing GAN principles, training mechanisms, and critical structural variants, including advancements in loss functions and conditional architectures. Subsequently, the paper extensively analyzes applications ranging from high-fidelity signal synthesis and noise reduction to multi-class classification. Special attention is given to clinical anomaly detection, specifically covering epilepsy, arrhythmia, depression, and sleep apnea. Furthermore, we explore emerging applications such as modal transformation, Brain–Computer Interfaces (BCI), de-identification for privacy, and signal reconstruction. Finally, we critically evaluate the computational trade-offs and stability issues inherent in current models. The study concludes by delineating prospective research avenues, emphasizing the necessity of interdisciplinary synergy to advance personalized medicine and intelligent diagnostic systems. Full article
Show Figures

Graphical abstract

24 pages, 7136 KB  
Article
Extended Kalman Filter-Enhanced LQR for Balance Control of Wheeled Bipedal Robots
by Renyi Zhou, Yisheng Guan, Tie Zhang, Shouyan Chen, Jingfu Zheng and Xingyu Zhou
Machines 2026, 14(1), 77; https://doi.org/10.3390/machines14010077 - 8 Jan 2026
Viewed by 96
Abstract
With the rapid development of mobile robotics, wheeled bipedal robots, which combine the terrain adaptability of legged robots with the high mobility of wheeled systems, have attracted increasing research attention. To address the balance control problem during both standing and locomotion while reducing [...] Read more.
With the rapid development of mobile robotics, wheeled bipedal robots, which combine the terrain adaptability of legged robots with the high mobility of wheeled systems, have attracted increasing research attention. To address the balance control problem during both standing and locomotion while reducing the influence of noise on control performance, this paper proposes a balance control framework based on a Linear Quadratic Regulator integrated with an Extended Kalman Filter (KLQR). Specifically, a baseline LQR controller is designed using the robot’s dynamic model, where the control input is generated in the form of wheel-hub motor torques. To mitigate measurement noise and suppress oscillatory behavior, an Extended Kalman Filter is applied to smooth the LQR torque output, which is then used as the final control command. Filtering experiments demonstrate that, compared with median filtering and other baseline methods, the proposed EKF-based approach significantly reduces high-frequency torque fluctuations. In particular, the peak-to-peak torque variation is reduced by more than 60%, and large-amplitude torque spikes observed in the baseline LQR controller are effectively eliminated, resulting in continuous and smooth torque output. Static balance experiments show that the proposed KLQR algorithm reduces the pitch-angle oscillation amplitude from approximately ±0.03 rad to ±0.01 rad, corresponding to an oscillation reduction of about threefold. The estimated RMS value of the pitch angle is reduced from approximately 0.010 rad to 0.003 rad, indicating improved convergence and steady-state stability. Furthermore, experiments involving constant-speed straight-line locomotion and turning indicate that the KLQR algorithm maintains stable motion with velocity fluctuations limited to within ±0.05 m/s. The lateral displacement deviation during locomotion remains below 0.02 m, and no abrupt acceleration or deceleration is observed throughout the experiments. Overall, the results demonstrate that applying Extended Kalman filtering to smooth the control torque effectively improves the smoothness and stability of LQR-based balance control for wheeled bipedal robots. Full article
(This article belongs to the Section Robotics, Mechatronics and Intelligent Machines)
Show Figures

Figure 1

16 pages, 6033 KB  
Article
Automated Lunar Crater Detection with Edge-Based Feature Extraction and Robust Ellipse Refinement
by Ahmed Elaksher, Islam Omar and Fuad Ahmad
Aerospace 2026, 13(1), 62; https://doi.org/10.3390/aerospace13010062 - 8 Jan 2026
Viewed by 154
Abstract
Automated detection of impact craters is essential for planetary surface studies, yet it remains a challenging task due to variable morphology, degraded rims, complex geological settings, and inconsistent illumination conditions. This study presents a novel crater detection methodology designed for large-scale analysis of [...] Read more.
Automated detection of impact craters is essential for planetary surface studies, yet it remains a challenging task due to variable morphology, degraded rims, complex geological settings, and inconsistent illumination conditions. This study presents a novel crater detection methodology designed for large-scale analysis of Lunar Reconnaissance Orbiter Wide-Angle Camera (WAC) imagery. The framework integrates several key components: automatic region-of-interest (ROI) selection to constrain the search space, Canny edge detection to enhance crater rims while suppressing background noise, and a modified Hough transform that efficiently localizes elliptical features by restricting votes to edge points validated through local fitting. Candidate ellipses are then refined through a two-stage adjustment, beginning with L1-norm fitting to suppress the influence of outliers and fragmented edges, followed by least-squares optimization to improve geometric accuracy and stability. The methodology was tested on four representative Wide-Angle Camera (WAC) sites selected to cover a range of crater sizes (between ~1 km and 50 km), shapes, and geological contexts. The results showed detection rates between 82% and 91% of manually identified craters, with an overall mean of 87%. Covariance analysis confirmed significant reductions in parameter uncertainties after refinement, with standard deviations for center coordinates, shape parameters, and orientation consistently decreasing from the L1 to the L2 stage. These findings highlight the effectiveness and computational efficiency of the proposed approach, providing a reliable tool for automated crater detection, lunar morphology studies, and future applications to other planetary datasets. Full article
(This article belongs to the Section Astronautics & Space Science)
Show Figures

Figure 1

22 pages, 6063 KB  
Article
The KUYUY Accelerograph and SIPA System: Towards Low-Cost, Real-Time Intelligent Seismic Monitoring in Peru
by Carmen Ortiz, Jorge Alva, Roberto Raucana, Michael Chipana, José Oliden, Nelly Huarcaya, Grover Riveros and José Valverde
Sensors 2026, 26(1), 254; https://doi.org/10.3390/s26010254 - 31 Dec 2025
Viewed by 467
Abstract
Accelerographs are essential instruments for quantifying strong ground motion, serving as the foundation of modern earthquake engineering. In Peru, the first accelerographic station was installed in Lima in 1944; since then, various institutions have promoted the expansion of the national network. However, this [...] Read more.
Accelerographs are essential instruments for quantifying strong ground motion, serving as the foundation of modern earthquake engineering. In Peru, the first accelerographic station was installed in Lima in 1944; since then, various institutions have promoted the expansion of the national network. However, this network’s spatial coverage and instrumentation remain insufficient to properly characterize strong motion and support seismic risk reduction policies. In this context, the KUYUY accelerograph is presented as a low-cost, low-noise device equipped with real-time telemetry and high-performance MEMS sensors. Its interoperability with the Intelligent Automatic Processing System (SIPA) enables real-time monitoring and automated signal analysis for seismic microzonation studies and rapid damage assessment, contributing to seismic risk reduction in Peru. The validation process included static gravity calibration, field comparison with a reference accelerograph, and an initial deployment in Lima and Yurimaguas. The results demonstrate the proposed accelerograph’s linear response, temporal stability, and amplitude consistency with respect to high-end instruments, with differences below 5–10%. Full article
(This article belongs to the Special Issue Electronics and Sensors for Structure Health Monitoring)
Show Figures

Figure 1

21 pages, 5292 KB  
Article
Multi-Scale Synergistic Mechanism of Damping Performance in Crumb Rubber-Modified Asphalt
by Wenqi Kou, Mingxing Gao, Ting Zhao, Danlan Li and Hangtian Li
Polymers 2026, 18(1), 90; https://doi.org/10.3390/polym18010090 - 28 Dec 2025
Viewed by 243
Abstract
Utilizing waste tire crumb rubber to modify asphalt enhances the damping and noise reduction performance of pavements. This study employs a multi-scale approach to investigate the effect of crumb rubber content (5–25%) on the damping performance of crumb rubber-modified asphalt (CRMA). The results [...] Read more.
Utilizing waste tire crumb rubber to modify asphalt enhances the damping and noise reduction performance of pavements. This study employs a multi-scale approach to investigate the effect of crumb rubber content (5–25%) on the damping performance of crumb rubber-modified asphalt (CRMA). The results show that damping performance improves initially with increasing crumb rubber content, peaking at 20%, and then declines. At this optimal content, the loss modulus increases by 110% and 440% at 46 °C and 82 °C, respectively, compared to base asphalt, with enhanced damping efficiency and damping temperature stability. Fluorescence microscopy (FM) images and quantitative analysis reveal that, at 20%, the crumb rubber forms a moderately connected three-dimensional network. Molecular dynamics (MD) simulations indicate that, at this content, the solubility parameter of the CRMA system is closest to that of the base asphalt, and interfacial binding energy increases, suggesting optimal compatibility. Ridge regression models, with R2 values of 0.903 and 0.876 for the FM and MD scales, respectively, confirm that crumb rubber dispersion is the dominant factor governing damping performance, with moderate phase separation further enhancing performance. This study establishes a quantitative structure–property relationship, providing a framework for understanding the damping performance of rubber-modified asphalt pavements. Full article
Show Figures

Figure 1

10 pages, 1029 KB  
Article
Resolution Comparison of a Standoff Gel Pad Versus a Liquid Gel Barrier for Nasal Bone Fracture Sonography: A Standardized Crossover Study
by Dong Gyu Kim and Kyung Ah Lee
Diagnostics 2026, 16(1), 92; https://doi.org/10.3390/diagnostics16010092 - 26 Dec 2025
Viewed by 264
Abstract
Background: High-frequency ultrasonography (US) is increasingly used to guide closed reduction in nasal bone fractures, but near-field resolution over the curved nasal dorsum depends critically on the acoustic coupling medium. We aimed to determine whether a semi-solid standoff gel pad (PAD) provides [...] Read more.
Background: High-frequency ultrasonography (US) is increasingly used to guide closed reduction in nasal bone fractures, but near-field resolution over the curved nasal dorsum depends critically on the acoustic coupling medium. We aimed to determine whether a semi-solid standoff gel pad (PAD) provides superior image contrast and signal stability compared with a liquid gel barrier (LGB) during intraoperative nasal bone fracture sonography. Methods: In this prospective, single-center, within-subject crossover study, 30 adults with isolated nasal bone fractures underwent intraoperative high-frequency US of the nasal dorsum under two coupling conditions differing only by the medium used: a 7 mm hydrogel standoff pad (PAD) and a custom-made 7 mm liquid gel barrier (LGB). All scans were acquired on the same platform using fixed B-mode presets (10 MHz, 4.0 cm depth, single focal zone at the cortex). Rectangular regions of interest (ROIs) were placed on the cortical interface (bone ROI) and adjacent soft tissue (soft-tissue ROI) at matched depth. For each subject and condition, contrast-to-noise ratio (CNR) and two signal-to-noise ratios (SNR_bone, SNR_soft) were derived from ROI gray-level statistics and compared using paired t-tests. Results: The PAD yielded a significantly higher CNR at the cortical interface compared to the LGB (3.46 ± 0.17 vs. 2.50 ± 0.19; mean paired difference 0.96, 95% CI 0.88–1.04; p < 0.0001). SNR_bone was also higher with PAD (4.31 ± 0.35 vs. 3.63 ± 0.34; difference 0.68, 95% CI 0.52–0.83; p < 0.0001). Using the soft-tissue ROI as the noise reference (SNR_soft), PAD again outperformed LGB (7.64 ± 0.73 vs. 6.68 ± 0.78; difference 0.96, 95% CI 0.59–1.33; p = 0.000012). Conclusions: Compared with a liquid gel barrier of similar thickness, a semi-solid standoff gel pad provides higher near-field CNR and SNR at the nasal cortical interface under standardized intraoperative conditions. These quantitative differences support the use of a gel pad as a practical coupling medium for real-time ultrasound guidance during closed reduction in nasal bone fractures, although the impact on clinical outcomes remains to be determined. Full article
(This article belongs to the Special Issue Advances in Plastic Surgery: Diagnosis, Management and Prognosis)
Show Figures

Figure 1

30 pages, 20041 KB  
Article
A Design Methodology for RF/mmWave LNAs in 22 nm FD-SOI with Cross-Coupling-Aware Nested Inductors and On-Chip Baluns
by Stavros Drakakis, Anastasios Michailidis, Dimitrios Tzagkas, Vasilis F. Pavlidis and Thomas Noulis
Electronics 2026, 15(1), 25; https://doi.org/10.3390/electronics15010025 - 21 Dec 2025
Viewed by 292
Abstract
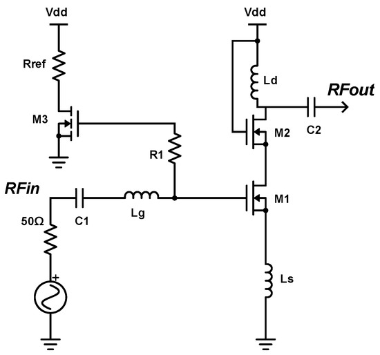
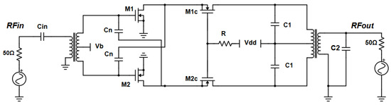
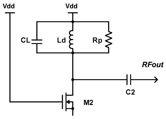
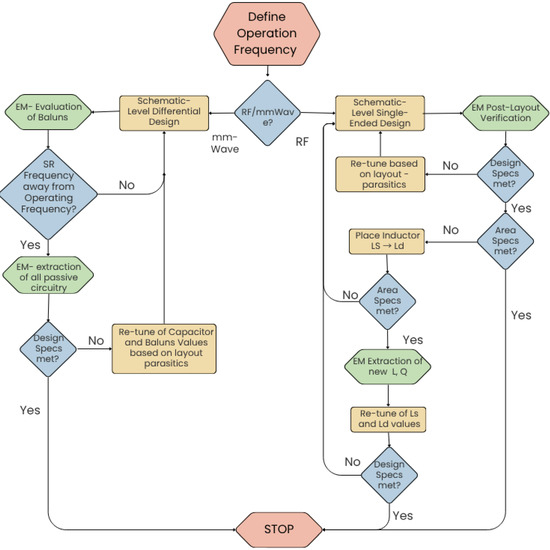
In this work, a layout-level design methodology is presented for Low-Noise Amplifiers (LNAs), targeting a wide frequency spectrum from RF to millimeter-wave (mmWave) bands, and implemented using a 22 nmFDSOI CMOS process. A nested inductor structure is introduced at RF frequencies to reduce [...] Read more.
In this work, a layout-level design methodology is presented for Low-Noise Amplifiers (LNAs), targeting a wide frequency spectrum from RF to millimeter-wave (mmWave) bands, and implemented using a 22 nmFDSOI CMOS process. A nested inductor structure is introduced at RF frequencies to reduce silicon footprint, with magnetic crosstalk effects characterized through electromagnetic (EM) simulations using Ansys® RaptorX, Release 2024 R2, ANSYS, Inc. and integrated into the design process. Single-ended LNA architectures are employed for RF bands, while at mmWave frequencies, a differential topology is adopted to enhance linearity and enable simultaneous input and output impedance matching. An EM-based verification flow is applied across all designs to ensure RF/mmWave design flow compatibility, simulation accuracy, and enhanced performance. The proposed designs are evaluated using key metrics including input/output matching, reverse isolation, forward gain, noise figure, linearity (IP1,IP3), stability factor, power consumption, and total chip area to quantify the efficiency of the proposed methodology. The simulation results demonstrate that nested inductors are highly effective for area reduction in RF LNAs, while differential topologies are more suitable for mmWave designs, providing a unified framework for area-efficient and high performance LNA implementation. Full article
(This article belongs to the Special Issue CMOS Integrated Circuits Design)
Show Figures

Figure 1

23 pages, 3452 KB  
Article
Sector-Specific Carbon Emission Forecasting for Sustainable Urban Management: A Comparative Data-Driven Framework
by Wanyi Huang, Peng Zhang, Dong Xu, Jianyong Hu and Yuan Yuan
Sustainability 2026, 18(1), 19; https://doi.org/10.3390/su18010019 - 19 Dec 2025
Viewed by 192
Abstract
Accurate, high-frequency carbon emission forecasting is crucial for urban climate mitigation and achieving sustainable development goals. However, generalized models often result in lower prediction accuracy by overlooking the unique “sector specificity” of urban emission systems, namely, the different temporal patterns driven by distinct [...] Read more.
Accurate, high-frequency carbon emission forecasting is crucial for urban climate mitigation and achieving sustainable development goals. However, generalized models often result in lower prediction accuracy by overlooking the unique “sector specificity” of urban emission systems, namely, the different temporal patterns driven by distinct physical and economic factors across sectors. This study establishes a decision-support framework to select optimal forecasting models for distinct sectors. Using daily multi-sector carbon emission and meteorological data from Hangzhou, we evaluated 12 models across statistical, machine learning, and deep learning classes. Our three-stage design identified the best model for each sector, quantified the contribution of meteorological drivers, and assessed multi-step forecasting stability. The results indicated the lack of universality in generalized models, as no single model performed best across all sectors. A hybrid CNN-LSTM model outperformed other candidates for ground transport (R2 = 0.635), while LSTM showed better performance for industry (R2 = 0.866) and residential (R2 = 0.978) sectors. Integrating meteorological factors only improved accuracy in weather-sensitive sectors (e.g., residential) and acted as noise in others (e.g., aviation). We conclude that a sector-specific strategy is more robust than a one-size-fits-all approach for carbon emission forecasting. By resolving the specific driving mechanisms of each sector this decision-support framework provides the granular data foundation necessary for precise urban energy dispatch and targeted emission reduction policies. Full article
Show Figures

Graphical abstract

31 pages, 25297 KB  
Article
AET-FRAP—A Periodic Reshape Transformer Framework for Rock Fracture Early Warning Using Acoustic Emission Multi-Parameter Time Series
by Donghui Yang, Zechao Zhang, Zichu Yang, Yongqi Li and Linhuan Jin
Sensors 2025, 25(24), 7580; https://doi.org/10.3390/s25247580 - 13 Dec 2025
Viewed by 385
Abstract
The timely identification of rock fractures is crucial in deep subterranean engineering. However, it remains necessary to identify reliable warning indicators and establish effective warning levels. This study introduces the Acoustic Emission Transformer for FRActure Prediction (AET-FRAP) multi-input time series forecasting framework, which [...] Read more.
The timely identification of rock fractures is crucial in deep subterranean engineering. However, it remains necessary to identify reliable warning indicators and establish effective warning levels. This study introduces the Acoustic Emission Transformer for FRActure Prediction (AET-FRAP) multi-input time series forecasting framework, which employs acoustic emission feature parameters. First, Empirical Mode Decomposition (EMD) combined with Fast Fourier Transform (FFT) is employed to identify and filter periodicities among diverse indicators and select input channels with enhanced informative value, with the aim of predicting cumulative energy. Thereafter, the one-dimensional sequence is transformed into a two-dimensional tensor based on its predominant period via spectral analysis. This is coupled with InceptionNeXt—an efficient multiscale convolution and amplitude spectrum-weighted aggregate—to enhance pattern identification across various timeframes. A secondary criterion is created based on the prediction sequence, employing cosine similarity and kurtosis to collaboratively identify abrupt changes. This transforms single-point threshold detection into robust sequence behavior pattern identification, indicating clearly quantifiable trigger criteria. AET-FRAP exhibits improvements in accuracy relative to long short-term memory (LSTM) on uniaxial compression test data, with R2 approaching 1 and reductions in Mean Squared Error (MSE), Root Mean Squared Error (RMSE), and Mean Absolute Error (MAE). It accurately delineates energy accumulation spikes in the pre-fracture period and provides advanced warning. The collaborative thresholds effectively reduce noise-induced false alarms, demonstrating significant stability and engineering significance. Full article
(This article belongs to the Section Electronic Sensors)
Show Figures

Figure 1

27 pages, 7305 KB  
Article
High-Fidelity CT Image Denoising with De-TransGAN: A Transformer-Augmented GAN Framework with Attention Mechanisms
by Usama Jameel and Nicola Belcari
Bioengineering 2025, 12(12), 1350; https://doi.org/10.3390/bioengineering12121350 - 11 Dec 2025
Viewed by 548
Abstract
Low-dose computed tomography (LDCT) has become a widely adopted protocol to reduce radiation exposure during clinical imaging. However, dose reduction inevitably amplifies noise and artifacts, compromising image quality and diagnostic confidence. To address this challenge, this study introduces De-TransGAN, a transformer-augmented Generative Adversarial [...] Read more.
Low-dose computed tomography (LDCT) has become a widely adopted protocol to reduce radiation exposure during clinical imaging. However, dose reduction inevitably amplifies noise and artifacts, compromising image quality and diagnostic confidence. To address this challenge, this study introduces De-TransGAN, a transformer-augmented Generative Adversarial Network specifically designed for high-fidelity LDCT image denoising. Unlike conventional CNN-based denoising models, De-TransGAN combines convolutional layers with transformer blocks to jointly capture local texture details and long-range anatomical dependencies. To further guide the network toward diagnostically critical structures, we embed channel–spatial attention modules based on the Convolutional Block Attention Module (CBAM). On the discriminator side, a hybrid design integrating PatchGAN and vision transformer (ViT) components enhances both fine-grained texture discrimination and global structural consistency. Training stability is achieved using the Wasserstein GAN with Gradient Penalty (WGAN-GP), while a composite objective function—L1 loss, SSIM loss, and VGG perceptual loss—ensures pixel-level fidelity, structural similarity, and perceptual realism. De-TransGAN was trained on the TCIA LDCT and Projection Data dataset and validated on two additional benchmarks: the AAPM Mayo Clinic Low Dose CT Grand Challenge dataset and a private clinical chest LDCT dataset comprising 524 scans (used for qualitative assessment only, as no NDCT ground truth is available). Across these datasets, the proposed method consistently outperformed state-of-the-art CNN- and transformer-based denoising models. On the LDCT and Projection dataset head images, it achieved a PSNR of 44.9217 dB, SSIM of 0.9801, and RMSE of 1.001, while qualitative evaluation on the private dataset confirmed strong generalization with clear noise suppression and preservation of fine anatomical details. These findings establish De-TransGAN as a clinically viable approach for LDCT denoising, enabling radiation reduction without compromising diagnostic quality. Full article
(This article belongs to the Section Biosignal Processing)
Show Figures

Figure 1

14 pages, 17626 KB  
Article
Resonant Capacitive MEMS Coupled to a T-Shaped Acoustic Cavity for Enhanced Photoacoustic Gas Detection
by Fanny Pages, Julien Charensol, Tarek Seoudi, Julie Goutorbe, Loni Laporte, Diba Ayache, Fadia Abou Naoum, Eric Rosenkrantz, Aurore Vicet and Michael Bahriz
Sensors 2025, 25(24), 7523; https://doi.org/10.3390/s25247523 - 11 Dec 2025
Viewed by 333
Abstract
To address the lack of compact and high-performance gas sensors in the literature, a miniaturized photoacoustic sensor has been developed using a resonant capacitive MEMS specifically designed for gas detection. Its performance is enhanced by coupling it to a T-shaped acoustic cavity, which [...] Read more.
To address the lack of compact and high-performance gas sensors in the literature, a miniaturized photoacoustic sensor has been developed using a resonant capacitive MEMS specifically designed for gas detection. Its performance is enhanced by coupling it to a T-shaped acoustic cavity, which confines and directs the acoustic waves toward the transducer. Electrical and photoacoustic characterizations were carried out to determine the nominal capacitance and resonance frequency of the device. The acoustic coupling resulted in a significant improvement in the transducer’s mechanical response, while the linearity of the sensor was confirmed over a broad concentration range. This improvement led to a reduction in the limit of detection (LOD) from 186 ppmv to 16 ppmv. In parallel, the Normalized Noise-Equivalent Absorption (NNEA) metric improved from 1.49×107W·cm1·Hz1/2 to 1.28×108W·cm1·Hz1/2, representing a 11-fold increase in sensitivity. Stability over time is confirmed through Allan–Werle deviation analysis, confirming the reliability of the signal over extended measurement periods. These results demonstrate that coupling a resonant MEMS transducer to a well-designed acoustic cavity is an efficient strategy to significantly improve the sensitivity of photoacoustic gas detection systems. Full article
(This article belongs to the Special Issue Photoacoustic Sensing and Imaging: Hardware, Algorithm and AI)
Show Figures

Figure 1

14 pages, 1400 KB  
Article
Adaptive Optimization of Diffuse Spot Intensities and Locations for Enhanced Performance in Indoor Visible-Light Optical Wireless Communications
by Michael David, Abdullahi. B. Babadoko, Suleiman Zubair, Abraham U. Usman, Abraham. D. Morakinyo, Stephen S. Oyewobi and Topside E. Mathonsi
Computers 2025, 14(12), 537; https://doi.org/10.3390/computers14120537 - 9 Dec 2025
Viewed by 219
Abstract
This study explores the application of JAYA optimization algorithms to significantly enhance the performance of indoor optical wireless communication (OWC) systems. By strategically optimizing photo-signal parameters, the system was able to improve signal distribution and reception within a confined space using circular and [...] Read more.
This study explores the application of JAYA optimization algorithms to significantly enhance the performance of indoor optical wireless communication (OWC) systems. By strategically optimizing photo-signal parameters, the system was able to improve signal distribution and reception within a confined space using circular and randomly positioned diffuse spots. The primary objective was to maximize signal-to-noise ratio (SNR) and minimize delay spread (DS), two critical factors that affect transmission quality in OWC systems. Given the challenges posed by background noise and multipath dispersion, an effective optimization strategy was essential to ensure robust signal integrity at the receiver end. Key achievements of JAYA optimization include significant performance gains, such as a 29% improvement in SNR, enhancing signal clarity and reception, and a 23.3% reduction in delay spread, ensuring stable and efficient transmission. System stability also improved, with the standard deviation of SNR improving by up to 5%, leading to a more consistent performance, while the standard deviation of delay spread improved by up to 9.9%, minimizing variations across receivers. Resilience against environmental challenges: Optimization proved effective even in the presence of ambient light noise and complex multipath dispersion effects, reinforcing its adaptability in real-world applications. The findings of this study confirm that JAYA optimization algorithms offer a powerful solution for overcoming noise and dispersion issues in indoor OWC systems, leading to more reliable and high-quality optical wireless communications. These results underscore the importance of algorithmic precision in enhancing system performance, paving the way for further advancements in indoor optical networking technologies. Full article
Show Figures

Figure 1

14 pages, 1507 KB  
Article
Implementation and Performance of a Synchronized Undulator–Monochromator Scanning System at a Soft X-Ray Beamline
by Shuo Zhao, Ying Zhao, Yamei Wang, Chun Hu, Jiefeng Cao, Zhaohong Zhang and Chunpeng Wang
Appl. Sci. 2025, 15(24), 12931; https://doi.org/10.3390/app152412931 - 8 Dec 2025
Viewed by 257
Abstract
The performance of synchrotron beamlines critically depends on the optimal coupling between the undulator and the monochromator. This work presents the implementation and quantitative characterization of a synchronized scanning system for the elliptically polarizing undulator (EPU) and the variable-line-spacing plane-grating monochromator at the [...] Read more.
The performance of synchrotron beamlines critically depends on the optimal coupling between the undulator and the monochromator. This work presents the implementation and quantitative characterization of a synchronized scanning system for the elliptically polarizing undulator (EPU) and the variable-line-spacing plane-grating monochromator at the BL07U beamline of the Shanghai Synchrotron Radiation Facility (SSRF). The system ensures that the monochromator’s narrow bandwidth dynamically tracks the brilliant central cone of the undulator radiation. A linear correlation between the monochromator energy and the undulator gap, justified theoretically for small scan ranges and reinforced by a robust real-time calibration procedure, forms the control basis. The automation is built upon a standard software stack comprising EPICS for device control, the Bluesky Suite for experimental orchestration, and Phoebus for the human–machine interface. Through comparative X-ray absorption spectroscopy (XAS) measurements at the Fe L2,3-edges, the synchronized mode is shown to enhance beam brilliance by 37% and stabilize the incident flux, reducing its variation from 4.2% to 1.8%. This directly results in absorption spectra with superior lineshape fidelity, a 40% reduction in noise, and the elimination of pre- and post-edge artifacts, unequivocally isolating the synchronization effect. This advancement provides a stable, high-brilliance photon source essential for high-quality XAS and X-ray magnetic circular/linear dichroism (XMCD/XMLD) studies. Full article
Show Figures

Figure 1

11 pages, 2222 KB  
Article
Characterization of a 30 GHz Spaced Astro-Comb Filtered by a Fabry–Pérot Cavity in Vacuum
by Qi Zhou, Ruoao Yang, Fei Zhao, Gang Zhao, Aimin Wang, Xing Chen and Zhigang Zhang
Photonics 2025, 12(12), 1184; https://doi.org/10.3390/photonics12121184 - 30 Nov 2025
Viewed by 360
Abstract
We demonstrate a compact astro-comb with ~30 GHz line spacing covering the 560–900 nm range, seeded by a 1 GHz Yb:fiber laser frequency comb phase-locked to a rubidium clock for long-term frequency stability. The comb spacing is multiplied by a passively stabilized Fabry–Pérot [...] Read more.
We demonstrate a compact astro-comb with ~30 GHz line spacing covering the 560–900 nm range, seeded by a 1 GHz Yb:fiber laser frequency comb phase-locked to a rubidium clock for long-term frequency stability. The comb spacing is multiplied by a passively stabilized Fabry–Pérot cavity, which is vacuum-sealed (3.3 × 10−5 Pa) and temperature-controlled at 25 ± 0.05 °C, exhibiting a resonance linewidth of 80.56 MHz. Characterization using a high-resolution Fourier-transform spectrometer reveals sharp, evenly spaced comb lines with a maximum side-mode suppression ratio of 23.86 dB. The estimated radial velocity (RV) precision reaches ~63 cm/s, and further reduction in measurement noise is expected to achieve <10 cm/s precision, meeting the stringent requirements of next-generation astronomical spectrographs. Full article
Show Figures

Figure 1

24 pages, 7424 KB  
Article
Sustainability-Oriented Ultra-Short-Term Wind Farm Cluster Power Prediction Based on an Improved TCN–BiGRU Hybrid Model
by Ruifeng Gao, Zhanqiang Zhang, Keqilao Meng, Yingqi Gao and Wenyu Liu
Sustainability 2025, 17(23), 10719; https://doi.org/10.3390/su172310719 - 30 Nov 2025
Viewed by 284
Abstract
With the large-scale integration of wind power into the grid, the accuracy of wind farm cluster power prediction has become a key factor for the sustainability of modern power systems. Reliable ultra-short-term forecasts support the secure dispatch of high-penetration renewable energy, reduce wind [...] Read more.
With the large-scale integration of wind power into the grid, the accuracy of wind farm cluster power prediction has become a key factor for the sustainability of modern power systems. Reliable ultra-short-term forecasts support the secure dispatch of high-penetration renewable energy, reduce wind curtailment, and improve the low-carbon and economical operation of power systems. Aiming at the problem of significant differences in wind turbine characteristics, this paper proposes a prediction method based on an improved density-based spatial clustering of applications with noise (DBSCAN) and a hybrid deep learning model. First, the wind speed signal is decomposed at multiple scales using successive variational modal decomposition (SVMD) to reduce non-stationarity. Subsequently, the DBSCAN parameters are optimized by the fruit fly optimization algorithm (FOA), and dimensionality reduction is performed by principal component analysis (PCA) to achieve efficient clustering of wind turbines. Next, the representative turbines with the highest correlation are selected in each cluster to reduce computational complexity. Finally, the SVMD-TCN-BiGRU-MSA-GJO hybrid model is constructed, and long-term dependence is extracted using a temporal convolutional network (TCN); the temporal features are captured by bidirectional gated recurrent units (BiGRUs); the feature weights are optimized by a multi-head self-attention mechanism (MSA), and the hyper-parameters are, in turn, optimized by golden jackal optimization (GJO). The experimental results show that this method reduces the MAE, RMSE, and MAPE by 14.02%, 12.9%, and 13.84%, respectively, and improves R2 by 3.9% on average compared with the traditional model, which significantly improves prediction accuracy and stability. These improvements enable more accurate scheduling of wind power, lower reserve requirements, and enhanced stability and sustainability of power system operation under high renewable penetration. Full article
Show Figures

Figure 1

Back to TopTop