Sign in to use this feature.

Years

Between: -

Subjects

remove_circle_outline
remove_circle_outline
remove_circle_outline
remove_circle_outline
remove_circle_outline
remove_circle_outline
remove_circle_outline
remove_circle_outline
remove_circle_outline

Journals

Article Types

Countries / Regions

Search Results (139)

Search Parameters:
Keywords = nematode functional indices

Order results
Result details
Results per page
Select all
Export citation of selected articles as:
16 pages, 1909 KB  
Article
Transcriptomics-Based Toxicological Study of Nickel on Caenorhabditis elegans
by Yutao He, Yunfei Long, Jingwen Wang, Qinfen Li, Beibei Liu, Dandan Li and Shunqing Xu
Toxics 2025, 13(11), 930; https://doi.org/10.3390/toxics13110930 - 30 Oct 2025
Viewed by 291
Abstract
Nickel (Ni), a heavy metal with extensive industrial applications, poses significant ecological impacts and health risks due to its persistence and bioaccumulation. Although toxicological data in mammals and plants are well established, its effects on invertebrate models remain insufficiently explored, especially at environmentally [...] Read more.
Nickel (Ni), a heavy metal with extensive industrial applications, poses significant ecological impacts and health risks due to its persistence and bioaccumulation. Although toxicological data in mammals and plants are well established, its effects on invertebrate models remain insufficiently explored, especially at environmentally relevant concentrations. This study systematically evaluated the toxicity of Ni2+ on Caenorhabditis elegans, integrating phenotypic assays with transcriptomic profiling to assess impacts on growth, reproduction, neuromuscular function, lifespan, and aging. Ni exposure induced dose-dependent developmental delays. After exposure to 80 μg/L Ni2+ for 72 h, the proportion of L1-stage nematodes increased 3.8-fold compared to the control group. Similarly, exposure to 80 µg/L Ni2+ reduced the reproductive capacity of nematodes to 88.5% of that in the control group. Transcriptomic analysis identified 2235 differentially expressed genes (DEGs) after 8 μg/L of Ni2+ exposure, while the worms exposed to 0.8 μg/L of Ni2+ exhibited a total of 249 DEGs. GO (Gene Ontology) and KEGG (Kyoto Encyclopedia of Genes and Genomes) analyses highlighted collagen metabolism defects, fatty acid-related metabolism, amino acid-related biosynthesis disruption, and lysosomal dysfunction, correlating with cuticle integrity loss, energy metabolism abnormality, and feeding behavior change, and indirectly lead to delayed growth development and lipofuscin accumulation. The latter is usually regarded as a reliable indicator of aging, suggesting that exposure to Ni poses a risk of accelerating aging in nematodes. This study provides critical insights into the ecological risks of Ni pollution. Full article
Show Figures

Figure 1

17 pages, 711 KB  
Article
Toxocariasis as an Elderly Zoonosis: Seroprevalence, Neurocognitive Assessment, and Associated Risk Factors in Persons 50 Years and Older
by Gabriela Geraldi da Silva Rapchan, Isabella Braghin Ferreira, Viviane dos Santos Vaccaro Lima, Susana Angélica Zevallos Lescano, Giovanna Ribelatto Monteiro, Gustavo Cardoso dos Santos, Larissa Sapucaia Ferreira Esteves, Fabiano Borges Figueiredo, Louise Bach Kmetiuk, Alexander Welker Biondo, Rogerio Giuffrida and Vamilton Alvares Santarem
Pathogens 2025, 14(11), 1095; https://doi.org/10.3390/pathogens14111095 - 28 Oct 2025
Viewed by 424
Abstract
Toxocariasis, a geohelminthiasis caused by Toxocara canis and Toxocara cati nematodes, has an estimated 19% seroprevalence worldwide. Although children have been considered more prone to infection, adults and the elderly may also be considered at risk. Accordingly, the present study aimed to assess [...] Read more.
Toxocariasis, a geohelminthiasis caused by Toxocara canis and Toxocara cati nematodes, has an estimated 19% seroprevalence worldwide. Although children have been considered more prone to infection, adults and the elderly may also be considered at risk. Accordingly, the present study aimed to assess the associated risk factors for Toxocara spp. seropositivity in a population of 290 individuals over 50 years old, attended by the Public Health System in western São Paulo state. Socioepidemiological information was obtained by a semi-structured questionnaire, a blood (serum) sample, and a neurocognitive function assessment by the 10-point cognitive screener (10-CS). Overall, 89/290 (30.7%; 95% CI: 25.7–36.2%) individuals presented anti-Toxocara spp. IgG antibodies by ELISA. Multivariate analysis revealed that individuals raising both dogs and cats were 3-fold more likely to be seropositive than the ones without any pet (p = 0.002), while educational level resulted in an associated protective factor (p = 0.001). No seropositivity influence was observed for the other evaluated variables, including age, gender, monthly income, consumption of drinkable water or raw/undercooked meat, having a dirty floor at home, contact with soil, washing vegetables and hands before meals, and onychophagy. Although seropositivity was not statistically associated with dementia (p = 0.198) and neuropsychiatric disorder (p = 0.440), results herein indicated toxocariasis as a likely under-reported and neglected infection in the older human population. As an immunosenescence risk group that should be continuously monitored, elderly pet owners may be at risk and should be extra careful with self-hygiene and pet deworming, particularly when owning multiple pet species, to reduce the risk of toxocariasis infection. Full article
Show Figures

Figure 1

18 pages, 650 KB  
Article
The Influence of Sewage on the Quantitative and Functional Diversity of Nematode Communities in Constructed Wetlands (VFCW): Analysis of Trophic Relationships Using Canonical Methods
by Magdalena Bagińska, Tomasz Warężak, Wacław Romaniuk, Dawid Kozacki, Zbigniew Skibko, Andrzej Borusiewicz and Jarosław Dąbrowski
Water 2025, 17(21), 3044; https://doi.org/10.3390/w17213044 - 23 Oct 2025
Viewed by 292
Abstract
Given the increasing demand for water and the need to reduce energy consumption, modern wastewater treatment systems should be characterised by high pollutant removal efficiency while consuming low resources. Hydrophytic wastewater treatment plants with vertical flow through a soil-plant bed (VFCW) are one [...] Read more.
Given the increasing demand for water and the need to reduce energy consumption, modern wastewater treatment systems should be characterised by high pollutant removal efficiency while consuming low resources. Hydrophytic wastewater treatment plants with vertical flow through a soil-plant bed (VFCW) are one solution that meets these requirements. The efficiency of these systems largely depends on the biological activity of the bed, of which free-living soil nematodes are an important component. The study presented in this paper aimed to assess the relationship between the quality of domestic wastewater flowing into VFCW beds and the abundance and trophic structure of soil nematode communities. The analysis was carried out on two real-world sites, where VFCW beds were the third stage of the plant bed system. Both treatment plants received only domestic wastewater. Statistical analysis showed no significant differences (p > 0.05) in the physicochemical composition of the wastewater flowing into the two treatment plants, indicating homogeneous system feed conditions. Nevertheless, canonical correspondence analysis (CCA) showed that the relationships between effluent parameters and the abundance of individual nematode trophic groups differed in each bed, suggesting the influence of local environmental and biocenotic conditions. In particular, bacterivorous nematodes—key to bed function—were shown to be sensitive to different sets of variables at the two sites despite similar effluent composition. These results confirm that the rhizosphere—a zone of intense interactions between plant roots, microorganisms, and soil microfauna—plays a critical role in shaping the biological activity of the bed. Nematodes, particularly bacterivorous nematodes, support the mineralisation of organic matter and nutrient cycling, resulting in increased efficiency of treatment processes. The stability of the total nematode abundance, irrespective of inflow conditions, demonstrates the bed biocenosis high ecological resilience to external disturbances. The study’s results highlight the importance of an ecosystem approach in designing and managing nature-based solutions (NBS) treatment plants, which can be a sustainable component of sustainable water and wastewater management. Full article
(This article belongs to the Special Issue Rural Wastewater Treatment by Nature-Based Solutions)
Show Figures

Figure 1

17 pages, 2369 KB  
Article
Genome-Wide Identification of Novel miRNAs and Infection-Related Proteins in Leishmania major via Comparative Analysis of the Protozoa, Vectors, and Mammalian Hosts
by Tianyi Liu, Jinyang Qian, Yicheng Yan, Xi Zeng and Zhiyuan Yang
Pathogens 2025, 14(10), 1068; https://doi.org/10.3390/pathogens14101068 - 21 Oct 2025
Viewed by 355
Abstract
Leishmania major is a unicellular protozoan that causes cutaneous leishmaniasis in mammals and is mainly transmitted by the sand fly Phlebotomus papatasi. However, the contribution of microRNAs (miRNAs) and protein-coding genes to its pathogenic mechanisms remains largely unexplored. In this study, we [...] Read more.
Leishmania major is a unicellular protozoan that causes cutaneous leishmaniasis in mammals and is mainly transmitted by the sand fly Phlebotomus papatasi. However, the contribution of microRNAs (miRNAs) and protein-coding genes to its pathogenic mechanisms remains largely unexplored. In this study, we systematically analyzed miRNAs and protein-coding genes in L. major, its insect vector, and mammalian hosts. Comparative genomic analysis revealed 2963 conserved proteins shared among the three groups, highlighting a core set of proteins across protozoa, vectors, and hosts. Among mammals, human proteins exhibited the highest homology with L. major, while P. papatasi displayed the lowest proportion of homologs. Functional annotation of 94 hypothetical proteins identified 27 infection-related proteins, including 24 protein kinases and three tyrosine phosphatases, which may represent novel therapeutic targets. In addition, an EST-based approach identified 29 novel miRNAs in L. major. Phylogenetic analysis indicated that these miRNAs diverged into two distinct evolutionary branches, and homology analysis revealed that seven miRNAs were absent in all mammalian species. For example, miR-10117-3p was detected only in nematode Heligosmoides polygyrus. Furthermore, miRNA-gene interaction network analysis highlighted four key genes potentially involved in L. major infection. Collectively, our findings expand current knowledge of protozoan virulence by identifying novel miRNAs and infection-related proteins and provide promising candidates for future drug development against leishmaniasis. Full article
(This article belongs to the Section Parasitic Pathogens)
Show Figures

Figure 1

17 pages, 2807 KB  
Article
Genome-Wide Inference of Essential Genes in Dirofilaria immitis Using Machine Learning
by Túlio L. Campos, Pasi K. Korhonen, Neil D. Young, Sunita B. Sumanam, Whitney Bullard, John M. Harrington, Jiangning Song, Bill C. H. Chang, Richard J. Marhöfer, Paul M. Selzer and Robin B. Gasser
Int. J. Mol. Sci. 2025, 26(20), 9923; https://doi.org/10.3390/ijms26209923 - 12 Oct 2025
Cited by 1 | Viewed by 432
Abstract
The filarioid nematode Dirofilaria immitis is the causative agent of heartworm disease, a major parasitic infection of canids, felids and occasionally humans. Current prevention relies on macrocyclic lactone-based chemoprophylaxis, but the emergence of drug resistance highlights the need for new intervention strategies. Here, [...] Read more.
The filarioid nematode Dirofilaria immitis is the causative agent of heartworm disease, a major parasitic infection of canids, felids and occasionally humans. Current prevention relies on macrocyclic lactone-based chemoprophylaxis, but the emergence of drug resistance highlights the need for new intervention strategies. Here, we applied a machine learning (ML)-based framework to predict and prioritise essential genes in D. immitis in silico, using genomic, transcriptomic and functional datasets from the model organisms Caenorhabditis elegans and Drosophila melanogaster. With a curated set of 26 predictive features, we trained and evaluated multiple ML models and, using a defined threshold, we predicted 406 ‘high-priority’ essential genes. These genes showed strong transcriptional activity across developmental stages and were inferred to be enriched in pathways related to ribosome biogenesis, translation, RNA processing and signalling, underscoring their potential as anthelmintic targets. Transcriptomic analyses suggested that these genes are associated with key reproductive and neural tissues, while chromosomal mapping revealed a relatively even genomic distribution, in contrast to patterns observed in C. elegans and Dr. melanogaster. In addition, initial evidence suggested structural variation in the X chromosome compared with a recently published D. immitis assembly, indicating the importance of integrating long-read sequencing with high-throughput chromosome conformation capture (Hi-C) mapping. Overall, this study reinforces the potential of ML-guided approaches for essential gene discovery in parasitic nematodes and provides a foundation for downstream validation and therapeutic target development. Full article
Show Figures

Figure 1

22 pages, 6066 KB  
Article
Genome-Wide Identification and Analysis of Chitinase GH18 Gene Family in Trichoderma longibrachiatum T6 Strain: Insights into Biocontrol of Heterodera avenae
by Cizhong Duan, Jia Liu, Shuwu Zhang and Bingliang Xu
J. Fungi 2025, 11(10), 714; https://doi.org/10.3390/jof11100714 - 1 Oct 2025
Viewed by 632
Abstract
The cereal cyst nematode, Heterodera avena, is responsible for substantial economic losses in the global production of wheat, barley, and other cereal crops. Extracellular enzymes, particularly those from the glycoside hydrolase 18 (GH18) family, such as chitinases secreted by Trichoderma spp., play [...] Read more.
The cereal cyst nematode, Heterodera avena, is responsible for substantial economic losses in the global production of wheat, barley, and other cereal crops. Extracellular enzymes, particularly those from the glycoside hydrolase 18 (GH18) family, such as chitinases secreted by Trichoderma spp., play a crucial role in nematode control. However, the genome-wide analysis of Trichoderma longibrachiatum T6 (T6) GH18 family genes in controlling of H. avenae remains unexplored. Through phylogenetic analysis and bioinformatics tools, we identified and conducted a detailed analysis of 18 GH18 genes distributed across 13 chromosomes. The analysis encompassed gene structure, evolutionary development, protein characteristics, and gene expression profiles following T6 parasitism on H. avenae, as determined by RT-qPCR. Our results indicate that 18 GH18 members in T6 were clustered into three major groups (A, B, and C), which comprise seven subgroups. Each subgroup exhibits highly conserved catalytic domains, motifs, and gene structures, while the cis-acting elements demonstrate extensive responsiveness to hormones, stress-related signals, and light. These members are significantly enriched in the chitin catabolic process, extracellular region, and chitinase activity (GO functional enrichment), and they are involved in amino sugar and nucleotide sugar metabolism (KEGG pathway enrichment). Additionally, 13 members formed an interaction network, enhancing chitin degradation efficiency through synergistic effects. Interestingly, 18 members of the GH18 family genes were expressed after T6 parasitism on H. avenae cysts. Notably, GH18-3 (Group B) and GH18-16 (Group A) were significantly upregulated, with average increases of 3.21-fold and 3.10-fold, respectively, from 12 to 96 h after parasitism while compared to the control group. Meanwhile, we found that the GH18-3 and GH18-16 proteins exhibit the highest homology with key enzymes responsible for antifungal activity in T. harzianum, demonstrating dual biocontrol potential in both antifungal activity and nematode control. Overall, these results indicate that the GH18 family has undergone functional diversification during evolution, with each member assuming specific biological roles in T6 effect on nematodes. This study provides a theoretical foundation for identifying novel nematicidal genes from T6 and cultivating highly efficient biocontrol strains through transgenic engineering, which holds significant practical implications for advancing the biocontrol of plant-parasitic nematodes (PPNs). Full article
(This article belongs to the Section Fungal Genomics, Genetics and Molecular Biology)
Show Figures

Figure 1

24 pages, 9017 KB  
Article
Discovery of an SQS-PSY Domain-Containing Protein in Meloidogyne incognita Reveals Its Function in Parasitism
by Junru Lu, Runmao Lin, Yunlong Ma, Xin Sun, Yang Jiao, Xinyue Cheng and Bingyan Xie
Int. J. Mol. Sci. 2025, 26(18), 9113; https://doi.org/10.3390/ijms26189113 - 18 Sep 2025
Viewed by 439
Abstract
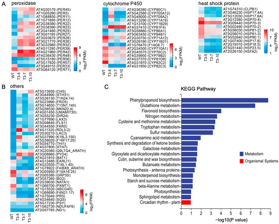
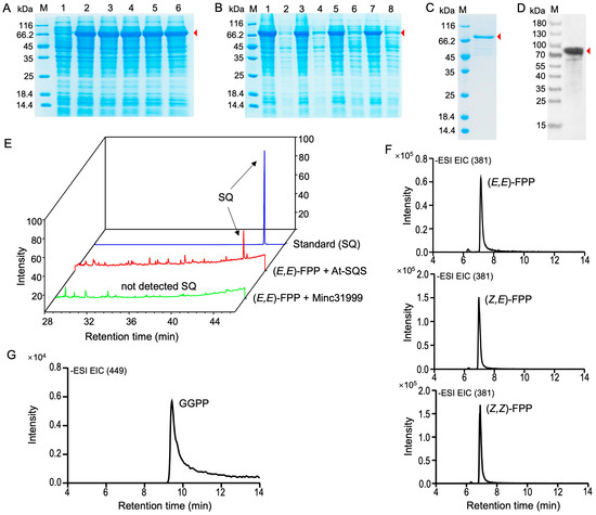
Proteins containing the SQS-PSY domain, which include squalene synthetase (SQS), phytoene synthetase (PSY), and NDUFAF6, are functionally important and widely distributed in plants and animals. However, they have not been previously reported in nematodes. In this study, we identified a gene (Minc31999 [...] Read more.
Proteins containing the SQS-PSY domain, which include squalene synthetase (SQS), phytoene synthetase (PSY), and NDUFAF6, are functionally important and widely distributed in plants and animals. However, they have not been previously reported in nematodes. In this study, we identified a gene (Minc31999) encoding an SQS-PSY domain-containing protein in the root-knot nematode Meloidogyne incognita. In silico comparison and enzymatic assays of the recombinant protein indicated that this nematode protein is a putative NDUFAF6 homolog. Phylogenetic analysis revealed that this protein is evolutionarily conserved within the Nematoda phylum. RT-qPCR analysis showed that Minc31999 is highly expressed during the early infection stage of M. incognita. Targeting the nematode gene Minc31999 via host-induced gene silencing (HIGS) significantly hindered nematode development and virulence. In contrast, heterologous expression of Minc31999 in Arabidopsis thaliana disrupted normal plant development and increased host susceptibility to nematode infection. Transcriptomic profiling (RNA-seq) of these transgenic plants prior to infections showed a widespread differential expression of genes across multiple metabolic pathways. We propose that this nematode SQS-PSY domain-containing protein may function as an effector that rewires host secondary metabolism to establish a parasitic relationship. Our study elucidates a novel strategy in nematode–plant interactions and advances our understanding of the functional evolution of SQS-PSY domain-containing proteins. Full article
(This article belongs to the Section Molecular Plant Sciences)
Show Figures

Graphical abstract

18 pages, 2978 KB  
Article
Bioinformatic Identification and Expression Profiling of Heptahelical Transmembrane Protein Genes in Soybean Under Phytohormone and Nematode Stress
by Wenshu Kang, Nawei Qi and Piao Lei
Biology 2025, 14(9), 1223; https://doi.org/10.3390/biology14091223 - 9 Sep 2025
Viewed by 690
Abstract
Heptahelical transmembrane proteins (HHPs) have recently been recognized as crucial regulators of diverse biological processes in eukaryotes. In this study, 10 GmHHP genes were identified in soybean, and a comprehensive analysis was conducted to examine their phylogenetic relationships, cis-regulatory elements, expression patterns, and [...] Read more.
Heptahelical transmembrane proteins (HHPs) have recently been recognized as crucial regulators of diverse biological processes in eukaryotes. In this study, 10 GmHHP genes were identified in soybean, and a comprehensive analysis was conducted to examine their phylogenetic relationships, cis-regulatory elements, expression patterns, and potential regulatory networks. Expression profiling revealed that most GmHHP genes were transcriptionally induced by abscisic acid (ABA) and methyl jasmonate (MeJA), with GmHHP1 and GmHHP7 exhibiting the strongest induction. During soybean cyst nematode (SCN) infection, several GmHHP genes were down-regulated, suggesting a potential role in plant–nematode interactions. Protein interaction network analysis indicated that GmHHPs could interact with mitochondrial pyruvate carriers, alkaline phytoceramidases, and histone deacetylases, which may link them to ABA-regulated biological processes such as stomatal movement, water homeostasis, and stress adaptation. Furthermore, interacting miRNA prediction demonstrated that conserved miRNAs, including miR172 and miR319, might co-regulate GmHHP genes and their associated protein partners. Collectively, these findings indicate that GmHHP genes function as membrane-associated regulators of ABA signaling and defense responses, particularly under biotic stress, such as nematode infection. Full article
Show Figures

Figure 1

18 pages, 3018 KB  
Article
Soil Nematodes Regulate Ecosystem Multifunctionality Under Different Zokor Mounds in Qinghai–Tibet Alpine Grasslands
by Xiaodong Zhang, Lili Nian, Liangliang Li, Xuelu Liu and Qi Wang
Biology 2025, 14(9), 1200; https://doi.org/10.3390/biology14091200 - 5 Sep 2025
Viewed by 508
Abstract
The Qinghai–Tibet Plateau’s alpine grasslands are ecologically vulnerable. Plateau zokors build mounds that modify soil and vegetation, influencing soil biota. This study examined how different vegetation on zokor mounds affects soil nematodes and ecosystem function. We compared undisturbed grassland (CK), Potentilla anserina (PM) [...] Read more.
The Qinghai–Tibet Plateau’s alpine grasslands are ecologically vulnerable. Plateau zokors build mounds that modify soil and vegetation, influencing soil biota. This study examined how different vegetation on zokor mounds affects soil nematodes and ecosystem function. We compared undisturbed grassland (CK), Potentilla anserina (PM) and Leontopodium (LM) mounds, and new bare mounds (NM). Soil nematode communities were analyzed to assess functional indices and metabolic footprints. Compared with CK, PM increased total nematode abundance by 37.74%, r-strategists by 36.54%, and K-strategists by 39.37%. NM increased dominance (λ) by 22.20%, channel ratio (NCR) by 8.89%, and the Wasilewska index (WI) by 1.24 times, but reduced Shannon diversity by 8.49%, trophic diversity (TD) by 22.84%, and species richness (SR) by 29.40%. LM decreased the maturity index (MI) of free-living nematodes by 7.19% and increased the plant parasite index (PPI) by 10.01%. PM exhibited the highest metabolic footprints for bacterivores, fungivores, omnivores/predators, and total nematodes. Soil carbon (EF-C), nitrogen (EF-N), phosphorus (EF-P) cycling functions, and overall ecosystem multifunctionality (EMF) were highest in CK and lowest in LM. Soil moisture had positive effects on EF-N, EF-P, and EMF, whereas pH had a negative effect on EF-C. These findings demonstrate that vegetation-covered zokor mounds influence nutrient cycling and ecosystem multifunctionality through changes in nematode community characteristics, providing new insights into soil biodiversity–function relationships and informing grassland restoration strategies in high-altitude ecosystems. Full article
Show Figures

Figure 1

19 pages, 5022 KB  
Article
AoChk1 Is Required for Sporulation, Trap Formation, and Metabolic Process in Arthrobotrys oligospora
by Huan Luo, Qianqian Liu, Si Chen, Xiaoli Li, Haitao Chen, Yuanyuan Xia and Jinkui Yang
J. Fungi 2025, 11(8), 602; https://doi.org/10.3390/jof11080602 - 19 Aug 2025
Viewed by 693
Abstract
Chk1, a highly conserved serine/threonine protein kinase, functions as a critical regulator of fungal cell cycle progression, mitotic fidelity, and DNA damage response. In this study, we characterized an orthologous Chk1 (AoChk1) in a ubiquitous nematode-trapping fungus, Arthrobotrys oligospora, through targeted gene knockout [...] Read more.
Chk1, a highly conserved serine/threonine protein kinase, functions as a critical regulator of fungal cell cycle progression, mitotic fidelity, and DNA damage response. In this study, we characterized an orthologous Chk1 (AoChk1) in a ubiquitous nematode-trapping fungus, Arthrobotrys oligospora, through targeted gene knockout coupled with integrated phenotypic, metabolomic, and transcriptomic analyses. This study aims to elucidate the function and potential regulatory networks of AoChk1 in A. oligospora. Deletion of Aochk1 leads to significant reductions in nucleus number, hyphal cell length, conidial production, and trap formation, but an increase in the accumulation of lipid droplets and autophagy. In addition, transcriptomics data indicate that AoChk1 plays an important role in cell cycle and division, nuclear architecture and organelle dynamics, protein homeostasis maintenance, and membrane systems. In addition, the inactivation of the Aochk1 exhibited remarkably reduced metabolite abundance relative to the WT strain. In conclusion, our results identify AoChk1 as an important regulator of asexual development, pathogenicity, and metabolic processes in A. oligospora. Full article
Show Figures

Figure 1

13 pages, 7865 KB  
Article
FlbD: A Regulator of Hyphal Growth, Stress Resistance, Pathogenicity, and Chlamydospore Production in the Nematode-Trapping Fungus Arthrobotrys flagrans
by Yu Zhang, Shun-Qiao Peng, Wang-Ting He, Fei-Fei Gao, Qian-Fei Shi and Guo-Hong Li
Microorganisms 2025, 13(8), 1847; https://doi.org/10.3390/microorganisms13081847 - 7 Aug 2025
Viewed by 526
Abstract
Arthrobotrys flagrans is a typical nematode-trapping fungus that captures nematodes by producing three-dimensional networks. FlbD is a DNA-binding protein containing a Myb domain, which plays a significant role in fungal development. However, the biological function of FlbD in nematode-trapping fungi remains unknown. In [...] Read more.
Arthrobotrys flagrans is a typical nematode-trapping fungus that captures nematodes by producing three-dimensional networks. FlbD is a DNA-binding protein containing a Myb domain, which plays a significant role in fungal development. However, the biological function of FlbD in nematode-trapping fungi remains unknown. In this study, we analyzed the physicochemical properties and conserved domains of AfFlbD and constructed the AfFlbD knockout strains (ΔAfFlbD) using homologous recombination. Our functional analysis revealed that the mutants produced more cottony aerial mycelia at the colony center. Additionally, the cell length of the mutants was reduced, indicating that AfFlbD regulates cell morphology in A. flagrans. Chemical stress tolerance assays of the mutants demonstrated reduced sensitivity to NaCl and sorbitol stresses but increased sensitivity to SDS and H2O2 stresses compared to the WT strain. Interestingly, the mutants spontaneously produced traps, and its pathogenicity to nematodes was significantly enhanced, suggesting that AfFlbD negatively regulates the pathogenicity of A. flagrans. Furthermore, the number of chlamydospores produced by the mutants was markedly reduced, though their morphology remained unchanged. Fluorescence localization analysis showed that AfFlbD localizes to the nuclei of chlamydospores, thereby regulating chlamydospore formation. This study provides important theoretical insights into the biological function of the FlbD transcription factor and offers new perspectives for the application of nematode-trapping fungi as a method of controlling plant-parasitic nematodes. Full article
(This article belongs to the Special Issue Microorganisms as Biocontrol Agents in Plant Pathology, 2nd Edition)
Show Figures

Figure 1

26 pages, 3575 KB  
Article
Antioxidant Power of Brown Algae: Ascophyllum nodosum and Fucus vesiculosus Extracts Mitigate Oxidative Stress In Vitro and In Vivo
by Lea Karlsberger, Georg Sandner, Lenka Molčanová, Tomáš Rýpar, Stéphanie Ladirat and Julian Weghuber
Mar. Drugs 2025, 23(8), 322; https://doi.org/10.3390/md23080322 - 6 Aug 2025
Viewed by 1932
Abstract
Brown algae such as Ascophyllum nodosum (AN) and Fucus vesiculosus (FV) are gaining considerable attention as functional feed additives due to their health-beneficial properties. This study evaluated the antioxidant potential of AN and FV extracts in intestinal epithelial cells and the in vivo [...] Read more.
Brown algae such as Ascophyllum nodosum (AN) and Fucus vesiculosus (FV) are gaining considerable attention as functional feed additives due to their health-beneficial properties. This study evaluated the antioxidant potential of AN and FV extracts in intestinal epithelial cells and the in vivo model Caenorhabditis elegans (C. elegans). Aqueous AN and FV extracts were characterized for total phenolic content (TPC), antioxidant capacity (TEAC, FRAP), and phlorotannin composition using LC-HRMS/MS. Antioxidant effects were assessed in vitro, measuring AAPH-induced ROS production in Caco-2 and IPEC-J2 cells via H2DCF-DA, and in vivo, evaluating the effects of paraquat-induced oxidative stress and AN or FV treatment on worm motility, GST-4::GFP reporter expression, and gene expression in C. elegans. FV exhibited higher total phenolic content, antioxidant capacity (TEAC, FRAP), and a broader phlorotannin profile (degree of polymerization [DP] 2–9) than AN (DP 2–7), as determined by LC-HRMS/MS. Both extracts attenuated AAPH-induced oxidative stress in epithelial cells, with FV showing greater efficacy. In C. elegans, pre-treatment with AN and FV significantly mitigated a paraquat-induced motility decline by 22% and 11%, respectively, compared to PQ-stressed controls. Under unstressed conditions, both extracts enhanced nematode healthspan, with significant effects observed at 400 µg/g for AN and starting at 100 µg/g for FV. Gene expression analysis indicated that both extracts modulated antioxidant pathways in unstressed worms. Under oxidative stress, pre-treatment with AN and FV significantly reduced GST-4::GFP expression. In the nematode, AN was more protective under acute stress, whereas FV better supported physiological function in the absence of stressors. These findings demonstrate that AN and FV counteract oxidative stress in intestinal epithelial cells and in C. elegans, highlighting their potential as stress-reducing agents in animal feed. Full article
Show Figures

Figure 1

27 pages, 5140 KB  
Article
How Do Nematode Communities and Soil Properties Interact in Riparian Areas of Caatinga Under Native Vegetation and Agricultural Use?
by Juliana M. M. de Melo, Elvira Maria R. Pedrosa, Iug Lopes, Thais Fernanda da S. Vicente, Thayná Felipe de Morais and Mário Monteiro Rolim
Diversity 2025, 17(8), 514; https://doi.org/10.3390/d17080514 - 25 Jul 2025
Viewed by 687
Abstract
Global interest in nematode communities and their ecological relationships as unique and complex soil ecosystems has remarkably increased in recent years. As they have a representative role in the soil biota, nematodes present great potential to help understand soil health through analyzing their [...] Read more.
Global interest in nematode communities and their ecological relationships as unique and complex soil ecosystems has remarkably increased in recent years. As they have a representative role in the soil biota, nematodes present great potential to help understand soil health through analyzing their food chains in different environments. The objective of this study was to analyze the spatial and dynamic distributions of nematode communities and soil properties in two riparian areas of the Caatinga biome: one with native vegetation and the other with a history of agricultural use (modified). The study was carried out in a semi-arid region of Brazil in Parnamirim, PE. In both areas, sampling grids of 60 m × 40 m were established to obtain data on soil moisture, organic matter, particle size, electrical conductivity, and pH, as well as metabolic activity and ecological indices of nematode communities. There was a greater abundance and diversity of nematodes in riparian soils with native vegetation compared to in the modified area due to agricultural use and the dominance of exotic and invasive species. In both areas, bacterivores and plant-parasitic nematodes were dominant, with the genus Acrobeles and Tylenchorhynchus as the main contributors to the community. In the modified area, soil variables (fine sand, clay, and pH) positively influenced Fu4 and PP4 guilds, while in the area with native vegetation, moisture and organic matter exerted a greater influence on Om4, PP5, and Ba3 guilds. Kriging maps showed the soil variables were more concentrated in the center in the areas with native vegetation, in contrast to the area with modified vegetation, where they concentrated more on the margins. The functional guilds in the native vegetation did not exhibit a gradual increase towards the regions close to the riverbank, unlike in the modified area. The presence of plant-parasitic nematodes, especially of the genus Tylenchorhynchus, indicates the need for greater attention in the management of these ecosystems. The study contributes to understanding the interactions between nematode communities and soil in riparian areas of the Caatinga biome, emphasizing the importance of preserving native vegetation to maintain the diversity and balance of this ecosystem, in addition to highlighting the need for appropriate management practices in areas with a history of agricultural use, aiming to conserve soil biodiversity. Full article
(This article belongs to the Special Issue Distribution, Biodiversity, and Ecology of Nematodes)
Show Figures

Figure 1

17 pages, 1706 KB  
Article
Root-Emitted Volatile Organic Compounds from Daucus carota Modulate Chemotaxis in Phasmarhabditis and Oscheius Nematodes
by Emre Sen, Tamás Lakatos, Tímea Tóth, Stanislav Trdan and Žiga Laznik
Agronomy 2025, 15(8), 1793; https://doi.org/10.3390/agronomy15081793 - 25 Jul 2025
Viewed by 1386
Abstract
Root-emitted volatile organic compounds (VOCs) play a critical role in below-ground ecological interactions by mediating communication between plants, pests, and their natural enemies. This study investigates the chemotactic behavior of three slug-parasitic nematode species—Phasmarhabditis papillosa, Oscheius myriophilus, and Oscheius onirici [...] Read more.
Root-emitted volatile organic compounds (VOCs) play a critical role in below-ground ecological interactions by mediating communication between plants, pests, and their natural enemies. This study investigates the chemotactic behavior of three slug-parasitic nematode species—Phasmarhabditis papillosa, Oscheius myriophilus, and Oscheius onirici—in response to four carrot (Daucus carota) root-derived VOCs: α-pinene, terpinolene, bornyl acetate, and 2-ethyl-1-hexanol. Using a modified Petri dish assay, infective juveniles (IJs) were exposed to each compound across four concentrations (pure, 1000 ppm, 10 ppm, and 0.03 ppm), and their directional movement was quantified using a chemotaxis index (CI). The results revealed strong species-specific and concentration-dependent patterns. O. myriophilus exhibited the highest motility and repellency, particularly toward bornyl acetate and terpinolene, indicating its potential for use in VOC-guided biocontrol strategies. O. onirici showed moderate but consistent attraction to most VOCs, while P. papillosa exhibited generally weak or repellent responses, especially at higher concentrations. None of the compounds tested functioned as strong attractants (CI ≥ 0.2), suggesting that plant-derived VOCs alone may not be sufficient to direct nematode recruitment under field conditions. However, their integration with other biotic cues could enhance nematode-based “lure-and-infect” systems for sustainable slug control in carrot cropping systems. Full article
(This article belongs to the Section Pest and Disease Management)
Show Figures

Figure 1

14 pages, 1388 KB  
Article
The Impact of Different Agricultural Practices on Nematode Biodiversity on Tomato- and Lettuce-Growing Periods Across Two Consecutive Years
by Giada d’Errico and Silvia Landi
Diversity 2025, 17(8), 501; https://doi.org/10.3390/d17080501 - 22 Jul 2025
Viewed by 573
Abstract
Protecting the soil ecosystem’s functioning is one of the main goals of recent regulations of chemicals. It is important to take soil biodiversity into account when designing cropping systems and measuring their impacts. Our main objective was to evaluate the effects of an [...] Read more.
Protecting the soil ecosystem’s functioning is one of the main goals of recent regulations of chemicals. It is important to take soil biodiversity into account when designing cropping systems and measuring their impacts. Our main objective was to evaluate the effects of an organic amendment on soil nematode biodiversity compared to two years of fumigation. The plot-trial was conducted on tomato and lettuce plants under greenhouse, and free-living nematodes were used as bio-indicators of soil health. Treatments included a soil fumigant (applied once or twice over time), water control, and an organic substance. Soil samplings were carried out to determine the Meloidogyne incognita reproduction factor and the soil nematode community analysis using soil biological indicators. Data showed that soil fumigation clearly made the soil increasingly dependent on chemicals. Furthermore, fumigants suppressed pests and pathogens as well as their natural antagonists, causing a lack of biodiversity. While soils treated with organic matter respond slowly to stressors, they are progressively more suppressive thanks to biodiversity enrichment. Nematodes have proven to be useful indicators of the soil biota in response to biotic or abiotic disturbances. Their species richness and functional diversity make them valid bioindicators of soil management impact. Full article
(This article belongs to the Special Issue Distribution, Biodiversity, and Ecology of Nematodes)
Show Figures

Graphical abstract

Back to TopTop