Sign in to use this feature.

Years

Between: -

Subjects

remove_circle_outline
remove_circle_outline
remove_circle_outline
remove_circle_outline
remove_circle_outline
remove_circle_outline

Journals

Article Types

Countries / Regions

Search Results (37)

Search Parameters:
Keywords = musashi-1

Order results
Result details
Results per page
Select all
Export citation of selected articles as:
13 pages, 1739 KB  
Article
Regulatory Effects of RNA–Protein Interactions Revealed by Reporter Assays of Bacteria Grown on Solid Media
by Guillermo Pérez-Ropero, Roswitha Dolcemascolo, Anna Pérez-Ràfols, Karl Andersson, U. Helena Danielson, Guillermo Rodrigo and Jos Buijs
Biosensors 2025, 15(3), 175; https://doi.org/10.3390/bios15030175 - 8 Mar 2025
Cited by 1 | Viewed by 1313
Abstract
Reporter systems are widely used to study biomolecular interactions and processes in vivo, representing one of the basic tools used to characterize synthetic regulatory circuits. Here, we developed a method that enables the monitoring of RNA–protein interactions through a reporter system in bacteria [...] Read more.
Reporter systems are widely used to study biomolecular interactions and processes in vivo, representing one of the basic tools used to characterize synthetic regulatory circuits. Here, we developed a method that enables the monitoring of RNA–protein interactions through a reporter system in bacteria with high temporal resolution. For this, we used a Real-Time Protein Expression Assay (RT-PEA) technology for real-time monitoring of a fluorescent reporter protein, while having bacteria growing on solid media. Experimental results were analyzed by fitting a three-variable Gompertz growth model. To validate the method, the interactions between a set of RNA sequences and the RNA-binding protein (RBP) Musashi-1 (MSI1) were evaluated, as well as the allosteric modulation of the interaction by a small molecule (oleic acid). This new approach proved to be suitable to quantitatively characterize RNA–RBP interactions, thereby expanding the toolbox to study molecular interactions in living bacteria, including allosteric modulation, with special relevance for systems that are not suitable to be studied in liquid media. Full article
(This article belongs to the Special Issue Microbial Biosensor: From Design to Applications)
Show Figures

Figure 1

26 pages, 8774 KB  
Review
RNA Binding Proteins as Potential Therapeutic Targets in Colorectal Cancer
by Vikash Singh, Amandeep Singh, Alvin John Liu, Serge Y. Fuchs, Arun K. Sharma and Vladimir S. Spiegelman
Cancers 2024, 16(20), 3502; https://doi.org/10.3390/cancers16203502 - 16 Oct 2024
Cited by 10 | Viewed by 4617
Abstract
RNA-binding proteins (RBPs) play critical roles in regulating post-transcriptional gene expression, managing processes such as mRNA splicing, stability, and translation. In normal intestine, RBPs maintain the tissue homeostasis, but when dysregulated, they can drive colorectal cancer (CRC) development and progression. Understanding the molecular [...] Read more.
RNA-binding proteins (RBPs) play critical roles in regulating post-transcriptional gene expression, managing processes such as mRNA splicing, stability, and translation. In normal intestine, RBPs maintain the tissue homeostasis, but when dysregulated, they can drive colorectal cancer (CRC) development and progression. Understanding the molecular mechanisms behind CRC is vital for developing novel therapeutic strategies, and RBPs are emerging as key players in this area. This review highlights the roles of several RBPs, including LIN28, IGF2BP1–3, Musashi, HuR, and CELF1, in CRC. These RBPs regulate key oncogenes and tumor suppressor genes by influencing mRNA stability and translation. While targeting RBPs poses challenges due to their complex interactions with mRNAs, recent advances in drug discovery have identified small molecule inhibitors that disrupt these interactions. These inhibitors, which target LIN28, IGF2BPs, Musashi, CELF1, and HuR, have shown promising results in preclinical studies. Their ability to modulate RBP activity presents a new therapeutic avenue for treating CRC. In conclusion, RBPs offer significant potential as therapeutic targets in CRC. Although technical challenges remain, ongoing research into the molecular mechanisms of RBPs and the development of selective, potent, and bioavailable inhibitors should lead to more effective treatments and improved outcomes in CRC. Full article
Show Figures

Figure 1

18 pages, 5405 KB  
Article
Altered PLCβ/IP3/Ca2+ Signaling Pathway Activated by GPRCs in Olfactory Neuronal Precursor Cells Derived from Patients Diagnosed with Schizophrenia
by Zuly A. Sánchez-Florentino, Bianca S. Romero-Martínez, Edgar Flores-Soto, Luis M. Montaño, Bettina Sommer, Marcela Valdés-Tovar, Jesús Argueta, Eduardo Calixto, Arnoldo Aquino-Gálvez, Manuel Castillejos-López, Héctor Serrano, Juan C. Gomez-Verjan, Germán O. López-Riquelme, Gloria A. Benítez-King, Ruth Jaimez and Héctor Solís-Chagoyán
Biomedicines 2024, 12(10), 2343; https://doi.org/10.3390/biomedicines12102343 - 15 Oct 2024
Cited by 2 | Viewed by 3102
Abstract
Background: Schizophrenia (SZ) is a multifactorial chronic psychiatric disorder with a worldwide prevalence of 1%. Altered expression of PLCβ occurs in SZ patients, suggesting alterations in the PLCβ/IP3/Ca2+ signaling pathway. This cascade regulates critical cellular processes in all cell [...] Read more.
Background: Schizophrenia (SZ) is a multifactorial chronic psychiatric disorder with a worldwide prevalence of 1%. Altered expression of PLCβ occurs in SZ patients, suggesting alterations in the PLCβ/IP3/Ca2+ signaling pathway. This cascade regulates critical cellular processes in all cell types, including the neuronal lineage; however, there is scarce evidence regarding the functionality of this transduction signaling in neuronal cells derived from SZ patients. Objective: We evaluated the functionality of the PLCβ/IP3/Ca2+ pathway in olfactory neuronal precursor cells (hONPCs) obtained from SZ patients. Methods: Cryopreserved hONPCs isolated from SZ patients and healthy subjects (HS) were thawed. The cellular types in subcultures were corroborated by immunodetection of the multipotency and lineage markers SOX-2, Musashi-1, nestin, and β-III tubulin. The PLCβ/IP3/Ca2+ pathway was activated by GPCR (Gq) ligands (ATP, UTP, serotonin, and epinephrine). In addition, PLCβ and IP3R were directly stimulated by perfusing cells with the activators m-3M3FBS and ADA, respectively. Cytosolic Ca2+ was measured by microfluorometry and by Ca2+ imaging. The amount and subcellular distribution of the PLCβ1 and PLCβ3 isoforms were evaluated by confocal immunofluorescence. IP3 concentration was measured by ELISA. Results: The results show that the increase of cytosolic Ca2+ triggered by GPCR ligands or directly through either PLCβ or IP3R activation was significantly lower in SZ-derived hONPCs, regarding HS-derived cells. Moreover, the relative amount of the PLCβ1 and PLCβ3 isoforms and IP3 production stimulated with m-3M3FBS were reduced in SZ-derived cells. Conclusions: Our results suggest an overall functional impairment in the PLCβ/IP3/Ca2+ signaling pathway in SZ-derived hONPCs. Full article
Show Figures

Figure 1

10 pages, 3003 KB  
Article
Integrin β3 Reprogramming Stemness in HER2-Positive Breast Cancer Cell Lines
by Asiye Busra Boz Er
Biology 2024, 13(6), 429; https://doi.org/10.3390/biology13060429 - 11 Jun 2024
Cited by 7 | Viewed by 2731
Abstract
HER2-positive breast cancer, characterised by overexpressed HER2 levels, is associated with aggressive tumour behaviour and poor prognosis. Trastuzumab is a standard treatment; however, approximately 50% of patients develop resistance within one year. This study investigates the role of ITGβ3 in promoting stemness and [...] Read more.
HER2-positive breast cancer, characterised by overexpressed HER2 levels, is associated with aggressive tumour behaviour and poor prognosis. Trastuzumab is a standard treatment; however, approximately 50% of patients develop resistance within one year. This study investigates the role of ITGβ3 in promoting stemness and resistance in HER2-positive breast cancer cell lines (HCC1954 and SKBR3). The findings demonstrate that chronic exposure to trastuzumab upregulates stem cell markers (SOX2, OCT4, KLF4, NANOG, SALL4, ALDH, BMI1, Nestin, Musashi 1, TIM3, CXCR4). Given the documented role of RGD-binding integrins in drug resistance and stemness, we specifically investigated their impact on resistant cells. Overexpression of ITGβ3 enhances the expression of these stem cell markers, while silencing ITGβ3 reduces their expression, suggesting a major role for ITGβ3 in maintaining stemness and resistance. Further analysis reveals that ITGβ3 activates the Notch signalling pathway, known for regulating stem cell maintenance. The combination of trastuzumab and cilengitide, an integrin inhibitor, significantly decreases the expression of stem cell markers in resistant cells, indicating a potential therapeutic strategy to overcome resistance. These results identify the importance of ITGβ3 in mediating stemness and trastuzumab resistance through Notch signalling in HER2-positive breast cancer, offering new approaches for enhancing treatment efficacy. Full article
(This article belongs to the Special Issue Cancer Stem Cells Biology)
Show Figures

Figure 1

22 pages, 2173 KB  
Review
Viral Infections, Are They a Trigger and Risk Factor of Alzheimer’s Disease?
by Meagan D. Rippee-Brooks, Wenzhe Wu, Jianli Dong, Miguel Pappolla, Xiang Fang and Xiaoyong Bao
Pathogens 2024, 13(3), 240; https://doi.org/10.3390/pathogens13030240 - 8 Mar 2024
Cited by 15 | Viewed by 6015
Abstract
Alzheimer’s Disease (AD), a progressive and debilitating condition, is reported to be the most common type of dementia, with at least 55 million people believed to be currently affected. Many causation hypotheses of AD exist, yet the intriguing link between viral infection and [...] Read more.
Alzheimer’s Disease (AD), a progressive and debilitating condition, is reported to be the most common type of dementia, with at least 55 million people believed to be currently affected. Many causation hypotheses of AD exist, yet the intriguing link between viral infection and its possible contribution to the known etiology of AD has become an attractive focal point of research for the field and a challenging study task. In this review, we will explore the historical perspective and milestones that led the field to investigate the viral connection to AD. Specifically, several viruses such as Herpes Simplex Virus 1 (HSV-1), Zika virus (ZIKV), and severe cute respiratory syndrome coronavirus 2 (SARS-CoV-2), along with several others mentioned, include the various viruses presently considered within the field. We delve into the strong evidence implicating these viruses in the development of AD such as the lytic replication and axonal transport of HSV-1, the various mechanisms of ZIKV neurotropism through the human protein Musashi-1 (MSI1), and the spread of SARS-CoV-2 through the transfer of the virus through the BBB endothelial cells to glial cells and then to neurons via transsynaptic transfer. We will also explore beyond these mere associations by carefully analyzing the potential mechanisms by which these viruses may contribute to AD pathology. This includes but is not limited to direct neuronal infections, the dysregulation of immune responses, and the impact on protein processing (Aβ42 and hyperphosphorylated tau). Controversies and challenges of the virus–AD relationship emerge as we tease out these potential mechanisms. Looking forward, we emphasize future directions, such as distinct questions and proposed experimentations to explore, that the field should take to tackle the remaining unanswered questions and the glaring research gaps that persist. Overall, this review aims to provide a comprehensive survey of the past, present, and future of the potential link between viral infections and their association with AD development while encouraging further discussion. Full article
Show Figures

Figure 1

22 pages, 2863 KB  
Review
Insights into Zika Virus Pathogenesis and Potential Therapeutic Strategies
by Nohemi Camacho-Concha, María E. Santana-Román, Nilda C. Sánchez, Iván Velasco, Victoria Pando-Robles, Gustavo Pedraza-Alva and Leonor Pérez-Martínez
Biomedicines 2023, 11(12), 3316; https://doi.org/10.3390/biomedicines11123316 - 15 Dec 2023
Cited by 4 | Viewed by 5740
Abstract
Zika virus (ZIKV) has emerged as a significant public health threat, reaching pandemic levels in 2016. Human infection with ZIKV can manifest as either asymptomatic or as an acute illness characterized by symptoms such as fever and headache. Moreover, it has been associated [...] Read more.
Zika virus (ZIKV) has emerged as a significant public health threat, reaching pandemic levels in 2016. Human infection with ZIKV can manifest as either asymptomatic or as an acute illness characterized by symptoms such as fever and headache. Moreover, it has been associated with severe neurological complications in adults, including Guillain–Barre syndrome, and devastating fetal abnormalities, like microcephaly. The primary mode of transmission is through Aedes spp. mosquitoes, and with half of the world’s population residing in regions where Aedes aegypti, the principal vector, thrives, the reemergence of ZIKV remains a concern. This comprehensive review provides insights into the pathogenesis of ZIKV and highlights the key cellular pathways activated upon ZIKV infection. Additionally, we explore the potential of utilizing microRNAs (miRNAs) and phytocompounds as promising strategies to combat ZIKV infection. Full article
(This article belongs to the Special Issue The Role of Cytokines in Health and Disease)
Show Figures

Figure 1

11 pages, 2841 KB  
Article
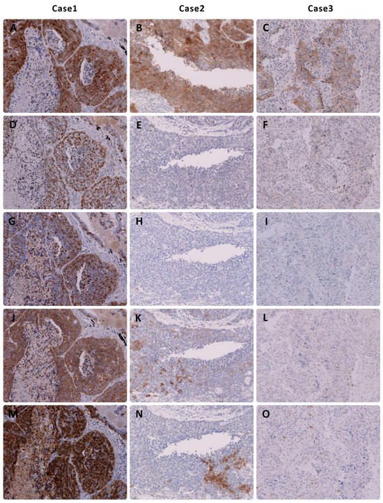
Musashi-1 Is a Novel Immunohistochemical Marker of Neuroendocrine Carcinoma of the Lung
by Yu Izaki, Vishwa Jeet Amatya, Takahiro Kambara, Kei Kushitani, Yoshihiro Miyata, Morihito Okada and Yukio Takeshima
Cancers 2023, 15(23), 5631; https://doi.org/10.3390/cancers15235631 - 29 Nov 2023
Viewed by 2863
Abstract
Small cell lung cancer (SCLC) and large cell neuroendocrine carcinoma (LCNEC) have recently been grouped as lung neuroendocrine carcinomas (NECs). Because these lung NECs are clinically malignant and their treatment strategies differ from those of non-SCLC, the quality of diagnosis has a significant [...] Read more.
Small cell lung cancer (SCLC) and large cell neuroendocrine carcinoma (LCNEC) have recently been grouped as lung neuroendocrine carcinomas (NECs). Because these lung NECs are clinically malignant and their treatment strategies differ from those of non-SCLC, the quality of diagnosis has a significant prognostic impact. The diagnosis of LCNEC requires positive immunohistochemical staining with chromogranin A, synaptophysin, and CD56, along with a morphological diagnosis, and insulinoma-associated protein 1 (INSM1) has been proposed as an additional marker but is still not an ideal or better marker. We investigated Musashi-1 as a novel immunohistochemical marker in 42 patients with SCLCs and 44 with LCNECs who underwent lung resection between 1998 and 2020 at our institution. We found Musashi-1 expression in 98% (41/42) SCLC and in 90% (40/44) LCNEC. These findings were similar to CD56 expression and superior to synaptophysin, chromogranin A, and INSM1. Musashi-1 also tended to show more diffuse and intense staining, especially in LCNEC, with more cases staining > 10% than any other existing markers (Musashi-1, 77%; INSM1, 45%; chromogranin A, 34%; synaptophysin, 41%; and CD56, 66%). In conclusion, we identified Musashi-1 as a novel immunohistochemical staining marker to aid in the diagnosis of lung NEC. Full article
(This article belongs to the Section Cancer Biomarkers)
Show Figures

Figure 1

13 pages, 1863 KB  
Article
Regulation of VEGFR2 and AKT Signaling by Musashi-2 in Lung Cancer
by Igor Bychkov, Iuliia Topchu, Petr Makhov, Alexander Kudinov, Jyoti D. Patel and Yanis Boumber
Cancers 2023, 15(9), 2529; https://doi.org/10.3390/cancers15092529 - 28 Apr 2023
Cited by 4 | Viewed by 3170
Abstract
Lung cancer is the most frequently diagnosed cancer type and the leading cause of cancer-related deaths worldwide. Non-small cell lung cancer (NSCLC) represents most of the diagnoses of lung cancer. Vascular endothelial growth factor receptor-2 (VEGFR2) is a member of the VEGF family [...] Read more.
Lung cancer is the most frequently diagnosed cancer type and the leading cause of cancer-related deaths worldwide. Non-small cell lung cancer (NSCLC) represents most of the diagnoses of lung cancer. Vascular endothelial growth factor receptor-2 (VEGFR2) is a member of the VEGF family of receptor tyrosine kinase proteins, which are expressed on both endothelial and tumor cells, are one of the key proteins contributing to cancer development, and are involved in drug resistance. We previously showed that Musashi-2 (MSI2) RNA-binding protein is associated with NSCLC progression by regulating several signaling pathways relevant to NSCLC. In this study, we performed Reverse Protein Phase Array (RPPA) analysis of murine lung cancer, which suggests that VEGFR2 protein is strongly positively regulated by MSI2. Next, we validated VEGFR2 protein regulation by MSI2 in several human lung adenocarcinoma cell line models. Additionally, we found that MSI2 affected AKT signaling via negative PTEN mRNA translation regulation. In silico prediction analysis suggested that both VEGFR2 and PTEN mRNAs have predicted binding sites for MSI2. We next performed RNA immunoprecipitation coupled with quantitative PCR, which confirmed that MSI2 directly binds to VEGFR2 and PTEN mRNAs, suggesting a direct regulation mechanism. Finally, MSI2 expression positively correlated with VEGFR2 and VEGF-A protein levels in human lung adenocarcinoma samples. We conclude that the MSI2/VEGFR2 axis contributes to lung adenocarcinoma progression and is worth further investigations and therapeutic targeting. Full article
(This article belongs to the Special Issue Prognostic Biomarkers of Lung Cancer)
Show Figures

Figure 1

9 pages, 1018 KB  
Case Report
Detection of a Novel MSI2-C17orf64 Transcript in a Patient with Aggressive Adenocarcinoma of the Gastroesophageal Junction: A Case Report
by Anna Ferrari, Roberto Fiocca, Elena Bonora, Chiara Domizio, Eugenio Fonzi, Davide Angeli, Gian Domenico Raulli, Sandro Mattioli, Giovanni Martinelli and Chiara Molinari
Genes 2023, 14(4), 918; https://doi.org/10.3390/genes14040918 - 15 Apr 2023
Cited by 2 | Viewed by 2753
Abstract
Adenocarcinoma of the esophagus (EAC) and gastroesophageal junction (GEJ-AC) is associated with poor prognosis, treatment resistance and limited systemic therapeutic options. To deeply understand the genomic landscape of this cancer type, and potentially identify a therapeutic target in a neoadjuvant chemotherapy non-responder 48-year-old [...] Read more.
Adenocarcinoma of the esophagus (EAC) and gastroesophageal junction (GEJ-AC) is associated with poor prognosis, treatment resistance and limited systemic therapeutic options. To deeply understand the genomic landscape of this cancer type, and potentially identify a therapeutic target in a neoadjuvant chemotherapy non-responder 48-year-old man, we adopted a multi-omic approach. We simultaneously evaluated gene rearrangements, mutations, copy number status, microsatellite instability and tumor mutation burden. The patient displayed pathogenic mutations of the TP53 and ATM genes and variants of uncertain significance of three kinases genes (ERBB3, CSNK1A1 and RPS6KB2), along with FGFR2 and KRAS high copy number amplification. Interestingly, transcriptomic analysis revealed the Musashi-2 (MSI2)-C17orf64 fusion that has never been reported before. Rearrangements of the RNA-binding protein MSI2 with a number of partner genes have been described across solid and hematological tumors. MSI2 regulates several biological processes involved in cancer initiation, development and resistance to treatment, and deserves further investigation as a potential therapeutic target. In conclusion, our extensive genomic characterization of a gastroesophageal tumor refractory to all therapeutic approaches led to the discovery of the MSI2-C17orf64 fusion. The results underlie the importance of deep molecular analyses enabling the identification of novel patient-specific markers to be monitored during therapy or even targeted at disease evolution. Full article
(This article belongs to the Special Issue Genetic and Genomic Abnormalities in Cancer)
Show Figures

Figure 1

20 pages, 4666 KB  
Article
Musashi-1 and miR-147 Precursor Interaction Mediates Synergistic Oncogenicity Induced by Co-Infection of Two Avian Retroviruses
by Defang Zhou, Longying Ding, Menglu Xu, Xiaoyao Liu, Jingwen Xue, Xinyue Zhang, Xusheng Du, Jing Zhou, Xiyao Cui and Ziqiang Cheng
Cells 2022, 11(20), 3312; https://doi.org/10.3390/cells11203312 - 21 Oct 2022
Cited by 5 | Viewed by 2238
Abstract
Synergism between avian leukosis virus subgroup J (ALV-J) and reticuloendotheliosis virus (REV) has been reported frequently in co-infected chicken flocks. Although significant progress has been made in understanding the tumorigenesis mechanisms of ALV and REV, how these two simple oncogenic retroviruses induce synergistic [...] Read more.
Synergism between avian leukosis virus subgroup J (ALV-J) and reticuloendotheliosis virus (REV) has been reported frequently in co-infected chicken flocks. Although significant progress has been made in understanding the tumorigenesis mechanisms of ALV and REV, how these two simple oncogenic retroviruses induce synergistic oncogenicity remains unclear. In this study, we found that ALV-J and REV synergistically promoted mutual replication, suppressed cellular senescence, and activated epithelial-mesenchymal transition (EMT) in vitro. Mechanistically, structural proteins from ALV-J and REV synergistically activated the expression of Musashi-1(MSI1), which directly targeted pri-miR-147 through its RNA binding site. This inhibited the maturation of miR-147, which relieved the inhibition of NF-κB/KIAA1199/EGFR signaling, thereby suppressing cellular senescence and activating EMT. We revealed a synergistic oncogenicity mechanism induced by ALV-J and REV in vitro. The elucidation of the synergistic oncogenicity of these two simple retroviruses could help in understanding the mechanism of tumorigenesis in ALV-J and REV co-infection and help identify promising molecular targets and key obstacles for the joint control of ALV-J and REV and the development of clinical technologies. Full article
(This article belongs to the Section Cellular Pathology)
Show Figures

Figure 1

18 pages, 4365 KB  
Article
Impact of Musashi-1 and Musashi-2 Double Knockdown on Notch Signaling and the Pathogenesis of Endometriosis
by Theresa Strauß, Burkhard Greve, Michael Gabriel, Nurjannah Achmad, Dhanusha Schwan, Nancy Adriana Espinoza-Sanchez, Antonio Simone Laganà, Ludwig Kiesel, Matti Poutanen, Martin Götte and Sebastian Daniel Schäfer
Int. J. Mol. Sci. 2022, 23(5), 2851; https://doi.org/10.3390/ijms23052851 - 5 Mar 2022
Cited by 18 | Viewed by 4548
Abstract
The stem cell marker and RNA-binding protein Musashi-1 is overexpressed in endometriosis. Musashi-1-siRNA knockdown in Ishikawa cells altered the expression of stem cell related genes, such as OCT-4. To investigate the role of both human Musashi homologues (MSI-1 and MSI-2) in the pathogenesis [...] Read more.
The stem cell marker and RNA-binding protein Musashi-1 is overexpressed in endometriosis. Musashi-1-siRNA knockdown in Ishikawa cells altered the expression of stem cell related genes, such as OCT-4. To investigate the role of both human Musashi homologues (MSI-1 and MSI-2) in the pathogenesis of endometriosis, immortalized endometriotic 12-Z cells and primary endometriotic stroma cells were treated with Musashi-1- and Musashi-2-siRNA. Subsequently, the impact on cell proliferation, cell apoptosis, cell necrosis, spheroid formation, stem cell phenotype and the Notch signaling pathway was studied in vitro. Using the ENDOMET Turku Endometriosis database, the gene expression of stem cell markers and Notch signaling pathway constituents were analyzed according to localization of the endometriosis lesions. The database analysis demonstrated that expression of Musashi and Notch pathway-related genes are dysregulated in patients with endometriosis. Musashi-1/2-double-knockdown increased apoptosis and necrosis and reduced stem cell gene expression, cell proliferation, and the formation of spheroids. Musashi silencing increased the expression of the anti-proliferation mediator p21. Our findings suggest the therapeutic potential of targeting the Musashi–Notch axis. We conclude that the Musashi genes have an impact on Notch signaling and the pathogenesis of endometriosis through the downregulation of proliferation, stemness characteristics and the upregulation of apoptosis, necrosis and of the cell cycle regulator p21. Full article
(This article belongs to the Special Issue Molecular and Cellular Advances in Endometriosis Research)
Show Figures

Figure 1

19 pages, 3037 KB  
Article
Strategic Decoy Peptides Interfere with MSI1/AGO2 Interaction to Elicit Tumor Suppression Effects
by Yi-Ping Yang, Andy Chi-Lung Lee, Liang-Ting Lin, Yi-Wei Chen, Pin-I Huang, Hsin-I Ma, Yi-Chen Chen, Wen-Liang Lo, Yuan-Tzu Lan, Wen-Liang Fang, Chien-Ying Wang, Yung-Yang Liu, Po-Kuei Hsu, Wen-Chang Lin, Chung-Pin Li, Ming-Teh Chen, Chian-Shiu Chien and Mong-Lien Wang
Cancers 2022, 14(3), 505; https://doi.org/10.3390/cancers14030505 - 20 Jan 2022
Cited by 1 | Viewed by 3390
Abstract
Peptide drugs that target protein–protein interactions have attracted mounting research efforts towards clinical developments over the past decades. Increasing reports have indicated that expression of Musashi 1 (MSI1) is tightly correlated to high grade of cancers as well as enrichment of cancer stem [...] Read more.
Peptide drugs that target protein–protein interactions have attracted mounting research efforts towards clinical developments over the past decades. Increasing reports have indicated that expression of Musashi 1 (MSI1) is tightly correlated to high grade of cancers as well as enrichment of cancer stem cells. Treatment failure in malignant tumors glioblastoma multiform (GBM) had also been correlated to CSC-regulating properties of MSI1. It is thus imperative to develop new therapeutics that could effectively improve current regimens used in clinics. MSI1 and AGO2 are two emerging oncogenic molecules that both contribute to GBM tumorigenesis through mRNA regulation of targets involved in apoptosis and cell cycle. In this study, we designed peptide arrays covering the C-terminus of MSI1 and identified two peptides (Pep#11 and Pep#26) that could specifically interfere with the binding with AGO2. Our Biacore analyses ascertained binding between the identified peptides and AGO2. Recombinant reporter system Gaussian luciferase and fluorescent bioconjugate techniques were employed to determine biological functions and pharmacokinetic characteristics of these two peptides. Our data suggested that Pep#11 and Pep#26 could function as decoy peptides by mimicking the interaction function of MSI1 with its binding partner AGO2 in vitro and in vivo. Further experiments using GMB animal models corroborated the ability of Pep#11 and Pep#26 in disrupting MSI1/AGO2 interaction and consequently anti-tumorigenicity and prolonged survival rates. These striking therapeutic efficacies orchestrated by the synthetic peptides were attributed to the decoy function to C-terminal MSI1, especially in malignant brain tumors and glioblastoma. Full article
Show Figures

Graphical abstract

18 pages, 3091 KB  
Article
The RNA-Binding Protein Musashi1 Regulates a Network of Cell Cycle Genes in Group 4 Medulloblastoma
by Mirella Baroni, Gabriela D. A. Guardia, Xiufen Lei, Adam Kosti, Mei Qiao, Tesha Landry, Karl Mau, Pedro A. F. Galante and Luiz O. F. Penalva
Cells 2022, 11(1), 56; https://doi.org/10.3390/cells11010056 - 25 Dec 2021
Cited by 4 | Viewed by 4995
Abstract
Medulloblastoma is the most common malignant brain tumor in children. Treatment with surgery, irradiation, and chemotherapy has improved survival in recent years, but patients are frequently left with devastating neurocognitive and other sequelae. Patients in molecular subgroups 3 and 4 still experience a [...] Read more.
Medulloblastoma is the most common malignant brain tumor in children. Treatment with surgery, irradiation, and chemotherapy has improved survival in recent years, but patients are frequently left with devastating neurocognitive and other sequelae. Patients in molecular subgroups 3 and 4 still experience a high mortality rate. To identify new pathways contributing to medulloblastoma development and create new routes for therapy, we have been studying oncogenic RNA-binding proteins. We defined Musashi1 (Msi1) as one of the main drivers of medulloblastoma development. The high expression of Msi1 is prevalent in Group 4 and correlates with poor prognosis while its knockdown disrupted cancer-relevant phenotypes. Genomic analyses (RNA-seq and RIP-seq) indicated that cell cycle and division are the main biological categories regulated by Msi1 in Group 4 medulloblastoma. The most prominent Msi1 targets include CDK2, CDK6, CCND1, CDKN2A, and CCNA1. The inhibition of Msi1 with luteolin affected the growth of CHLA-01 and CHLA-01R Group 4 medulloblastoma cells and a synergistic effect was observed when luteolin and the mitosis inhibitor, vincristine, were combined. These findings indicate that a combined therapeutic strategy (Msi1 + cell cycle/division inhibitors) could work as an alternative to treat Group 4 medulloblastoma. Full article
(This article belongs to the Special Issue Pathogenesis of Autoimmune Neuronal Disorders)
Show Figures

Figure 1

15 pages, 3309 KB  
Article
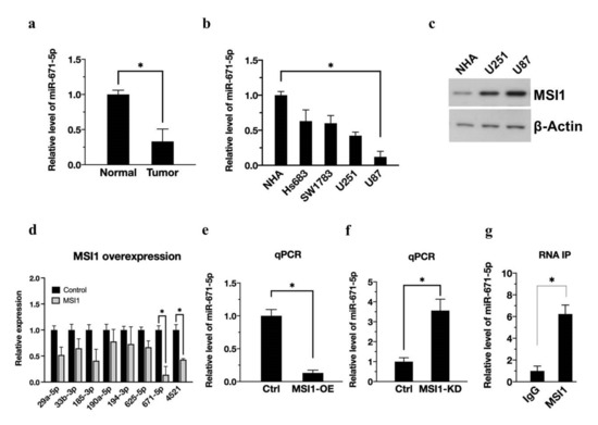
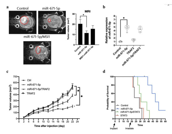
miR-671-5p Inhibition by MSI1 Promotes Glioblastoma Tumorigenesis via Radioresistance, Tumor Motility and Cancer Stem-like Cell Properties
by Jang-Chun Lin, Chun-Yuan Kuo, Jo-Ting Tsai and Wei-Hsiu Liu
Biomedicines 2022, 10(1), 21; https://doi.org/10.3390/biomedicines10010021 - 23 Dec 2021
Cited by 15 | Viewed by 3475
Abstract
MicroRNAs (miRNAs) could be potential biomarkers for glioblastoma multiforme (GBM) prognosis and response to therapeutic agents. We previously demonstrated that the cancer stem cell marker Musashi-1 (MSI1) is an RNA binding protein that promotes radioresistance by increasing downstream RNA stability. To identify that [...] Read more.
MicroRNAs (miRNAs) could be potential biomarkers for glioblastoma multiforme (GBM) prognosis and response to therapeutic agents. We previously demonstrated that the cancer stem cell marker Musashi-1 (MSI1) is an RNA binding protein that promotes radioresistance by increasing downstream RNA stability. To identify that MSI1 interacts with miRNAs and attenuates their function, we also get candidate miRNAs from the mRNA seq by predicting with TargetScan software. miR-671-5p in GBM cells interacts with MSI1 by intersecting the precipitated miRNAs with the predicted miRNAs. Notably, overexpression of MSI1 reversed the inhibitory effect of miR-671-5p. The phenotype of miR-671-5p in GBM cells could affect radiosensitivity by modulating the posttranscriptional activity of STAT3. In addition, miR-671-5p could attenuate tumor migration and cancer stem cell (CSC) characteristics by repressing the posttranscriptional activity of TRAF2. MSI1 may regulate GBM radioresistance, CSCs and tumor motility through miR-671-5p inhibition to increasing STAT3 and TRAF2 presentation. In vivo, the GBM tumor size was inversely correlated with miR-671-5p expression, but tumorigenesis was promoted by STAT3 and TRAF2 activation in the miR-671-5p-positive GBM population. miR-671-5p could be activated as a novel therapeutic target for GBM and has potential application as a predictive biomarker of glioblastoma prognosis. Full article
(This article belongs to the Section Molecular and Translational Medicine)
Show Figures

Graphical abstract

20 pages, 3070 KB  
Article
Double-Stranded RNA Structural Elements Holding the Key to Translational Regulation in Cancer: The Case of Editing in RNA-Binding Motif Protein 8A
by Asra Abukar, Martin Wipplinger, Ananya Hariharan, Suna Sun, Manuel Ronner, Marika Sculco, Agata Okonska, Jelena Kresoja-Rakic, Hubert Rehrauer, Weihong Qi, Victor W. van Beusechem and Emanuela Felley-Bosco
Cells 2021, 10(12), 3543; https://doi.org/10.3390/cells10123543 - 15 Dec 2021
Cited by 6 | Viewed by 4108
Abstract
Mesothelioma is an aggressive cancer associated with asbestos exposure. RNA-binding motif protein 8a (RBM8A) mRNA editing increases in mouse tissues upon asbestos exposure. The aim of this study was to further characterize the role of RBM8A in mesothelioma and the consequences of its [...] Read more.
Mesothelioma is an aggressive cancer associated with asbestos exposure. RNA-binding motif protein 8a (RBM8A) mRNA editing increases in mouse tissues upon asbestos exposure. The aim of this study was to further characterize the role of RBM8A in mesothelioma and the consequences of its mRNA editing. RBM8A protein expression was higher in mesothelioma compared to mesothelial cells. Silencing RBM8A changed splicing patterns in mesothelial and mesothelioma cells but drastically reduced viability only in mesothelioma cells. In the tissues of asbestos-exposed mice, editing of Rbm8a mRNA was associated with increased protein immunoreactivity, with no change in mRNA levels. Increased adenosine deaminase acting on dsRNA (ADAR)-dependent editing of Alu elements in the RBM8A 3′UTR was observed in mesothelioma cells compared to mesothelial cells. Editing stabilized protein expression. The unedited RBM8A 3′UTR had a stronger interaction with Musashi (MSI) compared to the edited form. The silencing of MSI2 in mesothelioma or overexpression of Adar2 in mesothelial cells resulted in increased RBM8A protein levels. Therefore, ADAR-dependent editing contributes to maintaining elevated RBM8A protein levels in mesothelioma by counteracting MSI2-driven downregulation. A wider implication of this mechanism for the translational control of protein expression is suggested by the editing of similarly structured Alu elements in several other transcripts. Full article
Show Figures

Figure 1

Back to TopTop