Sign in to use this feature.

Years

Between: -

Subjects

remove_circle_outline
remove_circle_outline
remove_circle_outline
remove_circle_outline
remove_circle_outline
remove_circle_outline
remove_circle_outline
remove_circle_outline
remove_circle_outline

Journals

remove_circle_outline
remove_circle_outline
remove_circle_outline
remove_circle_outline
remove_circle_outline
remove_circle_outline
remove_circle_outline
remove_circle_outline

Article Types

Countries / Regions

remove_circle_outline
remove_circle_outline
remove_circle_outline
remove_circle_outline
remove_circle_outline

Search Results (668)

Search Parameters:
Keywords = multiple inverters

Order results
Result details
Results per page
Select all
Export citation of selected articles as:
24 pages, 27840 KB  
Article
Decoding Public Perception of Brownfield-Transformed Urban Parks: An Interpretable Machine Learning Framework Integrating XGBoost–SHAP
by Xiaomin Wang, Xiangru Chen, Chao Yang, Zhongyuan Zhao and Xinling Chen
Buildings 2026, 16(8), 1632; https://doi.org/10.3390/buildings16081632 - 21 Apr 2026
Viewed by 224
Abstract
Brownfield-transformed urban parks, particularly those derived from industrial heritage, play a critical role in both cultural preservation and public-space provision. However, existing studies often rely on linear models and general urban contexts, limiting their ability to capture nonlinear, interaction-driven perception and translate analytical [...] Read more.
Brownfield-transformed urban parks, particularly those derived from industrial heritage, play a critical role in both cultural preservation and public-space provision. However, existing studies often rely on linear models and general urban contexts, limiting their ability to capture nonlinear, interaction-driven perception and translate analytical results into design-oriented insights. To address this gap, this study develops an interpretable data-driven framework integrating NLP (natural language processing) with explainable machine learning. Using social media reviews from Shougang Park in Beijing, built environmental elements are identified and structured into four dimensions—Accessibility, Safety, Comfort, and Enjoyment. An XGBoost model combined with SHAP analysis is employed to examine variable importance, nonlinear relationships, and interaction effects. The results reveal that visitor satisfaction is governed by heterogeneous and nonlinear relationships rather than independent additive effects. Several variables exhibit threshold-like, diminishing, and inverted-U-shaped patterns, indicating sensitivity to intensity ranges. More importantly, spatial perception emerges from the nonlinear coupling of multiple elements, forming four representative interaction types: compensatory, inverted-U-shaped, context-dependent, and threshold-like relationships. Key interactions are concentrated around industrial landscape, leisure activities, and supporting facilities. Building on these findings, the study translates interactions into design-oriented strategies, emphasizing synergistic configuration, functional balance, moderated development intensity, and context- sensitive programming. By linking interpretable machine learning with spatial design, this research advances an interaction-oriented paradigm and provides a transferable framework for satisfaction-informed evaluation and optimization of brownfields. Full article
(This article belongs to the Section Architectural Design, Urban Science, and Real Estate)
Show Figures

Figure 1

18 pages, 2828 KB  
Article
Functional Identification of AcsR, a MarR Family Transcriptional Regulator Involved in the Regulation of Aromatic Compound-Degrading Genes in Corynebacterium glutamicum
by Qimiao Shi, Runge Xu, Meng Shao, Shuli Wang, Ruixue Wang, Jinshuo Liu, Xiaona Li, Ruobing Wang, Ting Zou, Mingfei Yang, Meiru Si and Can Chen
Microorganisms 2026, 14(4), 920; https://doi.org/10.3390/microorganisms14040920 - 18 Apr 2026
Viewed by 232
Abstract
The MarR (multiple antibiotic resistance regulator) family regulators, which are widely conserved across various organisms, play pivotal roles in metabolism, stress response mechanisms, and virulence factor production. However, the regulatory functions of these factors in the degradation of aromatic compounds within Corynebacterium glutamicum [...] Read more.
The MarR (multiple antibiotic resistance regulator) family regulators, which are widely conserved across various organisms, play pivotal roles in metabolism, stress response mechanisms, and virulence factor production. However, the regulatory functions of these factors in the degradation of aromatic compounds within Corynebacterium glutamicum remain largely uncharacterized. In this study, we identified a MarR-type regulator, designated AcsR (encoded by ncgl2425), which directly represses the expression of the catechol 2,3-dioxygenase gene ncgl2007 (c23o) and the heavy metal (nickel) transport system permease gene ncgl2351, while activating the expression of ncgl2258 encoding an ABC-type C4-dicarboxylate-binding periplasmic protein. AcsR binds specifically as a dimer to a 6 bp inverted repeat sequence, and this binding is disrupted by catechol in vitro. Correspondingly, catechol induces the expression of c23o in vivo. Phenotypic analysis revealed that the ΔacsR mutant exhibited enhanced resistance to multiple aromatic compounds but increased sensitivity to antibiotics, heavy metals, and oxidants. Collectively, these findings demonstrate that AcsR is an important regulator of stress adaptation in C. glutamicum and provide new insights into the regulatory mechanisms of aromatic compound degradation in this industrially important bacterium. Full article
(This article belongs to the Section Molecular Microbiology and Immunology)
Show Figures

Figure 1

26 pages, 11408 KB  
Article
A 2-GS/s 35.9-fJ/conv.-step Voltage–Time Hybrid Pipelined ADC with Digital Background Calibration in 28-nm CMOS
by Yuan Chang, Chenghao Zhang, Yihang Yang, Chaoyang Zhang, Maliang Liu, Dongdong Chen and Yintang Yang
Micromachines 2026, 17(4), 495; https://doi.org/10.3390/mi17040495 - 17 Apr 2026
Viewed by 207
Abstract
This paper presents a 2-GS/s voltage–time hybrid pipelined analog-to-digital converter (ADC) with a 14-bit digital output, implemented in a 28-nm CMOS process. To alleviate the gain–bandwidth–power trade-off in deeply scaled technologies, the proposed architecture employs a SHA-less front-end and a low-gain inverter-based push–pull [...] Read more.
This paper presents a 2-GS/s voltage–time hybrid pipelined analog-to-digital converter (ADC) with a 14-bit digital output, implemented in a 28-nm CMOS process. To alleviate the gain–bandwidth–power trade-off in deeply scaled technologies, the proposed architecture employs a SHA-less front-end and a low-gain inverter-based push–pull RA for energy-efficient coarse quantization. The residue is then transferred to the time domain via a highly linear constant-current voltage-to-time converter (CC-VTC) and digitized by a four-channel time-interleaved gated-ring-oscillator (GRO) TDC. To recover dynamic linearity degraded by low-gain amplification and interleaving mismatches, a multiplier-less digital background calibration engine is implemented. Leveraging mean absolute value (MAV) statistics and dither-injected least-mean-squares (LMS) algorithms, it effectively compensates for inter-channel and interstage errors with minimal hardware overhead. The prototype occupies an active area of 0.16 mm2. At 2 GS/s, the ADC achieves a Nyquist SNDR of 63.42 dB and an SFDR of 73.71 dB, corresponding to an ENOB of 10.24 bits. Consuming 86.9 mW from a 1-V supply, it achieves a Walden FoM of 35.9 fJ/conv.-step. Measurement results from multiple chips under a wide range of operating conditions verify the robustness of the proposed ADC. Full article
(This article belongs to the Section D1: Semiconductor Devices)
Show Figures

Figure 1

57 pages, 2450 KB  
Article
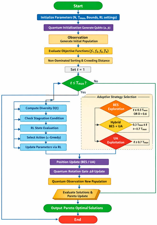
Quantum-Inspired Hybrid Bald Eagle-Ukari Algorithm with Reinforcement Learning for Performance Optimization of Conical Solar Distillers with Sand-Filled Copper Fins: A Novel Bio-Inspired Approach
by Mohamed Loey, Mostafa Elbaz, Hanaa Salem Marie and Heba M. Khalil
AI 2026, 7(4), 145; https://doi.org/10.3390/ai7040145 - 17 Apr 2026
Viewed by 296
Abstract
This study introduces a novel Quantum-Inspired Hybrid Bald Eagle-Ukari Algorithm with Reinforcement Learning (QI-HBEUA-RL) for comprehensive optimization of conical solar distillers equipped with sand-filled copper conical fins. The proposed algorithm synergistically combines quantum computing principles (superposition and entanglement), bio-inspired metaheuristics (Bald Eagle Search [...] Read more.
This study introduces a novel Quantum-Inspired Hybrid Bald Eagle-Ukari Algorithm with Reinforcement Learning (QI-HBEUA-RL) for comprehensive optimization of conical solar distillers equipped with sand-filled copper conical fins. The proposed algorithm synergistically combines quantum computing principles (superposition and entanglement), bio-inspired metaheuristics (Bald Eagle Search and Ukari Algorithm), and reinforcement learning mechanisms to achieve unprecedented optimization performance in complex thermal-hydraulic systems. The QI-HBEUA-RL framework employs quantum-encoded population representation, enabling simultaneous exploration of multiple solution states, while reinforcement learning dynamically adjusts algorithmic parameters based on search landscape characteristics and historical performance data. Experimental validation tested seven distiller configurations in El-Oued, Algeria, under controlled conditions (7.85 kWh/m2/day solar radiation, 42.2 °C ambient temperature). The optimal configuration of copper conical fins with 14 g sand at 0 cm spacing achieved: daily productivity of 7.75 L/m2/day (+61.46% improvement over conventional design), thermal efficiency of 61.9%, exergy efficiency of 4.02%, and economic payback period of 5.8 days. Comprehensive algorithm comparison against six state-of-the-art multi-objective optimizers (NSGA-II, MOEA/D, MOPSO, MOGWO, MOHHO) across 30 independent runs demonstrated statistically significant superiority (p < 0.001, Wilcoxon test). QI-HBEUA-RL achieved 7.42% improvement in hypervolume indicator, 29.35% reduction in inverted generational distance, and 19.49% better solution spacing. Generalization validation on seven benchmark problems (ZDT1-6, DTLZ2, DTLZ7) and three renewable energy applications confirmed algorithm robustness across diverse problem types. Three real-world case studies, remote village water supply (238:1 benefit–cost), industrial facility (100% energy reduction), and emergency relief (740× cost savings) validate practical implementation viability. This research advances solar thermal desalination technology and multi-objective optimization methodologies, providing validated solutions for sustainable freshwater production in water-scarce regions. Full article
Show Figures

Figure 1

30 pages, 1799 KB  
Article
Decision-Aware Multi-Horizon Fault Prediction for Photovoltaic Inverters: Analysis of Threshold-Based Alarm Policies Under Operational Constraints
by Jisung Kim, Tae-Yun Kim, Hong-Sic Yun and Seung-Jun Lee
Sensors 2026, 26(8), 2463; https://doi.org/10.3390/s26082463 - 16 Apr 2026
Viewed by 327
Abstract
Photovoltaic (PV) inverter fault prediction is critical for maintaining system reliability and minimizing energy loss. While recent studies have improved predictive accuracy using data-driven approaches, most evaluations remain focused on offline settings and do not address how probabilistic predictions are translated into operational [...] Read more.
Photovoltaic (PV) inverter fault prediction is critical for maintaining system reliability and minimizing energy loss. While recent studies have improved predictive accuracy using data-driven approaches, most evaluations remain focused on offline settings and do not address how probabilistic predictions are translated into operational decisions. This study investigates multi-horizon fault prediction for PV inverters under real-world constraints, with a particular focus on decision-level behavior. A modular prediction framework is implemented by combining transformer-based TimeXer embeddings with probabilistic classification using XGBoost. The model operates on sliding-window sensor data and produces fault probabilities across multiple future horizons. To support operational use, these probabilities are aggregated into a single risk score, and threshold-based alarm policies are evaluated through a systematic threshold sweep. The results show that predictive performance varies across horizons, with usable lead-time information concentrated in near-term predictions. Under severe class imbalance, imbalance-aware training significantly improves detection performance in precision–recall space, but performance remains sensitive to temporal variation. Most importantly, the threshold-sweep analysis reveals a structural trade-off between detection performance and alarm burden, where achieving moderate early-warning capability requires substantially increased alarm rates. These findings indicate that improving predictive accuracy alone is insufficient for practical deployment. Instead, decision-level behavior must be explicitly considered when designing predictive maintenance systems under operational constraints. Full article
(This article belongs to the Section Fault Diagnosis & Sensors)
Show Figures

Figure 1

22 pages, 1952 KB  
Article
Divergent Roles of SmHMGR2 and a Novel SmHMGR5 in Tanshinone Biosynthesis Revealed by CRISPR/Cas9-Mediated Knockout in Salvia miltiorrhiza
by Ziting Lan, Mei Tian, Jianing Liu, Wenlong Shi, Tong Chen, Qing Ma, Baolong Jin, Yujun Zhao, Haiyan Zhang, Chang-Jiang-Sheng Lai and Guanghong Cui
Int. J. Mol. Sci. 2026, 27(8), 3485; https://doi.org/10.3390/ijms27083485 - 13 Apr 2026
Viewed by 356
Abstract
3-Hydroxy-3-methylglutaryl coenzyme A reductase (HMGR) serves as a key rate-limiting enzyme in the mevalonate pathway and plays a central regulatory role in the biosynthesis of tanshinones. To date, four HMGR family members (SmHMGR1–4) have been identified in Salvia miltiorrhiza. Here, [...] Read more.
3-Hydroxy-3-methylglutaryl coenzyme A reductase (HMGR) serves as a key rate-limiting enzyme in the mevalonate pathway and plays a central regulatory role in the biosynthesis of tanshinones. To date, four HMGR family members (SmHMGR1–4) have been identified in Salvia miltiorrhiza. Here, we cloned and identified a novel member, SmHMGR5, by integrating multiple genomic datasets. Genomically, SmHMGR5 formed an inverted repeat with SmHMGR3 (98.04% homology) and phylogenetically clustered with SmHMGR2. Based on the expression patterns of the five HMGR genes, we further generated SmHMGR2 and SmHMGR5 knockout mutants using CRISPR/Cas9 technology and compared their effects on the accumulation of 12 tanshinones and 4 phenolic acids via UPLC-MS-based metabolomic analysis. Knockout of SmHMGR2 significantly suppressed the accumulation of seven tanshinones, whereas SmHMGR5 knockout downregulated only three tanshinones, and neither mutation affected phenolic acids. Notably, the major compound tanshinone IIA remained stable across different mutants, but tanshinone IIB was markedly reduced upon SmHMGR2 knockout, suggesting complex regulatory mechanisms in tanshinone biosynthesis. These findings provide new insights into the biosynthetic network of tanshinones and establish a theoretical foundation for metabolic engineering strategies aimed at enhancing the production of bioactive constituents in S. miltiorrhiza. Full article
Show Figures

Figure 1

28 pages, 9705 KB  
Article
Enhancing Smart Building Energy Resilience: A Novel Parallel-Series PV Architecture for Urban Partial Shading Mitigation
by Tanveer Abbas, Syed Talha Safeer Gardezi, Noman Khan, Adnan Khan, Shakeel Ahmed and Kambiz Tehrani
Smart Cities 2026, 9(4), 68; https://doi.org/10.3390/smartcities9040068 - 13 Apr 2026
Viewed by 311
Abstract
Building-integrated photovoltaic systems are essential components of smart buildings and sustainable urban infrastructure, contributing to energy efficiency and carbon footprint reduction in smart cities. Mismatch loss, particularly under partial shading, is one of the concerns in photovoltaic (PV) systems, especially in urban environments [...] Read more.
Building-integrated photovoltaic systems are essential components of smart buildings and sustainable urban infrastructure, contributing to energy efficiency and carbon footprint reduction in smart cities. Mismatch loss, particularly under partial shading, is one of the concerns in photovoltaic (PV) systems, especially in urban environments where buildings, trees, and other structures create complex shading patterns. It leads to significant power loss and poor efficiency. Several methods, such as string converters, multi-string converters, central converters, and micro-inverters/power optimizers, have been widely employed to address this issue. These methods suffer from hardware complexity and are good in certain shading patterns only; they remain ineffective otherwise. Power optimizers lead in efficiency under all the shading patterns, whereas string converters lead in hardware simplicity. We propose a novel parallel-series converter to mitigate mismatch losses in smart building applications that is as efficient as power optimizers and as simple as converters. In the proposed parallel-series converter design, multiple PV modules are connected in parallel to a very simple converter, and many such converters are then connected in series to get the final output. The proposed converter is rigorously evaluated for various shading patterns using MATLAB/SIMULINK. A prototype system of 3×2 PV panels is also developed for hardware evaluation. The simulation and hardware results show that the proposed parallel-series converter dominantly competes with power optimizers with much simpler hardware and outperforms the other converters, making it particularly suitable for smart building energy systems where cost-effectiveness and reliability are critical. Full article
(This article belongs to the Topic Application of Smart Technologies in Buildings)
Show Figures

Figure 1

36 pages, 4855 KB  
Article
A Timed Petri Net-Based Dynamic Visitor Guidance Model for Mountain Scenic Areas During Peak Periods
by Binyou Wang, Liyan Lu, Changyong Liang, Xiaohan Yan, Shuping Zhao and Wenxing Lu
Smart Cities 2026, 9(4), 66; https://doi.org/10.3390/smartcities9040066 - 10 Apr 2026
Viewed by 167
Abstract
Tourist congestion and load imbalance during peak periods pose critical challenges to the safe operation and experience assurance of large scenic areas. To address the limitations of traditional management approaches in capturing the dynamic and stochastic nature of tourist flows, this study develops [...] Read more.
Tourist congestion and load imbalance during peak periods pose critical challenges to the safe operation and experience assurance of large scenic areas. To address the limitations of traditional management approaches in capturing the dynamic and stochastic nature of tourist flows, this study develops a dynamic visitor guidance modeling and analysis framework based on a Timed Petri Net. The proposed model provides a formal representation of tourist movements, scenic spot load evolution, and guidance decision mechanisms within a scenic area. Under unified parameter settings and controlled random conditions, multiple visitor guidance strategies with different information coverage scopes are designed, and minute-level simulation experiments are conducted using the Huangshan Scenic Area as a case study. The simulation results show that, compared with unguided tourist flows, the proposed strategies significantly reduce average load levels, alleviate spatial load imbalance, and enhance TS. Using mean–standard deviation analysis, distributional analysis, and dynamic evolution analysis, differences among guidance strategies in terms of load control, visitor experience, and operational stability are systematically evaluated. Furthermore, a quantitative relationship model between tourist satisfaction and scenic area load is constructed, revealing a consistent inverted-U pattern. Robustness tests under multiple random seeds indicate that the main conclusions are not sensitive to specific stochastic realizations. Overall, the simulation results suggest that dynamic visitor guidance may improve load control, visitor experience, and system stability by optimizing the spatiotemporal distribution of tourist flows, thereby providing simulation-based quantitative insights for peak-period management in large scenic areas. Full article
Show Figures

Figure 1

27 pages, 12083 KB  
Article
Construction and Preliminary Application of the 1 h Dataset of Nitrogen Dioxide in China from 2015 to 2024 Based on the GEOS-Chem Full Life Cycle Model
by Hengfei Zhan and Yunpeng Wang
Atmosphere 2026, 17(4), 373; https://doi.org/10.3390/atmos17040373 - 4 Apr 2026
Viewed by 338
Abstract
Due to the influence of multiple factors such as the physical and chemical properties of the atmosphere, the limitations of data sources, and the assumptions of inversion methods, there are many difficulties in inverting the concentration distribution with high temporal and spatial resolution [...] Read more.
Due to the influence of multiple factors such as the physical and chemical properties of the atmosphere, the limitations of data sources, and the assumptions of inversion methods, there are many difficulties in inverting the concentration distribution with high temporal and spatial resolution over a large area near the ground. In this study, the GEOS-Chem chemical transport model was adopted. Through dynamic constraints of emission sources, meteorological fields, and chemical mechanisms, combined with the optimization output of radial basis functions, a 1 km × 1 km hourly near-surface nitrogen dioxide concentration distribution dataset in China from 2015 to 2024 was generated. Based on the analysis of spatial differences and temporal fluctuations, the concentration changes of nitrogen dioxide are closely related to human activities, climate change, and seasonal variations. Thanks to China’s implementation of a large number of proactive pollution control measures, the average annual concentration of nitrogen dioxide has dropped from 19.7 μg/m3 in 2015 to 14.1 μg/m3 in 2024, with a cumulative reduction of 28.43%. The phenomenon of the one-hour average concentration exceeding the limit of 200 μg/m3 has been basically eliminated across the country. Full article
(This article belongs to the Section Air Quality)
Show Figures

Figure 1

20 pages, 707 KB  
Article
Metrological Aspects of Soft Sensors for Estimating the DC-Link Capacitance of Frequency Inverters
by Vinicius S. Claudino, Antonio L. S. Pacheco, Gabriel Thaler and Rodolfo C. C. Flesch
Metrology 2026, 6(2), 25; https://doi.org/10.3390/metrology6020025 - 4 Apr 2026
Viewed by 296
Abstract
The capacitance of the DC link is an important variable for the prediction of remaining useful life and failures in frequency inverters. The direct measurement of the DC-link capacitance in inverters operating under load is technically challenging and generally impractical. Recently, a great [...] Read more.
The capacitance of the DC link is an important variable for the prediction of remaining useful life and failures in frequency inverters. The direct measurement of the DC-link capacitance in inverters operating under load is technically challenging and generally impractical. Recently, a great focus has been given to data-based soft sensors for estimating this variable. These methods, however, are evaluated based only on the estimate errors, and do not take into account the metrological aspects of these estimators. This paper proposes an uncertainty analysis method based on Monte Carlo simulations and bootstrapping that can be applied to all recently published methods for end-of-life (EOL) estimation based on data-driven regression and neural networks. A state-of-the-art model of EOL monitoring based on capacitance estimation was evaluated using the proposed framework, and an experimental study with a frequency converter drive for a brushless DC motor was performed, considering multiple output frequencies, loads and DC-link capacitance conditions. The output distributions are not symmetrical and show that the variable with the most significant impact in the propagated uncertainty is the DC link voltage. The results show confidence interval widths ranging from 12 μF to 61 μF, with wider confidence intervals obtained at higher power setpoints. Full article
(This article belongs to the Collection Measurement Uncertainty)
Show Figures

Figure 1

21 pages, 5929 KB  
Article
Volvo SmartCell: A New Multilevel Battery Propulsion and Power Supply System
by Jonas Forssell, Markus Ekström, Aditya Pratap Singh, Torbjörn Larsson and Jonas Björkholtz
World Electr. Veh. J. 2026, 17(4), 190; https://doi.org/10.3390/wevj17040190 - 3 Apr 2026
Viewed by 1463
Abstract
This research paper presents Volvo SmartCell, an AC battery technology that integrates modular multilevel converters and battery cells to form a unified system for electric vehicle propulsion and power supply. The research work addresses the broader challenge of reducing driveline cost and complexity [...] Read more.
This research paper presents Volvo SmartCell, an AC battery technology that integrates modular multilevel converters and battery cells to form a unified system for electric vehicle propulsion and power supply. The research work addresses the broader challenge of reducing driveline cost and complexity by replacing traditional components such as inverters, onboard chargers, centralized DC/DC converters, vehicle control units and many more. SmartCell uses distributed Cluster Boards comprised of H-bridges which are controlled via wireless communication to generate AC voltage, deliver redundant low voltage power, and support cell level protection mechanisms. The prototype testing demonstrates that the system can supply traction power by engaging clusters according to the required voltage depending on motor speed, achieve AC grid charging by synthesizing sinusoidal voltages without a dedicated charger, and provide autonomous DC/DC operation through cluster level voltage regulation. Simulations further indicate that multilevel voltage generation can reduce switching losses and improve electric machine efficiency compared to conventional systems. Additional benefits include active cell balancing, support for mixed cell chemistries, and high redundancy through multiple independent power branches. Challenges remain in wireless bandwidth limitations and cost optimization of Cluster Boards. Ongoing development aims to enhance communication robustness and validate safety for non-isolated grid charging. Full article
Show Figures

Figure 1

33 pages, 645 KB  
Article
Addressing Issues of SDI Governance and Standardisation: Variety Dynamics Analysis
by Terence Love
ISPRS Int. J. Geo-Inf. 2026, 15(4), 154; https://doi.org/10.3390/ijgi15040154 - 3 Apr 2026
Viewed by 353
Abstract
Variety Dynamics (VD) is a new methodology to identify reasons for failures in spatial data infrastructure (SDI) governance and standardisation as well as potential opportunities for improvement. SDI governance and standardisation situations are often shaped by multiple feedback loops and do not conform [...] Read more.
Variety Dynamics (VD) is a new methodology to identify reasons for failures in spatial data infrastructure (SDI) governance and standardisation as well as potential opportunities for improvement. SDI governance and standardisation situations are often shaped by multiple feedback loops and do not conform to the assumptions needed for causal analysis. This combination is an intrinsic basis for faulty decision and policy making. Variety Dynamics presents geographic information science with a new ability to address the above issues and reveal otherwise hidden structural factors. It shows that most SDI initiatives for change are ineffective because they do not influence variety distributions. Standards are published, coordinating bodies established, and technical platforms deployed without significant changes in equitable outcomes. Variety Dynamics also reveals opportunities for successful SDI policy initiatives leveraging data sovereignty changes that force infrastructure migration and temporarily invert transaction cost structures. After data sovereignty is established, however, any SDI governance and standardisation problems will be likely locked in through path dependencies and accumulated switching costs. Full article
Show Figures

Figure 1

24 pages, 7445 KB  
Article
Development of Cementless Concrete Pipes Incorporating Bundled Fibers: An Alternate to Cement Concrete Pipes
by Faisal Amin, Safeer Abbas, Rashid Hameed, Adeel Faisal and Muhammad Haseeb Alvi
Eng 2026, 7(4), 157; https://doi.org/10.3390/eng7040157 - 1 Apr 2026
Viewed by 543
Abstract
The use of cementless concrete (geopolymer concrete (GPC)) incorporating fly ash and bundled steel fibers to produce full-scale precast concrete pipes is an economical, viable and sustainable solution for sewer infrastructure for decreasing the overall carbon impacts. This research explores the mechanical behavior [...] Read more.
The use of cementless concrete (geopolymer concrete (GPC)) incorporating fly ash and bundled steel fibers to produce full-scale precast concrete pipes is an economical, viable and sustainable solution for sewer infrastructure for decreasing the overall carbon impacts. This research explores the mechanical behavior of precast full-scale pipes (450 mm inner diameter) incorporating cementless concrete and bundled steel fibers. The GPC mixture was produced by completely substituting cement with fly ash generated by the local coal power plant. The bundled steel fibers were locally manufactured from long wires. The proportions investigated of the bundled steel fibers in the GPC pipes were 20 and 40 kg/m3. A total of six full-scale GPC pipes and two conventional cement concrete pipes were cast in a commercial precast pipe unit. The crushing strength under external load was evaluated using the three-edge bearing test (TEBT) on the pipes without fibers, showing comparable cracking and ultimate loads of GPC pipes and conventional cement concrete pipes. Both types of pipes satisfied the strength requirement of ASTM C76 class III. The use of bundled steel fibers in GPC pipes improved the cracking and ultimate loads by 18% and 22%, respectively, when 40 kg/m3 of bundled steel fibers were added. This upgraded the ASTM C76 strength class from class III to IV due to the improved crack resistance and ultimate load. Conventional cement concrete pipes and GPC pipes exhibited similar cracks at the critical regions (springlines, invert and crown). However, GPC pipes with bundled steel fibers showed a well distributed pattern of multiple secondary cracks along the longitudinal axis of the pipes. The final failure was governed by the flexure action and radial tension in the tested pipes. The economic analysis of cement concrete and GPC pipes showed comparable costs. However, the incorporation of fibers increased the cost of GPC pipes due to the limited local availability of proprietary fibers. This study highlights a new horizon of GPC for the manufacturing of sustainable and economical precast pipes as an environmentally friendly substitute to conventional cement concrete pipes for sustainable sewer infrastructure and adds novelty to the current state-of-the-art knowledge. Full article
(This article belongs to the Section Chemical, Civil and Environmental Engineering)
Show Figures

Figure 1

36 pages, 5639 KB  
Article
Multi-Stage Power Conversion and Coordinated Voltage Control for Battery-Based Power Barges Supplying LV and HV AC Loads
by Allahyar Akhbari, Kasper Jessen and Amin Hajizadeh
Electronics 2026, 15(7), 1386; https://doi.org/10.3390/electronics15071386 - 26 Mar 2026
Viewed by 340
Abstract
The growing electrification of ports and maritime transport requires flexible power systems capable of supplying multiple voltage levels with high efficiency and power quality. Battery-based power barges offer a promising solution, but their power conversion systems must handle wide voltage and power ranges [...] Read more.
The growing electrification of ports and maritime transport requires flexible power systems capable of supplying multiple voltage levels with high efficiency and power quality. Battery-based power barges offer a promising solution, but their power conversion systems must handle wide voltage and power ranges while remaining stable under dynamic operating conditions. This paper presents a scalable multi-stage power conversion architecture for battery-based power barges that can supply both low-voltage and high-voltage AC loads from a common DC source. The system combines isolated Dual Active Bridge (DAB) DC–DC converters with a three-level Neutral-Point-Clamped (NPC) inverter. An input-parallel output-series DAB configuration is used for high-voltage operation, enabling modularity and scalability within semiconductor limits. A coordinated control strategy ensures stable DC-link regulation, balanced module operation, and high-quality AC voltage generation. Simulation results confirm stable operation, fast dynamic response, a voltage THD below 4%, and overall efficiency above 95%, demonstrating the suitability of the proposed architecture for future power barge and port electrification applications. Full article
(This article belongs to the Section Industrial Electronics)
Show Figures

Figure 1

18 pages, 12661 KB  
Article
A New Design of MIMO Antenna with Dual-Band/Dual-Polarized Modified PIFAs for Future Handheld Devices
by Haleh Jahanbakhsh Basherlou, Naser Ojaroudi Parchin and Chan Hwang See
Microwave 2026, 2(2), 7; https://doi.org/10.3390/microwave2020007 - 25 Mar 2026
Viewed by 385
Abstract
This paper introduces a compact sub-6 GHz multiple-input multiple-output (MIMO) antenna array developed for 5G smartphone applications. The design employs eight planar inverted-F antenna (PIFA) elements arranged to realize dual-band and dual-polarized operation. The antenna achieves impedance bandwidths of 3.3–3.7 GHz (11.4%) and [...] Read more.
This paper introduces a compact sub-6 GHz multiple-input multiple-output (MIMO) antenna array developed for 5G smartphone applications. The design employs eight planar inverted-F antenna (PIFA) elements arranged to realize dual-band and dual-polarized operation. The antenna achieves impedance bandwidths of 3.3–3.7 GHz (11.4%) and 5.3–5.8 GHz (10%), covering key sub-6 GHz fifth-generation (5G) bands. To enhance diversity performance, the elements are distributed along the edges of the smartphone mainboard, enabling excitation of orthogonal polarization modes while maintaining an overall board size of 75 mm × 150 mm on an FR4 substrate. Even without the use of dedicated decoupling structures, the closely spaced antenna elements exhibit satisfactory isolation levels, varying between −12 dB and −22 dB across the operating bands. The antenna array achieves wide impedance bandwidths of approximately 400 MHz at 3.5 GHz and more than 500 MHz at 5.5 GHz, supporting high data-rate communication. In addition, the proposed system demonstrates very low correlation and active reflection, with envelope correlation coefficient (ECC) values below 0.002 and total active reflection coefficient (TARC) levels better than −20 dB. User interaction effects are also investigated, and the results confirm acceptable SAR levels and stable radiation behavior in the presence of the human body. Owing to its planar, dual-band/dual-polarization capability and compliance with safety requirements, the proposed antenna represents a promising practical solution for contemporary 5G handheld devices and future multi-band mobile platforms. Full article
(This article belongs to the Special Issue Advances in Microwave Devices and Circuit Design)
Show Figures

Graphical abstract

Back to TopTop