Sign in to use this feature.

Years

Between: -

Subjects

remove_circle_outline
remove_circle_outline
remove_circle_outline
remove_circle_outline
remove_circle_outline

Journals

Article Types

Countries / Regions

Search Results (24)

Search Parameters:
Keywords = multi-ingredient performance supplement

Order results
Result details
Results per page
Select all
Export citation of selected articles as:
24 pages, 2277 KB  
Article
Optimized Solid-State Fermentation of Sugar Beet Pulp with Mixed Microbes Improves Its Nutritional Value and Promotes Growth, Health, and Intestinal Function in Yellow Catfish (Pelteobagrus fulvidraco)
by Ning Qiu, Tanqing Chi, Xuan Luo, Hao Yang, Chi Zhang, Hongsen Xu and Xin Liu
Animals 2026, 16(6), 915; https://doi.org/10.3390/ani16060915 - 14 Mar 2026
Viewed by 278
Abstract
The rising cost of conventional protein sources such as soybean meal has prompted the search for sustainable and economical alternatives in aquafeeds. Sugar beet pulp (SBP), an abundant by-product of the sugar industry, possesses nutritional potential but is limited by its high fiber [...] Read more.
The rising cost of conventional protein sources such as soybean meal has prompted the search for sustainable and economical alternatives in aquafeeds. Sugar beet pulp (SBP), an abundant by-product of the sugar industry, possesses nutritional potential but is limited by its high fiber and anti-nutritional factors. Solid-state fermentation (SSF) offers a promising approach to enhance its nutritive value and functional properties. This study evaluated the effects of dietary inclusion of mixed microbial solid-state fermented beet pulp (FBP) on the growth, systemic health and intestinal function of juvenile yellow catfish (Pelteobagrus fulvidraco). First, orthogonal optimization determined Lactiplantibacillus plantarum:Saccharomycopsis fibuligera:Bacillus subtilis = 1:3:3 as the optimal ratio, significantly improving the nutritional profile of FBP. Based on this optimized FBP, an 8-week feeding trial, five isonitrogenous and isolipidic diets were formulated by replacing 0–12% soybean meal with FBP. The results demonstrated that 9% FBP inclusion yielded optimal growth performance and significantly improved muscle texture. At the systemic level, FBP supplementation reduced serum lipid markers and liver enzyme activities while enhancing antioxidant capacity. At the intestinal level, FBP promoted intestinal health by increasing key digestive enzyme (lipase, trypsin, amylase) activities, stimulating villus development, and improving intestinal antioxidant status. Furthermore, gut microbiota analysis revealed that dietary FBP supplementation significantly modulated intestinal microbial composition, with notable enrichment of genera such as Leucobacter. In conclusion, FBP is a multi-functional ingredient that enhances growth, product quality, systemic physiology, and intestinal health in yellow catfish aquaculture. These findings provide a viable strategy for the sustainable utilization of agricultural by-products in aquafeeds. Full article
(This article belongs to the Special Issue Fish Nutrition, Physiology and Management: Second Edition)
Show Figures

Figure 1

19 pages, 1288 KB  
Review
The Ergogenic Potential of Succinic Acid in Exercise Performance and Post-Exercise Recovery: A Systematic Review
by Karol Jędrejko, Oliver Catlin, Maciej Jędrejko, Bożena Muszyńska, Izabela Bat, Susan M. Kleiner, Dominika Granda, Andrzej Pokrywka and Ralf Jäger
Nutrients 2026, 18(5), 870; https://doi.org/10.3390/nu18050870 - 9 Mar 2026
Viewed by 787
Abstract
Background: Succinic acid plays a central role in human energy metabolism as a key intermediate of the Krebs cycle that releases energy accumulated as guanosine triphosphate (GTP). Through its conversion via succinate dehydrogenase (SDH), succinate directly links the Krebs cycle to oxidative [...] Read more.
Background: Succinic acid plays a central role in human energy metabolism as a key intermediate of the Krebs cycle that releases energy accumulated as guanosine triphosphate (GTP). Through its conversion via succinate dehydrogenase (SDH), succinate directly links the Krebs cycle to oxidative phosphorylation (OXPHOS), contributing to adenosine triphosphate (ATP) production. Exercise induces pronounced changes in succinate concentrations in skeletal muscle, blood, and saliva, with responses influenced by training status, exercise modality, and intensity. Objective: This systematic review evaluated the effects of succinate-containing supplements or sole-ingredient succinic acid supplementation on exercise performance and post-exercise recovery in healthy trained individuals. Methods: The review was conducted in accordance with PRISMA guidelines. PubMed/MEDLINE, Scopus, Web of Science, and Google Scholar were searched without date restrictions. Interventional studies assessing succinate-containing supplementation with outcomes related to exercise performance or recovery were included. Methodological quality was evaluated using the Cochrane Risk of Bias 2 tool. This study was registered in advance with the International Prospective Register of Systematic Reviews (PROSPERO, CRD420251237042). Results: Six studies involving 153 participants (mean age: 23 years) met the inclusion criteria. Five of the six included studies were rated as having a high risk of bias, while the only study judged to be at low risk of bias reported no beneficial effects on exercise performance outcomes. Supplementation protocols included daily doses of 300–2040 mg for up to 21 days and a single acute dose of 30 mg/kg, with most interventions administering succinate as part of multi-ingredient formulations rather than as an isolated compound. Three studies reported ergogenic effects in direct performance metrics, including improvements in maximal oxygen uptake, oxygen consumption, anaerobic threshold power, and total work performed. Two additional studies demonstrated favorable physiological adaptations indirectly relevant to exercise performance, including improved acid-base regulation, hematological markers related to oxygen transport, and antioxidant status, although validated performance outcomes were not assessed. Substantial heterogeneity and overall methodological limitations precluded meta-analysis. Conclusions: Current evidence suggests that succinate-containing supplements or sole-ingredient succinic acid supplementation may enhance direct performance outcomes such as aerobic performance, total workload, and indirect physiological markers, e.g., acid-base balance, hematological indicators and antioxidant capacity in healthy trained individuals. However, given that the majority of included studies were at high risk of bias and the only low-risk study reported no ergogenic effects, current evidence does not provide reliable support for performance-enhancing benefits of succinate supplementation. Interpretation is further limited by the predominant use of multi-ingredient formulations, making it difficult to isolate the effects of succinic acid. While biologically plausible mechanisms exist, well-controlled trials using isolated succinic acid are required before conclusions regarding efficacy can be drawn. Full article
(This article belongs to the Special Issue Nutritional Supplements for Endurance Exercise)
Show Figures

Figure 1

28 pages, 1595 KB  
Review
Current Evidence of Ergogenic and Post-Exercise Recovery Effects of Dietary Supplementation with Cordyceps militaris in Humans—A Narrative Review
by Maciej Jędrejko, Karol Jędrejko, Dominika Granda, Katarzyna Kała, Andrzej Pokrywka and Bożena Muszyńska
Nutrients 2026, 18(5), 781; https://doi.org/10.3390/nu18050781 - 27 Feb 2026
Viewed by 1531
Abstract
Cordyceps militaris is an entomopathogenic fungus traditionally used in Asian ethnomedicine and increasingly investigated for its potential health-promoting properties, including immunomodulatory and anti-inflammatory activities. In recent years, it has gained attention as a dietary supplement with possible applications in sports nutrition. This narrative [...] Read more.
Cordyceps militaris is an entomopathogenic fungus traditionally used in Asian ethnomedicine and increasingly investigated for its potential health-promoting properties, including immunomodulatory and anti-inflammatory activities. In recent years, it has gained attention as a dietary supplement with possible applications in sports nutrition. This narrative review summarizes and critically evaluates the current human evidence regarding the ergogenic and post-exercise recovery effects of C. militaris supplementation in healthy individuals. A structured database search was conducted using predefined eligibility criteria, and the methodological quality of included studies was appraised through domain-based risk-of-bias assessment. Five intervention studies published between 2017 and 2024, comprising 321 participants aged 16–35 years, were identified. Supplementation protocols ranged from 1 to 16 weeks, with daily doses of 1–12 g administered either as isolated fungal material or as a part of multi-ingredient formulations. Assessed outcomes included indices of aerobic performance and exercise capacity, such as maximal or peak oxygen uptake (VO2max/VO2peak), time to exhaustion, power output, running performance, and maintenance of peripheral oxygen saturation during high-intensity exercise. Several studies also evaluated biochemical markers related to muscle damage and inflammatory responses, including creatine kinase, blood urea nitrogen, and white blood cell counts. Although some studies reported improvements in selected performance and recovery parameters, the findings were inconsistent. The certainty of the evidence is limited by small sample sizes, heterogeneity of participants and exercise protocols, insufficient reporting of randomization, lack of trial registration in most studies, absence of standardized preparations with quantified bioactive constituents, and the use of multi-ingredient supplements. Well-designed randomized controlled trials using chemically characterized preparations and homogeneous athletic populations are required to clarify the efficacy and practical relevance of C. militaris in sports nutrition. Full article
(This article belongs to the Special Issue Food First: A New Perspective on Sports Nutrition)
Show Figures

Graphical abstract

18 pages, 7789 KB  
Article
Dose-Dependent Responses of Weaned Piglets to Multi-Species Solid-State Fermented Apple Pomace: Enhanced Growth Performance, Intestinal Health, and Gut Microbiota Modulation
by Jiongjie He and Shengyi Wang
Animals 2026, 16(2), 334; https://doi.org/10.3390/ani16020334 - 21 Jan 2026
Viewed by 341
Abstract
Background/Objectives: Apple pomace, a major by-product of juice production, represents both an environmental burden and an underutilized resource. This study aimed to enhance the nutritional value of apple pomace via solid-state fermentation (SSF) to develop a functional feed ingredient and systematically evaluate its [...] Read more.
Background/Objectives: Apple pomace, a major by-product of juice production, represents both an environmental burden and an underutilized resource. This study aimed to enhance the nutritional value of apple pomace via solid-state fermentation (SSF) to develop a functional feed ingredient and systematically evaluate its effects on growth, metabolism, and intestinal health in weaned piglets. Methods: Apple pomace was fermented using a multi-species consortium (Geotrichum candidum, Saccharomyces cerevisiae, Rhizopus oryzae, Bacillus subtilis, and Trichoderma viride). A total of 180 weaned piglets were fed iso-nitrogenous diets containing 0, 2, 4, 6, 8, or 10% fermented apple pomace for 35 days. Growth performance, serum biochemical and immuno-antioxidant indices, diarrhea incidence, jejunal morphology, and fecal microbiota were analyzed. Results: Dietary fermented apple pomace supplementation showed dose-dependent effects. The 8% fermented apple pomace group exhibited optimal growth performance, with increased average daily gain and feed intake and reduced feed-to-gain ratio (p < 0.05). Serum analysis indicated enhanced protein synthesis, antioxidant capacity (T-AOC, SOD, GSH-Px), and immunoglobulin levels (IgA, IgG, IgM), along with reduced urea nitrogen and oxidative stress marker MDA. This group also had the lowest diarrhea rate, associated with improved jejunal villus morphology. Microbiota analysis revealed that 8% fermented apple pomace effectively increased α-diversity, promoted beneficial bacteria (e.g., lactic acid bacteria and butyrate-producing Clostridium sensu stricto_1), and suppressed pathogens (Escherichia coli, Salmonella, Streptococcus). Conclusions: Multi-species SSF successively enhanced the nutritional profile of apple pomace. Inclusion at 8% showed the most favorable response in terms of growth performance, metabolic profile, and immune–antioxidant status in weaned piglets, mediated through improved intestinal morphology and targeted modulation of the gut microbiota toward a more diverse and beneficial ecosystem. These findings support the high-value, functional utilization of apple pomace as a feed additive in swine nutrition. Full article
Show Figures

Figure 1

18 pages, 476 KB  
Review
Pre-Workout Supplements and Their Effects on Cardiovascular Health: An Integrative Review
by Yanesko Fernandes Bella, Samantha Rodrigues Silva Cupido, Pedro Augusto Querido Inacio, Marcelo Luiz Peixoto Sobral and Rodolfo P. Vieira
J. Cardiovasc. Dev. Dis. 2025, 12(4), 112; https://doi.org/10.3390/jcdd12040112 - 24 Mar 2025
Cited by 1 | Viewed by 24539
Abstract
Introduction: Dietary supplements have become a popular aid for improving training performance. Pre-workout supplements contain a mixture of ingredients used to boost physical performance, with some components having been associated with the promotion of cardiovascular health. However, there is insufficient scientific literature on [...] Read more.
Introduction: Dietary supplements have become a popular aid for improving training performance. Pre-workout supplements contain a mixture of ingredients used to boost physical performance, with some components having been associated with the promotion of cardiovascular health. However, there is insufficient scientific literature on the effects of pre-workout supplements, and the studies often have conflicting results. Objective: The aim of this review was to analyze the impact of multi-ingredient pre-workout supplements on cardiovascular health, in order to identify the main adverse effects and the roles of the most common substances in these supplements. Methodology: A systematic search was carried out in the Web of Science and PubMed databases by three independent researchers between January 2010 and August 2024. The inclusion criteria were available articles published in English. Articles that did not evaluate cardiovascular outcomes and the use of pre-workout supplements were excluded. Results: The 24 studies analyzed demonstrated an overall increase in supplement intake. Pre-workout supplements were associated with improved physical performance and possible cardiovascular changes, with these effects being classified as adverse or cardioprotective. This discrepancy in the results may be due to the different dosages and populations investigated (including active and non-active participants, and healthy participants or those with a history of cardiovascular diseases), as well as other factors that correlate with deleterious cardiac conditions. Conclusions: Multi-ingredient pre-workout supplements may offer physical and cardiovascular benefits, including increased energy, focus, endurance, and strength during exercise, as well as having potential positive impacts on blood pressure and triglyceride, low-density lipoprotein (LDL), and homocysteine levels. However, due to the conflicting results of the analyzed studies, additional studies are necessary to fill in the knowledge gaps and establish clearer guidelines for the safe and effective use of these supplements. Full article
(This article belongs to the Special Issue Risk Factors and Prevention of Cardiovascular Diseases)
Show Figures

Figure 1

33 pages, 5885 KB  
Article
Obesity and Metabolic Disease Impair the Anabolic Response to Protein Supplementation and Resistance Exercise: A Retrospective Analysis of a Randomized Clinical Trial with Implications for Aging, Sarcopenic Obesity, and Weight Management
by Mats I. Nilsson, Donald Xhuti, Nicoletta Maria de Maat, Bart P. Hettinga and Mark A. Tarnopolsky
Nutrients 2024, 16(24), 4407; https://doi.org/10.3390/nu16244407 - 23 Dec 2024
Cited by 15 | Viewed by 10008
Abstract
Background: Anabolic resistance accelerates muscle loss in aging and obesity, thus predisposing to sarcopenic obesity. Methods: In this retrospective analysis of a randomized clinical trial, we examined baseline predictors of the adaptive response to three months of home-based resistance exercise, daily physical activity, [...] Read more.
Background: Anabolic resistance accelerates muscle loss in aging and obesity, thus predisposing to sarcopenic obesity. Methods: In this retrospective analysis of a randomized clinical trial, we examined baseline predictors of the adaptive response to three months of home-based resistance exercise, daily physical activity, and protein-based, multi-ingredient supplementation (MIS) in a cohort of free-living, older males (n = 32). Results: Multiple linear regression analyses revealed that obesity and a Global Risk Index for metabolic syndrome (MetS) were the strongest predictors of Δ% gains in lean mass (TLM and ASM), LM/body fat ratios (TLM/%BF, ASM/FM, and ASM/%BF), and allometric LM (ASMI, TLM/BW, TLM/BMI, ASM/BW), with moderately strong, negative correlations to the adaptive response to polytherapy r = −0.36 to −0.68 (p < 0.05). Kidney function, PA level, and chronological age were only weakly associated with treatment outcomes (p > 0.05). Next, we performed a subgroup analysis in overweight/obese participants with at least one other MetS risk factor and examined their adaptive response to polytherapy with two types of protein-based MIS (PLA; collagen peptides and safflower oil, n = 8, M5; whey/casein, creatine, calcium, vitamin D3, and fish oil, n = 12). The M5 group showed greater improvements in LM (ASM; +2% vs. −0.8%), LM/body fat ratios (ASM/FM; +3.8% vs. −5.1%), allometric LM (ASM/BMI; +1.2% vs. −2.5%), strength (leg press; +17% vs. −1.4%), and performance (4-Step-Stair-Climb time; −10.5% vs. +1.1%) vs. the PLA group (p < 0.05). Bone turnover markers, indicative of bone accretion, were increased pre-to-post intervention in the M5 group only (P1NP; p = 0.036, P1NP/CTX ratio; p = 0.088). The overall anabolic response, as indicated by ranking low-to-high responders for Δ% LM (p = 0.0079), strength (p = 0.097), and performance (p = 0.19), was therefore significantly higher in the M5 vs. PLA group (p = 0.013). Conclusions: Our findings confirm that obesity/MetS is a key driver of anabolic resistance in old age and that a high-quality, whey/casein-based MIS is more effective than a collagen-based alternative for maintaining musculoskeletal health in individuals at risk for sarcopenic obesity, even when total daily protein intake exceeds current treatment guidelines. Full article
(This article belongs to the Special Issue Diet and Nutrition Approaches in Obesity Treatment)
Show Figures

Graphical abstract

12 pages, 1378 KB  
Review
Ergogenic and Sympathomimetic Effects of Yohimbine: A Review
by Sophia L. Porrill, Rebecca R. Rogers and Christopher G. Ballmann
Neurol. Int. 2024, 16(6), 1837-1848; https://doi.org/10.3390/neurolint16060131 - 12 Dec 2024
Cited by 4 | Viewed by 16081
Abstract
The purpose of this review is to compile and discuss available evidence in humans on the efficacy of YHM supplementation on performance in different exercise modalities. Yohimbine (YHM) is a naturally occurring alkaloid that induces increases in sympathetic nervous system (SNS) activation effectively [...] Read more.
The purpose of this review is to compile and discuss available evidence in humans on the efficacy of YHM supplementation on performance in different exercise modalities. Yohimbine (YHM) is a naturally occurring alkaloid that induces increases in sympathetic nervous system (SNS) activation effectively initiating “fight or flight” responses. In supplement form, YHM is commonly sold as an isolated product or combined into multi-ingredient exercise supplements and is widely consumed in fitness settings despite the lack of empirical support until recently. YHM primarily acts as an α2-adrenergic receptor antagonist effectively increasing norepinephrine release from sympathetic neurons. YHM has been implicated in improving or altering cardiovascular function, blood flow, lactate metabolism, and muscle function. Emerging evidence has suggested that YHM may have the potential to improve performance in a wide range of exercise modes including endurance, sprint, and resistance exercise. Performance enhancement with YHM is mediated by mechanistic underpinnings of physiological and psychological alterations to exercise responses including increased sympathetic activation, adaptive hemodynamic changes, increased alertness, and decreased fatigue. However, YHM use is not without risk as it has high interindividual variability in bioavailability, can be deceptively potent, lacks widely accepted dosing recommendations, and, when taken in large doses, has been empirically documented to result in serious side effects. Despite this, the evidence presented in this review suggests low doses of YHM are tolerable and may serve as an ideal exercise training aid due to acute enhancement of physical performance. However, safety concerns remain outstanding and temperance should be used when using YHM and similar sympathomimetics. Full article
Show Figures

Figure 1

12 pages, 557 KB  
Brief Report
Motivations for Using Dietary Supplements in Elite Ice Hockey—Controlling Weight and Enhancing Performance
by Sofie Christensen, Astrid Gjelstad, Ingunn Björnsdottir and Fredrik Lauritzen
Nutrients 2024, 16(16), 2667; https://doi.org/10.3390/nu16162667 - 13 Aug 2024
Cited by 3 | Viewed by 3112
Abstract
Background: Excessive or improper use of dietary supplements (DSs) by athletes may cause adverse effects, such as impaired performance or failing a doping test, making it important for athletes to mitigate risk and make well-informed choices when using supplements. Methods: This study used [...] Read more.
Background: Excessive or improper use of dietary supplements (DSs) by athletes may cause adverse effects, such as impaired performance or failing a doping test, making it important for athletes to mitigate risk and make well-informed choices when using supplements. Methods: This study used focus group interviews to examine the attitudes, motivations, and practices related to DSs among male elite ice hockey players. Results: The players used a wide range of products, ranging from vitamins to multi-ingredient pre-workout supplements. Consuming DSs was considered as a practical and convenient way to ingest sufficient calories to gain or maintain the body weight and muscle mass needed to meet the physical requirements of the sport. The athletes demonstrated a lenient and ignorant attitude when acquiring and using supplements, with a non-critical trust in the guidance provided to them by the coach or physician. Having completed basic anti-doping education in the form of an e-learning program did not appear to result in taking a more careful approach to using DSs. Conclusions: Through their DS practices, elite ice hockey players may put themselves at risk for anti-doping rule violations. A comprehensive approach is needed when aiming to prevent unintentional doping in this athlete cohort. Full article
16 pages, 2852 KB  
Article
Polyphenol-Enriched Pectin from Pomegranate Peel: Multi-Objective Optimization of the Eco-Friendly Extraction Process
by Celina Podetti, Mathias Riveros-Gomez, María Celia Román, Daniela Zalazar-García, María Paula Fabani, Germán Mazza and Rosa Rodríguez
Molecules 2023, 28(22), 7656; https://doi.org/10.3390/molecules28227656 - 18 Nov 2023
Cited by 18 | Viewed by 5419
Abstract
A multi-objective optimization was performed using response surface methodology to obtain a high-value-added product, pectin enriched in polyphenols, from pomegranate peel. For this purpose, a green extraction technique that combines citric acid and ultrasound was carried out considering three variables: time, pH, and [...] Read more.
A multi-objective optimization was performed using response surface methodology to obtain a high-value-added product, pectin enriched in polyphenols, from pomegranate peel. For this purpose, a green extraction technique that combines citric acid and ultrasound was carried out considering three variables: time, pH, and temperature. The extraction procedure was optimized using the Box–Behnken design, these being the most suitable conditions, with an extraction time of 34.16 min, a pH of 2.2, and a temperature of 89.87 °C. At this point, the pectin yield was 31.89%, with a total retained polyphenol content of 15.84 mg GAE/g pectin. In addition, the water activity, ash content, equivalent weight, methoxyl content, and degree of esterification were determined for the pectin obtained at the optimal point. This study demonstrates that polyphenol-enriched pectin can be obtained from pomegranate peel via an eco-friendly and efficient method, and that it presents similar properties to commercial pectin, preserving its quality and with potential use as an ingredient or food supplement with a high nutritional value. This work contributes to developing sustainable strategies to valorize pomegranate agro-industrial waste and produce high-value functional ingredients. Full article
Show Figures

Graphical abstract

26 pages, 1450 KB  
Article
Novel Multi-Ingredient Supplement Facilitates Weight Loss and Improves Body Composition in Overweight and Obese Individuals: A Randomized, Double-Blind, Placebo-Controlled Clinical Trial
by Joshua P. Nederveen, Alexander J. Mastrolonardo, Donald Xhuti, Alessia Di Carlo, Katherine Manta, Matthew R. Fuda and Mark A. Tarnopolsky
Nutrients 2023, 15(17), 3693; https://doi.org/10.3390/nu15173693 - 23 Aug 2023
Cited by 27 | Viewed by 20080
Abstract
Background: Despite the growing recognition of the obesity crisis, its rates continue to rise. The current first-line therapies, such as dietary changes, energy restriction, and physical activity, are typically met with poor adherence. Novel nutritional interventions can address the root causes of obesity, [...] Read more.
Background: Despite the growing recognition of the obesity crisis, its rates continue to rise. The current first-line therapies, such as dietary changes, energy restriction, and physical activity, are typically met with poor adherence. Novel nutritional interventions can address the root causes of obesity, including mitochondrial dysfunction, and facilitate weight loss. Objective: The objective of this study was to investigate the effects of a multi-ingredient nutritional supplement designed to facilitate mitochondrial function and metabolic health outcomes over a 12 wk period. Methods: Fifty-five overweight and/or obese participants (age (mean ± SEM): 26 ± 1; body mass index (BMI) (kg/m2): 30.5 ± 0.6) completed this double-blind, placebo-controlled clinical trial. Participants were randomized to 12 wks of daily consumption of multi-ingredient supplement (MIS; n = 28; containing 50 mg forskolin, 500 mg green coffee bean extract, 500 mg green tea extract, 500 mg beet root extract, 400 mg α-lipoic acid, 200 IU vitamin E, and 200 mg CoQ10) or control placebo (PLA, n = 27; containing microcrystalline cellulose) matched in appearance. The co-primary outcomes were bodyweight and fat mass (kg) changes. The secondary outcomes included other body composition measures, plasma markers of obesity, fatty liver disease biomarkers, resting energy metabolism, blood pressure, physical performance, and quality of life. The post-intervention differences between MIS and PLA were examined via ANCOVA which was adjusted for the respective pre-intervention variables. Results: After adjustment for pre-intervention data, there was a significant difference in weight (p < 0.001) and fat mass (p < 0.001) post-intervention between the PLA and MIS treatment arms. Post-intervention weight and fat mass were significantly lower in MIS. Significant post-intervention differences corrected for baseline were found in markers of clinical biochemistry (AST, p = 0.017; ALT, p = 0.008), molecular metabolism (GDF15, p = 0.028), and extracellular vesicle-associated miRNA species miR-122 and miR-34a in MIS (p < 0.05). Conclusions: Following the 12 wks of MIS supplementation, weight and body composition significantly improved, concomitant with improvements in molecular markers of liver health and metabolism. Full article
(This article belongs to the Special Issue Effects of Phytochemicals on Metabolic Disorders and Human Health)
Show Figures

Graphical abstract

14 pages, 913 KB  
Article
The Effects of a Multi-Ingredient Supplement Containing Wasabia Japonica Extract, Theacrine, and Copper (I) Niacin Chelate on Peripheral Blood Mononuclear Cell DNA Methylation, Transcriptomics, and Sirtuin Activity
by Michael D. Roberts, Michael B. La Monica, Betsy Raub, Jennifer E. Sandrock, Tim N. Ziegenfuss, Ryan Smith, Varun B. Dwaraka and Hector L. Lopez
Physiologia 2023, 3(2), 233-246; https://doi.org/10.3390/physiologia3020016 - 18 Apr 2023
Viewed by 5836
Abstract
Herein, we determined if a multi-ingredient supplement (NAD3; 312 mg of combined Wasabia japonica extract, theacrine, and copper (I)niacin chelate) versus a placebo (CTL) affected peripheral blood mononuclear (PMBC) transcriptomic, DNA methylation, and sirtuin activity profiles in middle-aged adults after 12 weeks of [...] Read more.
Herein, we determined if a multi-ingredient supplement (NAD3; 312 mg of combined Wasabia japonica extract, theacrine, and copper (I)niacin chelate) versus a placebo (CTL) affected peripheral blood mononuclear (PMBC) transcriptomic, DNA methylation, and sirtuin activity profiles in middle-aged adults after 12 weeks of supplementation. Several mRNAs demonstrated interactions (n = 148 at ±1.5-fold change, p < 0.01), and more stringent filtering indicated that 25 mRNAs were upregulated and 29 were downregulated in the NAD3 versus CTL group. Bioinformatics on these 64 mRNAs suggested that DNA conformational alterations may have been promoted with NAD3 supplementation, and this was corroborated with more CpG sites being hypermethylated (p < 0.001) in the CTL versus the NAD3 group when examining pre- to post-intervention changes (369 versus 35). PBMC SIRT activity decreased in CTL participants (p < 0.001), but not in NAD3 participants (p = 0.289), and values at 12 weeks trended higher in NAD3 participants (p = 0.057). Interestingly, the pre- to post- changes in SIRT activity values significantly correlated with changes in PBMC NAD+: NADH values obtained from a previous investigation in these participants (r = 0.534, p = 0.015). In conclusion, the current mRNA and DNA methylation data indirectly suggest that NAD3 supplementation may affect PBMC DNA conformation, while other direct assays suggest that NAD3 supplementation maintains SIRT activity through the potential maintenance of NAD+: NADH levels. However, these results are preliminary due to limited n-sizes and the study being performed in middle-aged adults. Full article
(This article belongs to the Special Issue Feature Papers in Human Physiology–2nd Edition)
Show Figures

Figure 1

13 pages, 330 KB  
Article
Effects of Multi-Ingredient Pre-Workout Supplement and Caffeine on Bench Press Performance: A Single-Blind Cross-Over Study
by Marek Kruszewski, Maciej Merchelski, Artur Kruszewski, Rafał Tabęcki, Maksim Olegovich Aksenov and Łukasz Pągowski
Nutrients 2022, 14(9), 1750; https://doi.org/10.3390/nu14091750 - 22 Apr 2022
Cited by 8 | Viewed by 25044
Abstract
The problem addressed in this study is the appropriateness of using different pre-training supplementation strategies and their ability to improve training performance and psychological measures. The aim of the study is the evaluation of the effectiveness of a multi-ingredient pre-workout supplement (MIPS) containing [...] Read more.
The problem addressed in this study is the appropriateness of using different pre-training supplementation strategies and their ability to improve training performance and psychological measures. The aim of the study is the evaluation of the effectiveness of a multi-ingredient pre-workout supplement (MIPS) containing beta-alanine, L-citrulline malate, arginine alpha-ketoglutarate, L-taurine, L-tyrosine and caffeine compared to an exact dosage of anhydrous caffeine in bench press strength endurance, feeling scale (FS), felt arousal scale (FAS) and session rating of perceived exertion (sRPE). A group of fifteen resistance-trained males, weighing 83.92 ± 8.95 kg and having an average of 5.6 ± 3.38 years of training experience, tested their bench press 10 repetition maximum (79.01 ± 12.13). In a cross-over manner, they participated in two sessions where they were blinded to the order of supplementation they were given: either a MIPS including caffeine or caffeine alone. They completed the bench press strength endurance test with pre- and post-training psychological assessments containing FS, FAS and sRPE. Bench press repetition volume was greater after anhydrous caffeine than MIPS supplementation with no difference in psychological measures. These results indicate that MIPS supplementation is less ergogenic and cost effective than caffeine alone. Full article
(This article belongs to the Special Issue Caffeine in Sport and Exercise)
8 pages, 454 KB  
Article
Acute Effect of Caffeine-Based Multi-Ingredient Supplement on Reactive Agility and Jump Height in Recreational Handball Players
by Piotr Kaczka, Marcin Maciejczyk, Amit Batra, Anna Tabęcka-Łonczyńska and Marek Strzała
Nutrients 2022, 14(8), 1569; https://doi.org/10.3390/nu14081569 - 9 Apr 2022
Cited by 7 | Viewed by 4012
Abstract
Pre-exercise caffeine and guarana-based multi-ingredient supplement (MS) consumption may be more effective for physical performance improvement than caffeine and guarana alone due to the synergistic effect of biologically active ingredients in multi-ingredient supplements. This study aimed to examine the acute effect of MS [...] Read more.
Pre-exercise caffeine and guarana-based multi-ingredient supplement (MS) consumption may be more effective for physical performance improvement than caffeine and guarana alone due to the synergistic effect of biologically active ingredients in multi-ingredient supplements. This study aimed to examine the acute effect of MS on the reactive agility and jump performance in recreational handball male players. A randomized, double-blind, crossover study involved twenty-four male handball players (body mass 74.6 ± 8.8 kg; body height 179 ± 7 cm; age 23.8 ± 1.4 years). Participants were tested under three conditions: placebo, caffeine + guarana (CAF + GUA), or MS ingestion 45 min before exercise tests. Participants performed a reactive agility test (Y-shaped test) and countermovement jump (CMJ). None of the supplements improved countermovement jump height (p = 0.06). The time needed to complete the agility test was significantly (p = 0.02) shorter in the MS condition than in the placebo. The differences in agility between PL vs. CAF + GUA and MS vs. CAF + GUA conditions were not statistically significant (p = 0.88 and p = 0.07, respectively). The results of this study indicate that the caffeine-based multi-ingredient performance was effective in improvement in reactive agility but not in jump height in recreational handball male players. A similar effect was not observed with CAF + GUA ingestion alone. Full article
(This article belongs to the Special Issue Polyphenols for Health and Sport)
Show Figures

Figure 1

12 pages, 1674 KB  
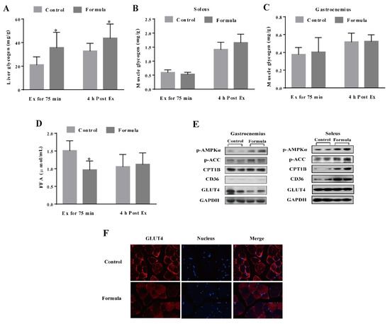
Article
A Multi-Ingredient Formula Ameliorates Exercise-Induced Fatigue by Changing Metabolic Pathways and Increasing Antioxidant Capacity in Mice
by Hui Chen, Xuan Ma, Lixing Cao, Shuang Zhao, Chong Zhao, Shutao Yin and Hongbo Hu
Foods 2021, 10(12), 3120; https://doi.org/10.3390/foods10123120 - 16 Dec 2021
Cited by 17 | Viewed by 4513
Abstract
Multiple mechanisms are involved in exercise-induced fatigue, including energy depletion, metabolite accumulation, and oxidative stress, etc. The mechanistic findings provide a rationale for a multi-targeted approach to exercise-induced fatigue management. This study created a multi-ingredient formula mixed with valine, isoleucine, leucine, β-alanine, creatine, [...] Read more.
Multiple mechanisms are involved in exercise-induced fatigue, including energy depletion, metabolite accumulation, and oxidative stress, etc. The mechanistic findings provide a rationale for a multi-targeted approach to exercise-induced fatigue management. This study created a multi-ingredient formula mixed with valine, isoleucine, leucine, β-alanine, creatine, l-carnitine, quercetin, and betaine, based on the functional characteristics of these agents, and evaluated the preventive effect of this mechanism-based formula on exercise-induced fatigue. Results showed that the 7-d formula supplement significantly increased the running duration time of mice by 14% and the distance by 20% in an exhaustive treadmill test, indicating that the formula could delay fatigue appearance and improve exercise performance. Mechanistically, the formula enhanced fatty acid oxidation and spared liver glycogen by regulating the fat/glucose metabolism-related signaling pathways, including phospho-adenosine monophosphate-activated protein kinase α (p-AMPKα), phospho-acetyl CoA carboxylase (p-ACC), carnitine palmitoyl-transferase 1B (CPT1B), fatty acid translocase (CD36), and glucose transporter type 4 (GLUT4), and increased antioxidant capacity. The findings suggested that the formula tested in this study effectively ameliorated exercise-induced fatigue by targeting multi-signaling pathways, showing promise as a regimen to fight exercise-induced fatigue. Full article
(This article belongs to the Section Food Nutrition)
Show Figures

Graphical abstract

10 pages, 742 KB  
Article
Choline-Based Multi-Ingredient Supplementation Can Improve Explosive Strength during a Fatiguing Task
by Matthew Gage, Kevin Phillips, Byungjoo Noh and Tejin Yoon
Int. J. Environ. Res. Public Health 2021, 18(21), 11400; https://doi.org/10.3390/ijerph182111400 - 29 Oct 2021
Cited by 3 | Viewed by 4582
Abstract
Various choline-based multi-ingredient supplementations (CMS) have been suggested in the current market, but the research is limited. The purpose of this study was to investigate the acute effect of a CMS on physical performance. Fourteen male college football players (20.4 ± 1.0 years) [...] Read more.
Various choline-based multi-ingredient supplementations (CMS) have been suggested in the current market, but the research is limited. The purpose of this study was to investigate the acute effect of a CMS on physical performance. Fourteen male college football players (20.4 ± 1.0 years) participated in a randomized double-blind crossover experiment separated by 7 days. Subjects were given a CMS or a placebo 60 min before physical performance testing measures, including maximum vertical jumps, maximum voluntary isometric contractions (MVIC), maximal voluntary concentric contractions (MVCC), and fatiguing contractions. Four MVICs and seven sets of two MVCCs at various loads (1 N·m to 60% MVIC torque) were performed with the knee extensor muscles while seated on a dynamometer before and after the fatiguing tasks. During the fatiguing tasks, 120 MVCCs (4 sets × 30 reps) were performed with a load equivalent to 20% MVIC. Twitch interpolation technique was used to assess muscle contractile properties and voluntary activation. No significant differences were seen at baseline between sessions for all testing measures including vertical jump height, strength, power, muscle contractile properties and voluntary activation. Rate of torque development and impulse was higher in supplemental session compared to control session throughout the fatiguing contractions (p = 0.018, p < 0.001, respectively). Acute CMS can improve explosive strength by delaying the onset of fatigue. Full article
(This article belongs to the Special Issue Dietary Supplements for Exercise Performance and Recovery)
Show Figures

Figure 1

Back to TopTop