Sign in to use this feature.

Years

Between: -

Subjects

remove_circle_outline
remove_circle_outline
remove_circle_outline
remove_circle_outline
remove_circle_outline
remove_circle_outline
remove_circle_outline
remove_circle_outline
remove_circle_outline

Journals

remove_circle_outline
remove_circle_outline
remove_circle_outline
remove_circle_outline
remove_circle_outline

Article Types

Countries / Regions

Search Results (277)

Search Parameters:
Keywords = modeling nerve signals

Order results
Result details
Results per page
Select all
Export citation of selected articles as:
12 pages, 3003 KB  
Article
Efficacy of Forward and Reverse Suturing Techniques in Enhancing Neural Regeneration and Motor Function Recovery Following Facial Nerve Axotomy
by Jae Min Lee, Yeon Ju Oh, Sung Soo Kim, Youn-Jung Kim and Seung Geun Yeo
J. Clin. Med. 2026, 15(1), 96; https://doi.org/10.3390/jcm15010096 (registering DOI) - 23 Dec 2025
Abstract
Background/Objectives: Facial nerve injury from conditions such as Bell’s palsy, trauma, surgery, and infection leads to facial asymmetry and motor deficits. Axotomy models reproduce peripheral nerve disruption and consequent motor impairment. To compare the effects of forward versus reverse autologous nerve suturing [...] Read more.
Background/Objectives: Facial nerve injury from conditions such as Bell’s palsy, trauma, surgery, and infection leads to facial asymmetry and motor deficits. Axotomy models reproduce peripheral nerve disruption and consequent motor impairment. To compare the effects of forward versus reverse autologous nerve suturing on neural regeneration and motor recovery within the facial nucleus after axotomy. Methods: In rats subjected to facial nerve axotomy, motor recovery was assessed at 8 weeks using whisker movement and blink reflex tests. Immunohistochemistry quantified choline acetyltransferase (ChAT), sirtuin 1 (SIRT1), and Iba-1 as indices of cholinergic function, cellular stress/inflammation modulation, and microglial activation in the facial nucleus. Results: Axotomy significantly reduced whisker and blink scores compared with sham. Both forward and reverse suturing significantly improved these behavioral outcomes versus axotomy. Within the facial nucleus, axotomy decreased ChAT- and SIRT1-positive cells and increased Iba-1 expression, while both suturing techniques increased ChAT and SIRT1 and reduced Iba-1. These changes suggest enhanced cholinergic function, mitigation of stress/inflammatory responses, and attenuation of microglial activation following repair. Conclusions: Forward and reverse suturing were each associated with improved motor function and favorable molecular and cellular changes in the facial nucleus after facial nerve axotomy. These findings support the utility of surgical repair irrespective of graft orientation and highlight involvement of key pathways—cholinergic signaling, SIRT1-related regulation, and microglial activity—in nerve restoration. This work extends our previous study, which focused on peripheral nerve regeneration after forward and reverse suturing, by elucidating how graft orientation affects central facial nucleus responses. By integrating behavioral outcomes with ChAT, Iba-1, and SIRT1 expression, the present study provides novel insight into the central mechanisms underlying motor recovery after facial nerve repair and helps explain why comparable functional outcomes are achieved regardless of graft polarity. Full article
(This article belongs to the Section Otolaryngology)
Show Figures

Figure 1

13 pages, 1782 KB  
Article
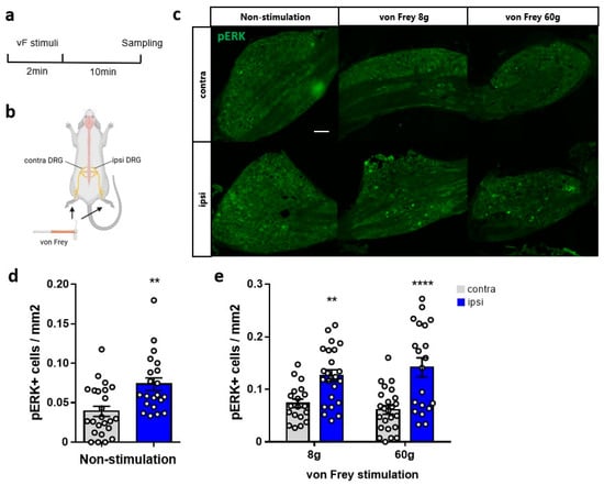
In Vivo Assessment of Peripheral and Spinal Neuronal Activity in the PSNL Model: Insights into Neuropathic Pain Mechanisms
by Daisuke Uta, Takuya Yamane, Sosuke Yoneda, Erika Kasai and Toshiaki Kume
Int. J. Mol. Sci. 2026, 27(1), 124; https://doi.org/10.3390/ijms27010124 - 22 Dec 2025
Abstract
Neuropathic pain represents a critical challenge in medical research and clinical practice. Enhanced peripheral nerve activity and spinal dorsal horn neuronal firing are thought to contribute to the nociceptive hypersensitivities that are observed in chronic pain conditions, including those modeled by partial sciatic [...] Read more.
Neuropathic pain represents a critical challenge in medical research and clinical practice. Enhanced peripheral nerve activity and spinal dorsal horn neuronal firing are thought to contribute to the nociceptive hypersensitivities that are observed in chronic pain conditions, including those modeled by partial sciatic nerve ligation (PSNL). However, the detailed in vivo neuronal response dynamics and underlying mechanisms in the PSNL model remain to be fully clarified. To better understand these mechanisms, we evaluated dorsal root ganglion (DRG) and spinal dorsal horn neuronal activity in the PSNL model using in vivo approaches. Von Frey testing revealed sustained mechanical allodynia in PSNL animals; withdrawal thresholds were significantly reduced up to day 14 post-surgery. Immunohistochemistry revealed a stimulation-dependent increase in phosphorylated extracellular signal-regulated kinase (pERK)-positive neurons in the DRG, thereby indicating heightened peripheral nerve activity. Additionally, electrophysiological recordings demonstrated the enhanced firing of spinal dorsal horn neurons in response to the same stimuli. Notably, DRG pERK expression changes correlated with spinal neuronal firing frequency. Together, these findings suggest that peripheral nerve activity drives spinal neuronal sensitization, thus elucidating both pain mechanisms in the PSNL model and activity-dependent signaling in neuropathic pain. Full article
(This article belongs to the Section Molecular Neurobiology)
Show Figures

Graphical abstract

10 pages, 1485 KB  
Communication
Alleviation of Tri-o-cresyl Phosphate-Induced Myelin Sheath Damage to Sciatic Nerves by Exogenous Progesterone Pretreatment
by Pan Wang, Xiao-Hua Song, Qi Wang, Min Yang, Hai-Yang Xu, Ming-Yuan Xu and Yi-Jun Wu
Toxics 2026, 14(1), 7; https://doi.org/10.3390/toxics14010007 (registering DOI) - 20 Dec 2025
Viewed by 72
Abstract
Some organophosphorus compounds can induce delayed neurotoxicity, which is characterized by ataxia, also known as organophosphate-induced delayed neurotoxicity (OPIDN). The underlying mechanism of axonal degeneration and demyelination in OPIDN is still poorly understood, although progress on the studies has been made. Progesterone is [...] Read more.
Some organophosphorus compounds can induce delayed neurotoxicity, which is characterized by ataxia, also known as organophosphate-induced delayed neurotoxicity (OPIDN). The underlying mechanism of axonal degeneration and demyelination in OPIDN is still poorly understood, although progress on the studies has been made. Progesterone is an important sex hormone with a neuroprotective effect, and a decrease in progesterone level was observed in the hens with OPIDN. To investigate whether exogenous progesterone offers protective effects in OPIDN and to elucidate the underlying mechanisms, we conducted an investigation with adult hens, which is the typical model animal for OPIDN research. The hens were either administrated with a single dose of the classical OPIDN inducer tri-ortho-cresyl phosphate (TOCP) (750 mg/kg body weight, p.o.) or were pretreated with progesterone (2 mg/kg body weight/day, i.p.) prior to TOCP exposure. The results showed that TOCP exposure induced typical OPIDN signs in hens and caused demyelinating lesions in the sciatic nerves. The pretreatment of progesterone delayed and reduced TOCP-induced gait impairment scores and restored the decreased expression of S-100β in the sciatic nerves of TOCP-exposed hens. Moreover, progesterone alleviated the TOCP-induced demyelination of the sciatic nerves. These effects were accompanied by alterations in the protein levels of the ErbB2/p-Akt signaling pathway. These findings indicate that progesterone effectively attenuates TOCP-induced delayed neurotoxicity and protects against myelin damage. This protective effect may be associated with the suppression of TOCP-induced activation of the ErbB2/p-Akt pathway, accompanied by the restoration of S-100β expression. Full article
(This article belongs to the Section Neurotoxicity)
Show Figures

Graphical abstract

18 pages, 702 KB  
Review
Neurotrophic Control of Puberty: From Molecular Signaling to Disorders of Pubertal Timing
by Roberto Paparella, Norma Iafrate, Roberta Lucibello, Arianna Bei, Irene Bernabei, Cinzia Fiorentini, Lavinia Marchetti, Francesca Pastore, Vittorio Maglione, Marcello Niceta, Marco Fiore, Sabrina Venditti, Ida Pucarelli and Luigi Tarani
Curr. Issues Mol. Biol. 2026, 48(1), 3; https://doi.org/10.3390/cimb48010003 - 19 Dec 2025
Viewed by 63
Abstract
The onset of puberty is a critical developmental milestone regulated by complex neuroendocrine networks that integrate genetic, metabolic, and environmental cues. Among the molecular systems coordinating this transition, neurotrophins—including brain-derived neurotrophic factor (BDNF), nerve growth factor, neurotrophin-3, and neurotrophin-4/5—have emerged as important modulators [...] Read more.
The onset of puberty is a critical developmental milestone regulated by complex neuroendocrine networks that integrate genetic, metabolic, and environmental cues. Among the molecular systems coordinating this transition, neurotrophins—including brain-derived neurotrophic factor (BDNF), nerve growth factor, neurotrophin-3, and neurotrophin-4/5—have emerged as important modulators of hypothalamic maturation and the activation of gonadotropin-releasing hormone (GnRH) neurons. Beyond their established roles in neuronal survival and differentiation, neurotrophins contribute to hypothalamic circuit plasticity, influence GnRH neuronal activity, and participate in the integration of metabolic and environmental signals relevant to reproductive maturation. Experimental studies, primarily based on animal and cellular models, demonstrate that BDNF and its receptor play a role in normal pubertal onset, whereas disruptions in neurotrophin signaling have been implicated in central precocious puberty, delayed puberty, and hypogonadotropic hypogonadism. In humans, available evidence is more limited and derives mainly from genetic studies, circulating neurotrophin measurements, and clinical observations. This review provides an integrative synthesis of current experimental and clinical data on neurotrophin-mediated regulation of pubertal timing, highlighting both physiological mechanisms and pathological conditions. While neurotrophins represent promising modulators at the intersection of neurodevelopment, metabolism, and reproduction, further longitudinal and translational human studies are required to define their diagnostic and therapeutic potential in pediatric endocrinology. Full article
(This article belongs to the Section Biochemistry, Molecular and Cellular Biology)
Show Figures

Figure 1

20 pages, 3063 KB  
Article
A Bio-Inspired Artificial Nerve Simulator for Ex Vivo Validation of Implantable Neural Interfaces Equipped with Plug Electrodes
by Daniel Mihai Teleanu, Octavian Narcis Ionescu, Carmen Aura Moldovan, Marian Ion, Adrian Tulbure, Eduard Franti, David Catalin Dragomir, Silviu Dinulescu, Bianca Mihaela Boga, Ana Maria Oproiu, Ancuta Diana-Larisa, Vaduva Mariana, Coman Cristin, Carmen Mihailescu, Mihaela Savin, Gabriela Ionescu, Monica Dascalu, Mark Edward Pogarasteanu, Marius Moga and Mirela Petruta Suchea
Bioengineering 2025, 12(12), 1366; https://doi.org/10.3390/bioengineering12121366 - 16 Dec 2025
Viewed by 172
Abstract
The development of implantable neural interfaces is essential for enabling bidirectional communication between the nervous system and prosthetic devices, yet their evaluation still relies primarily on in vivo models which are costly, variable, and ethically constrained. Here, we report a bio-inspired artificial nerve [...] Read more.
The development of implantable neural interfaces is essential for enabling bidirectional communication between the nervous system and prosthetic devices, yet their evaluation still relies primarily on in vivo models which are costly, variable, and ethically constrained. Here, we report a bio-inspired artificial nerve simulator engineered as a reproducible ex vivo platform for pre-implantation testing of plug-type electrodes. The simulator is fabricated from a conductive hydrogel composite based on reduced graphene oxide (rGO), polyaniline (PANI), agarose, sucrose, and sodium chloride, with embedded conductive channels that replicate the fascicular organization and conductivity of peripheral nerves. The resulting construct exhibits impedance values of ~2.4–2.9 kΩ between electrode needles at 1 kHz, closely matching in vivo measurements (~2 kΩ) obtained in Sus scrofa domesticus nerve tissue. Its structural and electrical fidelity enables systematic evaluation of electrode–nerve contact properties, signal transmission, and insertion behavior under controlled conditions, while reducing reliance on animal experiments. This bio-inspired simulator offers a scalable and physiologically relevant testbed that bridges materials engineering and translational neuroprosthetics, accelerating the development of next-generation implantable neural interfaces. Full article
(This article belongs to the Section Biomedical Engineering and Biomaterials)
Show Figures

Graphical abstract

20 pages, 2484 KB  
Article
Stochastic Models of Neuronal Growth
by Cristian Staii
AppliedMath 2025, 5(4), 170; https://doi.org/10.3390/appliedmath5040170 - 4 Dec 2025
Viewed by 195
Abstract
Neuronal circuits arise as axons and dendrites extend, navigate, and connect to target cells. Axonal growth, in particular, integrates deterministic guidance from substrate mechanics and geometry with stochastic fluctuations generated by signaling, molecular detection, cytoskeletal assembly, and growth cone dynamics. A comprehensive quantitative [...] Read more.
Neuronal circuits arise as axons and dendrites extend, navigate, and connect to target cells. Axonal growth, in particular, integrates deterministic guidance from substrate mechanics and geometry with stochastic fluctuations generated by signaling, molecular detection, cytoskeletal assembly, and growth cone dynamics. A comprehensive quantitative description of this process remains incomplete. We review stochastic models in which Langevin dynamics and the associated Fokker–Planck equation capture axonal motion and turning under combined biases and noise. Paired with experiments, these models yield key parameters, including effective diffusion (motility) coefficients, speed and angle distributions, mean-square displacement, and mechanical measures of cell–substrate coupling, thereby linking single-cell biophysics and intercellular interactions to collective growth statistics and network formation. We further couple the Fokker–Planck description to a mechanochemical actin–myosin–clutch model and perform a linear stability analysis of the resulting dynamics. Routh–Hurwitz criteria identify regimes of steady extension, damped oscillations, and Hopf bifurcations that generate sustained limit cycles. Together, these results clarify the mechanisms that govern axonal guidance and connectivity and inform the design of engineered substrates and neuroprosthetic scaffolds aimed at enhancing nerve repair and regeneration. Full article
Show Figures

Figure 1

53 pages, 4688 KB  
Review
Integrative Neuroimmune Role of the Parasympathetic Nervous System, Vagus Nerve and Gut Microbiota in Stress Modulation: A Narrative Review
by Natalia Kurhaluk, Renata Kołodziejska, Piotr Kamiński and Halina Tkaczenko
Int. J. Mol. Sci. 2025, 26(23), 11706; https://doi.org/10.3390/ijms262311706 - 3 Dec 2025
Viewed by 1473
Abstract
It has been demonstrated that prolonged exposure to stress engenders a plethora of neuropsychiatric, immune and metabolic disorders. However, its pathophysiology transcends the conventional hypothalamic–pituitary–adrenal (HPA) axis. This review addresses the central question of how integrated neural and microbial pathways regulate stress responses [...] Read more.
It has been demonstrated that prolonged exposure to stress engenders a plethora of neuropsychiatric, immune and metabolic disorders. However, its pathophysiology transcends the conventional hypothalamic–pituitary–adrenal (HPA) axis. This review addresses the central question of how integrated neural and microbial pathways regulate stress responses and resilience. We present a model in which the parasympathetic nervous system (particularly the vagus nerve) and the gut microbiota interact to form a bidirectional neuroimmune network that modulates the HPA axis, immune function, neurotransmitter balance, and metabolic adaptation. Key molecular pathways include nitric oxide synthesis via the classical nitric oxide synthase (NOS)-dependent and microbiota-mediated nitrate–nitrite routes, inducible nitric oxide synthase (iNOS) regulation, nuclear factor erythroid 2-related factor 2 (Nrf2) signalling, lysosomal function, autophagy and the cholinergic anti-inflammatory reflex. Other pathways include the gamma-aminobutyric acid (GABA) and serotonin (5-HT) systems, NF-κB (nuclear factor kappa-light-chain-enhancer of activated B cells) signalling, polyamine metabolism and peroxisome proliferator-activated receptor gamma (PPARγ). Intermittent hypoxia training (IHT) enhances mitochondrial function, oxidative stress responses, autonomic balance and gut microbiota composition. This promotes parasympathetic activity and stress resilience that is tailored to the individual. These adaptations support the concept of personalised stress response profiles based on hypoxic adaptability. Clinical implications include combining IHT with vagus nerve stimulation, probiotics, dietary strategies, and stress reduction techniques. Monitoring vagal tone and microbiota composition could also serve as predictive biomarkers for personalised interventions in stress-related disorders. This integrative framework highlights the therapeutic potential of targeting the parasympathetic system and the gut microbiota to modulate stress. Full article
Show Figures

Figure 1

18 pages, 2608 KB  
Article
Toward Brain NaV1.8 Imaging with [11C]Suzetrigine
by Ramya Tokala, Torben D. Pearson, Braeden A. Mair, Sarah Bricault, Rachel Wallace, Hsiao-Ying Wey, Jacob M. Hooker and So Jeong Lee
Pharmaceuticals 2025, 18(12), 1816; https://doi.org/10.3390/ph18121816 - 28 Nov 2025
Viewed by 512
Abstract
Background/Objective: Acute and chronic pain affect millions of individuals, yet there are currently no molecular imaging tools to directly assess pain-related mechanisms in the central nervous system (CNS). The voltage-gated sodium channel NaV1.8 plays a pivotal role in neuropathic pain by [...] Read more.
Background/Objective: Acute and chronic pain affect millions of individuals, yet there are currently no molecular imaging tools to directly assess pain-related mechanisms in the central nervous system (CNS). The voltage-gated sodium channel NaV1.8 plays a pivotal role in neuropathic pain by increasing the excitability of nociceptive neurons following nerve injury or inflammation. In this work, we aimed to develop a novel positron emission tomography (PET) imaging probe for NaV1.8 to facilitate noninvasive quantification of this target in the CNS and thereby advance our understanding of pain neurobiology. Methods: We selected the compound suzetrigine, a U.S. FDA-approved, highly selective non-opioid NaV1.8 inhibitor, as the first candidate for a NaV1.8-targeted PET tracer. The compound was first assessed using in silico docking and CNS multiparameter optimization (MPO) analysis to evaluate target binding and predicted brain penetrability. Radiolabeling was accomplished by O-methylation with [11C]methyl iodide to yield [11C]suzetrigine without structural modification. The tracer was then evaluated using in vitro binding assays, including autoradiography and saturation binding on rat brain tissues, to determine binding parameters (KD, Bmax), and using in vivo PET imaging in rats to assess brain uptake, time–activity curves (TACs), and tracer behavior under baseline and pretreatment conditions. Pretreatment was performed with unlabeled suzetrigine, the P-glycoprotein (P-gp) inhibitor verapamil, and the heterologous NaV1.8 inhibitor A-803467. Results: In silico docking demonstrated favorable binding of suzetrigine to the NaV1.8 active site, and the calculated CNS MPO score (>3.5) suggested adequate brain penetration. Radiochemical synthesis of [11C]suzetrigine via O-methylation yielded a high decay-corrected radiochemical yield (19.2 ± 2.7%, n = 3), excellent purity (>98%, n = 3), and moderate molar activity (62.9 ± 51.8 MBq/nmol, n = 3). Autoradiography on rat brain tissue confirmed saturable and selective binding of [11C]suzetrigine to NaV1.8. Saturation binding assays revealed a Bmax = 93 fmol/mg and a KD = 0.1 nM, supporting the imageability of NaV1.8 in the brain using this tracer. In vivo PET imaging in rats demonstrated rapid and sufficient brain uptake but revealed unexpected tracer behavior: signal intensity markedly increased following pretreatment with either unlabeled suzetrigine or the P-gp inhibitor verapamil, and showed a slight increase after pretreatment with the heterologous NaV1.8 inhibitor A-803467. Detailed analysis of PET images, TACs, and normalized area-under-curve (AUC) values indicated that these atypical uptake patterns were primarily attributable to P-gp-mediated effects, although additional factors may also contribute. Conclusions: [11C]Suzetrigine exhibits high affinity, good brain uptake, and selective target engagement in vitro, supporting its potential as a first-in-class NaV1.8-PET tracer. However, in vivo performance is confounded by P-gp-mediated efflux and possibly other mechanisms that limit accurate quantification of NaV1.8 in the living brain. These findings underscore the critical role of efflux transporters in CNS radiotracer development and highlight the need for design strategies that mitigate P-gp interaction when targeting ion channels in the brain. Future studies will include imaging under constant P-gp inhibition, arterial blood sampling for radiometabolite analysis and full kinetic modeling, and evaluation in non-human primates to assess translational feasibility. Full article
Show Figures

Graphical abstract

31 pages, 8355 KB  
Article
Chronic Overexpression of Neuronal NRG1-III in Mice Causes Long-Term Detrimental Changes in Lower Motor Neurons, Neuromuscular Synapses and Motor Behaviour
by Sara Salvany, Sara Hernández, Anna Casanovas, Sílvia Gras, Lídia Piedrafita, Mar Bosch-Queralt, Markus H. Schwab, Jordi Calderó, Josep E. Esquerda and Olga Tarabal
Int. J. Mol. Sci. 2025, 26(23), 11421; https://doi.org/10.3390/ijms262311421 - 26 Nov 2025
Viewed by 286
Abstract
Neuregulins (NRGs) are ligands of tyrosine kinase receptors from the ErbB family and play multiple developmental roles. NRG1–ErbB signaling regulates myelination and has been associated with amyotrophic lateral sclerosis (ALS) pathology. Given the potential therapeutic relevance of this pathway for motor neuron (MN) [...] Read more.
Neuregulins (NRGs) are ligands of tyrosine kinase receptors from the ErbB family and play multiple developmental roles. NRG1–ErbB signaling regulates myelination and has been associated with amyotrophic lateral sclerosis (ALS) pathology. Given the potential therapeutic relevance of this pathway for motor neuron (MN) diseases, we employed a transgenic (TG) mouse with persistent neuronal overexpression of neuregulin type III (NRG1-III) to investigate its impact on the neuromuscular system. We performed an analysis of phenotypic changes in this TG model, including motor behavior, neuropathological evaluation by immunocytochemistry and ultrastructural examination of the spinal cord, peripheral nerves, and neuromuscular junctions (NMJs). Calcium dynamics in cultured MNs were also examined. We found that cholinergic C-boutons on TG MNs, where NRG1-III typically accumulates, exhibited upregulation of C-bouton-associated proteins and expansion of the subsynaptic cistern (SSC)-associated endoplasmic reticulum. Calcium imaging revealed altered homeostasis in TG MNs, accompanied by the upregulation of molecules linked to axonal plasticity. At NMJs, regressive changes involving autophagic dysregulation were observed. These alterations were accompanied by increased motor activity in behavioral tests. Overall, our findings indicate that persistently elevated NRG1-III signaling compromises MN connectivity and long-term health, a factor to consider when developing therapeutic strategies for neurodegenerative diseases such as ALS. Full article
(This article belongs to the Section Molecular Neurobiology)
Show Figures

Figure 1

17 pages, 47939 KB  
Article
The Effect of RAGE-Diaph1 Signaling Inhibition on the Progression of Peripheral Neuropathy in Diabetic Mice
by Kamila Zglejc-Waszak, Agnieszka Korytko, Bernard Kordas, Andrzej Pomianowski, Bogdan Lewczuk, Joanna Wojtkiewicz, Krzysztof Wąsowicz, Izabella Babińska, Konark Mukherjee and Judyta Karolina Juranek
Int. J. Mol. Sci. 2025, 26(22), 11182; https://doi.org/10.3390/ijms262211182 - 19 Nov 2025
Viewed by 374
Abstract
Diabetic peripheral neuropathy (DPN) is a serious consequence of prolonged hyperglycemia and contributes to the morbidity associated with diabetes. Hyperglycemia enhances the non-enzymic glycation of proteins and the accumulation of Advanced Glycation End Products (AGEs). We employed a diabetic mouse model lacking both [...] Read more.
Diabetic peripheral neuropathy (DPN) is a serious consequence of prolonged hyperglycemia and contributes to the morbidity associated with diabetes. Hyperglycemia enhances the non-enzymic glycation of proteins and the accumulation of Advanced Glycation End Products (AGEs). We employed a diabetic mouse model lacking both Diaph1 and RAGE to elucidate the role of RAGE-Diaph1 signaling in the pathogenesis of DPN. We demonstrate that simultaneous deletion of Diaph1 and RAGE did not change the course or the intensity of hyperglycemia-induced weight loss in mice. However, abrogating RAGE-Diaph1 signaling affects actin cytoskeleton remodeling rates in nerve axons by altering the ratio of the actin-regulating molecules cofilin and profilin. Our experimental results suggest that the loss of RAGE-Diaph1 signaling protects neurons from hyperglycemic conditions. We observed a beneficial effect of abolishing RAGE-Diaph1 signaling on the axonal structure of neuropathic nerves. In addition, we observed that abolishing RAGE-Diaph1 signaling improved motor nerve conduction velocity in the sciatic nerves of hyperglycemic mice. Our data indicate that RAGE-Diaph1 signaling is likely enhanced in chronic hyperglycemia, resulting in aberrant actin dynamics in nerve axons. These defective actin dynamics play a key role in the progression of DPN, leading to structural and functional loss in peripheral nerves. Full article
(This article belongs to the Section Molecular Endocrinology and Metabolism)
Show Figures

Figure 1

14 pages, 1449 KB  
Review
Noise as Medicine: The Role of Microbial and Electrical Noise in Restoring Neuroimmune Tolerance Through Stochastic Resonance
by Eneidy Piña Mojica, Joao Victor Ribeiro and Felipe Fregni
NeuroSci 2025, 6(4), 118; https://doi.org/10.3390/neurosci6040118 - 18 Nov 2025
Viewed by 488
Abstract
The rising prevalence of neuroimmune disorders such as multiple sclerosis and fibromyalgia has renewed interest in the hygiene hypothesis, which posits that reduced early-life microbial exposure deprives the immune system of formative “noise” that calibrates thresholds of tolerance. We extended this framework by [...] Read more.
The rising prevalence of neuroimmune disorders such as multiple sclerosis and fibromyalgia has renewed interest in the hygiene hypothesis, which posits that reduced early-life microbial exposure deprives the immune system of formative “noise” that calibrates thresholds of tolerance. We extended this framework by introducing stochastic resonance (SR), a system phenomenon in which optimally tuned noise enhances weak-signal detection in nonlinear networks, as a potential surrogate for missing microbial variability. As electrical noise and subthreshold stimulation have been shown to modulate cortical excitability and enhance perception, microbial noise may be necessary for sustaining immune plasticity. Conversely, a lack of stimulation, whether microbial or electrical, can lead to maladaptive states characterized by dysregulated signaling and heightened vulnerability to chronic inflammation. Evidence from immunology highlights noise-aware processes, such as T-cell receptor proofreading, NF-κB pulsatility, and cytokine quorum sensing, all of which exploit stochastic fluctuations. Computational tumor–immune models similarly suggest that tuned noise can optimize immune surveillance. Clinical data from neuroscience demonstrate that subsensory electrical noise improves motor excitability and sensory perception, whereas vagus nerve stimulation modulates inflammatory pathways, underscoring translational feasibility. We propose that SR reframes noise from a biological error to a therapeutic resource capable of recalibrating dysregulated neuroimmune thresholds. This conceptual synthesis positions microbial and electrical noise as parallel modulators of tolerance and outlines testable predictions with translational potential for neuroimmune disorders. Full article
Show Figures

Figure 1

13 pages, 874 KB  
Review
Facial Clefts and the Trigeminal Nerve: A Narrative Review of the Literature and Clinical Considerations in the Era of Personalized Medicine
by Natalia Lucangeli, Matilde S. Cannistrà, Domenico Scopelliti, Pasquale Parisi, Domenico Tripodi, Patrick Barbet and Claudio Cannistrà
J. Pers. Med. 2025, 15(11), 556; https://doi.org/10.3390/jpm15110556 - 15 Nov 2025
Viewed by 513
Abstract
Background Facial clefts are rare congenital malformations, occurring in approximately 1 in 700 live births for cleft lip and palate and fewer than 1 in 100,000 for atypical Tessier clefts. They pose significant diagnostic and surgical challenges. While genetic, vascular, and environmental factors [...] Read more.
Background Facial clefts are rare congenital malformations, occurring in approximately 1 in 700 live births for cleft lip and palate and fewer than 1 in 100,000 for atypical Tessier clefts. They pose significant diagnostic and surgical challenges. While genetic, vascular, and environmental factors are well documented, growing embryological evidence suggests that the trigeminal nerve may also contribute to craniofacial development. This narrative review explores the association between trigeminal nerve development and facial clefts, aiming to provide a neurodevelopmental perspective with clinical implications, particularly in the context of personalized medicine, where patient-specific neuroanatomical and developmental factors can guide tailored care. Methods A narrative review of embryological, anatomical, and clinical data was conducted. Histological analyses of malformed fetuses and normal human embryos were integrated with published studies. Clinical findings were compared with Paul Tessier’s facial cleft classification and mapped against trigeminal innervation territories. Results Two groups of facial clefts emerged according to the timing of trigeminal disruption. Early embryonic damage (before 10 weeks of gestation) produces superficial epidermal continuity with fibrotic tissue replacing normal deep structures. Later fetal damage results in complete clefts with full tissue discontinuity. The distribution of these clefts corresponds to trigeminal nerve terminal branch territories, supporting the hypothesis that trigeminal innervation exerts trophic effects on craniofacial morphogenesis through neurohormonal signaling. Conclusions Early impairment of trigeminal development may play a pivotal role in the pathogenesis of certain clefts. The spatial and temporal relationship between nerve development and morphogenesis should be considered in classification and surgical planning. However, limitations of this narrative approach include selective literature coverage and lack of quantitative synthesis. Future directions include single-cell transcriptomics, organoid models, and fetal MRI tractography to clarify trigeminal–mesenchyme interactions and inform therapeutic strategies. These advances may foster a personalized medicine approach, enabling more precise prenatal diagnosis, individualized surgical planning, and optimized long-term outcomes. Full article
(This article belongs to the Special Issue Personalized Medicine for Oral and Maxillofacial Surgery)
Show Figures

Figure 1

15 pages, 293 KB  
Article
Relaxed Boundary Conditions in Poisson–Nernst–Planck Models: Identifying Critical Potentials for Multiple Cations
by Xiangshuo Liu, Henri Ndaya, An Nguyen, Zhenshu Wen and Mingji Zhang
Membranes 2025, 15(11), 339; https://doi.org/10.3390/membranes15110339 - 13 Nov 2025
Viewed by 703
Abstract
Ion channels are protein pores that regulate ionic flow across cell membranes, enabling vital processes such as nerve signaling. They often conduct multiple ionic species simultaneously, leading to complex nonlinear transport phenomena. Because experimental techniques provide only indirect measurements of ion channel currents, [...] Read more.
Ion channels are protein pores that regulate ionic flow across cell membranes, enabling vital processes such as nerve signaling. They often conduct multiple ionic species simultaneously, leading to complex nonlinear transport phenomena. Because experimental techniques provide only indirect measurements of ion channel currents, mathematical models—particularly Poisson–Nernst–Planck (PNP) equations—are indispensable for analyzing the underlying transport mechanisms. In this work, we examine ionic transport through a one-dimensional steady-state PNP model of a narrow membrane channel containing multiple cation species of different valences. The model incorporates a small fixed charge distribution along the channel and imposes relaxed electroneutrality boundary conditions, allowing for a slight charge imbalance in the baths. Using singular perturbation analysis, we first derive approximate solutions that capture the boundary-layer structure at the channel—reservoir interfaces. We then perform a regular perturbation expansion around the neutral reference state (zero fixed charge with electroneutral boundary conditions) to obtain explicit formulas for the steady-state ion fluxes in terms of the system parameters. Through this analytical approach, we identify several critical applied potential values—denoted Vka (for each cation species k), Vb, and Vc—that delineate distinct transport regimes. These critical potentials govern the sign of the fixed charge’s influence on each ion’s flux: depending on whether the applied voltage lies below or above these thresholds, a small positive permanent charge will either enhance or reduce the flux of each ion species. Our findings thus characterize how a nominal fixed charge can nonlinearly modulate multi-ion currents. This insight deepens the theoretical understanding of nonlinear ion transport in channels and may inform the interpretation of current–voltage relations, rectification effects, and selective ionic conduction in multi-ion channel experiments. Full article
12 pages, 3275 KB  
Article
Evaluation of the Effects of Eye Drops for Dry Eyes on Neuronal Pain Receptors in a Primary Culture Model of Trigeminal Ganglion Cells
by Chihiro Sunouchi, Takahiko Hayashi, Satoru Yamagami and Tohru Sakimoto
J. Clin. Med. 2025, 14(22), 8038; https://doi.org/10.3390/jcm14228038 - 13 Nov 2025
Viewed by 375
Abstract
Background: Dry eye disease is a multifactorial ocular surface disorder characterized by tear film instability, inflammation, and neurosensory abnormalities that can lead to corneal pain and discomfort. In this study, we evaluated the effects of specific eye drops for dry eyes on neuronal [...] Read more.
Background: Dry eye disease is a multifactorial ocular surface disorder characterized by tear film instability, inflammation, and neurosensory abnormalities that can lead to corneal pain and discomfort. In this study, we evaluated the effects of specific eye drops for dry eyes on neuronal pain receptors to gain insight into the mechanisms underlying corneal nerve pain in patients with dry eyes using a primary cell culture model of murine trigeminal ganglion cells. Methods: Trigeminal ganglia were obtained from wild-type postnatal day 7–10 mice. Primary cultures were prepared using the cell suspension method. After culturing for one week, the cells were stained with neuron-specific anti-neuronal nuclei, polymodal nociceptor, and transient receptor potential vanilloid 1 (TRPV1) antibodies. The calcium ion probe Fura2-AM® was added to cultured cells after 2 weeks of incubation. The effects of capsaicin alone, in combination with the TRPV1 antagonist AMG9810, and in the presence of components of commercially available eye drops (cyclosporine, diquafosol tetrasodium, or rebamipide) were evaluated by monitoring calcium signals. Results: Neural excitation and capsaicin-induced increase in fluorescence intensity ratio were suppressed by AMG9810, cyclosporine, and diquafosol tetrasodium, but not by rebamipide. Conclusions: Inhibition of cellular excitation by cyclosporine and diquafosol tetrasodium may underlie their clinical pain suppressive effects. The primary culture model described here may serve as a useful tool for future studies on corneal perception. Full article
(This article belongs to the Special Issue Clinical Management of Corneal Diseases)
Show Figures

Figure 1

20 pages, 4762 KB  
Article
TNFR1 Suppression by XPro1595 Reduces Peripheral Neuropathies Associated with Perineural Invasion in Female Mice
by Morgan Zhang, Naijiang Liu, Kesava Asam, Charles Meng, Bradley Aouizerat and Yi Ye
Cells 2025, 14(22), 1749; https://doi.org/10.3390/cells14221749 - 7 Nov 2025
Viewed by 590
Abstract
Perineural invasion (PNI), defined by cancer spreading or invading into the nerve, links to severe pain, recurrence, and poor prognosis. PNI contributes to nerve damage, Schwann cell activation, and sensory neuron dysfunction. Soluble tumor necrosis factor α (solTNFα) binds to TNFR1 to drive [...] Read more.
Perineural invasion (PNI), defined by cancer spreading or invading into the nerve, links to severe pain, recurrence, and poor prognosis. PNI contributes to nerve damage, Schwann cell activation, and sensory neuron dysfunction. Soluble tumor necrosis factor α (solTNFα) binds to TNFR1 to drive inflammation and nerve injury, playing a key role in cancer progression and pain. This study, using a mouse sciatic nerve PNI model, explored whether blocking solTNFα-TNFR1 signaling via TNFR1 knockout or pharmacological inhibition by XPro1595 could reduce PNI-associated pain. Data showed that XPro1595, but not TNFR1 knockout, reduced tumor burden, alleviated mechanical allodynia, and improved muscle function and locomotion, primarily in females. Histological analysis in females showed that XPro1595 increased the number of myelin and dendritic cells while reducing axonal damage that resulted from PNI. In the tumor zone outside the nerve truck, XPro1595 reduced T cell and increased macrophage and dendritic cell numbers. Transcriptomic analysis revealed that XPro1595 in females with PNI upregulated mitochondrial, myelination, motor function, and immune regulation gene pathways while it downregulated inflammatory, extracellular matrix, and tumor progression pathways. Overall, we demonstrated that XPro1595 exhibited antitumor, neuroprotective, and analgesic properties in female mice, likely by promoting neuronal regeneration and mitochondrial function, while reducing inflammation and extracellular remodeling. Full article
Show Figures

Figure 1

Back to TopTop