The Effect of RAGE-Diaph1 Signaling Inhibition on the Progression of Peripheral Neuropathy in Diabetic Mice
Abstract
1. Introduction
2. Results
2.1. Effect of Diaph1 and AGER Deletion on Body Mass and Blood Glucose Levels in Mice
2.2. Potential Role of Diaph1, RAGE, ACTB, PFN1, CFL1 and CFL2 as Well as RhoA Proteins in Progression of DPN
2.3. Double Deletion of Diaph1 and AGER Impacts Molecules Involved in Actin Dynamics in T1D Mouse Model
2.4. Immunoreactivity of ACTB, PFN1, CFL and RhoA upon Deletion of Diaph1 and AGER in T1D Mice
2.5. Deletion of Diaph1 and AGER in Mice Alters ACTB and PFN1 Ratio in Sciatic Nerve
2.6. Deletion of Diaph1 and AGER in Mice Alters CFL and ACTB Ratio in Sciatic Nerve
2.7. Effect of Deletion of Diaph1 and AGER on Primary Mouse Neuronal Cells
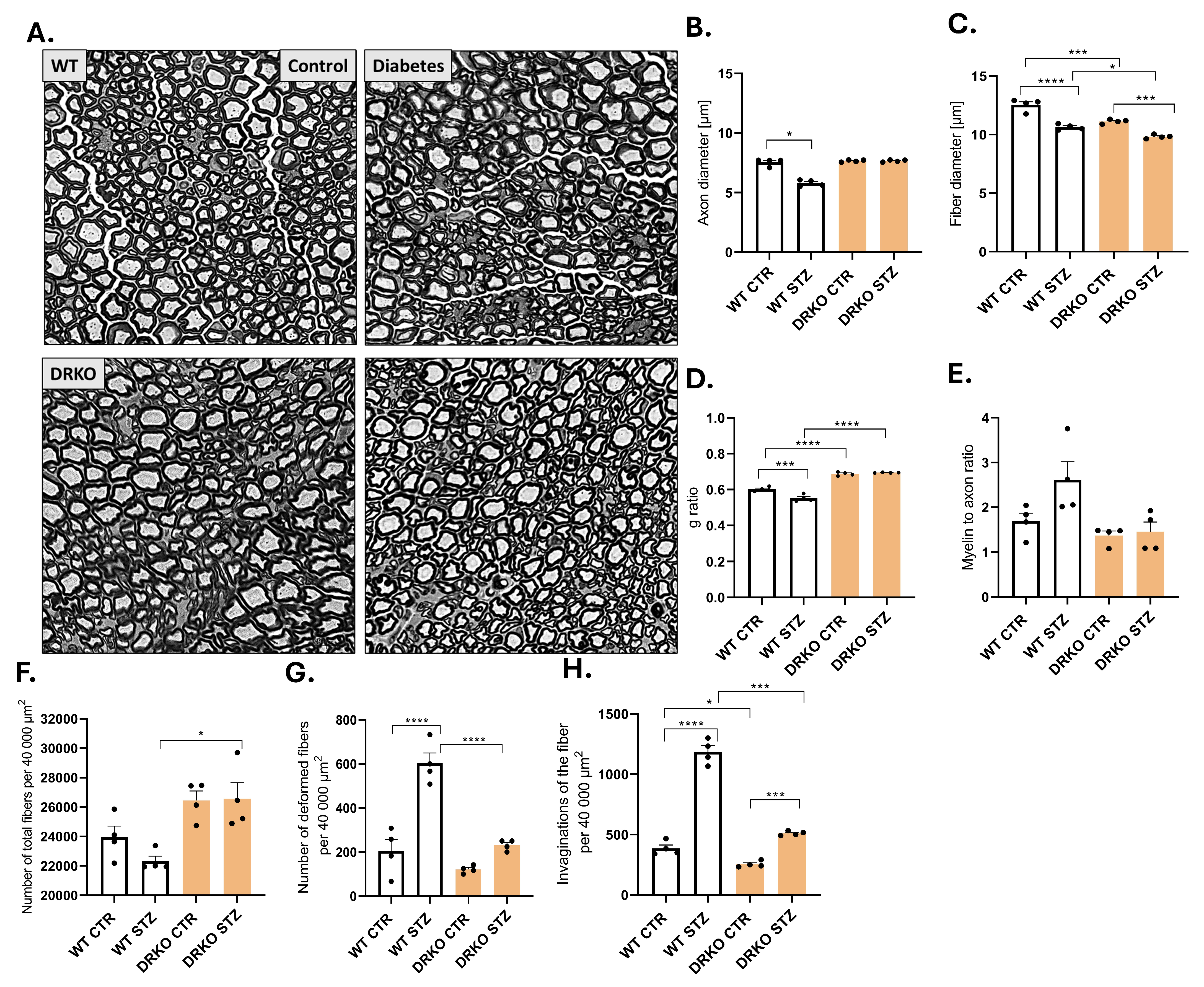
2.8. Concomitant Deletion of Diaph1 and AGER Prevents Hyperglycemia-Induced Morphological Changes in Sciatic Nerve
2.9. Double Deletion of Diaph1 and AGER Prevents NCV Decline in T1D
3. Discussion
4. Materials and Methods
4.1. Animals
4.2. Nerve Conduction Velocity and Morphometric Studies
4.3. Bioinformatic Analysis of Studied Proteins
4.4. Immunofluorescence Staining
4.5. Primary Mouse Neuronal Cell Culture
4.6. Immunostaining of Cultured Neurons
4.7. Statistical Analyses
5. Conclusions
Supplementary Materials
Author Contributions
Funding
Institutional Review Board Statement
Informed Consent Statement
Data Availability Statement
Acknowledgments
Conflicts of Interest
Abbreviations
| ACTB | beta actin |
| AGE | advanced glycation end products |
| CFL | cofilin |
| DPN | diabetic peripheral neuropathy |
| Diaph1 | Diaphanous Related Formin 1 |
| DKO | Diaph1 knockout mouse |
| DRKO | double knockout (Diaph1−/−AGER−/−) |
| FH1 | Formin Homology 1 |
| MNCV | motor nerve conduction velocity |
| NCV | Nerve conduction velocity |
| NFL | Neurofilament light |
| NeuN | neuronal nuclei |
| PKC | Protein kinase C |
| PBS | phosphate-buffered saline |
| RAGE | Receptor for Advanced Glycation End Products |
| RKO | AGER knock-out |
| ROI | region of interest |
| SNCV | Sensory nerve conduction velocity |
| STZ | streptozotocin |
| T1D | Type 1 diabetes |
| WT | Wild type |
References
- Juranek, J.; Mukherjee, K.; Kordas, B.; Załęcki, M.; Korytko, A.; Zglejc-Waszak, K.; Szuszkiewicz, J.; Banach, M. Role of RAGE in the Pathogenesis of Neurological Disorders. Neurosci. Bull. 2022, 38, 1248–1262. [Google Scholar] [CrossRef]
- Zglejc-Waszak, K.; Mukherjee, K.; Korytko, A.; Lewczuk, B.; Pomianowski, A.; Wojtkiewicz, J.; Banach, M.; Załęcki, M.; Nowicka, N.; Jarosławska, J.; et al. Novel insights into the nervous system affected by prolonged hyperglycemia. J. Mol. Med. 2023, 101, 1015–1028. [Google Scholar] [CrossRef]
- Zglejc-Waszak, K.; Mukherjee, K.; Juranek, J.K. The cross-talk between RAGE and DIAPH1 in neurological complications of diabetes: A review. Eur. J. Neurosci. 2021, 54, 5982–5999. [Google Scholar] [CrossRef] [PubMed]
- Zglejc-Waszak, K.; Pomianowski, A.; Wojtkiewicz, J.; Banach, M.; Juranek, J.K. New insights into RAGE/Diaph1 interaction as a modulator of actin cytoskeleton dynamics in peripheral nervous system in long-term hyperglycaemia. Eur. J. Neurosci. 2023, 57, 1642–1656. [Google Scholar] [CrossRef]
- Zglejc-Waszak, K.; Schmidt, A.M.; Juranek, J.K. The receptor for advanced glycation end products and its ligands’ expression in OVE26 diabetic sciatic nerve during the development of length-dependent neuropathy. Neuropathology 2023, 43, 84–94. [Google Scholar] [CrossRef]
- Jarosławska, J.; Kordas, B.; Miłowski, T.; Juranek, J.K. Mammalian Diaphanous1 signalling in neurovascular complications of diabetes. Eur. J. Neurosci. 2024, 59, 2628–2645. [Google Scholar] [CrossRef]
- Nowicka, N.; Szymańska, K.; Juranek, J.; Zglejc-Waszak, K.; Korytko, A.; Załęcki, M.; Chmielewska-Krzesińska, M.; Wąsowicz, K.; Wojtkiewicz, J. The Involvement of RAGE and Its Ligands during Progression of ALS in SOD1 G93A Transgenic Mice. Int. J. Mol. Sci. 2022, 23, 2184. [Google Scholar] [CrossRef]
- Nowicka, N.; Zglejc-Waszak, K.; Juranek, J.; Korytko, A.; Wąsowicz, K.; Chmielewska-Krzesińska, M.; Wojtkiewicz, J. Novel insights into RAGE signaling pathways during the progression of amyotrophic lateral sclerosis in RAGE-deficient SOD1 G93A mice. PLoS ONE 2024, 19, e0299567. [Google Scholar] [CrossRef]
- Nowicka, N.; Juranek, J.; Juranek, J.K.; Wojtkiewicz, J. Risk Factors and Emerging Therapies in Amyotrophic Lateral Sclerosis. Int. J. Mol. Sci. 2019, 20, 2616. [Google Scholar] [CrossRef] [PubMed]
- Bamburg, J.R.; Minamide, L.S.; Wiggan, O.; Tahtamouni, L.H.; Kuhn, T.B. Cofilin and Actin Dynamics: Multiple Modes of Regulation and Their Impacts in Neuronal Development and Degeneration. Cells 2021, 10, 2726. [Google Scholar] [CrossRef] [PubMed]
- Lu, Q.; Lu, L.; Chen, W.; Chen, H.; Xu, X.; Zheng, Z. RhoA/mDia-1/profilin-1 signaling targets microvascular endothelial dysfunction in diabetic retinopathy. Graefes Arch. Clin. Exp. Ophthalmol. 2015, 253, 669–680. [Google Scholar] [CrossRef]
- Hirose, A.; Tanikawa, T.; Mori, H.; Okada, Y.; Tanaka, Y. Advanced glycation end products increase endothelial permeability through the RAGE/Rho signaling pathway. FEBS Lett. 2010, 584, 61–66. [Google Scholar] [CrossRef]
- Zhao, L.; Dong, M.; Wang, D.; Ren, M.; Zheng, Y.; Zheng, H.; Li, C.; Gao, H. Characteristic Metabolic Alterations Identified in Primary Neurons Under High Glucose Exposure. Front. Cell. Neurosci. 2018, 12, 207. [Google Scholar] [CrossRef] [PubMed]
- Semra, Y.K.; Smith, N.C.; Lincoln, J. Comparative effects of high glucose on different adult sympathetic neurons in culture. Neuroreport 2004, 15, 2321–2325. [Google Scholar] [CrossRef]
- Shi, H.; Liu, K.J. Effects of glucose concentration on redox status in rat primary cortical neurons under hypoxia. Neurosci. Lett. 2006, 410, 57–61. [Google Scholar] [CrossRef]
- Russell, J.W.; Golovoy, D.; Vincent, A.M.; Mahendru, P.; Olzmann, J.A.; Mentzer, A.; Feldman, E.L. High glucose-induced oxidative stress and mitochondrial dysfunction in neurons. FASEB J. 2002, 16, 1738–1748. [Google Scholar] [CrossRef] [PubMed]
- Korenbaum, E.; Nordberg, P.; Björkegren-Sjögren, C.; Schutt, C.E.; Lindberg, U.; Karlsson, R. The role of profilin in actin polymerization and nucleotide exchange. Biochemistry 1998, 37, 9274–9283. [Google Scholar] [CrossRef]
- Jaroslawska, J.; Korytko, A.; Zglejc-Waszak, K.; Antonowski, T.; Pomianowski, A.S.; Wasowicz, K.; Wojtkiewicz, J.; Juranek, J.K. Peripheral Neuropathy Presents Similar Symptoms and Pathological Changes in Both High-Fat Diet and Pharmacologically Induced Pre- and Diabetic Mouse Models. Life 2021, 11, 1267. [Google Scholar] [CrossRef]
- Yu, Y. Gold Standard for Diagnosis of DPN. Front. Endocrinol. 2021, 12, 719356. [Google Scholar] [CrossRef]
- Szklarczyk, D.; Kirsch, R.; Koutrouli, M.; Nastou, K.; Mehryary, F.; Hachilif, R.; Gable, A.L.; Fang, T.; Doncheva, N.T.; Pyysalo, S.; et al. The STRING database in 2023: Protein-protein association networks and functional enrichment analyses for any sequenced genome of interest. Nucleic Acids Res. 2023, 51, D638–D646. [Google Scholar] [CrossRef]
- Baxi, M.K.; Efstathiou, S.; Lawrence, G.; Whalley, J.M.; Slater, J.D.; Field, H.J. The detection of latency-associated transcripts of equine herpesvirus 1 in ganglionic neurons. J. Gen. Virol. 1995, 76 Pt 12, 3113–3118. [Google Scholar] [CrossRef]
- Cymerys, J.; Słońska, A.; Tucholska, A.; Golke, A.; Chmielewska, A.; Bańbura, M.W. Influence of long-term equine herpesvirus type 1 (EHV-1) infection on primary murine neurons-the possible effects of the multiple passages of EHV-1 on its neurovirulence. Folia Microbiol. 2018, 63, 1–11. [Google Scholar] [CrossRef]
- Cymerys, J.; Dzieciatkowski, T.; Słońska, A.; Bierla, J.; Tucholska, A.; Chmielewska, A.; Golke, A.; Bańbura, M.W. Equine herpesvirus type 1 (EHV-1) replication in primary murine neurons culture. Pol. J. Vet. Sci. 2010, 13, 701–708. [Google Scholar] [CrossRef]
- Juranek, J.K.; Geddis, M.S.; Song, F.; Zhang, J.; Garcia, J.; Rosario, R.; Yan, S.F.; Brannagan, T.H.; Schmidt, A.M. RAGE deficiency improves postinjury sciatic nerve regeneration in type 1 diabetic mice. Diabetes 2013, 62, 931–943. [Google Scholar] [CrossRef]
- Manigrasso, M.B.; Friedman, R.A.; Ramasamy, R.; D’Agati, V.; Schmidt, A.M. Deletion of the formin Diaph1 protects from structural and functional abnormalities in the murine diabetic kidney. Am. J. Physiol. Renal Physiol. 2018, 315, F1601–F1612. [Google Scholar] [CrossRef]
- Rai, V.; Maldonado, A.Y.; Burz, D.S.; Reverdatto, S.; Yan, S.F.; Schmidt, A.M.; Shekhtman, A. Signal transduction in receptor for advanced glycation end products (RAGE): Solution structure of C-terminal rage (ctRAGE) and its binding to mDia1. J. Biol. Chem. 2012, 287, 5133–5144, Erratum in J. Biol. Chem. 2012, 287, 11283. [Google Scholar] [CrossRef]
- Manigrasso, M.B.; Rabbani, P.; Egaña-Gorroño, L.; Quadri, N.; Frye, L.; Zhou, B.; Reverdatto, S.; Ramirez, L.S.; Dansereau, S.; Pan, J.; et al. Small-molecule antagonism of the interaction of the RAGE cytoplasmic domain with DIAPH1 reduces diabetic complications in mice. Sci. Transl. Med. 2021, 13, eabf7084. [Google Scholar] [CrossRef] [PubMed]
- Manigrasso, M.B.; Pan, J.; Rai, V.; Zhang, J.; Reverdatto, S.; Quadri, N.; DeVita, R.J.; Ramasamy, R.; Shekhtman, A.; Schmidt, A.M. Small Molecule Inhibition of Ligand-Stimulated RAGE-DIAPH1 Signal Transduction. Sci. Rep. 2016, 6, 22450. [Google Scholar] [CrossRef] [PubMed]
- Ramasamy, R.; Shekhtman, A.; Schmidt, A.M. The RAGE/DIAPH1 Signaling Axis & Implications for the Pathogenesis of Diabetic Complications. Int. J. Mol. Sci. 2022, 23, 4579. [Google Scholar] [CrossRef]
- Higgs, H.N.; Peterson, K.J. Phylogenetic analysis of the formin homology 2 domain. Mol. Biol. Cell 2005, 16, 1–13. [Google Scholar] [CrossRef] [PubMed]
- Carlsson, L.; Nyström, L.E.; Sundkvist, I.; Markey, F.; Lindberg, U. Actin polymerizability is influenced by profilin, a low molecular weight protein in non-muscle cells. J. Mol. Biol. 1977, 115, 465–483. [Google Scholar] [CrossRef]
- Da Silva, J.S.; Medina, M.; Zuliani, C.; Di Nardo, A.; Witke, W.; Dotti, C.G. RhoA/ROCK regulation of neuritogenesis via profilin IIa-mediated control of actin stability. J. Cell Biol. 2003, 162, 1267–1279. [Google Scholar] [CrossRef]
- Bros, M.; Haas, K.; Moll, L.; Grabbe, S. RhoA as a Key Regulator of Innate and Adaptive Immunity. Cells 2019, 8, 733. [Google Scholar] [CrossRef]
- Singh, R.; Wang, B.; Shirvaikar, A.; Khan, S.; Kamat, S.; Schelling, J.R.; Konieczkowski, M.; Sedor, J.R. The IL-1 receptor and Rho directly associate to drive cell activation in inflammation. J. Clin. Investig. 1999, 103, 1561–1570. [Google Scholar] [CrossRef] [PubMed]
- Bamburg, J.R.; Bernstein, B.W. Roles of ADF/cofilin in actin polymerization and beyond. F1000 Biol. Rep. 2010, 2, 62. [Google Scholar] [CrossRef]
- Goyal, P.; Pandey, D.; Brünnert, D.; Hammer, E.; Zygmunt, M.; Siess, W. Cofilin oligomer formation occurs in vivo and is regulated by cofilin phosphorylation. PLoS ONE 2013, 8, e71769. [Google Scholar] [CrossRef]
- Oosterheert, W.; Klink, B.U.; Belyy, A.; Pospich, S.; Raunser, S. Structural basis of actin filament assembly and aging. Nature 2022, 611, 374–379. [Google Scholar] [CrossRef]
- Senatus, L.; Egaña-Gorroño, L.; López-Díez, R.; Bergaya, S.; Aranda, J.F.; Amengual, J.; Arivazhagan, L.; Manigrasso, M.B.; Yepuri, G.; Nimma, R.; et al. DIAPH1 mediates progression of atherosclerosis and regulates hepatic lipid metabolism in mice. Commun. Biol. 2023, 6, 280. [Google Scholar] [CrossRef]
- Yin, C.; Li, H.; Zhang, B.; Liu, Y.; Lu, G.; Lu, S.; Sun, L.; Qi, Y.; Li, X.; Chen, W. RAGE-binding S100A8/A9 promotes the migration and invasion of human breast cancer cells through actin polymerization and epithelial-mesenchymal transition. Breast Cancer Res. Treat. 2013, 142, 297–309, Erratum in Breast Cancer Res. Treat. 2016, 156, 407–408. https://doi.org/10.1007/s10549-016-3754-7. [Google Scholar] [CrossRef]
- Juranek, J.K.; Aleshin, A.; Rattigan, E.M.; Johnson, L.; Qu, W.; Song, F.; Ananthakrishnan, R.; Quadri, N.; Yan, S.D.; Ramasamy, R.; et al. Morphological Changes and Immunohistochemical Expression of RAGE and its Ligands in the Sciatic Nerve of Hyperglycemic Pig (Sus Scrofa). Biochem. Insights 2010, 2010, 47–59. [Google Scholar] [CrossRef] [PubMed]
- Wang, Q.Z.; Gao, H.Q.; Liang, Y.; Zhang, J.; Wang, J.; Qiu, J. Cofilin1 is involved in hypertension-induced renal damage via the regulation of NF-κB in renal tubular epithelial cells. J. Transl. Med. 2015, 13, 323. [Google Scholar] [CrossRef] [PubMed]
- Wabnitz, G.H.; Kirchgessner, H.; Jahraus, B.; Umansky, L.; Shenolikar, S.; Samstag, Y. Protein Phosphatase 1α and Cofilin Regulate Nuclear Translocation of NF-κB and Promote Expression of the Anti-Inflammatory Cytokine Interleukin-10 by T Cells. Mol. Cell. Biol. 2018, 38, e00041-18. [Google Scholar] [CrossRef] [PubMed]
- Wilson, R.A.; Arivazhagan, L.; Ruiz, H.H.; Zhou, B.; Qian, K.; Manigrasso, M.B.; Bernadin, R.; Mangar, K.; Shekhtman, A.; Li, H.; et al. Pharmacological antagonism of receptor for advanced glycation end products signaling promotes thermogenesis, healthful body mass and composition, and metabolism in mice. Obesity 2023, 31, 1825–1843. [Google Scholar] [CrossRef] [PubMed]
- Janusonis, S. Comparing two small samples with an unstable, treatment-independent baseline. J. Neurosci. Methods 2009, 179, 173–178. [Google Scholar] [CrossRef]
- Yepuri, G.; Hasan, S.N.; Kumar, V.; Manigrasso, M.B.; Theophall, G.; Shekhtman, A.; Schmidt, A.M.; Ramasamy, R. Mechanistic underpinnings of AGEs-RAGE via DIAPH1 in ischemic, diabetic, and failing hearts. Am. J. Physiol. Heart Circ. Physiol. 2025. online ahead of print. [Google Scholar] [CrossRef]
- Ho, C.N.; Ayers, A.T.; Beisswenger, P.; Chalew, S.; Schmidt, A.M.; Pandey, A.; Kapahi, P.; Fleming, A.; Klonoff, D.C. Advanced Glycation End Products (AGEs) Webinar Meeting Report. J. Diabetes Sci. Technol. 2025, 19, 576–581. [Google Scholar] [CrossRef]
- Theophall, G.G.; Premo, A.; Reverdatto, S.; Omojowolo, E.; Nazarian, P.; Burz, D.S.; Ramasamy, R.; Schmidt, A.M.; Shekhtman, A. Negative cooperativity regulates ligand activation of DIAPH1 and other diaphanous related formins. Commun. Biol. 2025, 8, 776. [Google Scholar] [CrossRef]
- Menon, R.G.; Yepuri, G.; Martel, D.; Quadri, N.; Hasan, S.N.; Manigrasso, M.B.; Shekhtman, A.; Schmidt, A.M.; Ramasamy, R.; Regatte, R.R. Assessment of cardiac and skeletal muscle metabolites using 1H-MRS and chemical-shift encoded magnetic resonance imaging: Impact of diabetes, RAGE, and DIAPH1. NMR Biomed. 2025, 38, e5275. [Google Scholar] [CrossRef]
- Ramasamy, R.; Shekhtman, A.; Schmidt, A.M. RAGE/DIAPH1 and atherosclerosis through an evolving lens: Viewing the cell from the “Inside-Out”. Atherosclerosis 2024, 394, 117304. [Google Scholar] [CrossRef]
- Ramasamy, R.; Shekhtman, A.; Schmidt, A.M. RAGE/DIAPH1 Axis and Cardiometabolic Disease: From Nascent Discoveries to Therapeutic Potential. Arterioscler. Thromb. Vasc. Biol. 2024, 44, 1497–1501. [Google Scholar] [CrossRef]
- Arivazhagan, L.; Popp, C.J.; Ruiz, H.H.; Wilson, R.A.; Manigrasso, M.B.; Shekhtman, A.; Ramasamy, R.; Sevick, M.A.; Schmidt, A.M. The RAGE/DIAPH1 axis: Mediator of obesity and proposed biomarker of human cardiometabolic disease. Cardiovasc. Res. 2024, 119, 2813–2824. [Google Scholar] [CrossRef]
- Carr, K.D.; Weiner, S.P.; Vasquez, C.; Schmidt, A.M. Involvement of the Receptor for Advanced Glycation End Products (RAGE) in high fat-high sugar diet-induced anhedonia in rats. Physiol. Behav. 2023, 271, 114337. [Google Scholar] [CrossRef]
- Yepuri, G.; Ramirez, L.M.; Theophall, G.G.; Reverdatto, S.V.; Quadri, N.; Hasan, S.N.; Bu, L.; Thiagarajan, D.; Wilson, R.; Díez, R.L.; et al. DIAPH1-MFN2 interaction regulates mitochondria-SR/ER contact and modulates ischemic/hypoxic stress. Nat. Commun. 2023, 14, 6900. [Google Scholar] [CrossRef]
- Shekhtman, A.; Ramasamy, R.; Schmidt, A.M. Glycation & the RAGE axis: Targeting signal transduction through DIAPH1. Expert Rev. Proteom. 2017, 14, 147–156. [Google Scholar] [CrossRef]
- López-Díez, R.; Shen, X.; Daffu, G.; Khursheed, M.; Hu, J.; Song, F.; Rosario, R.; Xu, Y.; Li, Q.; Xi, X.; et al. Ager Deletion Enhances Ischemic Muscle Inflammation, Angiogenesis, and Blood Flow Recovery in Diabetic Mice. Arterioscler. Thromb. Vasc. Biol. 2017, 37, 1536–1547. [Google Scholar] [CrossRef]
- Inman, C.K.; Aljunaibi, A.; Koh, H.; Abdulle, A.; Ali, R.; Alnaeemi, A.; Al Zaabi, E.; Oumeziane, N.; Al Bastaki, M.; Al-Houqani, M.; et al. The AGE-RAGE axis in an Arab population: The United Arab Emirates Healthy Futures (UAEHFS) pilot study. J. Clin. Transl. Endocrinol. 2017, 10, 1–8. [Google Scholar] [CrossRef]
- Egaña-Gorroño, L.; López-Díez, R.; Yepuri, G.; Ramirez, L.S.; Reverdatto, S.; Gugger, P.F.; Shekhtman, A.; Ramasamy, R.; Schmidt, A.M. Receptor for Advanced Glycation End Products (RAGE) and Mechanisms and Therapeutic Opportunities in Diabetes and Cardiovascular Disease: Insights from Human Subjects and Animal Models. Front. Cardiovasc. Med. 2020, 7, 37. [Google Scholar] [CrossRef]
- Kim, W.; Hudson, B.I.; Moser, B.; Guo, J.; Rong, L.L.; Lu, Y.; Qu, W.; Lalla, E.; Lerner, S.; Chen, Y.; et al. Receptor for advanced glycation end products and its ligands: A journey from the complications of diabetes to its pathogenesis. Ann. N. Y. Acad. Sci. 2005, 1043, 553–561. [Google Scholar] [CrossRef]
- Yan, S.F.; Ramasamy, R.; Bucciarelli, L.G.; Wendt, T.; Lee, L.K.; Hudson, B.I.; Stern, D.M.; Lalla, E.; DUYan, S.; Rong, L.L.; et al. RAGE and its ligands: A lasting memory in diabetic complications? Diab. Vasc. Dis. Res. 2004, 1, 10–20. [Google Scholar] [CrossRef]
- Azizoglu, Z.B.; Babayeva, R.; Haskologlu, Z.S.; Acar, M.B.; Ayaz-Guner, S.; Okus, F.Z.; Alsavaf, M.B.; Can, S.; Basaran, K.E.; Canatan, M.F.; et al. DIAPH1-Deficiency is Associated with Major T, NK and ILC Defects in Humans. J. Clin. Immunol. 2024, 44, 175, Erratum in J. Clin. Immunol. 2024, 45, 43. https://doi.org/10.1007/s10875-024-01832-4. [Google Scholar] [CrossRef]
- Pušnik, L.; Gabor, A.; Radochová, B.; Janáček, J.; Saudek, F.; Alibegović, A.; Serša, I.; Cvetko, E.; Umek, N.; Snoj, Ž. High-Field Diffusion Tensor Imaging of Median, Tibial, and Sural Nerves in Type 2 Diabetes with Morphometric Analysis. J. Neuroimaging 2025, 35, e70025. [Google Scholar] [CrossRef] [PubMed]






| Primary Antibodies | ||||
|---|---|---|---|---|
| Antigen | Code | Species | Working Dilution | Supplier |
| Immunofluorescence staining | ||||
| Sciatic nerve | ||||
| ACTB | 251006 | Chicken | 1:200 | Synaptic System, Göttingen, Germany |
| PFN1 | Ab232020 | Rabbit | 1:100 | Abcam, Cambridge, UK |
| CFL1 + 2 | Ab131519 | 1:100 | ||
| RhoA | Ab187027 | 1:100 | ||
| Primary mouse neuronal cell culture | ||||
| NeuN | Ab177487 | Rabbit | 1:100 | Abcam, Cambridge, UK |
| GFAP | 173006 | Chicken | 1:700 | Synaptic System, Göttinge, Germany |
| NFL | 171006 | 1:200 | ||
| Immunofluorescence staining | ||||
| Reagents | Code | Working Dilution | Supplier | |
| Goat anti-Rabbit IgG (H + L) Highly Cross-Adsorbed Secondary Antibody, Alexa Fluor™ Plus 594 | A32740 | 1: 2000 | ThermoFisher, Waltham, MA, USA | |
| Goat anti-Chicken IgY, Alexa Fluor 488 | A-11039 | |||
| Fluoroshield™ with DAPI | F6057-20 ML | 3–4 drops of mounting medium directly on top of the specimen | Sigma-Aldrich, St. Louis, MO, USA | |
Disclaimer/Publisher’s Note: The statements, opinions and data contained in all publications are solely those of the individual author(s) and contributor(s) and not of MDPI and/or the editor(s). MDPI and/or the editor(s) disclaim responsibility for any injury to people or property resulting from any ideas, methods, instructions or products referred to in the content. |
© 2025 by the authors. Licensee MDPI, Basel, Switzerland. This article is an open access article distributed under the terms and conditions of the Creative Commons Attribution (CC BY) license (https://creativecommons.org/licenses/by/4.0/).
Share and Cite
Zglejc-Waszak, K.; Korytko, A.; Kordas, B.; Pomianowski, A.; Lewczuk, B.; Wojtkiewicz, J.; Wąsowicz, K.; Babińska, I.; Mukherjee, K.; Juranek, J.K. The Effect of RAGE-Diaph1 Signaling Inhibition on the Progression of Peripheral Neuropathy in Diabetic Mice. Int. J. Mol. Sci. 2025, 26, 11182. https://doi.org/10.3390/ijms262211182
Zglejc-Waszak K, Korytko A, Kordas B, Pomianowski A, Lewczuk B, Wojtkiewicz J, Wąsowicz K, Babińska I, Mukherjee K, Juranek JK. The Effect of RAGE-Diaph1 Signaling Inhibition on the Progression of Peripheral Neuropathy in Diabetic Mice. International Journal of Molecular Sciences. 2025; 26(22):11182. https://doi.org/10.3390/ijms262211182
Chicago/Turabian StyleZglejc-Waszak, Kamila, Agnieszka Korytko, Bernard Kordas, Andrzej Pomianowski, Bogdan Lewczuk, Joanna Wojtkiewicz, Krzysztof Wąsowicz, Izabella Babińska, Konark Mukherjee, and Judyta Karolina Juranek. 2025. "The Effect of RAGE-Diaph1 Signaling Inhibition on the Progression of Peripheral Neuropathy in Diabetic Mice" International Journal of Molecular Sciences 26, no. 22: 11182. https://doi.org/10.3390/ijms262211182
APA StyleZglejc-Waszak, K., Korytko, A., Kordas, B., Pomianowski, A., Lewczuk, B., Wojtkiewicz, J., Wąsowicz, K., Babińska, I., Mukherjee, K., & Juranek, J. K. (2025). The Effect of RAGE-Diaph1 Signaling Inhibition on the Progression of Peripheral Neuropathy in Diabetic Mice. International Journal of Molecular Sciences, 26(22), 11182. https://doi.org/10.3390/ijms262211182

