In Vivo Assessment of Peripheral and Spinal Neuronal Activity in the PSNL Model: Insights into Neuropathic Pain Mechanisms
Abstract
1. Introduction
2. Results
2.1. Pain Behavior
2.2. Neuronal Activity in the Superficial Spinal Dorsal Horn
2.3. Spontaneous Neuronal Activity in the Spinal Dorsal Horn
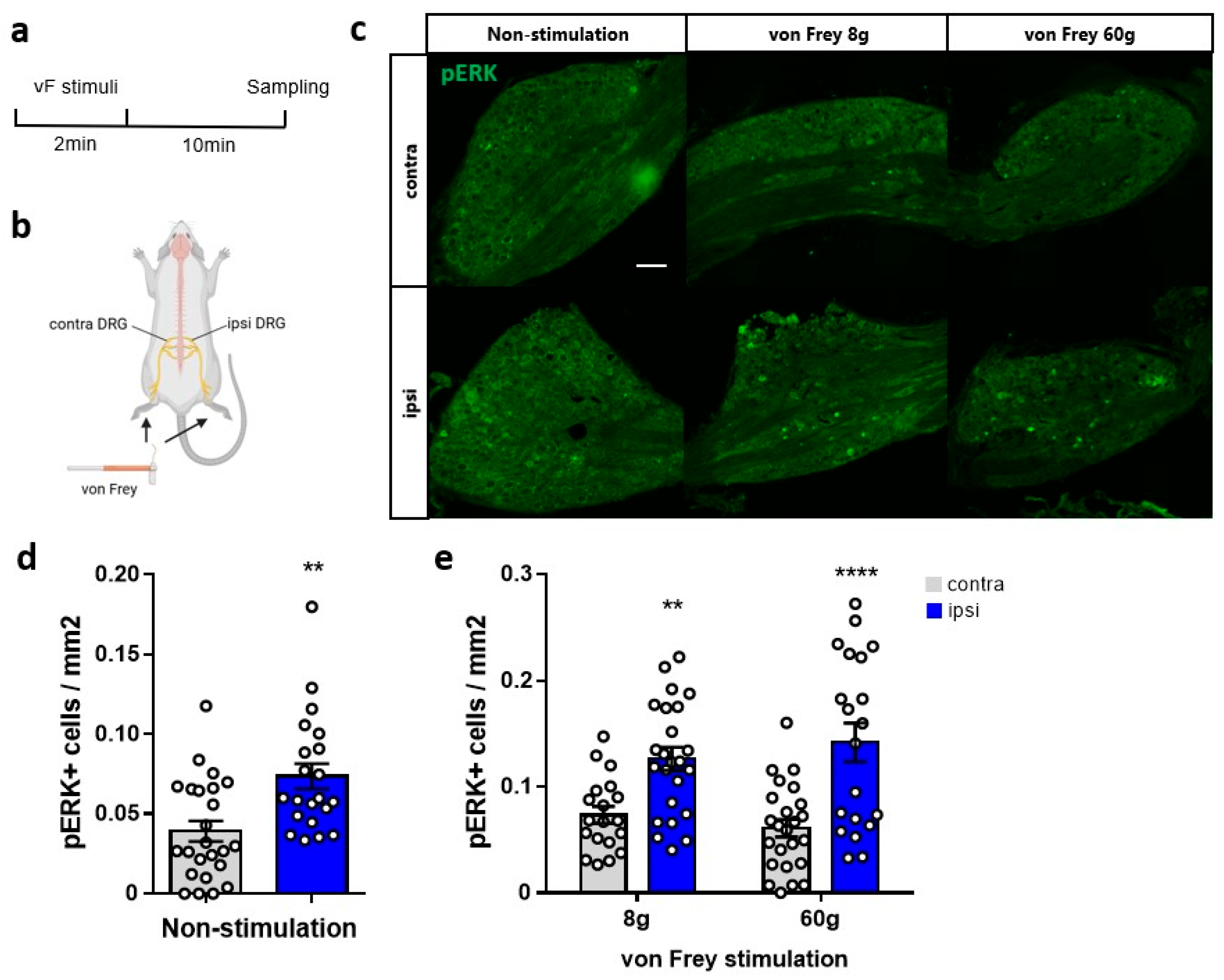
2.4. Neuronal Activity in the DRG
2.5. Correlations Between DRG pERK and Action Potentials of Superficial Spinal Dorsal Horn Neurons
3. Discussion
4. Materials and Methods
4.1. Animals
4.2. PSNL Model
4.3. Behavioral Tests
4.4. In Vivo Extracellular Recordings
4.5. Immunohistochemistry
4.6. Statistical Analysis
5. Conclusions
Author Contributions
Funding
Institutional Review Board Statement
Informed Consent Statement
Data Availability Statement
Acknowledgments
Conflicts of Interest
Abbreviations
| DRG | dorsal root ganglion |
| PBS | phosphate-buffered saline |
| pERK | phosphorylated extracellular signal-regulated kinase |
| PSNL | partial sciatic nerve ligation |
References
- Cohen, S.P.; Vase, L.; Hooten, W.M. Chronic pain: An update on burden, best practices, and new advances. Lancet 2021, 397, 2082–2097. [Google Scholar] [CrossRef]
- Nicholas, M.; Vlaeyen, J.W.S.; Rief, W.; Barke, A.; Aziz, Q.; Benoliel, R.; Cohen, M.; Evers, S.; Giamberardino, M.A.; Goebel, A.; et al. The IASP classification of chronic pain for ICD-11: Chronic primary pain. Pain 2019, 160, 28–37. [Google Scholar] [CrossRef]
- Colloca, L.; Ludman, T.; Bouhassira, D.; Baron, R.; Dickenson, A.H.; Yarnitsky, D.; Freeman, R.; Truini, A.; Attal, N.; Finnerup, N.B.; et al. Neuropathic pain. Nat. Rev. Dis. Prim. 2017, 3, 17002. [Google Scholar] [CrossRef]
- Meacham, K.; Shepherd, A.; Mohapatra, D.P.; Haroutounian, S. Neuropathic Pain: Central vs. Peripheral Mechanisms. Curr. Pain Headache Rep. 2017, 21, 28. [Google Scholar] [CrossRef]
- Milligan, E.D.; Watkins, L.R. Pathological and protective roles of glia in chronic pain. Nat. Rev. Neurosci. 2009, 10, 23–36. [Google Scholar] [CrossRef] [PubMed]
- Abraira, V.E.; Ginty, D.D. The sensory neurons of touch. Neuron 2013, 79, 618–639. [Google Scholar] [CrossRef]
- Kocot-Kępska, M.; Zajączkowska, R.; Mika, J.; Wordliczek, J.; Dobrogowski, J.; Przeklasa-Muszyńska, A. Peripheral mechanisms of neuropathic pain—The role of neuronal and non-neuronal interactions and their implications for topical treatment of neuropathic pain. Pharmaceuticals 2021, 14, 77. [Google Scholar] [CrossRef] [PubMed]
- Li, Y.; North, R.Y.; Rhines, L.D.; Tatsui, C.E.; Rao, G.; Edwards, D.D.; Cassidy, R.M.; Harrison, D.S.; Johansson, C.A.; Zhang, H.; et al. Drg voltage-gated sodium channel 1.7 is upregulated in paclitaxel-induced neuropathy in rats and in humans with neuropathic pain. J. Neurosci. 2018, 38, 1124–1136. [Google Scholar] [CrossRef] [PubMed]
- Yang, R.H.; Xing, J.L.; Duan, J.H.; Hu, S.J. Effects of gabapentin on spontaneous discharges and subthreshold membrane potential oscillation of type a neurons in injured DRG. Pain 2005, 116, 187–193. [Google Scholar] [CrossRef]
- Khan, G.M.; Chen, S.R.; Pan, H.L. Role of primary afferent nerves in allodynia caused by diabetic neuropathy in rats. Neuroscience 2002, 114, 291–299. [Google Scholar] [CrossRef]
- Bennett, G.J.; Kajander, K.C. Onset of a painful peripheral neuropathy in rat: A partial and differential deafferentation and spontaneous discharge in A beta and A delta primary afferent neurons. J. Neurophysiol. 1992, 68, 734–744. [Google Scholar] [CrossRef]
- Han, H.C.; Lee, D.H.; Chung, J.M. Characteristics of ectopic discharges in a rat neuropathic pain model. Pain 2000, 84, 253–261. [Google Scholar] [CrossRef]
- Liu, C.N.; Wall, P.D.; Ben-Dor, E.; Michaelis, M.; Amir, R.; Devor, M. Tactile allodynia in the absence of C-fiber activation: Altered firing properties of DRG neurons following spinal nerve injury. Pain 2000, 85, 503–521. [Google Scholar] [CrossRef]
- Sun, Q.; Tu, H.; Xing, G.G.; Han, J.S.; Wan, Y. Ectopic discharges from injured nerve fibers are highly correlated with tactile allodynia only in early, but not late, stage in rats with spinal nerve ligation. Exp. Neurol. 2005, 191, 128–136. [Google Scholar] [CrossRef]
- Kim, Y.S.; Anderson, M.; Park, K.; Zheng, Q.; Agarwal, A.; Gong, C.; Saijilafu; Young, L.A.; He, S.; LaVinka, P.C.; et al. Coupled Activation of Primary Sensory Neurons Contributes to Chronic Pain. Neuron 2016, 91, 1085–1096. [Google Scholar] [CrossRef]
- Zheng, Q.; Xie, W.; Lückemeyer, D.D.; Lay, M.; Wang, X.W.; Dong, X.; Limjunyawong, N.; Ye, Y.; Zhou, F.Q.; Strong, J.A.; et al. Synchronized cluster firing, a distinct form of sensory neuron activation, drives spontaneous pain. Neuron 2022, 110, 209–220.e6. [Google Scholar] [CrossRef]
- Pitcher, G.M.; Henry, J.L. Nociceptive response to innocuous mechanical stimulation is mediated via myelinated afferents and NK-1 receptor activation in a rat model of neuropathic pain. Exp. Neurol. 2004, 186, 173–197. [Google Scholar] [CrossRef] [PubMed]
- Pitcher, G.M.; Henry, J.L. Governing role of primary afferent drive in increased excitation of spinal nociceptive neurons in a model of sciatic neuropathy. Exp. Neurol. 2008, 214, 219–228. [Google Scholar] [CrossRef] [PubMed]
- Uta, D.; Kato, G.; Doi, A.; Andoh, T.; Kume, T.; Yoshimura, M.; Koga, K. Animal models of chronic pain increase spontaneous glutamatergic transmission in adult rat spinal dorsal horn in vitro and in vivo. Biochem. Biophys. Res. Commun. 2019, 512, 352–359. [Google Scholar] [CrossRef]
- Ohashi, N.; Uta, D.; Ohashi, M.; Hoshino, R.; Baba, H. Omega-conotoxin MVIIA reduces neuropathic pain after spinal cord injury by inhibiting N-type voltage-dependent calcium channels on spinal dorsal horn. Front. Neurosci. 2024, 18, 1366829. [Google Scholar] [CrossRef] [PubMed]
- Matsumoto, M.; Xie, W.; Ma, L.; Ueda, H. Pharmacological switch in Aβ-fiber stimulation-induced spinal transmission in mice with partial sciatic nerve injury. Mol. Pain 2008, 4, 25. [Google Scholar] [CrossRef]
- Liu, Y.; Latremoliere, A.; Li, X.; Zhang, Z.; Chen, M.; Wang, X.; Fang, C.; Zhu, J.; Alexandre, C.; Gao, Z.; et al. Touch and tactile neuropathic pain sensitivity are set by corticospinal projections. Nature 2018, 561, 547–550. [Google Scholar] [CrossRef] [PubMed]
- Sousa, A.M.; Lages, G.V.; Pereira, C.L.; Slullitel, A. Experimental models for the study of neuropathic pain. Rev. Dor 2016, 17, 27–30. [Google Scholar] [CrossRef]
- Dai, Y.; Iwata, K.; Fukuoka, T.; Kondo, E.; Tokunaga, A.; Yamanaka, H.; Tachibana, T.; Liu, Y.; Noguchi, K. Phosphorylation of extracellular signal-regulated kinase in primary afferent neurons by noxious stimuli and its involvement in peripheral sensitization. J. Neurosci. 2002, 22, 7737–7745. [Google Scholar] [CrossRef]
- Takeda, M.; Sashide, Y. Pain Management with Natural Products: Neurophysiological Insights. Int. J. Mol. Sci. 2025, 26, 6305. [Google Scholar] [CrossRef]
- Sic, A.; Manzar, A.; Knezevic, N.N. The Role of Phytochemicals in Managing Neuropathic Pain: How Much Progress Have We Made? Nutrients 2024, 16, 4342. [Google Scholar] [CrossRef]
- Olalekan, S.O.; Okwute, P.G.; Osonuga, I.O.; Adeyanju, M.M. A review of botanical interventions for neuropathy and neuropathic pain. Clin. Phytosci. 2024, 10, 23. [Google Scholar] [CrossRef]
- Jones, J.; Correll, D.J.; Lechner, S.M.; Jazic, I.; Miao, X.; Shaw, D.; Simard, C.; Osteen, J.D.; Hare, B.; Beaton, A.; et al. Selective Inhibition of Na V 1.8 with VX-548 for Acute Pain. N. Engl. J. Med. 2023, 389, 393–405. [Google Scholar] [CrossRef]
- Moon, J.Y.; Song, S.; Yoon, S.Y.; Roh, D.H.; Kang, S.Y.; Park, J.H.; Beitz, A.J.; Lee, J.H. The differential effect of intrathecal Nav1.8 blockers on the induction and maintenance of capsaicin- and peripheral ischemia-induced mechanical allodynia and thermal hyperalgesia. Anesth. Analg. 2012, 114, 215–223. [Google Scholar] [CrossRef] [PubMed]
- Uta, D.; Yamane, T.; Yoneda, S.; Kasai, E.; Kume, T. Development of a Novel Method of Spinal Electrophysiological Assessment via Intrathecal Administration at Analgesic Doses. Neurol. Int. 2025, 17, 78. [Google Scholar] [CrossRef]
- Newton, R.A.; Bingham, S.; Case, P.C.; Sanger, G.J.; Lawson, S.N. Dorsal root ganglion neurons show increased expression of the calcium channel α2δ-1 subunit following partial sciatic nerve injury. Mol. Brain Res. 2001, 95, 1–8. [Google Scholar] [CrossRef] [PubMed]
- Essmat, N.; Galambos, A.R.; Lakatos, P.P.; Karádi, D.Á.; Mohammadzadeh, A.; Abbood, S.K.; Geda, O.; Laufer, R.; Király, K.; Riba, P.; et al. Pregabalin–Tolperisone Combination to Treat Neuropathic Pain: Improved Analgesia and Reduced Side Effects in Rats. Pharmaceuticals 2023, 16, 1115. [Google Scholar] [CrossRef]
- Minami, K.; Tamano, R.; Kasai, E.; Oyama, H.; Hasegawa, M.; Shinohara, S.; Asaki, T. Effects of duloxetine on pain and walking distance in neuropathic pain models via modulation of the spinal monoamine system. Eur. J. Pain 2018, 22, 355–369. [Google Scholar] [CrossRef]
- Ono, T.; Yamashita, T.; Kano, R.; Inoue, M.; Okada, S.; Kano, K.; Koizumi, S.; Iwabuchi, K.; Hirabayashi, Y.; Matsuo, I.; et al. GPR55 contributes to neutrophil recruitment and mechanical pain induction after spinal cord compression in mice. Brain. Behav. Immun. 2023, 110, 276–287. [Google Scholar] [CrossRef]
- Uta, D.; Tsuboshima, K.; Mizumura, K.; Nishijo, H.; Taguchi, T. Amitriptyline and duloxetine attenuate activities of superficial dorsal horn neurons in a rat reserpine-induced fibromyalgia model. J. Pharmacol. Sci. 2024, 156, 180–187. [Google Scholar] [CrossRef] [PubMed]
- Ruscheweyh, R.; Forsthuber, L.; Schoffnegger, D.; Sandkühler, J. Modification of classical neurochemical markers in identified primary afferent neurons with Aβ-, Aδ-, and C-fibers after chronic constriction injury in mice. J. Comp. Neurol. 2007, 502, 325–336. [Google Scholar] [CrossRef]
- Alexandre, C.; Miracca, G.; Holanda, V.D.; Sharma, A.; Kourbanova, K.; Ferreira, A.; Bicca, M.A.; Zeng, X.; Nassar, V.A.; Lee, S.; et al. Nociceptor spontaneous activity is responsible for fragmenting non–rapid eye movement sleep in mouse models of neuropathic pain. Sci. Transl. Med. 2024, 16, eadg3036. [Google Scholar] [CrossRef]
- Fujita, M.; Tamano, R.; Yoneda, S.; Omachi, S.; Yogo, E.; Rokushima, M.; Shinohara, S.; Sakaguchi, G.; Hasegawa, M.; Asaki, T. Ibudilast produces anti-allodynic effects at the persistent phase of peripheral or central neuropathic pain in rats: Different inhibitory mechanism on spinal microglia from minocycline and propentofylline. Eur. J. Pharmacol. 2018, 833, 263–274. [Google Scholar] [CrossRef]
- Chaplan, S.R.; Bach, F.W.; Pogrel, J.W.; Chung, J.M.; Yaksh, T.L. Quantitative assessment of tactile allodynia in the rat paw. J. Neurosci. Methods 1994, 53, 55–63. [Google Scholar] [CrossRef]
- Uta, D.; Ishibashi, N.; Kawase, Y.; Tao, S.; Sawahata, M.; Kume, T. Relationship between Laser Intensity at the Peripheral Nerve and Inhibitory Effect of Percutaneous Photobiomodulation on Neuronal Firing in a Rat Spinal Dorsal Horn. J. Clin. Med. 2023, 12, 5126. [Google Scholar] [CrossRef] [PubMed]






Disclaimer/Publisher’s Note: The statements, opinions and data contained in all publications are solely those of the individual author(s) and contributor(s) and not of MDPI and/or the editor(s). MDPI and/or the editor(s) disclaim responsibility for any injury to people or property resulting from any ideas, methods, instructions or products referred to in the content. |
© 2025 by the authors. Licensee MDPI, Basel, Switzerland. This article is an open access article distributed under the terms and conditions of the Creative Commons Attribution (CC BY) license.
Share and Cite
Uta, D.; Yamane, T.; Yoneda, S.; Kasai, E.; Kume, T. In Vivo Assessment of Peripheral and Spinal Neuronal Activity in the PSNL Model: Insights into Neuropathic Pain Mechanisms. Int. J. Mol. Sci. 2026, 27, 124. https://doi.org/10.3390/ijms27010124
Uta D, Yamane T, Yoneda S, Kasai E, Kume T. In Vivo Assessment of Peripheral and Spinal Neuronal Activity in the PSNL Model: Insights into Neuropathic Pain Mechanisms. International Journal of Molecular Sciences. 2026; 27(1):124. https://doi.org/10.3390/ijms27010124
Chicago/Turabian StyleUta, Daisuke, Takuya Yamane, Sosuke Yoneda, Erika Kasai, and Toshiaki Kume. 2026. "In Vivo Assessment of Peripheral and Spinal Neuronal Activity in the PSNL Model: Insights into Neuropathic Pain Mechanisms" International Journal of Molecular Sciences 27, no. 1: 124. https://doi.org/10.3390/ijms27010124
APA StyleUta, D., Yamane, T., Yoneda, S., Kasai, E., & Kume, T. (2026). In Vivo Assessment of Peripheral and Spinal Neuronal Activity in the PSNL Model: Insights into Neuropathic Pain Mechanisms. International Journal of Molecular Sciences, 27(1), 124. https://doi.org/10.3390/ijms27010124

