Sign in to use this feature.

Years

Between: -

Subjects

remove_circle_outline
remove_circle_outline
remove_circle_outline
remove_circle_outline
remove_circle_outline
remove_circle_outline

Journals

Article Types

Countries / Regions

Search Results (82)

Search Parameters:
Keywords = mitochondrial K+ channel

Order results
Result details
Results per page
Select all
Export citation of selected articles as:
45 pages, 1518 KB  
Review
Hydrogen Sulfide in Balneology: Physiology, Evidence, and Clinical Translation
by Jose Manuel Carbajo, Francisco Maraver, Lorena Vela and Constantin Munteanu
Int. J. Mol. Sci. 2025, 26(21), 10790; https://doi.org/10.3390/ijms262110790 - 6 Nov 2025
Viewed by 1722
Abstract
This review integrates the biology and clinical translation of hydrogen sulfide (H2S) in balneology. It frames H2S as a gasotransmitters with dual chemical and biological actions and summarizes the H2S/HS equilibrium as a function of pH, [...] Read more.
This review integrates the biology and clinical translation of hydrogen sulfide (H2S) in balneology. It frames H2S as a gasotransmitters with dual chemical and biological actions and summarizes the H2S/HS equilibrium as a function of pH, temperature, and oxygenation, which governs bioaccessibility in sulfurous waters. Endogenous and exogenous sources, transport, and mitochondrial catabolism are outlined, together with core cellular mechanisms: protein persulfidation; activation of Nrf2/ARE; modulation of NF-κB; regulation of ion channels; and engagement of PI3K/Akt, MAPK/ERK, and Wnt pathways, plus epigenetic interactions with HDACs and sirtuins. Preclinical and clinical evidence in dermatology, musculoskeletal disease, and respiratory care is synthesized, alongside metabolic, cardiovascular, gastrointestinal, and renal effects. Technical aspects that preserve the bioactive fraction of H2S while meeting environmental safety limits are highlighted. Routes of administration (bathing, peloids, inhalation, and drinking cures) and key operational parameters are described. Overall, the review links physicochemical and molecular foundations with clinical indications for sulfurous waters and derivatives and identifies opportunities for research and development in H2S donors and thermal cosmetics without extrapolating beyond the available data. Full article
(This article belongs to the Section Biochemistry)
Show Figures

Figure 1

18 pages, 6296 KB  
Article
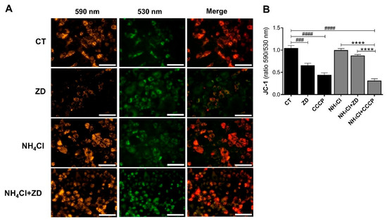
Inhibition of HCN Channels Enhances Oxidative Stress and Autophagy of NRK-52E Cells Under NH4Cl Treatment
by Zinaeli López-González, Laura I. Escobar, Daniel León-Aparicio, Abirán Fernando Mejía-Peralta, Teresa Padilla-Flores, Isabel Larre, Carolina Salvador, Omar Noel Medina-Campos, José Pedraza-Chaverri and Marisol de la Fuente-Granada
Int. J. Mol. Sci. 2025, 26(18), 9227; https://doi.org/10.3390/ijms26189227 - 21 Sep 2025
Viewed by 1315
Abstract
The hyperpolarization-activated cyclic nucleotide-gated (HCN) channels in the kidney participate in reabsorbing potassium (K+) and ammonium (NH4+) in the nephron, contributing to the acid–base balance. Acidosis is a metabolic condition of renal tubular acidosis and chronic kidney disease. [...] Read more.
The hyperpolarization-activated cyclic nucleotide-gated (HCN) channels in the kidney participate in reabsorbing potassium (K+) and ammonium (NH4+) in the nephron, contributing to the acid–base balance. Acidosis is a metabolic condition of renal tubular acidosis and chronic kidney disease. Acidosis stimulates the production of mitochondrial reactive oxygen species (mROS), activating protective mechanisms dependent on mitochondrial membrane potential (Δψm) such as autophagy. The HCN3 channel is expressed in the plasma membrane, mitochondria (mitoHCN3), and lysosomes (lysoHCN3) of the rat proximal tubule. In this work we aimed to investigate the role of HCN3 in autophagy, mROS production, and Δψm in cultured rat proximal tubule cells (NRK-52E) exposed to ammonium chloride (NH4Cl). NH4Cl arrested autophagic flux and produced extracellular acidosis and, under this condition, mitoHCN3 and lysoHCN3 were up-regulated. NH4Cl or/and ZD7288, a specific blocker of HCN channels, enhanced mROS. ZD7288 in NH4Cl conditions at 24 h stimulated autophagy by reducing Beclin1, LC3BII, p62, and Parkin in an mROS- or Δψm independent pathway. Therefore, ZD7288 reverted NH4Cl inhibited autophagy through lysoHCN3 inhibition. Oxidative stress induced by H2O2 up-regulated mitoHCN3 expression, while Tiron had the opposite effect. In conclusion, inhibition of mito- and lysoHCN3 channels by ZD7288 can protect against mitochondrial oxidative stress and stimulate the lysosome–autophagy pathway in response to NH4Cl treatment. Full article
(This article belongs to the Section Biochemistry)
Show Figures

Graphical abstract

17 pages, 8884 KB  
Article
Pharmacological Preconditioning with Diazoxide Upregulates HCN4 Channels in the Sinoatrial Node of Adult Rat Cardiomyocytes
by Wilibaldo Orea, Elba D. Carrillo, Ascención Hernández, Rubén Moreno, María C. García and Jorge A. Sánchez
Int. J. Mol. Sci. 2025, 26(13), 6062; https://doi.org/10.3390/ijms26136062 - 24 Jun 2025
Cited by 1 | Viewed by 891
Abstract
Cardioprotection against ischemia is achieved using openers of mitochondrial ATP-sensitive K+ (mitoKATP) channels such as diazoxide (DZX), leading to pharmacological preconditioning (PPC). We previously reported that PPC decreases the abundance of ventricular Cav1.2 channels, but PPC’s effects on other channels remain largely [...] Read more.
Cardioprotection against ischemia is achieved using openers of mitochondrial ATP-sensitive K+ (mitoKATP) channels such as diazoxide (DZX), leading to pharmacological preconditioning (PPC). We previously reported that PPC decreases the abundance of ventricular Cav1.2 channels, but PPC’s effects on other channels remain largely unexplored. In this study, we hypothesized that DZX regulates the expression of hyperpolarization-activated cyclic nucleotide potassium channel 4 (HCN4) channels in sinoatrial node cells (SANCs), the specialized cardiomyocytes that generate the heartbeat. DZX increased the heart rate in intact adult rats. Patch-clamp experiments revealed an increase in the magnitude of ionic currents through HCN4 channels, which was abolished by the reactive oxygen species (ROS) scavenger N-acetylcysteine (NAC) and the selective mitoKATP channel inhibitor 5-hydroxydecanoate (5-HD). Quantitative reverse transcriptase polymerase chain reaction (qRT-PCR) and Western blot assays showed that DZX increased HCN4 channel expression at the mRNA and protein levels. Immunofluorescence analyses revealed that PPC increased HCN4 fluorescence, which was abolished by NAC. DZX increased nuclear translocation of c-Fos and decreased protein abundance of RE1 silencing transcription factor (REST)/neuron-restrictive silencer factor (NRSF), suggesting the involvement of these factors. Our results suggest that PPC increases the heart rate by upregulating HCN4 channel expression through a mechanism involving c-Fos, REST, and ROS. Full article
(This article belongs to the Special Issue Ion Channels as a Potential Target in Pharmaceutical Designs 2.0)
Show Figures

Figure 1

19 pages, 1132 KB  
Review
Reactive Oxidative Species in Carotid Body Chemoreception: Their Role in Oxygen Sensing and Cardiorespiratory Alterations Induced by Chronic Intermittent Hypoxia
by Rodrigo Iturriaga and Hugo S. Diaz
Antioxidants 2025, 14(6), 675; https://doi.org/10.3390/antiox14060675 - 1 Jun 2025
Cited by 2 | Viewed by 2758
Abstract
The carotid body (CB) senses arterial PO2, PCO2, and pH levels, eliciting reflex responses to maintain cardiorespiratory homeostasis. Chronic intermittent hypoxia (CIH), the hallmark of obstructive sleep apnea, elicits autonomic and cardiorespiratory alterations that are attributed to an enhanced [...] Read more.
The carotid body (CB) senses arterial PO2, PCO2, and pH levels, eliciting reflex responses to maintain cardiorespiratory homeostasis. Chronic intermittent hypoxia (CIH), the hallmark of obstructive sleep apnea, elicits autonomic and cardiorespiratory alterations that are attributed to an enhanced CB chemosensory responsiveness to hypoxia, which in turn activates neurons and glial cells in the nucleus of the tractus solitarius (NTS). Although the CB contribution to the CIH-induced pathological alterations is well-known, the underlying mechanisms are not fully understood. A growing body of new evidence suggests a crucial role for ROS in acute CB oxygen sensing, as well as in the potentiation of chemosensory discharge and the activation of the central chemoreflex pathway in CIH. Indeed, it has been proposed that acute hypoxia disrupts mitochondrial electron transport, increasing ROS and NADH in the chemoreceptor cells, which inhibit voltage-gated K+ channels, producing cell depolarization, Ca2+ entry, and release of excitatory transmitters. In addition, new evidence supports that the enhanced CB afferent discharge contributes to persistent CIH-induced cardiorespiratory alterations, likely triggering neuroinflammation in the NTS. Thus, in this review, we will examine the experimental evidence that supports the involvement of ROS in the acute O2 sensing process, and their role in the enhanced CB chemosensory discharges, the glial-related inflammation in the NTS, and the cardiorespiratory alterations induced by CIH. Full article
(This article belongs to the Special Issue Antioxidant Research in Chile)
Show Figures

Graphical abstract

20 pages, 17952 KB  
Article
Morinda officinalis Oligosaccharides Protect Against LPS-Induced Uterine Damage and Endometrial Inflammation in Mice and Bovine Endometrial Epithelial Cells
by Shiwen He, Beibei Yu, Tingting Yu, Tingting Jiang, Diqi Yang and Hui Peng
Animals 2025, 15(9), 1286; https://doi.org/10.3390/ani15091286 - 30 Apr 2025
Cited by 1 | Viewed by 1214
Abstract
Endometritis poses a significant challenge to the dairy industry, impairing bovine reproductive performance and causing substantial economic losses. Although Morinda officinalis oligosaccharides (MOO) exhibit anti-inflammatory properties, their therapeutic potential against endometritis remains unclear. This study investigated MOO’s protective effects against LPS-induced uterine injury [...] Read more.
Endometritis poses a significant challenge to the dairy industry, impairing bovine reproductive performance and causing substantial economic losses. Although Morinda officinalis oligosaccharides (MOO) exhibit anti-inflammatory properties, their therapeutic potential against endometritis remains unclear. This study investigated MOO’s protective effects against LPS-induced uterine injury in mice and inflammation in bovine endometrial epithelial cells (BENDs), and explored the underlying mechanisms. In mice, MOO attenuated uterine inflammation by improving histopathology, reducing pro-inflammatory cytokines and decreasing oxidative stress. In BEND cells, MOO alleviated LPS-induced inflammation, oxidative stress, and apoptosis via downregulating pro-inflammatory mediators (IL-1β, IL-6, TNF-α, IL-8, TLR4, RELA), restoring antioxidant enzymes (HMOX1, NQO1, Nrf2, NOX4), and modulating apoptosis markers (BAX, cleaved CASP3, CASP9, BCL2). MOO reduced ROS accumulation, preserved mitochondrial membrane potential, and inhibited calcium influx. Critically, the calcium channel agonist Bay K 8644 reversed MOO’s protective effects, confirming calcium signaling modulation as a key mechanism. This study provides the first evidence that MOO mitigates LPS-induced uterine damage and BENDs inflammation through calcium signaling regulation, suggesting its potential for treating inflammation-related reproductive disorders in livestock. Full article
(This article belongs to the Section Animal Physiology)
Show Figures

Figure 1

21 pages, 4383 KB  
Article
Pharmacologic ROMK Inhibition Protects Against Myocardial Ischemia Reperfusion Injury
by Allison C. Wexler, Holly Dooge, Lara Serban, Aditya Tewari, Babak M. Tehrani, Francisco J. Alvarado and Mohun Ramratnam
Int. J. Mol. Sci. 2025, 26(8), 3795; https://doi.org/10.3390/ijms26083795 - 17 Apr 2025
Viewed by 1119
Abstract
Mitochondrial ATP-sensitive K+ channels are closely linked to cardioprotection and are potential therapeutic targets during ischemia reperfusion (IR) injury. The renal outer medullary K+ channel isoform 2 (ROMK2) is an ATP-sensitive K+ channel found in the mitochondria of cardiomyocytes. While the germline knockout [...] Read more.
Mitochondrial ATP-sensitive K+ channels are closely linked to cardioprotection and are potential therapeutic targets during ischemia reperfusion (IR) injury. The renal outer medullary K+ channel isoform 2 (ROMK2) is an ATP-sensitive K+ channel found in the mitochondria of cardiomyocytes. While the germline knockout of ROMK does not mediate myocardial IR injury, the effect of ROMK loss of function on IR injury in the adult myocardium is unknown. By using a selective small molecule inhibitor of ROMK, we paradoxically found that mouse hearts were protected from IR injury after ROMK inhibition compared to vehicle-treated animals. In addition, we found that ROMK inhibition leads to exaggerated mitochondrial uncoupling and increased ROS production. Phosphatidylinositol 4,5-bisphosphate (PIP2), an activator of ROMK, increased the effect of ATP to hyperpolarize cardiac mitochondrial membrane potential. ROMK inhibition also increased mitochondrial swelling in the absence of ATP. In conclusion, pharmacologic ROMK inhibition protects the murine heart from IR injury and may promote a phenotype of enhanced mitochondrial matrix K+. ROMK may be more important during conditions that promote mitochondrial matrix K+ efflux than influx. Further research to understand its role in mitochondrial K+ handling and as a therapeutic target in IR injury is needed. Full article
Show Figures

Figure 1

18 pages, 2600 KB  
Article
Functional Attributes of Synovial Fluid from Osteoarthritic Knee Exacerbate Cellular Inflammation and Metabolic Stress, and Fosters Monocyte to Macrophage Differentiation
by Vanshika Srivastava, Abhay Harsulkar, Shama Aphale, Aare Märtson, Sulev Kõks, Priya Kulkarni and Shantanu Deshpande
Biomedicines 2025, 13(4), 878; https://doi.org/10.3390/biomedicines13040878 - 4 Apr 2025
Cited by 2 | Viewed by 1179
Abstract
Background: Besides conventional norms that recognize synovial fluid (SF) as a joint lubricant, nutritional channel, and a diagnostic tool in knee osteoarthritis (kOA), based on the authors previous studies, this study aims to define functional role of SF in kOA. Methods: U937, a [...] Read more.
Background: Besides conventional norms that recognize synovial fluid (SF) as a joint lubricant, nutritional channel, and a diagnostic tool in knee osteoarthritis (kOA), based on the authors previous studies, this study aims to define functional role of SF in kOA. Methods: U937, a monocytic, human myeloid cell line, was induced with progressive grades of kOA SF, and the induction response was assessed on various pro-inflammatory parameters. This ‘SF challenge test model’ was further extended to determine the impact of SF on U937 differentiation using macrophage-specific markers and associated transcription factor genes. Mitochondrial membrane potential changes in SF-treated cells were evaluated with fluorescent JC-1 probe. Results: a significant increase in nitric oxide, matrix metalloproteinase (MMP) 1, 13, and vascular endothelial growth factor (VEGF)-1 was noted in the induced cells. A marked increase was seen in CD68, CD86, and the transcription factors –activator protein (AP)-1, interferon regulatory factor (IRF)-1, and signal transducer and activator of transcription (STAT)-6 in the SF-treated cells indicating active monocytes to macrophage differentiation. Reduced mitochondrial membrane potential was reflected by a reduced red-to-green ratio in JC-1 staining. Conclusions: these results underline the active role of OA SF in stimulating and maintaining inflammation in joint cells, fostering monocyte differentiation into pro-inflammatory macrophages. The decline in the membrane potential suggestive of additional inflammatory pathway in OA via the release of pro-apoptotic factors and damaged associated molecular patterns (DAMPs) within the cells. Overall, biochemical modulation of SF warrants a potential approach to intervene inflammatory cascade in OA and mitigate its progression. Full article
(This article belongs to the Section Cell Biology and Pathology)
Show Figures

Figure 1

27 pages, 42830 KB  
Article
SARS-CoV-2-ORF-3a Mediates Apoptosis Through Mitochondrial Dysfunction Modulated by the K+ Ion Channel
by Muhammad Suhaib Qudus, Uzair Afaq, Siyu Liu, Kailang Wu, Chen Yu, Mingfu Tian and Jianguo Wu
Int. J. Mol. Sci. 2025, 26(4), 1575; https://doi.org/10.3390/ijms26041575 - 13 Feb 2025
Cited by 5 | Viewed by 3231
Abstract
Coronavirus disease 2019 (COVID-19) causes pulmonary edema, which disrupts the lung alveoli–capillary barrier and leads to pulmonary cell apoptosis, the main cause of death. However, the molecular mechanism behind SARS-CoV-2’s apoptotic activity remains unknown. Here, we revealed that SARS-CoV-2-ORF-3a mediates the pulmonary [...] Read more.
Coronavirus disease 2019 (COVID-19) causes pulmonary edema, which disrupts the lung alveoli–capillary barrier and leads to pulmonary cell apoptosis, the main cause of death. However, the molecular mechanism behind SARS-CoV-2’s apoptotic activity remains unknown. Here, we revealed that SARS-CoV-2-ORF-3a mediates the pulmonary pathology associated with SARS-CoV-2, which is demonstrated by the fact that it causes lung tissue damage. The in vitro results showed that SARS-CoV-2-ORF-3a triggers cell death via the disruption of mitochondrial homeostasis, which is modulated through the regulation of Mitochondrial ATP-sensitive Potassium Channel (MitoKATP). The addition of exogenous Potassium (K+) in the form of potassium chloride (KCl) attenuated mitochondrial apoptosis along with the inflammatory interferon response (IFN-β) triggered by SARS-ORF-3a. The addition of exogenous K+ strongly suggests that dysregulation of K+ ion channel function is the central mechanism underlying the mitochondrial dysfunction and stress response induced by SARS-CoV-2-ORF-3a. Our results designate that targeting the potassium channel or its interactions with ORF-3a may represent a promising therapeutic strategy to mitigate the damaging effects of infection with SARS-CoV-2. Full article
(This article belongs to the Special Issue Viral Infections and Host Immune Responses)
Show Figures

Figure 1

21 pages, 652 KB  
Review
GJA1-20k, a Short Isoform of Connexin43, from Its Discovery to Its Potential Implication in Cancer Progression
by Sarah Fournier, Jonathan Clarhaut, Laurent Cronier and Arnaud Monvoisin
Cells 2025, 14(3), 180; https://doi.org/10.3390/cells14030180 - 24 Jan 2025
Cited by 3 | Viewed by 3574
Abstract
The Connexin43 transmembrane protein (Cx43), encoded by the GJA1 gene, is a member of a multigenic family of proteins that oligomerize to form hemichannels and intercellular channels, allowing gap junctional intercellular communication between adjacent cells or communication between the intracellular and extracellular compartments. [...] Read more.
The Connexin43 transmembrane protein (Cx43), encoded by the GJA1 gene, is a member of a multigenic family of proteins that oligomerize to form hemichannels and intercellular channels, allowing gap junctional intercellular communication between adjacent cells or communication between the intracellular and extracellular compartments. Cx43 has long been shown to play a significant but complex role in cancer development, acting as a tumor suppressor and/or tumor promoter. The effects of Cx43 are associated with both channel-dependent and -independent functionalities and differ depending on the expression level, subcellular location and the considered stage of cancer progression. Recently, six isoforms of Cx43 have been described and one of them, called GJA1-20k, has also been found to be expressed in cancer cells. This isoform is generated by alternative translation and corresponds to the end part of the fourth transmembrane domain and the entire carboxyl-terminal (CT) domain. Initial studies in the cardiac model implicated GJA1-20k in the trafficking of full-length Cx43 to the plasma membrane, in cytoskeletal dynamics and in mitochondrial fission and subcellular distribution. As these processes are associated with cancer progression, a potential link between Cx43 functions, mitochondrial activity and GJA1-20k expression can be postulated in this context. This review synthetizes the current knowledge on GJA1-20k and its potential involvement in processes related to epithelial-to-mesenchymal transition (EMT) and the proliferation, dissemination and quiescence of cancer cells. Particular emphasis is placed on the putative roles of GJA1-20k in full-length Cx43 exportation to the plasma membrane, mitochondrial activity and functions originally attributed to the CT domain. Full article
Show Figures

Figure 1

15 pages, 1992 KB  
Review
Epigenetics of Homocystinuria, Hydrogen Sulfide, and Circadian Clock Ablation in Cardiovascular–Renal Disease
by Suresh C. Tyagi
Curr. Issues Mol. Biol. 2024, 46(12), 13783-13797; https://doi.org/10.3390/cimb46120824 - 5 Dec 2024
Cited by 2 | Viewed by 3445
Abstract
Morning-time heart attacks are associated with an ablation in the sleep-time dip in blood pressure, the mechanism of which is unknown. The epigenetic changes are the hallmark of sleep and circadian clock disruption and homocystinuria (HHcy). The homocystinuria causes ablation in the dip [...] Read more.
Morning-time heart attacks are associated with an ablation in the sleep-time dip in blood pressure, the mechanism of which is unknown. The epigenetic changes are the hallmark of sleep and circadian clock disruption and homocystinuria (HHcy). The homocystinuria causes ablation in the dip in blood pressure during sleep. Interestingly, HHcy is generated during the epigenetic gene turning off and turning on (i.e., imprinting) by methylation of the DNA promoter. The mitochondrial sulfur metabolism by 3-mercaptopyruvate sulfur transferase (3MST), ATP citrate lyase (ACYL), and epigenetic rhythmic methylation are regulated by folate 1-carbon metabolism (FOCM), i.e., the methionine (M)-SAM-SAH-Hcy, adenosine, and uric acid cycle. Epigenetic gene writer (DNMT), gene eraser (TET/FTO), and editor de-aminase (ADAR) regulate the rhythmic, i.e., reversible methylation/demethylation of H3K4, H3K9, H4K20, m6A, and m5C. The mitochondrial ATP citrate cycle and creatine kinase (CK) regulate chromatin transcription, maturation, and accessibility as well as muscle function. The transcription is regulated by methylation. The maturation and accessibility are controlled by acetylation. However, it is unclear whether a high fat dysbiotic diet (HFD) causes dysrhythmic expression of the gene writer, eraser, and editor, creating hyperuricemia and cardiac and renal dysfunction. We hypothesized that an HFD increases the gene writer (DNMT1) and editor (ADAR), decreases the eraser (TET/FTO), and increases uric acid to cause chronic diseases. This increases the levels of H3K4, H3K9, H4K20, m6A, and m5C. Interestingly, the DNMT1KO mitigates. Further, the DNMT1KO and ADAR inhibition attenuate HFD-induced NGAL/FGF23/TMPRSS2/MMP2, 9, 13, and uric acid levels and improve cardiac and renal remodeling. Although the novel role of nerve endings by the Piezo channels (i.e., the combination of ENaC, VDAC, TRPV, K+, and Mg2+ channels) in the interoception is suggested, interestingly, we and others have shown mechanisms independent of the nerve, by interoception, such as the cargo of the exosome in denervation models of heart failure. If proper and appropriate levels of these enzymes are available to covert homocysteine to hydrogen sulfide (H2S) during homocystinuria, then the H2S can potentially serve as a newer form of treatment for morning heart attacks and renal sulfur transsulfuration transport diseases. Full article
(This article belongs to the Special Issue A Focus on Molecular Basis in Cardiac Diseases)
Show Figures

Figure 1

26 pages, 4558 KB  
Article
A Comprehensive Functional Investigation of the Human Translocator Protein 18 kDa (TSPO) in a Novel Human Neuronal Cell Knockout Model
by Stefanie Bader, Tatjana Jahner, Anett Dörfelt, Doris Melchner, Iseline Cardon, Heiko I. Siegmund, Christoph Brochhausen, Rainer Rupprecht, Vladimir M. Milenkovic and Christian H. Wetzel
Int. J. Mol. Sci. 2024, 25(23), 12882; https://doi.org/10.3390/ijms252312882 - 29 Nov 2024
Viewed by 1960
Abstract
The translocator protein 18 kDa (TSPO) is a multifunctional outer mitochondrial membrane protein associated with various aspects of mitochondrial physiology and multiple roles in health and disease. Here, we aimed to analyse the role of TSPO in the regulation of mitochondrial and cellular [...] Read more.
The translocator protein 18 kDa (TSPO) is a multifunctional outer mitochondrial membrane protein associated with various aspects of mitochondrial physiology and multiple roles in health and disease. Here, we aimed to analyse the role of TSPO in the regulation of mitochondrial and cellular functions in a human neuronal cell model. We used the CRISPR/Cas9 technology and generated TSPO knockout (KO) and control (CTRL) variants of human-induced pluripotent stem cells (hiPSCs). In a multimodal phenotyping approach, we investigated cellular and mitochondrial functions in neural progenitor cells (NPCs), astrocytes, and neurons differentiated from hiPSC CTRL and TSPO KO cell lines. Our analysis revealed reduced mitochondrial respiration and glycolysis, altered Ca2+ levels in the cytosol and mitochondrial matrix, a depolarised MMP, and increased levels of reactive oxygen species, as well as a reduced cell size. Notably, TSPO deficiency was accompanied by reduced expression of the voltage-dependent anion channel (VDAC). We also observed a reduced TSPO and VDAC expression in cells derived from patients suffering from major depressive disorder (MDD). Considering the modulatory function of TSPO and the similar functional phenotype of cells derived from patients with depression, we discuss a role of TSPO in the etiology or pathology of MDD. In summary, our findings indicate a general impairment of mitochondrial function in TSPO knockout (KO) cells. This deepens our insight into the intricate role of TSPO in a range of physiological and pathological processes. Full article
(This article belongs to the Special Issue Mitochondria in Human Health and Disease 2.0)
Show Figures

Figure 1

12 pages, 2685 KB  
Article
Mitochondrial Dysfunction and Ion Imbalance in a Rat Model of Hemodialysis-Induced Myocardial Stunning
by Yuxin Nie, Liyu Lin, Qiang Yang, Jiachang Hu, Minmin Sun, Fangfang Xiang, Xuesen Cao, Jinbo Yu, Yaqiong Wang, Jie Teng, Xiaoqiang Ding, Bo Shen and Zhen Zhang
Biomedicines 2024, 12(10), 2402; https://doi.org/10.3390/biomedicines12102402 - 20 Oct 2024
Viewed by 1624
Abstract
Background/Objectives: Hemodialysis-induced myocardial stunning (HIMS) is a frequent complication in patients undergoing maintenance hemodialysis, characterized by transient left ventricular dysfunction due to ischemic episodes. Mitochondrial dysfunction and fluctuations in key ions such as potassium (K+) and calcium (Ca2+) [...] Read more.
Background/Objectives: Hemodialysis-induced myocardial stunning (HIMS) is a frequent complication in patients undergoing maintenance hemodialysis, characterized by transient left ventricular dysfunction due to ischemic episodes. Mitochondrial dysfunction and fluctuations in key ions such as potassium (K+) and calcium (Ca2+) are implicated in the pathogenesis of HIMS. This study aims to investigate the role of mitochondrial dysfunction and the protective potential of mitochondrial ATP-sensitive potassium channels (mitoKATP) in mitigating HIMS. Methods: A 5/6 nephrectomy rat model was established to mimic chronic kidney disease and the subsequent HIMS. The effects of mitoKATP channel modulators were evaluated by administering diazoxide (DZX), a mitoKATP opener, and 5-hydroxydecanoate (5-HD), a mitoKATP blocker, before hemodialysis. Mitochondrial function was assessed by measuring membrane potential, ATP synthase activity, and intramitochondrial Ca2+ levels. Myocardial function was evaluated using speckle tracking echocardiography. Results: Rats undergoing hemodialysis exhibited significant reductions in left ventricular strain and synchrony. DZX administration significantly improved mitochondrial function and reduced myocardial strain compared to controls. Conversely, 5-HD worsened mitochondrial swelling and disrupted myocardial function. Higher K+ and Ca2+ concentrations in the dialysate were associated with improved mitochondrial energy metabolism and myocardial strain. Conclusions: Mitochondrial dysfunction and ion imbalances during hemodialysis are key contributors to HIMS. The activation of mitoKATP channels provides mitochondrial protection and may serve as a potential therapeutic strategy to mitigate HIMS. Full article
Show Figures

Figure 1

19 pages, 1565 KB  
Review
The Role of Mitochondrial Permeability Transition in Bone Metabolism, Bone Healing, and Bone Diseases
by Xiting Zhu, Ziqi Qin, Min Zhou, Chen Li, Junjun Jing, Wushuang Ye and Xueqi Gan
Biomolecules 2024, 14(10), 1318; https://doi.org/10.3390/biom14101318 - 17 Oct 2024
Cited by 5 | Viewed by 3608
Abstract
Bone is a dynamic organ with an active metabolism and high sensitivity to mitochondrial dysfunction. The mitochondrial permeability transition pore (mPTP) is a low-selectivity channel situated in the inner mitochondrial membrane (IMM), permitting the exchange of molecules of up to 1.5 kDa in [...] Read more.
Bone is a dynamic organ with an active metabolism and high sensitivity to mitochondrial dysfunction. The mitochondrial permeability transition pore (mPTP) is a low-selectivity channel situated in the inner mitochondrial membrane (IMM), permitting the exchange of molecules of up to 1.5 kDa in and out of the IMM. Recent studies have highlighted the critical role of the mPTP in bone tissue, but there is currently a lack of reviews concerning this topic. This review discusses the structure and function of the mPTP and its impact on bone-related cells and bone-related pathological states. The mPTP activity is reduced during the osteogenic differentiation of mesenchymal stem cells (MSCs), while its desensitisation may underlie the mechanism of enhanced resistance to apoptosis in neoplastic osteoblastic cells. mPTP over-opening triggers mitochondrial swelling, regulated cell death, and inflammatory response. In particular, mPTP over-opening is involved in dexamethasone-induced osteoblast dysfunction and bisphosphonate-induced osteoclast apoptosis. In vivo, the mPTP plays a significant role in maintaining bone homeostasis, with many bone disorders linked to its excessive opening. Genetic deletion or pharmacological inhibition of the over-opening of mPTP has shown potential in enhancing bone injury recovery and alleviating bone diseases. Here, we review the findings on the relationship of the mPTP and bone at both the cellular and disease levels, highlighting novel avenues for pharmacological approaches targeting mitochondrial function to promote bone healing and manage bone-related disorders. Full article
(This article belongs to the Section Cellular Biochemistry)
Show Figures

Figure 1

18 pages, 2318 KB  
Article
The Archetypal Gamma-Core Motif of Antimicrobial Cys-Rich Peptides Inhibits H+-ATPases in Target Pathogens
by María T. Andrés, Nannette Y. Yount, Maikel Acosta-Zaldívar, Michael R. Yeaman and José F. Fierro
Int. J. Mol. Sci. 2024, 25(17), 9672; https://doi.org/10.3390/ijms25179672 - 6 Sep 2024
Cited by 2 | Viewed by 1733
Abstract
Human lactoferrin (hLf) is an innate host defense protein that inhibits microbial H+-ATPases. This protein includes an ancestral structural motif (i.e., γ-core motif) intimately associated with the antimicrobial activity of many natural Cys-rich peptides. Peptides containing a complete γ-core motif from [...] Read more.
Human lactoferrin (hLf) is an innate host defense protein that inhibits microbial H+-ATPases. This protein includes an ancestral structural motif (i.e., γ-core motif) intimately associated with the antimicrobial activity of many natural Cys-rich peptides. Peptides containing a complete γ-core motif from hLf or other phylogenetically diverse antimicrobial peptides (i.e., afnA, SolyC, PA1b, PvD1, thanatin) showed microbicidal activity with similar features to those previously reported for hLf and defensins. Common mechanistic characteristics included (1) cell death independent of plasma membrane (PM) lysis, (2) loss of intracellular K+ (mediated by Tok1p K+ channels in yeast), (3) inhibition of microbicidal activity by high extracellular K+, (4) influence of cellular respiration on microbicidal activity, (5) involvement of mitochondrial ATP synthase in yeast cell death processes, and (6) increment of intracellular ATP. Similar features were also observed with the BM2 peptide, a fungal PM H+-ATPase inhibitor. Collectively, these findings suggest host defense peptides containing a homologous γ-core motif inhibit PM H+-ATPases. Based on this discovery, we propose that the γ-core motif is an archetypal effector involved in the inhibition of PM H+-ATPases across kingdoms of life and contributes to the in vitro microbicidal activity of Cys-rich antimicrobial peptides. Full article
(This article belongs to the Collection Feature Papers in Molecular Immunology)
Show Figures

Figure 1

14 pages, 1404 KB  
Article
Improvement of Cardiac Function and Subcellular Defects Due to Chronic Diabetes upon Treatment with Sarpogrelate
by Paramjit S. Tappia, Vijayan Elimban, Anureet K. Shah, Ramesh K. Goyal and Naranjan S. Dhalla
J. Cardiovasc. Dev. Dis. 2024, 11(7), 215; https://doi.org/10.3390/jcdd11070215 - 9 Jul 2024
Cited by 3 | Viewed by 1641
Abstract
In order to investigate the subcellular mechanisms underlying the beneficial effects of sarpogrelate—a 5-HT2A receptor antagonist—on diabetic cardiomyopathy, diabetes was induced in rats by injecting streptozotocin (65 mg/kg). Diabetic animals were treated with or without sarpogrelate (5 mg/kg daily) for 6 weeks; [...] Read more.
In order to investigate the subcellular mechanisms underlying the beneficial effects of sarpogrelate—a 5-HT2A receptor antagonist—on diabetic cardiomyopathy, diabetes was induced in rats by injecting streptozotocin (65 mg/kg). Diabetic animals were treated with or without sarpogrelate (5 mg/kg daily) for 6 weeks; diabetic animals were also treated with insulin (10 units/kg daily) for comparison. Elevated plasma levels of glucose and lipids, depressed insulin levels, hemodynamic alterations and cardiac dysfunction in diabetic animals were partially or fully attenuated by sarpogrelate or insulin treatment. Diabetes-induced changes in myocardial high-energy phosphate stores, as well as depressed mitochondrial oxidative phosphorylation and Ca2+-uptake activities, were significantly prevented by these treatments. Reductions in sarcolemma Na+-K+ ATPase, Na+-Ca2+ exchange, Ca2+-channel density and Ca2+-uptake activities were also attenuated by treatments with sarpogrelate and insulin. In addition, decreases in diabetes-induced sarcoplasmic reticulum Ca2+-uptake, Ca2+-release and Ca2+-stimulated ATPase activities, myofibrillar Mg2+-ATPase and Ca2+-stimulated ATPase activities, and myosin Mg2+-ATPase and Ca2+-ATPase activities were fully or partially prevented by sarpogrelate and insulin treatments. Marked alterations in different biomarkers of oxidative stress, such as malondialdehyde, superoxide dismutase and glutathione peroxidase, in diabetic hearts were also attenuated by treating the animals with sarpogrelate or insulin. These observations suggest that therapy with sarpogrelate, like that with insulin, may improve cardiac function by preventing subcellular and metabolic defects as a consequence of a reduction in oxidative stress. Full article
Show Figures

Figure 1

Back to TopTop