Inhibition of HCN Channels Enhances Oxidative Stress and Autophagy of NRK-52E Cells Under NH4Cl Treatment
Abstract
1. Introduction
2. Results
2.1. NH4Cl Causes Extracellular Acidosis and Autophagy Inhibition
2.2. NH4Cl Inhibits mitoHCN3 Proteolysis and Increases lysoHCN3 Expression
2.3. Time-Dependent Effect of ZD7288 on Mitophagy
2.4. ZD7288 and/or NH4Cl Increases Oxidative Stress
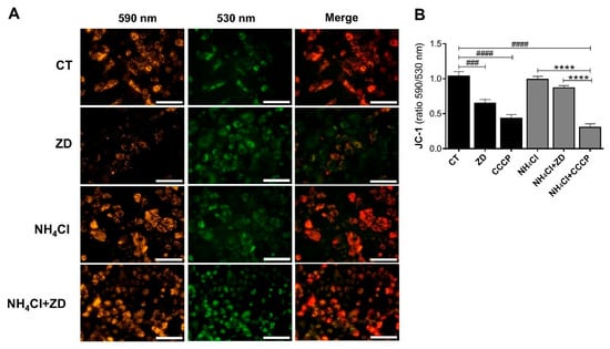
2.5. Mitophagy Stimulated by ZD7288 in NH4Cl Is Independent of ROS and Δψm
3. Discussion
4. Materials and Methods
4.1. Cell Cultures and Experimental Treatments
4.2. Mitochondria Enrichment
4.3. Western Blots
4.4. Immunofluorescence Assays
4.5. Measurement of mROS and Δψm
4.6. Statistical Analysis
Supplementary Materials
Author Contributions
Funding
Institutional Review Board Statement
Informed Consent Statement
Data Availability Statement
Acknowledgments
Conflicts of Interest
References
- Escobar, L.; Mejía, N.; Gil, H.; Santos, F. Distal Renal Tubular Acidosis: A Hereditary Disease with an Inadequate Urinary H+ Excretion. Nefrologia 2013, 33, 289–296. [Google Scholar] [CrossRef]
- Wesson, D.E.; Buysse, J.M.; Bushinsky, D.A. Mechanisms of Metabolic Acidosis-Induced Kidney Injury in Chronic Kidney Disease. J. Am. Soc. Nephrol. 2020, 31, 469–482. [Google Scholar] [CrossRef] [PubMed]
- Curthoys, N.P.; Moe, O.W. Proximal Tubule Function and Response to Acidosis. Clin. J. Am. Soc. Nephrol. 2014, 9, 1627–1638. [Google Scholar] [CrossRef] [PubMed]
- Curthoys, N.P. Role of Mitochondrial Glutaminase in Rat Renal Glutamine Metabolism. J. Nutr. 2001, 131, 2491S–2495S. [Google Scholar] [CrossRef][Green Version]
- Namba, T.; Takabatake, Y.; Kimura, T.; Takahashi, A.; Yamamoto, T.; Matsuda, J.; Kitamura, H.; Niimura, F.; Matsusaka, T.; Iwatani, H.; et al. Autophagic Clearance of Mitochondria in the Kidney Copes with Metabolic Acidosis. J. Am. Soc. Nephrol. 2014, 25, 2254–2266. [Google Scholar] [CrossRef]
- Bento, L.M.A.; Fagian, M.M.; Vercesi, A.E.; Gontijo, J.A.R. Effects of NH4Cl-Induced Systemic Metabolic Acidosis on Kidney Mitochondrial Coupling and Calcium Transport in Rats. Nephrol. Dial. Transplant. 2007, 22, 2817–2823. [Google Scholar] [CrossRef]
- Hajam, Y.A.; Rani, R.; Ganie, S.Y.; Sheikh, T.A.; Javaid, D.; Qadri, S.S.; Pramodh, S.; Alsulimani, A.; Alkhanani, M.F.; Harakeh, S.; et al. Oxidative Stress in Human Pathology and Aging: Molecular Mechanisms and Perspectives. Cells 2022, 11, 552. [Google Scholar] [CrossRef] [PubMed]
- Togliatto, G.; Lombardo, G.; Brizzi, M.F. The Future Challenge of Reactive Oxygen Species (ROS) in Hypertension: From Bench to Bed Side. Int. J. Mol. Sci. 2017, 18, 1988. [Google Scholar] [CrossRef]
- Song, S.B.; Jang, S.Y.; Kang, H.T.; Wei, B.; Jeoun, U.W.; Yoon, G.S.; Hwang, E.S. Modulation of Mitochondrial Membrane Potential and ROS Generation by Nicotinamide in a Manner Independent of SIRT1 and Mitophagy. Mol. Cells 2017, 40, 503–514. [Google Scholar] [CrossRef]
- Heher, P.; Ganassi, M.; Weidinger, A.; Engquist, E.N.; Pruller, J.; Nguyen, T.H.; Tassin, A.; Declèves, A.E.; Mamchaoui, K.; Banerji, C.R.S.; et al. Interplay between Mitochondrial Reactive Oxygen Species, Oxidative Stress and Hypoxic Adaptation in Facioscapulohumeral Muscular Dystrophy: Metabolic Stress as Potential Therapeutic Target. Redox Biol. 2022, 51, 102251. [Google Scholar] [CrossRef]
- Michels, G.; Brandt, M.C.; Zagidullin, N.; Khan, I.F.; Larbig, R.; Van Aaken, S.; Wippermann, J.; Hoppe, U.C. Corrigendum to: Direct Evidence for Calcium Conductance of Hyperpolarization-Activated Cyclic Nucleotide-Gated Channels and Human Native If at Physiological Calcium Concentrations. Cardiovasc. Res. 2008, 78, 466–475, Erratum in Cardiovasc. Res. 2012, 95, 527. [Google Scholar] [CrossRef][Green Version]
- Wollmuth, L.P.; Hille, B. Ionic Selectivity of Ih Channels of Rod Photoreceptors in Tiger Salamanders. J. Gen. Physiol. 1992, 100, 749–765. [Google Scholar] [CrossRef]
- Carrisoza-Gaytán, R.; Rangel, C.; Salvador, C.; Saldaña-Meyer, R.; Escalona, C.; Satlin, L.M.; Liu, W.; Zavilowitz, B.; Trujillo, J.; Bobadilla, N.A.; et al. The Hyperpolarization-Activated Cyclic Nucleotide-Gated HCN2 Channel Transports Ammonium in the Distal Nephron. Kidney Int. 2011, 80, 832–840. [Google Scholar] [CrossRef]
- López-González, Z.; Ayala-Aguilera, C.; Martinez-Morales, F.; Galicia-Cruz, O.; Salvador-Hernández, C.; Pedraza-Chaverri, J.; Medeiros, M.; Hernández, A.M.; Escobar, L.I. Immunolocalization of Hyperpolarization-Activated Cationic HCN1 and HCN3 Channels in the Rat Nephron: Regulation of HCN3 by Potassium Diets. Histochem. Cell Biol. 2016, 145, 25–40. [Google Scholar] [CrossRef]
- León-Aparicio, D.; Salvador, C.; Aparicio-Trejo, O.E.; Briones-Herrera, A.; Pedraza-Chaverri, J.; Vaca, L.; Sampieri, A.; Padilla-Flores, T.; López-González, Z.; León-Contreras, J.C.; et al. Novel Potassium Channels in Kidney Mitochondria: The Hyperpolarization-Activated and Cyclic Nucleotide-Gated HCN Channels. Int. J. Mol. Sci. 2019, 20, 4995. [Google Scholar] [CrossRef]
- Padilla-Flores, T.; López-González, Z.; Vaca, L.; Aparicio-Trejo, O.E.; Briones-Herrera, A.; Riveros-Rosas, H.; Pedraza-Chaverri, J.; León-Aparicio, D.; Salvador, C.; Sampieri, A.; et al. “Funny” Channels in Cardiac Mitochondria Modulate Membrane Potential and Oxygen Consumption. Biochem. Biophys. Res. Commun. 2020, 524, 1030–1036. [Google Scholar] [CrossRef] [PubMed]
- López-González, Z.; Padilla-Flores, T.; León-Aparicio, D.; Gutiérrez-Vásquez, E.; Salvador, C.; León-Contreras, J.C.; Hernández-Pando, R.; Escobar, L.I. Metabolic Acidosis and Hyperkalemia Differentially Regulate Cation HCN3 Channel in the Rat Nephron. J. Mol. Histol. 2020, 51, 701–716. [Google Scholar] [CrossRef] [PubMed]
- Custodis, F.; Reil, J.-C.; Laufs, U.; Böhm, M. Heart Rate: A Global Target for Cardiovascular Disease and Therapy along the Cardiovascular Disease Continuum. J. Cardiol. 2013, 62, 183–187. [Google Scholar] [CrossRef]
- Dai, Y.; Chen, Y.; Wei, G.; Zha, L.; Li, X. Ivabradine Protects Rats against Myocardial Infarction through Reinforcing Autophagy via Inhibiting PI3K/AKT/MTOR/P70S6K Pathway. Bioengineered 2021, 12, 1826–1837. [Google Scholar] [CrossRef] [PubMed]
- Beytur, A.; Binbay, M.; Sarihan, M.E.; Parlakpinar, H.; Polat, A.; Gunaydin, M.O.; Acet, A. Dose-Dependent Protective Effect of Ivabradine against Ischemia-Reperfusion-Induced Renal Injury in Rats. Kidney Blood Press. Res. 2012, 35, 114–119. [Google Scholar] [CrossRef] [PubMed]
- Chen, C.; Liu, L.; Shu, Y.Q.; Jing, P.; Lu, Y.; Zhang, X.X.; Zong, X.G.; Guo, L.J.; Li, C.J. Blockade of HCN2 Channels Provides Neuroprotection Against Ischemic Injury via Accelerating Autophagic Degradation in Hippocampal Neurons. Neurosci. Bull. 2020, 36, 875–894. [Google Scholar] [CrossRef]
- He, Z.; Liu, J.; Zeng, X.L.; Fan, J.H.; Wang, K.; Chen, Y.; Li, Z.C.; Zhao, B. Inhibition of Hyperpolarization-Activated Cyclic Nucleotide-Gated Cation Channel Attenuates Cerebral Ischemia Reperfusion-Induced Impairment of Learning and Memory by Regulating Apoptotic Pathway. Metab. Brain Dis. 2023, 38, 2751–2763. [Google Scholar] [CrossRef] [PubMed]
- Wang, Y.; Nartiss, Y.; Steipe, B.; McQuibban, G.A.; Kim, P.K. ROS-Induced Mitochondrial Depolarization Initiates PARK2/PARKIN-Dependent Mitochondrial Degradation by Autophagy. Autophagy 2012, 8, 1462–1476. [Google Scholar] [CrossRef]
- Jain, A.; Lamark, T.; Sjøttem, E.; Larsen, K.B.; Awuh, J.A.; Øvervatn, A.; McMahon, M.; Hayes, J.D.; Johansen, T. P62/SQSTM1 Is a Target Gene for Transcription Factor NRF2 and Creates a Positive Feedback Loop by Inducing Antioxidant Response Element-Driven Gene Transcription. J. Biol. Chem. 2010, 285, 22576. [Google Scholar] [CrossRef]
- Freund, D.M.; Prenni, J.E.; Curthoys, N.P. Proteomic Profiling of the Mitochondrial Inner Membrane of Rat Renal Proximal Convoluted Tubules. Proteomics 2013, 13, 2495–2499. [Google Scholar] [CrossRef]
- Escobar, L.I.; Simian, C.; Treard, C.; Hayek, D.; Salvador, C.; Guerra, N.; Matos, M.; Medeiros, M.; Enciso, S.; Camargo, M.D.; et al. Mutations in ATP6V1B1 and ATP6V0A4 Genes Cause Recessive Distal Renal Tubular Acidosis in Mexican Families. Mol. Genet. Genomic. Med. 2016, 4, 303–311. [Google Scholar] [CrossRef]
- Ikeuchi, M.; Inoue, M.; Miyahara, H.; Sebastian, W.A.; Miyazaki, S.; Takeno, T.; Kiyota, K.; Yano, S.; Shiraishi, H.; Shimizu, N.; et al. A PH Imbalance Is Linked to Autophagic Dysregulation of Inner Ear Hair Cells in Atp6v1ba-Deficient Zebrafish. Biochem. Biophys. Res. Commun. 2024, 699, 149551. [Google Scholar] [CrossRef]
- Sobhy, A.; Saleh, L.A.; Shoukry, A.A. Impact of Ivabradine on Renal Function in Septic Patient with Early Renal Impairment. Ain-Shams J. Anesthesiol. 2021, 13, 45. [Google Scholar] [CrossRef]
- Correia-Oliveira, C.R.; Lopes-Silva, J.P.; Bertuzzi, R.; McConell, G.K.; Bishop, D.J.; Lima-Silva, A.E.; Kiss, M.A.P.D.M. Acidosis, but Not Alkalosis, Affects Anaerobic Metabolism and Performance in a 4-Km Time Trial. Med. Sci. Sports Exerc. 2017, 49, 1899–1910. [Google Scholar] [CrossRef] [PubMed]
- Mathew, J.T.; Bio, L.L. Injectable Ammonium Chloride Used Enterally for the Treatment of Persistent Metabolic Alkalosis in Three Pediatric Patients. J. Pediatr. Pharmacol. Ther. 2012, 17, 98–103. [Google Scholar] [CrossRef] [PubMed]
- Purkerson, J.M.; Everett, C.A.; Schwartz, G.J. Ammonium Chloride-Induced Acidosis Exacerbates Cystitis and Pyelonephritis Caused by Uropathogenic E. coli. Physiol. Rep. 2022, 10, e15471. [Google Scholar] [CrossRef] [PubMed]
- Nagaraja, T.N.; Brookes, N. Intracellular Acidification Induced by Passive and Active Transport of Ammonium Ions in Astrocytes. Am. J. Physiol. Cell Physiol. 1998, 274, e15471. [Google Scholar] [CrossRef]
- Kohmoto, O.; Spitzer, K.W.; Movsesian, M.A.; Barry, W.H. Effects of Intracellular Acidosis on [Ca2+]i Transients, Transsarcolemmal Ca2+ Fluxes, and Contraction in Ventricular Myocytes. Circ. Res. 1990, 66, 622–632. [Google Scholar] [CrossRef] [PubMed]
- Nakanishi, T.; Gu, H.; Seguchi, M.; Cragoe, E.J.; Momma, K. HCO3(-)-Dependent Intracellular PH Regulation in the Premature Myocardium. Circ. Res. 1992, 71, 1314–1323. [Google Scholar] [CrossRef]
- Titz, S.; Hormuzdi, S.; Lewen, A.; Monyer, H.; Misgeld, U. Intracellular Acidification in Neurons Induced by Ammonium Depends on KCC2 Function. Eur. J. Neurosci. 2006, 23, 454–464. [Google Scholar] [CrossRef]
- von Recklinghausen, I.R.; Kinne, R.K.H.; Jans, A.W.H. Ammonium Chloride-Induced Acidification in Renal TALH SVE.1 Cells Monitored by 31P-NMR. Biochim. Biophys. Acta (BBA)—Mol. Cell Res. 1992, 1136, 129–135. [Google Scholar] [CrossRef]
- Bidani, A.; Crandall, E.D.; DuBose, T.D. Analysis of the Determinants of Renal Cortical PCO2. Am. J. Physiol. Renal. Physiol. 1984, 16, F466–F474. [Google Scholar] [CrossRef]
- Kurtz, I. Role of Ammonia in the Induction of Renal Hypertrophy. Am. J. Kidney Dis. 1991, 17, 650–653. [Google Scholar] [CrossRef]
- Uwada, J.; Nakazawa, H.; Kiyoi, T.; Yazawa, T.; Muramatsu, I.; Masuoka, T. PIKFYVE Inhibition Induces Endosome- and Lysosome-Derived Vacuole Enlargement via Ammonium Accumulation. J. Cell. Sci. 2025, 138, jcs262236. [Google Scholar] [CrossRef]
- Ling, H.; Vamvakas, S.; Gekle, M.; Schaefer, L.; Teschner, M.; Schaefer, R.M.; Heidland, A. Role of Lysosomal Cathepsin Activities in Cell Hypertrophy Induced by NH4Cl in Cultured Renal Proximal Tubule Cells. J. Am. Soc. Nephrol. 1996, 7, 73–80. [Google Scholar] [CrossRef]
- Calejo, A.I.; Reverendo, M.; Silva, V.S.; Pereira, P.M.; Santos, M.A.S.; Zorec, R.; Gonçalves, P.P. Differences in the Expression Pattern of HCN Isoforms among Mammalian Tissues: Sources and Implications. Mol. Biol. Rep. 2014, 41, 297–307. [Google Scholar] [CrossRef] [PubMed]
- Yoshii, S.R.; Mizushima, N. Autophagy Machinery in the Context of Mammalian Mitophagy. Biochim. Biophys. Acta (BBA)—Mol. Cell Res. 2015, 1853, 2797–2801. [Google Scholar] [CrossRef]
- Xiong, J.; Luu, T.T.T.; Venkatachalam, K.; Du, G.; Zhu, M.X. Glutamine Produces Ammonium to Tune Lysosomal PH and Regulate Lysosomal Function. Cells 2023, 12, 80. [Google Scholar] [CrossRef]
- Feng, L.; Liao, H.; Liu, J.; Xu, C.; Zhong, K.; Zhu, H.; Guo, S.; Guo, Y.; Han, L.; Li, H.; et al. Inhibition of PI3K/Akt/MTOR Pathway by Ammonium Chloride Induced Apoptosis and Autophagy in MAC-T Cell. Res. Vet. Sci. 2021, 136, 622–630. [Google Scholar] [CrossRef]
- Leanza, L.; Henry, B.; Sassi, N.; Zoratti, M.; Chandy, K.G.; Gulbins, E.; Szabò, I. Inhibitors of Mitochondrial Kv1.3 Channels Induce Bax/Bak-Independent Death of Cancer Cells. EMBO Mol. Med. 2012, 4, 577–593. [Google Scholar] [CrossRef]
- Venturini, E.; Leanza, L.; Azzolini, M.; Kadow, S.; Mattarei, A.; Weller, M.; Tabatabai, G.; Edwards, M.J.; Zoratti, M.; Paradisi, C.; et al. Targeting the Potassium Channel Kv1.3 Kills Glioblastoma Cells. Neurosignals 2017, 25, 26–38. [Google Scholar] [CrossRef]
- Kulawiak, B.; Żochowska, M.; Bednarczyk, P.; Galuba, A.; Stroud, D.A.; Szewczyk, A. Loss of the Large Conductance Calcium-Activated Potassium Channel Causes an Increase in Mitochondrial Reactive Oxygen Species in Glioblastoma Cells. Pflugers Arch. 2023, 475, 1045–1060. [Google Scholar] [CrossRef] [PubMed]
- Gross, D.; Bischof, H.; Maier, S.; Sporbeck, K.; Birkenfeld, A.L.; Malli, R.; Ruth, P.; Proikas-Cezanne, T.; Lukowski, R. IKCa Channels Control Breast Cancer Metabolism Including AMPK-Driven Autophagy. Cell Death Dis. 2022, 13, 902. [Google Scholar] [CrossRef] [PubMed]
- Huang, C.; Yi, H.; Shi, Y.; Cao, Q.; Shi, Y.; Cheng, D.; Braet, F.; Chen, X.M.; Pollock, C.A. KCa3.1 Mediates Dysregulation of Mitochondrial Quality Control in Diabetic Kidney Disease. Front. Cell Dev. Biol. 2021, 9, 573814. [Google Scholar] [CrossRef]
- Pyatrikas, D.V.; Fedoseeva, I.V.; Varakina, N.N.; Rusaleva, T.M.; Stepanov, A.V.; Fedyaeva, A.V.; Borovskii, G.B.; Rikhvanov, E.G. Relation between Cell Death Progression, Reactive Oxygen Species Production and Mitochondrial Membrane Potential in Fermenting Saccharomyces Cerevisiae Cells under Heat-Shock Conditions. FEMS Microbiol. Lett. 2015, 362, fnv082. [Google Scholar] [CrossRef]
- Suski, J.; Lebiedzinska, M.; Bonora, M.; Pinton, P.; Duszynski, J.; Wieckowski, M.R. Relation Between Mitochondrial Membrane Potential and ROS Formation. Methods Mol. Biol. 2018, 1782, 357–381. [Google Scholar] [CrossRef] [PubMed]
- Cadenas, S. Mitochondrial Uncoupling, ROS Generation and Cardioprotection. Biochim. Biophys. Acta (BBA)—Bioenerg. 2018, 1859, 940–950. [Google Scholar] [CrossRef] [PubMed]
- Korshunov, S.S.; Skulachev, V.P.; Starkov, A.A. High Protonic Potential Actuates a Mechanism of Production of Reactive Oxygen Species in Mitochondria. FEBS Lett. 1997, 416, 15–18. [Google Scholar] [CrossRef]
- Lewandowska, J.; Kalenik, B.; Wrzosek, A.; Szewczyk, A. Redox Regulation of Mitochondrial Potassium Channels Activity. Antioxidants 2024, 13, 434. [Google Scholar] [CrossRef]
- Oyewole, A.O.; Birch-Machin, M.A. Mitochondria-Targeted Antioxidants. FASEB J. 2015, 29, 4766–4771. [Google Scholar] [CrossRef]
- Guillery, O.; Malka, F.; Landes, T.; Guillou, E.; Blackstone, C.; Lombès, A.; Lombès, L.; Belenguer, P.; Arnoult, D.; Rojo, M. Metalloprotease-Mediated OPA1 Processing Is Modulated by the Mitochondrial Membrane Potential. Biol. Cell 2008, 100, 315–325. [Google Scholar] [CrossRef]
- Venditti, P.; Di Meo, S. The Role of Reactive Oxygen Species in the Life Cycle of the Mitochondrion. Int. J. Mol. Sci. 2020, 21, 2173. [Google Scholar] [CrossRef] [PubMed]









Disclaimer/Publisher’s Note: The statements, opinions and data contained in all publications are solely those of the individual author(s) and contributor(s) and not of MDPI and/or the editor(s). MDPI and/or the editor(s) disclaim responsibility for any injury to people or property resulting from any ideas, methods, instructions or products referred to in the content. |
© 2025 by the authors. Licensee MDPI, Basel, Switzerland. This article is an open access article distributed under the terms and conditions of the Creative Commons Attribution (CC BY) license (https://creativecommons.org/licenses/by/4.0/).
Share and Cite
López-González, Z.; Escobar, L.I.; León-Aparicio, D.; Mejía-Peralta, A.F.; Padilla-Flores, T.; Larre, I.; Salvador, C.; Medina-Campos, O.N.; Pedraza-Chaverri, J.; de la Fuente-Granada, M. Inhibition of HCN Channels Enhances Oxidative Stress and Autophagy of NRK-52E Cells Under NH4Cl Treatment. Int. J. Mol. Sci. 2025, 26, 9227. https://doi.org/10.3390/ijms26189227
López-González Z, Escobar LI, León-Aparicio D, Mejía-Peralta AF, Padilla-Flores T, Larre I, Salvador C, Medina-Campos ON, Pedraza-Chaverri J, de la Fuente-Granada M. Inhibition of HCN Channels Enhances Oxidative Stress and Autophagy of NRK-52E Cells Under NH4Cl Treatment. International Journal of Molecular Sciences. 2025; 26(18):9227. https://doi.org/10.3390/ijms26189227
Chicago/Turabian StyleLópez-González, Zinaeli, Laura I. Escobar, Daniel León-Aparicio, Abirán Fernando Mejía-Peralta, Teresa Padilla-Flores, Isabel Larre, Carolina Salvador, Omar Noel Medina-Campos, José Pedraza-Chaverri, and Marisol de la Fuente-Granada. 2025. "Inhibition of HCN Channels Enhances Oxidative Stress and Autophagy of NRK-52E Cells Under NH4Cl Treatment" International Journal of Molecular Sciences 26, no. 18: 9227. https://doi.org/10.3390/ijms26189227
APA StyleLópez-González, Z., Escobar, L. I., León-Aparicio, D., Mejía-Peralta, A. F., Padilla-Flores, T., Larre, I., Salvador, C., Medina-Campos, O. N., Pedraza-Chaverri, J., & de la Fuente-Granada, M. (2025). Inhibition of HCN Channels Enhances Oxidative Stress and Autophagy of NRK-52E Cells Under NH4Cl Treatment. International Journal of Molecular Sciences, 26(18), 9227. https://doi.org/10.3390/ijms26189227

