Sign in to use this feature.

Years

Between: -

Subjects

remove_circle_outline
remove_circle_outline
remove_circle_outline
remove_circle_outline
remove_circle_outline
remove_circle_outline
remove_circle_outline
remove_circle_outline
remove_circle_outline

Journals

remove_circle_outline
remove_circle_outline
remove_circle_outline
remove_circle_outline

Article Types

Countries / Regions

remove_circle_outline
remove_circle_outline
remove_circle_outline
remove_circle_outline
remove_circle_outline
remove_circle_outline

Search Results (944)

Search Parameters:
Keywords = metabolic and transcriptomic alterations

Order results
Result details
Results per page
Select all
Export citation of selected articles as:
25 pages, 9168 KB  
Article
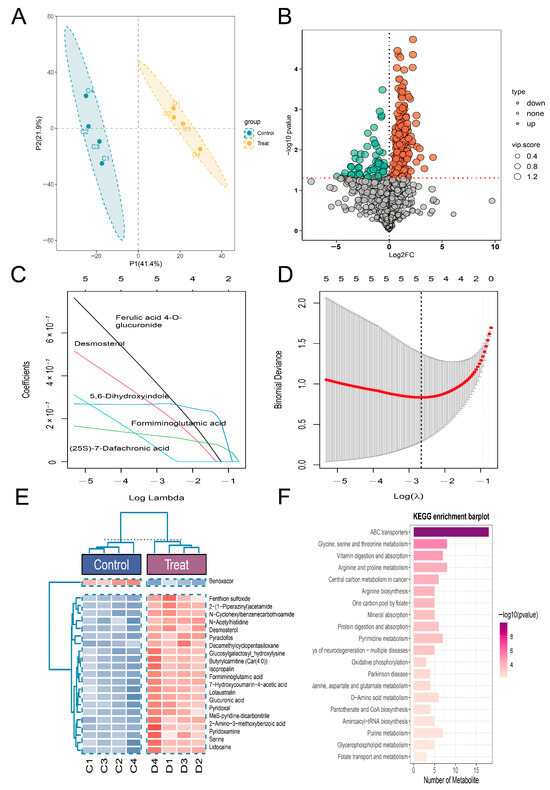
Eurotium cristatum-Fermented White Tea Ameliorates DSS-Induced Colitis by Multi-Scale
by Huini Wu, Xiangrui Kong, Ruiyang Shan, Song Peng, Mengshi Zhao, Wenquan Yu, Changsong Chen, Xiuping Wang and Zhaolong Li
Foods 2026, 15(1), 72; https://doi.org/10.3390/foods15010072 (registering DOI) - 25 Dec 2025
Abstract
Eurotium cristatum-Fermented White Tea (FWT) significantly alters white tea (WT) composition, increasing caffeine while decreasing polyphenols and amino acids. FWT effectively ameliorated dextran sulfate sodium (DSS)-induced murine colitis symptoms (reducing weight loss, colon shortening). Mechanistically, FWT suppressed TLR4/Myd88/NF-κB signaling and pro-inflammatory cytokines [...] Read more.
Eurotium cristatum-Fermented White Tea (FWT) significantly alters white tea (WT) composition, increasing caffeine while decreasing polyphenols and amino acids. FWT effectively ameliorated dextran sulfate sodium (DSS)-induced murine colitis symptoms (reducing weight loss, colon shortening). Mechanistically, FWT suppressed TLR4/Myd88/NF-κB signaling and pro-inflammatory cytokines (TNF-α, IL-6, IL-1β) while upregulating tight junction proteins (ZO-1, occludin, claudin-1), MUC2, and E-cadherin. Single-cell/spatial transcriptomics revealed that FWT treatments augment enterocyte, goblet cell, and stem cell populations, optimize goblet function, restructure stem cell differentiation, and induce epithelial REG3B (antimicrobial) and LYPD8 (motility inhibitor), plus immunomodulator GM42418 lncRNA across cell types, repairing the barrier. FWT intervention was also associated with an increase in beneficial bacteria (Akkermansia, Lactobacillus, Bifidobacterium), restoration of microbiota balance, and elevated levels of short-chain fatty acids (SCFAs) and was associated with alterations in caffeine-related metabolite profiles. Collectively, these multi-scale changes correlate with the alleviation of UC, suggesting an integrated mechanism involving mucosal barrier repair, immune–stromal modulation, microbiota–metabolism regulation, and cellular reprogramming. Full article
(This article belongs to the Section Food Nutrition)
Show Figures

Graphical abstract

20 pages, 2506 KB  
Article
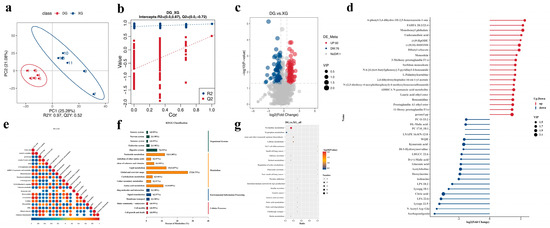
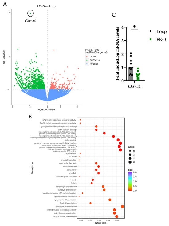
Hepatic FGF21 Deletion Improves Glucose Metabolism, Alters Lipogenic and Chrna4 Gene Expression, and Enhances Telomere Maintenance in Aged Female Mice
by Daniel Torres-Oteros, Mariano Nicola-Llorente, Héctor Sanz-Lamora, Albert Pérez-Martí, Pedro F. Marrero, Silvia Canudas, Diego Haro and Joana Relat
Int. J. Mol. Sci. 2026, 27(1), 194; https://doi.org/10.3390/ijms27010194 - 24 Dec 2025
Abstract
Fibroblast growth factor 21 (FGF21) is a key hormone for metabolic homeostasis under conditions such as obesity, aging and diabetes. While extensively studied in males, its role in female physiology remains poorly defined. This study evaluated the effects of hepatic FGF21 deletion in [...] Read more.
Fibroblast growth factor 21 (FGF21) is a key hormone for metabolic homeostasis under conditions such as obesity, aging and diabetes. While extensively studied in males, its role in female physiology remains poorly defined. This study evaluated the effects of hepatic FGF21 deletion in 12-month-old female mice using a liver-specific FGF21 knockout (FKO) model. FKO females exhibited reduced body weight and improved glucose tolerance, with no changes in circulating FGF21 levels. In the liver, RT-qPCR analysis showed that the expression of genes involved in de novo lipogenesis, including Srebp1c, Fasn, and Scd1, was downregulated, whereas markers of fatty acid uptake (Cd36) and β-oxidation (Cpt1a) were upregulated without alterations in hepatic triglyceride content and lower levels of serum adiponectin. Remarkably, telomere length in both liver and adipose tissue was preserved, indicating improved cellular aging. Hepatic transcriptomic analysis revealed a global downregulation of genes linked to cytoskeletal organization, immune processes and fibrosis. Among these, Chrna4, a hepatocyte-specific nicotinic acetylcholine receptor subunit implicated in protection against metabolic-associated steatohepatitis (MASH), was significantly reduced. These findings suggest that hepatic FGF21 deficiency in aged female mice promotes metabolic health by limiting pro-inflammatory and fibrotic pathways and preserving telomere integrity, with Chrna4 emerging as a potential mediator. Full article
(This article belongs to the Section Molecular Endocrinology and Metabolism)
Show Figures

Figure 1

20 pages, 39514 KB  
Article
Integrative Transcriptomic and Metabolomic Analysis Provides New Insights into the Multifunctional ARGONAUTE 1 Through an Arabidopsis ago1-38 Mutant with Pleiotropic Growth Defects
by Xiangze Chen, Xinwen Qing, Xiaoli Peng, Xintong Xu, Beixin Mo and Yongbing Ren
Plants 2026, 15(1), 44; https://doi.org/10.3390/plants15010044 - 23 Dec 2025
Abstract
ARGONAUTE 1 (AGO1) selectively recruits microRNAs (miRNAs) and some small interfering RNAs (siRNAs) to form an RNA-induced silencing complex (RISC) to regulate gene expressions and also promotes the transcription of certain genes through direct chromatin binding. Complete dysfunction of AGO1 causes extremely serious [...] Read more.
ARGONAUTE 1 (AGO1) selectively recruits microRNAs (miRNAs) and some small interfering RNAs (siRNAs) to form an RNA-induced silencing complex (RISC) to regulate gene expressions and also promotes the transcription of certain genes through direct chromatin binding. Complete dysfunction of AGO1 causes extremely serious growth arrest and sterility in Arabidopsis. Here, we characterize an ago1-38 allele with distinctive morphological abnormalities obviously distinguishing it from the other ago1 alleles, such as ago1-25 and ago1-45. The aberrant phenotypes of ago1-38 were completely restored in its transgenic complementation lines harboring an AGO1 promoter and coding sequence. To investigate the mechanism underlying the unique phenotype of ago1-38, integrated transcriptomic and metabolomic analysis was employed. The glutathione metabolism pathway was significantly co-enriched in the integrated analysis of ago1-38, suggesting an altered balance of the glutathione-related redox system. Transcriptomic analysis showed that many genes in the siRNA processing pathway were significantly changed in ago1-38, suggesting the dysregulation of the siRNA pathway. Meanwhile, numerous genes, particularly the large set of transcriptional factors associated with plant–pathogen interaction networks and phytohormone signaling cascades, exhibited altered expression patterns, implying perturbed immune defense and hormonal signaling. Collectively, these findings provide new insights into the multifaceted roles of AGO1 in siRNA processing, pathogen response, and phytohormone signaling. Full article
(This article belongs to the Collection Feature Papers in Plant Molecular Biology)
Show Figures

Figure 1

18 pages, 2358 KB  
Article
Regulation of INSM1 Gene Expression and Neuroendocrine Differentiation in High-Risk Neuroblastoma
by Chiachen Chen, Siyuan Cheng, Xiuping Yu, Yisheng Lee and Michael S. Lan
Biology 2026, 15(1), 22; https://doi.org/10.3390/biology15010022 - 22 Dec 2025
Viewed by 77
Abstract
Neuroblastoma (NB), a pediatric cancer of sympatho-adrenal (SA) lineage, is marked by disrupted differentiation and cellular heterogeneity. INSM1, a zinc-finger transcription factor, is highly expressed in NB and developing SA tissues, where it regulates neuroendocrine differentiation, especially in chromaffin cells. We investigated INSM1’s [...] Read more.
Neuroblastoma (NB), a pediatric cancer of sympatho-adrenal (SA) lineage, is marked by disrupted differentiation and cellular heterogeneity. INSM1, a zinc-finger transcription factor, is highly expressed in NB and developing SA tissues, where it regulates neuroendocrine differentiation, especially in chromaffin cells. We investigated INSM1’s role in maintaining an undifferentiated, progenitor-like state in NB and its regulation via metabolic and epigenetic mechanisms. Transcriptomic profiling, promoter assays, and metabolic flux analysis revealed that INSM1 expression correlates with methionine cycle activity, particularly the S-adenosylmethionine (SAM)/S-adenosylhomocysteine (SAH) ratio. Disruption of SAM/SAH balance altered INSM1 promoter activity and histone methylation, implicating epigenetic control in NB cell fate. Retinoic acid-induced differentiation downregulated INSM1 and N-Myc, linking INSM1 to tumor cell immaturity. INSM1 overexpression in SH-SY-5Y cells upregulated neuroendocrine and thyroid hormone-related genes (CHGA, CHGB, DDC, NCAM1, DIO3, TH), while suppressing genes involved in cell cycle (RRM, CDC25A), methionine metabolism (AHCY, MAT2A), transcriptional regulation (MYBL2, EZH2), and oncogenic signaling (ALK, LINC011667). These findings suggest that INSM1 promotes NB aggressiveness by sustaining a neuroendocrine progenitor-like phenotype through metabolic-epigenetic coupling. Full article
(This article belongs to the Section Neuroscience)
Show Figures

Figure 1

20 pages, 360 KB  
Review
Alterations in the Immune Response in Individuals with Latent Tuberculosis Infection
by Anna Starshinova, Adilya Sabirova, Igor Kudryavtsev, Artem Rubinstein, Arthur Aquino, Leonid P. Churilov, Ekaterina Belyaeva, Anastasia Kulpina, Raul A. Sharipov, Ravil K. Tukfatullin, Nikolay Nikolenko and Dmitry Kudlay
Pathogens 2026, 15(1), 14; https://doi.org/10.3390/pathogens15010014 - 22 Dec 2025
Viewed by 59
Abstract
Latent tuberculosis infection (LTBI) represents a biologically active yet clinically asymptomatic stage of Mycobacterium tuberculosis (Mtb) persistence. This condition is characterized by subtle immunometabolic alterations reflecting the host–pathogen equilibrium. Understanding the mechanisms and biomarkers associated with the preclinical phase of LTBI is crucial [...] Read more.
Latent tuberculosis infection (LTBI) represents a biologically active yet clinically asymptomatic stage of Mycobacterium tuberculosis (Mtb) persistence. This condition is characterized by subtle immunometabolic alterations reflecting the host–pathogen equilibrium. Understanding the mechanisms and biomarkers associated with the preclinical phase of LTBI is crucial for preventing progression to active tuberculosis (ATB). Recent advances have identified multiple immunological, transcriptomic, metabolic, and imaging-based approaches that enable stratification of individuals at increased risk of LTBI reactivation. Quantitative assays such as IGRA, multiplex and T-cell activation marker (TAM) tests, as well as interferon-related transcriptional signatures, demonstrate predictive potential when combined with functional assays (MGIA) and metabolic imaging (PET/CT). Experimental primate models faithfully reproduce the spectrum from latency to reactivation, allowing for validation of biomarkers and vaccine or immunomodulatory strategies. The review also highlights the particular challenges of multidrug-resistant LTBI (MDR-LTBI), where standard chemoprophylaxis is less effective and immune control plays a decisive role. The preclinical phase of LTBI constitutes a key point in the TB control cascade. Integrating immunological, transcriptomic, and radiological data into risk-based screening algorithms could substantially improve early detection and targeted prevention. Translating research-derived signatures into clinically applicable, standardized, and cost-effective diagnostic tools requires coordinated international efforts, technological transfer, and policy-level support to reduce TB reactivation and transmission, including MDR-TB. Full article
(This article belongs to the Special Issue Innate Immune Response and Pathogen Dynamics)
15 pages, 23101 KB  
Article
Identification of Differentially Expressed Genes and Molecular Pathways Involved in Primary Biliary Cholangitis Using RNA-Seq
by Min Yang, Xiaoyun Shen, Haitao Fu, Jie Lu and Fengying Li
Genes 2026, 17(1), 10; https://doi.org/10.3390/genes17010010 - 22 Dec 2025
Viewed by 117
Abstract
Objective: This study aims to investigate the functional role of lncRNA STX17-DT, which was previously found to be upregulated in peripheral blood mononuclear cells (PBMCs) of PBC patients, by examining its impact on gene expression and cellular behavior in a human monocyte [...] Read more.
Objective: This study aims to investigate the functional role of lncRNA STX17-DT, which was previously found to be upregulated in peripheral blood mononuclear cells (PBMCs) of PBC patients, by examining its impact on gene expression and cellular behavior in a human monocyte model. Methods: STX17-DT was overexpressed in THP-1 cells, which was assessed via plasmid transfection. Transcriptomic changes were analyzed by RNA sequencing, followed by comprehensive bioinformatics analyses including differential expression, functional enrichment, transcription factor network, and protein–protein interaction (PPI) analysis. Functional validation was performed using CCK-8 and TUNEL assays to assess proliferation and apoptosis, respectively. Results: Overexpression of STX17-DT led to 1973 differentially expressed genes (DEGs), with 1201 upregulated and 772 downregulated. Key upregulated genes included interferon-stimulated genes (e.g., interferon induced protein 44 like (IFI44L), interferon induced protein 44 (IFI44), guanylate binding protein 1(GBP1)) and chemokines (CCL4, CCL8). Upregulated DEGs were significantly enriched in immune-related pathways such as NF-κB signaling, Toll-like receptor signaling, TNF signaling, and cytokine–cytokine receptor interaction. Downregulated genes were involved in metabolic and signaling pathways such as PI3K–Akt, cAMP, and butanoate metabolism. Transcription factor analysis revealed significant alterations in regulators like Yes1 associated transcriptional regulator(YAP1), nuclear receptor subfamily 4 group A member 1(NR4A1), and MAF bZIP transcription factor B(MAFB). PPI network analysis suggested TNF, TLR4, TLR6, and STAT2 as central hubs. Functionally, STX17-DT overexpression enhanced THP-1 cell proliferation and significantly reduced apoptosis. Conclusions: STX17-DT promoted a pro-inflammatory transcriptomic profile and enhanced monocyte survival in our study, suggesting a potential role in PBC immunopathology. It may represent a potential biomarker and therapeutic target, particularly for patients with advanced disease or suboptimal response to ursodeoxycholic acid. Further studies in primary cells, animal models, and histological samples are warranted to validate its role in PBC pathogenesis. Full article
(This article belongs to the Section RNA)
Show Figures

Figure 1

16 pages, 2623 KB  
Article
Transcriptomics Analysis Reveals an Early Response Gene SlNSP-like Involved in Solanum lycopersicum Response to DC3000 Infection
by Junqing Li, Mengjie Gu, Mengsen Yang, Huimin Tan, Wei Yang and Guanghui Qi
Curr. Issues Mol. Biol. 2026, 48(1), 11; https://doi.org/10.3390/cimb48010011 - 22 Dec 2025
Viewed by 82
Abstract
The hemibiotrophic bacterial pathogen Pseudomonas syringae (Pst) infects a range of plant species and causes enormous economic losses. Despite its agronomic significance, the molecular mechanisms underlying tomato–Pst interactions remain largely uncharacterized. To elucidate these mechanisms, we conducted a comprehensive transcriptomic [...] Read more.
The hemibiotrophic bacterial pathogen Pseudomonas syringae (Pst) infects a range of plant species and causes enormous economic losses. Despite its agronomic significance, the molecular mechanisms underlying tomato–Pst interactions remain largely uncharacterized. To elucidate these mechanisms, we conducted a comprehensive transcriptomic analysis using infected tomato leaves inoculated with virulent strains Pst DC3000 at relatively early time points. RNA-sequencing of nine libraries identified stage-specific expression patterns, with DEG counts ranging from 484 to 1267 upregulated and from 560 to 844 downregulated genes. Enrichment analysis highlighted significant alterations in metabolic pathways, plant–pathogen interaction networks, and hormone signaling cascades, with marked transcriptional reprogramming observed between the pre- and post-infection stages. A longitudinal analysis of gene expression dynamics identified 15 consistently upregulated and 9 downregulated genes across all post-inoculation time points. Notably, in several candidate genes, a homologous gene of AtNSP2, SlNSP-Like was confirmed to be involved in disease resistance in tomato leaves. SlNSP-Like is localized in the cytoplasm and nucleus, and the transient overexpression of SlNSP-Like tomato plant exhibits significant resistance to Pst DC3000. This study provides valuable insights into the molecular dialogue between tomato and Pst, and the identified regulatory genes and pathways serve as promising targets for breeding disease-resistant tomato cultivars and developing management strategies against bacterial spot disease. Full article
(This article belongs to the Special Issue Plant Hormones, Development, and Stress Tolerance)
Show Figures

Figure 1

18 pages, 6451 KB  
Article
Uncovering the Molecular Response of Oregano (Origanum vulgare L.) to 12C6+ Heavy-Ion Irradiation Through Transcriptomic and Metabolomic Analyses
by Zhengwei Tan, Lei Li, Yan Liang, Chunming Li, Xiaoyu Su, Dandan Lu, Yao Sun, Lina Wang, Mengfan Su, Yiwen Cao and Huizhen Liang
Curr. Issues Mol. Biol. 2026, 48(1), 7; https://doi.org/10.3390/cimb48010007 - 21 Dec 2025
Viewed by 77
Abstract
Origanum vulgare L., a medicinal herb rich in bioactive phenols and terpenes, is recognized for its anti-inflammatory and antimicrobial properties. Heavy-ion beam mutagenesis, a sophisticated breeding technique, can induce significant variations in plants, thereby affecting their secondary metabolite production. This study utilized metabolomic [...] Read more.
Origanum vulgare L., a medicinal herb rich in bioactive phenols and terpenes, is recognized for its anti-inflammatory and antimicrobial properties. Heavy-ion beam mutagenesis, a sophisticated breeding technique, can induce significant variations in plants, thereby affecting their secondary metabolite production. This study utilized metabolomic and transcriptomic approaches to investigate the effects of 12C6+ heavy-ion irradiation on oregano. Our results indicated substantial changes in mutant lines, including marked alterations in plant height, leaf morphology, and biomass accumulation. Metabolomic analysis indicated that the differentially accumulated volatile compounds were primarily terpenoids. Furthermore, transcriptomic analysis indicated a predominant enrichment of differentially expressed genes in terpenoid biosynthesis. Integrated analyses identified key transcriptional changes in genes encoding terpenoid backbone enzymes, such as GPPS, GGPPS, DXS, and HMGR, and pinpointed candidate genes, including TPS3, TPS6A, TPS6C, CYP71D178, CYP71D181, and CYP71D10B, whose expression patterns were closely associated with the differential accumulation of carvacrol and thymol. This comprehensive study elucidates the molecular mechanisms underlying metabolic reprogramming induced by heavy-ion irradiation in oregano and offers valuable genetic resources for future metabolic engineering and precision breeding initiatives aimed at enhancing the production of valuable bioactive compounds. Full article
(This article belongs to the Section Molecular Plant Sciences)
Show Figures

Figure 1

21 pages, 9016 KB  
Article
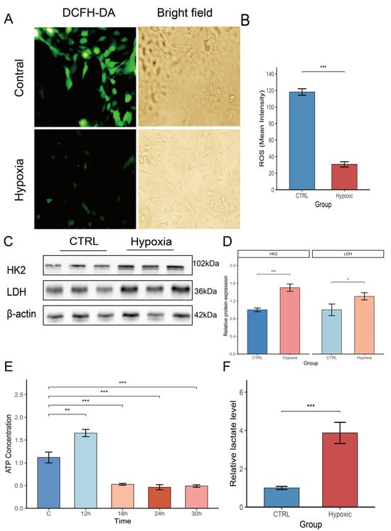
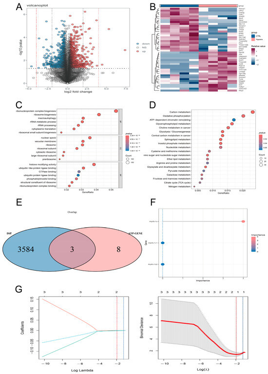
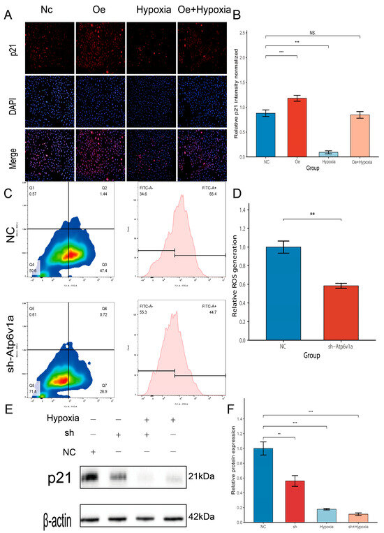
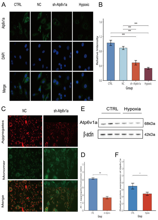
Mechanistic Study of Hypoxia-Mediated Regulation of Osteoblast Senescence via ATP6V1A-Dependent Modulation of Metabolic Remodeling
by Hefang Xiao, Yi Chen, Xuening Liu, Rongjin Chen, Chenhui Yang, Fei Yang, Changshun Chen, Bin Geng and Yayi Xia
Biology 2025, 14(12), 1801; https://doi.org/10.3390/biology14121801 - 18 Dec 2025
Viewed by 200
Abstract
Background: Osteoblast senescence constitutes one of the major mechanisms in bone degeneration and is under tight regulation by metabolism and oxidative stress. While hypoxia has recently emerged as an important microenvironmental factor influencing the function of bone cells, its role in osteoblast senescence [...] Read more.
Background: Osteoblast senescence constitutes one of the major mechanisms in bone degeneration and is under tight regulation by metabolism and oxidative stress. While hypoxia has recently emerged as an important microenvironmental factor influencing the function of bone cells, its role in osteoblast senescence and metabolic regulation has yet to be defined. Methods: The present work entails hypoxia-modulated osteoblast senescence at one level, transcriptomic and metabolomic sequencing, and two levels, in vitro MC3T3-E1 and in vivo AAV-shAtp6v1a mouse models. In transcriptome profiling, hypoxia-responsive genes were identified, whereas non-targeted metabolomics was used to uncover metabolic alterations induced by ATP6V1A knockdown. Oxidative stress and mitochondrial function were assessed by qRT-PCR, Western blotting, SA-β-Gal staining, ROS detection, JC-1 mitochondrial potential, and immunofluorescence. Micro-CT, H&E, Masson, and immunohistochemistry studies were performed to investigate bone structure and protein expression in vivo. Results: Hypoxia markedly mitigated osteoblast senescence, decreasing p53 and p21 expressions and the number of SA-β-Gal-positive cells. It reduced intracellular ROS levels and increased HK2 and LDH expression, decreased ATP, and increased lactate, hinting at a shift toward glycolysis. Transcriptome analysis identified ATP6V1A as one of the major hypoxia-downregulated genes. Knockdown of ATP6V1A reduced ROS levels, inhibited p21 expression, improved mitochondrial function. Metabolomics disclosed remapping pathways in glycolysis, lipid, and amino acid metabolism. Conclusions: This study identifies a “Hypoxia–ATP6V1A–Oxidative Stress–Metabolic Remodeling–Anti-Senescence” axis, demonstrating that hypoxia delays osteoblast senescence by downregulating ATP6V1A, suppressing oxidative stress, and reprogramming metabolism, providing new insights and potential therapeutic targets for bone degenerative diseases. Full article
(This article belongs to the Special Issue Cellular Senescence in Development, Regeneration, Aging, and Cancer)
Show Figures

Figure 1

17 pages, 4460 KB  
Article
Arginine Delays Postharvest Softening of Button Mushroom (Agaricus bisporus) via Lipid Metabolism Regulation
by Dandan Xu, Lu Gao, Xiaoyan Mu, Tan Wang, Junsong Liang, Qi Wang and Qiuhong Niu
Foods 2025, 14(24), 4359; https://doi.org/10.3390/foods14244359 - 18 Dec 2025
Viewed by 130
Abstract
Postharvest storage and quality maintenance represent significant constrains for the marketability and long-distance exportation of button mushroom (Agaricus bisporus). Protective techniques such as arginine application has been demonstrated to extend the shelf life of button mushroom. However, the underlying mechanism by [...] Read more.
Postharvest storage and quality maintenance represent significant constrains for the marketability and long-distance exportation of button mushroom (Agaricus bisporus). Protective techniques such as arginine application has been demonstrated to extend the shelf life of button mushroom. However, the underlying mechanism by which arginine mitigates postharvest softening in button mushroom require further elucidation. In this study, comprehensive physiology, metabolomics and transcriptomics analyses of button mushroom following arginine treatment were conducted to investigate its potential mechanisms of action. Physiological analysis showed that arginine treatment (1.5 g L−1) markedly alleviated the postharvest softening of button mushroom, resulting in a 23.8% increase in firmness, reduced malondialdehyde (MDA) content, suppressed activities of phenylalanine ammonia-lyase (PAL) and polyphenol oxidase (PPO), and maintained elevated superoxide dismutase (SOD) activity. Integrated transcriptomic and metabolomic analyses demonstrated that arginine application significantly altered lipid-related metabolites, including free fatty acids, lysophosphatidylcholine (LPC), lysophosphatidylethanolamine (LPE) and phosphatidylcholine (PC). Notably, arginine treatment increased the levels of unsaturated fatty acids (UFAs). Transcriptomic analysis further revealed that differentially expressed genes (DEGs) were predominantly enriched in lipid metabolism pathways following arginine treatment. Specifically, arginine application stimulated the lipid metabolism by upregulating genes associated with fatty acid desaturation (FAD), while downregulating genes related to phospholipases A2 (PLA2). These findings collectively demonstrate that arginine effectively mitigates postharvest softening of button mushroom by modulating lipid metabolism. Full article
Show Figures

Graphical abstract

25 pages, 673 KB  
Review
Nutrigenomics and Epigenetic Regulation in Poultry: DNA-Based Mechanisms Linking Diet to Performance and Health
by Muhammad Naeem and Arjmand Fatima
DNA 2025, 5(4), 60; https://doi.org/10.3390/dna5040060 - 18 Dec 2025
Viewed by 163
Abstract
In animals and humans, nutrients influence signaling cascades, transcriptional programs, chromatin dynamics, and mitochondrial function, collectively shaping traits related to growth, immunity, reproduction, and stress resilience. This review synthesizes evidence supporting nutrient-mediated regulation of DNA methylation, histone modifications, non-coding RNAs, and mitochondrial biogenesis, [...] Read more.
In animals and humans, nutrients influence signaling cascades, transcriptional programs, chromatin dynamics, and mitochondrial function, collectively shaping traits related to growth, immunity, reproduction, and stress resilience. This review synthesizes evidence supporting nutrient-mediated regulation of DNA methylation, histone modifications, non-coding RNAs, and mitochondrial biogenesis, and emphasizes their integration within metabolic and developmental pathways. Recent advances in epigenome-wide association studies (EWAS), single-cell multi-omics, and systems biology approaches have revealed how diet composition and timing can reprogram gene networks, sometimes across generations. Particular attention is given to central metabolic regulators (e.g., PPARs, mTOR) and to interactions among methyl donors, fatty acids, vitamins, and trace elements that maintain genomic stability and metabolic homeostasis. Nutrigenetic evidence further shows how genetic polymorphisms (SNPs) in loci such as IGF-1, MSTN, PPARs, and FASN alter nutrient responsiveness and influence traits like feed efficiency, body composition, and egg quality, information that can be exploited via marker-assisted or genomic selection. Mitochondrial DNA integrity and oxidative capacity are key determinants of feed conversion and energy efficiency, while dietary antioxidants and mitochondria-targeted nutrients help preserve bioenergetic function. The gut microbiome acts as a co-regulator of host gene expression through metabolite-mediated epigenetic effects, linking diet, microbial metabolites (e.g., SCFAs), and host genomic responses via the gut–liver axis. Emerging tools such as whole-genome and transcriptome sequencing, EWAS, integrated multi-omics, and CRISPR-based functional studies are transforming the field and enabling DNA-informed precision nutrition. Integrating genetic, epigenetic, and molecular data will enable genotype-specific feeding strategies, maternal and early-life programming, and predictive models that enhance productivity, health, and sustainability in poultry production. Translating these molecular insights into practice offers pathways to enhance animal welfare, reduce environmental impact, and shift nutrition from empirical feeding toward mechanistically informed precision approaches. Full article
(This article belongs to the Special Issue Epigenetics and Environmental Exposures)
Show Figures

Figure 1

15 pages, 3835 KB  
Article
High Temperature-Induced Suppression of Flower Bud Formation in Passion Fruit (Passiflora edulis f. flavicarpa)
by Xiuqing Wei, Yajun Tang, Weijie Huang, Ping Zhou, Liang Li, Dong Yu, Xujia Tang and Jiahui Xu
Horticulturae 2025, 11(12), 1526; https://doi.org/10.3390/horticulturae11121526 - 16 Dec 2025
Viewed by 176
Abstract
High temperature is a major environmental stress that severely limits passionfruit (Passiflora edulis) productivity by impairing floral initiation. However, the physiological and molecular mechanisms underlying this process remain poorly understood. In this study, we investigated the effects of varying durations and [...] Read more.
High temperature is a major environmental stress that severely limits passionfruit (Passiflora edulis) productivity by impairing floral initiation. However, the physiological and molecular mechanisms underlying this process remain poorly understood. In this study, we investigated the effects of varying durations and intensities of heat stress on flower bud differentiation in passionfruit. Our results showed that prolonged exposure to temperatures above 35 °C significantly delayed or completely inhibited bud formation, accompanied by altered carbohydrate and nitrogen metabolism, accumulation of osmolytes (soluble protein and proline), and dynamic changes in antioxidant enzyme activities (SOD, POD, CAT). Notably, short-term heat stress induced a transient increase in salicylic acid (SA) levels and upregulation of SA biosynthesis genes (PeEDS1.2, PeICS1) and WRKY transcription factors (PeWRKY11/15), which were associated with sustained floral initiation. In contrast, prolonged stress suppressed SA accumulation and signaling, leading to bud abortion. Comparative transcriptomic analysis further revealed enrichment of pathways related to secondary metabolite biosynthesis, plant hormone signal transduction, and phenylpropanoid biosynthesis under heat stress. These findings highlight the critical role of SA in balancing heat tolerance and reproductive development and provide candidate gene resources for the molecular breeding of heat-resistant passionfruit varieties. This study offers new insights into the thermotolerance mechanisms of fruit crops under sustained high-temperature stress. Full article
Show Figures

Figure 1

19 pages, 2959 KB  
Article
Transcriptomic and Metabolomic Responses to Growth Differences in Litopenaeus vannamei Infected with Enterocytozoon hepatopenaei
by Shanshan Li, Yong Wu, Jiaqi Jin, Bo Wu, Chenxi Zhao, Zhihua Lin, Minhai Liu and Zhilan Peng
Fishes 2025, 10(12), 652; https://doi.org/10.3390/fishes10120652 - 16 Dec 2025
Viewed by 140
Abstract
Litopenaeus vannamei, a widely cultivated aquatic species worldwide, has its growth status intrinsically tied to the economic profitability of the aquaculture industry. However, infection by the microspondian parasite Enterocytozoon hepatopenaei (EHP) has emerged as a pivotal threat to the healthy growth of [...] Read more.
Litopenaeus vannamei, a widely cultivated aquatic species worldwide, has its growth status intrinsically tied to the economic profitability of the aquaculture industry. However, infection by the microspondian parasite Enterocytozoon hepatopenaei (EHP) has emerged as a pivotal threat to the healthy growth of these shrimp. Through transcriptome sequencing, this study identified substantial alterations in gene expression patterns related to growth regulation, immune system activation, and energy metabolism regulation. Specifically, in L. vannamei shrimp exhibiting normal growth, the elevated expression of genes such as CYP450, PPAF, FASN and ACSBG2 serves as molecular indicators of their growth superiority and resistance to parasitic infection. Furthermore, metabolome analysis revealed distinct changes in lipid and nucleotide metabolic pathways, offering valuable insights into the metabolic disruptions caused by infection. The integrated analysis of transcriptome and metabolome data indicated a notable positive correlation between the differentially expressed genes TPi and ALF-like, and the metabolites acetyl-L-carnitine and citric acid. This suggests potential synergistic mechanisms in regulating energy metabolism and immune responses against EHP infection. These findings enhance our comprehension of EHP infection mechanisms and establish a scientific groundwork for developing more precise and efficacious prevention and control strategies, ultimately promoting the healthy growth of L. vannamei and ensuring the sustainable development of the aquaculture industry. Full article
(This article belongs to the Section Fish Pathology and Parasitology)
Show Figures

Graphical abstract

18 pages, 5252 KB  
Article
Transcriptomic and Physiological Responses Reveal a Time-Associated Multi-Organ Injury Pattern in European Perch (Perca fluviatilis) Under Acute Alkaline Stress
by Geng Chen, Yi Liu, Xiaodong Li, Pan Gao, Jianyong Hu, Pengfei Sun, Fangyuan Peng, Peng Chen and Jin Xu
Animals 2025, 15(24), 3621; https://doi.org/10.3390/ani15243621 - 16 Dec 2025
Viewed by 217
Abstract
Water alkalinization is a critical global stressor for freshwater fish, yet the systemic patterns of multi-organ responses and injury remain insufficiently understood. This study integrates histopathology, biochemistry, and multi-organ transcriptomics to provide an integrated, time-resolved assessment of stress responses in European perch ( [...] Read more.
Water alkalinization is a critical global stressor for freshwater fish, yet the systemic patterns of multi-organ responses and injury remain insufficiently understood. This study integrates histopathology, biochemistry, and multi-organ transcriptomics to provide an integrated, time-resolved assessment of stress responses in European perch (Perca fluviatilis) exposed to acute alkaline stress (20 mmol/L). The analysis indicated that alkaline stress initially causes structural disturbance of gill tissue (lamellar fusion, necrosis) within 96 h, associated with impaired osmoregulatory functions. This primary dysfunction was followed by progressive hepatic impairment, characterized by uncontrolled oxidative stress (elevated levels in Malondialdehyde, MDA) and widespread hepatocyte necrosis. Transcriptomic analysis identified extensive transcriptional shifts associated with these alterations: large-scale differential expression in the liver (3629 Differentially Expressed Genes, DEGs) and kidney (478 DEGs). Notably, the liver exhibited a stress-responsive transcriptional profile involving activation of the HIF-1 signaling pathway and mobilizing protein quality control systems (e.g., ‘Proteasome,’ ‘Lysosome’) consistent with mitigation of proteotoxic stress. This compensatory response appeared insufficient to prevent severe metabolic disruption and cellular injury. This study presents a time-associated sequence of organ-specific stress responses under acute alkalinity, identifying candidate stress-associated genes (slc7a11, egln3, klhl38b) as potential targets for future functional studies and breeding alkali-tolerant strains. Full article
(This article belongs to the Section Aquatic Animals)
Show Figures

Figure 1

26 pages, 5258 KB  
Article
Systems-Level Integration of Multi-Omics Identifies Genetic Modifiers of TANGO2 Deficiency Disorder
by Manuel Airoldi, Heather Bondi, Veronica Remori, Silvia Carestiato, Giovanni Battista Ferrero, Alfredo Brusco and Mauro Fasano
Biomolecules 2025, 15(12), 1742; https://doi.org/10.3390/biom15121742 - 16 Dec 2025
Viewed by 308
Abstract
TANGO2 deficiency disorder is a rare autosomal recessive disease (~100 cases reported worldwide). Despite being caused by loss-of-function variants in the TANGO2 gene, patients exhibit marked phenotypic variability, including intrafamilial differences among individuals carrying identical variants. To uncover potential modifier mechanisms influencing disease [...] Read more.
TANGO2 deficiency disorder is a rare autosomal recessive disease (~100 cases reported worldwide). Despite being caused by loss-of-function variants in the TANGO2 gene, patients exhibit marked phenotypic variability, including intrafamilial differences among individuals carrying identical variants. To uncover potential modifier mechanisms influencing disease severity, we developed an integrative Systems biology framework, combining exome sequencing, transcriptomics, variant effect prediction, and Human Phenotype Ontology mapping. This approach was applied to two siblings carrying identical compound heterozygous TANGO2 variants but opposite clinical outcomes: one severely affected and one asymptomatic. Personalized protein–protein interaction networks and combined univariate and multivariate analyses were employed to maximize specificity in this single-family comparison. In the affected sibling, a cumulative burden of common APOB variants, together with altered VLDLR, NTN1, and LDHA expression, implicated disrupted lipid metabolism and neurodevelopmental pathways. The asymptomatic sibling harbored a potentially protective 3′-UTR variant in EP300 and no APOB variant burden, supporting enhanced post-transcriptional regulation within developmental biology networks. These findings highlight lipid metabolism as a key pathway in TANGO2 deficiency pathophysiology and suggest autophagy and mitophagy as additional modifier mechanisms influencing phenotypic variability. Our integrative multi-omics framework provides a valuable strategy for elucidating genotype-phenotype relationships in rare diseases and supports personalized therapeutic approaches. Full article
(This article belongs to the Section Bioinformatics and Systems Biology)
Show Figures

Figure 1

Back to TopTop