Sign in to use this feature.

Years

Between: -

Subjects

remove_circle_outline
remove_circle_outline
remove_circle_outline
remove_circle_outline
remove_circle_outline

Journals

Article Types

Countries / Regions

Search Results (117)

Search Parameters:
Keywords = melt pool behavior

Order results
Result details
Results per page
Select all
Export citation of selected articles as:
38 pages, 9342 KB  
Review
Monitoring and Control of the Direct Energy Deposition (DED) Additive Manufacturing Process Using Deep Learning Techniques: A Review
by Yonghui Liu, Haonan Ren, Qi Zhang, Peng Yuan, Hui Ma, Yanfeng Li, Yin Zhang and Jiawei Ning
Materials 2026, 19(1), 89; https://doi.org/10.3390/ma19010089 - 25 Dec 2025
Viewed by 367
Abstract
Directed Energy Deposition (DED), as a core branch of additive manufacturing, encompasses two typical processes: laser directed energy deposition (LDED) and wire and arc additive manufacturing (WAAM), which are widely used in manufacturing aerospace engine blades and core components of high-end equipment. In [...] Read more.
Directed Energy Deposition (DED), as a core branch of additive manufacturing, encompasses two typical processes: laser directed energy deposition (LDED) and wire and arc additive manufacturing (WAAM), which are widely used in manufacturing aerospace engine blades and core components of high-end equipment. In recent years, with the increasing adoption of deep learning (DL) technologies, the research focus in DED has gradually shifted from traditional “process parameter optimization” to “AI-driven process optimization” and “online real-time monitoring”. Given the complex and distinct influence mechanisms of key parameters (such as laser power/arc current, scanning/travel speed) on melt pool behavior and forming quality in the two processes, the introduction of artificial intelligence to address both common and specific issues has become particularly necessary. This review systematically summarizes the application of DL techniques in both types of DED processes. It begins by outlining DL frameworks, such as artificial neural networks (ANNs), recurrent neural networks (RNNs), convolutional neural networks (CNNs), and reinforcement learning (RL), and their compatibility with DED data. Subsequently, it compares the application scenarios, monitoring accuracy, and applicability of AI in DED process monitoring across multiple dimensions, including process parameters, optical, thermal fields, acoustic signals, and multi-sensor fusion. The review further explores the potential and value of DL in closed-loop parameter adjustment and reinforcement learning control. Finally, it addresses current bottlenecks such as data quality and model interpretability, and outlines future research directions, aiming to provide theoretical and engineering references for the intelligent upgrade and quality improvement of both DED processes. Full article
Show Figures

Graphical abstract

24 pages, 3105 KB  
Article
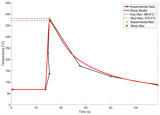
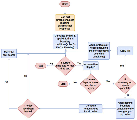
Thermal Modeling and Investigation of Interlayer Dwell Time in Wire-Laser Directed Energy Deposition
by Panagis Foteinopoulos, Marios Moutsos and Panagiotis Stavropoulos
Appl. Sci. 2026, 16(1), 122; https://doi.org/10.3390/app16010122 - 22 Dec 2025
Viewed by 209
Abstract
This study investigates the effect of Interlayer Dwell Time (IDT) on the thermal behavior of the Wire-Laser Directed Energy Deposition (WLDED) process. A two-dimensional transient thermal model was developed in MATLAB, incorporating temperature-dependent material properties, a moving Gaussian heat source, and melting–solidification phase [...] Read more.
This study investigates the effect of Interlayer Dwell Time (IDT) on the thermal behavior of the Wire-Laser Directed Energy Deposition (WLDED) process. A two-dimensional transient thermal model was developed in MATLAB, incorporating temperature-dependent material properties, a moving Gaussian heat source, and melting–solidification phase change to simulate sequential layer deposition. The model was calibrated for thin-walled geometries, numerically validated using ANSYS, and experimentally validated with literature data. Using the validated model, twenty-seven cases were simulated to examine the combined influence of IDT, part length, and layer thickness on melt-pool dimensions and layer-wise temperature distribution. The results show that increasing IDT reduces melt-pool depth and length by limiting heat accumulation, with the magnitude of this effect depending strongly on part length and layer thickness. Shorter parts and thicker layers exhibit the highest sensitivity to IDT variations. Additionally, the Thermal Stability Factor (TSF) is introduced, a dimensionless index that effectively identifies heat-accumulation phenomena and indicates thermal instabilities. Overall, the findings enhance the understanding of the impact of IDT in the thermal profile of WLDED and demonstrate that optimized IDT selection can stabilize melt-pool geometry and reduce thermal buildup, supporting future adaptive IDT strategies in wire-based metal additive manufacturing. Full article
(This article belongs to the Special Issue Smart Manufacturing and Materials: 3rd Edition)
Show Figures

Figure 1

17 pages, 10396 KB  
Article
Laser Powder Bed-Fused Scalmalloy®: Effect of Long Thermal Aging on Hardness and Electrical Conductivity
by Emanuele Ghio, Lorenzo Curti, Daniele Carosi, Alessandro Morri and Emanuela Cerri
Metals 2025, 15(12), 1364; https://doi.org/10.3390/met15121364 - 11 Dec 2025
Viewed by 348
Abstract
This study investigates the microstructural evolution, porosity characteristics, and mechanical behavior of LPBF-manufactured Scalmalloy®, which were investigated in the as-built conditions and after long-term exposure to direct aging of 275, 325, and 400 °C. Optical microscopy, and electron backscatter diffraction (EBSD) [...] Read more.
This study investigates the microstructural evolution, porosity characteristics, and mechanical behavior of LPBF-manufactured Scalmalloy®, which were investigated in the as-built conditions and after long-term exposure to direct aging of 275, 325, and 400 °C. Optical microscopy, and electron backscatter diffraction (EBSD) analyses were employed to examine the grain morphology, pore distribution, and defect characteristics. In the as-built state, the microstructure displayed the typical fish-scale melt pool morphology with columnar grains in the melt pool centers and fine equiaxed grains along their boundaries, combined with a small number of gas pores and lack-of-fusion defects. After direct aging, coarsening of grains was revealed, accompanied by partial spheroidization of pores, though the global density remained above 99.7%, ensuring structural integrity. Grain orientation analyses revealed a reduction in crystallographic texture and local misorientation after direct aging, suggesting stress relaxation and a more homogeneous microstructure. The hardness distribution reflected this transition: in the as-built state, higher hardness values were found at melt pool edges, while coarser central grains exhibited lower hardness. After direct aging, the hardness differences between these regions decreased, and the average hardness increased from (104 ± 7) HV0.025 to (170 ± 10) HV0.025 due to precipitation of Al3(Sc,Zr) phases. Long-term aging studies confirmed the stability of mechanical performance at 325 °C, whereas aging at 400 °C induced overaging and hardness loss due to precipitate coarsening. Electrical conductivities increased monotonically at all tested temperatures from ~11.7 MS/m, highlighting the interplay between solute depletion and precipitate evolution. Full article
(This article belongs to the Special Issue Recent Advances in Powder-Based Additive Manufacturing of Metals)
Show Figures

Figure 1

21 pages, 17711 KB  
Article
Effect of Anodizing and Welding Parameters on Microstructure and Mechanical Properties of Laser-Welded A356 Alloy
by Baiwei Zhu, Hongwei Yuan, Jun Liu, Gong Chen, Tianyun Feng and Erliang Liu
Coatings 2025, 15(12), 1461; https://doi.org/10.3390/coatings15121461 - 10 Dec 2025
Viewed by 367
Abstract
This study investigates the effects of anodizing and welding parameters on the microstructure and mechanical properties of laser-welded die-cast A356 aluminum alloy. The influence of different surface oxidation conditions, namely, no anodized film (NAF), single-sheet anodized film (SSAF), and double-sheet anodized films (DSAF), [...] Read more.
This study investigates the effects of anodizing and welding parameters on the microstructure and mechanical properties of laser-welded die-cast A356 aluminum alloy. The influence of different surface oxidation conditions, namely, no anodized film (NAF), single-sheet anodized film (SSAF), and double-sheet anodized films (DSAF), was assessed. The porosity, elemental distribution, and mechanical behavior was systematically analyzed. The results indicate that anodizing reduces the fusion zone (FZ) size by approximately 5%–15% and increases porosity, primarily due to the thermal-barrier effect, energy consumption during film decomposition, and hydrogen release. Welding speed and defocusing amount have a significant impact on heat input and melt-pool dynamics. Quantitative analysis revealed that lower welding speeds and positive defocusing amount increased the FZ size by 15% and porosity by 2%–5%. In contrast, optimized conditions (welding speed of 4 m/min and 0 mm defocus) enhanced gas evacuation and minimized pore formation. Elemental analysis showed that anodizing promoted Si enrichment and increased oxygen incorporation, with oxygen content rising by 10%–15%, from 0.78 wt% (NAF) to 1.31 wt% (DSAF). Microhardness testing revealed a reduction in heat-affected zone (HAZ) hardness due to thermal softening induced by anodizing, while FZ hardness peaked under optimized welding conditions, reaching a maximum value of 95.66 HV. Tensile testing indicated that anodized films enhance the yield strength (YS) of the fusion zone (FZ) but may reduce ductility. Under optimized welding conditions (4 m/min, 0 mm), the joints exhibited the best overall performance, achieving the YS of 125.28 ± 10.57 MPa, an ultimate tensile strength (UTS) of 193.18 ± 3.66 MPa, and an elongation of 3.46 ± 0.25%. These findings provide valuable insights for optimizing both anodizing and welding parameters to improve the mechanical properties of A356 joints. Full article
(This article belongs to the Special Issue Cutting Performance of Coated Tools)
Show Figures

Figure 1

11 pages, 5534 KB  
Article
Static Magnetic Field Impact on Laser Weld Bead Morphology of Sn-10%wt.Pb Alloy
by Imants Kaldre, Aleksandrs Kleinhofs, Valdemars Felcis and Valters Dzelme
Metals 2025, 15(12), 1344; https://doi.org/10.3390/met15121344 - 8 Dec 2025
Viewed by 261
Abstract
Additive manufacturing (AM) offers significant potential but faces challenges in controlling rapid solidification processes due to thermal conditions. The application of magnetic fields provides a promising path to influence liquid metal behavior during solidification. Thermoelectromagnetic convection (TEMC) is one of the mechanisms by [...] Read more.
Additive manufacturing (AM) offers significant potential but faces challenges in controlling rapid solidification processes due to thermal conditions. The application of magnetic fields provides a promising path to influence liquid metal behavior during solidification. Thermoelectromagnetic convection (TEMC) is one of the mechanisms by which an applied static magnetic field can induce melt flow, where thermal gradients at the solid–liquid interface generate thermoelectric currents, and in the presence of an external magnetic field induce Lorentz force that drives liquid convection, leading to enhanced heat transfer. This study investigates the impact of moderate static magnetic fields on the laser melting process of a Sn-10%wt.Pb alloy. It is found that applying a magnetic field significantly widens and deepens laser weld beads. Bead depth and width under different field strengths and orientations are measured. Numerical models are developed to calculate the TEMC current distribution and flow in the melt pool. Full article
Show Figures

Figure 1

16 pages, 4453 KB  
Article
Interfacial Gap Prediction in Laser Welding of Pure Copper Overlap Joints Using Multiple Sensors
by Hyeonhee Kim, Cheolhee Kim and Minjung Kang
Materials 2025, 18(22), 5189; https://doi.org/10.3390/ma18225189 - 14 Nov 2025
Viewed by 545
Abstract
In this study, a novel approach was proposed for predicting the interfacial gap in copper overlap joints by using deep learning and multi-sensor fusion. In this method, an image sensor, a spectrometer, and optical sensors tomography (OCT) sensors were used to develop and [...] Read more.
In this study, a novel approach was proposed for predicting the interfacial gap in copper overlap joints by using deep learning and multi-sensor fusion. In this method, an image sensor, a spectrometer, and optical sensors tomography (OCT) sensors were used to develop and validate deep learning models under various gap conditions. The results revealed that the variation in melt pool dimensions, changes in keyhole behavior, intensity variations at specific wavelengths, and keyhole depth derived from the OCT data could be used to accurately predict the interfacial gap. Among the proposed models, a binary gap classification model achieved the highest accuracy of 98.8%. The spectrometer was the most effective sensor in this study, whereas the image and OCT sensors provided complementary data. The best performance was achieved by fusing all three sensors, which emphasizes the importance of sensor fusion for precise gap prediction. This study provides valuable insights into improving weld quality assessment and optimizing manufacturing processes. Full article
Show Figures

Figure 1

22 pages, 7801 KB  
Article
Effects of Laser Process Parameters on Melt Pool Thermodynamics, Surface Morphology and Residual Stress of Laser Powder Bed-Fused TiAl-Based Composites
by Xiaolong Xu, Ziwen Xie, Meiping Wu and Chenglong Ma
Metals 2025, 15(11), 1234; https://doi.org/10.3390/met15111234 - 9 Nov 2025
Cited by 1 | Viewed by 1097
Abstract
A coupled discrete element method and computational fluid dynamics (DEM-CFD) approach was utilized to systematically investigate the mesoscale dynamics of single-track melt pools in laser powder bed fusion (LPBF) of TiAl-based composites. It was found that the melt pool’s temporal evolution and flow [...] Read more.
A coupled discrete element method and computational fluid dynamics (DEM-CFD) approach was utilized to systematically investigate the mesoscale dynamics of single-track melt pools in laser powder bed fusion (LPBF) of TiAl-based composites. It was found that the melt pool’s temporal evolution and flow behavior are predominantly governed by recoil pressure and Marangoni convection. When lower laser power and higher scanning speeds are applied, the melt pool size is limited due to restricted energy input, resulting in increased cooling rates and steeper temperature gradients. Under these conditions, residual stresses are slightly elevated. However, crack initiation and propagation are partially suppressed by the refined microstructure formed during rapid cooling, unless a critical stress threshold is surpassed. In contrast, the use of higher laser power with lower scanning speeds leads to the formation of wider and deeper melt pools and an expanded heat-affected zone, where cooling rates and temperature gradients are reduced. Under these circumstances, significant recoil pressure induces interfacial instabilities and surface perturbations, thereby considerably increasing the likelihood of cracking. The reliability of the developed model was confirmed by the close agreement between the simulation results and experimental data. Full article
(This article belongs to the Section Additive Manufacturing)
Show Figures

Figure 1

33 pages, 8769 KB  
Article
Microstructure of Additively Manufactured SUS316L Stainless Steel with SrO Heterogeneous Nucleation Site Particles
by Yoshimi Watanabe, Shimon Sekiyama, Mami Mihara-Narita, Tomokazu Moritani, Hisashi Sato, Kaname Fujii, Ayahito Saikai and Masato Ono
Materials 2025, 18(21), 5061; https://doi.org/10.3390/ma18215061 - 6 Nov 2025
Viewed by 576
Abstract
It is known that the addition of SrO heterogeneous nucleation site particles can refine the microstructure of SUS316L stainless steel additively manufactured (AMed) by powder bed fusion (PBF). In this study, this idea was confirmed by directed energy deposition (DED). However, there are [...] Read more.
It is known that the addition of SrO heterogeneous nucleation site particles can refine the microstructure of SUS316L stainless steel additively manufactured (AMed) by powder bed fusion (PBF). In this study, this idea was confirmed by directed energy deposition (DED). However, there are several types of DED machines, and the energy system and the material supply system of these machines are different depending on each machine. In this study, the grain refinement behavior and the formability of AMed SUS316L stainless steel with the addition of SrO heterogeneous nucleation site particles are evaluated using a single-beam type LAMDA 200 machine and a multi-beam type ALPION Series machine. The size of the melt pool made by the ALPION Series machine is smaller than that of the LAMDA 200 machine, which results in a shorter residence time in the liquid state of the melt pool for the ALPION Series machine. The grains formed in the inoculated sample manufactured by the ALPION Series machine under the unidirectional scanning strategy are found to be refined compared to those in the uninoculated sample. On the other hand, it is found that the formation of defects and the crystallographic texture observed in the samples manufactured by the LAMDA 200 machine is suppressed by the addition of SrO heterogeneous nucleation site particles. These differences between the ALPION Series and LAMDA 200 machines would come from the differences in the melting state, including temperature, cooling conditions, and re-heating. Full article
(This article belongs to the Section Metals and Alloys)
Show Figures

Figure 1

24 pages, 15484 KB  
Article
On the Process Optimization, Microstructure Characterization and Mechanical Performance of Ti65 Titanium Alloy Produced by Laser Powder Bed Fusion
by Yuan Meng, Xianglong Wang, Jinjun Wu, Haojie Wang, Ping Gan, Lei Lu, Chengjie Li, Tongling Ma, Jun Niu and Zhigang Zhang
Appl. Sci. 2025, 15(21), 11717; https://doi.org/10.3390/app152111717 - 3 Nov 2025
Viewed by 733
Abstract
Ti65 high-temperature titanium alloy, known for its exceptional high-temperature mechanical properties and oxidation resistance, demonstrates considerable potential for aerospace applications. Nevertheless, conventional manufacturing techniques are often inadequate for achieving high design freedom and fabricating complex geometries. This study presents a systematic investigation into [...] Read more.
Ti65 high-temperature titanium alloy, known for its exceptional high-temperature mechanical properties and oxidation resistance, demonstrates considerable potential for aerospace applications. Nevertheless, conventional manufacturing techniques are often inadequate for achieving high design freedom and fabricating complex geometries. This study presents a systematic investigation into the process optimization, microstructure characterization, and mechanical performance of Ti65 alloy produced by laser powder bed fusion (LPBF). Via meticulously designed single-track, multi-track, and bulk sample experiments, the influences of laser power (P), scanning speed (V), and hatch spacing (h) on molten pool behavior, defect formation, microstructural evolution, and surface roughness were thoroughly examined. The results indicate that under optimized parameters, the specimens attain ultra-high dimensional accuracy, with a near-full density (>99.99%) and reduced surface roughness (Ra = 3.9 ± 1.3 μm). Inadequate energy input (low P or high V) led to lack-of-fusion defects, whereas excessive energy (high P or low V) resulted in keyhole porosity. Microstructural analysis revealed that the rapid solidification inherent to LPBF promotes the formation of fine acicular α′-phase (0.236–0.274 μm), while elevated laser power or reduced scanning speed facilitated the development of coarse lamellar α′-martensite (0.525–0.645 μm). Tensile tests demonstrated that samples produced under the optimized parameters exhibit high ultimate tensile strength (1489 ± 7.5 MPa), yield strength (1278 ± 5.2 MPa), and satisfactory elongation (5.7 ± 0.15%), alongside elevated microhardness (446.7 ± 1.7 HV0.2). The optimized microstructure thereby enables the simultaneous achievement of high density and superior mechanical properties. The fundamental mechanism is attributed to precise control over volumetric energy density, which governs melt pool mode, defect generation, and solidification kinetics, thereby tailoring the resultant microstructure. This study offers valuable insights into defect suppression, microstructure control, and process optimization for LPBF-fabricated Ti65 alloy, facilitating its application in high-temperature structural components. Full article
Show Figures

Figure 1

14 pages, 3259 KB  
Article
Macroscopic Temperature Field Modeling and Simulation of Nickel-Based Cladding Layers in Laser Cladding
by Shaoping Hu, Longfeng Sun, Yanchong Gao, Chao Zhang and Tianbiao Yu
Appl. Sci. 2025, 15(21), 11675; https://doi.org/10.3390/app152111675 - 31 Oct 2025
Cited by 1 | Viewed by 561
Abstract
During the laser cladding process, the distribution of the temperature field directly influences the morphology, microstructure, and residual stress state of the cladding layer. However, the process involves transient characteristics of rapid heating and cooling, making it challenging to study temperature field variations [...] Read more.
During the laser cladding process, the distribution of the temperature field directly influences the morphology, microstructure, and residual stress state of the cladding layer. However, the process involves transient characteristics of rapid heating and cooling, making it challenging to study temperature field variations directly through experimental methods. Therefore, numerical simulation has become a crucial tool for gaining a deeper understanding of the laser cladding mechanism, providing theoretical basis and guidance for optimizing process parameters. This study systematically integrates COMSOL Multiphysics coupling simulation with Jmatpro material thermal property data to perform simulations of temperature field evolution, melt pool flow behavior, and Marangoni effects during laser cladding of nickel-based alloy (IN718) onto an EA4T steel substrate. It highlights the influence patterns of different process parameters (e.g., laser power, scanning speed) on the temperature gradient and flow characteristics of the molten pool, providing an in-depth theoretical basis for understanding the formation mechanism of the molten pool and microstructure control. Full article
Show Figures

Figure 1

33 pages, 4897 KB  
Review
Recent Advances in Sensor Fusion Monitoring and Control Strategies in Laser Powder Bed Fusion: A Review
by Alexandra Papatheodorou, Nikolaos Papadimitriou, Emmanuel Stathatos, Panorios Benardos and George-Christopher Vosniakos
Machines 2025, 13(9), 820; https://doi.org/10.3390/machines13090820 - 6 Sep 2025
Cited by 1 | Viewed by 4610
Abstract
Laser Powder Bed Fusion (LPBF) has emerged as a leading additive manufacturing (AM) process for producing complex metal components. Despite its advantages, the inherent LPBF process complexity leads to challenges in achieving consistent quality and repeatability. To address these concerns, recent research efforts [...] Read more.
Laser Powder Bed Fusion (LPBF) has emerged as a leading additive manufacturing (AM) process for producing complex metal components. Despite its advantages, the inherent LPBF process complexity leads to challenges in achieving consistent quality and repeatability. To address these concerns, recent research efforts have focused on sensor fusion techniques for process monitoring, and on developing more elaborate control strategies. Sensor fusion combines information from multiple in situ sensors to provide more comprehensive insights into process characteristics such as melt pool behavior, spatter formation, and layer integrity. By leveraging multimodal data sources, sensor fusion enhances the detection and diagnosis of process anomalies in real-time. Closed-loop control systems may utilize this fused information to adjust key process parameters–such as laser power, focal depth, and scanning speed–to mitigate defect formation during the build process. This review focuses on the current state-of-the-art in sensor fusion monitoring and control strategies for LPBF. In terms of sensor fusion, recent advances extend beyond CNN-based approaches to include graph-based, attention, and transformer architectures. Among these, feature-level integration has shown the best balance between accuracy and computational cost. However, the limited volume of available experimental data, class-imbalance issues and lack of standardization still hinder further progress. In terms of control, a trend away from purely physics-based towards Machine Learning (ML)-assisted and hybrid strategies can be observed. These strategies show promise for more adaptive and effective quality enhancement. The biggest challenge is the broader validation on more complex part geometries and under realistic conditions using commercial LPBF systems. Full article
(This article belongs to the Special Issue In Situ Monitoring of Manufacturing Processes)
Show Figures

Figure 1

16 pages, 5620 KB  
Article
Influence of Build Orientation and Heat Treatment on the Microstructure and Mechanical Properties of SUS316L Fabricated by Selective Laser Melting
by Yujin Lim, Chami Jeon, Yoon-Seok Lee and Ilguk Jo
Metals 2025, 15(9), 971; https://doi.org/10.3390/met15090971 - 30 Aug 2025
Cited by 1 | Viewed by 1112
Abstract
Additive manufacturing (AM) via selective laser melting (SLM) is increasingly deployed in aerospace, biomedical, and tooling applications where complex geometries and high performance are required. Yet, process-induced anisotropy and microstructural heterogeneity can strongly affect mechanical and tribological behavior. This study systematically evaluates the [...] Read more.
Additive manufacturing (AM) via selective laser melting (SLM) is increasingly deployed in aerospace, biomedical, and tooling applications where complex geometries and high performance are required. Yet, process-induced anisotropy and microstructural heterogeneity can strongly affect mechanical and tribological behavior. This study systematically evaluates the combined effects of build orientation (0°, 45°, and 90° relative to the build plate) and post-build heat treatment (as-built, 600 °C, and 860 °C) on the phase constitution, microstructure, hardness, tensile response, and dry sliding wear of SLM-fabricated 316L stainless steel. X-ray diffraction indicated a fully austenitic (γ-fcc) structure without detectable secondary phases across all conditions. Orientation-dependent substructures were observed: ~1 µm equiaxed cellular features at 0°, finer 0.3–0.5 µm cells at 45°, and 1–2 µm elongated features at 90°. Microhardness varied with orientation; relative to 0°, 45° specimens were ~15 HV higher, whereas 90° specimens were ~10 HV lower. Heat treatment at 600 °C promoted refinement and recovery of the cellular network, most pronounced in the 45° orientation, while treatment at 860 °C largely erased melt pool boundary contrast, producing a more homogeneous particle-like microstructure. Tensile fractography revealed dimpled rupture in all cases; the 90° orientation showed finer dimples and lower hardness, consistent with a ductile failure mode under reduced constraint. Dry sliding wear tests identified adhesive wear, intensified by the build-up of transferred fragments, as the dominant mechanism in both as-built and 600 °C conditions. Changes to melt pool morphology after 860 °C heat treatment correlated with altered wear track widths, with the 0° condition showing a notable narrowing relative to the 600 °C state. These results highlight processing pathways for tailoring anisotropy, strength–ductility balance, and wear resistance in SLM 316L. Full article
(This article belongs to the Special Issue Advances in Laser Processing of Metals and Alloys)
Show Figures

Figure 1

34 pages, 22828 KB  
Article
Optimization of Process Parameters in Electron Beam Cold Hearth Melting and Casting of Ti-6wt%Al-4wt%V via CFD-ML Approach
by Yuchen Xin, Jianglu Liu, Yaming Shi, Zina Cheng, Yang Liu, Lei Gao, Huanhuan Zhang, Haohang Ji, Tianrui Han, Shenghui Guo, Shubiao Yin and Qiuni Zhao
Metals 2025, 15(8), 897; https://doi.org/10.3390/met15080897 - 11 Aug 2025
Viewed by 1182
Abstract
During electron beam cold hearth melting (EBCHM) of Ti-6wt%Al-4wt%V titanium alloy, aluminum volatilization causes compositional segregation in the ingot, significantly degrading material performance. Traditional methods (e.g., the Langmuir equation) struggle to accurately predict aluminum diffusion and compensation behaviors, while computational fluid dynamics (CFD), [...] Read more.
During electron beam cold hearth melting (EBCHM) of Ti-6wt%Al-4wt%V titanium alloy, aluminum volatilization causes compositional segregation in the ingot, significantly degrading material performance. Traditional methods (e.g., the Langmuir equation) struggle to accurately predict aluminum diffusion and compensation behaviors, while computational fluid dynamics (CFD), although capable of resolving multiphysics fields in the molten pool, suffer from high computational costs and insufficient research on segregation control. To address these issues, this study proposes a CFD-machine learning (backpropagation neural network, CFD-ML(BP)) approach to achieve precise prediction and optimization of aluminum segregation. First, CFD simulations are performed to obtain the molten pool’s temperature field, flow field, and aluminum concentration distribution, with model reliability validated experimentally. Subsequently, a BP neural network is trained using large-scale CFD datasets to establish an aluminum concentration prediction model, capturing the nonlinear relationships between process parameters (e.g., casting speed, temperature) and compositional segregation. Finally, optimization algorithms are applied to determine optimal process parameters, which are validated via CFD multiphysics coupling simulations. The results demonstrate that this method predicts the average aluminum concentration in the ingot with an error of ≤3%, significantly reducing computational costs. It also elucidates the kinetic mechanisms of aluminum volatilization and diffusion, revealing that non-monotonic segregation trends arise from the dynamic balance of volatilization, diffusion, convection, and solidification. Moreover, the most uniform aluminum distribution (average 6.8 wt.%, R2 = 0.002) is achieved in a double-overflow mold at a casting speed of 18 mm/min and a temperature of 2168 K. Full article
Show Figures

Figure 1

18 pages, 4836 KB  
Article
Deep Learning to Analyze Spatter and Melt Pool Behavior During Additive Manufacturing
by Deepak Gadde, Alaa Elwany and Yang Du
Metals 2025, 15(8), 840; https://doi.org/10.3390/met15080840 - 28 Jul 2025
Cited by 3 | Viewed by 3374
Abstract
To capture the complex metallic spatter and melt pool behavior during the rapid interaction between the laser and metal material, high-speed cameras are applied to record the laser powder bed fusion process and generate a large volume of image data. In this study, [...] Read more.
To capture the complex metallic spatter and melt pool behavior during the rapid interaction between the laser and metal material, high-speed cameras are applied to record the laser powder bed fusion process and generate a large volume of image data. In this study, four deep learning algorithms are applied: YOLOv5, Fast R-CNN, RetinaNet, and EfficientDet. They are trained by the recorded videos to learn and extract information on spatter and melt pool behavior during the laser powder bed fusion process. The well-trained models achieved high accuracy and low loss, demonstrating strong capability in accurately detecting and tracking spatter and melt pool dynamics. A stability index is proposed and calculated based on the melt pool length change rate. Greater index value reflects a more stable melt pool. We found that more spatters were detected for the unstable melt pool, while fewer spatters were found for the stable melt pool. The spatter’s size can affect its initial ejection speed, and large spatters are ejected slowly while small spatters are ejected rapidly. In addition, more than 58% of detected spatters have their initial ejection angle in the range of 60–120°. These findings provide a better understanding of spatter and melt pool dynamics and behavior, uncover the influence of melt pool stability on spatter formation, and demonstrate the correlation between the spatter size and its initial ejection speed. This work will contribute to the extraction of important information from high-speed recorded videos for additive manufacturing to reduce waste, lower cost, enhance part quality, and increase process reliability. Full article
(This article belongs to the Special Issue Machine Learning in Metal Additive Manufacturing)
Show Figures

Figure 1

17 pages, 5457 KB  
Article
Multiphysics Modeling of Heat Transfer and Melt Pool Thermo-Fluid Dynamics in Laser-Based Powder Bed Fusion of Metals
by Tingzhong Zhang, Xijian Lin, Yanwen Qin, Dehua Zhu, Jing Wang, Chengguang Zhang and Yuchao Bai
Materials 2025, 18(13), 3183; https://doi.org/10.3390/ma18133183 - 5 Jul 2025
Viewed by 1329
Abstract
Laser-based powder bed fusion of metals (PBF-LB/M) is one of the most promising additive manufacturing technologies to fabricate complex-structured metal parts. However, its corresponding applications have been limited by technical bottlenecks and increasingly strict industrial requirements. Process optimization, a scientific issue, urgently needs [...] Read more.
Laser-based powder bed fusion of metals (PBF-LB/M) is one of the most promising additive manufacturing technologies to fabricate complex-structured metal parts. However, its corresponding applications have been limited by technical bottlenecks and increasingly strict industrial requirements. Process optimization, a scientific issue, urgently needs to be solved. In this paper, a three-phase transient model based on the level-set method is established to examine the heat transfer and melt pool behavior in PBF-LB/M. Surface tension, the Marangoni effect, and recoil pressure are implemented in the model, and evaporation-induced mass and thermal loss are fully considered in the computing element. The results show that the surface roughness and density of metal parts induced by heat transfer and melt pool behavior are closely related to process parameters such as laser power, layer thickness, scanning speed, etc. When the volumetric energy density is low, the insufficient fusion of metal particles leads to pore defects. When the line energy density is high, the melt track is smooth with low porosity, resulting in the high density of the products. Additionally, the partial melting of powder particles at the beginning and end of the melting track usually contributes to pore formation. These findings provide valuable insights for improving the quality and reliability of metal additive manufacturing. Full article
(This article belongs to the Special Issue Latest Developments in Advanced Machining Technologies for Materials)
Show Figures

Figure 1

Back to TopTop