Sign in to use this feature.

Years

Between: -

Subjects

remove_circle_outline
remove_circle_outline
remove_circle_outline
remove_circle_outline
remove_circle_outline
remove_circle_outline
remove_circle_outline
remove_circle_outline
remove_circle_outline

Journals

remove_circle_outline
remove_circle_outline
remove_circle_outline
remove_circle_outline
remove_circle_outline
remove_circle_outline
remove_circle_outline
remove_circle_outline
remove_circle_outline
remove_circle_outline

Article Types

Countries / Regions

remove_circle_outline
remove_circle_outline
remove_circle_outline
remove_circle_outline
remove_circle_outline

Search Results (926)

Search Parameters:
Keywords = melanoma (C04.557.465.625.650.510)

Order results
Result details
Results per page
Select all
Export citation of selected articles as:
23 pages, 3163 KB  
Article
Cross-Species Upregulation of MAGED2 in Liver Cancer Suggests a Role in Obesity-Driven Tumor Progression
by Tara Bayat, Farzana Yeasmin Popy, Rebecca R. Florke Gee, Benjamin Barr, Yusuff Olayiwola, Juan Sebastian Solano Gutierrez, Denis Štepihar, Jorge Diaz-Riaño, Stephanie Myers, Kaja Blagotinšek Cokan, Damjana Rozman, Lauren Gollahon and Klementina Fon Tacer
Curr. Issues Mol. Biol. 2026, 48(2), 139; https://doi.org/10.3390/cimb48020139 - 27 Jan 2026
Abstract
Melanoma-associated antigens (MAGEs) are cancer-testis antigens (CTAs) aberrantly expressed in multiple cancer types, including hepatocellular carcinoma (HCC), and associated with aggressive phenotypes. Although MAGE proteins are widely studied as cancer immunotherapy targets, their roles in HCC and the regulation of their expression during [...] Read more.
Melanoma-associated antigens (MAGEs) are cancer-testis antigens (CTAs) aberrantly expressed in multiple cancer types, including hepatocellular carcinoma (HCC), and associated with aggressive phenotypes. Although MAGE proteins are widely studied as cancer immunotherapy targets, their roles in HCC and the regulation of their expression during liver pathogenesis in mouse models, including dietary effects, remain poorly understood. We analyzed Mage gene expression in liver tissues from 78 C3H/HeJ mice with chronic diet-induced obesity. While type I MAGE genes are frequently expressed in human HCC, we found no evidence of their expression in mouse liver tumors, suggesting species-specific regulation. In contrast, type II Maged2, previously reported to be upregulated in human HCC, was significantly increased in mouse liver tumors. Analysis of human HCC samples from The Cancer Genome Atlas (TCGA) database confirmed MAGED2 upregulation and its association with patient prognosis. Together, these findings identify MAGED2 as a conserved marker of liver cancer in both humans and mice and emphasize the importance of cross-species comparative approaches for selecting appropriate models and accurately interpreting results, particularly for CTAs, which often evolved recently and in a species-specific manner. Full article
(This article belongs to the Section Molecular Medicine)
Show Figures

Graphical abstract

16 pages, 3678 KB  
Article
Disulfiram/Copper Combined with Irradiation Induces Immunogenic Cell Death in Melanoma
by Enwen Wang, Yida Zhang, Lin Jia, Zunwen Lin, Ting Sun, Pan Hu, Kun Wang, Zikun Shang, Wei Guo, Juliann G. Kiang and Xinhui Wang
Int. J. Mol. Sci. 2026, 27(2), 980; https://doi.org/10.3390/ijms27020980 - 19 Jan 2026
Viewed by 96
Abstract
Immunogenic cell death (ICD) is a programmed pathway leading to cell death and promotion of immunological responses. Melanoma is resistant to chemotherapy and radiotherapy (RT). Disulfiram (DSF), which forms complexes with copper (Cu), has been shown to induce ICD of many tumor types. [...] Read more.
Immunogenic cell death (ICD) is a programmed pathway leading to cell death and promotion of immunological responses. Melanoma is resistant to chemotherapy and radiotherapy (RT). Disulfiram (DSF), which forms complexes with copper (Cu), has been shown to induce ICD of many tumor types. Here, we aim to investigate whether DSF/Cu combined with irradiation (IR) can induce ICD and exert anti-cancer effects in melanoma. In vitro experiments, treatment of MV3 and B16F10 melanoma cells with DSF/Cu + IR significantly increased the cellular apoptosis and increased ICD markers: damage-associated molecular pattern molecule (DAMP) exposure and release, including calreticulin cell surface expression, high-mobility group box 1 (HMGB1) release, and decreased intracellular ATP levels. In addition, DSF/Cu combined with IR treatment inhibited tumor growth and enhanced tumor-infiltrating immune cells in the B16F10-bearing C57BL/6 model. Our findings reveal that combining IR with DSF/Cu induces ICD and inhibits tumor growth in melanoma, providing a promising strategy to overcome the inherent resistance of RT in melanoma. Full article
Show Figures

Figure 1

13 pages, 861 KB  
Article
Mid-Term Results of the Multicenter CAMPARI Registry Using the E-Liac Iliac Branch Device for Aorto-Iliac Aneurysms
by Francesca Noce, Giulio Accarino, Domenico Angiletta, Luca del Guercio, Sergio Zacà, Mafalda Massara, Pietro Volpe, Antonio Peluso, Loris Flora, Raffaele Serra and Umberto Marcello Bracale
J. Cardiovasc. Dev. Dis. 2026, 13(1), 48; https://doi.org/10.3390/jcdd13010048 - 15 Jan 2026
Viewed by 150
Abstract
Background: Intentional occlusion of the internal iliac artery (IIA) during endovascular repair of aorto-iliac aneurysms may predispose patients to pelvic ischemic complications such as gluteal claudication, erectile dysfunction, and bowel ischemia. Iliac branch devices (IBDs) have been developed to preserve hypogastric perfusion. [...] Read more.
Background: Intentional occlusion of the internal iliac artery (IIA) during endovascular repair of aorto-iliac aneurysms may predispose patients to pelvic ischemic complications such as gluteal claudication, erectile dysfunction, and bowel ischemia. Iliac branch devices (IBDs) have been developed to preserve hypogastric perfusion. E-Liac (Artivion/Jotec) is one of the latest modular IBDs yet reports on mid-term performance are limited to small single-center cohorts with short follow-up. The CAMpania PugliA bRanch IliaC (CAMPARI) study is a multicenter investigation of E-Liac outcomes. Methods: A retrospective observational cohort study was conducted across five Italian vascular centers. All consecutive patients undergoing E-Liac implantation for aorto-iliac or isolated iliac aneurysms between January 2015 and December 2024 were identified from prospectively maintained registries. Inclusion criteria comprised elective or urgent endovascular repair of aorto-iliac aneurysms in which an adequate distal sealing zone was not available without covering the IIA and suitability for the E-Liac device according to its instructions for use (IFU). Patients with a life expectancy < 1 year or hostile anatomy incompatible with the IFU were excluded. The primary end point was freedom from branch instability (occlusion/stenosis, kinking, or detachment of the bridging stent). Secondary end points included freedom from any endoleak, freedom from device-related reintervention, freedom from gluteal claudication, aneurysm-related and all-cause mortality, acute renal failure, and sac regression > 5 mm. Results: A total of 69 consecutive patients (68 male, 1 female, median age 72.0 years) received 74 E-Liac devices, including 5 bilateral implantations. The mean infrarenal aortic diameter was 45 mm and the mean CIA diameter 34 mm; 14 patients (20.0%) had a concomitant IIA aneurysm (>20 mm). Concomitant fenestrated or branched aortic repair was performed in 23% of procedures. Two patients received a standalone IBD without implantation of a proximal aortic endograft. Technical success was achieved in 71/74 cases (96.0%); three failures occurred due to inability to catheterize the IIA. Distal landing was in the main IIA trunk in 58 cases and in the posterior branch in 13 cases. Over a median follow-up of 18 (6; 36) months, there were four branch instability events (5.4%): three occlusions and one bridging stent detachment. Seven patients (9.5%) developed endoleaks (one type Ib, two type II, two type IIIa, and two type IIIc). Five patients (6.8%) required reintervention, and five (6.8%) reported gluteal claudication. There were seven all-cause deaths (10%), none within 30 days or related to aneurysm rupture; causes included COVID-19 pneumonia, acute coronary syndrome, melanoma, gastric cancer, and stroke. No acute renal or respiratory failure occurred. Kaplan–Meier analysis showed 92% (95% CI 77–100) freedom from branch instability in the main-trunk group and 89% (60–100) in the posterior-branch group (log-rank p = 0.69). Freedom from any endoleak at 48 months was 87% (95% CI 75–95), and freedom from reintervention was 93% (95% CI 83–98). Conclusions: In this multicenter cohort, the E-Liac branched endograft demonstrated high technical success and favorable early–mid-term outcomes. Preservation of hypogastric perfusion using E-Liac was associated with low rates of branch instability, endoleak, and reintervention, with no 30-day mortality or aneurysm-related deaths. These findings support the safety and efficacy of E-Liac for aorto-iliac aneurysm management, although larger prospective studies with longer follow-up are needed. Full article
Show Figures

Graphical abstract

21 pages, 2755 KB  
Article
Toll-like Receptor 7/8 Agonists Exert Antitumor Effect in a Mouse Melanoma Model
by Gheorghita Isvoranu, Mihaela Surcel, Ana-Maria Enciu, Adriana Narcisa Munteanu, Monica Neagu, Andrei Marian Niculae, Gabriela Chiritoiu, Cristian V. A. Munteanu and Marioara Chiritoiu-Butnaru
Medicina 2026, 62(1), 141; https://doi.org/10.3390/medicina62010141 - 9 Jan 2026
Viewed by 215
Abstract
Background and Objectives: Toll-like receptors (TLRs) are pattern recognition receptors with an essential role in regulating both the innate and adaptive immune response. Given their pleiotropic effects in mounting an immune response, previous studies have proposed targeting these TLRs might render alternative [...] Read more.
Background and Objectives: Toll-like receptors (TLRs) are pattern recognition receptors with an essential role in regulating both the innate and adaptive immune response. Given their pleiotropic effects in mounting an immune response, previous studies have proposed targeting these TLRs might render alternative strategies for cancer therapy. Synthetic immune response modifiers, such as imidazoquinolines, stimulate the immune cells by activating Toll-like receptors, particularly TLR7/8 receptors, consequently mounting an immune response. Agonists of this class activate, via TLR-mediated signaling, dendritic and B cells, as well as myeloid cells and T cells, thus exhibiting good prospects for cancer immunotherapy. In the present study, we sought to evaluate the effect of imiquimod and gardiquimod, two TLR 7 and 7/8 agonists, respectively, on tumor growth and phenotype of NK cells associated with melanoma. Materials and Methods: We generated a syngeneic model of melanoma in C57BL/6J mice by subcutaneously injecting murine melanoma cells and monitoring tumor growth. Starting on day 8 or 14, we applied TLR agonists either intratumorally or topically and followed the tumor dynamics and NK cell-associated pattern. Results: Our results suggest that both TLR agonists displayed an antitumor effect along with a phenotypically activated profile of NK cells. Both imiquimod and gardiquimod treatment inhibited tumor growth, with gardiquimod showing an increased potency compared to imiquimod. Conclusions: This implies that TLR agonists like imiquimod and gardiquimod could serve as neoadjuvant, adjuvant, or complementary immunotherapeutic agents in melanoma therapy. Full article
(This article belongs to the Section Oncology)
Show Figures

Figure 1

26 pages, 5063 KB  
Article
Blocking ASIP to Protect MC1R Signaling and Mitigate Melanoma Risk: An In Silico Study
by Farah Maarfi, Mohammed Cherkaoui, Sana Afreen and Mohd Yasir Khan
Pharmaceuticals 2026, 19(1), 114; https://doi.org/10.3390/ph19010114 - 8 Jan 2026
Viewed by 270
Abstract
Background: Melanin protects skin and hair from the effects of ultraviolet (UV) radiation damage, which contributes to all forms of skin cancer, including melanoma. Human melanocytes produce two main types of melanin: eumelanin provides effective photoprotection, and pheomelanin offers less protection against UV-induced [...] Read more.
Background: Melanin protects skin and hair from the effects of ultraviolet (UV) radiation damage, which contributes to all forms of skin cancer, including melanoma. Human melanocytes produce two main types of melanin: eumelanin provides effective photoprotection, and pheomelanin offers less protection against UV-induced skin damage. The agouti signaling protein (ASIP) antagonizes the melanocortin-1 receptor (MC1R), hinders melanocyte signaling, and shifts pigmentation toward pheomelanin, promoting UV vulnerability. In this study, we aim to discover compounds that inhibit ASIP–MC1R interaction and effectively preserve eumelanogenic signaling. Methods: The ASIP–MC1R interface-based pharmacophore model from ASIP is implicated in MC1R receptor protein engagement. We performed virtual screening with a validated pharmacophore model for ~4000 compounds curated from ZINCPharmer and applied drug-likeness filters, viz. ADMET and toxicity profiling tests. Further, the screened candidates were targeted for docking to the ASIP C-terminal domain corresponding to the MC1R-binding moiety. Top compounds underwent a 100-nanosecond (ns) run of molecular dynamics (MD) simulations to assess complex stability and persistence of key contacted residues. Results: Sequential triage, including pharmacophore, ADME–toxicity (ADMET), and docking/ΔG, yielded a focused group of candidates against ASIP antagonists with a favorable fit value. The MD run for 100 ns supported pose stability at the targeted pocket. Based on these predictions and analyses, compound ZINC14539068 was screened as a new potent inhibitor of ASIP to preserve α-MSH-mediated signaling of MC1R. Conclusions: Our in silico pipeline identifies ZINC14539068 as a potent inhibitor of ASIP at its C-terminal interface. This compound is predicted to disrupt ASIP–MC1R binding, thereby maintaining eumelanin-biased signaling. These findings motivate experimental validation in melanocytic models and in vivo studies to confirm pathway modulation and anti-melanoma potential. Full article
(This article belongs to the Section AI in Drug Development)
Show Figures

Graphical abstract

20 pages, 17475 KB  
Article
Betulinic Acid and Betulin Suppress Melanoma Growth by Modulating Apoptosis and Autophagy via PI3K/AKT/mTOR and MAPK Pathways
by Yingying Zhang, Meng Yuan, Quan Xu, Jun Lin and Pei Lin
Int. J. Mol. Sci. 2026, 27(2), 576; https://doi.org/10.3390/ijms27020576 - 6 Jan 2026
Viewed by 201
Abstract
Malignant melanoma (MM) is a highly invasive and metastatic form of skin cancer. Betulinic acid (BA) and betulin (BE) possess pharmacological activities such as heat-clearing, detoxification, and anti-tumor effects, with BA showing potent selective cytotoxicity against melanoma cells. However, their underlying mechanisms in [...] Read more.
Malignant melanoma (MM) is a highly invasive and metastatic form of skin cancer. Betulinic acid (BA) and betulin (BE) possess pharmacological activities such as heat-clearing, detoxification, and anti-tumor effects, with BA showing potent selective cytotoxicity against melanoma cells. However, their underlying mechanisms in MM treatment remain unclear. Herein, this study systematically evaluated the anti-melanoma effects of BA and BE via integrated network pharmacology, in vitro and in vivo assays. Network pharmacology analysis revealed that BA and BE exerted anti-MM effects mainly by regulating apoptosis, angiogenesis and autophagy through the PI3K/AKT and MAPK signaling pathways. In vitro, both BA and BE inhibited colony formation and migration of B16-F10 cells, induced apoptosis by enhancing DNA damage and upregulating apoptotic protein expression, increased autophagic activity, and reduced ATP production and mitochondrial membrane potential (ΔΨm). These effects were closely associated with the inhibition of the PI3K/AKT/mTOR and MAPK pathways. Notably, BA showed stronger inhibitory effects than BE on the migration, invasion and tube formation of HUVECs. In vivo assays further confirmed that BA significantly suppressed melanoma growth in C57BL/6J mice by blocking the PI3K/AKT/mTOR and MAPK pathways. Collectively, BA and BE inhibit B16-F10 cell proliferation through the regulation of apoptosis and autophagy, with BA showing particularly promising potential as a candidate agent for MM therapy. Full article
(This article belongs to the Section Molecular Pharmacology)
Show Figures

Figure 1

16 pages, 2251 KB  
Article
Spontaneous cSCC Murine Model Shows Limited Response to PD-1 Blockade and Radiation Combination Therapy
by Tara M. Hosseini, Laura Ho, Tammy B. Pham, Alfredo Molinolo, Riley Jones, David Vera, Andrew Sharabi, Soo J. Park and Theresa Guo
Cancers 2026, 18(1), 146; https://doi.org/10.3390/cancers18010146 - 31 Dec 2025
Viewed by 362
Abstract
Background/Objectives: Non-melanoma skin cancer, which includes cutaneous squamous cell carcinoma (cSCC), ranks as the 5th most common cancer globally with high morbidity and more total deaths than melanoma despite having a lower mortality rate. While most cSCC cases can be treated with [...] Read more.
Background/Objectives: Non-melanoma skin cancer, which includes cutaneous squamous cell carcinoma (cSCC), ranks as the 5th most common cancer globally with high morbidity and more total deaths than melanoma despite having a lower mortality rate. While most cSCC cases can be treated with surgery, locally advanced, metastatic, and high-risk cSCC tumors are associated with a worse prognosis with higher rates of recurrence and require multimodality therapy. However, there is limited data on animal models of cutaneous squamous cell carcinoma for the use of combinatory immunotherapy and radiation. Methods: In this study, spontaneously generated tumors using DMBA/TPA were treated over three weeks with either IgG control, anti-PD1 antibody monotherapy, 8 Gy of localized radiation, or a combination of anti-PD1 and 8 Gy of radiation followed by anti-PD1 therapy. Results: We found that while anti-PD1 therapy showed a trend toward slowed tumor growth compared to controls, this difference was not statistically significant (p = 0.0775), with most mice showing continued tumor progression. Preliminary histological analysis suggested that anti-PD1 treatment increased CD8+ T cell infiltration, and the addition of radiation further enhanced CD8+ responses but added greater variability. A pathologic review revealed that irradiated tumors were associated with fibroblastic spindle-like cell morphology. Conclusions: This animal model represents a potential preclinical model for studying CSCC with limited responses to immunotherapy to understand potential mechanisms of resistance. Full article
(This article belongs to the Special Issue Recent Advances in Skin Cancers)
Show Figures

Figure 1

12 pages, 710 KB  
Viewpoint
Metastatic Uveal Melanoma Surveillance: A Delphi Panel Consensus
by Juan Alban, R. Christopher Bowen, David A. Reichstein, Meredith McKean, Jose Lutzky, Ezekiel Weis, Richard D. Carvajal, Susan Dulka, Brian G. Morse, Marcus O. Butler, Suthee Rapisuwon, Kevin B. Kim, Sanjay Chandrasekaran, Allison Betof Warner, Jonathan S. Zager, Bartosz Chmielowski, Sapna P. Patel, Leonel Fernando Hernandez-Aya, Zelia M. Correa, Leslie A. Fecher, Yana G. Najjar, Kamaneh Montazeri, Alexander N. Shoushtari, Asad Javed, Dan S. Gombos, April K. S. Salama, Katy Tsai, Frank H. Miller, Nikhil Khushalani, Rino S. Seedor, Evan J. Lipson, Sunil A. Reddy, Elizabeth Buchbinder, Shailender Bhatia, Anna Pavlick, Inderjit Mehmi, Thomas Aaberg, Alexandra P. Ikeguchi, Ivana K. Kim, Scott D. Walter, Arun D. Singh, Ryan J. Sullivan, Jacob S. Choi, Basil K. Williams Jr., Marlana Orloff, Prithvi Mruthyunjaya, Megan D. Schollenberger, Namita Gandhi, J. William Harbour and Sunandana Chandraadd Show full author list remove Hide full author list
Cancers 2026, 18(1), 121; https://doi.org/10.3390/cancers18010121 - 30 Dec 2025
Viewed by 686
Abstract
Background/Objectives: Uveal melanoma is a rare but aggressive intraocular malignancy that metastasizes in up to half of patients, most commonly to the liver, despite effective local treatment. In the absence of robust evidence, there are no standardized guidelines for post-treatment surveillance, resulting in [...] Read more.
Background/Objectives: Uveal melanoma is a rare but aggressive intraocular malignancy that metastasizes in up to half of patients, most commonly to the liver, despite effective local treatment. In the absence of robust evidence, there are no standardized guidelines for post-treatment surveillance, resulting in wide variation in imaging modalities, frequency, and duration across physicians and institutions. This study aimed to develop expert consensus recommendations for surveillance strategies in patients with uveal melanoma. Methods: A modified Delphi method was conducted across three iterative survey rounds between September 2024 and February 2025 using an online platform. Panelists included medical oncologists, ocular oncologists, radiologists, and surgical oncologists from North America. A multidisciplinary steering committee developed statements addressing risk-based surveillance using both molecular and clinical prognostic factors, including gene expression profiling (GEP) and PRAME status. Consensus was defined a priori as ≥70% of panelists rating a statement 7–9 on a 9-point Likert scale. Results: Forty-nine experts were invited, and 41 completed at least one survey round. The panel represented 17 U.S. states, Washington, D.C., and two Canadian provinces. Twelve statements reached stable consensus, including recommendations for imaging modality, frequency, and duration in intermediate- and high-risk patients. Although there was agreement that low-risk patients warrant surveillance, no consensus was reached on the optimal approach for this group. Conclusions: This is the first study to provide consensus-based guidance incorporating GEP and PRAME status into surveillance recommendations for uveal melanoma, offering a standardized framework to guide clinical practice and future research. Full article
(This article belongs to the Section Cancer Metastasis)
Show Figures

Figure 1

17 pages, 2583 KB  
Review
The Temozolomide Mutational Signature: Mechanisms, Clinical Implications, and Therapeutic Opportunities in Primary Brain Tumor Management
by Adar Yaacov, Roni Gillis, Jaber Salim, Daniela Katz, Noam Asna, Iddo Paldor and Albert Grinshpun
Cells 2026, 15(1), 57; https://doi.org/10.3390/cells15010057 - 29 Dec 2025
Viewed by 515
Abstract
Temozolomide (TMZ) remains foundational in the management of adult-type diffuse gliomas in general, and glioblastoma specifically. However, its efficacy harbors an evolutionary trade-off. TMZ drives its cytotoxicity through generating O6-methylguanine lesions, especially active in MGMT-silenced, mismatch repair (MMR)-proficient tumors. By selecting [...] Read more.
Temozolomide (TMZ) remains foundational in the management of adult-type diffuse gliomas in general, and glioblastoma specifically. However, its efficacy harbors an evolutionary trade-off. TMZ drives its cytotoxicity through generating O6-methylguanine lesions, especially active in MGMT-silenced, mismatch repair (MMR)-proficient tumors. By selecting for acquired MMR-deficient subclones, often via MSH6 inactivation, this process escalates into a hypermutator phenotype, generating thousands of de novo alterations. This is a hallmark of the mutational signature known as SBS11, characterized by C>T transitions, which is associated with TMZ treatment. The hypermutator phenotype drives heterogeneity, therapeutic resistance, spatial diversification, and distant recurrence. Despite harboring a mutational burden comparable to melanoma and lung cancer, TMZ-induced hypermutation does not sensitize gliomas to immune checkpoint blockade. This resistance reflects the profoundly immunosuppressive brain microenvironment, impaired antigen presentation, marked transcriptional plasticity, and perhaps also the frequent use of corticosteroids. Emerging strategies aim to exploit vulnerabilities created by TMZ-mediated genomic instability, including PARP, ATR, WEE1, and AURKA inhibition; alternative alkylators; metabolic rewiring; and G-quadruplex stabilization. Notably, the real-time detection of evolving mutational signatures via CSF-based liquid biopsies may enable adaptive therapy before radiographic progression. By reframing TMZ as a potent evolutionary agent rather than a conventional chemotherapy, this review synthesizes recent mechanistic insights and translational opportunities to guide a next-generation, evolution-informed treatment paradigm for glioma. Full article
(This article belongs to the Special Issue Cellular and Molecular Basis of Brain Tumor)
Show Figures

Figure 1

22 pages, 762 KB  
Review
MicroRNAs as Diagnostic and Prognostic Biomarkers in Melanoma and Non-Melanoma Skin Cancers: An Updated Review
by Alexandra Oiegar, Adrian Bogdan Tigu, Adrian Baican, Elisabeta Candrea, Mircea Negrutiu and Sorina Danescu
Diagnostics 2026, 16(1), 51; https://doi.org/10.3390/diagnostics16010051 - 23 Dec 2025
Viewed by 481
Abstract
MicroRNAs (miRNAs) have emerged as critical post-transcriptional regulators in melanoma and non-melanoma skin cancers (NMSCs), yet their full biological and clinical significance remains incompletely defined. This review synthesizes current evidence on miRNA dysregulation across basal cell carcinoma (BCC), cutaneous squamous cell carcinoma (cSCC), [...] Read more.
MicroRNAs (miRNAs) have emerged as critical post-transcriptional regulators in melanoma and non-melanoma skin cancers (NMSCs), yet their full biological and clinical significance remains incompletely defined. This review synthesizes current evidence on miRNA dysregulation across basal cell carcinoma (BCC), cutaneous squamous cell carcinoma (cSCC), Merkel cell carcinoma (MCC), and melanoma, emphasizing their diagnostic, prognostic, and therapeutic relevance. In BCC, distinct miRNA expression signatures differentiate tumor tissue from normal skin and correlate with histopathological subtypes. miR-383-5p, miR-4705, miR-145-5p, and miR-18a show strong diagnostic potential, while downregulation of miR-34a is consistently associated with greater tumor aggressiveness. Subtype-specific profiles further delineate superficial versus infiltrative lesions, highlighting miRNAs as markers of tumor behavior. cSCC similarly demonstrates characteristic miRNA alterations. miR-31 is markedly upregulated during the transition from actinic keratosis to invasive carcinoma, whereas high miR-205 and low miR-203 levels correlate with poor and favorable prognosis, respectively. Regarding MCC, many miRNAs such as miR-375 and miR-182 may present a clinical value for potential biomarkers, as they are upregulated in MCC. Merkel cell carcinoma has also been linked with Merkel cell polyomavirus (MCPyV). Melanoma exhibits a complex miRNA landscape, including oncogenic miR-18a-5p and miR-146a, and tumor-suppressive miR-128-3p. Several miRNAs correlate with metastatic potential, BRAF mutation status, and therapeutic resistance, particularly miR-181a/b, underscoring their potential as predictive biomarkers. Overall, current evidence supports miRNAs as promising diagnostic, prognostic, and predictive biomarkers in cutaneous oncology. Standardized methodologies and large-scale validation remain essential for their integration into routine clinical practice. Full article
Show Figures

Figure 1

25 pages, 4888 KB  
Article
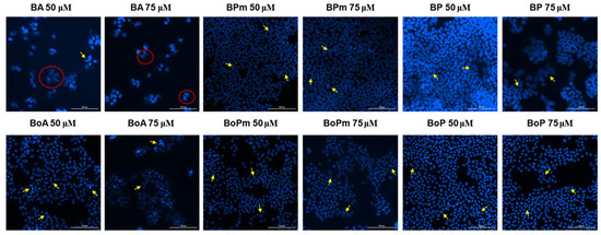
Uncovering New Antimelanoma Strategies: Experimental Insights into Semisynthetic Pentacyclic Triterpenoids
by Diana Ungureanu (Similie), Larisa Bora, Sorin Dan Chiriac, Ștefana Avram, Daliana Minda, Jevgeņija Lugiņina, Vladislavs Kroškins, Māris Turks, Ioana Zinuca Magyari-Pavel, Ștefania Dinu, Cristina Adriana Dehelean and Corina Danciu
Life 2025, 15(12), 1884; https://doi.org/10.3390/life15121884 - 10 Dec 2025
Viewed by 449
Abstract
In view of the concerning rise in the incidence of cancer, natural products are a valuable source for the development of novel therapies. Among phytochemicals, the pentacyclic triterpenoids betulinic (BA), ursolic (UA), and oleanolic (OA) acids, as well as their 3-oxo-derivatives, have attracted [...] Read more.
In view of the concerning rise in the incidence of cancer, natural products are a valuable source for the development of novel therapies. Among phytochemicals, the pentacyclic triterpenoids betulinic (BA), ursolic (UA), and oleanolic (OA) acids, as well as their 3-oxo-derivatives, have attracted considerable attention because of their significant anticancer potential. However, their clinical use is restricted by poor bioavailability, highlighting the need for obtaining semisynthetic derivatives with optimized pharmacokinetic and pharmacodynamic profiles. This study examined the biological effects of twelve new semisynthetic triterpenic and 3-oxo-triterpenic acid derivatives with methylphosphonate moieties of type C(17)-C(O)OCH2P(O)(OMe)2 and C(17)-C(O)OCH2P(O)(ONa)2 against the B164A5 murine melanoma cell line. Results have shown that cell viability declined in a dose-dependent fashion, as determined by the MTT assay. In comparison to their parent compounds, derivatives of BoA, OA, OoA, and UoA demonstrated enhanced antiproliferative potential. The Scratch method showed that the anti-migratory effect of all tested compounds was proportional to the dose, while the LDH test indicated no enhanced cytotoxicity relative to the parent compounds. According to the Hoechst 33342 staining, OA derivatives appeared to induce enhanced nuclear condensation signs than the parent compound. Additionally, the HET-CAM assay indicated no evidence of coagulation, hemorrhage, or vascular disintegration. Collectively, these findings suggest that these novel semisynthetic derivatives, particularly OA and OoA derivatives, may be included in future studies on their antimelanoma activity in light of the findings of this preliminary evaluation. Full article
(This article belongs to the Section Pharmaceutical Science)
Show Figures

Figure 1

13 pages, 2626 KB  
Brief Report
PLGA Nanoencapsulation Enhances Immunogenicity of Heat-Shocked Melanoma Tumor Cell Lysates
by Kevin Calderón Matheu, Benjamín Cáceres Araya, Fiorella Tarkowski Diaz, Natalia Hassan, Flavio Salazar-Onfray and Andrés Tittarelli
Cells 2025, 14(24), 1939; https://doi.org/10.3390/cells14241939 - 6 Dec 2025
Viewed by 548
Abstract
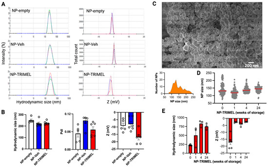
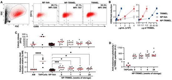
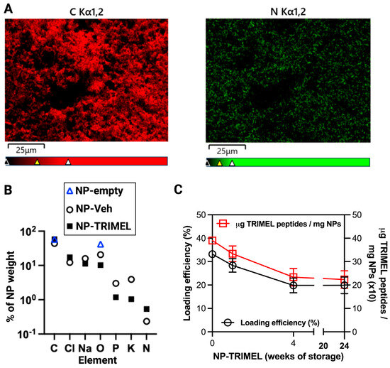
Therapeutic cancer vaccines have emerged as promising immunotherapy approaches. TRIMEL, a heat-shocked lysate derived from three melanoma cell lines, constitutes the basis of TAPCells and TRIMELVax cancer vaccines, both of which have shown clinical efficacy but face major limitations in stability and logistics [...] Read more.
Therapeutic cancer vaccines have emerged as promising immunotherapy approaches. TRIMEL, a heat-shocked lysate derived from three melanoma cell lines, constitutes the basis of TAPCells and TRIMELVax cancer vaccines, both of which have shown clinical efficacy but face major limitations in stability and logistics due to the requirement of ultra-low temperature storage. In this study, we evaluated the encapsulation of TRIMEL into poly(lactic-co-glycolic acid) (PLGA) nanoparticles (NP-TRIMEL) as a strategy to enhance stability and preserve immunogenic function under more feasible storage conditions. NP-TRIMEL was synthesized using a double-emulsion method and characterized by hydrodynamic size, zeta potential, morphology, and TRIMEL loading. Functional assays using melanoma patient-derived monocytes and peripheral blood lymphocytes suggested that NP-TRIMEL promoted the generation of TAPCells capable of inducing cytotoxic lymphocytes against allogeneic melanoma cells, even after 24 weeks of storage at 4 °C. Remarkably, NP-TRIMEL showed a two-order-of-magnitude increase in efficiency compared to the original TRIMEL in promoting TAPCells differentiation and lymphocyte activation. These findings provide evidence that tumor cell lysates can be functionally stabilized and even potentiated through nanoencapsulation, reinforcing the concept that delivery platforms not only preserve but also enhance antigen-driven immune responses. Full article
Show Figures

Figure 1

19 pages, 2533 KB  
Article
Lyophilized Cell-Free Supernatants of Lacticaseibacillus paracasei T0901 Isolated from Fermented Palm Sap Exhibit Antiacne and Antimelanogenic Activities in B16F10 Melanoma Cells
by Phoomjai Sornsenee, Nateelak Kooltheat, Nawanwat C. Pattaranggoon, Komwit Surachat, Arnaud Monteil and Chonticha Romyasamit
Life 2025, 15(12), 1866; https://doi.org/10.3390/life15121866 - 5 Dec 2025
Viewed by 518
Abstract
Acne vulgaris is a common chronic inflammatory skin condition. Conventional acne treatments are often limited by adverse effects, driving interest in alternative therapies. This study explored the multifunctional bioactivities of a lyophilized cell-free supernatant (LCFS) derived from Lacticaseibacillus paracasei T0901, isolated from fermented [...] Read more.
Acne vulgaris is a common chronic inflammatory skin condition. Conventional acne treatments are often limited by adverse effects, driving interest in alternative therapies. This study explored the multifunctional bioactivities of a lyophilized cell-free supernatant (LCFS) derived from Lacticaseibacillus paracasei T0901, isolated from fermented palm sap, with a focus on its antimicrobial, antibiofilm, and antimelanogenic potential for dermatological applications. Antimicrobial activity was evaluated using agar well diffusion and broth microdilution assays against acne-associated pathogens, while antibiofilm effects were quantified via crystal violet staining. Antimelanogenic activity was assessed in α-melanocyte-stimulating hormone (α-MSH)-stimulated B16F10 melanoma cells by measuring melanin content and tyrosinase activity. Whole-genome sequencing was performed to identify genes linked to observed bioactivities, and molecular docking was used to predict metabolite–protein interactions. The LCFS exhibited strong inhibitory activity against acne-associated bacteria, with inhibition zones of C. acnes (10.67 ± 0.58 mm), S. epidermidis (21.00 ± 0.00 mm), and S. aureus (20.00 ± 0.00 mm), and a minimum inhibitory concentration of 25 mg/mL. Biofilm formation was significantly reduced by 62.98 ± 3.54%. In α-MSH-stimulated B16F10 cells, LCFS treatment (10 mg/mL) significantly decreased melanin content (73.23 ± 2.36%) and intracellular tyrosinase activity (68.19 ± 6.29%) relative to control. Genomic analysis revealed antioxidant-related genes (sodA, trxB, nox), pigmentation regulators (mco, fcbD), and buk (butyrate kinase), supporting the observed bioactivities. Molecular docking further demonstrated strong binding affinities of LCFS-derived metabolites to tyrosinase and MITF, suggesting modulation of melanogenic pathways. Collectively, these results indicate that L. paracasei T0901 produces safe postbiotic compounds with potent antimicrobial, antibiofilm, and antimelanogenic activities, highlighting its promise as a multifunctional ingredient in probiotic-based skincare formulations. Full article
(This article belongs to the Section Microbiology)
Show Figures

Figure 1

27 pages, 3447 KB  
Article
Genetic Insight into Expression-Defined Melanoma Subtypes and Network Mechanisms: An in Silico Study
by Desirèe Speranza, Mariapia Marafioti, Martina Musarra, Vincenzo Cianci, Cristina Mondello, Maria Francesca Astorino, Mariacarmela Santarpia, Natasha Irrera, Mario Vaccaro, Nicola Silvestris, Concetta Crisafulli, Marco Calabrò and Silvana Briuglia
Genes 2025, 16(12), 1428; https://doi.org/10.3390/genes16121428 - 30 Nov 2025
Viewed by 736
Abstract
Background: Melanoma is a highly heterogeneous neoplasia in which transcriptional profile encodes much of the biological diversity that determines tumor progression and therapeutic response. To refine its molecular stratification and profiles characterization, we conducted an in silico transcriptomic analysis. Methods: Public microarray datasets [...] Read more.
Background: Melanoma is a highly heterogeneous neoplasia in which transcriptional profile encodes much of the biological diversity that determines tumor progression and therapeutic response. To refine its molecular stratification and profiles characterization, we conducted an in silico transcriptomic analysis. Methods: Public microarray datasets from the GEO and ArrayExpress were examined, and the E-MTAB-6697 expression dataset was selected. We used a K-Means clustering algorithm to stratify 194 tumor samples into expression-driven subgroups and analyzed each one to define their transcriptional and biological profiles. Differential expression analysis between identified clusters and controls was performed. Additionally, we applied Weighted-Gene correlation analysis to identify coordinated expression hubs in the tumor dataset and tested the resulting modules for correlation with the identified clusters. Results: Unsupervised clustering of melanoma transcriptomic profiles identified three distinct molecular subtypes characterized by divergent biological programs. While all clusters shared the dysregulation of pathways involved in epidermal differentiation, immune response, and lipid metabolism, they diverged in proliferation, phenotypic plasticity, metabolic adaptation, and apoptotic regulation. Cluster A was characterized by enrichment in DNA replication, repair, and mitochondrial metabolism modules, suggesting a proliferative yet genomically stable state. Cluster B showed enrichment in immune and cytokine signaling pathways alongside reduced proliferative activity, consistent with a quiescent or transitional phenotype. Cluster C displayed coordinated enrichment in cell-cycle, DNA-maintenance, and neuroectodermal reprogramming pathways, indicating a highly plastic and proliferative subtype. Despite these molecular distinctions, all clusters retained an “immunologically hot” profile (IPS 7–8), indicating potential responsiveness to immunotherapy. Conclusions: These findings provide an overview of the functional characteristics of melanoma heterogeneity and identify biological processes that could be targeted by drugs for the development of tailored therapies for each subtype. Nevertheless, future studies in independent clinically annotated cohorts would be required. Full article
(This article belongs to the Section Bioinformatics)
Show Figures

Figure 1

14 pages, 1512 KB  
Article
Granzyme B PET Imaging Enables Detection of CAR T-Cell Therapy Response in a Human Melanoma Mouse Model
by Priska Summer, Niklas Bulmer, Suma Prabhu, Naomi Gallon, Rebecca C. Larson, Marcela V. Maus, Umar Mahmood and Pedram Heidari
Diagnostics 2025, 15(23), 3058; https://doi.org/10.3390/diagnostics15233058 - 30 Nov 2025
Viewed by 734
Abstract
Background/Objectives: Granzyme B (GZB) PET Imaging is a non-invasive tool that can determine tumoral and systemic effects in immunotherapy. We aim to evaluate 68Ga-NOTA-CYT-200 PET Imaging as a molecular imaging approach to determine CAR T-cell therapy response in a human melanoma [...] Read more.
Background/Objectives: Granzyme B (GZB) PET Imaging is a non-invasive tool that can determine tumoral and systemic effects in immunotherapy. We aim to evaluate 68Ga-NOTA-CYT-200 PET Imaging as a molecular imaging approach to determine CAR T-cell therapy response in a human melanoma mouse model. Our goal is to provide a method to monitor CAR T-cell therapy for patients with melanoma and other solid tumors. Methods: A human melanoma mouse model was generated by implanting naïve NSG mice (n = 28) with a human melanoma cell line (A375) subcutaneously (s.c.). After tumor implantation, mice were randomly assigned to receive either the treatment (CAR T) or vehicle solution (controls). After treatment, tumor sizes were measured every other day up to 35 days after cell implantation. 68Ga-NOTA-CYT-200 PET Imaging was performed on days 2, 7, and 14 after CAR T-cell administration to assess T-cell activity within the tumors and organs. The PET Imaging results were correlated with IHC and immunofluorescent staining and cytokine assessment of tumor samples. Results: Tracer uptake within tumors of the CAR T group was significantly greater on days 2 (3.1 ± 1.2 vs. 1.1 ± 0.4, p = 0.002) and 7 (2.0 ± 1.1 vs. 1.1 ± 0.1, p = 0.01) after treatment, even before the CAR T group first presented with significantly lower tumor volumes on day 11 after treatment (61.8 mm3 ± 8.7 vs. 287.1 mm3 ± 157.6, p = 0.05). GZB (p = 0.03) and CAR T (p = 0.001) staining were also significantly greater in tumors of CAR T-cell-treated mice. Inflammatory cytokines such as IFN gamma (p = 0.03), CXCL10 (p = 0.004), and CCL5 (p = 0.02) concentrations were also significantly greater in CAR T-cell-treated tumors. Conclusions: CAR-T-treated tumors show significantly elevated 68Ga-NOTA-CYT-200 uptake compared with controls, consistent with enhanced effector activity. Full article
(This article belongs to the Special Issue Advances in Nuclear Medicine and Molecular Imaging)
Show Figures

Graphical abstract

Back to TopTop