Sign in to use this feature.

Years

Between: -

Subjects

remove_circle_outline
remove_circle_outline
remove_circle_outline
remove_circle_outline
remove_circle_outline
remove_circle_outline
remove_circle_outline
remove_circle_outline
remove_circle_outline

Journals

remove_circle_outline
remove_circle_outline
remove_circle_outline
remove_circle_outline
remove_circle_outline

Article Types

Countries / Regions

remove_circle_outline
remove_circle_outline
remove_circle_outline

Search Results (243)

Search Parameters:
Keywords = manganese transporter

Order results
Result details
Results per page
Select all
Export citation of selected articles as:
23 pages, 2574 KB  
Article
Co(II) Recovery from Hydrochloric Acid Solution Using Menthol-Based Deep Eutectic Solvents (DESs): Application to NMC Battery Recycling
by María Isabel Martín-Hernández, María Lourdes Rodríguez, Irene García-Díaz, Gorka Barquero-Carmona, Lorena Alcaraz, Olga Rodríguez-Largo and Félix A. López
Molecules 2025, 30(22), 4414; https://doi.org/10.3390/molecules30224414 - 14 Nov 2025
Abstract
Lithium-ion batteries are essential to ensure electric mobility and reduce CO2 emissions from transportation. One of the most commonly used chemistries is nickel–cobalt–manganese (NMC) batteries, which also have applications beyond the automotive sector. The recycling of these batteries requires the development of [...] Read more.
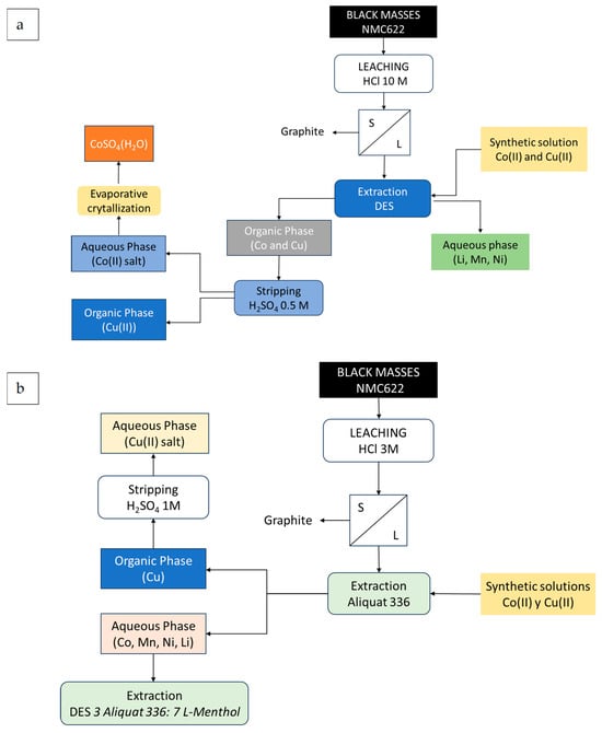
Lithium-ion batteries are essential to ensure electric mobility and reduce CO2 emissions from transportation. One of the most commonly used chemistries is nickel–cobalt–manganese (NMC) batteries, which also have applications beyond the automotive sector. The recycling of these batteries requires the development of technologies to enable the selective separation and recovery of the metals present in the battery. One of these selective technologies involves the use of deep eutectic solvents (DESs). This research study investigates the different parameters that influence the recovery of Co(II) from hydrochloric acid medium using the deep eutectic solvent 3 Aliquat 336:7 L-Menthol. Firstly, using synthetic Co(II) solutions, the parameters influencing the cobalt extraction process are examined, and then these optimal conditions are applied to the recovery of cobalt from solutions obtained by dissolving NMC 622 battery black mass in 10 M HCl. The obtained results show that the DES used is highly selective for Co(II) recovery compared to other metals present in the solution (Ni, Li and Mn), achieving recoveries of up to 90% of the cobalt initially present in solution. Stripping with H2SO4 0.5 M allows the recovery of cobalt as a crystalline monohydrate salt (CoSO4.H2O). The optimization of the Co/Cu separation conditions is carried out, achieving the separation of Cu(II) using Aliquat 336 in kerosene. Full article
Show Figures

Graphical abstract

36 pages, 5257 KB  
Article
Model Predictive Control of a Hybrid Li-Ion Energy Storage System with Integrated Converter Loss Modeling
by Paula Arias, Marc Farrés, Alejandro Clemente and Lluís Trilla
Energies 2025, 18(20), 5462; https://doi.org/10.3390/en18205462 - 16 Oct 2025
Viewed by 393
Abstract
The integration of renewable energy systems and electrified transportation requires advanced energy storage solutions capable of providing both high energy density and fast dynamic response. Hybrid energy storage systems offer a promising approach by combining complementary battery chemistries, exploiting their respective strengths while [...] Read more.
The integration of renewable energy systems and electrified transportation requires advanced energy storage solutions capable of providing both high energy density and fast dynamic response. Hybrid energy storage systems offer a promising approach by combining complementary battery chemistries, exploiting their respective strengths while mitigating individual limitations. This study presents the design, modeling, and optimization of a hybrid energy storage system composed of two high-energy lithium nickel manganese cobalt batteries and one high-power lithium titanate oxide battery, interconnected through a triple dual-active multi-port converter. A nonlinear model predictive control strategy was employed to optimally distribute battery currents while respecting constraints such as state of charge limits, current bounds, and converter efficiency. Equivalent circuit models were used for real-time state of charge estimation, and converter losses were explicitly included in the optimization. The main contributions of this work are threefold: (i) verification of the model predictive control strategy in diverse applications, including residential renewable energy systems with photovoltaic generation and electric vehicles following the World Harmonized Light-duty Vehicle Test Procedure driving cycle; (ii) explicit inclusion of the power converter model in the system dynamics, enabling realistic coordination between batteries and power electronics; and (iii) incorporation of converter efficiency into the cost function, allowing for simultaneous optimization of energy losses, battery stress, and operational constraints. Simulation results demonstrate that the proposed model predictive control strategy effectively balances power demand, extends system lifetime by prioritizing lithium titanate oxide battery during transient peaks, and preserves lithium nickel manganese cobalt cell health through smoother operation. Overall, the results confirm that the proposed hybrid energy storage system architecture and control strategy enables flexible, reliable, and efficient operation across diverse real-world scenarios, providing a pathway toward more sustainable and durable energy storage solutions. Full article
Show Figures

Figure 1

12 pages, 1201 KB  
Article
Knockouts of Yeast Plasma Membrane Phosphate Transporters Alter Resistance to Heavy Metals
by Larisa Ledova, Lubov Ryazanova, Ludmila Trilisenko, Vladimir Ostroumov and Tatiana Kulakovskaya
Appl. Microbiol. 2025, 5(4), 109; https://doi.org/10.3390/applmicrobiol5040109 - 11 Oct 2025
Viewed by 345
Abstract
Mutant yeast strains with altered sensitivity to heavy metals are crucial for revealing the mechanisms of metal absorption and detoxification, as well as for bioremediation of these pollutants. Here, we show that a knockout of the PHO87 gene encoding the low-affinity phosphate transporter [...] Read more.
Mutant yeast strains with altered sensitivity to heavy metals are crucial for revealing the mechanisms of metal absorption and detoxification, as well as for bioremediation of these pollutants. Here, we show that a knockout of the PHO87 gene encoding the low-affinity phosphate transporter of the cytoplasmic membrane of S. cerevisiae increased resistance to manganese, silver, and vanadate ions. However, a knockout of PHO90 (PHO87 paralog) did not affect the sensitivity to silver and vanadate ions but increased sensitivity to manganese ions. The Δpho87 cells accumulated 10 times less manganese compared to the wild-type cells, while the Δpho90 cells accumulated two times more manganese compared to the wild-type cells, when grown in YPD with 2 mM MnSO4. The polyphosphate content of the Δpho84, Δpho87, and Δpho90 cells cultivated at high phosphate concentration did not differ from that of the wild-type strain. In the presence of 2 mM MnSO4, Δpho87 cells contained several times less polyphosphates, and Δpho90 cells contained more short-chain polyphosphates than the cells of the wild-type strain. We hypothesize that phosphate carriers participate in the regulation of heavy metal uptake, and the respective knockouts are useful in bioremediation and bioassay of these pollutants. Full article
Show Figures

Figure 1

24 pages, 669 KB  
Review
Nutrient-Element-Mediated Alleviation of Cadmium Stress in Plants: Mechanistic Insights and Practical Implications
by Xichao Sun, Liwen Zhang, Yingchen Gu, Peng Wang, Haiwei Liu, Liwen Qiang and Qingqing Huang
Plants 2025, 14(19), 3081; https://doi.org/10.3390/plants14193081 - 6 Oct 2025
Cited by 1 | Viewed by 978
Abstract
Cadmium (Cd), a pervasive and highly phytotoxic metal pollutant, poses severe threats to agricultural productivity, ecosystem stability, and human health through its entry into the food chain. Plants have evolved intricate defense mechanisms, among which the strategic manipulation of nutrient elements emerges as [...] Read more.
Cadmium (Cd), a pervasive and highly phytotoxic metal pollutant, poses severe threats to agricultural productivity, ecosystem stability, and human health through its entry into the food chain. Plants have evolved intricate defense mechanisms, among which the strategic manipulation of nutrient elements emerges as a critical physiological and biochemical strategy for mitigating Cd stress. This comprehensive review delves deeply into the multifaceted roles of essential macronutrient elements (nitrogen, phosphorus, potassium, calcium, magnesium, sulfur), essential micronutrient elements (zinc, iron, manganese, copper) and non-essential beneficial elements (silicon, selenium) in modulating plant responses to Cd toxicity. We meticulously dissect the physiological, biochemical, and molecular underpinnings of how these nutrients influence Cd bioavailability in the rhizosphere, Cd uptake and translocation pathways, sequestration and compartmentalization within plant tissues, and the activation of antioxidant defense systems. Nutrient elements exert their influence through diverse mechanisms: competing with Cd for root uptake transporters, promoting the synthesis of complexes that reduce Cd mobility, stabilizing cell walls and plasma membranes to restrict apoplastic flow and symplastic influx, modulating redox homeostasis by enhancing antioxidant enzyme activities and non-enzymatic antioxidant pools, regulating signal transduction pathways, and influencing gene expression profiles related to metal transport, chelation, and detoxification. The complex interactions between nutrients themselves further shape the plant’s capacity to withstand Cd stress. Recent advances elucidating nutrient-mediated epigenetic regulation, microRNA involvement, and the role of nutrient-sensing signaling hubs in Cd responses are critically evaluated. Furthermore, we synthesize the practical implications of nutrient management strategies, including optimized fertilization regimes, selection of nutrient-efficient genotypes, and utilization of nutrient-enriched amendments, for enhancing phytoremediation efficiency and developing low-Cd-accumulating crops, thereby contributing to safer food production and environmental restoration in Cd-contaminated soils. The intricate interplay between plant nutritional status and Cd stress resilience underscores the necessity for a holistic, nutrient-centric approach in managing Cd toxicity in agroecosystems. Full article
(This article belongs to the Special Issue Plant Ecotoxicology and Remediation Under Heavy Metal Stress)
Show Figures

Figure 1

15 pages, 2964 KB  
Article
The Role of the MntABC Transporter System in the Oxidative Stress Resistance of Deinococcus radiodurans
by Binqiang Wang, Renjiang Pang, Chunhui Cai, Zichun Tan, Shang Dai, Bing Tian and Liangyan Wang
Int. J. Mol. Sci. 2025, 26(19), 9407; https://doi.org/10.3390/ijms26199407 - 26 Sep 2025
Viewed by 658
Abstract
The accumulation of high levels of manganese ions complexed with small molecules has been proposed as a pivotal factor contributing to the extraordinary radiation resistance of Deinococcus radiodurans. However, the molecular mechanisms governing the manganese ion homeostasis remain elusive. In this study, [...] Read more.
The accumulation of high levels of manganese ions complexed with small molecules has been proposed as a pivotal factor contributing to the extraordinary radiation resistance of Deinococcus radiodurans. However, the molecular mechanisms governing the manganese ion homeostasis remain elusive. In this study, we characterize the role of the MntABC transporter system for Mn ion accumulation in D. radiodurans. Its cellular membrane localization is unequivocally demonstrated through fluorescence labeling techniques. Mutation of the protein components of the MntABC led to a significant decrease in intracellular Mn ion accumulation, concomitant with impaired cellular growth, decreased resistance against hydrogen peroxide, and gamma-ray irradiation-induced oxidative stresses, indicating that the MntABC system plays an indispensable role in resistance of D. radiodurans to oxidative stresses. Protein structure modeling and molecular docking are employed to analyze the key active sites of the MntABC proteins and their intermolecular interactions. The results demonstrate that the MntABC system is essential for maintaining Mn ion homeostasis and the oxidative stress resistance of D. radiodurans. Full article
(This article belongs to the Section Molecular Microbiology)
Show Figures

Figure 1

19 pages, 295 KB  
Article
Metal Transporter Gene SLC39A8 Polymorphism rs13107325 and Dietary Manganese Intake Are Associated with Measures of Cardiovascular Disease Risk in a UK Biobank Population Cohort
by Riju Sigdel, Parker R. Johnson, Gracie E. Meade, Aiden Y. Kim, Gracie M. Maschmeier, Edralin A. Lucas, McKale R. Montgomery, Dingbo Lin, Sam R. Emerson and Winyoo Chowanadisai
Nutrients 2025, 17(19), 3031; https://doi.org/10.3390/nu17193031 - 23 Sep 2025
Viewed by 1007
Abstract
Background/Objectives: Metal transporter gene SLC39A8 and single nucleotide polymorphism (SNP) rs13107325 are associated with risk factors for atherosclerosis and cardiovascular disease (CVD). However, it is unclear how dietary manganese intake impacts CVD risk factors. The aim of this study was to use the [...] Read more.
Background/Objectives: Metal transporter gene SLC39A8 and single nucleotide polymorphism (SNP) rs13107325 are associated with risk factors for atherosclerosis and cardiovascular disease (CVD). However, it is unclear how dietary manganese intake impacts CVD risk factors. The aim of this study was to use the UK Biobank population cohort (276,436 participants, Caucasian genetic ancestry, no genetic kinship) to investigate whether rs13107325 and dietary manganese are associated with CVD risk. Methods: A cross-sectional design and quantile (median) regression was used to determine associations of rs13107325 and dietary manganese intake with indicators of CVD risk. Results: SNP rs13107325 was associated with CVD risk factors, including greater body mass index (BMI) (beta ± SE per rs13107325 allele = 0.283 ± 0.0392, false discovery rate (FDR) < 10−10) and triglycerides (beta ± SE = 0.0308 ± 0.00761, FDR < 0.001) and reduced high density lipoprotein (HDL) (beta ± SE = −0.0298 ± 0.00343, FDR < 10−15). SNP rs13107325 was also associated with lower systolic (beta ± SE = −0.601 ± 0.172, FDR < 10−3) and diastolic blood pressure (beta ± SE = −0.531 ± 0.100, FDR < 10−5). Dietary manganese intake was positively correlated with measures of favorable cardiovascular health, such as lower BMI (beta ± SE per mg dietary manganese = −0.531 ± 0.0118, FDR < 10−300), reduced triglycerides (beta ± SE = −0.0451 ± 0.00229, FDR < 10−50), increased HDL (beta ± SE = 0.00958 ± 0.00103, FDR < 10−15), and lower blood pressure (systolic beta ± SE = −0.529 ± 0.0520, FDR < 10−20; diastolic beta ± SE = −0.562 ± 0.0302, FDR < 10−50). Conclusions: The favorable associations of dietary manganese opposed many deleterious trends associated with rs13107325. Increased dietary manganese may promote cardiovascular health and offset many risks to cardiovascular health linked to SNP rs13107325. Full article
(This article belongs to the Special Issue Vitamins, Minerals, and Cardiometabolic Health)
26 pages, 9049 KB  
Article
Physiological, Biochemical, and Transcriptomic Responses to Iron Deficiency in Two Potato Varieties
by Xiangying Ma, Yanping Zhang, Shenglong Yang, Miaomiao He, Yun Zhou, Guangji Ye and Jian Wang
Plants 2025, 14(18), 2934; https://doi.org/10.3390/plants14182934 - 21 Sep 2025
Viewed by 640
Abstract
This study aimed to elucidate the physiological, biochemical, and transcriptional regulatory responses of potato plants to iron deficiency stress. Two potato varieties were selected for analysis: 05P (high tuber iron content) and CI5 (low tuber iron content). Tissue culture seedlings of both varieties [...] Read more.
This study aimed to elucidate the physiological, biochemical, and transcriptional regulatory responses of potato plants to iron deficiency stress. Two potato varieties were selected for analysis: 05P (high tuber iron content) and CI5 (low tuber iron content). Tissue culture seedlings of both varieties were subjected to iron deficiency, and the effects on stem length, root length, fresh weight, soluble sugar and protein contents, as well as the activities of superoxide dismutase (SOD), peroxidase (POD), malondialdehyde (MDA), and leaf chlorophyll content (SPAD) values were evaluated. Additionally, the impact of iron deficiency on zinc (Zn), magnesium (Mg), calcium (Ca), manganese (Mn), and copper (Cu) concentrations in different tissues were analyzed. Transcriptomic sequencing and quantitative real-time PCR (qRT-PCR) were performed on various seedling tissues. The results showed that iron deficiency significantly inhibited seedling growth and development, resulting in reduced plant height and fresh weight, increased root length, decreased leaf SPAD content, and elevated soluble sugar and protein concentration. SOD, POD, and MDA activities were also significantly increased. Elemental analysis revealed that iron deficiency enhanced the uptake and accumulation of Zn, Mg, Ca, Mn, and Cu across different tissues. Transcriptomic analysis identified differentially expressed genes (DEGs) significantly enriched in pathways related to photosynthesis, carbon metabolism, and ribosome function in roots, stems, and leaves. Iron deficiency induced the upregulation of H+-ATPase genes in roots (PGSC0003DMG400004101, PGSC0003DMG400033034), acidifying the rhizosphere to increase active iron availability. Subsequently, this was followed by the upregulation of FRO genes (PGSC0003DMG400000184, PGSC0003DMG400010125, PGSC0003DMG401009494, PGSC0003DMG401018223), which reduce Fe3+ to Fe2+, and activation of IRT genes, facilitating Fe2+ transport to various tissues. Iron deficiency also reduced SPAD content in leaves, negatively impacting photosynthesis and overall plant growth. In response, the osmotic regulation and antioxidant defense systems were activated, enabling the plant to mitigate iron deficiency stress. Additionally, the absorption and accumulation of other metal ions were enhanced, likely as a compensatory mechanism for iron scarcity. At the transcriptional level, iron deficiency induced the expression of genes involved in metal absorption and transport, as well as those related to photosynthesis, carbon metabolism, and ribosomal function, thereby supporting iron homeostasis and maintaining metabolic balance under stress conditions. Full article
(This article belongs to the Special Issue Solanaceae Plants Genetics)
Show Figures

Figure 1

28 pages, 4839 KB  
Review
Advancing Zinc–Manganese Oxide Batteries: Mechanistic Insights, Anode Engineering, and Cathode Regulation
by Chuang Zhao, Yiheng Zhou, Yudong Liu, Bo Li, Zhaoqiang Li, Yu Zhang, Deqiang Wang, Ruilin Qiu, Qilin Shuai, Yuan Xue, Haoqi Wang, Xiaojuan Shen, Wu Wen, Di Wu and Qingsong Hua
Nanomaterials 2025, 15(18), 1439; https://doi.org/10.3390/nano15181439 - 18 Sep 2025
Viewed by 994
Abstract
Rechargeable aqueous Zn-MnO2 batteries are positioned as a highly promising candidate for next-generation energy storage, owing to their compelling combination of economic viability, inherent safety, exceptional capacity (with a theoretical value of ≈308 mAh·g−1), and eco-sustainability. However, this system still [...] Read more.
Rechargeable aqueous Zn-MnO2 batteries are positioned as a highly promising candidate for next-generation energy storage, owing to their compelling combination of economic viability, inherent safety, exceptional capacity (with a theoretical value of ≈308 mAh·g−1), and eco-sustainability. However, this system still faces multiple critical challenges that hinder its practical application, primarily including the ambiguous energy storage reaction mechanism (e.g., unresolved debates on core issues such as ion transport pathways and phase transition kinetics), dendrite growth and side reactions (e.g., the hydrogen evolution reaction and corrosion reaction) on the metallic Zn anode, inadequate intrinsic electrical conductivity of MnO2 cathodes (≈10−5 S·cm−1), active material dissolution, and structural collapse. This review begins by systematically summarizing the prevailing theoretical models that describe the energy storage reactions in Zn-Mn batteries, categorizing them into the Zn2+ insertion/extraction model, the conversion reaction involving MnOx dissolution–deposition, and the hybrid mechanism of H+/Zn2+ co-intercalation. Subsequently, we present a comprehensive discussion on Zn anode protection strategies, such as surface protective layer construction, 3D structure design, and electrolyte additive regulation. Furthermore, we focus on analyzing the performance optimization strategies for MnO2 cathodes, covering key pathways including metal ion doping (e.g., introduction of heteroions such as Al3+ and Ni2+), defect engineering (oxygen vacancy/cation vacancy regulation), structural topology optimization (layered/tunnel-type structure design), and composite modification with high-conductivity substrates (e.g., carbon nanotubes and graphene). Therefore, this review aims to establish a theoretical foundation and offer practical guidance for advancing both fundamental research and practical engineering of Zn-manganese oxide secondary batteries. Full article
(This article belongs to the Section Nanoelectronics, Nanosensors and Devices)
Show Figures

Graphical abstract

21 pages, 5363 KB  
Article
Organic Fertilizers Promote Accumulation of Mineral Nutrients in Citrus Leaves by Affecting Soil Biochemical Properties and Bacteria
by Lei Yang, Min Wang, Jianjun Yu, Shuang Li and Lin Hong
Plants 2025, 14(18), 2826; https://doi.org/10.3390/plants14182826 - 10 Sep 2025
Viewed by 680
Abstract
This study aimed to investigate the influence of different organic fertilizers and their concentrations on the growth of ‘Orah’ (Citrus reticulata Blanco) seedlings, as well as on the mineral nutrient contents, chemical and biological properties, and microbial community of the [...] Read more.
This study aimed to investigate the influence of different organic fertilizers and their concentrations on the growth of ‘Orah’ (Citrus reticulata Blanco) seedlings, as well as on the mineral nutrient contents, chemical and biological properties, and microbial community of the soil. Five types of organic fertilizers and three concentrations were studied. The seedling growth indexes, leaf mineral elements, soil mineral elements, soil enzyme activity, and soil microorganisms were measured. The results showed that organic fertilization significantly increased the contents of eight mineral elements in leaves, depending on the types and concentrations used. Specifically, rapeseed cake fertilizer was found to significantly increase the content of iron (Fe), manganese (Mn), and zinc (Zn) in the leaves. Furthermore, compared with applying only chemical fertilizers or no fertilizers at all, the application of organic fertilizer significantly increased the content of soil organic matter (SOM) and several mineral elements in the soil. The bacterial species composition of soil treated with common organic fertilizer and bio-organic fertilizer, and sheep manure were similar; however, the bacterial composition was significantly different in the soil which been treated with rapeseed cake compared to these other three fertilizers. Additionally, PICRUSt function predicting indicates that the core microbial community in the rapeseed cake group could promote synthesis and the transport of sugar, iron and other substances. Organic fertilizer can change soil chemical and biological properties by affecting the core microbial community structure, and further promote accumulation of mineral elements in the leaves of citrus seedlings. Full article
Show Figures

Figure 1

18 pages, 4612 KB  
Article
Nanostructured Higher Manganese Silicide Thermoelectrics Developed by Mechanical Alloying Using High-Purity and Recycled Silicon
by Panagiotis Mangelis, Kostas Georgiou, Panagiotis Savva Ioannou, Savvas Hadjipanteli, Anne-Karin Søiland and Theodora Kyratsi
Nanomaterials 2025, 15(16), 1286; https://doi.org/10.3390/nano15161286 - 21 Aug 2025
Viewed by 1073
Abstract
Mechanical alloying (MA) has been proven to be an energy-efficient synthetic route for the development of high-performance thermoelectric (TE) materials. Higher Manganese Silicide (HMS) phases of the general formula Mn(Si1−xAlx)1.75 (0 ≤ x ≤ 0.05) were prepared by [...] Read more.
Mechanical alloying (MA) has been proven to be an energy-efficient synthetic route for the development of high-performance thermoelectric (TE) materials. Higher Manganese Silicide (HMS) phases of the general formula Mn(Si1−xAlx)1.75 (0 ≤ x ≤ 0.05) were prepared by MA implementing a short-time ball-milling process. Powder XRD and SEM analysis were carried out to validate the HMS phases, while small amounts of the secondary phase, MnSi, were also identified, especially for the Al-doped products. Electrical transport properties measurements showed that Al substitution causes an effective hole doping. A remarkable increase in electrical conductivity is observed for the Al-doped phases, while the corresponding reduction in the Seebeck coefficient is indicative of the increase in carrier density. Despite the small percentages of MnSi detected in Al-doped phases, an improvement in TE efficiency is achieved in the series Mn(Si1−xAlx)1.75 (0 ≤ x ≤ 0.05). The 2.5% Al-doped phase exhibits a maximum figure-of-merit (ZT) of 0.43 at 773 K. Moreover, in an effort to utilize recycled silicon byproducts from photovoltaic (PV) manufacturing, Al-doped phases are developed by MA using two types of Si kerf. The two kerf-based products exhibit lower TE efficiencies, due to the increased amounts of the metallic MnSi phase. Full article
(This article belongs to the Section Nanoelectronics, Nanosensors and Devices)
Show Figures

Figure 1

22 pages, 767 KB  
Article
Leachability and Health Risk Assessment of Cadmium and Other Heavy Metals in Agricultural Soils from the Mae Tao Watershed, Northern Thailand
by Nipada Santha, Thanan Watcharamai, Rungroj Benjakul and Schradh Saenton
Toxics 2025, 13(8), 687; https://doi.org/10.3390/toxics13080687 - 18 Aug 2025
Viewed by 1165
Abstract
Decades of unregulated zinc mining activities in the Mae Tao watershed, located in Mae Sot District, Tak Province, northern Thailand, have resulted in the pervasive contamination of agricultural soils with heavy metals, particularly cadmium (Cd), zinc (Zn), lead (Pb), and manganese (Mn). This [...] Read more.
Decades of unregulated zinc mining activities in the Mae Tao watershed, located in Mae Sot District, Tak Province, northern Thailand, have resulted in the pervasive contamination of agricultural soils with heavy metals, particularly cadmium (Cd), zinc (Zn), lead (Pb), and manganese (Mn). This legacy pollution has significantly impacted multiple environmental compartments—including surface water, groundwater, and sediments—and poses chronic health risks to local populations. This study investigates the key geochemical and physicochemical factors governing the leachability and mobility of these metals from contaminated soils and evaluates the associated human health risks. Controlled leaching experiments demonstrated that ionic strength exerts a more pronounced influence on metal mobilization than pH or other tested variables, suggesting that the electrolyte composition of pore water plays a dominant role in heavy metal transport. Despite elevated total concentrations of Cd, Zn, Pb, and Mn in the soils, hazard quotient (HQ) calculations indicated no significant non-carcinogenic risk under typical exposure scenarios. However, Cd exhibited a carcinogenic risk above the acceptable threshold at both average and peak soil concentrations, underscoring its potential to adversely affect human health. These findings enhance the understanding of heavy metal behavior in contaminated agroecosystems and provide a scientific basis for targeted risk management and long-term monitoring strategies in the Mae Sot region. Full article
Show Figures

Figure 1

15 pages, 1952 KB  
Article
Unraveling the NRAMP Gene Family: Aegilops tauschii’s Prominent Barrier Against Metal Stress
by Hongying Li, Yibo Li, Fuqiang Yang, Xiaolin Liang, Yifan Ding, Ning Wang and Xiaojiao Han
Agronomy 2025, 15(8), 1919; https://doi.org/10.3390/agronomy15081919 - 8 Aug 2025
Cited by 1 | Viewed by 688
Abstract
The natural resistance-associated macrophage proteins (NRAMPs) gene family represents a group of membrane transporter proteins with wide distribution in plants. This family of membrane transporters plays a pivotal role in mediating plant responses to metal stress by coordinating ion transport processes [...] Read more.
The natural resistance-associated macrophage proteins (NRAMPs) gene family represents a group of membrane transporter proteins with wide distribution in plants. This family of membrane transporters plays a pivotal role in mediating plant responses to metal stress by coordinating ion transport processes and maintaining cellular metal homeostasis, thereby effectively mitigating the detrimental effects of metal ion stress on plant growth and development. This study conducted a comprehensive genome-wide analysis of the NRAMP gene family in A. tauschii using integrated bioinformatics approaches, as well as the expression pattern when exposed to heavy metal-induced stress. By means of phylogenetic investigation, eleven AetNRAMP proteins were categorized into five distinct subgroups. Quantitative reverse transcription polymerase chain reaction (qRT-PCR) analysis revealed that the majority of NRAMP genes exhibited marked differential expression patterns under specific stress treatments. Subsequently, yeast cells were employed to validate the functions of AetNRAMP1 and AetNRAMP3. It was confirmed that AetNRAMP1 functioned in copper transport, and AetNRAMP3 showed an increase in its expression level under manganese stress. These findings establish a molecular foundation for elucidating the functional specialization of NRAMP gene family members in A. tauschii’s heavy metal detoxification pathways, providing critical genetic evidence for their stress-responsive regulatory networks. Nevertheless, significant knowledge gaps persist regarding its functions in A. tauschii. Research on metal stress resistance in this wheat progenitor species may establish a theoretical foundation for enhancing wheat tolerance and developing improved cultivars. Full article
Show Figures

Figure 1

24 pages, 6356 KB  
Article
Tectonic Rift-Related Manganese Mineralization System and Its Geophysical Signature in the Nanpanjiang Basin
by Daman Cui, Zhifang Zhao, Wenlong Liu, Haiying Yang, Yun Liu, Jianliang Liu and Baowen Shi
Remote Sens. 2025, 17(15), 2702; https://doi.org/10.3390/rs17152702 - 4 Aug 2025
Viewed by 870
Abstract
The southeastern Yunnan region in the southwestern Nanpanjiang Basin is one of the most important manganese enrichment zones in China. Manganese mineralization is mainly confined to marine mud–sand–carbonate interbeds of the Middle Triassic Ladinian Falang Formation (T2f), which contains several [...] Read more.
The southeastern Yunnan region in the southwestern Nanpanjiang Basin is one of the most important manganese enrichment zones in China. Manganese mineralization is mainly confined to marine mud–sand–carbonate interbeds of the Middle Triassic Ladinian Falang Formation (T2f), which contains several medium to large deposits such as Dounan, Baixian, and Yanzijiao. However, the geological processes that control manganese mineralization in this region remain insufficiently understood. Understanding the tectonic evolution of the basin is therefore essential to unravel the mechanisms of Middle Triassic metallogenesis. This study investigates how rift-related tectonic activity influences manganese ore formation. This study integrates global gravity and magnetic field models (WGM2012, EMAG2v3), audio-frequency magnetotelluric (AMT) profiles, and regional geological data to investigate ore-controlling structures. A distinct gravity low–magnetic high belt is delineated along the basin axis, indicating lithospheric thinning and enhanced mantle-derived heat flow. Structural interpretation reveals a rift system with a checkerboard pattern formed by intersecting NE-trending major faults and NW-trending secondary faults. Four hydrothermal plume centers are identified at these fault intersections. AMT profiles show that manganese ore bodies correspond to stable low-resistivity zones, suggesting fluid-rich, hydrothermally altered horizons. These findings demonstrate a strong spatial coupling between hydrothermal activity and mineralization. This study provides the first identification of the internal rift architecture within the Nanpanjiang Basin. The basin-scale rift–graben system exerts first-order control on sedimentation and manganese metallogenesis, supporting a trinity model of tectonic control, hydrothermal fluid transport, and sedimentary enrichment. These insights not only improve our understanding of rift-related manganese formation in southeastern Yunnan but also offer a methodological framework applicable to similar rift basins worldwide. Full article
Show Figures

Graphical abstract

24 pages, 7547 KB  
Article
Raising pH Reduces Manganese Toxicity in Citrus grandis (L.) Osbeck by Efficient Maintenance of Nutrient Homeostasis to Enhance Photosynthesis and Growth
by Rong-Yu Rao, Wei-Lin Huang, Hui Yang, Qian Shen, Wei-Tao Huang, Fei Lu, Xin Ye, Lin-Tong Yang, Zeng-Rong Huang and Li-Song Chen
Plants 2025, 14(15), 2390; https://doi.org/10.3390/plants14152390 - 2 Aug 2025
Viewed by 669
Abstract
Manganese (Mn) excess and low pH often coexist in some citrus orchard soils. Little information is known about the underlying mechanism by which raising pH reduces Mn toxicity in citrus plants. ‘Sour pummelo’ (Citrus grandis (L.) Osbeck) seedlings were treated with 2 [...] Read more.
Manganese (Mn) excess and low pH often coexist in some citrus orchard soils. Little information is known about the underlying mechanism by which raising pH reduces Mn toxicity in citrus plants. ‘Sour pummelo’ (Citrus grandis (L.) Osbeck) seedlings were treated with 2 (Mn2) or 500 (Mn500) μM Mn at a pH of 3 (P3) or 5 (P5) for 25 weeks. Raising pH mitigated Mn500-induced increases in Mn, iron, copper, and zinc concentrations in roots, stems, and leaves, as well as nitrogen, phosphorus, potassium, calcium, magnesium, sulfur, copper, iron, and zinc distributions in roots, but it mitigated Mn500-induced decreases in nitrogen, phosphorus, potassium, calcium, magnesium, sulfur, and boron concentrations in roots, stems, and leaves, as well as nutrient imbalance. Raising pH mitigated Mn500-induced necrotic spots on old leaves, yellowing of young leaves, decreases in seedling growth, leaf chlorophyll concentration, and CO2 assimilation (ACO2), increase in root dry weight (DW)/shoot DW, and alterations of leaf chlorophyll a fluorescence (OJIP) transients and related indexes. Further analysis indicated that raising pH ameliorated Mn500-induced impairment of nutrient homeostasis, leaf thylakoid structure by iron deficiency and competition of Mn with magnesium, and photosynthetic electron transport chain (PETC), thereby reducing Mn500-induced declines in ACO2 and subsequent seedling growth. These results validated the hypothesis that raising pH reduced Mn toxicity in ‘Sour pummelo’ seedlings by (a) reducing Mn uptake, (b) efficient maintenance of nutrient homeostasis under Mn stress, (c) reducing Mn excess-induced impairment of thylakoid structure and PEPC and inhibition of chlorophyll biosynthesis, and (d) increasing ACO2 and subsequent seedling growth under Mn excess. Full article
(This article belongs to the Section Plant Nutrition)
Show Figures

Figure 1

29 pages, 3958 KB  
Article
Impact of Manganese on Neuronal Function: An Exploratory Multi-Omics Study on Ferroalloy Workers in Brescia, Italy
by Somaiyeh Azmoun, Freeman C. Lewis, Daniel Shoieb, Yan Jin, Elena Colicino, Isha Mhatre-Winters, Haiwei Gu, Hari Krishnamurthy, Jason R. Richardson, Donatella Placidi, Luca Lambertini and Roberto G. Lucchini
Brain Sci. 2025, 15(8), 829; https://doi.org/10.3390/brainsci15080829 - 31 Jul 2025
Viewed by 1286
Abstract
Background: There is growing interest in the potential role of manganese (Mn) in the development of Alzheimer’s Disease and related dementias (ADRD). Methods: In this nested pilot study of a ferroalloy worker cohort, we investigated the impact of chronic occupational Mn exposure on [...] Read more.
Background: There is growing interest in the potential role of manganese (Mn) in the development of Alzheimer’s Disease and related dementias (ADRD). Methods: In this nested pilot study of a ferroalloy worker cohort, we investigated the impact of chronic occupational Mn exposure on cognitive function through β-amyloid (Aβ) deposition and multi-omics profiling. We evaluated six male Mn-exposed workers (median age 63, exposure duration 31 years) and five historical controls (median age: 60 years), all of whom had undergone brain PET scans. Exposed individuals showed significantly higher Aβ deposition in exposed individuals (p < 0.05). The average annual cumulative respirable Mn was 329.23 ± 516.39 µg/m3 (geometric mean 118.59), and plasma Mn levels were significantly elevated in the exposed group (0.704 ± 0.2 ng/mL) compared to controls (0.397 ± 0.18 in controls). Results: LC-MS/MS-based pathway analyses revealed disruptions in olfactory signaling, mitochondrial fatty acid β-oxidation, biogenic amine synthesis, transmembrane transport, and choline metabolism. Simoa analysis showed notable alterations in ADRD-related plasma biomarkers. Protein microarray revealed significant differences (p < 0.05) in antibodies targeting neuronal and autoimmune proteins, including Aβ (25–35), GFAP, serotonin, NOVA1, and Siglec-1/CD169. Conclusion: These findings suggest Mn exposure is associated with neurodegenerative biomarker alterations and disrupted biological pathways relevant to cognitive decline. Full article
(This article belongs to the Special Issue From Bench to Bedside: Motor–Cognitive Interactions—2nd Edition)
Show Figures

Figure 1

Back to TopTop