Sign in to use this feature.

Years

Between: -

Subjects

remove_circle_outline
remove_circle_outline
remove_circle_outline
remove_circle_outline
remove_circle_outline
remove_circle_outline

Journals

Article Types

Countries / Regions

Search Results (38)

Search Parameters:
Keywords = magnetic nanowires and arrays

Order results
Result details
Results per page
Select all
Export citation of selected articles as:
16 pages, 2201 KB  
Article
Asymmetric Metamaterial Nanowire Structure for Selective Solar Absorption
by Ghada Yassin Abdel-Latif
Electronics 2025, 14(24), 4804; https://doi.org/10.3390/electronics14244804 - 6 Dec 2025
Viewed by 345
Abstract
A novel wavelength-selective absorber is numerically designed and analyzed using a three-dimensional finite-difference time-domain method. The proposed solar thermal absorber consists of an array of asymmetric tungsten ring nanowires deposited on a tungsten thin film. This structure achieves high solar absorption efficiency (78.5%) [...] Read more.
A novel wavelength-selective absorber is numerically designed and analyzed using a three-dimensional finite-difference time-domain method. The proposed solar thermal absorber consists of an array of asymmetric tungsten ring nanowires deposited on a tungsten thin film. This structure achieves high solar absorption efficiency (78.5%) and low thermal emissivity (5%) at 100 °C, resulting in a photothermal conversion efficiency of 73.55% under standard solar illumination. The selective absorption arises from the excitation of magnetic polaritons and surface plasmon polaritons. To further elucidate the physical mechanisms behind the spectral response, an equivalent inductor–capacitor circuit model is employed. The absorber also exhibits polarization-insensitive and angle-independent performance up to 50° for both transverse magnetic and transverse electric polarizations. These results demonstrate the potential of the proposed metamaterial absorber for advanced applications in solar energy harvesting, photothermal conversion, and thermal emission. Full article
Show Figures

Figure 1

14 pages, 7491 KB  
Article
Impact of Overdeposition on Magnetic Behavior in Ferromagnetic Nanowire Arrays
by Oleksandr Pastukh
Condens. Matter 2025, 10(4), 57; https://doi.org/10.3390/condmat10040057 - 12 Nov 2025
Viewed by 655
Abstract
Owing to their dimensions and high aspect ratio, magnetic nanowires possess distinctive physical and chemical properties and are of great importance in building nanoelectronics devices. Nanowires are traditionally produced by electrochemical deposition methods using alumina or polycarbonate membranes, and their parameters (porosity, size, [...] Read more.
Owing to their dimensions and high aspect ratio, magnetic nanowires possess distinctive physical and chemical properties and are of great importance in building nanoelectronics devices. Nanowires are traditionally produced by electrochemical deposition methods using alumina or polycarbonate membranes, and their parameters (porosity, size, and arrangement of pores) strongly influence the magnetic properties of nanowires. However, very often, the effect that cannot be neglected during synthesis is overdeposition. The influence of overdeposition on the magnetic properties of nanowires is often overlooked, but it can strongly alter the magnetic behavior of the system. In this study, we use micromagnetic simulations to investigate how different levels of overdeposition affect the hysteretic behavior of nanowires and their magnetization switching mechanism. It was shown that the formation of hemispherical caps on the ends of the nanowires may alter the out-of-plane magnetic anisotropy of the nanowires and strongly influence the squareness of the hysteresis loop. The demagnetizing field distribution for nanowires with overdeposition was also investigated, showing a strong influence of its spatial distribution change on the reversal mechanism and interaction between nanowires. The obtained results were compared to existing experimental observations, showing good agreement with the magnetic behavior of the system. Performed research can be of great interest to experimental groups, as it highlights the importance of controlling overdeposition during nanowire synthesis and its potential influence on magnetic performance. Full article
Show Figures

Figure 1

22 pages, 5584 KB  
Review
Rare-Earth-Free Exchange-Coupled Nanocomposites Based on M-Type Hexaferrites
by Simona Gabriela Greculeasa and Ovidiu Crișan
Magnetochemistry 2025, 11(11), 99; https://doi.org/10.3390/magnetochemistry11110099 - 11 Nov 2025
Viewed by 970
Abstract
Efficient permanent magnets that are concomitantly economically viable are of paramount importance for allowing industrial stakeholders to maintain a growing and competitive advantage. This study provides a comprehensive overview of recent developments in the field of rare-earth-free nanocomposite permanent magnets based on hexaferrites. [...] Read more.
Efficient permanent magnets that are concomitantly economically viable are of paramount importance for allowing industrial stakeholders to maintain a growing and competitive advantage. This study provides a comprehensive overview of recent developments in the field of rare-earth-free nanocomposite permanent magnets based on hexaferrites. The basic phenomenology of exchange-spring-coupled nanocomposites, comprising hard and soft magnetic components, is thoroughly explained. The use of hexaferrites as a hard phase, serving as a viable alternative to rare-earth-based permanent magnets, is extensively discussed, taking economical, accessibility-related, and environmental aspects into consideration. State-of-the-Art architectures of hard–soft magnetic nanocomposites based on hexaferrites as the hard magnetic phase, ranging from typical nanocomposites to nanowire arrays and special core–shell-like morphologies, are explored in detail. The maximum energy product (BH)max, representing the quality indicator for permanent magnets, is investigated by taking into consideration various degrees of freedom, such as substitutions, geometry, size, shape, preparation, and processing conditions (annealing), volume fraction of magnetic phases, and interfaces. Promising strategies to overcome the present challenges (e.g., size control, coercivity–remanence trade-off, and optimization for large-scale production) are provided within the framework of future permanent magnet design. Full article
(This article belongs to the Special Issue Fine Tuning of Magnetic Iron Oxide Nanostructures)
Show Figures

Figure 1

16 pages, 5064 KB  
Article
Effect of the Electrodeposition Potential on the Chemical Composition, Structure and Magnetic Properties of FeCo and FeNi Nanowires
by Anna Nykiel, Alain Walcarius and Malgorzata Kac
Materials 2025, 18(11), 2629; https://doi.org/10.3390/ma18112629 - 4 Jun 2025
Cited by 1 | Viewed by 1160
Abstract
This study focused on investigations of FeCo and FeNi nanowires prepared by template-assisted electrodeposition in polycarbonate membranes. Nanowires with a diameter of 100 nm and length of 6 µm were grown at different cathodic potentials and electrolyte compositions. Scanning electron microscopy images revealed [...] Read more.
This study focused on investigations of FeCo and FeNi nanowires prepared by template-assisted electrodeposition in polycarbonate membranes. Nanowires with a diameter of 100 nm and length of 6 µm were grown at different cathodic potentials and electrolyte compositions. Scanning electron microscopy images revealed densely packed arrays of continuous nanowires with smooth surfaces without visible porosity, regardless of the applied potential. Chemical analysis of nanowires pointed out weak sensitivity of chemical composition on the electrodeposition potential in the case of FeCo nanowires, in contrast to FeNi nanowires, where the increase of the cathodic potential resulted in higher Ni content. X-ray diffraction studies showed polycrystalline structure for all samples indicating B2 phase (Pm-3m) with isotropic growth of FeCo nanowires and FeNi3 phase with a preferential growth along [111] direction in the case of FeNi nanowires. The peak broadening suggests a fine crystalline structure for both FeCo and FeNi materials with average crystallite sizes below 20 nm. Magnetic studies indicated an easy axis of magnetization parallel to the nanowire axis for all FeCo nanowires and potential-dependent anisotropy for FeNi nanowires. The present studies thus suggested the feasibility of producing segmented nanowires based on FeNi alloys, while poor chemical sensitivity to the applied potential was observed for the FeCo system. Full article
(This article belongs to the Section Advanced Nanomaterials and Nanotechnology)
Show Figures

Graphical abstract

12 pages, 6788 KB  
Article
Uniaxial Magnetization and Electrocatalytic Performance for Hydrogen Evolution on Electrodeposited Ni Nanowire Array Electrodes with Ultra-High Aspect Ratio
by Yumu Sako, Ryusei Saeki, Masamitsu Hayashida and Takeshi Ohgai
Nanomaterials 2024, 14(9), 755; https://doi.org/10.3390/nano14090755 - 25 Apr 2024
Cited by 4 | Viewed by 2337
Abstract
Ni nanowire array electrodes with an extremely large surface area were made through an electrochemical reduction process utilizing an anodized alumina template with a pore length of 320 µm, pore diameter of 100 nm, and pore aspect ratio of 3200. The electrodeposited Ni [...] Read more.
Ni nanowire array electrodes with an extremely large surface area were made through an electrochemical reduction process utilizing an anodized alumina template with a pore length of 320 µm, pore diameter of 100 nm, and pore aspect ratio of 3200. The electrodeposited Ni nanowire arrays were preferentially oriented in the (111) plane regardless of the deposition potential and exhibited uniaxial magnetic anisotropy with easy magnetization in the axial direction. With respect to the magnetic properties, the squareness and coercivity of the electrodeposited Ni nanowire arrays improved up to 0.8 and 550 Oe, respectively. It was also confirmed that the magnetization reversal was suppressed by increasing the aspect ratio and the hard magnetic performance was improved. The electrocatalytic performance for hydrogen evolution on the electrodeposited Ni nanowire arrays was also investigated and the hydrogen overvoltage was reduced down to ~0.1 V, which was almost 0.2 V lower than that on the electrodeposited Ni films. Additionally, the current density for hydrogen evolution at −1.0 V and −1.5 V vs. Ag/AgCl increased up to approximately −580 A/m2 and −891 A/m2, respectively, due to the extremely large surface area of the electrodeposited Ni nanowire arrays. Full article
Show Figures

Figure 1

12 pages, 4300 KB  
Article
Tunable Magnetic Properties of Interconnected Permalloy Nanowire Networks
by Alejandro Pereira, Guidobeth Sáez, Eduardo Saavedra and Juan Escrig
Nanomaterials 2023, 13(13), 1971; https://doi.org/10.3390/nano13131971 - 29 Jun 2023
Cited by 23 | Viewed by 2516
Abstract
In this study, we investigate the magnetic properties of interconnected permalloy nanowire networks using micromagnetic simulations. The effects of interconnectivity on the hysteresis curves, coercivity, and remanence of the nanowire networks are analyzed. Our results reveal intriguing characteristics of the hysteresis curves, including [...] Read more.
In this study, we investigate the magnetic properties of interconnected permalloy nanowire networks using micromagnetic simulations. The effects of interconnectivity on the hysteresis curves, coercivity, and remanence of the nanowire networks are analyzed. Our results reveal intriguing characteristics of the hysteresis curves, including nonmonotonic behaviors of coercivity as a function of the position of horizontal nanowires relative to vertical nanowires. By introducing horizontal nanowires at specific positions, the coercivity of the nanowire networks can be enhanced without altering the material composition. The normalized remanence remains relatively constant regardless of the position of the horizontal wires, although it is lower in the interconnected nanowire arrays compared to nonconnected arrays. These findings provide valuable insights into the design and optimization of nanowire networks for applications requiring tailored magnetic properties. Full article
Show Figures

Figure 1

16 pages, 7450 KB  
Article
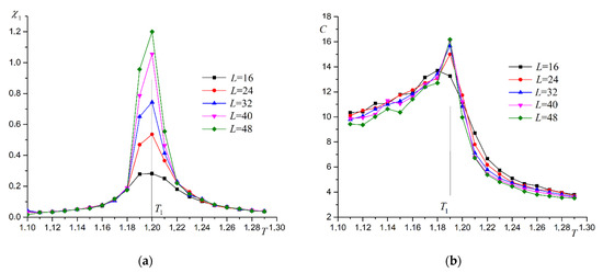
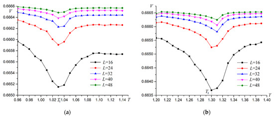
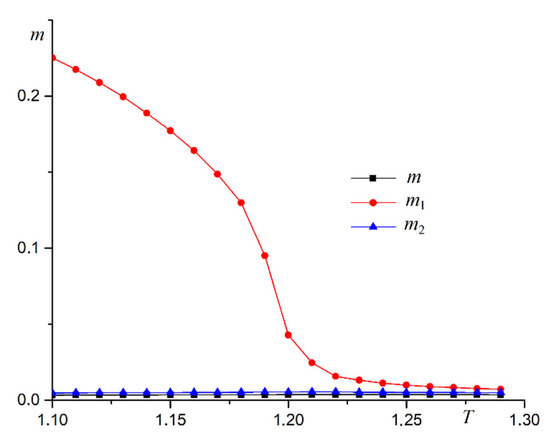
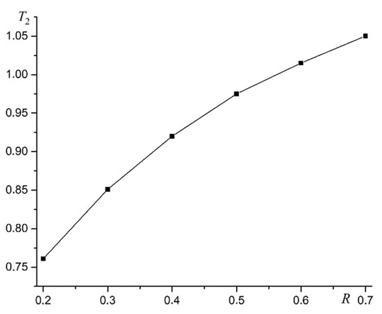
Magnetic Properties of 2D Nanowire Arrays: Computer Simulations
by Sergey V. Belim and Igor V. Bychkov
Materials 2023, 16(9), 3425; https://doi.org/10.3390/ma16093425 - 27 Apr 2023
Viewed by 1842
Abstract
The paper considers a nanowires 2D array located in the nodes of a square lattice. Computer simulations use the Heisenberg model and Metropolis algorithm. The array consists of small nanowires that are monodomain. The exchange interaction orders the spins within a single nanowire. [...] Read more.
The paper considers a nanowires 2D array located in the nodes of a square lattice. Computer simulations use the Heisenberg model and Metropolis algorithm. The array consists of small nanowires that are monodomain. The exchange interaction orders the spins within a single nanowire. Dipole–dipole forces act between neighboring nanowires. The shape of an individual nanowire affects its magnetic anisotropy. Computer simulations examine the phase transition temperature and magnetization behavior of the system. The type of magnetic moments ordering in the array of nanowires depends on the orientation of their long axis. We consider two types of systems. The nanowires’ long axes are oriented perpendicular to the plane of their location in the first case. A dipole–dipole interaction results in first-type superantiferromagnetic ordering of the nanowires’ magnetic moments for such orientation. The nanowires’ long axes are oriented in the plane of the system in the second case. Dipole–dipole interaction results in second-type superantiferromagnetic ordering in such systems. The dependence of the phase transition temperature on the dipole–dipole interaction intensity is investigated. Full article
Show Figures

Figure 1

16 pages, 5224 KB  
Article
Exchange Bias Effect of Ni@(NiO,Ni(OH)2) Core/Shell Nanowires Synthesized by Electrochemical Deposition in Nanoporous Alumina Membranes
by Javier García, Ruth Gutiérrez, Ana S. González, Ana I. Jiménez-Ramirez, Yolanda Álvarez, Víctor Vega, Heiko Reith, Karin Leistner, Carlos Luna, Kornelius Nielsch and Víctor M. Prida
Int. J. Mol. Sci. 2023, 24(8), 7036; https://doi.org/10.3390/ijms24087036 - 11 Apr 2023
Cited by 4 | Viewed by 3792
Abstract
Tuning and controlling the magnetic properties of nanomaterials is crucial to implement new and reliable technologies based on magnetic hyperthermia, spintronics, or sensors, among others. Despite variations in the alloy composition as well as the realization of several post material fabrication treatments, magnetic [...] Read more.
Tuning and controlling the magnetic properties of nanomaterials is crucial to implement new and reliable technologies based on magnetic hyperthermia, spintronics, or sensors, among others. Despite variations in the alloy composition as well as the realization of several post material fabrication treatments, magnetic heterostructures as ferromagnetic/antiferromagnetic coupled layers have been widely used to modify or generate unidirectional magnetic anisotropies. In this work, a pure electrochemical approach has been used to fabricate core (FM)/shell (AFM) Ni@(NiO,Ni(OH)2) nanowire arrays, avoiding thermal oxidation procedures incompatible with integrative semiconductor technologies. Besides the morphology and compositional characterization of these core/shell nanowires, their peculiar magnetic properties have been studied by temperature dependent (isothermal) hysteresis loops, thermomagnetic curves and FORC analysis, revealing the existence of two different effects derived from Ni nanowires’ surface oxidation over the magnetic performance of the array. First of all, a magnetic hardening of the nanowires along the parallel direction of the applied magnetic field with respect their long axis (easy magnetization axis) has been found. The increase in coercivity, as an effect of surface oxidation, has been observed to be around 17% (43%) at 300 K (50 K). On the other hand, an increasing exchange bias effect on decreasing temperature has been encountered when field cooling (3T) the oxidized Ni@(NiO,Ni(OH)2) nanowires below 100 K along their parallel lengths. Full article
(This article belongs to the Special Issue Novel Compositions and Functionalizations of Magnetic Nanomaterials)
Show Figures

Figure 1

16 pages, 44179 KB  
Article
Magnetic Behavior of the Arrays of Iron Cylindrical Nanostructures: Atomistic Spin Model Simulations
by Oleksandr Pastukh, Malgorzata Kac, Svitlana Pastukh, Dominika Kuźma, Mateusz Zelent, Maciej Krawczyk and Łukasz Laskowski
Crystals 2023, 13(3), 537; https://doi.org/10.3390/cryst13030537 - 21 Mar 2023
Cited by 7 | Viewed by 2682
Abstract
Cylindrical ferromagnetic nanowires are of particular interest in nanomaterials science due to various manufacturing methods and a wide range of applications in nanotechnology, with special attention given to those with diameters less than the single domain limit. In the current study, the simulations [...] Read more.
Cylindrical ferromagnetic nanowires are of particular interest in nanomaterials science due to various manufacturing methods and a wide range of applications in nanotechnology, with special attention given to those with diameters less than the single domain limit. In the current study, the simulations of magnetic properties of isolated iron nanowires with a diameter of 5 nm and various aspect ratios, as well as two types of arrays of such nanowires (with hexagonal and square arrangement), were performed using atomistic spin model. In the case of a single nanowire, change of coercive field for different applied field directions with aspect ratio was discussed. It was shown that the evolution of the magnetization reversal mechanism from coherent rotation to domain wall propagation appears with increasing length of single nanowire. For the arrays of cylindrical nanostructures, it was revealed that different number of nearest neighbors for each nanostructure in square and hexagonal arrays have an influence on their magnetostatic interactions, which are the most significant for shortest interwire distances. The corresponding spin configurations during the remagnetization process showed the appearance of intermediate magnetization states (when a part of wires is magnetized parallel and part antiparallel to the field direction), connected with Barkhausen effect, which influence the observed hysteresis curves. Full article
(This article belongs to the Section Crystalline Metals and Alloys)
Show Figures

Figure 1

12 pages, 2834 KB  
Article
Effect of the Preparation Conditions on the Magnetic Coercivity of CoPt Alloy Nanowires
by Mihai Tibu, Nicoleta Lupu and Oana-Georgiana Dragos-Pinzaru
Magnetochemistry 2022, 8(12), 176; https://doi.org/10.3390/magnetochemistry8120176 - 1 Dec 2022
Cited by 2 | Viewed by 2901
Abstract
In this paper, 3 µm length and 200 nm diameter CoPt nanowire arrays (NWs) with different Co contents were prepared by electrodeposition at a controlled potential from an aqueous hexachloroplatinate solution. The synthesis occurred at two different solution pH values (2.5 and 5.5) [...] Read more.
In this paper, 3 µm length and 200 nm diameter CoPt nanowire arrays (NWs) with different Co contents were prepared by electrodeposition at a controlled potential from an aqueous hexachloroplatinate solution. The synthesis occurred at two different solution pH values (2.5 and 5.5) in an electrochemical bath free of additives, as well as with saccharin as an organic additive. A complete morphological, compositional, structural and magnetic characterization of the as-prepared nanowires has been carried out. The results show that, by controlling the electrodeposition conditions, the Co content of the alloy can be tuned from 16% to 92%. The crystalline structure of the as-deposited compounds can also be controlled, with the obtained data showing that the face-centered cubic (fcc) crystalline structure changes into a hexagonal close-packed (hcp) structure when saccharin is used as an organic additive during the electrodeposition. The changes in the alloy’s composition and crystalline structure strongly influence the magnetic properties of the NW’s arrays. Full article
(This article belongs to the Special Issue Advances in Magnetic Microspheres)
Show Figures

Figure 1

14 pages, 6054 KB  
Article
Size-Dependent Superconducting Properties of In Nanowire Arrays
by Alexey A. Noyan, Yevgeniy A. Ovchenkov, Valery V. Ryazanov, Igor A. Golovchanskiy, Vasily S. Stolyarov, Eduard E. Levin and Kirill S. Napolskii
Nanomaterials 2022, 12(22), 4095; https://doi.org/10.3390/nano12224095 - 21 Nov 2022
Cited by 9 | Viewed by 3150
Abstract
Arrays of superconducting nanowires may be useful as elements of novel nanoelectronic devices. The superconducting properties of nanowires differ significantly from the properties of bulk structures. For instance, different vortex configurations of the magnetic field have previously been predicted for nanowires with different [...] Read more.
Arrays of superconducting nanowires may be useful as elements of novel nanoelectronic devices. The superconducting properties of nanowires differ significantly from the properties of bulk structures. For instance, different vortex configurations of the magnetic field have previously been predicted for nanowires with different diameters. In the present study, arrays of parallel superconducting In nanowires with the diameters of 45 nm, 200 nm, and 550 nm—the same order of magnitude as coherence length ξ—were fabricated by templated electrodeposition. Values of magnetic moment M of the samples were measured as a function of magnetic field H and temperature T in axial and transverse fields. M(H) curves for the arrays of nanowires with 45 nm and 200 nm diameters are reversible, whereas magnetization curves for the array of nanowires with 550 nm diameter have several feature points and show a significant difference between increasing and decreasing field branches. Critical fields increase with a decrease in diameter, and the thinnest nanowires exceed bulk critical fields by 20 times. The qualitative change indicates that magnetic field configurations are different in the nanowires with different diameters. Variation of M(H) slope in small fields, heat capacity, and the magnetic field penetration depth with the temperature were measured. Superconductivity in In nanowires is proven to exist above the bulk critical temperature. Full article
(This article belongs to the Special Issue Advanced Spintronic and Electronic Nanomaterials)
Show Figures

Graphical abstract

9 pages, 3750 KB  
Article
Magnetic Properties of GaAs/NiFe Coaxial Core-Shell Structures
by Eduard V. Monaico, Vadim Morari, Maksim Kutuzau, Veaceslav V. Ursaki, Kornelius Nielsch and Ion M. Tiginyanu
Materials 2022, 15(18), 6262; https://doi.org/10.3390/ma15186262 - 9 Sep 2022
Cited by 5 | Viewed by 2099
Abstract
Uniform nanogranular NiFe layers with Ni contents of 65%, 80%, and 100% have been electroplated in the potentiostatic deposition mode on both planar substrates and arrays of nanowires prepared by the anodization of GaAs substrates. The fabricated planar and coaxial core-shell ferromagnetic structures [...] Read more.
Uniform nanogranular NiFe layers with Ni contents of 65%, 80%, and 100% have been electroplated in the potentiostatic deposition mode on both planar substrates and arrays of nanowires prepared by the anodization of GaAs substrates. The fabricated planar and coaxial core-shell ferromagnetic structures have been investigated by means of scanning electron microscopy (SEM) and vibrating sample magnetometry (VSM). To determine the perspectives for applications, a comparative analysis of magnetic properties, in terms of the saturation and remanence moment, the squareness ratio, and the coercivity, was performed for structures with different Ni contents. Full article
(This article belongs to the Special Issue Magnetic and Structural Properties of Ferromagnetic Thin Films)
Show Figures

Figure 1

11 pages, 8246 KB  
Article
Core–Shell GaAs-Fe Nanowire Arrays: Fabrication Using Electrochemical Etching and Deposition and Study of Their Magnetic Properties
by Eduard V. Monaico, Vadim Morari, Veaceslav V. Ursaki, Kornelius Nielsch and Ion M. Tiginyanu
Nanomaterials 2022, 12(9), 1506; https://doi.org/10.3390/nano12091506 - 28 Apr 2022
Cited by 19 | Viewed by 2430
Abstract
The preparation of GaAs nanowire templates with the cost-effective electrochemical etching of (001) and (111)B GaAs substrates in a 1 M HNO3 electrolyte is reported. The electrochemical etching resulted in the obtaining of GaAs nanowires with both perpendicular and parallel orientations with [...] Read more.
The preparation of GaAs nanowire templates with the cost-effective electrochemical etching of (001) and (111)B GaAs substrates in a 1 M HNO3 electrolyte is reported. The electrochemical etching resulted in the obtaining of GaAs nanowires with both perpendicular and parallel orientations with respect to the wafer surface. Core–shell GaAs-Fe nanowire arrays have been prepared by galvanostatic Fe deposition into these templates. The fabricated arrays have been investigated by means of scanning electron microscopy (SEM) and vibrating sample magnetometry (VSM). The magnetic properties of the polycrystalline Fe nanotubes constituting the shells of the cylindrical structures, such as the saturation and remanence moment, squareness ratio, and coercivity, were analyzed in relation to previously reported data on ferromagnetic nanowires and nanotubes. Full article
Show Figures

Figure 1

17 pages, 5227 KB  
Article
Single Diameter Modulation Effects on Ni Nanowire Array Magnetization Reversal
by Luis C. C. Arzuza, Victor Vega, Victor M. Prida, Karoline O. Moura, Kleber R. Pirota and Fanny Béron
Nanomaterials 2021, 11(12), 3403; https://doi.org/10.3390/nano11123403 - 16 Dec 2021
Cited by 10 | Viewed by 3011
Abstract
Geometrically modulated magnetic nanowires are a simple yet efficient strategy to modify the magnetic domain wall propagation since a simple diameter modulation can achieve its pinning during the nanowire magnetization reversal. However, in dense systems of parallel nanowires, the stray fields arising at [...] Read more.
Geometrically modulated magnetic nanowires are a simple yet efficient strategy to modify the magnetic domain wall propagation since a simple diameter modulation can achieve its pinning during the nanowire magnetization reversal. However, in dense systems of parallel nanowires, the stray fields arising at the diameter interface can interfere with the domain wall propagation in the neighboring nanowires. Therefore, the magnetic behavior of diameter-modulated nanowire arrays can be quite complex and depending on both short and long-range interaction fields, as well as the nanowire geometric dimensions. We applied the first-order reversal curve (FORC) method to bi-segmented Ni nanowire arrays varying the wide segment (45–65 nm diameter, 2.5–10.0 μm length). The FORC results indicate a magnetic behavior modification depending on its length/diameter aspect ratio. The distributions either exhibit a strong extension along the coercivity axis or a main distribution finishing by a fork feature, whereas the extension greatly reduces in amplitude. With the help of micromagnetic simulations, we propose that a low aspect ratio stabilizes pinned domain walls at the diameter modulation during the magnetization reversal. In this case, long-range axial interaction fields nucleate a domain wall at the nanowire extremities, while short-range ones could induce a nucleation at the diameter interface. However, regardless of the wide segment aspect ratio, the magnetization reversal is governed by the local radial stray fields of the modulation near null magnetization. Our findings demonstrate the capacity of distinguishing between complex magnetic behaviors involving convoluted interaction fields. Full article
(This article belongs to the Special Issue Multifunctional Magnetic Nanowires and Nanotubes)
Show Figures

Figure 1

14 pages, 16447 KB  
Article
Narrow Segment Driven Multistep Magnetization Reversal Process in Sharp Diameter Modulated Fe67Co33 Nanowires
by Javier García, Jose A. Fernández-Roldán, Roque González, Miguel Méndez, Cristina Bran, Víctor Vega, Silvia González, Manuel Vázquez and Víctor M. Prida
Nanomaterials 2021, 11(11), 3077; https://doi.org/10.3390/nano11113077 - 15 Nov 2021
Cited by 8 | Viewed by 2802
Abstract
Magnetic nanomaterials are of great interest due to their potential use in data storage, biotechnology, or spintronic based devices, among others. The control of magnetism at such scale entails complexing the nanostructures by tuning their composition, shape, sizes, or even several of these [...] Read more.
Magnetic nanomaterials are of great interest due to their potential use in data storage, biotechnology, or spintronic based devices, among others. The control of magnetism at such scale entails complexing the nanostructures by tuning their composition, shape, sizes, or even several of these properties at the same time, in order to search for new phenomena or optimize their performance. An interesting pathway to affect the dynamics of the magnetization reversal in ferromagnetic nanostructures is to introduce geometrical modulations to act as nucleation or pinning centers for the magnetic domain walls. Considering the case of 3D magnetic nanowires, the modulation of the diameter across their length can produce such effect as long as the segment diameter transition is sharp enough. In this work, diameter modulated Fe67Co33 ferromagnetic nanowires have been grown into the prepatterned diameter modulated nanopores of anodized Al2O3 membranes. Their morphological and compositional characterization was carried out by electron-based microscopy, while their magnetic behavior has been measured on both the nanowire array as well as for individual bisegmented nanowires after being released from the alumina template. The magnetic hysteresis loops, together with the evaluation of First Order Reversal Curve diagrams, point out that the magnetization reversal of the bisegmented FeCo nanowires is carried out in two steps. These two stages are interpreted by micromagnetic modeling, where a shell of the wide segment reverses its magnetization first, followed by the reversal of its core together with the narrow segment of the nanowire at once. Full article
(This article belongs to the Special Issue Multifunctional Magnetic Nanowires and Nanotubes)
Show Figures

Graphical abstract

Back to TopTop