Sign in to use this feature.

Years

Between: -

Subjects

remove_circle_outline
remove_circle_outline
remove_circle_outline
remove_circle_outline
remove_circle_outline

Journals

Article Types

Countries / Regions

Search Results (32)

Search Parameters:
Keywords = mTORC1 substrates

Order results
Result details
Results per page
Select all
Export citation of selected articles as:
19 pages, 6833 KB  
Article
BCAA (Branched-Chain Amino Acids) Inhibiting the Autophagy System via the Activation of mTORC1, Thereby Upregulating the Tumor Suppressor PDCD4 in Huh7 Hepatoma Cells
by Rasheda Perveen, Iwata Ozaki, Hirokazu Takahashi, Md Manirujjaman, Takuya Kuwashiro and Sachiko Matsuhashi
Cells 2025, 14(24), 1975; https://doi.org/10.3390/cells14241975 - 11 Dec 2025
Viewed by 1436
Abstract
Branched-chain amino acids (BCAAs) are essential amino acids in humans, with reported anti-proliferative effects on HepG2 hepatoma cells and the potential to reduce hepatocellular carcinoma (HCC) development in cirrhotic patients. PDCD4, a tumor suppressor that is downregulated in many cancers, is also suppressed [...] Read more.
Branched-chain amino acids (BCAAs) are essential amino acids in humans, with reported anti-proliferative effects on HepG2 hepatoma cells and the potential to reduce hepatocellular carcinoma (HCC) development in cirrhotic patients. PDCD4, a tumor suppressor that is downregulated in many cancers, is also suppressed by serum, EGF, or TPA treatment. This study examined the effect BCAA has on PDCD4 expression and related cellular pathways in Huh7 hepatoma cells. Cells were treated with different concentrations of BCAA, and analyzed by Western blotting, qRT-PCR, and immunofluorescence staining. Treatment with BCAA upregulated the protein levels of PDCD4, while downregulating its mRNA levels. BCAA enhanced the phosphorylation of mTORC1 substrate 4E-BP1, p70S6K1, and p70S6K1 substrate S6 ribosomal protein. BCAA also elevated the protein levels of autophagy factors p62 and ATG5 while reducing LC3-II particle formation, thus indicating impaired autophagy. ULK1 knockdown also upregulated the protein levels of PDCD4 and p62. Additionally, BCAA upregulated the phosphorylation of ULK1 at serine 757, which was inhibited by rapamycin. These findings suggest that BCAA inhibits autophagy through the mTORC1-mediated phosphorylation of ULK1 at serine 757, thereby impairing autophagosome formation and upregulating the PDCD4 protein levels by inhibiting its degradation via autophagy. Furthermore, FACS analysis showed that BCAA inhibited the proliferation of Huh7 cells. BCAA may have a preventive effect against tumor development through the modulation of autophagy and the tumor suppressor pathways. Full article
(This article belongs to the Section Cell Signaling)
Show Figures

Figure 1

28 pages, 3546 KB  
Article
SCAMP3-Driven Regulation of ERK1/2 and Autophagy Phosphoproteomics Signatures in Triple-Negative Breast Cancer
by Beatriz M. Morales-Cabán, Yadira M. Cantres-Rosario, Eduardo L. Tosado-Rodríguez, Abiel Roche-Lima, Loyda M. Meléndez, Nawal M. Boukli and Ivette J. Suarez-Arroyo
Int. J. Mol. Sci. 2025, 26(19), 9577; https://doi.org/10.3390/ijms26199577 - 1 Oct 2025
Cited by 1 | Viewed by 1232
Abstract
Extracellular signal-regulated kinase 1/2 (ERK1/2) inhibitors show therapeutic potential in triple-negative breast cancer (TNBC), but resistance through compensatory signaling limits their efficacy. We previously identified the secretory carrier membrane protein 3 (SCAMP3) as a regulator of TNBC progression and ERK1/2 activation. Here, we [...] Read more.
Extracellular signal-regulated kinase 1/2 (ERK1/2) inhibitors show therapeutic potential in triple-negative breast cancer (TNBC), but resistance through compensatory signaling limits their efficacy. We previously identified the secretory carrier membrane protein 3 (SCAMP3) as a regulator of TNBC progression and ERK1/2 activation. Here, we investigated the role of SCAMP3 in ERK1/2 signaling and therapeutic response using TMT-based LC-MS/MS phosphoproteomics of wild-type (WT) and SCAMP3 knockout (SC3KO) SUM-149 cells under basal conditions, after epidermal growth factor (EGF) stimulation, and during ERK1/2 inhibition with MK-8353. A total of 4408 phosphosites were quantified, with 1093 significantly changed. SC3KO abolished residual ERK activity under MK-8353 and affected the compensatory activation of oncogenic pathways observed in WT cells. SC3KO reduced the phosphorylation of ERK feedback regulators RAF proto-oncogene serine/threonine-protein kinase Raf-1 (S43) and the dual-specificity mitogen-activated protein kinase kinase 2 (MEK2) (T394), affected other ERK targets, including nucleoporins, transcription factors, and metabolic enzymes triosephosphate isomerase (TPI1) (S21) and ATP-citrate lyase (ACLY) (S455). SCAMP3 loss also impaired the mammalian target of rapamycin complex I (mTORC1) signaling and disrupted autophagic flux, evidenced by elevated sequestosome-1 (SQSTM1/p62) and microtubule-associated protein light chain 3 (LC3B-II) with reduced levels of the autophagosome lysosome maturation marker, Rab7A. Beyond ERK substrates, SC3KO affected phosphorylation events mediated by other kinases. These findings position SCAMP3 as a central coordinator of ERK signaling and autophagy. Our results support SCAMP3 as a potential therapeutic target to enhance ERK1/2 inhibitor clinical efficacy and overcome adaptive resistance mechanisms in TNBC. Full article
Show Figures

Figure 1

24 pages, 4572 KB  
Article
Target Validation Studies of PS48, a PDK-1 Allosteric Agonist, for the Treatment of Alzheimer’s Disease Phenotype in APP/PS1 Transgenic Mice
by Henry W. Querfurth, Cynthia Lemere, Jason Ciola, Daniel Havas, Weiming Xia and Han Kyu Lee
Int. J. Mol. Sci. 2025, 26(8), 3473; https://doi.org/10.3390/ijms26083473 - 8 Apr 2025
Viewed by 1376
Abstract
The Alzheimer’s disease (AD)-affected brain is known to be deficient in the utilization of glucose, its main energy substrate, and systemic diabetes is a significant risk factor for AD. In the course of biochemical and molecular investigations into this puzzling relationship, it has [...] Read more.
The Alzheimer’s disease (AD)-affected brain is known to be deficient in the utilization of glucose, its main energy substrate, and systemic diabetes is a significant risk factor for AD. In the course of biochemical and molecular investigations into this puzzling relationship, it has been shown that resistance to insulin action is a prominent feature of early stages of AD in the brain, thereby contributing to an energy failure state and a decline in synaptic function. In one AD-like cellular model, we found that β-amyloid (Aβ) accumulation inhibited insulin signaling and cell viability through an alteration of the PI3K/PDK-1/Akt signal pathway, an effect overcome by mTORC2 stimulation. A PDK-1 allosteric agonist, PS48, as well as newly synthesized analogs, were also found to reverse the metabolic defects caused by intracellular Aβ42 accumulation. In vivo, we previously showed that oral dosing of PS48 significantly improves learning and memory in APP/PS1 transgenic mice. Herein, we present evidence using unbiased immunohistological quantification and Western blot analyses demonstrating that ingested PS48 crosses into brain tissue where it targeted Akt and GSK3-β activities. Beneficial effects on neuronal number and Tau phosphorylation were found. Not unexpectedly, Aβ levels remained unchanged. These results support a path toward a future therapeutic trial of this untested strategy and agent in humans. Full article
(This article belongs to the Section Molecular Pathology, Diagnostics, and Therapeutics)
Show Figures

Graphical abstract

11 pages, 2492 KB  
Article
Nuclear mTORC1 Live-Cell Sensor nTORSEL Reports Differential Nuclear mTORC1 Activity in Cell Lines
by Yifan Wang, Canrong Li, Yingyi Ouyang and Xiaoduo Xie
Int. J. Mol. Sci. 2024, 25(22), 12117; https://doi.org/10.3390/ijms252212117 - 12 Nov 2024
Cited by 1 | Viewed by 2009
Abstract
The mammalian or mechanistic target of rapamycin complex 1 (mTORC1) is activated on the surface of lysosomes and phosphorylates substrates at various subcellular locations, including the lysosome, cytosol, and nucleus. However, the signaling and biological functions of nuclear mTORC1 (nmTORC1) are not well [...] Read more.
The mammalian or mechanistic target of rapamycin complex 1 (mTORC1) is activated on the surface of lysosomes and phosphorylates substrates at various subcellular locations, including the lysosome, cytosol, and nucleus. However, the signaling and biological functions of nuclear mTORC1 (nmTORC1) are not well understood, primarily due to limited tools for monitoring mTORC1 activity in the nucleus. In this study, we developed a genetically encoded nmTORC1 sensor, termed nTORSEL, based on the phosphorylation of the eukaryotic initiation factor 4E (eIF4E) binding protein 1 (4EBP1) by mTORC1 within the nucleus. nTORSEL, like its predecessor TORSEL, exhibits a fluorescent punctate pattern in the nucleus through multivalent protein–protein interactions between oligomerized 4EBP1 and eIF4E when nmTORC1 activity is low. We validated nTORSEL using biochemical analyses and imaging techniques across representative cell lines with varying levels of nmTORC1 activity. Notably, nTORSEL specifically detects physiological, pharmacological, and genetic inhibition of nmTORC1 in mouse embryonic fibroblast (MEF) cells but not in HEK293T cells. Therefore, nTORSEL is an effective tool for investigating nuclear mTORC1 signaling in cell lines. Full article
(This article belongs to the Special Issue Protein Biosensors)
Show Figures

Figure 1

31 pages, 3144 KB  
Review
Regulatory-Associated Protein of mTOR-Mediated Signaling: A Nexus Between Tumorigenesis and Disease
by Surbhi Chouhan, Anil Kumar, Vikrant Piprode, Aparajita Dasgupta, Sarojini Singh and Abdul Khalique
Targets 2024, 2(4), 341-371; https://doi.org/10.3390/targets2040020 - 7 Nov 2024
Cited by 7 | Viewed by 4806
Abstract
RAPTOR (regulatory-associated protein of mTOR) is a pivotal component of the mammalian target of rapamycin complex 1 (mTORC1), playing a central role in regulating cell growth, metabolism and stress responses. As a scaffold protein, RAPTOR recruits key substrates such as eukaryotic initiation factor [...] Read more.
RAPTOR (regulatory-associated protein of mTOR) is a pivotal component of the mammalian target of rapamycin complex 1 (mTORC1), playing a central role in regulating cell growth, metabolism and stress responses. As a scaffold protein, RAPTOR recruits key substrates such as eukaryotic initiation factor 4E-binding protein-1 (4E-BP1) and ribosomal protein S6 kinase (S6K), facilitating their phosphorylation by mTORC1, which in turn drives protein synthesis, lipid metabolism and cellular proliferation. Its regulatory function becomes especially crucial under conditions of nutrient deprivation or stress, where it enhances the stability of the mTORC1 complex, allowing cells to adapt to fluctuating environmental cues. The hyperactivation of mTORC1, largely mediated by RAPTOR, is frequently observed in various cancers, contributing to uncontrolled cell proliferation and tumorigenesis. Moreover, RAPTOR’s modulation of immune responses and metabolic pathways extends its influence beyond oncogenesis, impacting inflammatory diseases and metabolic disorders. This review meticulously elucidates RAPTOR’s structure, post-translational modifications as well as its indispensable role within the mTORC1 complex, emphasizing its regulatory functions in cellular growth, metabolic adaptation, immune response and disease pathology including oncogenesis. Furthermore, it explores emergent therapeutic avenues targeting RAPTOR-mediated mTORC1 signaling, underscoring their potential to revolutionize cancer treatment and the management of related pathophysiological conditions. Full article
Show Figures

Figure 1

15 pages, 1857 KB  
Review
Using Drosophila melanogaster to Dissect the Roles of the mTOR Signaling Pathway in Cell Growth
by Anna Frappaolo and Maria Grazia Giansanti
Cells 2023, 12(22), 2622; https://doi.org/10.3390/cells12222622 - 14 Nov 2023
Cited by 11 | Viewed by 4570
Abstract
The evolutionarily conserved target of rapamycin (TOR) serine/threonine kinase controls eukaryotic cell growth, metabolism and survival by integrating signals from the nutritional status and growth factors. TOR is the catalytic subunit of two distinct functional multiprotein complexes termed mTORC1 (mechanistic target of rapamycin [...] Read more.
The evolutionarily conserved target of rapamycin (TOR) serine/threonine kinase controls eukaryotic cell growth, metabolism and survival by integrating signals from the nutritional status and growth factors. TOR is the catalytic subunit of two distinct functional multiprotein complexes termed mTORC1 (mechanistic target of rapamycin complex 1) and mTORC2, which phosphorylate a different set of substrates and display different physiological functions. Dysregulation of TOR signaling has been involved in the development and progression of several disease states including cancer and diabetes. Here, we highlight how genetic and biochemical studies in the model system Drosophila melanogaster have been crucial to identify the mTORC1 and mTORC2 signaling components and to dissect their function in cellular growth, in strict coordination with insulin signaling. In addition, we review new findings that involve Drosophila Golgi phosphoprotein 3 in regulating organ growth via Rheb-mediated activation of mTORC1 in line with an emerging role for the Golgi as a major hub for mTORC1 signaling. Full article
(This article belongs to the Special Issue Cell Biology Research in Model Organism Drosophila)
Show Figures

Figure 1

13 pages, 3013 KB  
Article
Prior Treatment with AICAR Causes the Selective Phosphorylation of mTOR Substrates in C2C12 Cells
by Cass J. Dedert, Kazimir R. Bagdady and Jonathan S. Fisher
Curr. Issues Mol. Biol. 2023, 45(10), 8040-8052; https://doi.org/10.3390/cimb45100508 - 30 Sep 2023
Cited by 3 | Viewed by 2712
Abstract
Metabolic stress in skeletal muscle cells causes sustained metabolic changes, but the mechanisms of the prolonged effects are not fully known. In this study, we tested C2C12 cells with the AMP-activated protein kinase (AMPK) stimulator AICAR and measured the changes in the metabolic [...] Read more.
Metabolic stress in skeletal muscle cells causes sustained metabolic changes, but the mechanisms of the prolonged effects are not fully known. In this study, we tested C2C12 cells with the AMP-activated protein kinase (AMPK) stimulator AICAR and measured the changes in the metabolic pathways and signaling kinases. AICAR caused an acute increase in the phosphorylation of the AMPK target ULK1, the mTORC1 substrate S6K, and the mTORC2 target Akt. Intriguingly, prior exposure to AICAR only decreased glucose-6 phosphate dehydrogenase activity when it underwent three-hour recovery after exposure to AICAR in a bicarbonate buffer containing glucose (KHB) instead of Dulbecco’s Minimum Essential Medium (DMEM). The phosphorylation of the mTORC1 target S6K was increased after recovery in DMEM but not KHB, although this appeared to be specific to S6K, as the phosphorylation of the mTORC1 target site on ULK1 was not altered when the cells recovered in DMEM. The phosphorylation of mTORC2 target sites was also heterogenous under these conditions, with Akt increasing at serine 473 while other targets (SGK1 and PKCα) were unaffected. The exposure of cells to rapamycin (an mTORC1 inhibitor) and PP242 (an inhibitor of both mTOR complexes) revealed the differential phosphorylation of mTORC2 substrates. Taken together, the data suggest that prior exposure to AICAR causes the selective phosphorylation of mTOR substrates, even after prolonged recovery in a nutrient-replete medium. Full article
(This article belongs to the Collection Feature Papers in Current Issues in Molecular Biology)
Show Figures

Graphical abstract

16 pages, 1265 KB  
Review
A Role of PI3K/Akt Signaling in Oocyte Maturation and Early Embryo Development
by Jaroslav Kalous, Daria Aleshkina and Martin Anger
Cells 2023, 12(14), 1830; https://doi.org/10.3390/cells12141830 - 12 Jul 2023
Cited by 44 | Viewed by 5426
Abstract
A serine/threonine-specific protein kinase B (PKB), also known as Akt, is a key factor in the phosphoinositide 3-kinase (PI3K)/Akt signaling pathway that regulates cell survival, metabolism and proliferation. Akt phosphorylates many downstream specific substrates, which subsequently control the nuclear envelope breakdown (NEBD), centrosome [...] Read more.
A serine/threonine-specific protein kinase B (PKB), also known as Akt, is a key factor in the phosphoinositide 3-kinase (PI3K)/Akt signaling pathway that regulates cell survival, metabolism and proliferation. Akt phosphorylates many downstream specific substrates, which subsequently control the nuclear envelope breakdown (NEBD), centrosome maturation, spindle assembly, chromosome segregation, and cytokinesis. In vertebrates, Akt is also an important player during oogenesis and preimplantation development. In the signaling pathways regulating mRNA translation, Akt is involved in the control of mammalian target of rapamycin complex 1 (mTORC1) and thereby regulates the activity of a translational repressor, the eukaryotic initiation factor 4E (eIF4E) binding protein 1 (4E-BP1). In this review, we summarize the functions of Akt in mitosis, meiosis and early embryonic development. Additionally, the role of Akt in the regulation of mRNA translation is addressed with respect to the significance of this process during early development. Full article
Show Figures

Figure 1

26 pages, 11710 KB  
Article
Genetic Targeting of dSAMTOR, A Negative dTORC1 Regulator, during Drosophila Aging: A Tissue-Specific Pathology
by Stamatia A. Katarachia, Sophia P. Markaki, Athanassios D. Velentzas and Dimitrios J. Stravopodis
Int. J. Mol. Sci. 2023, 24(11), 9676; https://doi.org/10.3390/ijms24119676 - 2 Jun 2023
Cited by 1 | Viewed by 3036
Abstract
mTORC1 regulates mammalian cell metabolism and growth in response to diverse environmental stimuli. Nutrient signals control the localization of mTORC1 onto lysosome surface scaffolds that are critically implicated in its amino acid-dependent activation. Arginine, leucine and S-adenosyl-methionine (SAM) can serve as major mTORC1-signaling [...] Read more.
mTORC1 regulates mammalian cell metabolism and growth in response to diverse environmental stimuli. Nutrient signals control the localization of mTORC1 onto lysosome surface scaffolds that are critically implicated in its amino acid-dependent activation. Arginine, leucine and S-adenosyl-methionine (SAM) can serve as major mTORC1-signaling activators, with SAM binding to SAMTOR (SAM + TOR), a fundamental SAM sensor, preventing the protein’s (SAMTOR’s) inhibitory action(s) against mTORC1, thereby triggering its (mTORC1) kinase activity. Given the lack of knowledge regarding the role of SAMTOR in invertebrates, we have identified the Drosophila SAMTOR homologue (dSAMTOR) in silico and have, herein, genetically targeted it through the utilization of the GAL4/UAS transgenic tool. Survival profiles and negative geotaxis patterns were examined in both control and dSAMTOR-downregulated adult flies during aging. One of the two gene-targeted schemes resulted in lethal phenotypes, whereas the other one caused rather moderate pathologies in most tissues. The screening of head-specific kinase activities, via PamGene technology application, unveiled the significant upregulation of several kinases, including the dTORC1 characteristic substrate dp70S6K, in dSAMTOR-downregulated flies, thus strongly supporting the inhibitory dSAMTOR action(s) upon the dTORC1/dp70S6K signaling axis in Drosophila brain settings. Importantly, genetic targeting of the Drosophila BHMT bioinformatics counterpart (dBHMT), an enzyme that catabolizes betaine to produce methionine (the SAM precursor), led to severe compromises in terms of fly longevity, with glia-, motor neuron- and muscle-specific dBHMT downregulations exhibiting the strongest effects. Abnormalities in wing vein architectures were also detected in dBHMT-targeted flies, thereby justifying their notably reduced negative geotaxis capacities herein observed mainly in the brain–(mid)gut axis. In vivo adult fly exposure to clinically relevant doses of methionine revealed the mechanistic synergism of decreased dSAMTOR and increased methionine levels in pathogenic longevity, thus rendering (d)SAMTOR an important component in methionine-associated disorders, including homocystinuria(s). Full article
Show Figures

Figure 1

14 pages, 3900 KB  
Article
Genetic Ablation of LAT1 Inhibits Growth of Liver Cancer Cells and Downregulates mTORC1 Signaling
by Sun-Yee Kim, Qunxiang Ong, Yilie Liao, Zhaobing Ding, Alicia Qian Ler Tan, Ler Ting Rachel Lim, Hui Min Tan, Siew Lan Lim, Qian Yi Lee and Weiping Han
Int. J. Mol. Sci. 2023, 24(11), 9171; https://doi.org/10.3390/ijms24119171 - 24 May 2023
Cited by 11 | Viewed by 3969
Abstract
Through a comprehensive analysis of the gene expression and dependency in HCC patients and cell lines, LAT1 was identified as the top amino acid transporter candidate supporting HCC tumorigenesis. To assess the suitability of LAT1 as a HCC therapeutic target, we used CRISPR/Cas9 [...] Read more.
Through a comprehensive analysis of the gene expression and dependency in HCC patients and cell lines, LAT1 was identified as the top amino acid transporter candidate supporting HCC tumorigenesis. To assess the suitability of LAT1 as a HCC therapeutic target, we used CRISPR/Cas9 to knockout (KO) LAT1 in the epithelial HCC cell line, Huh7. Knockout of LAT1 diminished its branched chain amino acid (BCAA) transport activity and significantly reduced cell proliferation in Huh7. Consistent with in vitro studies, LAT1 ablation led to suppression of tumor growth in a xenograft model. To elucidate the mechanism underlying the observed inhibition of cell proliferation upon LAT1 KO, we performed RNA-sequencing analysis and investigated the changes in the mTORC1 signaling pathway. LAT1 ablation resulted in a notable reduction in phosphorylation of p70S6K, a downstream target of mTORC1, as well as its substrate S6RP. This reduced cell proliferation and mTORC1 activity were rescued when LAT1 was overexpressed. These findings imply an essential role of LAT1 for maintenance of tumor cell growth and additional therapeutic angles against liver cancer. Full article
(This article belongs to the Special Issue Liver Cancer 2.0)
Show Figures

Figure 1

22 pages, 19021 KB  
Article
mTORC1/ERK1/2 Interplay Regulates Protein Synthesis and Survival in Acute Myeloid Leukemia Cell Lines
by Concetta Anna Germano, Giuseppe Clemente, Antonello Storniolo, Maria Anele Romeo, Elisabetta Ferretti, Mara Cirone and Livia Di Renzo
Biology 2023, 12(5), 676; https://doi.org/10.3390/biology12050676 - 2 May 2023
Cited by 7 | Viewed by 3105
Abstract
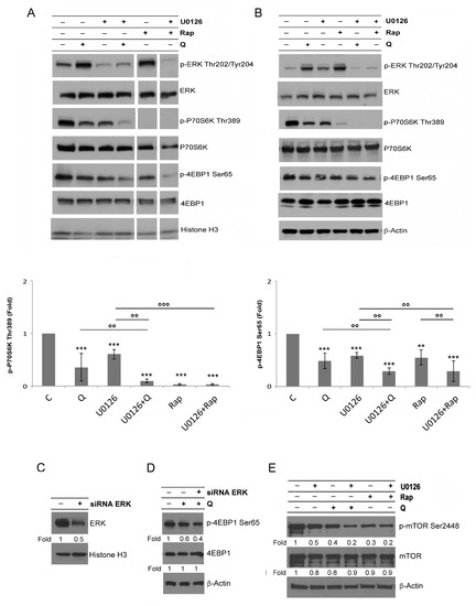
mTOR is constitutively activated in acute myeloid leukemia (AML) cells, as indicated by the phosphorylation of its substrates, 4EBP1 and P70S6K. Here, we found that quercetin (Q) and rapamycin (Rap) inhibited P70S6K phosphorylation, partially dephosphorylated 4EBP1, and activated ERK1/2 in U937 and THP1, [...] Read more.
mTOR is constitutively activated in acute myeloid leukemia (AML) cells, as indicated by the phosphorylation of its substrates, 4EBP1 and P70S6K. Here, we found that quercetin (Q) and rapamycin (Rap) inhibited P70S6K phosphorylation, partially dephosphorylated 4EBP1, and activated ERK1/2 in U937 and THP1, two leukemia cell lines. ERK1/2 inhibition by U0126 induced a stronger dephosphorylation of mTORC1 substrates and activated AKT. The concomitant inhibition of ERK1/2 and AKT further dephosphorylated 4EBP1 and further increased Q- or Rap-mediated cytotoxicity, compared to the single ERK1/2 or AKT inhibition in cells undergoing Q- or Rap-treatments. Moreover, quercetin or rapamycin reduced autophagy, particularly when used in combination with the ERK1/2 inhibitor, U0126. This effect was not dependent on TFEB localization in nuclei or cytoplasm or on the transcription of different autophagy genes, but did correlate with the reduction in protein translation due to a strong eIF2α-Ser51 phosphorylation. Thus, ERK1/2, by limiting 4EBP1 de-phosphorylation and eIF2α phosphorylation, behaves as a paladin of protein synthesis. Based on these findings, the combined inhibition of mTORC1, ERK1/2, and AKT should be considered in treatment of AML. Full article
Show Figures

Figure 1

17 pages, 2273 KB  
Article
Insulin Receptor Substrate 1 Signaling Inhibits Foxp3 Expression and Suppressive Functions in Treg Cells through the mTORC1 Pathway
by Woo Ho Lee, Ga Eul Kim, Kyung Jin Hong, Hyeong Su Kim and Gap Ryol Lee
Int. J. Mol. Sci. 2023, 24(3), 2551; https://doi.org/10.3390/ijms24032551 - 29 Jan 2023
Cited by 1 | Viewed by 3534
Abstract
Regulatory T (Treg) cells play an important role in immune homeostasis by inhibiting cells within the innate and adaptive immune systems; therefore, the stability and immunosuppressive function of Treg cells need to be maintained. In this study, we found that the expression of [...] Read more.
Regulatory T (Treg) cells play an important role in immune homeostasis by inhibiting cells within the innate and adaptive immune systems; therefore, the stability and immunosuppressive function of Treg cells need to be maintained. In this study, we found that the expression of insulin receptor substrate 1 (IRS1) by Treg cells was lower than that by conventional CD4 T cells. IRS1-overexpressing Treg cells showed the downregulated expression of FOXP3, as well as Treg signature markers CD25 and CTLA4. IRS1-overexpressing Treg cells also showed diminished immunosuppressive functions in an in vitro suppression assay. Moreover, IRS1-overexpressing Treg cells were unable to suppress the pathogenic effects of conventional T cells in a transfer-induced colitis model. IRS1 activated the mTORC1 signaling pathway, a negative regulator of Treg cells. Moreover, IRS1 destabilized Treg cells by upregulating the expression of IFN-γ and Glut1. Thus, IRS1 acts as a negative regulator of Treg cells by downregulating the expression of FOXP3 and disrupting stability. Full article
(This article belongs to the Special Issue Regulatory T Cells in Human Disease and in Transplantation)
Show Figures

Figure 1

17 pages, 4200 KB  
Article
mTORC2 Is Activated under Hypoxia and Could Support Chronic Myeloid Leukemia Stem Cells
by Cristina Panuzzo, Lucrezia Pironi, Alessandro Maglione, Simone Rocco, Serena Stanga, Chiara Riganti, Joanna Kopecka, Muhammad Shahzad Ali, Barbara Pergolizzi, Enrico Bracco and Daniela Cilloni
Int. J. Mol. Sci. 2023, 24(2), 1234; https://doi.org/10.3390/ijms24021234 - 8 Jan 2023
Cited by 8 | Viewed by 3385
Abstract
Hypoxia is a critical condition that governs survival, self-renewal, quiescence, metabolic shift and refractoriness to leukemic stem cell (LSC) therapy. The present study aims to investigate the hypoxia-driven regulation of the mammalian Target of the Rapamycin-2 (mTORC2) complex to unravel it as a [...] Read more.
Hypoxia is a critical condition that governs survival, self-renewal, quiescence, metabolic shift and refractoriness to leukemic stem cell (LSC) therapy. The present study aims to investigate the hypoxia-driven regulation of the mammalian Target of the Rapamycin-2 (mTORC2) complex to unravel it as a novel potential target in chronic myeloid leukemia (CML) therapeutic strategies. After inducing hypoxia in a CML cell line model, we investigated the activities of mTORC1 and mTORC2. Surprisingly, we detected a significant activation of mTORC2 at the expense of mTORC1, accompanied by the nuclear localization of the main substrate phospho-Akt (Ser473). Moreover, the Gene Ontology analysis of CML patients’ CD34+ cells showed enrichment in the mTORC2 signature, further strengthening our data. The deregulation of mTOR complexes highlights how hypoxia could be crucial in CML development. In conclusion, we propose a mechanism by which CML cells residing under a low-oxygen tension, i.e., in the leukemia quiescent LSCs, singularly regulate the mTORC2 and its downstream effectors. Full article
(This article belongs to the Special Issue New Insights into Blood Disorders in Basic Research)
Show Figures

Figure 1

24 pages, 1060 KB  
Review
Effects of Acute Muscle Contraction on the Key Molecules in Insulin and Akt Signaling in Skeletal Muscle in Health and in Insulin Resistant States
by Gagandeep Mann, Michael C. Riddell and Olasunkanmi A. J. Adegoke
Diabetology 2022, 3(3), 423-446; https://doi.org/10.3390/diabetology3030032 - 28 Jul 2022
Cited by 12 | Viewed by 10408
Abstract
Insulin signaling plays a key role in glucose uptake, glycogen synthesis, and protein and lipid synthesis. In insulin-resistant states like obesity and type 2 diabetes mellitus, these processes are dysregulated. Regular physical exercise is a potential therapeutic strategy against insulin resistance, as an [...] Read more.
Insulin signaling plays a key role in glucose uptake, glycogen synthesis, and protein and lipid synthesis. In insulin-resistant states like obesity and type 2 diabetes mellitus, these processes are dysregulated. Regular physical exercise is a potential therapeutic strategy against insulin resistance, as an acute bout of exercise increases glucose disposal during the activity and for hours into recovery. Chronic exercise increases the activation of proteins involved in insulin signaling and increases glucose transport, even in insulin resistant states. Here, we will focus on the effect of acute exercise on insulin signaling and protein kinase B (Akt) pathways. Activation of proximal proteins involved in insulin signaling (insulin receptor, insulin receptor substrate-1 (IRS-1), phosphoinoside-3 kinase (PI3K)) are unchanged in response to acute exercise/contraction, while activation of Akt and of its substrates, TBC1 domain family 1 (TBC1D1), and TBC domain family 4 (TBC1D4) increases in response to such exercise/contraction. A wide array of Akt substrates is also regulated by exercise. Additionally, AMP-activated protein kinase (AMPK) seems to be a main mediator of the benefits of exercise on skeletal muscle. Questions persist on how mTORC1 and AMPK, two opposing regulators, are both upregulated after an acute bout of exercise. Full article
Show Figures

Figure 1

22 pages, 2876 KB  
Article
Multi-Omics Profiling to Assess Signaling Changes upon VHL Restoration and Identify Putative VHL Substrates in Clear Cell Renal Cell Carcinoma Cell Lines
by Xuechun Wang, Jin Hu, Yihao Fang, Yanbin Fu, Bing Liu, Chao Zhang, Shan Feng and Xin Lu
Cells 2022, 11(3), 472; https://doi.org/10.3390/cells11030472 - 29 Jan 2022
Cited by 10 | Viewed by 6461
Abstract
The inactivation of von Hippel–Lindau (VHL) is critical for clear cell renal cell carcinoma (ccRCC) and VHL syndrome. VHL loss leads to the stabilization of hypoxia-inducible factor α (HIFα) and other substrate proteins, which, together, drive various tumor-promoting pathways. There is inadequate molecular [...] Read more.
The inactivation of von Hippel–Lindau (VHL) is critical for clear cell renal cell carcinoma (ccRCC) and VHL syndrome. VHL loss leads to the stabilization of hypoxia-inducible factor α (HIFα) and other substrate proteins, which, together, drive various tumor-promoting pathways. There is inadequate molecular characterization of VHL restoration in VHL-defective ccRCC cells. The identities of HIF-independent VHL substrates remain elusive. We reinstalled VHL expression in 786-O and performed transcriptome, proteome and ubiquitome profiling to assess the molecular impact. The transcriptome and proteome analysis revealed that VHL restoration caused the downregulation of hypoxia signaling, glycolysis, E2F targets, and mTORC1 signaling, and the upregulation of fatty acid metabolism. Proteome and ubiquitome co-analysis, together with the ccRCC CPTAC data, enlisted 57 proteins that were ubiquitinated and downregulated by VHL restoration and upregulated in human ccRCC. Among them, we confirmed the reduction of TGFBI (ubiquitinated at K676) and NFKB2 (ubiquitinated at K72 and K741) by VHL re-expression in 786-O. Immunoprecipitation assay showed the physical interaction between VHL and NFKB2. K72 of NFKB2 affected NFKB2 stability in a VHL-dependent manner. Taken together, our study generates a comprehensive molecular catalog of a VHL-restored 786-O model and provides a list of putative VHL-dependent ubiquitination substrates, including TGFBI and NFKB2, for future investigation. Full article
(This article belongs to the Special Issue New Insights into Kidney Cancer)
Show Figures

Graphical abstract

Back to TopTop