Sign in to use this feature.

Years

Between: -

Subjects

remove_circle_outline
remove_circle_outline
remove_circle_outline
remove_circle_outline
remove_circle_outline
remove_circle_outline
remove_circle_outline

Journals

Article Types

Countries / Regions

Search Results (17)

Search Parameters:
Keywords = luminance adaptation transform

Order results
Result details
Results per page
Select all
Export citation of selected articles as:
30 pages, 28451 KB  
Article
Boosting Diffusion Networks with Deep External Context-Aware Encoders for Low-Light Image Enhancement
by Pengliang Tang, Yu Wang and Aidong Men
Sensors 2025, 25(23), 7232; https://doi.org/10.3390/s25237232 - 27 Nov 2025
Viewed by 626
Abstract
Low-light image enhancement (LLIE) requires modeling spatially extensive and interdependent degradations across large pixel regions, while directly equipping diffusion-based LLIE with heavy global modules inside the iterative denoising backbone leads to prohibitive computational overhead. To enhance long-range context modeling without inflating the per-step [...] Read more.
Low-light image enhancement (LLIE) requires modeling spatially extensive and interdependent degradations across large pixel regions, while directly equipping diffusion-based LLIE with heavy global modules inside the iterative denoising backbone leads to prohibitive computational overhead. To enhance long-range context modeling without inflating the per-step cost of diffusion, we propose ECA-Diff, a diffusion framework augmented with a deep External Context-Aware Encoder (ECAE). A latent-space context network built with hybrid Transformer–Convolution blocks extracts holistic cues from the input, generates multi-scale context features once, and injects them into the diffusion backbone as lightweight conditional guidance across all sampling steps. In addition, a CIELAB-space Luminance-Adaptive Chromaticity Loss regularizes conditional diffusion training and mitigates the cool color cast frequently observed in low-luminance regions. Experiments on paired and unpaired benchmarks show that ECA-Diff consistently outperforms recent state-of-the-art LLIE methods in both full-reference (PSNR/SSIM/LPIPS) and no-reference (NIQE/BRISQUE) metrics, with the external context path introducing only modest overhead relative to the baseline diffusion backbone. These results indicate that decoupling global context estimation from the iterative denoising process is an effective way to boost diffusion-based LLIE and provides a general compute-once conditioning paradigm for low-level image restoration. Full article
(This article belongs to the Section Sensing and Imaging)
Show Figures

Figure 1

17 pages, 3856 KB  
Article
Wavelet Fusion with Sobel-Based Weighting for Enhanced Clarity in Underwater Hydraulic Infrastructure Inspection
by Minghui Zhang, Jingkui Zhang, Jugang Luo, Jiakun Hu, Xiaoping Zhang and Juncai Xu
Appl. Sci. 2025, 15(14), 8037; https://doi.org/10.3390/app15148037 - 18 Jul 2025
Viewed by 851
Abstract
Underwater inspection images of hydraulic structures often suffer from haze, severe color distortion, low contrast, and blurred textures, impairing the accuracy of automated crack, spalling, and corrosion detection. However, many existing enhancement methods fail to preserve structural details and suppress noise in turbid [...] Read more.
Underwater inspection images of hydraulic structures often suffer from haze, severe color distortion, low contrast, and blurred textures, impairing the accuracy of automated crack, spalling, and corrosion detection. However, many existing enhancement methods fail to preserve structural details and suppress noise in turbid environments. To address these limitations, we propose a compact image enhancement framework called Wavelet Fusion with Sobel-based Weighting (WWSF). This method first corrects global color and luminance distributions using multiscale Retinex and gamma mapping, followed by local contrast enhancement via CLAHE in the L channel of the CIELAB color space. Two preliminarily corrected images are decomposed using discrete wavelet transform (DWT); low-frequency bands are fused based on maximum energy, while high-frequency bands are adaptively weighted by Sobel edge energy to highlight structural features and suppress background noise. The enhanced image is reconstructed via inverse DWT. Experiments on real-world sluice gate datasets demonstrate that WWSF outperforms six state-of-the-art methods, achieving the highest scores on UIQM and AG while remaining competitive on entropy (EN). Moreover, the method retains strong robustness under high turbidity conditions (T ≥ 35 NTU), producing sharper edges, more faithful color representation, and improved texture clarity. These results indicate that WWSF is an effective preprocessing tool for downstream tasks such as segmentation, defect classification, and condition assessment of hydraulic infrastructure in complex underwater environments. Full article
Show Figures

Figure 1

32 pages, 7048 KB  
Article
DCMC-UNet: A Novel Segmentation Model for Carbon Traces in Oil-Immersed Transformers Improved with Dynamic Feature Fusion and Adaptive Illumination Enhancement
by Hongxin Ji, Jiaqi Li, Zhennan Shi, Zijian Tang, Xinghua Liu and Peilin Han
Sensors 2025, 25(13), 3904; https://doi.org/10.3390/s25133904 - 23 Jun 2025
Viewed by 727
Abstract
For large oil-immersed transformers, their metal-enclosed structure poses significant challenges for direct visual inspection of internal defects. To ensure the effective detection of internal insulation defects, this study employs a self-developed micro-robot for internal visual inspection. Given the substantial morphological and dimensional variations [...] Read more.
For large oil-immersed transformers, their metal-enclosed structure poses significant challenges for direct visual inspection of internal defects. To ensure the effective detection of internal insulation defects, this study employs a self-developed micro-robot for internal visual inspection. Given the substantial morphological and dimensional variations of target defects (e.g., carbon traces produced by surface discharge inside the transformer), the intelligent and efficient extraction of carbon trace features from complex backgrounds becomes critical for robotic inspection. To address these challenges, we propose the DCMC-UNet, a semantic segmentation model for carbon traces containing adaptive illumination enhancement and dynamic feature fusion. For blurred carbon trace images caused by unstable light reflection and illumination in transformer oil, an improved CLAHE algorithm is developed, incorporating learnable parameters to balance luminance and contrast while enhancing edge features of carbon traces. To handle the morphological diversity and edge complexity of carbon traces, a dynamic deformable encoder (DDE) was integrated into the encoder, leveraging deformable convolutional kernels to improve carbon trace feature extraction. An edge-aware decoder (EAD) was integrated into the decoder, which extracts edge details from predicted segmentation maps and fuses them with encoded features to enrich edge features. To mitigate the semantic gap between the encoder and the decoder, we replace the standard skip connection with a cross-level attention connection fusion layer (CLFC), enhancing the multi-scale fusion of morphological and edge features. Furthermore, a multi-scale atrous feature aggregation module (MAFA) is designed in the neck to enhance the integration of deep semantic and shallow visual features, improving multi-dimensional feature fusion. Experimental results demonstrate that DCMC-UNet outperforms U-Net, U-Net++, and other benchmarks in carbon trace segmentation. For the transformer carbon trace dataset, it achieves better segmentation than the baseline U-Net, with an improved mIoU of 14.04%, Dice of 10.87%, pixel accuracy (P) of 10.97%, and overall accuracy (Acc) of 5.77%. The proposed model provides reliable technical support for surface discharge intensity assessment and insulation condition evaluation in oil-immersed transformers. Full article
(This article belongs to the Section Industrial Sensors)
Show Figures

Figure 1

27 pages, 10202 KB  
Article
WIGformer: Wavelet-Based Illumination-Guided Transformer
by Wensheng Cao, Tianyu Yan, Zhile Li and Jiongyao Ye
Symmetry 2025, 17(5), 798; https://doi.org/10.3390/sym17050798 - 20 May 2025
Viewed by 1174
Abstract
Low-light image enhancement remains a challenging task in computer vision due to the complex interplay of noise, asymmetrical artifacts, illumination non-uniformity, and detail preservation. Existing methods such as traditional histogram equalization, gamma correction, and Retinex-based approaches often struggle to balance contrast improvement and [...] Read more.
Low-light image enhancement remains a challenging task in computer vision due to the complex interplay of noise, asymmetrical artifacts, illumination non-uniformity, and detail preservation. Existing methods such as traditional histogram equalization, gamma correction, and Retinex-based approaches often struggle to balance contrast improvement and naturalness preservation. Deep learning methods such as CNNs and transformers have shown promise, but face limitations in modeling multi-scale illumination and long-range dependencies. To address these issues, we propose WIGformer, a novel wavelet-based illumination-guided transformer framework for low-light image enhancement. The proposed method extends the single-stage Retinex theory to explicitly model noise in both reflectance and illumination components. It introduces a wavelet illumination estimator with a Wavelet Feature Enhancement Convolution (WFEConv) module to capture multi-scale illumination features and an illumination feature-guided corruption restorer with an Illumination-Guided Enhanced Multihead Self-Attention (IGEMSA) mechanism. WIGformer leverages the symmetry properties of wavelet transforms to achieve multi-scale illumination estimation, ensuring balanced feature extraction across different frequency bands. The IGEMSA mechanism integrates adaptive feature refinement and illumination guidance to suppress noise and artifacts while preserving fine details. The same mechanism allows us to further exploit symmetrical dependencies between illumination and reflectance components, enabling robust and natural enhancement of low-light images. Extensive experiments on the LOL-V1, LOL-V2-Real, and LOL-V2-Synthetic datasets demonstrate that WIGformer achieves state-of-the-art performance and outperforms existing methods, with PSNR improvements of up to 26.12 dB and an SSIM score of 0.935. The qualitative results demonstrate WIGformer’s superior capability to not only restore natural illumination but also maintain structural symmetry in challenging conditions, preserving balanced luminance distributions and geometric regularities that are characteristic of properly exposed natural scenes. Full article
(This article belongs to the Section Computer)
Show Figures

Figure 1

18 pages, 6899 KB  
Article
Hyperspectral Channel-Modulated Static Birefringent Fourier Transform Imaging Spectropolarimeter with Zoomable Spectral Resolution
by Xiangzhe Zhang, Jingping Zhu, Liqing Huang, Yu Zhang, Huimin Wang, Haoxiang Li, Fengqi Guo and Jinxin Deng
Photonics 2023, 10(8), 950; https://doi.org/10.3390/photonics10080950 - 18 Aug 2023
Cited by 4 | Viewed by 2028
Abstract
A novel channel-modulated static birefringent Fourier transform imaging spectropolarimeter (CSBFTIS) is introduced, which is based on a double Wollaston prism (DWP). With an adjustable air gap (AG), the spectral resolution can be adjusted by changing the AG. The CSBFTIS combines the channel-modulated imaging [...] Read more.
A novel channel-modulated static birefringent Fourier transform imaging spectropolarimeter (CSBFTIS) is introduced, which is based on a double Wollaston prism (DWP). With an adjustable air gap (AG), the spectral resolution can be adjusted by changing the AG. The CSBFTIS combines the channel-modulated imaging spectropolarimeter and the slit-free static birefringent Fourier transform imaging spectrometer technology with adjustable spectral resolution. The device is compact and robust, with a wide spectral range and a large luminous flux. Compared with various previous spectropolarimeters, it can greatly reduce the size of the spectral image data to adapt to different application requirements. A prototype is built, and simulation and experiments are carried out, and the results prove the effectiveness of the method. Full article
(This article belongs to the Topic Hyperspectral Imaging and Signal Processing)
Show Figures

Figure 1

22 pages, 7673 KB  
Article
Enhanced Night-to-Day Image Conversion Using CycleGAN-Based Base-Detail Paired Training
by Dong-Min Son, Hyuk-Ju Kwon and Sung-Hak Lee
Mathematics 2023, 11(14), 3102; https://doi.org/10.3390/math11143102 - 13 Jul 2023
Cited by 19 | Viewed by 6690
Abstract
Numerous studies are underway to enhance the identification of surroundings in nighttime environments. These studies explore methods such as utilizing infrared images to improve night image visibility or converting night images into day-like representations for enhanced visibility. This research presents a technique focused [...] Read more.
Numerous studies are underway to enhance the identification of surroundings in nighttime environments. These studies explore methods such as utilizing infrared images to improve night image visibility or converting night images into day-like representations for enhanced visibility. This research presents a technique focused on converting the road conditions depicted in night images to resemble daytime scenes. To facilitate this, a paired dataset is created by augmenting limited day and night image data using CycleGAN. The model is trained using both original night images and single-scale luminance transform (SLAT) day images to enhance the level of detail in the converted daytime images. However, the generated daytime images may exhibit sharpness and noise issues. To address these concerns, an image processing approach, inspired by the Stevens effect and local blurring, which align with visual characteristics, is employed to reduce noise and enhance image details. Consequently, this study contributes to improving the visibility of night images by means of day image conversion and subsequent image processing. The proposed night-to-day image translation in this study has a processing time of 0.81 s, including image processing, which is less than one second. Therefore, it is considered valuable as a module for daytime image translation. Additionally, the image quality assessment metric, BRISQUE, yielded a score of 19.8, indicating better performance compared to conventional methods. The outcomes of this research hold potential applications in fields such as CCTV surveillance systems and self-driving cars. Full article
Show Figures

Figure 1

16 pages, 54182 KB  
Article
Domain-Aware Adaptive Logarithmic Transformation
by Xuelai Fang and Xiangchu Feng
Electronics 2023, 12(6), 1318; https://doi.org/10.3390/electronics12061318 - 9 Mar 2023
Cited by 5 | Viewed by 2443
Abstract
Tone mapping (TM) aims to display high dynamic range scenes on media with limited visual information reproduction. Logarithmic transformation is a widely used preprocessing method in TM algorithms. However, the conventional logarithmic transformation does not take the difference in image properties into account, [...] Read more.
Tone mapping (TM) aims to display high dynamic range scenes on media with limited visual information reproduction. Logarithmic transformation is a widely used preprocessing method in TM algorithms. However, the conventional logarithmic transformation does not take the difference in image properties into account, nor does it consider tone mapping algorithms, which are designed based on the luminance or gradient-domain features. There will be problems such as oversaturation and loss of details. Based on the analysis of existing preprocessing methods, this paper proposes a domain-aware adaptive logarithmic transformation AdaLogT as a preprocessing method for TM algorithms. We introduce the parameter p and construct different objective functions for different domains TM algorithms to determine the optimal parameter values adaptively. Specifically, for luminance-domain algorithms, we use image exposure and histogram features to construct objective function; while for gradient-domain algorithms, we introduce texture-aware exponential mean local variance (EMLV) to build objective function. Finally, we propose a joint domain-aware logarithmic preprocessing method for deep-neural-network-based TM algorithms. The experimental results show that the novel preprocessing method AdaLogT endows each domain algorithm with wider scene adaptability and improves the performance in terms of visual effects and objective evaluations, the subjective and objective index scores of the tone mapping quality index improved by 6.04% and 5.90% on average for the algorithms. Full article
(This article belongs to the Special Issue Deep Learning in Image Processing and Pattern Recognition)
Show Figures

Figure 1

18 pages, 11024 KB  
Article
Night Vision Anti-Halation Algorithm Based on Different-Source Image Fusion Combining Visual Saliency with YUV-FNSCT
by Quanmin Guo, Fan Yang and Hanlei Wang
Electronics 2023, 12(6), 1303; https://doi.org/10.3390/electronics12061303 - 9 Mar 2023
Cited by 1 | Viewed by 2919
Abstract
In order to address driver’s dazzle caused by the abuse of high beams when vehicles meet at night, a night vision anti-halation algorithm based on image fusion combining visual saliency with YUV-FNSCT is proposed. Improved Frequency-turned (FT) visual saliency detection is proposed to [...] Read more.
In order to address driver’s dazzle caused by the abuse of high beams when vehicles meet at night, a night vision anti-halation algorithm based on image fusion combining visual saliency with YUV-FNSCT is proposed. Improved Frequency-turned (FT) visual saliency detection is proposed to quickly lock on the objects of interest, such as vehicles and pedestrians, so as to improve the salient features of fusion images. The high- and low-frequency sub-bands of infrared saliency images and visible luminance components can quickly be obtained using fast non-subsampled contourlet transform (FNSCT), which has the characteristics of multi-direction, multi-scale, and shift-invariance. According to the halation degree in the visible image, the nonlinear adaptive fusion strategy of low-frequency weight reasonably eliminates halation while retaining useful information from the original image to the maximum extent. The statistical matching feature fusion strategy distinguishes the common and unique edge information from the high-frequency sub-bands by mutual matching so as to obtain more effective details of the original images such as the edges and contours. Only the luminance Y decomposed by YUV transform is involved in image fusion, which not only avoids color shift of the fusion image but also reduces the amount of computation. Considering the night driving environment and the degree of halation, the visible images and infrared images were collected for anti-halation fusion in six typical halation scenes on three types of roads covering most night driving conditions. The fused images obtained by the proposed algorithm demonstrate complete halation elimination, rich color details, and obvious salient features and have the best comprehensive index in each halation scene. The experimental results and analysis show that the proposed algorithm has advantages in halation elimination and visual saliency and has good universality for different night vision halation scenes, which help drivers to observe the road ahead and improve the safety of night driving. It also has certain applicability to rainy, foggy, smoggy, and other complex weather. Full article
(This article belongs to the Topic Computer Vision and Image Processing)
Show Figures

Figure 1

19 pages, 8033 KB  
Article
Adaptive Reflection Detection and Control Strategy of Pointer Meters Based on YOLOv5s
by Deyuan Liu, Changgen Deng, Haodong Zhang, Jinrong Li and Baojun Shi
Sensors 2023, 23(5), 2562; https://doi.org/10.3390/s23052562 - 25 Feb 2023
Cited by 7 | Viewed by 2794
Abstract
Reflective phenomena often occur in the detecting process of pointer meters by inspection robots in complex environments, which can cause the failure of pointer meter readings. In this paper, an improved k-means clustering method for adaptive detection of pointer meter reflective areas and [...] Read more.
Reflective phenomena often occur in the detecting process of pointer meters by inspection robots in complex environments, which can cause the failure of pointer meter readings. In this paper, an improved k-means clustering method for adaptive detection of pointer meter reflective areas and a robot pose control strategy to remove reflective areas are proposed based on deep learning. It mainly includes three steps: (1) YOLOv5s (You Only Look Once v5-small) deep learning network is used for real-time detection of pointer meters. The detected reflective pointer meters are preprocessed by using a perspective transformation. Then, the detection results and deep learning algorithm are combined with the perspective transformation. (2) Based on YUV (luminance-bandwidth-chrominance) color spatial information of collected pointer meter images, the fitting curve of the brightness component histogram and its peak and valley information is obtained. Then, the k-means algorithm is improved based on this information to adaptively determine its optimal clustering number and its initial clustering center. In addition, the reflection detection of pointer meter images is carried out based on the improved k-means clustering algorithm. (3) The robot pose control strategy, including its moving direction and distance, can be determined to eliminate the reflective areas. Finally, an inspection robot detection platform is built for experimental study on the performance of the proposed detection method. Experimental results show that the proposed method not only has good detection accuracy that achieves 0.809 but also has the shortest detection time, which is only 0.6392 s compared with other methods available in the literature. The main contribution of this paper is to provide a theoretical and technical reference to avoid circumferential reflection for inspection robots. It can adaptively and accurately detect reflective areas of pointer meters and can quickly remove them by controlling the movement of inspection robots. The proposed detection method has the potential application to realize real-time reflection detection and recognition of pointer meters for inspection robots in complex environments. Full article
(This article belongs to the Special Issue Advances in Optical Sensing, Instrumentation and Systems)
Show Figures

Figure 1

15 pages, 3746 KB  
Article
Research on Improved Retinex-Based Image Enhancement Method for Mine Monitoring
by Feng Tian, Tingting Chen and Jing Zhang
Appl. Sci. 2023, 13(4), 2672; https://doi.org/10.3390/app13042672 - 19 Feb 2023
Cited by 17 | Viewed by 3748
Abstract
An improved Retinex fusion image enhancement algorithm is proposed for the traditional image denoising methods and problems of halo enlargement and image overexposure after image enhancement caused by the existing Retinex algorithm. First, a homomorphic filtering algorithm is used to enhance each RGB [...] Read more.
An improved Retinex fusion image enhancement algorithm is proposed for the traditional image denoising methods and problems of halo enlargement and image overexposure after image enhancement caused by the existing Retinex algorithm. First, a homomorphic filtering algorithm is used to enhance each RGB component of the underground coal mine surveillance image and convert the image from RGB space to HSV space. Second, bilateral filtering and multi-scale retinex with color restoration (MSRCR) fusion algorithms are used to enhance the luminance V component while keeping the hue H component unchanged. Third, adaptive nonlinear stretching transform is used for the saturation S-component. Last, the three elements are combined and converted back to RGB space. MATLAB simulation experiments verify the superiority of the improved algorithm. Based on the same dataset and experimental environment, the improved algorithm has a more uniform histogram distribution than the multi-scale Retinex (msr) algorithm and MSRCR algorithm through comparative experiments. At the same time, the peak signal-to-noise ratio (PSNR), structural similarity (SSIM), standard deviation, average gradient, mean value, and colour picture information entropy of the images were improved by 8.28, 0.15, 4.39, 7.38, 52.92 and 2.04, respectively, compared to the MSR algorithm, and 3.97, 0.02, 34.33, 60.46, 26.21, and 1.33, respectively, compared to the MSRCR algorithm. The experimental results show that the image quality, brightness and contrast of the images enhanced by the improved Retinex algorithm are significantly enhanced, and the amount of information in the photos increases, the halo and overexposure in the images are considerably reduced, and the anti-distortion performance is also improved. Full article
(This article belongs to the Special Issue Artificial Intelligence Applications in Mining and Mineral Processing)
Show Figures

Figure 1

26 pages, 8740 KB  
Article
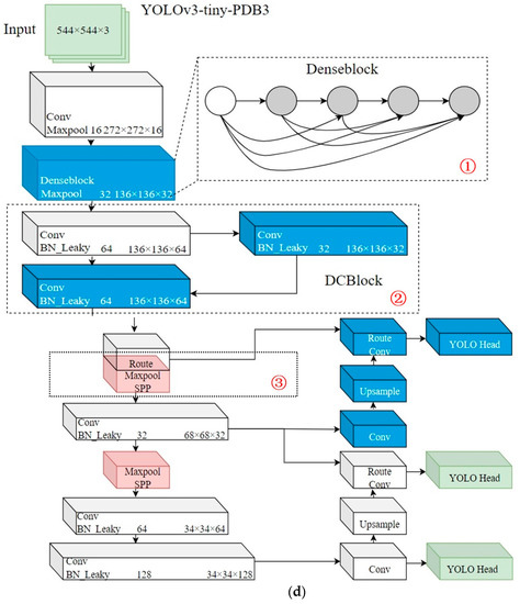
Ground Pedestrian and Vehicle Detections Using Imaging Environment Perception Mechanisms and Deep Learning Networks
by Haoting Liu, Shuai Chen, Na Zheng, Yuan Wang, Jianyue Ge, Kai Ding, Zhenhui Guo, Wei Li and Jinhui Lan
Electronics 2022, 11(12), 1873; https://doi.org/10.3390/electronics11121873 - 14 Jun 2022
Cited by 4 | Viewed by 2140
Abstract
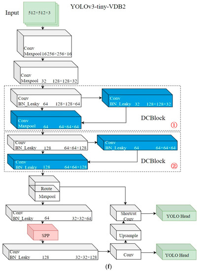
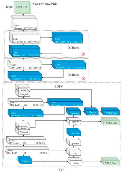
In order to build a robust network for the unmanned aerial vehicle (UAV)-based ground pedestrian and vehicle detection with a small number of training datasets but strong luminance environment adaptability, a system that considers both environment perception computation and a lightweight deep learning [...] Read more.
In order to build a robust network for the unmanned aerial vehicle (UAV)-based ground pedestrian and vehicle detection with a small number of training datasets but strong luminance environment adaptability, a system that considers both environment perception computation and a lightweight deep learning network is proposed. Because the visible light camera is sensitive to complex environmental lights, the following computational steps are designed: First, entropy-based imaging luminance descriptors are calculated; after image data are transformed from RGB to Lab color space, the mean-subtracted and contrast-normalized (MSCN) values are computed for each component in Lab color space, and then information entropies were estimated using MSCN values. Second, environment perception was performed. A support vector machine (SVM) was trained to classify the imaging luminance into excellent, ordinary, and severe luminance degrees. The inputs of SVM are information entropies; the output is the imaging luminance degree. Finally, six improved Yolov3-tiny networks were designed for robust ground pedestrian and vehicle detections. Extensive experiment results indicate that our mean average precisions (MAPs) of pedestrian and vehicle detections can be better than ~80% and ~94%, respectively, which overmatch the corresponding results of ordinary Yolov3-tiny and some other deep learning networks. Full article
(This article belongs to the Section Networks)
Show Figures

Figure 1

15 pages, 4560 KB  
Article
Analysis of New Orthogonal Transforms for Digital Watermarking
by Piotr Bogacki and Andrzej Dziech
Sensors 2022, 22(7), 2628; https://doi.org/10.3390/s22072628 - 29 Mar 2022
Cited by 3 | Viewed by 2595
Abstract
The paper focuses on the application of new orthogonal transforms in digital watermarking. Novel types of transforms and their characteristics are presented. Potential methods for watermark embedding and recovery are also proposed. They assume embedding hidden information in the transform domains using the [...] Read more.
The paper focuses on the application of new orthogonal transforms in digital watermarking. Novel types of transforms and their characteristics are presented. Potential methods for watermark embedding and recovery are also proposed. They assume embedding hidden information in the transform domains using the luminance channel of the original image. Image spectra are obtained by dividing the original image into smaller blocks that then are further processed by performing the forward transform operation. A watermark is embedded by modifying the spectral coefficients with relatively low values. Since there are various types of transforms, the latter process is realized in an adaptive manner. The proposed solutions were evaluated by measuring the level of visual distortion with respect to the total size of the inserted data. Additionally, the bit error rate (BER) in the recovery phase is also analyzed. The elaborated methods seem to be useful for applications in digital signal and image processing where high imperceptibility and low BER are of great importance. New orthogonal transforms were proved to be useful in watermarking tasks, and in some cases, they can even outperform the classic DCT approach. Full article
Show Figures

Figure 1

19 pages, 30317 KB  
Article
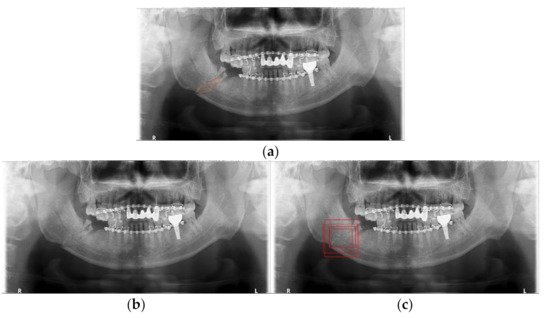
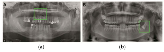
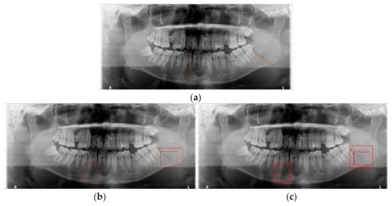
Automatic Detection of Mandibular Fractures in Panoramic Radiographs Using Deep Learning
by Dong-Min Son, Yeong-Ah Yoon, Hyuk-Ju Kwon, Chang-Hyeon An and Sung-Hak Lee
Diagnostics 2021, 11(6), 933; https://doi.org/10.3390/diagnostics11060933 - 22 May 2021
Cited by 46 | Viewed by 7234
Abstract
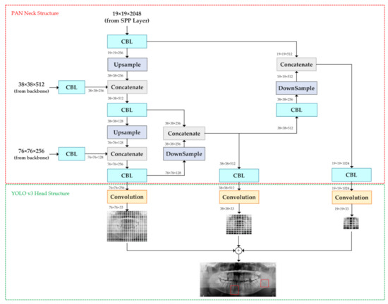
Mandibular fracture is one of the most frequent injuries in oral and maxillo-facial surgery. Radiologists diagnose mandibular fractures using panoramic radiography and cone-beam computed tomography (CBCT). Panoramic radiography is a conventional imaging modality, which is less complicated than CBCT. This paper proposes the [...] Read more.
Mandibular fracture is one of the most frequent injuries in oral and maxillo-facial surgery. Radiologists diagnose mandibular fractures using panoramic radiography and cone-beam computed tomography (CBCT). Panoramic radiography is a conventional imaging modality, which is less complicated than CBCT. This paper proposes the diagnosis method of mandibular fractures in a panoramic radiograph based on a deep learning system without the intervention of radiologists. The deep learning system used has a one-stage detection called you only look once (YOLO). To improve detection accuracy, panoramic radiographs as input images are augmented using gamma modulation, multi-bounding boxes, single-scale luminance adaptation transform, and multi-scale luminance adaptation transform methods. Our results showed better detection performance than the conventional method using YOLO-based deep learning. Hence, it will be helpful for radiologists to double-check the diagnosis of mandibular fractures. Full article
(This article belongs to the Section Machine Learning and Artificial Intelligence in Diagnostics)
Show Figures

Figure 1

21 pages, 6650 KB  
Article
GLAGC: Adaptive Dual-Gamma Function for Image Illumination Perception and Correction in the Wavelet Domain
by Wenyong Yu, Haiming Yao, Dan Li, Gangyan Li and Hui Shi
Sensors 2021, 21(3), 845; https://doi.org/10.3390/s21030845 - 27 Jan 2021
Cited by 18 | Viewed by 4807
Abstract
Low-contrast or uneven illumination in real-world images will cause a loss of details and increase the difficulty of pattern recognition. An automatic image illumination perception and adaptive correction algorithm, termed as GLAGC, is proposed in this paper. Based on Retinex theory, the illumination [...] Read more.
Low-contrast or uneven illumination in real-world images will cause a loss of details and increase the difficulty of pattern recognition. An automatic image illumination perception and adaptive correction algorithm, termed as GLAGC, is proposed in this paper. Based on Retinex theory, the illumination of an image is extracted through the discrete wavelet transform. Two features that characterize the image illuminance are creatively designed. The first feature is the spatial luminance distribution feature, which is applied to the adaptive gamma correction of local uneven lighting. The other feature is the global statistical luminance feature. Through a training set containing images with various illuminance conditions, the relationship between the image exposure level and the feature is estimated under the maximum entropy criterion. It is used to perform adaptive gamma correction on global low illumination. Moreover, smoothness preservation is performed in the high-frequency subband to preserve edge smoothness. To eliminate low-illumination noise after wavelet reconstruction, the adaptive stabilization factor is derived. Experimental results demonstrate the effectiveness of the proposed algorithm. By comparison, the proposed method yields comparable or better results than the state-of-art methods in terms of efficiency and quality. Full article
(This article belongs to the Section Intelligent Sensors)
Show Figures

Figure 1

25 pages, 33873 KB  
Article
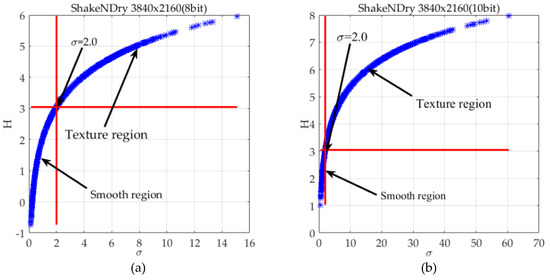
Perceptual Video Coding Scheme Using Just Noticeable Distortion Model Based on Entropy Filter
by Xin Cui, Zongju Peng, Gangyi Jiang, Fen Chen and Mei Yu
Entropy 2019, 21(11), 1095; https://doi.org/10.3390/e21111095 - 8 Nov 2019
Cited by 6 | Viewed by 3763
Abstract
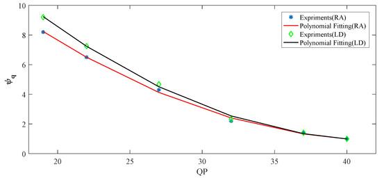
Because perceptual video coding (PVC) can reduce bitrates with negligible visual quality loss in video compression, a PVC scheme based on just noticeable distortion (JND) model is proposed for ultra-high definition video. Firstly, the proposed JND model is designed, considering the spatial JND [...] Read more.
Because perceptual video coding (PVC) can reduce bitrates with negligible visual quality loss in video compression, a PVC scheme based on just noticeable distortion (JND) model is proposed for ultra-high definition video. Firstly, the proposed JND model is designed, considering the spatial JND characteristics such as contrast sensitivity, luminance adaptation and saliency weight factor. Secondly, in order to perform precise JND suppression, the Gauss differential entropy (GDE) filter is designed to divide the image into smooth and complex texture region. Thirdly, through incorporating the proposed JND model into the encoding process, the transform coefficients are suppressed in harmonization with the transform/quantization process of high efficiency video coding (HEVC). In order to achieve the JND suppression effectively, a distortion compensation factor and distortion compensation control factor are incorporated to control the extent of distortion in the rate distortion optimization process. The experimental results show that the proposed PVC scheme can achieve a remarkable bitrate reduction of 32.98% for low delay (LD) configuration and 28.61% for random access (RA) configuration with a negligible subjective quality loss. Meanwhile, the proposed method only causes about average 12.94% and 22.45% encoding time increase under LD and RA configuration compared with an HEVC reference software, respectively. Full article
(This article belongs to the Section Signal and Data Analysis)
Show Figures

Figure 1

Back to TopTop