Sign in to use this feature.

Years

Between: -

Subjects

remove_circle_outline
remove_circle_outline
remove_circle_outline
remove_circle_outline
remove_circle_outline
remove_circle_outline
remove_circle_outline
remove_circle_outline
remove_circle_outline

Journals

Article Types

Countries / Regions

Search Results (67)

Search Parameters:
Keywords = low-altitude aerial survey

Order results
Result details
Results per page
Select all
Export citation of selected articles as:
29 pages, 5134 KB  
Article
Absolute Radiometric Calibration Evaluation of Uncrewed Aerial System (UAS) Headwall and MicaSense Sensors and Improving Data Quality Using the Empirical Line Method
by Mahesh Shrestha, Victoria Scholl, Aparajithan Sampath, Jeffrey Irwin, Travis Kropuenske, Josip Adams, Matthew Burgess and Lance Brady
Remote Sens. 2025, 17(22), 3738; https://doi.org/10.3390/rs17223738 - 17 Nov 2025
Viewed by 890
Abstract
The use of Uncrewed Aerial Systems (UASs) for remote sensing applications has increased significantly in recent years due to their low cost, operational flexibility, and rapid advancements in sensor technologies. In many cases, UAS platforms are considered viable alternatives to conventional satellite and [...] Read more.
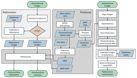
The use of Uncrewed Aerial Systems (UASs) for remote sensing applications has increased significantly in recent years due to their low cost, operational flexibility, and rapid advancements in sensor technologies. In many cases, UAS platforms are considered viable alternatives to conventional satellite and crewed airborne platforms, offering very high spatial, spectral, and temporal resolution data. However, the radiometric quality of UAS-acquired data has not received equivalent attention, particularly with respect to absolute calibration. In this study, we (1) evaluate the absolute radiometric performance of two commonly used UAS sensors: the Headwall Nano-Hyperspec hyperspectral sensor and the MicaSense RedEdge-MX Dual Camera multispectral system; (2) assess the effectiveness of the Empirical Line Method (ELM) in improving the radiometric accuracy of reflectance products generated by these sensors; and (3) investigate the influence of calibration target characteristics—including size, material type, reflectance intensity, and quantity—on the performance of ELM for UAS data. A field campaign was conducted jointly by the U.S. Geological Survey (USGS) Earth Resources Observation and Science (EROS) Center and the USGS National Uncrewed Systems Office (NUSO) from 15 to 18 July 2023, at the USGS EROS Ground Validation Radiometer (GVR) site in Sioux Falls, South Dakota, USA, over a 160 m × 160 m vegetated area. Absolute calibration accuracy was evaluated by comparing UAS sensor-derived reflectance to in situ measurements of the site. Results indicate that the Headwall Nano-Hyperspec and MicaSense sensors underestimated reflectance by approximately 0.05 and 0.015 reflectance units, respectively. While the MicaSense sensor demonstrated better inherent radiometric accuracy, it exhibited saturation over bright targets due to limitations in its automatic gain and exposure settings. Application of the ELM using just two calibration targets reduced discrepancies to within 0.005 reflectance units. Reflectance products generated using various target materials—such as felt, melamine, or commercially available validation targets—showed comparable agreement with in situ measurements when used with the Nano-Hyperspec sensor. Furthermore, increasing the number of calibration targets beyond two did not yield measurable improvements in calibration accuracy. At a flight altitude of 200 ft above ground level (AGL), a target size of 0.6 m × 0.6 m or larger was sufficient to provide pure pixels for ELM implementation, whereas smaller targets (e.g., 0.3 m × 0.3 m) posed challenges in isolating pure pixels. Overall, the standard manufacturer-recommended calibration procedures were insufficient for achieving high radiometric accuracy with the tested sensors, which may restrict their applicability in scenarios requiring greater accuracy and precision. The use of the ELM significantly improved data quality, enhancing the reliability and applicability of UAS-based remote sensing in contexts requiring high precision and accuracy. Full article
Show Figures

Figure 1

51 pages, 2099 KB  
Review
Secure and Intelligent Low-Altitude Infrastructures: Synergistic Integration of IoT Networks, AI Decision-Making and Blockchain Trust Mechanisms
by Yuwen Ye, Xirun Min, Xiangwen Liu, Xiangyi Chen, Kefan Cao, S. M. Ruhul Kabir Howlader and Xiao Chen
Sensors 2025, 25(21), 6751; https://doi.org/10.3390/s25216751 - 4 Nov 2025
Viewed by 2141
Abstract
The low-altitude economy (LAE), encompassing urban air mobility, drone logistics and sub 3000 m aerial surveillance, demands secure, intelligent infrastructures to manage increasingly complex, multi-stakeholder operations. This survey evaluates the integration of Internet of Things (IoT) networks, artificial intelligence (AI) decision-making and blockchain [...] Read more.
The low-altitude economy (LAE), encompassing urban air mobility, drone logistics and sub 3000 m aerial surveillance, demands secure, intelligent infrastructures to manage increasingly complex, multi-stakeholder operations. This survey evaluates the integration of Internet of Things (IoT) networks, artificial intelligence (AI) decision-making and blockchain trust mechanisms as foundational enablers for next-generation LAE ecosystems. IoT sensor arrays deployed at ground stations, unmanned aerial vehicles (UAVs) and vertiports form a real-time data fabric that records variables from air traffic density to environmental parameters. These continuous data streams empower AI models ranging from predictive analytics and computer vision (CV) to multi-agent reinforcement learning (MARL) and large language model (LLM) reasoning to optimize flight paths, identify anomalies and coordinate swarm behaviors autonomously. In parallel, blockchain architectures furnish immutable audit trails for regulatory compliance, support secure device authentication via decentralized identifiers (DIDs) and automate contractual exchanges for services such as airspace leasing or payload delivery. By examining current research and practical deployments, this review demonstrates how the synergistic application of IoT, AI and blockchain can bolster operational efficiency, resilience and trustworthiness across the LAE landscape. Full article
Show Figures

Figure 1

39 pages, 2466 KB  
Review
Resource Allocation Techniques in Aerial-Assisted Vehicular Edge Computing: A Review of Recent Progress
by Sangman Moh
Electronics 2025, 14(18), 3626; https://doi.org/10.3390/electronics14183626 - 12 Sep 2025
Viewed by 1442
Abstract
Aerial-assisted vehicular edge computing (AVEC) has emerged as a transformative approach to addressing the limitations of traditional vehicular edge computing (VEC) in dynamic vehicular environments. By integrating platforms such as unmanned aerial vehicles (UAVs), high-altitude platforms (HAPs), and satellites, AVEC systems offer enhanced [...] Read more.
Aerial-assisted vehicular edge computing (AVEC) has emerged as a transformative approach to addressing the limitations of traditional vehicular edge computing (VEC) in dynamic vehicular environments. By integrating platforms such as unmanned aerial vehicles (UAVs), high-altitude platforms (HAPs), and satellites, AVEC systems offer enhanced scalability, flexibility, and responsiveness, enabling efficient resource allocation and adaptive decision-making. This paper presents a comprehensive survey of resource allocation techniques in AVEC, addressing both traditional and reinforcement learning-based approaches. These techniques aim to optimize the allocation of bandwidth, computation, and energy resources across heterogeneous platforms, ensuring reliable and efficient operations in diverse scenarios. Additionally, the study examines key challenges inherent in AVEC, including achieving seamless interoperability among diverse platforms, addressing scalability in large-scale systems, and adapting to real-time environmental dynamics. To address these challenges, the paper proposes future research directions, such as leveraging advanced technologies like quantum computing for solving complex optimization problems, employing tiny machine learning (TinyML) to enable resource-efficient intelligence on low-power devices, and predictive task offloading to enhance proactive resource management. By presenting a detailed analysis of existing techniques and identifying critical research opportunities, this paper seeks to guide researchers and practitioners in developing more efficient, secure, and adaptive AVEC systems. The insights from this study contribute to advancing the design and deployment of resilient intelligent transportation networks, paving the way for the next generation of vehicular connectivity. Full article
(This article belongs to the Special Issue Unmanned Aircraft Systems with Autonomous Navigation, 2nd Edition)
Show Figures

Figure 1

20 pages, 5971 KB  
Article
A Novel UAV- and AI-Based Remote Sensing Approach for Quantitative Monitoring of Jellyfish Populations: A Case Study of Acromitus flagellatus in Qinglan Port
by Fang Zhang, Shuo Wang, Yanhao Qiu, Nan Wang, Song Sun and Hongsheng Bi
Remote Sens. 2025, 17(17), 3020; https://doi.org/10.3390/rs17173020 - 31 Aug 2025
Viewed by 1302
Abstract
The frequency of jellyfish blooms in marine ecosystems has been rising globally, attracting significant attention from the scientific community and the general public. Low-altitude remote sensing with Unmanned Aerial Vehicles (UAVs) offers a promising approach for rapid, large-scale, and automated image acquisition, making [...] Read more.
The frequency of jellyfish blooms in marine ecosystems has been rising globally, attracting significant attention from the scientific community and the general public. Low-altitude remote sensing with Unmanned Aerial Vehicles (UAVs) offers a promising approach for rapid, large-scale, and automated image acquisition, making it an effective tool for jellyfish population monitoring. This study employed UAVs for extensive sea surface surveys, achieving quantitative monitoring of the spatial distribution of jellyfish and optimizing flight altitude through gradient experiments. We developed a “bell diameter measurement model” for estimating jellyfish bell diameters from aerial images and used the Mask R-CNN algorithm to identify and count jellyfish automatically. This method was tested in Qinglan Port, where we monitored Acromitus flagellatus populations from mid-April to mid-May 2021 and late May 2023. Our results show that the UAVs can monitor jellyfish with bell diameters of 5 cm or more, and the optimal flight height is 100–150 m. The bell diameter measurement model, defined as L = 0.0103 × H × N + 0.1409, showed no significant deviation from field measurements. Compared to visual identification by human experts, the automated method achieved high accuracy while reducing labor and time costs. Case analysis revealed that the abundance of A. flagellatus in Qinglan Port initially increased and then decreased from mid-April to mid-May 2021, displaying a distinct patchy distribution. During this period, the average bell diameter gradually increased from 15.0 ± 3.4 cm to 15.5 ± 4.3 cm, with observed sizes ranging from 8.2 to 24.5 cm. This study introduces a novel, efficient, and cost-effective UAV-based method for quantitative monitoring of large jellyfish populations in surface waters, with broad applicability. Full article
Show Figures

Figure 1

20 pages, 21648 KB  
Article
Spatial–Temporal Heterogeneity of Wetlands in the Alpine Mountains of the Shule River Basin on the Northeastern Edge of the Qinghai–Tibet Plateau
by Shuya Tai, Donghui Shangguan, Jinkui Wu, Rongjun Wang and Da Li
Remote Sens. 2025, 17(6), 976; https://doi.org/10.3390/rs17060976 - 10 Mar 2025
Viewed by 1304
Abstract
Alpine wetland ecosystems, as important carbon sinks and water conservation areas, possess unique ecological functions. Driven by climate change and human activities, the spatial distribution changes in alpine wetlands directly affect the ecosystems and water resource management within a basin. To further refine [...] Read more.
Alpine wetland ecosystems, as important carbon sinks and water conservation areas, possess unique ecological functions. Driven by climate change and human activities, the spatial distribution changes in alpine wetlands directly affect the ecosystems and water resource management within a basin. To further refine the evolution processes of different types of alpine wetlands in different zones of a basin, this study combined multiple field surveys, unmanned aerial vehicle (UAV) flights, and high-resolution images. Based on the Google Earth Engine (GEE) cloud platform, we constructed a Random Forest model to identify and extract alpine wetlands in the Shule River Basin over a long-term period from 1987 to 2021. The results indicated that the accuracy of the extraction based on this method exceeded 90%; the main wetland types are marsh, swamp meadow, and river and lake water bodies; and the spatial–temporal distribution of each wetland type has obvious heterogeneity. In total, 90% of the swamp meadows areas were mainly scattered throughout the study area’s section 3700 to 4300 m above sea level (a.s.l.), and 80% of the marshes areas were concentrated in the Dang River source 3200 m above sea level. From 1987 to 2021, the alpine wetland in the study area showed an overall expansion trend. The total area of the wetland increased by 51,451.8 ha and the area increased by 53.5%. However, this expansion mainly occurred in the elevation zone below 4000 m after 2004, and low-altitude marsh wetland primarily dominated the expansion. The analysis of the spatial–temporal heterogeneity of alpine wetlands can provide a scientific basis for the attribution analysis of the change in alpine wetlands in inland water conservation areas, as well as for protection and rational development and utilization, and promote the healthy development of ecological environments in nature reserves. Full article
Show Figures

Figure 1

30 pages, 578 KB  
Review
Recent Research Progress on Ground-to-Air Vision-Based Anti-UAV Detection and Tracking Methodologies: A Review
by Arowa Yasmeen and Ovidiu Daescu
Drones 2025, 9(1), 58; https://doi.org/10.3390/drones9010058 - 15 Jan 2025
Cited by 7 | Viewed by 7272
Abstract
Unmanned Aerial Vehicles (UAVs) are increasingly gaining popularity, and their consistent prevalence in various applications such as surveillance, search and rescue, and environmental monitoring requires the development of specialized policies for UAV traffic management. Integrating this novel aerial traffic into existing airspace frameworks [...] Read more.
Unmanned Aerial Vehicles (UAVs) are increasingly gaining popularity, and their consistent prevalence in various applications such as surveillance, search and rescue, and environmental monitoring requires the development of specialized policies for UAV traffic management. Integrating this novel aerial traffic into existing airspace frameworks presents unique challenges, particularly regarding safety and security. Consequently, there is an urgent need for robust contingency management systems, such as Anti-UAV technologies, to ensure safe air traffic. This survey paper critically examines the recent advancements in ground-to-air vision-based Anti-UAV detection and tracking methodologies, addressing the many challenges inherent in UAV detection and tracking. Our study examines recent UAV detection and tracking algorithms, outlining their operational principles, advantages, and disadvantages. Publicly available datasets specifically designed for Anti-UAV research are also thoroughly reviewed, providing insights into their characteristics and suitability. Furthermore, this survey explores the various Anti-UAV systems being developed and deployed globally, evaluating their effectiveness in facilitating the integration of small UAVs into low-altitude airspace. The study aims to provide researchers with a well-rounded understanding of the field by synthesizing current research trends, identifying key technological gaps, and highlighting promising directions for future research and development in Anti-UAV technologies. Full article
(This article belongs to the Special Issue Unmanned Traffic Management Systems)
Show Figures

Figure 1

20 pages, 9743 KB  
Article
UAV-Based Survey of the Earth Pyramids at the Kuklica Geosite (North Macedonia)
by Ivica Milevski, Bojana Aleksova and Slavoljub Dragićević
Heritage 2025, 8(1), 6; https://doi.org/10.3390/heritage8010006 - 26 Dec 2024
Cited by 3 | Viewed by 2878
Abstract
This paper presents methods for a UAV-based survey of the site “Kuklica” near Kratovo, North Macedonia. Kuklica is a rare natural complex with earth pyramids, and because of its exceptional scientific, educational, touristic, and cultural significance, it was proclaimed to be a Natural [...] Read more.
This paper presents methods for a UAV-based survey of the site “Kuklica” near Kratovo, North Macedonia. Kuklica is a rare natural complex with earth pyramids, and because of its exceptional scientific, educational, touristic, and cultural significance, it was proclaimed to be a Natural Monument in 2008. However, after the proclamation, the interest in visiting this site and the threats in terms of its potential degradation rapidly grew, increasing the need for a detailed survey of the site and monitoring. Given the site’s small size (0.5 km2), the freely available satellite images and digital elevation models are not suitable for comprehensive analysis and monitoring of the site, especially in terms of the individual forms within the site. Instead, new tools are increasingly being used for such tasks, including UAVs (unmanned aerial vehicles) and LiDAR (Light Detection and Ranging). Since professional LiDAR is very expensive and still not readily available, we used a low-cost UAV (DJI Mini 4 Pro) to carry out a detailed survey. First, the flight path, the altitude of the UAV, the camera angle, and the photo recording intervals were precisely planned and defined. Also, the ground markers (checkpoints) were carefully selected. Then, the photos taken by the drone were aligned and processed using Agisoft Metashape software (v. 2.1.4), producing a digital elevation model and orthophoto imagery with a very high (sub-decimeter) resolution. Following this procedure, more than 140 earth pyramids were delineated, ranging in height from 1 to 2 m and to 30 m at their highest. At this stage, a very accurate UAV-based 3D model of the most remarkable earth pyramids was developed (the accuracy was checked using the iPhone 14 Pro LiDAR module), and their morphometrical properties were calculated. Also, the site’s erosion rate and flash flood potential were calculated, showing high susceptibility to both. The final goal was to monitor the changes and to minimize the degradation of the unique landscape, thus better protecting the geosite and its value. Full article
(This article belongs to the Section Geoheritage and Geo-Conservation)
Show Figures

Figure 1

24 pages, 6941 KB  
Article
Discriminating Seagrasses from Green Macroalgae in European Intertidal Areas Using High-Resolution Multispectral Drone Imagery
by Simon Oiry, Bede Ffinian Rowe Davies, Ana I. Sousa, Philippe Rosa, Maria Laura Zoffoli, Guillaume Brunier, Pierre Gernez and Laurent Barillé
Remote Sens. 2024, 16(23), 4383; https://doi.org/10.3390/rs16234383 - 23 Nov 2024
Cited by 4 | Viewed by 2514
Abstract
Coastal areas support seagrass meadows, which offer crucial ecosystem services, including erosion control and carbon sequestration. However, these areas are increasingly impacted by human activities, leading to habitat fragmentation and seagrass decline. In situ surveys, traditionally performed to monitor these ecosystems, face limitations [...] Read more.
Coastal areas support seagrass meadows, which offer crucial ecosystem services, including erosion control and carbon sequestration. However, these areas are increasingly impacted by human activities, leading to habitat fragmentation and seagrass decline. In situ surveys, traditionally performed to monitor these ecosystems, face limitations on temporal and spatial coverage, particularly in intertidal zones, prompting the addition of satellite data within monitoring programs. Yet, satellite remote sensing can be limited by too coarse spatial and/or spectral resolutions, making it difficult to discriminate seagrass from other macrophytes in highly heterogeneous meadows. Drone (unmanned aerial vehicle—UAV) images at a very high spatial resolution offer a promising solution to address challenges related to spatial heterogeneity and the intrapixel mixture. This study focuses on using drone acquisitions with a ten spectral band sensor similar to that onboard Sentinel-2 for mapping intertidal macrophytes at low tide (i.e., during a period of emersion) and effectively discriminating between seagrass and green macroalgae. Nine drone flights were conducted at two different altitudes (12 m and 120 m) across heterogeneous intertidal European habitats in France and Portugal, providing multispectral reflectance observation at very high spatial resolution (8 mm and 80 mm, respectively). Taking advantage of their extremely high spatial resolution, the low altitude flights were used to train a Neural Network classifier to discriminate five taxonomic classes of intertidal vegetation: Magnoliopsida (Seagrass), Chlorophyceae (Green macroalgae), Phaeophyceae (Brown algae), Rhodophyceae (Red macroalgae), and benthic Bacillariophyceae (Benthic diatoms), and validated using concomitant field measurements. Classification of drone imagery resulted in an overall accuracy of 94% across all sites and images, covering a total area of 467,000 m2. The model exhibited an accuracy of 96.4% in identifying seagrass. In particular, seagrass and green algae can be discriminated. The very high spatial resolution of the drone data made it possible to assess the influence of spatial resolution on the classification outputs, showing a limited loss in seagrass detection up to about 10 m. Altogether, our findings suggest that the MultiSpectral Instrument (MSI) onboard Sentinel-2 offers a relevant trade-off between its spatial and spectral resolution, thus offering promising perspectives for satellite remote sensing of intertidal biodiversity over larger scales. Full article
(This article belongs to the Section Ecological Remote Sensing)
Show Figures

Figure 1

25 pages, 17449 KB  
Article
Using UAV RGB Images for Assessing Tree Species Diversity in Elevation Gradient of Zao Mountains
by Thi Cam Nhung Tran, Maximo Larry Lopez Caceres, Sergi Garcia i Riera, Marco Conciatori, Yoshiki Kuwabara, Ching-Ying Tsou and Yago Diez
Remote Sens. 2024, 16(20), 3831; https://doi.org/10.3390/rs16203831 - 15 Oct 2024
Cited by 3 | Viewed by 2837
Abstract
Vegetation biodiversity in mountainous regions is controlled by altitudinal gradients and their corresponding microclimate. Higher temperatures, shorter snow cover periods, and high variability in the precipitation regime might lead to changes in vegetation distribution in mountains all over the world. In this study, [...] Read more.
Vegetation biodiversity in mountainous regions is controlled by altitudinal gradients and their corresponding microclimate. Higher temperatures, shorter snow cover periods, and high variability in the precipitation regime might lead to changes in vegetation distribution in mountains all over the world. In this study, we evaluate vegetation distribution along an altitudinal gradient (1334–1667 m.a.s.l.) in the Zao Mountains, northeastern Japan, by means of alpha diversity indices, including species richness, the Shannon index, and the Simpson index. In order to assess vegetation species and their characteristics along the mountain slope selected, fourteen 50 m × 50 m plots were selected at different altitudes and scanned with RGB cameras attached to Unmanned Aerial Vehicles (UAVs). Image analysis revealed the presence of 12 dominant tree and shrub species of which the number of individuals and heights were validated with fieldwork ground truth data. The results showed a significant variability in species richness along the altitudinal gradient. Species richness ranged from 7 to 11 out of a total of 12 species. Notably, species such as Fagus crenata, despite their low individual numbers, dominated the canopy area. In contrast, shrub species like Quercus crispula and Acer tschonoskii had high individual numbers but covered smaller canopy areas. Tree height correlated well with canopy areas, both representing tree size, which has a strong relationship with species diversity indices. Species such as F. crenata, Q. crispula, Cornus controversa, and others have an established range of altitudinal distribution. At high altitudes (1524–1653 m), the average shrubs’ height is less than 4 m, and the presence of Abies mariesii is negligible because of high mortality rates caused by a severe bark beetle attack. These results highlight the complex interactions between species abundance, canopy area, and altitude, providing valuable insights into vegetation distribution in mountainous regions. However, species diversity indices vary slightly and show some unusually low values without a clear pattern. Overall, these indices are higher at lower altitudes, peak at mid-elevations, and decrease at higher elevations in the study area. Vegetation diversity indices did not show a clear downward trend with altitude but depicted a vegetation composition at different altitudes as controlled by their surrounding environment. Finally, UAVs showed their significant potential for conducting large-scale vegetation surveys reliably and in a short time, with low costs and low manpower. Full article
(This article belongs to the Special Issue Biomass Remote Sensing in Forest Landscapes II)
Show Figures

Figure 1

17 pages, 9121 KB  
Article
A Proposed Method for Assessing the Spatio-Temporal Distribution of Carcharhinus melanopterus (Quoy and Gaimard, 1824) in Shallow Waters Using a UAV: A Study Conducted in Koh Tao, Thailand
by Andrea Di Tommaso, Sureerat Sailar, Francesco Luigi Leonetti, Emilio Sperone and Gianni Giglio
Diversity 2024, 16(10), 606; https://doi.org/10.3390/d16100606 - 1 Oct 2024
Cited by 1 | Viewed by 1662
Abstract
In this study, we propose a method for assessing the temporal and spatial distribution of Carcharhinus melanopterus in shallow waters using unmanned aerial vehicles (UAVs). Aerial surveys were conducted in Tien Og Bay (Koh Tao, Thailand) thrice daily (morning, afternoon, evening) along a [...] Read more.
In this study, we propose a method for assessing the temporal and spatial distribution of Carcharhinus melanopterus in shallow waters using unmanned aerial vehicles (UAVs). Aerial surveys were conducted in Tien Og Bay (Koh Tao, Thailand) thrice daily (morning, afternoon, evening) along a 360 m transect at a 30 m altitude. Environmental factors, including cloudiness, sea conditions, wind, tide, and anthropogenic disturbance, were recorded for each time slot. We developed a Python/AppleScript application to facilitate individual counting, correlating sightings with GPS data and measuring pixel-based length. Abundance varied significantly across time slots (p < 0.001), with a strong morning preference, and was influenced by tide (p = 0.040), favoring low tide. Additionally, abundance related to anthropogenic disturbance (p = 0.048), being higher when anthropogenic activity was absent. Spatial distribution analysis indicated time-related, sector-based abundance differences (p < 0.001). Pixel-based length was converted to Total Length, identifying juveniles. They exhibited a strong sector preference (p < 0.001) irrespective of the time of day. Juvenile abundance remained relatively stable throughout the day, constituting 94.1% of afternoon observations. Between 2020 and 2022, an underwater video survey was conducted to determine the sex ratio of the individuals. Only females and juveniles were sighted in the bay. Full article
(This article belongs to the Special Issue Shark Ecology)
Show Figures

Figure 1

18 pages, 14491 KB  
Article
Influence of Main Flight Parameters on the Performance of Stand-Level Growing Stock Volume Inventories Using Budget Unmanned Aerial Vehicles
by Marek Lisańczuk, Grzegorz Krok, Krzysztof Mitelsztedt and Justyna Bohonos
Forests 2024, 15(8), 1462; https://doi.org/10.3390/f15081462 - 20 Aug 2024
Viewed by 1822
Abstract
Low-altitude aerial photogrammetry can be an alternative source of forest inventory data and a practical tool for rapid forest attribute updates. The availability of low-cost unmanned aerial systems (UASs) and continuous technological advances in terms of their flight duration and automation capabilities makes [...] Read more.
Low-altitude aerial photogrammetry can be an alternative source of forest inventory data and a practical tool for rapid forest attribute updates. The availability of low-cost unmanned aerial systems (UASs) and continuous technological advances in terms of their flight duration and automation capabilities makes these solutions interesting tools for supporting various forest management needs. However, any practical application requires a priori empirical validation and optimization steps, especially if it is to be used under different forest conditions. This study investigates the influence of the main flight parameters, i.e., ground sampling distance and photo overlap, on the performance of individual tree detection (ITD) stand-level forest inventories, based on photogrammetric data obtained from budget unmanned aerial systems. The investigated sites represented the most common forest conditions in the Polish lowlands. The results showed no direct influence of the investigated factors on growing stock volume predictions within the analyzed range, i.e., overlap from 80 × 80 to 90 × 90% and GSD from 2 to 6 cm. However, we found that the tree detection ratio had an influence on estimation errors, which ranged from 0.6 to 15.3%. The estimates were generally coherent across repeated flights and were not susceptible to the weather conditions encountered. The study demonstrates the suitability of the ITD method for small-area forest inventories using photogrammetric UAV data, as well as its potential optimization for larger-scale surveys. Full article
Show Figures

Figure 1

15 pages, 3459 KB  
Article
Real-Time 3D Reconstruction for the Conservation of the Great Wall’s Cultural Heritage Using Depth Cameras
by Lingyu Xu, Yang Xu, Ziyan Rao and Wenbin Gao
Sustainability 2024, 16(16), 7024; https://doi.org/10.3390/su16167024 - 16 Aug 2024
Cited by 10 | Viewed by 3102
Abstract
The Great Wall, a pivotal part of Chinese cultural heritage listed on the World Heritage List since 1987, confronts challenges stemming from both natural deterioration and anthropogenic damage. Traditional conservation strategies are impeded by the Wall’s vast geographical spread, substantial costs, and the [...] Read more.
The Great Wall, a pivotal part of Chinese cultural heritage listed on the World Heritage List since 1987, confronts challenges stemming from both natural deterioration and anthropogenic damage. Traditional conservation strategies are impeded by the Wall’s vast geographical spread, substantial costs, and the inefficiencies associated with conventional surveying techniques such as manual surveying, laser scanning, and low-altitude aerial photography. These methods often struggle to capture the Wall’s intricate details, resulting in limitations in field operations and practical applications. In this paper, we propose a novel framework utilizing depth cameras for the efficient real-time 3D reconstruction of the Great Wall. To overcome the challenge of the high complexity of reconstruction, we generate multi-level geometric features from raw depth images for hierarchical computation guidance. On one hand, the local set of sparse features serve as basic cues for multi-view-based reconstruction. On the other hand, the global set of dense features are employed for optimization guidance during reconstruction. The proposed framework facilitates the real-time, precise 3D reconstruction of the Great Wall in the wild, thereby significantly enhancing the capabilities of traditional surveying methods for the Great Wall. This framework offers a novel and efficient digital approach for the conservation and restoration of the Great Wall’s cultural heritage. Full article
(This article belongs to the Special Issue Heritage Preservation and Tourism Development)
Show Figures

Figure 1

13 pages, 16692 KB  
Article
Assessment of Ground and Drone Surveys of Large Waterbird Breeding Rookeries: A Comparative Study
by Roxane J. Francis and Kate J. Brandis
Drones 2024, 8(4), 135; https://doi.org/10.3390/drones8040135 - 2 Apr 2024
Cited by 4 | Viewed by 3268
Abstract
Assessing nesting metrics in large waterbird breeding rookeries is challenging due to their size and accessibility. Drones offer a promising solution, but their comparability with ground surveys remains debated. In our study, we directly compared ground and drone data collected simultaneously over the [...] Read more.
Assessing nesting metrics in large waterbird breeding rookeries is challenging due to their size and accessibility. Drones offer a promising solution, but their comparability with ground surveys remains debated. In our study, we directly compared ground and drone data collected simultaneously over the same breeding areas. Drones excel in accessing remote terrain, enhancing coverage, mapping colony extent and reducing sampling bias. However, flying at the low altitudes required to capture young chicks in nests within densely populated rookeries poses challenges, often requiring observer presence and diminishing the distance advantage. Drones enable rapid data collection and facilitate accurate ibis chick counts, particularly at the “runner” stage when chicks are very mobile, and our surveys found significant differences in the counts between drone and ground surveys at this nesting stage. Ground surveys, on the other hand, provide valuable contextual observations, including water variables and sensory cues concerning the health of the colony. Both methods offer unique insights, with drones providing high-resolution aerial data and ground surveys complementing with human observations. Integrating both methods is ideal for comprehensive waterbird monitoring and conservation. Full article
(This article belongs to the Special Issue Drone Advances in Wildlife Research: 2nd Edition)
Show Figures

Figure 1

14 pages, 9816 KB  
Article
UAV Photogrammetric Surveys for Tree Height Estimation
by Giuseppina Vacca and Enrica Vecchi
Drones 2024, 8(3), 106; https://doi.org/10.3390/drones8030106 - 20 Mar 2024
Cited by 12 | Viewed by 4390
Abstract
In the context of precision agriculture (PA), geomatic surveys exploiting UAV (unmanned aerial vehicle) platforms allow the dimensional characterization of trees. This paper focuses on the use of low-cost UAV photogrammetry to estimate tree height, as part of a project for the phytoremediation [...] Read more.
In the context of precision agriculture (PA), geomatic surveys exploiting UAV (unmanned aerial vehicle) platforms allow the dimensional characterization of trees. This paper focuses on the use of low-cost UAV photogrammetry to estimate tree height, as part of a project for the phytoremediation of contaminated soils. Two study areas with different characteristics in terms of mean tree height (5 m; 0.7 m) are chosen to test the procedure even in a challenging context. Three campaigns are performed in an olive grove (Area 1) at different flying altitudes (30 m, 40 m, and 50 m), and one UAV flight is available for Area 2 (42 m of altitude), where three species are present: oleander, lentisk, and poplar. The workflow involves the elaboration of the UAV point clouds through the SfM (structure from motion) approach, digital surface models (DSMs), vegetation filtering, and a GIS-based analysis to obtain canopy height models (CHMs) for height extraction based on a local maxima approach. UAV-derived heights are compared with in-field measurements, and promising results are obtained for Area 1, confirming the applicability of the procedure for tree height extraction, while the application in Area 2 (shorter tree seedlings) is more problematic. Full article
(This article belongs to the Section Drones in Agriculture and Forestry)
Show Figures

Figure 1

13 pages, 7015 KB  
Article
Evaluating the Use of a Thermal Sensor to Detect Small Ground-Nesting Birds in Semi-Arid Environments during Winter
by J. Silverio Avila-Sanchez, Humberto L. Perotto-Baldivieso, Lori D. Massey, J. Alfonso Ortega-S., Leonard A. Brennan and Fidel Hernández
Drones 2024, 8(2), 64; https://doi.org/10.3390/drones8020064 - 15 Feb 2024
Cited by 4 | Viewed by 4417
Abstract
Aerial wildlife surveys with fixed-wing airplanes and helicopters are used more often than on-the-ground field surveys to cover areas that are both extensive and often inaccessible. Drones with high-resolution thermal sensors are being widely accepted as research tools to aid in monitoring wildlife [...] Read more.
Aerial wildlife surveys with fixed-wing airplanes and helicopters are used more often than on-the-ground field surveys to cover areas that are both extensive and often inaccessible. Drones with high-resolution thermal sensors are being widely accepted as research tools to aid in monitoring wildlife species and their habitats. Therefore, our goal was to assess the feasibility of detecting northern bobwhite quail (Colinus virginianus, hereafter ‘bobwhite’) using drones with a high-resolution thermal sensor. Our objectives were (1) to identify the altitudes at which bobwhites can be detected and (2) compare the two most used color palettes to detect species (black-hot and isotherm). We achieved this goal by performing drone flights at different altitudes over caged tame bobwhites and capturing still images and video recordings at altitudes from 18 to 42 m. We did not observe or detect any obvious signs of distress, movement, or fluttering of bobwhites inside cages caused by the noise or presence of the drone during data acquisition. We observed the highest counts of individual bobwhites with the black-hot thermal palette at 18 m (92%; x¯ = 47 bobwhites; SE = 0.41) and at 24 m (81%; x¯ = 41 bobwhites; SE = 0.89). The isotherm thermal palette had lower count proportions. The use of video to count quail was not feasible due to the low resolution of the video and the species size. Flying drones with high-resolution thermal sensors provided reliable imagery to detect roosting bobwhite individuals in South Texas during the winter. Full article
Show Figures

Figure 1

Back to TopTop