Resource Allocation Techniques in Aerial-Assisted Vehicular Edge Computing: A Review of Recent Progress
Abstract
1. Introduction
1.1. Related Surveys
1.2. Contributions
- Integrated overview: Unlike prior surveys that focused on specific aspects of VEC or UAV-assisted edge computing, this survey provides a comprehensive overview of resource management strategies that integrate both domains. This highlights the enhancements that aerial platforms bring to vehicular networks by addressing key design issues.
- Incorporation of the latest technologies: This survey encapsulates the latest advancements in technology and methodologies, including ML algorithms, heuristic techniques, and RL approaches. It reviews these approaches and provides a comparative analysis of their applications in AVEC systems, offering insights into their effectiveness and limitations.
- Detailed analysis of performance metrics: We conducted an exhaustive analysis of essential performance metrics, such as latency, energy consumption, throughput, and computational overhead. This analysis is crucial for understanding the tradeoffs and optimization opportunities within different resource allocation technique.
- Comparative review of existing techniques: This survey offers a comparative review of recent research on resource management in AVEC. It presents a comprehensive review of the current findings and emerging trends, helping researchers understand the landscape of this field and exploit innovative topics for future investigation.
- Identification of research gaps and future directions: One of the key contributions of this survey is to identify current research gaps and suggest future research directions. This helps set a research agenda and promotes interdisciplinary approaches to address the immerging and complicated challenges of AVEC.
1.3. Organization of the Survey
- Section 2 describes the foundational concepts necessary for understanding the VEC and its aerial-assisted enhancements.
- Section 3 discusses the key design considerations necessary to optimize the resources in AVEC systems.
- Section 4 reviews various resource management techniques for AVEC, such as heuristic methods, ML, and reinforcement learning. This section focuses on the manner in which these techniques improve resource management in AVEC.
- Section 5 provides a comparison of the various resource management techniques used in AVEC, highlighting their advantages and disadvantages.
- Section 6 highlights the current challenges and suggests future directions for research, emphasizing the need for smarter resource management solutions.
- Section 7 concludes the paper by summarizing the main points and highlighting the importance of advanced resource management in enhancing VEC through aerial assistance.
2. Fundamentals of Aerial-Assisted Vehicular Edge Computing
2.1. Vehicular Edge Computing
2.2. Aerial-Assisted Vehicular Edge Computing
2.3. Resource Allocation in AVEC
2.3.1. Transmission Power Allocation
2.3.2. Computational Resource Allocation
- Processing capabilities: The computational capability of the available computing nodes.
- Task urgency: Tasks with stricter deadlines require faster processing resources.
- Energy efficiency: Balancing energy consumption for local execution and task offloading.
2.3.3. Bandwidth Allocation
- Dynamic vehicular environments: Rapid changes in network topologies owing to vehicle mobility require adaptive bandwidth allocation strategies.
- Competing resource demands: Vehicles and edge devices compete for limited bandwidth, necessitating prioritization based on application needs, such as safety-critical versus noncritical tasks.
- Interference management: High vehicular density can lead to interference, further complicating bandwidth allocation.
- Static allocation: Predefined bandwidth allocation based on fixed priorities. This method is simple but lacks adaptability to dynamic conditions.
- Dynamic allocation: Adaptive methods that adjust the bandwidth allocation in real-time based on traffic demands, channel conditions, and application requirements. Machine learning (ML) and optimization algorithms are increasingly used to predict bandwidth requirements and allocate resources efficiently.
2.3.4. Basic System Model in AVEC
- Vehicles as mobile nodes: Vehicles act as both data sources and edge devices, capable of processing tasks locally or offloading them to nearby RSUs, base stations (BSs), or aerial platforms. They are equipped with onboard units that perform computational, storage, and communication tasks [41].
- RSUs: RSUs are deployed along roads to provide localized computational support and communication infrastructure. They act as fixed-edge nodes that enable vehicles within their range to offload computational tasks and access edge services [42].
- Aerial platforms: UAVs and HAPs serve as mobile edge nodes, dynamically extending the reach of a VEC system [43,44]. They are particularly effective in areas with sparse RSU deployments or peak network loads. Satellites can also act as cloud servers with high coverage and computational capacity [45].
- Base stations: BSs are fixed-edge nodes in an AVEC system that provide stable computational and communication support. They ensure seamless connectivity within coverage areas and facilitate task offloading from vehicles. BSs are critical in high-density urban regions and offer consistent low-latency services. They also act as intermediaries between vehicles, RSUs, and aerial platforms, ensuring efficient resource allocation and system stability [46,47].
3. Key Design Considerations
3.1. Task Offloading Strategy
3.1.1. Binary Offloading
3.1.2. Partial Offloading
3.1.3. Hybrid Offloading
3.2. Mobility Management
3.3. Heterogeneous Network Model
3.4. Task Model
3.4.1. Task Size
3.4.2. Task Complexity
3.4.3. Task Latency Requirements
3.5. Trajectory and Deployment of Aerial Platforms
3.5.1. Trajectory Planning
3.5.2. Deployment Locations
3.6. Cache Management
3.6.1. Key Consideration in Cache Management
3.6.2. Dynamic Caching Strategies
3.6.3. Challenges in Cache Management
- Limited storage resources: Aerial platforms have constrained storage capacities and require intelligent selection of cached content or services to maximize utility.
- Mobility and dynamic network topology: The movement of vehicles and aerial platforms introduces variability into data access patterns. Collaborative and predictive caching strategies can help maintain a seamless service delivery.
- Real-time adaptation: Rapidly changing user demands necessitate continuous updates to the cached data. Leveraging real-time data analytics and ML enables proactive cache adjustments to satisfy emerging requirements.
3.7. Vehicle Clustering
3.8. Security and Trust Management in AVEC
3.8.1. Security Challenges
3.8.2. Trust Management
3.8.3. Techniques for Security and Trust Management
- Intrusion Detection Systems (IDS): IDS can monitor traffic patterns and node behaviors to detect and prevent any unauthorized or malicious activities within the AVEC network [75].
- Blockchain for Trust: Blockchain technology can be used to establish a decentralized and immutable record of trust, ensuring that each node’s activities and reputation are transparently tracked and verified [76].
3.9. Energy Constraints and Integration with 5G/6G
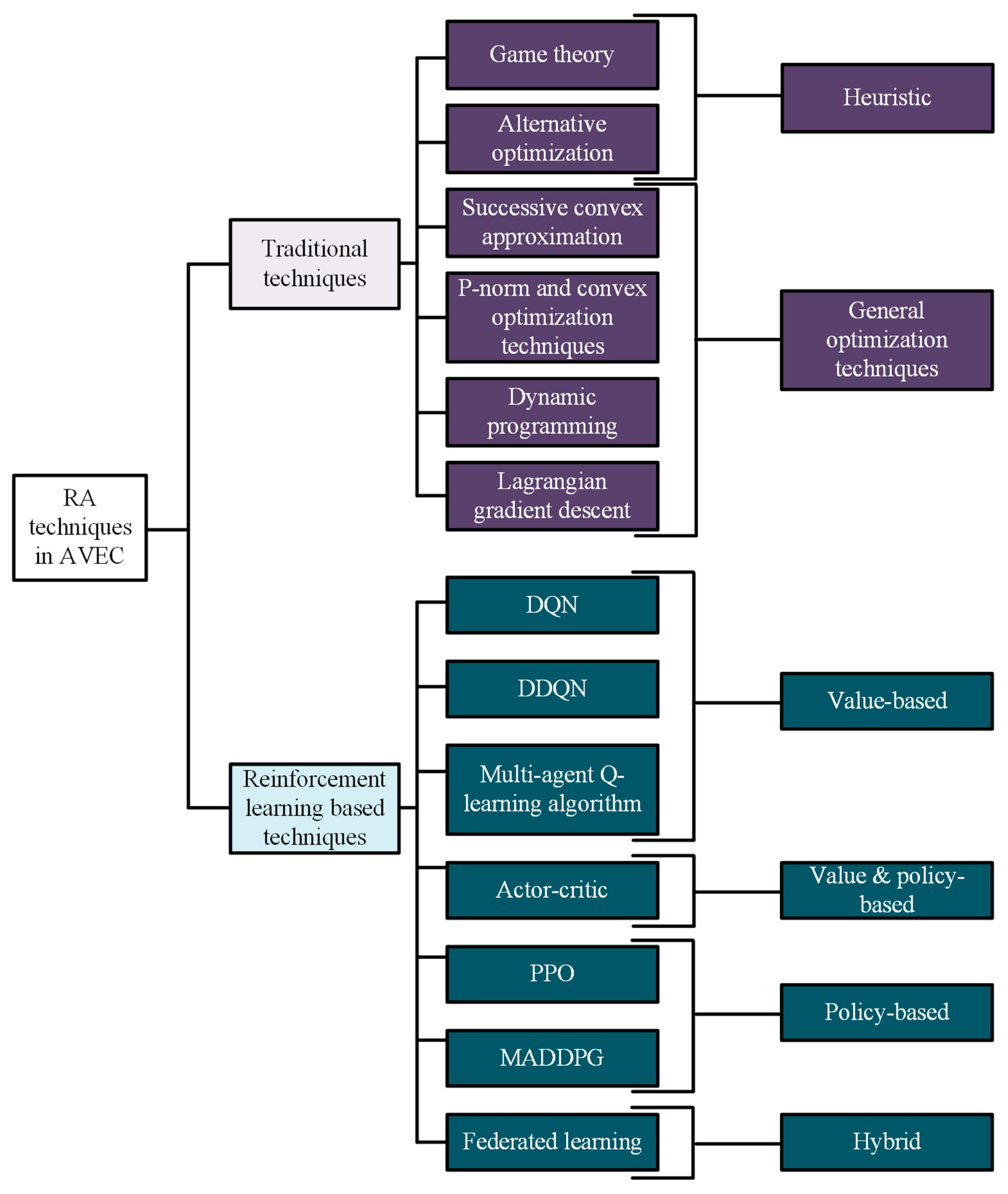
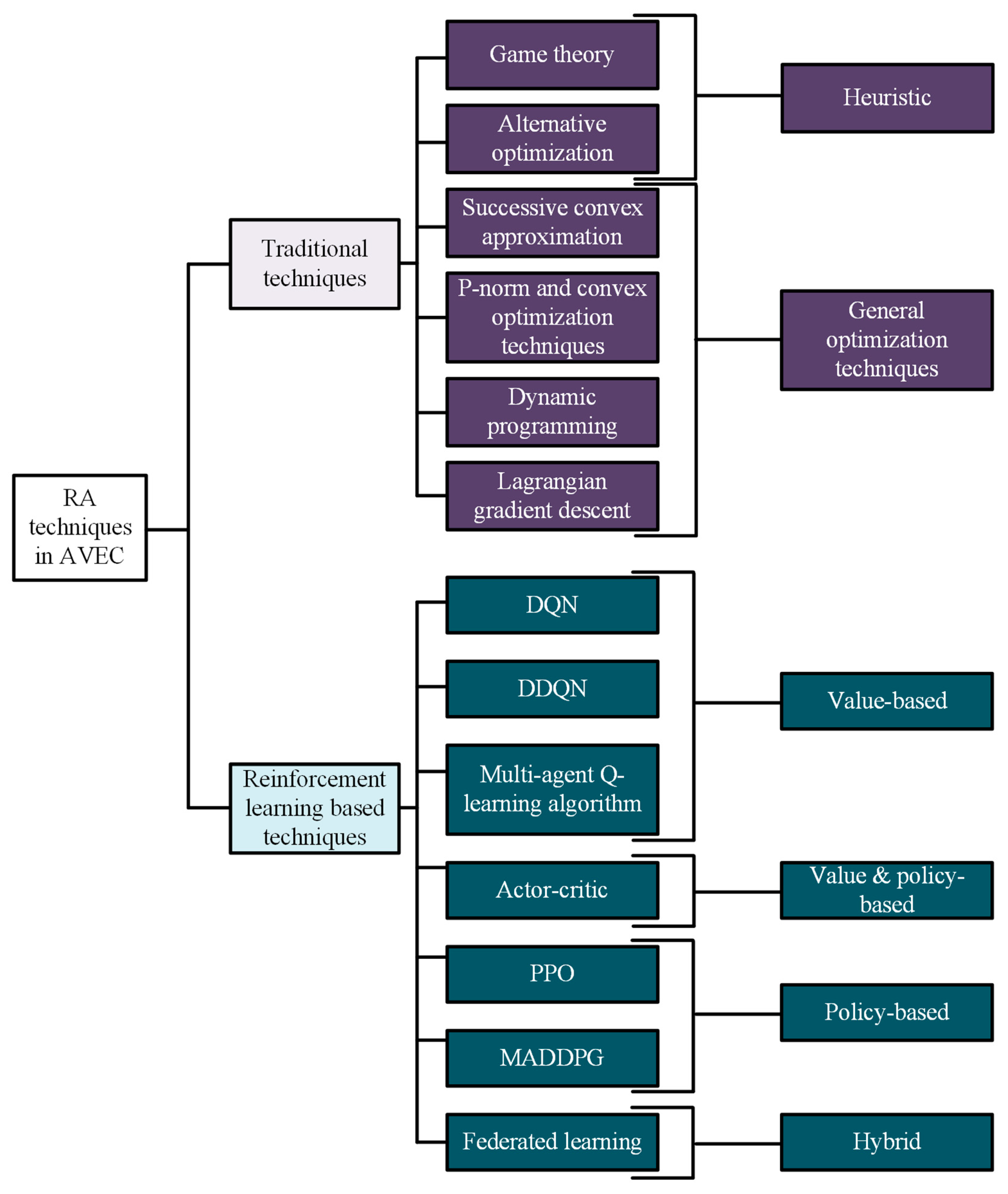
4. Resource Allocation Techniques in Aerial-Assisted Vehicular Edge Computing
4.1. Traditional Techniques
4.1.1. Game Theory
4.1.2. Alternative Optimization
4.1.3. Successive Convex Approximation
4.1.4. P-Norm and Convex Optimization Techniques
4.1.5. Dynamic Programming
4.1.6. Lagrangian Gradient Descent
4.2. Reinforcement Learning-Based Techniques
4.2.1. Deep Q-Network
4.2.2. Double Deep Q-Network
4.2.3. Multi-Agent Q-Learning Algorithm
4.2.4. Actor-Critic
4.2.5. Proximal Policy Optimization
4.2.6. Multi-Agent Deep Deterministic Policy Gradient
4.2.7. Federated Reinforcement Learning
5. Comparison
6. Challenging Issues and Future Research Directions
6.1. Scalability in Heterogeneous Multi-Platform Networks
6.2. Dynamic Inter-Platform Resource Sharing
6.3. Integration of Quantum Computing for Optimization
6.4. Proactive Task Prediction and Offloading
6.5. Tiny Machine Learning (TinyML) for AVEC
6.6. Adaptive Security and Privacy Mechanisms
7. Conclusions
Funding
Data Availability Statement
Acknowledgments
Conflicts of Interest
References
- Huda, S.M.A.; Moh, S. Survey on Computation Offloading in UAV-Enabled Mobile Edge Computing. J. Netw. Comput. Appl. 2022, 201, 103341. [Google Scholar] [CrossRef]
- Dziyauddin, R.A.; Niyato, D.; Luong, N.C.; Mohd Atan, A.A.A.; Mohd Izhar, M.A.; Azmi, M.H.; Mohd Daud, S. Computation Offloading and Content Caching and Delivery in Vehicular Edge Network: A Survey. Comput. Netw. 2021, 197, 108228. [Google Scholar] [CrossRef]
- Liu, L.; Chen, C.; Pei, Q.; Maharjan, S.; Zhang, Y. Vehicular Edge Computing and Networking: A Survey. Mob. Netw. Appl. 2021, 26, 1145–1168. [Google Scholar] [CrossRef]
- Nabi, A.; Moh, S. Offloading Decision and Resource Allocation in Aerial Computing: A Comprehensive Survey. Comput. Sci. Rev. 2025, 56, 100734. [Google Scholar] [CrossRef]
- McEnroe, P.; Wang, S.; Liyanage, M. A Survey on the Convergence of Edge Computing and AI for UAVs: Opportunities and Challenges. IEEE Internet Things J. 2022, 9, 15435–15459. [Google Scholar] [CrossRef]
- Nowakowski, M.; Berger, G.S.; Braun, J.; Mendes, J.A.; Bonzatto Junior, L.; Lima, J. Advance Reconnaissance of UGV Path Planning Using Unmanned Aerial Vehicle to Carry Our Mission in Unknown Environment. In Robot 2023: Sixth Iberian Robotics Conference; Lino, M., Santos, C., Lima, J.L., Tardioli, D., Ferre, M., Eds.; Springer Nature: Cham, Switzerland, 2024; pp. 50–61. [Google Scholar]
- Xie, R.; Tang, Q.; Wang, Q.; Liu, X.; Yu, F.R.; Huang, T. Collaborative Vehicular Edge Computing Networks: Architecture Design and Research Challenges. IEEE Access 2019, 7, 178942–178952. [Google Scholar] [CrossRef]
- Hou, L.; Gregory, M.A.; Li, S. A Survey of Multi-Access Edge Computing and Vehicular Networking. IEEE Access 2022, 10, 123436–123451. [Google Scholar] [CrossRef]
- Naren; Gaurav, A.K.; Sahu, N.; Dash, A.P.; Chalapathi, G.S.S.; Chamola, V. A Survey on Computation Resource Allocation in IoT Enabled Vehicular Edge Computing. Complex Intell. Syst. 2022, 8, 3683–3705. [Google Scholar] [CrossRef]
- Noor-A-Rahim, M.; Liu, Z.; Lee, H.; Ali, G.G.M.N.; Pesch, D.; Xiao, P. A Survey on Resource Allocation in Vehicular Networks. IEEE Trans. Intell. Transp. Syst. 2022, 23, 701–721. [Google Scholar] [CrossRef]
- Luo, Q.; Hu, S.; Li, C.; Li, G.; Shi, W. Resource Scheduling in Edge Computing: A Survey. IEEE Commun. Surv. Tutor. 2021, 23, 2131–2165. [Google Scholar] [CrossRef]
- Hammoud, A.; Sami, H.; Mourad, A.; Otrok, H.; Mizouni, R.; Bentahar, J. AI, Blockchain, and Vehicular Edge Computing for Smart and Secure IoV: Challenges and Directions. IEEE Internet Things Mag. 2020, 3, 68–73. [Google Scholar] [CrossRef]
- Djigal, H.; Xu, J.; Liu, L.; Zhang, Y. Machine and Deep Learning for Resource Allocation in Multi-Access Edge Computing: A Survey. IEEE Commun. Surv. Tutor. 2022, 24, 2449–2494. [Google Scholar] [CrossRef]
- Sarah, A.; Nencioni, G.; Khan, M.M.I. Resource Allocation in Multi-Access Edge Computing for 5G-and-beyond Networks. Comput. Netw. 2023, 227, 109720. [Google Scholar] [CrossRef]
- Zhang, X.; Debroy, S. Resource Management in Mobile Edge Computing: A Comprehensive Survey. ACM Comput. Surv. 2023, 55, 1–37. [Google Scholar] [CrossRef]
- Raeisi-Varzaneh, M.; Dakkak, O.; Habbal, A.; Kim, B.-S. Resource Scheduling in Edge Computing: Architecture, Taxonomy, Open Issues and Future Research Directions. IEEE Access 2023, 11, 25329–25350. [Google Scholar] [CrossRef]
- Li, C.; Wu, J.; Zhang, Y.; Wan, S. Energy-Latency Tradeoffs for Joint Optimization of Vehicle Selection and Resource Allocation in UAV-Assisted Vehicular Edge Computing. IEEE Trans. Green Commun. Netw. 2024, 2, 445–458. [Google Scholar] [CrossRef]
- Nayak, B.P.; Hota, L.; Kumar, A.; Turuk, A.K.; Chong, P.H.J. Autonomous Vehicles: Resource Allocation, Security, and Data Privacy. IEEE Trans. Green Commun. Netw. 2022, 6, 117–131. [Google Scholar] [CrossRef]
- Lee, I.; Kim, D.K. Decentralized Multi-Agent DQN-Based Resource Allocation for Heterogeneous Traffic in V2X Communications. IEEE Access 2024, 12, 3070–3084. [Google Scholar] [CrossRef]
- Lee, S.S.; Lee, S. Resource Allocation for Vehicular Fog Computing Using Reinforcement Learning Combined with Heuristic Information. IEEE Internet Things J. 2020, 7, 10450–10464. [Google Scholar] [CrossRef]
- Guo, Z.; Cao, J.; Wang, X.; Zhang, Y.; Niu, B.; Li, H. UAVA: Unmanned Aerial Vehicle Assisted Vehicular Authentication Scheme in Edge Computing Networks. IEEE Internet Things J. 2024, 11, 22091–22106. [Google Scholar] [CrossRef]
- An, Q.; Shen, Y. Air-Ground Integrated Mobile Edge Computing in Vehicular Visual Sensor Networks. IEEE Sens. J. 2022, 22, 24395–24405. [Google Scholar] [CrossRef]
- Shen, S.; Shen, G.; Dai, Z.; Zhang, K.; Kong, X.; Li, J. Asynchronous Federated Deep-Reinforcement-Learning-Based Dependency Task Offloading for UAV-Assisted Vehicular Networks. IEEE Internet Things J. 2024, 11, 31561–31574. [Google Scholar] [CrossRef]
- Nabi, A.; Baidya, T.; Moh, S. Comprehensive Survey on Reinforcement Learning-Based Task Offloading Techniques in Aerial Edge Computing. Internet Things 2024, 28, 101342. [Google Scholar] [CrossRef]
- Arani, A.H.; Hu, P.; Zhu, Y. HAPS-UAV-Enabled Heterogeneous Networks: A Deep Reinforcement Learning Approach. IEEE Open J. Commun. Soc. 2023, 4, 1745–1760. [Google Scholar] [CrossRef]
- Waqar, N.; Hassan, S.A.; Mahmood, A.; Dev, K.; Do, D.-T.; Gidlund, M. Computation Offloading and Resource Allocation in MEC-Enabled Integrated Aerial-Terrestrial Vehicular Networks: A Reinforcement Learning Approach. IEEE Trans. Intell. Transp. Syst. 2022, 23, 21478–21491. [Google Scholar] [CrossRef]
- Hao, J.; Naja, R.; Zeghlache, D. Adaptive Federated Reinforcement Learning for Critical Realtime Communications in UAV Assisted Vehicular Networks. Comput. Netw. 2024, 247, 110456. [Google Scholar] [CrossRef]
- Liao, Z.; Yuan, C.; Zheng, B.; Tang, X. An Adaptive Deployment Scheme of Unmanned Aerial Vehicles in Dynamic Vehicle Networking for Complete Offloading. IEEE Internet Things J. 2024, 11, 23509–23520. [Google Scholar] [CrossRef]
- Liu, Y.; Yang, C.; Tang, Y.; Zhao, H.; Liu, Y.; Xie, S. Cost-Efficient Deployment Optimization for Multi-UAV Assisted Vehicular Edge Computing Networks. IEEE Internet Things J. 2024, 6, 6158–6170. [Google Scholar] [CrossRef]
- Wang, W.; Fei, W.; Bilal, M.; Xu, X. Adaptive Ubiquitous Learning for Server Deployment and Distributed Offloading in UAV-Enhanced IoV. Comput. Hum. Behav. 2024, 161, 108393. [Google Scholar] [CrossRef]
- Wang, J.; Zhu, K.; Dai, P.; Han, Z. An Adaptive Q-Value Adjustment-Based Learning Model for Reliable Vehicle-to-UAV Computation Offloading. IEEE Trans. Intell. Transp. Syst. 2024, 25, 3699–3713. [Google Scholar] [CrossRef]
- He, Y.; Wang, D.; Huang, F.; Zhang, R. An MEC-Enabled Framework for Task Offloading and Power Allocation in NOMA Enhanced ABS-Assisted VANETs. IEEE Commun. Lett. 2022, 26, 1353–1357. [Google Scholar] [CrossRef]
- Kuang, Z.; Pan, Y.; Yang, F.; Zhang, Y. Joint Task Offloading Scheduling and Resource Allocation in Air–Ground Cooperation UAV-Enabled Mobile Edge Computing. IEEE Trans. Veh. Technol. 2024, 73, 5796–5807. [Google Scholar] [CrossRef]
- He, Y.; Zhai, D.; Zhang, R.; Du, J.; Aujla, G.S.; Cao, H. A Mobile Edge Computing Framework for Task Offloading and Resource Allocation in UAV-Assisted VANETs. In Proceedings of the IEEE INFOCOM 2021-IEEE Conference on Computer Communications Workshops (INFOCOM WKSHPS), Vancouver, BC, Canada, 10–13 May 2021; IEEE: New York, NY, USA, 2021; pp. 1–6. [Google Scholar]
- Liu, Y.; Zhou, J.; Tian, D.; Sheng, Z.; Duan, X.; Qu, G.; Leung, V.C.M. Joint Communication and Computation Resource Scheduling of a UAV-Assisted Mobile Edge Computing System for Platooning Vehicles. IEEE Trans. Intell. Transp. Syst. 2022, 23, 8435–8450. [Google Scholar] [CrossRef]
- Ren, Q.; Abbasi, O.; Kurt, G.K.; Yanikomeroglu, H.; Chen, J. Handoff-Aware Distributed Computing in High Altitude Platform Station (HAPS)–Assisted Vehicular Networks. IEEE Trans. Wirel. Commun. 2023, 22, 8814–8827. [Google Scholar] [CrossRef]
- Zhang, W.; Lü, Z.; Ge, M.; Wang, L. UAV-Assisted Vehicular Edge Computing System: Min-Max Fair Offloading and Position Optimization. IEEE Trans. Consum. Electron. 2024, 70, 7412–7423. [Google Scholar] [CrossRef]
- Tan, L.; Zhu, Z.; Ge, F.; Xiong, N. Utility Maximization Resource Allocation in Wireless Networks: Methods and Algorithms. IEEE Trans. Syst. Man, Cybern. Syst. 2015, 45, 1018–1034. [Google Scholar] [CrossRef]
- Naseh, D.; Shinde, S.S.; Tarchi, D. Network Sliced Distributed Learning-as-a-Service for Internet of Vehicles Applications in 6G Non-Terrestrial Network Scenarios. J. Sens. Actuator Netw. 2024, 13, 14. [Google Scholar] [CrossRef]
- Wang, W.; Xu, X.; Bilal, M.; Khan, M.; Xing, Y. UAV-Assisted Content Caching for Human-Centric Consumer Applications in IoV. IEEE Trans. Consum. Electron. 2024, 70, 927–938. [Google Scholar] [CrossRef]
- Aung, P.S.; Tun, Y.K.; Ei, N.N.; Hong, C.S. Energy-Efficient Offloading and User Association in UAV-Assisted Vehicular Ad Hoc Network. In Proceedings of the 2020 21st Asia-Pacific Network Operations and Management Symposium (APNOMS), Daegu, Republic of Korea, 22–25 September 2020; IEEE: New York, NY, USA, 2020; pp. 108–113. [Google Scholar]
- Jain, S.; Jain, V.K.; Mishra, S. An Efficient Multi-Objective UAV Assisted RSU Deployment (MOURD) Scheme for VANET. Ad Hoc Netw. 2024, 163, 103598. [Google Scholar] [CrossRef]
- Li, J.; Cao, X.; Guo, D.; Xie, J.; Chen, H. Task Scheduling with UAV-Assisted Vehicular Cloud for Road Detection in Highway Scenario. IEEE Internet Things J. 2020, 7, 7702–7713. [Google Scholar] [CrossRef]
- Li, S.; Ale, L.; Chen, H.; Tan, F.; Quek, T.Q.S.; Zhang, N.; Dong, M.; Ota, K. Joint Computation Offloading and Multidimensional Resource Allocation in Air–Ground Integrated Vehicular Edge Computing Network. IEEE Internet Things J. 2024, 11, 32687–32700. [Google Scholar] [CrossRef]
- Paul, A.; Singh, K.; Nguyen, M.-H.T.; Pan, C.; Li, C.-P. Digital Twin-Assisted Space-Air-Ground Integrated Networks for Vehicular Edge Computing. IEEE J. Sel. Top. Signal Process. 2024, 18, 66–82. [Google Scholar] [CrossRef]
- Peng, H.; Shen, X.S. DDPG-Based Resource Management for MEC/UAV-Assisted Vehicular Networks. In Proceedings of the 2020 IEEE 92nd Vehicular Technology Conference (VTC2020-Fall), Victoria, BC, Canada, 8 November–16 December 2020; IEEE: New York, NY, USA, 2020. [Google Scholar]
- Yuan, S.; Zhao, H.; Geng, L. An Offloading Algorithm Based on Deep Reinforcement Learning for UAV-Aided Vehicular Edge Computing Networks. In Proceedings of the 2022 IEEE 9th International Conference on Cyber Security and Cloud Computing (CSCloud)/2022 IEEE 8th International Conference on Edge Computing and Scalable Cloud (EdgeCom), Xi’an, China, 25–27 June 2022; IEEE: New York, NY, USA, 2022; pp. 153–159. [Google Scholar]
- Song, X.; Zhang, W.; Lei, L.; Zhang, X.; Zhang, L. UAV-Assisted Heterogeneous Multi-Server Computation Offloading with Enhanced Deep Reinforcement Learning in Vehicular Networks. IEEE Trans. Netw. Sci. Eng. 2024, 11, 5323–5335. [Google Scholar] [CrossRef]
- Xu, Y.; Zhang, T.; Loo, J.; Yang, D.; Xiao, L. Completion Time Minimization for UAV-Assisted Mobile-Edge Computing Systems. IEEE Trans. Veh. Technol. 2021, 70, 12253–12259. [Google Scholar] [CrossRef]
- Huda, S.M.A.; Moh, S. Deep Reinforcement Learning-Based Computation Offloading in UAV Swarm-Enabled Edge Computing for Surveillance Applications. IEEE Access 2023, 11, 68269–68285. [Google Scholar] [CrossRef]
- Baidya, T.; Nabi, A.; Moh, S. Trajectory-Aware Offloading Decision in UAV-Aided Edge Computing: A Comprehensive Survey. Sensors 2024, 24, 1837. [Google Scholar] [CrossRef]
- Mokhtari, S.; Nouri, N.; Abouei, J.; Avokh, A.; Plataniotis, K.N. Relaying Data with Joint Optimization of Energy and Delay in Cluster-Based UAV-Assisted VANETs. IEEE Internet Things J. 2022, 9, 24541–24559. [Google Scholar] [CrossRef]
- Kang, J.; Chen, J.; Xu, M.; Xiong, Z.; Jiao, Y.; Han, L.; Niyato, D.; Tong, Y.; Xie, S. UAV-Assisted Dynamic Avatar Task Migration for Vehicular Metaverse Services: A Multi-Agent Deep Reinforcement Learning Approach. IEEE/CAA J. Autom. Sin. 2024, 11, 430–445. [Google Scholar] [CrossRef]
- Nabi, A.; Moh, S. Joint Offloading Decision, User Association, and Resource Allocation in Hierarchical Aerial Computing: Collaboration of UAVs and HAP. IEEE Trans. Mob. Comput. 2025, 8, 7267–7282. [Google Scholar] [CrossRef]
- Zhu, L.; Zhang, Z.; Liu, L.; Feng, L.; Lin, P.; Zhang, Y. Online Distributed Learning-Based Load-Aware Heterogeneous Vehicular Edge Computing. IEEE Sens. J. 2023, 23, 17350–17365. [Google Scholar] [CrossRef]
- Apostolopoulos, P.A.; Fragkos, G.; Tsiropoulou, E.E.; Papavassiliou, S. Data Offloading in UAV-Assisted Multi-Access Edge Computing Systems Under Resource Uncertainty. IEEE Trans. Mob. Comput. 2023, 22, 175–190. [Google Scholar] [CrossRef]
- Li, L.; Zhou, H.; Xiong, S.X.; Yang, J.; Mao, Y. Compound Model of Task Arrivals and Load-Aware Offloading for Vehicular Mobile Edge Computing Networks. IEEE Access 2019, 7, 26631–26640. [Google Scholar] [CrossRef]
- Liu, Y.; Zhang, H.; Zhou, H.; Long, K.; Leung, V.C.M. User Association, Subchannel and Power Allocation in Space-Air-Ground Integrated Vehicular Network with Delay Constraints. IEEE Trans. Netw. Sci. Eng. 2023, 10, 1203–1213. [Google Scholar] [CrossRef]
- Deng, X.; Yin, J.; Guan, P.; Xiong, N.N.; Zhang, L.; Mumtaz, S. Intelligent Delay-Aware Partial Computing Task Offloading for Multiuser Industrial Internet of Things through Edge Computing. IEEE Internet Things J. 2023, 10, 2954–2966. [Google Scholar] [CrossRef]
- Huang, X.; He, L.; Chen, X.; Wang, L.; Li, F. Revenue and Energy Efficiency-Driven Delay-Constrained Computing Task Offloading and Resource Allocation in a Vehicular Edge Computing Network: A Deep Reinforcement Learning Approach. IEEE Internet Things J. 2022, 9, 8852–8868. [Google Scholar] [CrossRef]
- Zheng, Y.; Yang, B.; Chen, C. Joint Optimization of the Deployment and Resource Allocation of UAVs in Vehicular Edge Computing and Networks. In Proceedings of the 2020 IEEE 92nd Vehicular Technology Conference (VTC2020-Fall), Victoria, BC, Canada, 18 November–16 December 2020; IEEE: New York, NY, USA, 2020. [Google Scholar]
- Wang, J.; Wang, L.; Zhu, K.; Dai, P. Lyapunov-Based Joint Flight Trajectory and Computation Offloading Optimization for UAV-Assisted Vehicular Networks. IEEE Internet Things J. 2024, 11, 22243–22256. [Google Scholar] [CrossRef]
- Yan, M.; Xiong, R.; Wang, Y.; Li, C. Edge Computing Task Offloading Optimization for a UAV-Assisted Internet of Vehicles via Deep Reinforcement Learning. IEEE Trans. Veh. Technol. 2024, 73, 5647–5658. [Google Scholar] [CrossRef]
- Zhao, P.; Kuang, Z.; Guo, Y.; Hou, F. Task Offloading and Resource Allocation in UAV-Assisted Vehicle Platoon System. IEEE Trans. Veh. Technol. 2024, 1, 1584–1596. [Google Scholar] [CrossRef]
- Long, K.; Li, C.; Jiang, K.; Wan, S. Improved AFSA-Based Energy-Aware Content Caching Strategy for UAV-Assisted VEC. IEEE Trans. Sustain. Comput. 2024, 10, 366–377. [Google Scholar] [CrossRef]
- Wu, Z.; Yang, Z.; Yang, C.; Lin, J.; Liu, Y.; Chen, X. Joint Deployment and Trajectory Optimization in UAV-Assisted Vehicular Edge Computing Networks. J. Commun. Netw. 2022, 24, 47–58. [Google Scholar] [CrossRef]
- Yan, J.; Zhao, X.; Li, Z. Deep-Reinforcement-Learning-Based Computation Offloading in UAV-Assisted Vehicular Edge Computing Networks. IEEE Internet Things J. 2024, 11, 19882–19897. [Google Scholar] [CrossRef]
- Huang, J.; Zhang, M.; Wan, J.; Chen, Y.; Zhang, N. Joint Data Caching and Computation Offloading in UAV-Assisted Internet of Vehicles via Federated Deep Reinforcement Learning. IEEE Trans. Veh. Technol. 2024, 73, 17644–17656. [Google Scholar] [CrossRef]
- Duan, X.; Zhao, Y.; Tian, D.; Zhou, J.; Ma, L.; Zhang, L. Joint Communication and Control Optimization of a UAV-Assisted Multi-Vehicle Platooning System in Uncertain Communication Environment. IEEE Trans. Veh. Technol. 2024, 73, 3177–3190. [Google Scholar] [CrossRef]
- Lan, W.; Chen, K.; Cao, J.; Li, Y.; Li, N.; Chen, Q.; Sahni, Y. Security-Sensitive Task Offloading in Integrated Satellite-Terrestrial Networks. IEEE Trans. Mob. Comput. 2025, 24, 2220–2233. [Google Scholar] [CrossRef]
- Yang, W.; Shi, L.; Liang, H.; Zhang, W. Trusted Mobile Edge Computing: DAG Blockchain-Aided Trust Management and Resource Allocation. IEEE Trans. Wirel. Commun. 2024, 23, 5006–5018. [Google Scholar] [CrossRef]
- Li, X.; Chen, T.; Cheng, Q.; Ma, S.; Ma, J. Smart Applications in Edge Computing: Overview on Authentication and Data Security. IEEE Internet Things J. 2021, 8, 4063–4080. [Google Scholar] [CrossRef]
- Zhu, Q.; You, L.; Hu, G.; Wang, S. Secure and Efficient Biometric-Based Anonymous Authentication Scheme for Mobile-Edge Computing. IEEE Internet Things J. 2024, 11, 33604–33623. [Google Scholar] [CrossRef]
- Samy, A.; Elgendy, I.A.; Yu, H.; Zhang, W.; Zhang, H. Secure Task Offloading in Blockchain-Enabled Mobile Edge Computing with Deep Reinforcement Learning. IEEE Trans. Netw. Serv. Manag. 2022, 19, 4872–4887. [Google Scholar] [CrossRef]
- Singh, P.; Kaur, A.; Aujla, G.S.; Batth, R.S.; Kanhere, S. DaaS: Dew Computing as a Service for Intelligent Intrusion Detection in Edge-of-Things Ecosystem. IEEE Internet Things J. 2021, 8, 12569–12577. [Google Scholar] [CrossRef]
- Shi, L.; Wang, T.; Xiong, Z.; Wang, Z.; Liu, Y.; Li, J. Blockchain-Aided Decentralized Trust Management of Edge Computing: Toward Reliable Off-Chain and On-Chain Trust. IEEE Netw. 2024, 38, 182–188. [Google Scholar] [CrossRef]
- Shang, B.; Liu, L. Mobile-Edge Computing in the Sky: Energy Optimization for Air–Ground Integrated Networks. IEEE Internet Things J. 2020, 7, 7443–7456. [Google Scholar] [CrossRef]
- Butt, M.O.; Waheed, N.; Duong, T.Q.; Ejaz, W. Quantum-Inspired Resource Optimization for 6G Networks: A Survey. IEEE Commun. Surv. Tutor. 2024, 1. [Google Scholar] [CrossRef]
- Han, Z.; Yang, Y.; Wang, W.; Zhou, L.; Nguyen, T.N.; Su, C. Age Efficient Optimization in UAV-Aided VEC Network: A Game Theory Viewpoint. IEEE Trans. Intell. Transp. Syst. 2022, 23, 25287–25296. [Google Scholar] [CrossRef]
- Shen, S.; Yang, K.; Wang, K.; Zhang, G. UAV-Aided Vehicular Short-Packet Communication and Edge Computing System Under Time-Varying Channel. IEEE Trans. Veh. Technol. 2023, 72, 6625–6638. [Google Scholar] [CrossRef]
- Liwang, M.; Gao, Z.; Hosseinalipour, S.; Su, Y.; Wang, X.; Dai, H. Graph-Represented Computation-Intensive Task Scheduling Over Air-Ground Integrated Vehicular Networks. IEEE Trans. Serv. Comput. 2023, 16, 3397–3411. [Google Scholar] [CrossRef]
- Wu, M.; Xiao, Y.; Gao, Y.; Xiao, M. Digital Twin for UAV-RIS Assisted Vehicular Communication Systems. IEEE Trans. Wirel. Commun. 2024, 23, 7638–7651. [Google Scholar] [CrossRef]
- Liu, Z.; Tian, Q.; Xie, Y.; Chan, K.Y. Outage Probability Minimization for Vehicular Networks via Joint Clustering, UAV Trajectory Optimization and Power Allocation. Ad Hoc Netw. 2023, 140, 103060. [Google Scholar] [CrossRef]
- Yang, C.; Liu, B.; Li, H.; Li, B.; Xie, K.; Xie, S. Learning Based Channel Allocation and Task Offloading in Temporary UAV-Assisted Vehicular Edge Computing Networks. IEEE Trans. Veh. Technol. 2022, 71, 9884–9895. [Google Scholar] [CrossRef]
- Aung, P.S.; Nguyen, L.X.; Tun, Y.K.; Han, Z.; Hong, C.S. Deep Reinforcement Learning-Based Joint Spectrum Allocation and Configuration Design for STAR-RIS-Assisted V2X Communications. IEEE Internet Things J. 2024, 11, 11298–11311. [Google Scholar] [CrossRef]
- Wang, M.; Shi, S.; Gu, S.; Zhang, N.; Gu, X. Intelligent Resource Allocation in UAV-Enabled Mobile Edge Computing Networks. In Proceedings of the 2020 IEEE 92nd Vehicular Technology Conference (VTC2020-Fall), Victoria, BC, Canada, 18 November–16 December 2020; IEEE: New York, NY, USA, 2020. [Google Scholar]
- Zhang, Z.; Xie, X.; Xu, C.; Wu, R. Energy Harvesting-Based UAV-Assisted Vehicular Edge Computing: A Deep Reinforcement Learning Approach. In Proceedings of the 2022 IEEE/CIC International Conference on Communications in China (ICCC Workshops), Foshan, China, 11–13 August 2022; IEEE: New York, NY, USA, 2022; pp. 199–204. [Google Scholar]
- Li, B.; Xie, W.; Ye, Y.; Liu, L.; Fei, Z. FlexEdge: Digital Twin-Enabled Task Offloading for UAV-Aided Vehicular Edge Computing. IEEE Trans. Veh. Technol. 2023, 72, 11086–11091. [Google Scholar] [CrossRef]
- Peng, H.; Shen, X. Multi-Agent Reinforcement Learning Based Resource Management in MEC- and UAV-Assisted Vehicular Networks. IEEE J. Sel. Areas Commun. 2021, 39, 131–141. [Google Scholar] [CrossRef]
- Qin, P.; Wang, Y.; Cai, Z.; Liu, J.; Li, J.; Zhao, X. MADRL-Based URLLC-Aware Task Offloading for Air-Ground Vehicular Cooperative Computing Network. IEEE Trans. Intell. Transp. Syst. 2024, 25, 6716–6729. [Google Scholar] [CrossRef]
- Wang, Y.; He, Y.; Yu, F.R.; Lin, Q.; Leung, V.C.M. Efficient Resource Allocation in Multi-UAV Assisted Vehicular Networks with Security Constraint and Attention Mechanism. IEEE Trans. Wirel. Commun. 2023, 22, 4802–4813. [Google Scholar] [CrossRef]
- Zhang, W.; Tan, L.; Huang, T.; Huang, X.; Huang, M.; Zhang, G. Resource Allocation and Trajectory Optimization in Multi-UAV Collaborative Vehicular Networks: An Extended Multi-Agent DRL Approach. IEEE Internet Things J. 2024, 8, 9391–9404. [Google Scholar] [CrossRef]
- Zhao, J.; Nie, Y.; Zhang, H.; Richard Yu, F. A UAV-Aided Vehicular Integrated Platooning Network for Heterogeneous Resource Management. IEEE Trans. Green Commun. Netw. 2023, 7, 512–521. [Google Scholar] [CrossRef]
- Song, X.; Chen, Q.; Wang, S.; Song, T.; Xu, L. Hybrid Multi-Server Computation Offloading in Air–Ground Vehicular Networks Empowered by Federated Deep Reinforcement Learning. IEEE Trans. Netw. Sci. Eng. 2024, 11, 5175–5189. [Google Scholar] [CrossRef]
- ZHAO, H.; GENG, L.; FENG, W.; ZHOU, C. Client Selection and Resource Scheduling in Reliable Federated Learning for UAV-Assisted Vehicular Networks. Chin. J. Aeronaut. 2024, 37, 328–346. [Google Scholar] [CrossRef]
- Pham, Q.-V.; Ruby, R.; Fang, F.; Nguyen, D.C.; Yang, Z.; Le, M.; Ding, Z.; Hwang, W.-J. Aerial Computing: A New Computing Paradigm, Applications, and Challenges. IEEE Internet Things J. 2022, 9, 8339–8363. [Google Scholar] [CrossRef]
- Hu, H.; Chen, Z.; Zhou, F.; Han, Z.; Zhu, H. Joint Resource and Trajectory Optimization for Heterogeneous-UAVs Enabled Aerial-Ground Cooperative Computing Networks. IEEE Trans. Veh. Technol. 2023, 72, 8812–8826. [Google Scholar] [CrossRef]
- Wu, Q.; Wang, W.; Fan, P.; Fan, Q.; Wang, J.; Letaief, K.B. URLLC-Awared Resource Allocation for Heterogeneous Vehicular Edge Computing. IEEE Trans. Veh. Technol. 2024, 73, 11789–11805. [Google Scholar] [CrossRef]
- Qi, N.; Huang, Z.; Zhou, F.; Shi, Q.; Wu, Q.; Xiao, M. A Task-Driven Sequential Overlapping Coalition Formation Game for Resource Allocation in Heterogeneous UAV Networks. IEEE Trans. Mob. Comput. 2023, 22, 4439–4455. [Google Scholar] [CrossRef]
- Jia, Z.; Sheng, M.; Li, J.; Han, Z. Toward Data Collection and Transmission in 6G Space–Air–Ground Integrated Networks: Cooperative HAP and LEO Satellite Schemes. IEEE Internet Things J. 2022, 9, 10516–10528. [Google Scholar] [CrossRef]
- Cao, X.; Yang, P.; Alzenad, M.; Xi, X.; Wu, D.; Yanikomeroglu, H. Airborne Communication Networks: A Survey. IEEE J. Sel. Areas Commun. 2018, 36, 1907–1926. [Google Scholar] [CrossRef]
- Shang, B.; Marojevic, V.; Yi, Y.; Abdalla, A.S.; Liu, L. Spectrum Sharing for UAV Communications: Spatial Spectrum Sensing and Open Issues. IEEE Veh. Technol. Mag. 2020, 15, 104–112. [Google Scholar] [CrossRef]
- Tan, K.; Zhu, C. Multi-Agent Deep Reinforcement Learning for Vehicular Resource Allocation: A Comparison Study of Different Agent Cooperation Levels. IEEE Trans. Veh. Technol. 2025, 1–14. [Google Scholar] [CrossRef]
- Ohyama, T.; Kawamoto, Y.; Kato, N. Resource Allocation Optimization by Quantum Computing for Shared Use of Standalone IRS. IEEE Trans. Emerg. Top. Comput. 2023, 11, 950–961. [Google Scholar] [CrossRef]
- Dave, K.; Innan, N.; Behera, B.K.; Mumtaz, S.; Al-Kuwari, S.; Farouk, A. Optimizing Low-Energy Carbon IIoT Systems with Quantum Algorithms: Performance Evaluation and Noise Robustness. IEEE Internet Things J. 2025, 12, 34653–34662. [Google Scholar] [CrossRef]
- Xue, Z.; Liu, C.; Wen, F.; Han, G. Joint Optimization of Task Offloading and Resource Allocation for Cooperative Perception in Vehicular Edge Computing Systems. IEEE Trans. Veh. Technol. 2025, 1–15. [Google Scholar] [CrossRef]
- Yang, J.; Shi, J.; Sun, Y.; Men, A. Task Prediction Based Edge Computing Offloading of Satellite-HAP-Terrestrial Integrated Network. IEEE Netw. Lett. 2025, 1. [Google Scholar] [CrossRef]
- Tian, S.; Xu, K.; Xiang, S.; Dai, X.; Xiao, Z.; Zeng, L. Task Offloading and Resource Scheduling in Mobile Edge-Cloud Computing Based on Edge Competition and Task Prediction. IEEE Trans. Serv. Comput. 2025, 1–14. [Google Scholar] [CrossRef]
- Xi, C.; Dai, L.; Zhao, J.; Chen, H.; Ma, Y.; Xia, Y. A Cloud-Edge-Vehicle Framework for Task Offloading with Trajectory Prediction Information. IEEE Internet Things J. 2025, 1. [Google Scholar] [CrossRef]
- da Silva, C.N.; Prazeres, C.V.S. Tiny Federated Learning for Constrained Sensors: A Systematic Literature Review. IEEE Sens. Rev. 2025, 2, 17–31. [Google Scholar] [CrossRef]
- Jhaveri, R.H.; Chi, H.R.; Wu, H. TinyML for Empowering Low-Power IoT Edge Consumer Devices. IEEE Trans. Consum. Electron. 2024, 70, 7318–7321. [Google Scholar] [CrossRef]
- Chen, F.; Li, P.; Pan, S.; Zhong, L.; Deng, J. Giant Could Be Tiny: Efficient Inference of Giant Models on Resource-Constrained UAVs. IEEE Internet Things J. 2024, 11, 21170–21179. [Google Scholar] [CrossRef]
- Chen, Q.; Cheng, H.; Liang, Y.; Zhu, G.; Li, M.; Jiang, H. TinyFEL: Communication, Computation, and Memory Efficient Tiny Federated Edge Learning via Model Sparse Update. IEEE Internet Things J. 2025, 12, 8247–8260. [Google Scholar] [CrossRef]
- Zhang, P.; Wang, E.; Guizani, M.; Liu, K.; Wang, J.; Tan, L. Privacy-Preserving Task Offloading in Vehicular Edge Computing Using Federated Multi-Agent Reinforcement Learning. IEEE Trans. Veh. Technol. 2025, 1–13. [Google Scholar] [CrossRef]
- Wu, H.; Gu, A.; Liang, Y. Federated Reinforcement Learning-Empowered Task Offloading for Large Models in Vehicular Edge Computing. IEEE Trans. Veh. Technol. 2025, 74, 1979–1991. [Google Scholar] [CrossRef]
- Yang, W.; Cao, P.; Zhang, F. A Secure Pairing-Free Certificateless Online/Offline Signcryption Scheme with Batch Verification for Edge Computing-Based VANETs. IEEE Trans. Veh. Technol. 2025, 74, 1570–1583. [Google Scholar] [CrossRef]
- Li, J.; Zhang, S.; Geng, J.; Liu, J.; Wu, Z.; Zhu, H. A Differential Privacy Based Task Offloading Algorithm for Vehicular Edge Computing. IEEE Internet Things J. 2025, 12, 30921–30932. [Google Scholar] [CrossRef]
- Cao, Y.; Zhao, C.; Zhang, Y.; Jin, Y. Optimizing Resource Allocation and Energy Efficiency in Vehicle Mobile Edge Computing with Blockchain Integration. IEEE Internet Things J. 2025, 18, 36807–36818. [Google Scholar] [CrossRef]
- Zhong, H.; Zhou, D.; Cui, J.; Wang, L.; Zhang, J.; Bolodurina, I.; He, D. Security-Enhanced Data Sharing via Efficient Sanitization for VANETs. IEEE Trans. Mob. Comput. 2025, 24, 4925–4938. [Google Scholar] [CrossRef]



| Ref. | Year | Covered Scheme | Focus | ||
|---|---|---|---|---|---|
| VEC | RA | AVEC | |||
| [3] | 2020 | ⚫ | ◯ | ✗ |
|
| [7] | 2019 | ⚫ | ◯ | ✗ |
|
| [8] | 2022 | ◯ | ◯ | ✗ |
|
| [9] | 2021 | ⚫ | ⚫ | ✗ |
|
| [10] | 2022 | ⚫ | ⚫ | ✗ |
|
| [11] | 2021 | ◯ | ⚫ | ✗ |
|
| [2] | 2021 | ◯ | ◯ | ✗ |
|
| [12] | 2020 | ⚫ | ◯ | ✗ |
|
| [13] | 2022 | ◯ | ⚫ | ✗ |
|
| [14] | 2023 | ✗ | ⚫ | ✗ |
|
| [15] | 2023 | ✗ | ⚫ | ✗ |
|
| This survey | 2025 | ⚫ | ⚫ | ⚫ |
|
| Main Category | Ref. | Year | Main Idea | Target Applications |
|---|---|---|---|---|
| Traditional techniques | [44] | 2024 | Jointly optimizes computation offloading decisions and multidimensional allocation of resources such as bandwidth, computing power, and UAV trajectories in an air–ground integrated VEC network to minimize latency. | Autonomous driving, real-time traffic monitoring, and intelligent transportation systems |
| [80] | 2023 | Jointly optimizes UAV trajectory, packet transmission scheduling, and edge computing resource allocation in a UAV-assisted vehicular network to maximize the total amount of the processed data. | Autonomous driving, safety message dissemination, and mobile IoT services with edge computing support | |
| [37] | 2024 | Develops a UAV-assisted VEC framework that minimizes the maximum weighted cost of delay and energy consumption, by jointly optimizing offloading decisions, resource allocation, and UAV positioning. | Connected vehicle networks, autonomous driving fleets, and smart transportation systems | |
| [81] | 2023 | Formulates computation-intensive graph task scheduling and jointly optimizes subgraph-based task-to-vehicle mapping and UAV transmission power in an air–ground integrated vehicular network. | Urban aerial sensing, IoV-based computation services, and dynamic traffic monitoring | |
| [82] | 2024 | Designs a digital twin–empowered UAV-RIS (reconfigurable intelligent surface) system, configuring UAV trajectories, RIS phase shifts, and resource allocation to improve the performance of vehicular communication. | Urban vehicular networks, autonomous vehicle platooning, and roadside communications | |
| [83] | 2023 | Jointly optimizes vehicular user clustering, UAV paths, and transmission power allocation to improve the performance of network outage probability for an air-ground vehicular communication system. | Connected vehicle networks, vehicle-to-infrastructure links, and UAV-augmented roadside coverage systems | |
| Reinforcement learning-based techniques | [84] | 2022 | Jointly optimizes channel allocation and task offloading decisions for temporarily deployed UAV-assisted VEC networks to minimize service cost under dynamic operation and communication conditions | Traffic monitoring during congestion or events (where roadside units may be unavailable) |
| [85] | 2024 | Develop a DRL-enabled joint optimization scheme that dynamically allocates spectrum and configures resource elements using a DDQN to improve V2I throughput while meeting V2V latency and reliability constraints. | Vehicle-to-infrastructure and vehicle-to-vehicle links requiring adaptive spectrum use and diverse QoS | |
| [86] | 2020 | Designs a resource allocation framework in a multi-UAV-enabled MEC network to minimize UAV computation energy and latency by jointly optimizing offloading, resource distribution, and UAV-user associations. | Remote sensing, disaster response, or infrastructure-limited environments requiring efficient offloading | |
| [87] | 2022 | Introduces a UAV-assisted VEC system where UAVs harvest energy and use DRL to optimize UAV trajectory, resource allocation, and energy use for minimizing a weighted cost of delay, energy, and dropped tasks. | Highway monitoring, emergency response, and temporary vehicular networks | |
| [88] | 2023 | Designs a digital twin–enabled UAV-assisted VEC system called FlexEdge that minimizes energy consumption by jointly optimizing UAV trajectory and resource allocation via a DRL algorithm of proximal policy optimization. | Urban traffic monitoring, emergency response, and temporary infrastructure scenarios | |
| [89] | 2021 | Develops a multi-agent RL framework based on the MADDPG algorithm to jointly optimize spectrum, computing, and storage resource allocation in UAV-assisted vehicular networks, to maximize task offloading. | Smart transportation systems, autonomous vehicle networks, and dynamic vehicular environments | |
| [93] | 2023 | Formulates a joint optimization scheme for offloading, transmission power allocation, and CPU frequency control in a UAV-assisted vehicle platooning network, to minimize system energy consumption. | UAV-assisted platooning scenarios (where cooperative autonomous vehicles require reliable offloading) |
| Main Category | Ref. | Technique | Resource Type | Performance Objective | Advantages | Limitations |
|---|---|---|---|---|---|---|
| Traditional techniques | [44] | Game theory | Bandwidth | Minimize delay | Ensures fair resource distribution | Unrealistic static environment assumptions |
| [80] | Alternative optimization | Computational resource | Maximize computational efficiency | Solves multi-variable optimization problems | Computationally intensive for real-time | |
| [37] | Successive convex approximation | Computational resource and bandwidth | Minimize delay and energy consumption | Efficient for iterative non-convex solutions | Sensitive to local optima | |
| [81] | P-norm and convex optimization | UAV transmission power and bandwidth | Optimize the mapping of computation-intensive graph | Effective for convex problem formulations | Limited adaptability to dynamic tasks | |
| [82] | Dynamic programming | UAV transmission power | Minimize power consumption | Optimizes sequential resource allocation efficiently | Exponential state-space growth overhead | |
| [83] | Lagrangian gradient descent | UAV transmission power | Minimize the outage probability in a UAV-assisted vehicular network | Resolves coupled optimization subproblems | Requires precise constraint modeling | |
| Reinforcement learning-based techniques | [84] | DQN | Bandwidth | Optimize channel allocation | Learns from dynamic network conditions | Convergence instability during training |
| [85] | DDQN | Spectrum | Maximize data rate | Reduces overestimation and improves stability | High computational resource demand | |
| [86] | Multi-agent Q-learning | Transmission power and computation resource | Minimize energy and computational resource consumption | Scalable for decentralized agent systems | Requires coordination between multiple agents | |
| [87] | Actor-critic | Computation resource | Maximize the amount of data offloaded to UAVs | Supports continuous action optimization | Computationally intensive for large systems | |
| [88] | PPO | Computation resources and bandwidth | Minimize energy consumption | Stabilizes iterative policy optimization updates | Sensitive to environmental variability | |
| [89] | MADDPG | Computation resource and spectrum | Reduce delay | Centralized training and decentralized execution | Computational complexity under multi-agent settings | |
| [93] | Federated reinforcement learning | Computation resource and transmission power | Minimize energy consumption | Privacy-preserving with distributed scalability | High communication overheads |
| Main Category | Ref. | Simulation Tool | Number of UAVs | Number of Vehicles | Simulation Area | Performance Metrics |
|---|---|---|---|---|---|---|
| Traditional techniques | [44] | – | 3 | 10 | 10 lanes with 5 m lane width | Offloading delay |
| [80] | – | 1 | 4 | 1 km 1 km | Computation efficiency | |
| [37] | Matlab | 1 | 6 | – | Energy and delay cost | |
| [81] | – | – | – | 1 km 1 km | Delay | |
| [82] | – | 1 | – | – | Transmission power | |
| [83] | – | 1 | 13 | 400–500 m away from BS | Outage probability | |
| Reinforcement learning-based techniques | [84] | Python 3.8 and Tensorflow 2.0 | – | Variable | 300 m per UAV | Cost of data transmission |
| [85] | Python | – | 20 | Road segment of 120 m 30 m | Data rate and latency | |
| [86] | Matlab | 3 | – | 800 m 800 m | Computation resource consumption | |
| [87] | – | Variable | Variable | Road length of 400 m | Number of offloaded bits | |
| [88] | – | 1 | Variable | 500 m 500 m | energy | |
| [89] | – | – | Variable | Road segment of 1200 m | Satisfaction ratio | |
| [93] | – | 10 | 10 | – | Energy and delay |
Disclaimer/Publisher’s Note: The statements, opinions and data contained in all publications are solely those of the individual author(s) and contributor(s) and not of MDPI and/or the editor(s). MDPI and/or the editor(s) disclaim responsibility for any injury to people or property resulting from any ideas, methods, instructions or products referred to in the content. |
© 2025 by the author. Licensee MDPI, Basel, Switzerland. This article is an open access article distributed under the terms and conditions of the Creative Commons Attribution (CC BY) license (https://creativecommons.org/licenses/by/4.0/).
Share and Cite
Moh, S. Resource Allocation Techniques in Aerial-Assisted Vehicular Edge Computing: A Review of Recent Progress. Electronics 2025, 14, 3626. https://doi.org/10.3390/electronics14183626
Moh S. Resource Allocation Techniques in Aerial-Assisted Vehicular Edge Computing: A Review of Recent Progress. Electronics. 2025; 14(18):3626. https://doi.org/10.3390/electronics14183626
Chicago/Turabian StyleMoh, Sangman. 2025. "Resource Allocation Techniques in Aerial-Assisted Vehicular Edge Computing: A Review of Recent Progress" Electronics 14, no. 18: 3626. https://doi.org/10.3390/electronics14183626
APA StyleMoh, S. (2025). Resource Allocation Techniques in Aerial-Assisted Vehicular Edge Computing: A Review of Recent Progress. Electronics, 14(18), 3626. https://doi.org/10.3390/electronics14183626

