Discriminating Seagrasses from Green Macroalgae in European Intertidal Areas Using High-Resolution Multispectral Drone Imagery
Abstract
1. Introduction
2. Material & Methods
2.1. Study Sites
2.2. Field Sampling
2.2.1. Drone Acquisition
2.2.2. Ground Control Points
2.3. Drone Processing
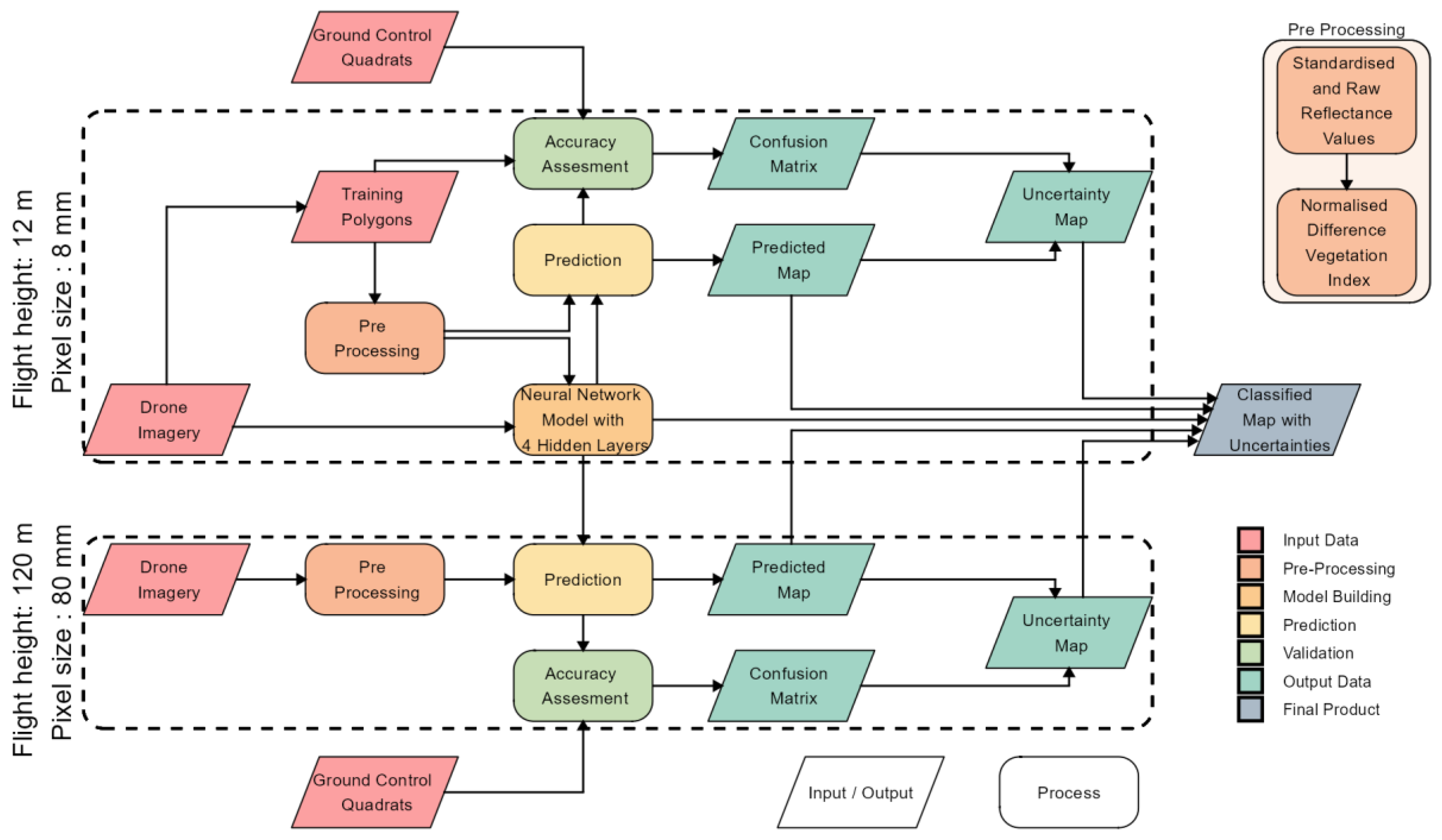
2.4. General Workflow
2.4.1. Training Dataset Building
2.4.2. Model Building
2.4.3. Validation
2.5. Variable Importance
2.6. Influence of the Spatial Resolution on Classification
2.7. Impact of Mixed Vegetation Cover on the Prediction
3. Results
3.1. Reflectance Comparison Between the Two Different Altitudes
3.2. Classification
3.3. Validation of the Model
3.4. Variable Importance Estimation
3.5. Effect of Spatial Resolution on the Classification
3.6. Effect of the Cover on the Prediction
4. Discussion
4.1. Vegetation Discrimination
4.2. Altitude and Temporal Effects on Vegetation Prediction Accuracy
4.3. Impact of Pixel Resolution on the Prediction and Implications for Satellite Remote Sensing
4.4. Towards Climate and Biodiversity Applications
5. Conclusions
Author Contributions
Funding
Data Availability Statement
Acknowledgments
Conflicts of Interest
References
- Unsworth, R.K.; Cullen-Unsworth, L.C.; Jones, B.L.; Lilley, R.J. The planetary role of seagrass conservation. Science 2022, 377, 609–613. [Google Scholar] [CrossRef] [PubMed]
- Sousa, A.I.; da Silva, J.F.; Azevedo, A.; Lillebø, A.I. Blue carbon stock in Zostera noltei meadows at ria de aveiro coastal lagoon (Portugal) over a decade. Sci. Rep. 2019, 9, 14387. [Google Scholar] [CrossRef]
- Gardner, R.C.; Finlayson, C. Global Wetland Outlook: State of the World’s Wetlands and Their Services to People; Stetson Law; Secretariat of the Ramsar Convention: Gland, Switzerland, 2018; p. 88. [Google Scholar]
- Jankowska, E.; Michel, L.N.; Lepoint, G.; Włodarska-Kowalczuk, M. Stabilizing effects of seagrass meadows on coastal water benthic food webs. J. Exp. Mar. Biol. Ecol. 2019, 510, 54–63. [Google Scholar] [CrossRef]
- Zoffoli, M.L.; Gernez, P.; Oiry, S.; Godet, L.; Dalloyau, S.; Davies, B.F.R.; Barillé, L. Remote sensing in seagrass ecology: Coupled dynamics between migratory herbivorous birds and intertidal meadows observed by satellite during four decades. Remote Sens. Ecol. Conserv. 2022, 9, 420–433. [Google Scholar] [CrossRef]
- Chefaoui, R.M.; Duarte, C.M.; Serrão, E.A. Dramatic loss of seagrass habitat under projected climate change in the mediterranean sea. Glob. Change Biol. 2018, 24, 4919–4928. [Google Scholar] [CrossRef] [PubMed]
- Duffy, J.E.; Benedetti-Cecchi, L.; Trinanes, J.; Muller-Karger, F.E.; Ambo-Rappe, R.; Boström, C.; Buschmann, A.H.; Byrnes, J.; Coles, R.G.; Creed, J.; et al. Toward a coordinated global observing system for seagrasses and marine macroalgae. Front. Mar. Sci. 2019, 6, 317. [Google Scholar] [CrossRef]
- Lin, H.; Sun, T.; Zhou, Y.; Gu, R.; Zhang, X.; Yang, W. Which genes in a typical intertidal seagrass (Zostera japonica) indicate copper-, lead-, and cadmium pollution? Front. Plant Sci. 2018, 9, 1545. [Google Scholar] [CrossRef]
- Nguyen, H.M.; Ralph, P.J.; Marín-Guirao, L.; Pernice, M.; Procaccini, G. Seagrasses in an era of ocean warming: A review. Biol. Rev. 2021, 96, 2009–2030. [Google Scholar] [CrossRef]
- Orth, R.J.; Carruthers, T.J.; Dennison, W.C.; Duarte, C.M.; Fourqurean, J.W.; Heck, K.L.; Hughes, A.R.; Kendrick, G.A.; Kenworthy, W.J.; Olyarnik, S.; et al. A global crisis for seagrass ecosystems. Bioscience 2006, 56, 987–996. [Google Scholar] [CrossRef]
- Rasheed, M.A.; Unsworth, R.K. Long-term climate-associated dynamics of a tropical seagrass meadow: Implications for the future. Mar. Ecol. Prog. Ser. 2011, 422, 93–103. [Google Scholar] [CrossRef]
- Soissons, L.M.; Haanstra, E.P.; Van Katwijk, M.M.; Asmus, R.; Auby, I.; Barillé, L.; Brun, F.G.; Cardoso, P.G.; Desroy, N.; Fournier, J.; et al. Latitudinal patterns in european seagrass carbon reserves: Influence of seasonal fluctuations versus short-term stress and disturbance events. Front. Plant Sci. 2018, 9, 88. [Google Scholar] [CrossRef] [PubMed]
- de Los Santos, C.B.; Krause-Jensen, D.; Alcoverro, T.; Marbà, N.; Duarte, C.M.; Van Katwijk, M.M.; Pérez, M.; Romero, J.; Sánchez-Lizaso, J.L.; Roca, G.; et al. Recent trend reversal for declining european seagrass meadows. Nat. Commun. 2019, 10, 3356. [Google Scholar] [CrossRef] [PubMed]
- Zoffoli, M.L.; Gernez, P.; Godet, L.; Peters, S.; Oiry, S.; Barillé, L. Decadal increase in the ecological status of a north-atlantic intertidal seagrass meadow observed with multi-mission satellite time-series. Ecol. Indic. 2021, 130, 108033. [Google Scholar] [CrossRef]
- Devlin, M.; Brodie, J. Nutrients and eutrophication. In Marine Pollution–Monitoring, Management and Mitigation; Springer: Berlin/Heidelberg, Germany, 2023; pp. 75–100. [Google Scholar]
- Wang, Z.; Fang, Z.; Liang, J.; Song, X. Assessment of global habitat suitability and risk of ocean green tides. Harmful Algae 2022, 119, 102324. [Google Scholar] [CrossRef]
- Miloslavich, P.; Bax, N.J.; Simmons, S.E.; Klein, E.; Appeltans, W.; Aburto-Oropeza, O.; Garcia, M.A.; Batten, S.D.; Benedetti-Cecchi, L.; Checkley, D.M.; et al. Essential ocean variables for global sustained observations of biodiversity and ecosystem changes. Glob. Change Biol. 2018, 24, 2416–2433. [Google Scholar] [CrossRef]
- Pereira, H.M.; Ferrier, S.; Walters, M.; Geller, G.N.; Jongman, R.H.; Scholes, R.J.; Bruford, M.W.; Brummitt, N.; Butchart, S.H.; Cardoso, A.; et al. Ecology. Essential biodiversity variables. Science 2013, 339, 277–278. [Google Scholar]
- Nijland, W.; Reshitnyk, L.; Rubidge, E. Satellite remote sensing of canopy-forming kelp on a complex coastline: A novel procedure using the landsat image archive. Remote Sens. Environ. 2019, 220, 41–50. [Google Scholar] [CrossRef]
- Coffer, M.M.; Graybill, D.D.; Whitman, P.J.; Schaeffer, B.A.; Salls, W.B.; Zimmerman, R.C.; Hill, V.; Lebrasse, M.C.; Li, J.; Keith, D.J.; et al. Providing a framework for seagrass mapping in united states coastal ecosystems using high spatial resolution satellite imagery. J. Environ. Manag. 2023, 337, 117669. [Google Scholar] [CrossRef]
- Davies, B.F.R.; Oiry, S.; Rosa, P.; Zoffoli, M.L.; Sousa, A.I.; Thomas, O.R.; Smale, D.A.; Austen, M.C.; Biermann, L.; Attrill, M.J.; et al. A sentinel watching over inter-tidal seagrass phenology across western europe and north africa. Commun. Earth Environ. 2024, 5, 382. [Google Scholar] [CrossRef]
- Davies, B.F.R.; Oiry, S.; Rosa, P.; Zoffoli, M.L.; Sousa, A.I.; Thomas, O.R.; Smale, D.A.; Austen, M.C.; Biermann, L.; Attrill, M.J.; et al. Intertidal seagrass extent from sentinel-2 time-series show distinct trajectories in western europe. Remote Sens. Environ. 2024, 312, 114340. [Google Scholar] [CrossRef]
- Traganos, D.; Reinartz, P. Mapping mediterranean seagrasses with sentinel-2 imagery. Mar. Pollut. Bull. 2018, 134, 197–209. [Google Scholar] [CrossRef] [PubMed]
- Xu, S.; Xu, S.; Zhou, Y.; Yue, S.; Zhang, X.; Gu, R.; Zhang, Y.; Qiao, Y.; Liu, M. Long-term changes in the unique and largest seagrass meadows in the bohai sea (China) using satellite (1974–2019) and sonar data: Implication for conservation and restoration. Remote Sens. 2021, 13, 856. [Google Scholar] [CrossRef]
- Douay, F.; Verpoorter, C.; Duong, G.; Spilmont, N.; Gevaert, F. New hyperspectral procedure to discriminate intertidal macroalgae. Remote Sens. 2022, 14, 346. [Google Scholar] [CrossRef]
- Ralph, P.; Polk, S.; Moore, K.; Orth, R.; Smith Jr, W. Operation of the xanthophyll cycle in the seagrass Zostera marina in response to variable irradiance. J. Exp. Mar. Biol. Ecol. 2002, 271, 189–207. [Google Scholar] [CrossRef]
- Bannari, A.; Ali, T.S.; Abahussain, A. The capabilities of sentinel-MSI (2A/2B) and landsat-OLI (8/9) in seagrass and algae species differentiation using spectral reflectance. Ocean Sci. 2022, 18, 361–388. [Google Scholar] [CrossRef]
- Davies, B.F.R.; Gernez, P.; Geraud, A.; Oiry Simon Rosa, P.; Zoffoli, M.L.; Barillé, L. Multi- and hyperspectral classification of soft-bottom intertidal vegetation using a spectral library for coastal biodiversity remote sensing. Remote Sens. Environ. 2023, 290, 113554. [Google Scholar] [CrossRef]
- Tuya, F.; Hernandez-Zerpa, H.; Espino, F.; Haroun, R. Drastic decadal decline of the seagrass cymodocea nodosa at gran canaria (eastern atlantic): Interactions with the green algae caulerpa prolifera. Aquat. Bot. 2013, 105, 1–6. [Google Scholar] [CrossRef]
- Fairley, I.; Williamson, B.J.; McIlvenny, J.; King, N.; Masters, I.; Lewis, M.; Neill, S.; Glasby, D.; Coles, D.; Powell, B.; et al. Drone-based large-scale particle image velocimetry applied to tidal stream energy resource assessment. Renew. Energy 2022, 196, 839–855. [Google Scholar] [CrossRef]
- Oh, J.; Kim, D.; Lee, H. Use of a drone for mapping and time series image acquisition of tidal zones. J. Korean Inst. Intell. Syst. 2017, 27, 119–125. [Google Scholar]
- Adade, R.; Aibinu, A.M.; Ekumah, B.; Asaana, J. Unmanned aerial vehicle (UAV) applications in coastal zone management—A review. Environ. Monit. Assess. 2021, 193, 154. [Google Scholar] [CrossRef]
- Angnuureng, D.B.; Brempong, K.; Jayson-Quashigah, P.; Dada, O.; Akuoko, S.; Frimpomaa, J.; Mattah, P.; Almar, R. Satellite, drone and video camera multi-platform monitoring of coastal erosion at an engineered pocket beach: A showcase for coastal management at elmina bay, ghana (west africa). Reg. Stud. Mar. Sci. 2022, 53, 102437. [Google Scholar] [CrossRef]
- Casella, E.; Drechsel, J.; Winter, C.; Benninghoff, M.; Rovere, A. Accuracy of sand beach topography surveying by drones and photogrammetry. Geo-Mar. Lett. 2020, 40, 255–268. [Google Scholar] [CrossRef]
- Lange, T.; Oncken, N.S.; Svane, N.; Steinfurth, R.C.; Kristensen, E.; Flindt, M.R. Large-scale eelgrass transplantation: A measure for carbon and nutrient sequestration in estuaries. Mar. Ecol. Prog. Ser. 2022, 685, 97–109. [Google Scholar] [CrossRef]
- Svane, N.; Lange, T.; Egemose, S.; Dalby, O.; Thomasberger, A.; Flindt, M.R. Unoccupied aerial vehicle-assisted monitoring of benthic vegetation in the coastal zone enhances the quality of ecological data. Prog. Phys. Geogr. Earth Environ. 2022, 46, 232–249. [Google Scholar] [CrossRef]
- Brunier, G.; Oiry, S.; Gruet, Y.; Dubois, S.F.; Barillé, L. Topographic analysis of intertidal polychaete reefs (Sabellaria alveolata) at a very high spatial resolution. Remote Sens. 2022, 14, 307. [Google Scholar] [CrossRef]
- Joyce, K.E.; Fickas, K.C.; Kalamandeen, M. The unique value proposition for using drones to map coastal ecosystems. Camb. Prism.Coast. Futures 2023, 1, e6. [Google Scholar] [CrossRef]
- Roca, M.; Dunbar, M.B.; Román, A.; Caballero, I.; Zoffoli, M.L.; Gernez, P.; Navarro, G. Monitoring the marine invasive alien species rugulopteryx okamurae using unmanned aerial vehicles and satellites. Front. Mar. Sci. 2022, 9, 1004012. [Google Scholar] [CrossRef]
- Román, A.; Tovar-Sánchez, A.; Olivé, I.; Navarro, G. Using a UAV-mounted multispectral camera for the monitoring of marine macrophytes. Front. Mar. Sci. 2021, 8, 722698. [Google Scholar] [CrossRef]
- Tallam, K.; Nguyen, N.; Ventura, J.; Fricker, A.; Calhoun, S.; O’Leary, J.; Fitzgibbons, M.; Robbins, I.; Walter, R.K. Application of deep learning for classification of intertidal eelgrass from drone-acquired imagery. Remote Sens. 2023, 15, 2321. [Google Scholar] [CrossRef]
- Collin, A.; Dubois, S.; James, D.; Houet, T. Improving intertidal reef mapping using UAV surface, red edge, and near-infrared data. Drones 2019, 3, 67. [Google Scholar] [CrossRef]
- Rossiter, T.; Furey, T.; McCarthy, T.; Stengel, D.B. UAV-mounted hyperspectral mapping of intertidal macroalgae. Estuar. Coast. Shelf Sci. 2020, 242, 106789. [Google Scholar] [CrossRef]
- Zoffoli, M.L.; Gernez, P.; Rosa, P.; Le Bris, A.; Brando, V.E.; Barillé, A.-L.; Harin, N.; Peters, S.; Poser, K.; Spaias, L.; et al. Sentinel-2 remote sensing of Zostera noltei-dominated intertidal seagrass meadows. Remote Sens. Environ. 2020, 251, 112020. [Google Scholar] [CrossRef]
- Sousa, A.I.; Santos, D.B.; Silva EF da Sousa, L.P.; Cleary, D.F.; Soares, A.M.; Lillebø, A.I. ‘Blue carbon’ and nutrient stocks of salt marshes at a temperate coastal lagoon (ria de aveiro, Portugal). Sci. Rep. 2017, 7, 41225. [Google Scholar] [CrossRef] [PubMed]
- Román, A.; Oiry, S.; Davies, B.F.; Rosa, P.; Gernez, P.; Tovar-Sánchez, A.; Navarro, G.; Méléder, V.; Barillé, L. Mapping intertidal microphytobenthic biomass with very high-resolution remote sensing imagery in an estuarine system. Sci. Total Environ. 2024, 955, 177025. [Google Scholar] [CrossRef] [PubMed]
- Davies, B.F.R.; Sousa, A.I.; Figueira, R.; Oiry, S.; Gernez, P.; Barillé, L. Benthic intertidal vegetation from the tagus estuary and aveiro lagoon. In Sampling Event Dataset; Université de Nantes: Nantes, France, 2023. [Google Scholar] [CrossRef]
- Nebel, S.; Beege, M.; Schneider, S.; Rey, G.D. A review of photogrammetry and photorealistic 3D models in education from a psychological perspective. Front. Educ. 2020, 5, 1–15. [Google Scholar] [CrossRef]
- Cao, J.; Thorson, J.T.; Richards, R.A.; Chen, Y. Spatiotemporal index standardization improves the stock assessment of northern shrimp in the gulf of maine. Can. J. Fish. Aquat. Sci. 2017, 74, 1781–1793. [Google Scholar] [CrossRef]
- Howard, J.; Gugger, S. Fastai: A layered API for deep learning. Information 2020, 11, 108. [Google Scholar] [CrossRef]
- Wei, P.; Lu, Z.; Song, J. Variable importance analysis: A comprehensive review. Reliab. Eng. Syst. Saf. 2015, 142, 399–432. [Google Scholar] [CrossRef]
- Oiry, S.; Barillé, L. Using sentinel-2 satellite imagery to develop microphytobenthos-based water quality indices in estuaries. Ecol. Indic. 2021, 121, 107184. [Google Scholar] [CrossRef]
- Veettil, B.K.; Ward, R.D.; Lima, M.D.A.C.; Stankovic, M.; Hoai, P.N.; Quang, N.X. Opportunities for seagrass research derived from remote sensing: A review of current methods. Ecol. Indic. 2020, 117, 106560. [Google Scholar] [CrossRef]
- Cartaxana, P.; Cruz, S.; Gameiro, C.; Kühl, M. Regulation of intertidal microphytobenthos photosynthesis over a diel emersion period is strongly affected by diatom migration patterns. Front. Microbiol. 2016, 7, 872. [Google Scholar] [CrossRef] [PubMed]
- Christensen, T.; Dixon, P.S.; Irvine, L.M. Seaweeds of the British Isles: Tribophyceae (Xanthophyceae); British Museum (Nat. Hist.): London, UK, 1977. [Google Scholar]
- Méléder, V.; Laviale, M.; Jesus, B.; Mouget, J.L.; Lavaud, J.; Kazemipour, F.; Launeau, P.; Barillé, L. In vivo estimation of pigment composition and optical absorption cross-section by spectroradiometry in four aquatic photosynthetic micro-organisms. J. Photochem. Photobiol. B Biol. 2013, 129, 115–124. [Google Scholar] [CrossRef] [PubMed]
- Bargain, A.; Robin, M.; Méléder, V.; Rosa, P.; Le Menn, E.; Harin, N.; Barillé, L. Seasonal spectral variation of Zostera noltii and its influence on pigment-based vegetation indices. J. Exp. Mar. Biol. Ecol. 2013, 446, 86–94. [Google Scholar] [CrossRef]
- Beach, K.; Borgeas, H.; Nishimura, N.; Smith, C. In vivo absorbance spectra and the ecophysiology of reef macroalgae. Coral Reefs 1997, 16, 21–28. [Google Scholar] [CrossRef]
- Hedley, J.D.; Mirhakak, M.; Wentworth, A.; Dierssen, H.M. Influence of three-dimensional coral structures on hyperspectral benthic reflectance and water-leaving reflectance. Appl. Sci. 2018, 8, 2688. [Google Scholar] [CrossRef]
- Kirk, J.T. Light and Photosynthesis in Aquatic Ecosystems; Cambridge University Press: Cambridge, UK, 1994. [Google Scholar]
- Repolho, T.; Duarte, B.; Dionísio, G.; Paula, J.R.; Lopes, A.R.; Rosa, I.C.; Grilo, T.F.; Caçador, I.; Calado, R.; Rosa, R. Seagrass ecophysiological performance under ocean warming and acidification. Sci. Rep. 2017, 7, 41443. [Google Scholar] [CrossRef]
- Charrier, B.; Boscq, S.; Nelson, B.J.; Läubli, N.F. Growth and labelling of cell wall components of the brown alga Ectocarpus in microfluidic chips. Front. Mar. Sci. 2021, 8, 745654. [Google Scholar] [CrossRef]
- Slaton, M.R.; Raymond Hunt, E., Jr.; Smith, W.K. Estimating near-infrared leaf reflectance from leaf structural characteristics. Am. J. Bot. 2001, 88, 278–284. [Google Scholar] [CrossRef]
- European-Commission. EU Water Framework Directive. EC Dir. 2000, 60. [Google Scholar]
- Légaré, B.; Bélanger, S.; Singh, R.K.; Bernatchez, P.; Cusson, M. Remote sensing of coastal vegetation phenology in a cold temperate intertidal system: Implications for classification of coastal habitats. Remote Sens. 2022, 14, 3000. [Google Scholar] [CrossRef]
- Costa, V.; Serôdio, J.; Lillebø, A.I.; Sousa, A.I. Use of hyperspectral reflectance to non-destructively estimate seagrass Zostera noltei biomass. Ecol. Indic. 2021, 121, 107018. [Google Scholar] [CrossRef]
- Fyfe, S. Spatial and temporal variation in spectral reflectance: Are seagrass species spectrally distinct? Limnol. Oceanogr. 2003, 48, 464–479. [Google Scholar] [CrossRef]
- Piaser, E.; Berton, A.; Bolpagni, R.; Caccia, M.; Castellani, M.B.; Coppi, A.; Dalla Vecchia, A.; Gallivanone, F.; Sona, G.; Villa, P. Impact of radiometric variability on ultra-high resolution hyperspectral imagery over aquatic vegetation: Preliminary results. IEEE J. Sel. Top. Appl. Earth Obs. Remote Sens. 2023, 16, 5935–5950. [Google Scholar] [CrossRef]
- Holon, F.; Marre, G.; Parravicini, V.; Mouquet, N.; Bockel, T.; Descamp, P.; Tribot, A.-S.; Boissery, P.; Deter, J. A predictive model based on multiple coastal anthropogenic pressures explains the degradation status of a marine ecosystem: Implications for management and conservation. Biol. Conserv. 2018, 222, 125–135. [Google Scholar] [CrossRef]
- Marquet, P.A.; Buschmann, A.H.; Corcoran, D.; Díaz, P.A.; Fuentes-Castillo, T.; Garreaud, R.; Pliscoff, P.; Salazar, A. Global change and acceleration of anthropic pressures on patagonian ecosystems. In Conservation in Chilean Patagonia: Assessing the State of Knowledge, Opportunities, and Challenges; Springer International Publishing: Cham, Switzerland, 2024; pp. 33–65. [Google Scholar]
- Schibalski, A.; Kleyer, M.; Maier, M.; Schröder, B. Spatiotemporally explicit prediction of future ecosystem service provisioning in response to climate change, sea level rise, and adaptation strategies. Ecosyst. Serv. 2022, 54, 101414. [Google Scholar] [CrossRef]
- Muller-Karger, F.E.; Hestir, E.; Ade, C.; Turpie, K.; Roberts, D.A.; Siegel, D.; Miller, R.J.; Humm, D.; Izenberg, N.; Keller, M.; et al. Satellite sensor requirements for monitoring essential biodiversity variables of coastal ecosystems. Ecol. Appl. 2018, 28, 749–760. [Google Scholar] [CrossRef]
- Villalobos Perna, P.; Di Febbraro, M.; Carranza, M.L.; Marzialetti, F.; Innangi, M. Remote sensing and invasive plants in coastal ecosystems: What we know so far and future prospects. Land 2023, 12, 341. [Google Scholar] [CrossRef]
- Sutton, M.A.; Van Grinsven, H.; Billen, G.; Bleeker, A.; Bouwman, A.; Oenema, O. European nitrogen assessement-summary for policy makers. In The European Nitrogen Assessment: Sources, Effects and Policy Perspectives; Cambridge University Press: Cambridge, UK, 2011. [Google Scholar]
- Ye, N.; Zhang, X.; Mao, Y.; Liang, C.; Xu, D.; Zou, J.; Zhuang, Z.; Wang, Q. “Green tides” are overwhelming the coastline of our blue planet: Taking the world’s largest example. Ecol. Res. 2011, 26, 477–485. [Google Scholar] [CrossRef]
- Villares, R.; Puente, X.; Carballeira, A. Nitrogen and phosphorus in ulva sp. In the galician rias bajas (northwest spain): Seasonal fluctuations and influence on growth. Bol.-Inst. Español Oceanogr. 1999, 15, 337–342. [Google Scholar]
- Ménesguen, A. Les Marées Vertes: 40 Clés Pour Comprendre; Editions Quae: Plouzané, France, 2018. [Google Scholar]
- Louime, C.; Fortune, J.; Gervais, G. Sargassum invasion of coastal environments: A growing concern. Am. J. Environ. Sci. 2017, 13, 58–64. [Google Scholar] [CrossRef]
- Haro, S.; Jimenez-Reina, J.; Bermejo, R.; Morrison, L. BioIntertidal mapper software: A satellite approach for NDVI-based intertidal habitat mapping. SoftwareX 2023, 24, 101520. [Google Scholar] [CrossRef]
- Klemas, V. Remote sensing of algal blooms: An overview with case studies. J. Coast. Res. 2012, 28, 34–43. [Google Scholar] [CrossRef]
- Schreyers, L.; van Emmerik, T.; Biermann, L.; Le Lay, Y.-F. Spotting green tides over brittany from space: Three decades of monitoring with landsat imagery. Remote Sens. 2021, 13, 1408. [Google Scholar] [CrossRef]
- Papathanasopoulou, E.; Simis, S.; Alikas, K.; Ansper, A.; Anttila, J.; Barillé, A.; Barillé, L.; Brando, V.; Bresciani, M.; Bučas, M.; et al. Satellite-assisted monitoring of water quality to support the implementation of the water framework directive. EOMORES White Paper Zenodo. 2019. Available online: https://zenodo.org/records/3463051 (accessed on 19 November 2024).
- Ratnarajah, L.; Abu-Alhaija, R.; Atkinson, A.; Batten, S.; Bax, N.J.; Bernard, K.S.; Canonico, G.; Cornils, A.; Everett, J.D.; Grigoratou, M.; et al. Monitoring and modelling marine zooplankton in a changing climate. Nat. Commun. 2023, 14, 564. [Google Scholar] [CrossRef]
- Foden, J.; Brazier, D. Angiosperms (seagrass) within the EU water framework directive: A UK perspective. Mar. Pollut. Bull. 2007, 55, 181–195. [Google Scholar] [CrossRef]
- Nordlund, L.M.; Unsworth, R.K.; Wallner-Hahn, S.; Ratnarajah, L.; Beca-Carretero, P.; Boikova, E.; Bull, J.C.; Chefaoui, R.M.; Santos, C.B.d.l.; Gagnon, K.; et al. One hundred priority questions for advancing seagrass conservation in europe. Plants People Planet 2024, 6, 587–603. [Google Scholar] [CrossRef]














| Country | Site | Name | Altitude | Utility | Date |
|---|---|---|---|---|---|
| France | Gulf of Morbihan | Arz Island | 12 m | Training | 29 September 2022 |
| Duer | 12 m | Training | 14 July 2022 | ||
| Duer | 120 m | Validation | 14 July 2022 | ||
| Bourgneuf Bay | Barbâtre | 120 m | Validation | 7 September 2021 | |
| L’Epine | 120 m | Validation | 8 July 2021 | ||
| Portugal | Aveiro Lagoon | Marinha Lanzarote | 120 m | Validation | 17 June 2022 |
| Mataduços | 120 m | Validation | 16 June 2022 | ||
| Gafanha | 120 m | Validation | 15 June 2022 | ||
| Gafanha | 12 m | Training | 15 June 2022 |
| Name | Taxonomic Class | Training Pixels | Validation Pixels |
|---|---|---|---|
| Benthic diatoms | Bacillariophyceae | 4475 | 9807 |
| Green macroalgae | Chlorophyceae | 17,140 | 25,910 |
| Seagrass | Magnoliopsida | 221,065 | 179,119 |
| Brown macroalgae | Phaeophyceae | 169,936 | 82,161 |
| Red macroalgae | Rhodophyceae | 5771 | 10,054 |
| Water | - | 83,677 | 76,612 |
| Sediment | - | 95,126 | 57,299 |
Disclaimer/Publisher’s Note: The statements, opinions and data contained in all publications are solely those of the individual author(s) and contributor(s) and not of MDPI and/or the editor(s). MDPI and/or the editor(s) disclaim responsibility for any injury to people or property resulting from any ideas, methods, instructions or products referred to in the content. |
© 2024 by the authors. Licensee MDPI, Basel, Switzerland. This article is an open access article distributed under the terms and conditions of the Creative Commons Attribution (CC BY) license (https://creativecommons.org/licenses/by/4.0/).
Share and Cite
Oiry, S.; Davies, B.F.R.; Sousa, A.I.; Rosa, P.; Zoffoli, M.L.; Brunier, G.; Gernez, P.; Barillé, L. Discriminating Seagrasses from Green Macroalgae in European Intertidal Areas Using High-Resolution Multispectral Drone Imagery. Remote Sens. 2024, 16, 4383. https://doi.org/10.3390/rs16234383
Oiry S, Davies BFR, Sousa AI, Rosa P, Zoffoli ML, Brunier G, Gernez P, Barillé L. Discriminating Seagrasses from Green Macroalgae in European Intertidal Areas Using High-Resolution Multispectral Drone Imagery. Remote Sensing. 2024; 16(23):4383. https://doi.org/10.3390/rs16234383
Chicago/Turabian StyleOiry, Simon, Bede Ffinian Rowe Davies, Ana I. Sousa, Philippe Rosa, Maria Laura Zoffoli, Guillaume Brunier, Pierre Gernez, and Laurent Barillé. 2024. "Discriminating Seagrasses from Green Macroalgae in European Intertidal Areas Using High-Resolution Multispectral Drone Imagery" Remote Sensing 16, no. 23: 4383. https://doi.org/10.3390/rs16234383
APA StyleOiry, S., Davies, B. F. R., Sousa, A. I., Rosa, P., Zoffoli, M. L., Brunier, G., Gernez, P., & Barillé, L. (2024). Discriminating Seagrasses from Green Macroalgae in European Intertidal Areas Using High-Resolution Multispectral Drone Imagery. Remote Sensing, 16(23), 4383. https://doi.org/10.3390/rs16234383

