Sign in to use this feature.

Years

Between: -

Subjects

remove_circle_outline
remove_circle_outline
remove_circle_outline
remove_circle_outline
remove_circle_outline
remove_circle_outline
remove_circle_outline
remove_circle_outline
remove_circle_outline

Journals

Article Types

Countries / Regions

remove_circle_outline
remove_circle_outline
remove_circle_outline
remove_circle_outline
remove_circle_outline

Search Results (241)

Search Parameters:
Keywords = long-read nanopore sequencing

Order results
Result details
Results per page
Select all
Export citation of selected articles as:
15 pages, 22627 KB  
Article
Long-Read Metagenomics Profiling for Identification of Key Microorganisms Affected by Heavy Metals at Technogenic Zones
by Iskander Isgandarov, Zhanar Abilda, Rakhim Kanat, Dias Daurov, Zagipa Sapakhova, Ainash Daurova, Kabyl Zhambakin, Dmitriy Volkov, Abylay Begaly and Malika Shamekova
Microorganisms 2026, 14(1), 196; https://doi.org/10.3390/microorganisms14010196 - 15 Jan 2026
Viewed by 213
Abstract
Heavy metal pollution poses a serious threat to soil ecosystems worldwide, as long-term exposure can alter microbial community functioning and reduce overall ecosystem resilience. This study investigated the impact of heavy metal contamination in technogenic industrial areas of the East Kazakhstan Region on [...] Read more.
Heavy metal pollution poses a serious threat to soil ecosystems worldwide, as long-term exposure can alter microbial community functioning and reduce overall ecosystem resilience. This study investigated the impact of heavy metal contamination in technogenic industrial areas of the East Kazakhstan Region on soil microbial communities. Soil samples were collected for chemical and metagenomic analyses. Concentrations of Zn, Pb, Cu, and Cd were quantified by flame atomic absorption spectrometry (FAAS). Using long-read whole-metagenome nanopore sequencing, we conducted strain-level profiling of soils with different levels of metal contamination. This approach provided high-resolution taxonomic data, enabling detailed characterization of microbial community structure. Heavy metal exposure did not significantly reduce microbial diversity or richness but influences the quality of community composition. Metal-resistant taxa dominated contaminated soils. Overall, the results highlight the value of long-read sequencing for resolving strain-level responses to environmental contamination. Full article
Show Figures

Figure 1

13 pages, 1194 KB  
Communication
Progress in Flax Genome Assembly from Nanopore Sequencing Data
by Elena N. Pushkova, Alexander A. Arkhipov, Nadezhda L. Bolsheva, Tatiana A. Rozhmina, Alexander A. Zhuchenko, Elena V. Borkhert, Nikolai M. Barsukov, Gavriil A. Oleshnya, Alina V. Milovanova, Olesya D. Moskalenko, Fedor D. Kostromskoy, Elizaveta A. Ivankina, Ekaterina M. Dvorianinova, Daiana A. Krupskaya, Nataliya V. Melnikova and Alexey A. Dmitriev
Plants 2026, 15(1), 151; https://doi.org/10.3390/plants15010151 - 4 Jan 2026
Viewed by 340
Abstract
In recent years, the quality of genome assemblies has notably improved, primarily due to advances in third-generation sequencing technologies and bioinformatics tools. In the present study, we obtained genome assemblies for two flax (Linum usitatissimum L.) varieties, K-3018 and Svyatogor, using Oxford [...] Read more.
In recent years, the quality of genome assemblies has notably improved, primarily due to advances in third-generation sequencing technologies and bioinformatics tools. In the present study, we obtained genome assemblies for two flax (Linum usitatissimum L.) varieties, K-3018 and Svyatogor, using Oxford Nanopore Technologies (ONT) simplex R10.4.1 data and the Hifiasm algorithm optimized for ONT reads. The K-3018 genome assembly was 491.1 Mb and consisted of thirteen full-length chromosomes and two one-gap chromosomes. The Svyatogor genome assembly was 497.8 Mb and consisted of twelve full-length chromosomes and three one-gap chromosomes. All chromosomes had telomeric repeats at their ends for both varieties. Hi-C contact maps and Illumina genomic data supported the accuracy of the obtained assemblies. The K-3018 and Svyatogor genome assemblies surpassed the quality of the best currently available flax genome assembly of variety T397, which serves as a reference for L. usitatissimum in the NCBI Genome database. Comparative analysis revealed that the flax genomes are generally quite similar at the chromosome level, with only a few large-scale differences. Thus, two near-T2T (telomere-to-telomere) flax genomes were assembled from the ONT simplex R10.4.1 reads using Hifiasm ONT without involving Pacific Biosciences (PacBio) HiFi or ultra-long ONT reads as well as optical maps. High-quality flax genomes are essential for improving the efficiency of genetic research, evaluating genetic diversity at the whole-genome level, and developing breeding and genome editing approaches of this valuable multipurpose crop. Full article
(This article belongs to the Special Issue Applications of Bioinformatics in Plant Science)
Show Figures

Figure 1

20 pages, 4538 KB  
Article
Telomere-to-Telomere Genome Assembly of Two Hemiculter Species Provide Insights into the Genomic and Morphometric Bases of Adaptation to Flow Velocity
by Jie Liu, Denghua Yin, Fengjiao Ma, Min Jiang, Xinyue Wang, Pan Wang and Kai Liu
Biomolecules 2026, 16(1), 83; https://doi.org/10.3390/biom16010083 - 4 Jan 2026
Viewed by 390
Abstract
Flow velocity is a key environmental factor that exerts multifaceted effects on fish growth and adaptation. Through long-term natural selection, fish have evolved adaptability to specific flow conditions, which not only relate to oxygen supply and food acquisition but also play a decisive [...] Read more.
Flow velocity is a key environmental factor that exerts multifaceted effects on fish growth and adaptation. Through long-term natural selection, fish have evolved adaptability to specific flow conditions, which not only relate to oxygen supply and food acquisition but also play a decisive role in reproduction, development, and population maintenance. To investigate the genomic mechanisms through which hydrodynamic environments drive divergence in closely related species, we focused on two sister species, Hemiculter bleekeri and Hemiculter leucisculus, which are adapted to contrasting flow regimes. We generated high-quality, chromosome level telomere-to-telomere (T2T) genomes and integrated comparative genomic analyses, we investigated the genetic basis underlying body shape regulation and reproductive strategies, aiming to decipher the adaptive evolutionary patterns of these species in response to differing hydrodynamic conditions from an integrated genotype phenotype perspective. We integrated PacBio HiFi, Hi-C, and Oxford Nanopore Technologies (ONT) ultra-long read sequencing data to construct high-quality T2T reference genomes for both species. The final genome assemblies are 0.998 Gb for H. bleekeri and 1.05 Gb for H. leucisculus, with each species possessing 24 chromosomes and all chromosomal sequences assembled into single contigs. Contig N50 values reached 40.45 Mb and 40.66 Mb, respectively, and both assemblies are gap-free. BUSCO assessments yielded completeness scores of 99.34% for both genomes, confirming their high continuity and accuracy. Integrated morphometric and genomic analyses revealed distinct adaptive strategies in two Hemiculter Species. H. bleekeri has evolved a streamlined body, underpinned by expansions in body shape related genes, and a pelagic egg strategy. In contrast, the adhesive egg strategy of H. leucisculus is supported by expansions in adhesion-related gene families. This divergence reflects adaptation to distinct flow velocity. By combining high-quality chromosome-level T2T genomes with morphometric and comparative genomic approaches, this study establishes a comprehensive framework for understanding the molecular mechanisms underlying adaptive evolution in freshwater fishes inhabiting contrasting flow velocity. Full article
(This article belongs to the Section Molecular Biology)
Show Figures

Figure 1

18 pages, 1740 KB  
Article
Long-Read Sequencing Reveals Cell- and State-Specific Alternative Splicing in 293T and A549 Cell Transcriptomes
by Xin Li, Hanyun Que, Zhaoyu Liu, Guoqing Xu, Yipeng Wang, Zhaotong Cong, Liang Leng, Sha Wu and Chunyan Chen
Int. J. Mol. Sci. 2026, 27(1), 487; https://doi.org/10.3390/ijms27010487 - 3 Jan 2026
Viewed by 430
Abstract
Alternative splicing (AS) is a fundamental mechanism governing transcriptomic diversity and cellular identity. Although 293T (human embryonic kidney) and A549 (human lung adenocarcinoma) cell lines are widely used, cell-type-specific splicing dynamics—including responses to receptor overexpression—remain incompletely characterized. To address this, we integrated Oxford [...] Read more.
Alternative splicing (AS) is a fundamental mechanism governing transcriptomic diversity and cellular identity. Although 293T (human embryonic kidney) and A549 (human lung adenocarcinoma) cell lines are widely used, cell-type-specific splicing dynamics—including responses to receptor overexpression—remain incompletely characterized. To address this, we integrated Oxford Nanopore long-read sequencing with BGI short-read data to profile transcriptomes under both basal and GPCR-overexpressing conditions (ADORA3 in 293T; P2RY12 in A549). Full-length isoform analysis using FLAIR and SQANTI3 revealed extensive transcriptomic complexity, including 18.02% novel isoforms in 293T and 19.52% in A549 cells. We found that 293T cells exhibited a stable transcriptome architecture enriched in splicing-related pathways, whereas A549 cells underwent broader transcriptional remodeling linked to tumorigenic processes. These findings suggest that 293T cells may be a suitable model for investigating splicing regulation, while A549 cells could serve as a relevant system for exploring tumor-related transcriptome dynamics. Our work elucidates context-dependent AS regulation and underscores the value of integrating long-read sequencing with FLAIR/SQANTI3 for dissecting cell-state-specific transcriptome dynamics. Full article
(This article belongs to the Section Molecular Genetics and Genomics)
Show Figures

Figure 1

24 pages, 10775 KB  
Article
Nanopore Sequencing Technology Reveals the Transcriptional Expression Characteristics of Male Pig’s Testes Before and After Sexual Maturity
by Yiting Yang, Siyu Chen, Ziling Hao, Taizeng Zhou, Songquan Guan, Ya Tan, Yan Wang, Xiaofeng Zhou, Lei Chen, Ye Zhao, Linyuan Shen, Li Zhu and Mailin Gan
Genes 2026, 17(1), 21; https://doi.org/10.3390/genes17010021 - 26 Dec 2025
Viewed by 418
Abstract
Background: Testicular development and spermatogenesis are intricate biological processes controlled by a coordinated transcriptional network. However, comprehensive characterization of full-length transcripts and non-coding RNAs (ncRNAs) during porcine testicular sexual maturation remains limited. Methods: This study systematically profiled the transcriptional landscape of [...] Read more.
Background: Testicular development and spermatogenesis are intricate biological processes controlled by a coordinated transcriptional network. However, comprehensive characterization of full-length transcripts and non-coding RNAs (ncRNAs) during porcine testicular sexual maturation remains limited. Methods: This study systematically profiled the transcriptional landscape of pig testes prior to (pre-sexual maturity, PSM) and following (post-sexual maturity, SM) sexual maturity using Oxford Nanopore Technologies (ONT) long-read sequencing. Results: There were 11,060 differentially expressed mRNAs (DEGs), 15,338 differentially expressed transcripts (DETs), 688 differentially expressed lncRNAs (DELs), and 19 differentially expressed circRNAs (DEcircRNAs) between PSM and SM groups among the 9941 mRNAs, 15,339 transcripts, 4136 lncRNAs (58.58% being LincRNAs). These differential RNAs converged on 133 shared GO terms (e.g., spermatogenesis, male gamete generation) and 58 common KEGG pathways (e.g., metabolic pathways, Wnt/MAPK signaling), according to functional enrichment and combined analysis. Core genes (e.g., PRM1, ODF2, GSTM3) demonstrated synergistic expression across gene, transcript, lncRNA-cistarget, and circRNA levels. Furthermore, DELs were associated with steroid biosynthesis and N-glycan biosynthesis, whereas DEcircRNAs, which were mostly upregulated after puberty, were thought to control genes linked to spermatogenesis. Conclusions: This research sheds light on the dynamic transcriptional reprogramming that occurs during the maturation of pig testicles, advances our knowledge of coding and ncRNA regulatory networks in male mammals, and offers useful molecular markers for enhancing pig reproductive efficiency. Full article
Show Figures

Figure 1

20 pages, 4757 KB  
Article
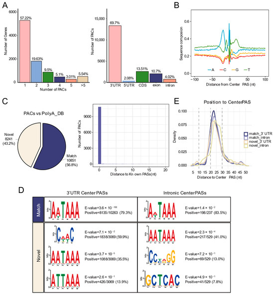
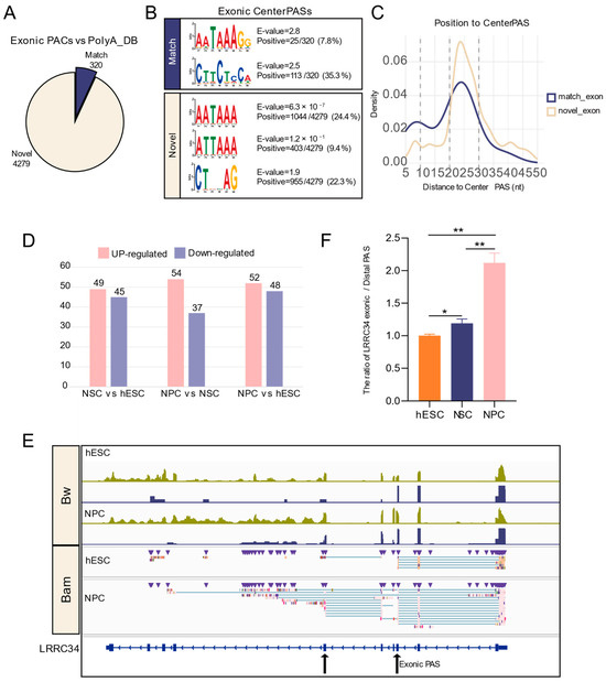
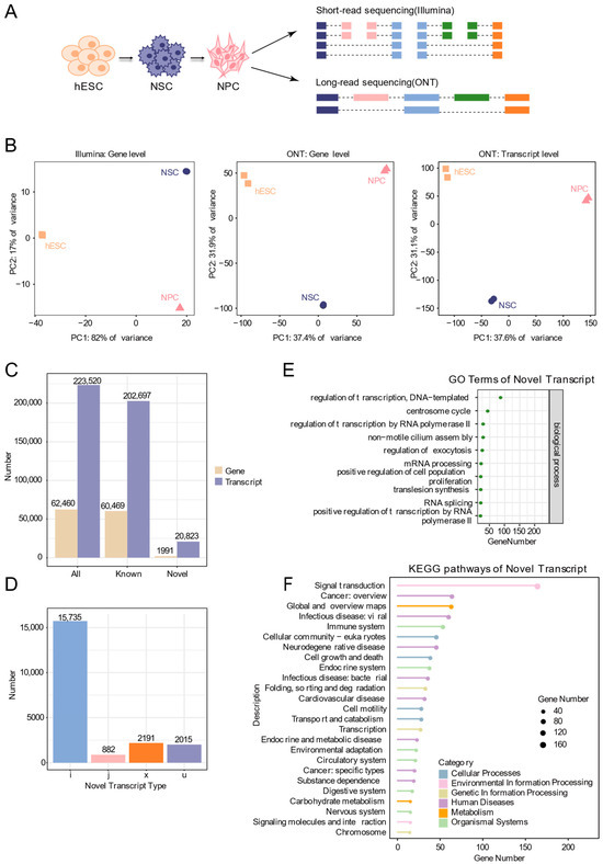
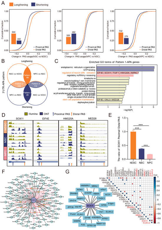
Stage-Specific Alternative Polyadenylation During Human Neural Differentiation Revealed by Integrated Long- and Short-Read Sequencing
by Zheqi Lou, Xianyan Zeng, Tinghui Jiang, Peizhen Du, Jiyao Rao, Xinyan Dai, Haishuang Lin and Yong Zhu
Biology 2026, 15(1), 24; https://doi.org/10.3390/biology15010024 - 23 Dec 2025
Viewed by 448
Abstract
Human embryonic stem cell (hESC) neural differentiation involves extensive APA; however, reliance on short-read sequencing in prior studies has offered only a limited view of its complexity and dynamic regulation. Here, we integrated Oxford Nanopore (ONT) long-read sequencing with Illumina short-read sequencing to [...] Read more.
Human embryonic stem cell (hESC) neural differentiation involves extensive APA; however, reliance on short-read sequencing in prior studies has offered only a limited view of its complexity and dynamic regulation. Here, we integrated Oxford Nanopore (ONT) long-read sequencing with Illumina short-read sequencing to systematically map the APA landscape during early hESC neural differentiation. Our hybrid approach uncovered remarkable transcriptomic complexity, identifying 20,823 novel transcripts and 8241 previously unannotated poly(A) sites (PASs). We characterized distinct dynamic patterns of 3′ UTR-APA across differentiation and pinpointed SOX11 as a key APA-regulated target. Furthermore, we observed stage-specific enrichment of intronic APA in NPCs, as exemplified by SLC1A3, and performed a comprehensive, large-scale identification of high-confidence exon APA events. These results substantially expand the catalog of PASs during human neural differentiation and provide new insights into how APA-mediated post-transcriptional regulation contributes to cell-fate decisions. Full article
Show Figures

Figure 1

32 pages, 627 KB  
Review
Comparative Evaluation of Sequencing Technologies for Detecting Antimicrobial Resistance in Bloodstream Infections
by Myrto Papamentzelopoulou, Georgia Vrioni and Vassiliki Pitiriga
Antibiotics 2025, 14(12), 1257; https://doi.org/10.3390/antibiotics14121257 - 12 Dec 2025
Viewed by 1258
Abstract
Bloodstream infections (BSIs) pose a significant global health challenge, particularly due to the increasing prevalence of antimicrobial resistance (AMR). Timely and accurate identification of pathogens and resistance determinants is critical for guiding appropriate therapy and improving patient outcomes. Traditional culture-based diagnostics are limited [...] Read more.
Bloodstream infections (BSIs) pose a significant global health challenge, particularly due to the increasing prevalence of antimicrobial resistance (AMR). Timely and accurate identification of pathogens and resistance determinants is critical for guiding appropriate therapy and improving patient outcomes. Traditional culture-based diagnostics are limited by prolonged turnaround times and reduced sensitivity, especially in culture-negative or polymicrobial infections. This review systematically examined current and emerging sequencing technologies for AMR detection in BSIs, including whole-genome sequencing (WGS), targeted next-generation sequencing (tNGS), metagenomic next-generation sequencing (mNGS), and long-read sequencing platforms (Oxford Nanopore, PacBio). We compared their clinical performance using key metrics such as diagnostic sensitivity, turnaround time, and cost, highlighting contexts in which each technology is most effective. For example, tNGS can achieve the rapid detection of known resistance genes within 8–24 h, while WGS provides comprehensive genome-wide resistance profiling over 24–48 h. mNGS offers broader detection, including rare or unexpected pathogens, although at higher cost and longer processing times. Our analysis identifies specific strengths and limitations of each approach, supporting the use of context-specific strategies, such as combining rapid targeted sequencing for common pathogens with broader metagenomic approaches for complex cases, to improve diagnostic yield and guide antimicrobial therapy. Quantitative comparisons indicate that sequencing technologies can complement conventional methods, particularly in cases where culture-based approaches fail. In conclusion, sequencing-based diagnostics offer measurable improvements in sensitivity and speed over traditional methods for AMR detection in BSIs. Future work should focus on optimizing workflows, integrating sequencing data into clinical decision-making, and validating approaches in prospective studies. Full article
(This article belongs to the Special Issue Antimicrobial Resistance Genes: Spread and Evolution, 2nd Edition)
Show Figures

Figure 1

16 pages, 2509 KB  
Article
Complete Genome Sequence of Pithoascus kurdistanensis CBS 149789, an Endophytic Fungus Isolated from Papaver bracteatum
by Sima Mohammadi, Jeff Gauthier, Guillaume Quang Henri Nguyen, Antony T. Vincent, Bahman Bahramnejad and Roger C. Levesque
J. Fungi 2025, 11(12), 861; https://doi.org/10.3390/jof11120861 - 5 Dec 2025
Viewed by 583
Abstract
Endophytic fungi are increasingly recognized as pivotal contributors to plant secondary metabolism, often synthesizing bioactive compounds like those produced by their hosts. We report the first complete genome sequence for Pithoascus kurdistanensis, a novel endophyte isolated from Papaver bracteatum that produces morphinan [...] Read more.
Endophytic fungi are increasingly recognized as pivotal contributors to plant secondary metabolism, often synthesizing bioactive compounds like those produced by their hosts. We report the first complete genome sequence for Pithoascus kurdistanensis, a novel endophyte isolated from Papaver bracteatum that produces morphinan alkaloids independently from its host plant. High-quality genomic DNA from P. kurdistanensis was subjected to a hybrid sequencing strategy using both Oxford Nanopore long-read and Illumina short-read platforms, yielding a 34.0 Mbp assembly composed of nine chromosomal contigs and four additional minor contigs. This assembly was 97.3% complete as determined by BUSCO and revealed that 6.37% of the genome consists of repetitive elements. A total of 8292 protein-coding genes, including 63 candidate genes potentially involved in isoquinoline alkaloid biosynthesis, have been identified. Phylogenetic analysis based on conserved single-copy orthologs positioned P. kurdistanensis within a basal lineage of the Microascaceae. Overall, these results provide foundational insight into the genetic potential of P. kurdistanensis as a novel microbial source of morphinan alkaloids, while emphasizing the need for continued functional studies to resolve the underlying biosynthetic pathways. Full article
(This article belongs to the Section Fungal Genomics, Genetics and Molecular Biology)
Show Figures

Figure 1

14 pages, 2427 KB  
Case Report
A Complex Case of Retinoblastoma Solved by the Combined Approach of Humor/Plasma cfDNA-NGS and LR-WGS
by Simona Innamorato, Simona L. Basso, Omaima Belakhdar, Mirella Bruttini, Chiara Fallerini, Heyran Huseynli, Giulia Caccialupi, Elena Pasquinelli, Mariarosaria Adduci, Giorgio Signori, Felice Arcuri, Valeria Malagnino, Maria Chiara Siciliano, Stefano Lazzi, Simone Pesaresi, Daniela Galimberti, Paolo Galluzzi, Sonia De Francesco, Theodora Hadijstillanou, Anna Maria Pinto, Alessandra Renieri and Francesca Arianiadd Show full author list remove Hide full author list
Genes 2025, 16(12), 1399; https://doi.org/10.3390/genes16121399 - 22 Nov 2025
Viewed by 700
Abstract
Background: Complex cases of retinoblastoma (RB) often require integrative molecular approaches to define tumor etiology and guide clinical management. Purpose: Our aim was to evaluate the usefulness of combining aqueous humor (AH)/plasma cell-free DNA next-generation sequencing (cfDNA-NGS) and long-read–whole-genome sequencing (LR-WGS) to resolve [...] Read more.
Background: Complex cases of retinoblastoma (RB) often require integrative molecular approaches to define tumor etiology and guide clinical management. Purpose: Our aim was to evaluate the usefulness of combining aqueous humor (AH)/plasma cell-free DNA next-generation sequencing (cfDNA-NGS) and long-read–whole-genome sequencing (LR-WGS) to resolve diagnostically challenging RB cases. Case Description: We report the case of a 3-year-old Caucasian girl, conceived by heterologous assisted reproductive technology (ART), presenting with unilateral, widely infiltrative RB in the right eye. She exhibited limited verbal communication, a glabellar angioma extending to the nasal bridge and philtrum, and mild hypertelorism. Standard blood testing revealed no pathogenic SNVs, CNVs, or methylation abnormalities in the RB1 gene. Targeted cfDNA analysis using the Illumina TruSight Oncology 500 (TSO500) panel on AH and plasma identified a somatic RB1 splice-site variant (c.1498+2T>C) with a variant allele frequency (VAF) of 98.5%, consistent with biallelic inactivation. Additional gains (fold change > 1.5) were found in AH and confirmed in plasma, suggesting a germline 13q duplication. Third-generation LR-WGS, performed with Oxford Nanopore Technology (ONT), on blood confirmed a 24.6 Mb duplication on chromosome 13, compatible with the rare 13q duplication syndrome characterized by psychomotor delay, craniofacial dysmorphism, and hemangiomas. AH-cfDNA revealed additional somatic copy-number alterations, including amplifications (i.e., MDM4 and ALK) and deletions (i.e., BRCA2), indicating progressive clonal tumor evolution. Conclusions: This experience tells us that a combined approach with TSO500 Illumina NGS on cfDNA, along with LR-WGS, is able to help solve complex cases and define the appropriate treatment and surveillance strategy. Full article
(This article belongs to the Special Issue Next-Generation Sequencing in Rare Genetic Diseases)
Show Figures

Graphical abstract

17 pages, 2820 KB  
Article
Oxford Nanopore Technologies [ONT] Sequencing: Clinical Validation in Genetically Heterogeneous Disorders
by Mario Urtis, Chiara Paganini, Viviana Vilardo, Antonio Tescari, Samantha Minetto, Claudia Cavaliere, Andrea Pilotto, Carmela Giorgianni, Alessia Cattaneo, Marilena Tagliani, Maurizia Grasso, Alexandra Smirnova, Payam Ebadi, Valentina Barzon, Valentina Favalli, Andrea Bimbocci, Marta Baragli, Alberto Magi, Alessandra Renieri and Eloisa Arbustini
Genes 2025, 16(11), 1325; https://doi.org/10.3390/genes16111325 - 3 Nov 2025
Viewed by 2583
Abstract
Background/Objectives: Short-read-sequencing (SRS) is currently the standard for genetic testing in inherited human diseases. Intrinsic limitations include PCR dependency, restricted read length, and challenges in identifying structural variants (SVs), copy number variations (CNVs), and intronic small variants (SNVs/indels). Long-read-sequencing (LRS) enables the [...] Read more.
Background/Objectives: Short-read-sequencing (SRS) is currently the standard for genetic testing in inherited human diseases. Intrinsic limitations include PCR dependency, restricted read length, and challenges in identifying structural variants (SVs), copy number variations (CNVs), and intronic small variants (SNVs/indels). Long-read-sequencing (LRS) enables the sequencing of long DNA molecules, detection of deep intronic variants, rapid testing of few samples, and improved resolution of SVs, CNVs, and SNVs/indels. We therefore aimed to validate Oxford Nanopore Technologies (ONT) LRS for potential clinical application. Methods: We evaluated the ONT’s ability to detect pathogenic/likely pathogenic (P/LP) variants previously identified by SRS and confirmed via Sanger sequencing, Multiplex-Ligation-dependent-Probe-Amplification (MLPA), or quantitative-PCR (qPCR). In total, 509 samples were analyzed, including 393 with P/LP variants and 116 negative controls. We used CE-IVD panels HEVA pro, CARDIO pro, BRaCA panel, and ClinEX pro (4Bases-CH). Sequencing was performed on MinION, GridION, and PromethION-2 platforms. Data were analyzed using the 4eVAR pipeline. Results: ONT successfully identified all P/LP variants across the panels (sensitivity 100%); identified a previously missed CNV in ENG gene; precisely defined the breakpoints of a del(13q) (unsuspected and diagnosed as BRCA2 del ex2–14); improved the coverage profiles in difficult-to-map regions (e.g., ex1 TGFBR1, PSM2CL); expanded the coverage of out-of-target deep intronic regions; and allowed for the set-up of fast-track tests (<24 h) for urgent clinical needs. Conclusions: Our findings demonstrate that ONT LRS provides diagnostic performance comparable to SRS, with significant advantages in resolving complex and previously undetectable variants. Ongoing developments are further increasing read length, expanding detectable targets, and potential clinical applications. Full article
(This article belongs to the Section Bioinformatics)
Show Figures

Graphical abstract

15 pages, 1098 KB  
Systematic Review
Comparative Meta-Analysis of Long-Read and Short-Read Sequencing for Metagenomic Profiling of the Lower Respiratory Tract Infections
by Giovanni Lorenzin and Maddalena Carlin
Microorganisms 2025, 13(10), 2366; https://doi.org/10.3390/microorganisms13102366 - 15 Oct 2025
Viewed by 1365
Abstract
Metagenomic next-generation sequencing (mNGS) is increasingly employed for the diagnosis of lower respiratory tract infections (LRTIs). However, the relative diagnostic performance of long-read versus short-read sequencing platforms remains incompletely defined. For this systematic review, a search was conducted in PubMed, Embase, Scopus, Web [...] Read more.
Metagenomic next-generation sequencing (mNGS) is increasingly employed for the diagnosis of lower respiratory tract infections (LRTIs). However, the relative diagnostic performance of long-read versus short-read sequencing platforms remains incompletely defined. For this systematic review, a search was conducted in PubMed, Embase, Scopus, Web of Science, and Google Scholar to identify studies directly comparing long-read (e.g., Oxford Nanopore, PacBio) and short-read (e.g., Illumina, Ion Torrent, BGISEQ) metagenomic sequencing for the diagnosis of LRTI. Eligible studies reported diagnostic accuracy or comparative performance between platforms. Risk of bias was evaluated using the QUADAS-2 tool. Thirteen studies met inclusion criteria. Reported platforms included Illumina, Oxford Nanopore, PacBio, Ion Torrent, and BGISEQ-500. A total of 13 studies met inclusion criteria. Across studies reporting sensitivity, average sensitivity was similar for Illumina (71.8%) and Nanopore (71.9%). Specificity varied substantially, ranging from 42.9 to 95% for Illumina and 28.6 to 100% for Nanopore. Concordance between platforms ranged from 56 to 100%. Illumina consistently produced superior genome coverage (approaching 100% in most reports) and higher per-base accuracy, whereas Nanopore demonstrated faster turnaround times (<24 h), greater flexibility in pathogen detection, and superior sensitivity for Mycobacterium species. Risk of bias was frequently high or unclear, particularly in patient selection (6 studies), index test interpretation (5), and flow and timing (4), limiting the robustness of pooled estimates. Long-read and short-read mNGS platforms exhibit comparable strengths in the diagnosis of LRTIs. Illumina remains optimal for applications requiring maximal accuracy and genome coverage, whereas Nanopore offers rapid, versatile pathogen detection, particularly for difficult-to-detect organisms such as Mycobacterium. However, there are certain limitations of the review, including a lack of comparable outcomes reported in all studies; therefore, further research is warranted to address this. Full article
(This article belongs to the Section Medical Microbiology)
Show Figures

Figure 1

18 pages, 1701 KB  
Article
ISApl4, a New IS1595 Family Insertion Sequence Forming a Novel Pseudo-Compound Transposon That Confers Antimicrobial Multidrug Resistance in Actinobacillus pleuropneumoniae
by Janine T. Bossé, Yanwen Li, Marc Stegger, Liza Miriam Cohen, Øystein Angen, Søren Overballe-Petersen, Dennis Hanke, Stefan Schwarz, Paul R. Langford and Henrike Krüger-Haker
Antibiotics 2025, 14(10), 1021; https://doi.org/10.3390/antibiotics14101021 - 14 Oct 2025
Viewed by 765
Abstract
Background/Objectives: Actinobacillus pleuropneumoniae is an important respiratory tract pathogen of swine worldwide. Insertion sequences (ISs) play a major role in the transfer of antimicrobial resistance (AMR) among various porcine respiratory tract pathogens. In this study, three A. pleuropneumoniae genomes were investigated for the [...] Read more.
Background/Objectives: Actinobacillus pleuropneumoniae is an important respiratory tract pathogen of swine worldwide. Insertion sequences (ISs) play a major role in the transfer of antimicrobial resistance (AMR) among various porcine respiratory tract pathogens. In this study, three A. pleuropneumoniae genomes were investigated for the presence of a novel IS. Methods: Analysis of the draft genomes of three A. pleuropneumoniae serovar 8 isolates (AP_1, AP_120, AP_123) suggested the presence of a novel IS. A closed whole-genome sequence was generated for strain AP_123 by hybrid assembly of Oxford Nanopore MinION long-reads and Illumina MiSeq short-reads, followed by sequence analysis using standard online tools. Transfer was tested by natural transformation. Antimicrobial susceptibility testing was conducted by broth microdilution following Clinical and Laboratory Standards Institute standards. Results: A novel IS, designated ISApl4, was detected in all three genomes. ISApl4 is 712 bp in size and has a transposase gene (tnp) of 654 bp. Moreover, it has perfect terminal 14-bp inverted repeats and produces 8-bp direct repeats at its integration site. This IS was found in 39 copies in the AP_123 genome, two of which formed the 5,765-bp pseudo-compound transposon Tn7560. This transposon carries four AMR genes: sul2 (sulfonamide resistance), strA-strB (streptomycin resistance), and tet(Y) (tetracycline resistance). RT-PCR confirmed tnp gene expression and horizontal transfer of Tn7560 into A. pleuropneumoniae MIDG2331. Conclusions: This study identified the novel ISApl4 in porcine A. pleuropneumoniae and its association with the novel pseudo-compound transposon Tn7560, which proved to be an active element capable of disseminating multidrug resistance amongst A. pleuropneumoniae. Full article
(This article belongs to the Special Issue Antibiotic Therapy in Respiratory Tract Infections (RTIs))
Show Figures

Figure 1

14 pages, 1301 KB  
Article
Deciphering Escherichia coli ESBL/pAmpC Plasmids Through High-Throughput Third-Generation Sequencing and Hybrid Assembly
by Andrea Laconi, Enea Ovedani, Roberta Tolosi, Ilias Apostolakos and Alessandra Piccirillo
Pathogens 2025, 14(10), 1039; https://doi.org/10.3390/pathogens14101039 - 13 Oct 2025
Viewed by 717
Abstract
Extended-spectrum β-lactamases (ESBLs) and plasmid-mediated AmpC (pAmpC) β-lactamases represent a threat for public health. Their dissemination is often mediated by mobile genetic elements (MGEs), but plasmid identification and characterization could be hindered by sequencing limitations. Hybrid assembly may overcome these barriers. Eight ESBL/pAmpC-producing [...] Read more.
Extended-spectrum β-lactamases (ESBLs) and plasmid-mediated AmpC (pAmpC) β-lactamases represent a threat for public health. Their dissemination is often mediated by mobile genetic elements (MGEs), but plasmid identification and characterization could be hindered by sequencing limitations. Hybrid assembly may overcome these barriers. Eight ESBL/pAmpC-producing E. coli isolates from broilers were sequenced using Illumina (short-read) and Oxford Nanopore MinION (long-read). Assemblies were generated individually and using a hybrid approach. Plasmids were typed, annotated, and screened for antimicrobial resistance genes (ARGs), MGEs, and virulence factors. Short-read assemblies were highly fragmented, while long reads improved contiguity but showed typing errors. Hybrid assemblies produced the most accurate and complete plasmids, including more circularized plasmids. Long and hybrid assemblies detected IS26 associated with ESBL genes and additional virulence genes not identified by short reads. ARG profiles were consistent across methods, but structural resolution and contextualization of resistance loci were superior in hybrid assembly. Hybrid assembly integrates the strengths of short- and long-read sequencing, enabling accurate plasmid reconstruction and improved detection of resistance-associated MGEs. This approach may enhance genomic surveillance of ESBL/pAmpC plasmids and support strategies to mitigate antimicrobial resistance. Full article
Show Figures

Figure 1

19 pages, 6998 KB  
Article
Nanopore Sequencing Reveals Novel Alternative Splice Variants of EZH2 in Pediatric Medulloblastoma
by Josselen Carina Ramírez-Chiquito, Sergio Antony Rosete-Ambriz, Ana Consuelo Olguín-García, María del Pilar Eguía-Aguilar, Ana Maria Niembro-Zuñiga, Alfonso Marhx-Bracho, Mario Perezpeña-Diazconti and Sergio Juárez-Méndez
Biomedicines 2025, 13(10), 2461; https://doi.org/10.3390/biomedicines13102461 - 10 Oct 2025
Viewed by 1032
Abstract
Background: Medulloblastoma is the childhood tumor with the highest morbidity and mortality worldwide. This type of cancer is characterized by a high degree of heterogeneity that gives rise to different molecular groups with disparities in the clinical presentation and prognosis. Among the molecular [...] Read more.
Background: Medulloblastoma is the childhood tumor with the highest morbidity and mortality worldwide. This type of cancer is characterized by a high degree of heterogeneity that gives rise to different molecular groups with disparities in the clinical presentation and prognosis. Among the molecular differences, one of the most relevant factors is alternative splicing, as it is responsible for transcriptomic diversity. EZH2 is a gene processed by alternative splicing that functions as an epigenetic regulator. In cancer, certain EZH2 mRNA variants are associated with tumorigenesis; however, in medulloblastoma, the alternative splicing pattern of EZH2 has not been studied. Currently, the best tool for identifying alternative splicing variants is long-read sequencing. Methods: We amplified the most variable region of EZH2 alternative splicing and used nanopore sequencing to obtain the transcriptional profile of the gene in patients with medulloblastoma. We verified the variants identified with Sanger sequencing and digital RT–PCR. Finally, we studied the relationship between the expression levels and the clinical–biological characteristics of the patients. Results: We identified seven mRNA variants of EZH2 expressed in medulloblastoma patients, five of which had not been reported previously. In addition, high expression of the novel variant EZH2_RetI8 was associated with patient mortality (p < 0.05). Conclusions: This is the first evidence of the EZH2 mRNA variant profile in medulloblastoma, revealing seven alternative transcripts, one of which is associated with patient mortality. This is a clear example of the complexity of the transcriptome and how long-read sequencing can resolve alternative splicing patterns. Full article
Show Figures

Figure 1

17 pages, 1911 KB  
Article
Assessment of Microbiome-Based Pathogen Detection Using Illumina Short-Read and Nanopore Long-Read Sequencing in 144 Patients Undergoing Bronchoalveolar Lavage in a University Hospital in Germany
by Merle Bitter, Markus Weigel, Jan Philipp Mengel, Benjamin Ott, Anita C. Windhorst, Khodr Tello, Can Imirzalioglu and Torsten Hain
Int. J. Mol. Sci. 2025, 26(20), 9841; https://doi.org/10.3390/ijms26209841 - 10 Oct 2025
Viewed by 1184
Abstract
Lower respiratory tract infections (LRTIs) represent a significant global health concern, and the accurate identification of pathogens is crucial for patient care. Culture-based methods are the gold standard, but their detection abilities are limited. Next-generation sequencing (NGS) offers a promising method for comprehensive [...] Read more.
Lower respiratory tract infections (LRTIs) represent a significant global health concern, and the accurate identification of pathogens is crucial for patient care. Culture-based methods are the gold standard, but their detection abilities are limited. Next-generation sequencing (NGS) offers a promising method for comprehensive microbial detection, providing valuable information for clinical practice. In this study, 144 bronchoalveolar lavage fluid samples were collected, culture-based diagnostics were performed, and bacterial microbiome profiles were generated by short-read sequencing of the V4 region of the 16S rRNA gene using Illumina technologies and long-read sequencing with Oxford Nanopore Technologies (ONT) to determine the full-length 16S rRNA gene. The most common genera detected by NGS included Streptococcus, Staphylococcus, Veillonella, Prevotella, Rothia, Enterococcus, and Haemophilus. Short-read sequencing detected cultured bacteria at the genus level in ~85% of cases, while long-read sequencing demonstrated agreement with cultured species in ~62% of cases. In three cases, long-read sequencing identified the uncommon potential lung pathogen Tropheryma whipplei not detected with traditional culturing techniques. The NGS results showed a partial overlap with culture as the current diagnostic gold standard in LRTI. Additionally, NGS detected a broader spectrum of bacteria, revealed fastidious potential pathogens, and offered deeper insights into the complex microbial ecosystem of the lungs. Full article
(This article belongs to the Collection Feature Papers in Molecular Microbiology)
Show Figures

Figure 1

Back to TopTop