Sign in to use this feature.

Years

Between: -

Subjects

remove_circle_outline
remove_circle_outline
remove_circle_outline
remove_circle_outline
remove_circle_outline
remove_circle_outline
remove_circle_outline
remove_circle_outline
remove_circle_outline

Journals

remove_circle_outline
remove_circle_outline
remove_circle_outline
remove_circle_outline
remove_circle_outline
remove_circle_outline
remove_circle_outline
remove_circle_outline

Article Types

Countries / Regions

remove_circle_outline
remove_circle_outline
remove_circle_outline
remove_circle_outline

Search Results (604)

Search Parameters:
Keywords = long-range forecasts

Order results
Result details
Results per page
Select all
Export citation of selected articles as:
23 pages, 6538 KB  
Article
Multi-Scale Graph-Decoupling Spatial–Temporal Network for Traffic Flow Forecasting in Complex Urban Environments
by Hongtao Li, Wenzheng Liu and Huaixian Chen
Electronics 2026, 15(3), 495; https://doi.org/10.3390/electronics15030495 - 23 Jan 2026
Viewed by 121
Abstract
Accurate traffic flow forecasting is a fundamental component of Intelligent Transportation Systems and proactive urban mobility management. However, the inherent complexity of urban traffic flow, characterized by non-stationary dynamics and multi-scale temporal dependencies, poses significant modeling challenges. Existing spatio-temporal models often struggle to [...] Read more.
Accurate traffic flow forecasting is a fundamental component of Intelligent Transportation Systems and proactive urban mobility management. However, the inherent complexity of urban traffic flow, characterized by non-stationary dynamics and multi-scale temporal dependencies, poses significant modeling challenges. Existing spatio-temporal models often struggle to reconcile the discrepancy between static physical road constraints and highly dynamic, state-dependent spatial correlations, while their reliance on fixed temporal receptive fields limits the capacity to disentangle overlapping periodicities and stochastic fluctuations. To bridge these gaps, this study proposes a novel Multi-scale Graph-Decoupling Spatial–temporal Network (MS-GSTN). MS-GSTN leverages a Hierarchical Moving Average decomposition module to recursively partition raw traffic flow signals into constituent patterns across diverse temporal resolutions, ranging from systemic daily trends to high-frequency transients. Subsequently, a Tri-graph Spatio-temporal Fusion module synergistically models scale-specific dependencies by integrating an adaptive temporal graph, a static spatial graph, and a data-driven dynamic spatial graph within a unified architecture. Extensive experiments on four large-scale real-world benchmark datasets demonstrate that MS-GSTN consistently achieves superior forecasting accuracy compared to representative state-of-the-art models. Quantitatively, the proposed framework yields an overall reduction in Mean Absolute Error of up to 6.2% and maintains enhanced stability across multiple forecasting horizons. Visualization analysis further confirms that MS-GSTN effectively identifies scale-dependent spatial couplings, revealing that long-term traffic flow trends propagate through global network connectivity while short-term variations are governed by localized interactions. Full article
Show Figures

Figure 1

21 pages, 2721 KB  
Article
Climate Indices as Potential Predictors in Empirical Long-Range Meteorological Forecasting Models
by Sergei Soldatenko, Genrikh Alekseev, Vladimir Loginov, Yaromir Angudovich and Irina Danilovich
Forecasting 2026, 8(1), 9; https://doi.org/10.3390/forecast8010009 (registering DOI) - 22 Jan 2026
Viewed by 40
Abstract
Improving the accuracy of climate and long-range meteorological forecasts is an important objective for many economic sectors: agriculture, energy and utilities, transportation and logistics, construction, disaster risk management, insurance and finance, retail, tourism and leisure. Traditional physical models face limitations at ultra-long lead [...] Read more.
Improving the accuracy of climate and long-range meteorological forecasts is an important objective for many economic sectors: agriculture, energy and utilities, transportation and logistics, construction, disaster risk management, insurance and finance, retail, tourism and leisure. Traditional physical models face limitations at ultra-long lead times, which motivates the development of empirical–statistical approaches, including those leveraging deep learning techniques. In this study, using ERA5 reanalysis data and archives of major climate indices for the period 1950–2024, we examine statistical relationships between climate indices associated with large-scale atmospheric and oceanic patterns in the Northern Hemisphere and surface air temperature anomalies in selected mid- and high-latitude regions. The aim is to assess the predictive skill of these indices for seasonal temperature anomalies within empirical forecasting frameworks. To this end, we employ cross-correlation and cross-spectral analyses, as well as regression modeling. Our findings indicate that the choice of the most informative predictors strongly depends on the target region and season. Among the major indices, AMO and EA/WR emerge as the most informative for forecasting purposes. The Niño 4 and IOD indices can be considered useful predictors for the Eastern Arctic. Notably, the strongest correlations between the AMO, EA/WR, Niño 4, and IOD indices and surface air temperature occur at one- to two-year lags. To illustrate the predictive potential of the four selected indices, several multiple regression models were developed. The results obtained from these models confirm that the chosen set of indices effectively captures the main sources of variability relevant to seasonal and interannual temperature prediction across the analyzed regions. In particular, approximately 64% of the forecasts have errors less than 0.674 times the standard deviation. Full article
(This article belongs to the Section Weather and Forecasting)
22 pages, 5927 KB  
Article
Research on a Temperature and Humidity Prediction Model for Greenhouse Tomato Based on iT-LSTM-CA
by Yanan Gao, Pingzeng Liu, Yuxuan Zhang, Fengyu Li, Ke Zhu, Yan Zhang and Shiwei Xu
Sustainability 2026, 18(2), 930; https://doi.org/10.3390/su18020930 - 16 Jan 2026
Viewed by 153
Abstract
Constructing a temperature and humidity prediction model for greenhouse-grown tomatoes is of great significance for achieving resource-efficient and sustainable greenhouse environmental control and promoting healthy tomato growth. However, traditional models often struggle to simultaneously capture long-term temporal trends, short-term local dynamic variations, and [...] Read more.
Constructing a temperature and humidity prediction model for greenhouse-grown tomatoes is of great significance for achieving resource-efficient and sustainable greenhouse environmental control and promoting healthy tomato growth. However, traditional models often struggle to simultaneously capture long-term temporal trends, short-term local dynamic variations, and the coupling relationships among multiple variables. To address these issues, this study develops an iT-LSTM-CA multi-step prediction model, in which the inverted Transformer (iTransformer, iT) is employed to capture global dependencies across variables and long temporal scales, the Long Short-Term Memory (LSTM) network is utilized to extract short-term local variation patterns, and a cross-attention (CA) mechanism is introduced to dynamically fuse the two types of features. Experimental results show that, compared with models such as Gated Recurrent Unit (GRU), Temporal Convolutional Network (TCN), Recurrent Neural Network (RNN), LSTM, and Bidirectional Long Short-Term Memory (Bi-LSTM), the iT-LSTM-CA achieves the best performance in multi-step forecasting tasks at 3 h, 6 h, 12 h, and 24 h horizons. For temperature prediction, the R2 ranges from 0.96 to 0.98, with MAE between 0.42 °C and 0.79 °C and RMSE between 0.58 °C and 1.06 °C; for humidity prediction, the R2 ranges from 0.95 to 0.97, with MAE between 1.21% and 2.49% and RMSE between 1.78% and 3.42%. These results indicate that the iT-LSTM-CA model can effectively capture greenhouse environmental variations and provide a scientific basis for environmental control and management in tomato greenhouses. Full article
Show Figures

Figure 1

15 pages, 4123 KB  
Article
Cable Temperature Prediction Algorithm Based on the MSST-Net
by Xin Zhou, Yanhao Li, Shiqin Zhao, Xijun Wang, Lifan Chen, Minyang Cheng and Lvwen Huang
Electricity 2026, 7(1), 6; https://doi.org/10.3390/electricity7010006 - 16 Jan 2026
Viewed by 95
Abstract
To improve the accuracy of cable temperature anomaly prediction and ensure the reliability of urban distribution networks, this paper proposes a multi-scale spatiotemporal model called MSST-Net (MSST-Net) for medium-voltage power cables in underground utility tunnels. The model addresses the multi-scale temporal dynamics and [...] Read more.
To improve the accuracy of cable temperature anomaly prediction and ensure the reliability of urban distribution networks, this paper proposes a multi-scale spatiotemporal model called MSST-Net (MSST-Net) for medium-voltage power cables in underground utility tunnels. The model addresses the multi-scale temporal dynamics and spatial correlations inherent in cable thermal behavior. Based on the monthly periodicity of cable temperature data, we preprocessed monitoring data from the KN1 and KN2 sections (medium-voltage power cable segments) of Guangzhou’s underground utility tunnel from 2023 to 2024, using the Isolation Forest algorithm to remove outliers, applying Min-Max normalization to eliminate dimensional differences, and selecting five key features including current load, voltage, and ambient temperature using Spearman’s correlation coefficient. Subsequently, we designed a multi-scale dilated causal convolutional module (DC-CNN) to capture local features, combined with a spatiotemporal dual-path Transformer to model long-range dependencies, and introduced relative position encoding to enhance temporal perception. The Sparrow Search Algorithm (SSA) was employed for global optimization of hyperparameters. Compared with five other mainstream algorithms, MSST-Net demonstrated higher accuracy in cable temperature prediction for power cables in the KN1 and KN2 sections of Guangzhou’s underground utility tunnel, achieving a coefficient of determination (R2), mean absolute error (MAE), and root mean square error (RMSE) of 0.942, 0.442 °C, and 0.596 °C, respectively. Compared to the basic Transformer model, the root mean square error of cable temperature was reduced by 0.425 °C. This model exhibits high accuracy in time series prediction and provides a reference for accurate short- and medium-term temperature forecasting of medium-voltage power cables in urban underground utility tunnels. Full article
Show Figures

Figure 1

20 pages, 4460 KB  
Article
Sub-Seasonal Rainfall Variability and Atmospheric Dynamics During East African Long-Rain
by Stella Afolayan and Ademe Mekonnen
Atmosphere 2026, 17(1), 85; https://doi.org/10.3390/atmos17010085 - 15 Jan 2026
Viewed by 252
Abstract
East Africa’s March–April–May (MAM) rainfall exhibits pronounced variability that strongly influences agriculture, water security, and livelihoods. This study analyzes consecutive wet day (CWD) events using CHIRPS precipitation, GridSat infrared cold-cloud brightness temperature, and ERA5 reanalysis for 1982–2023 to examine rainfall variability and its [...] Read more.
East Africa’s March–April–May (MAM) rainfall exhibits pronounced variability that strongly influences agriculture, water security, and livelihoods. This study analyzes consecutive wet day (CWD) events using CHIRPS precipitation, GridSat infrared cold-cloud brightness temperature, and ERA5 reanalysis for 1982–2023 to examine rainfall variability and its relationship with atmospheric circulation and convection. CWDs are classified into short (3–5 days), medium (6–10 days), and long (>10 days) events. Results reveal three regional activity centers: the Eastern Congo Basin, Lake Victoria, and Southwest Ethiopia. The Congo Basin emerges as the most convectively active region, sustaining frequent events across all categories and supporting long-duration rainfall through persistent moisture flow and mesoscale convection. On average, CWDs contribute 43% of total MAM rainfall across East Africa, ranging from negligible amounts in arid areas to over 90% in equatorial regions. Short-duration events dominate the seasonal total, while long-duration events, though spatially restricted, contribute up to 52% locally. Composite convection analysis shows a transition from widespread moderate activity during short events to highly localized, intense convection in long events, particularly over the equatorial Congo and Lake Victoria regions. These findings highlight the critical contribution of organized synoptic-scale systems to East Africa’s hydrological cycle, which will have implications for improving sub-seasonal rainfall forecasts. Full article
(This article belongs to the Section Climatology)
Show Figures

Figure 1

22 pages, 2454 KB  
Article
Less Is More: Data-Driven Day-Ahead Electricity Price Forecasting with Short Training Windows
by Vasilis Michalakopoulos, Christoforos Menos-Aikateriniadis, Elissaios Sarmas, Antonis Zakynthinos, Pavlos S. Georgilakis and Dimitris Askounis
Energies 2026, 19(2), 376; https://doi.org/10.3390/en19020376 - 13 Jan 2026
Viewed by 237
Abstract
Volatility in the modern world and electricity Day-Ahead Markets (DAMs) usually makes long-term historical data irrelevant or even detrimental for accurate forecasting. This study directly addresses this challenge by proposing a novel forecasting paradigm centered on extremely short training windows, ranging from 7 [...] Read more.
Volatility in the modern world and electricity Day-Ahead Markets (DAMs) usually makes long-term historical data irrelevant or even detrimental for accurate forecasting. This study directly addresses this challenge by proposing a novel forecasting paradigm centered on extremely short training windows, ranging from 7 to 90 days, to maximize responsiveness to recent market dynamics. This volatility-driven approach intentionally creates a data-scarce environment where the suitability of deep learning models is limited. Building on the hypothesis that shallow machine learning models, and more specifically boosting trees, are better adapted to this reality, we evaluate four models, namely LSTM with feed-forward error correction, XGBoost, LightGBM, and CatBoost, across three European energy markets (Greece, Belgium, Ireland) using feature sets derived from ENTSO-E forecast data. Results consistently demonstrate that LightGBM provides superior forecasting accuracy and robustness, particularly when trained on 45–60 day windows, which strike an optimal balance between temporal relevance and learning depth. Furthermore, a stronger capability in detecting seasonal effects and peak price events is exhibited. These findings validate that a short-window training strategy, combined with computationally efficient shallow models, is a highly effective and practical approach for navigating the volatility and data constraints of modern DAM forecasting. Full article
Show Figures

Figure 1

22 pages, 4971 KB  
Article
Optimized Hybrid Deep Learning Framework for Reliable Multi-Horizon Photovoltaic Power Forecasting in Smart Grids
by Bilali Boureima Cisse, Ghamgeen Izat Rashed, Ansumana Badjan, Hussain Haider, Hashim Ali I. Gony and Ali Md Ershad
Electricity 2026, 7(1), 4; https://doi.org/10.3390/electricity7010004 - 12 Jan 2026
Viewed by 155
Abstract
Accurate short-term forecasting of photovoltaic (PV) output is critical to managing the variability of PV generation and ensuring reliable grid operation with high renewable integration. We propose an enhanced hybrid deep learning framework that combines Temporal Convolutional Networks (TCNs), Gated Recurrent Units (GRUs), [...] Read more.
Accurate short-term forecasting of photovoltaic (PV) output is critical to managing the variability of PV generation and ensuring reliable grid operation with high renewable integration. We propose an enhanced hybrid deep learning framework that combines Temporal Convolutional Networks (TCNs), Gated Recurrent Units (GRUs), and Random Forests (RFs) in an optimized weighted ensemble strategy. This approach leverages the complementary strengths of each component: TCNs capture long-range temporal dependencies via dilated causal convolutions; GRUs model sequential weather-driven dynamics; and RFs enhance robustness to outliers and nonlinear relationships. The model was evaluated on high-resolution operational data from the Yulara solar plant in Australia, forecasting horizons from 5 min to 1 h. Results show that the TCN-GRU-RF model consistently outperforms conventional benchmarks, achieving R2 = 0.9807 (MAE = 0.0136; RMSE = 0.0300) at 5 min and R2 = 0.9047 (RMSE = 0.0652) at 1 h horizons. Notably, the degradation in R2 across forecasting horizons was limited to 7.7%, significantly lower than the typical 10–15% range observed in the literature, highlighting the model’s scalability and resilience. These validated results indicate that the proposed approach provides a robust, scalable forecasting solution that enhances grid reliability and supports the integration of distributed renewable energy sources. Full article
Show Figures

Figure 1

34 pages, 719 KB  
Article
Prototype of Hydrochemical Regime Monitoring System for Fish Farms
by Sergiy Ivanov, Oleksandr Korchenko, Grzegorz Litawa, Pavlo Oliinyk and Olena Oliinyk
Sensors 2026, 26(2), 497; https://doi.org/10.3390/s26020497 - 12 Jan 2026
Viewed by 203
Abstract
This paper presents a prototype of an autonomous hydrochemical monitoring system developed for large freshwater aquaculture facilities, directly addressing the need for smart monitoring in Agriculture 4.0. The proposed solution employs low-power sensor nodes based on commercially available components and long-range LoRaWAN communication [...] Read more.
This paper presents a prototype of an autonomous hydrochemical monitoring system developed for large freshwater aquaculture facilities, directly addressing the need for smart monitoring in Agriculture 4.0. The proposed solution employs low-power sensor nodes based on commercially available components and long-range LoRaWAN communication to achieve continuous, scalable, and energy-efficient water quality monitoring. Each sensor module performs on-board signal preprocessing, including anomaly detection and short-term forecasting of key hydrochemical parameters. An ecological pond dynamics model incorporating an Extended Kalman Filter is used to fuse heterogeneous sensor data with predictive estimates, thus increasing measurement reliability. High-level data analysis, long-term storage, and cross-site comparison are performed on the server side. This integration enables adaptive tracking of environmental variations, supports early detection of hazardous trends associated with fish mortality risks, and allows one to explain and justify the reasoning behind every recommended corrective action. The performance of the forecasting and filtering algorithms is evaluated, and key system characteristics—including measurement accuracy, power consumption, and scalability—are discussed. Preliminary tests of the system prototype have shown that it can predict the dissolved oxygen level with RMSE = 0.104 mg/L even with a minimum set of sensors. The results demonstrate that the proposed conceptual design of the system can be used as a base for real-time monitoring and predictive assessment of hydrochemical conditions in aquaculture environments. Full article
Show Figures

Figure 1

19 pages, 27193 KB  
Article
Multi-Scale Temporal Learning with EEMD Reconstruction for Non-Stationary Error Forecasting in Current Transformers
by Jian Liu, Chen Hu, Zhenhua Li and Jiuxi Cui
Electronics 2026, 15(2), 325; https://doi.org/10.3390/electronics15020325 - 11 Jan 2026
Viewed by 143
Abstract
Current transformer measurement errors exhibit strong non-stationarity and multi-scale temporal dynamics, which make accurate prediction challenging for conventional deep learning models. This paper presents a hybrid signal processing and temporal learning framework that integrates ensemble empirical mode decomposition (EEMD) with a dual-scale temporal [...] Read more.
Current transformer measurement errors exhibit strong non-stationarity and multi-scale temporal dynamics, which make accurate prediction challenging for conventional deep learning models. This paper presents a hybrid signal processing and temporal learning framework that integrates ensemble empirical mode decomposition (EEMD) with a dual-scale temporal convolutional architecture. EEMD adaptively decomposes the error sequence into intrinsic mode functions, while a Pearson correlation-based selection step removes redundant and noise-dominated components. The refined signal is then processed by a dual-scale temporal convolutional network (TCN) designed with parallel dilated kernels to capture both high-frequency transients and long-range drift patterns. Experimental evaluations on 110 kV substation data confirm that the proposed decomposition-enhanced dual-scale temporal convolutional framework significantly improves generalization and robustness, reducing the root mean square error by 40.9% and the mean absolute error by 37.0% compared with benchmark models. The results demonstrate that combining decomposition-based preprocessing with multi-scale temporal learning effectively enhances the accuracy and stability of non-stationary current transformer error forecasting. Full article
Show Figures

Figure 1

19 pages, 784 KB  
Article
For Autonomous Driving: The LGAT Model—A Method for Long-Term Time Series Forecasting
by Guoyu Qi, Jiaqi Kang, Yufeng Sun and Guangle Song
Electronics 2026, 15(2), 305; https://doi.org/10.3390/electronics15020305 - 9 Jan 2026
Viewed by 203
Abstract
Time series forecasting plays a critical role in a wide range of applications, including energy load forecasting, traffic flow management, weather prediction, and vision-based state prediction for autonomous driving. In the context of autonomous vehicles, accurate forecasting of sequential visual information—such as traffic [...] Read more.
Time series forecasting plays a critical role in a wide range of applications, including energy load forecasting, traffic flow management, weather prediction, and vision-based state prediction for autonomous driving. In the context of autonomous vehicles, accurate forecasting of sequential visual information—such as traffic participant trajectories, road condition variations, and obstacle motion trends perceived by onboard sensors—is a fundamental prerequisite for safe and reliable decision-making. To overcome the limitations of existing long-term time series forecasting models, particularly their insufficient capability in temporal feature extraction, this paper proposes a Local–Global Adaptive Transformer (LGAT) for long-term time series forecasting. The proposed model incorporates three key innovations: (1) a period-aware positional encoding mechanism that embeds intrinsic periodic patterns of time series into positional representations and adaptively adjusts encoding parameters according to data-specific periodicity; (2) a temporal feature enhancement module based on gated convolution, which effectively suppresses noise in raw inputs while emphasizing discriminative temporal characteristics; and (3) a local–global adaptive attention layer that combines sliding window–based local attention with importance-aware global attention to simultaneously capture short-term local variations and long-term global dependencies. Experimental results on five public benchmark datasets demonstrate that LGAT consistently outperforms most baseline models, indicating its strong potential for time series forecasting applications in autonomous driving scenarios. Full article
(This article belongs to the Special Issue Deep Perception in Autonomous Driving, 2nd Edition)
Show Figures

Graphical abstract

22 pages, 394 KB  
Article
A Fractional Calculus Approach to Energy Balance Modeling: Incorporating Memory for Responsible Forecasting
by Muath Awadalla and Abulrahman A. Sharif
Mathematics 2026, 14(2), 223; https://doi.org/10.3390/math14020223 - 7 Jan 2026
Viewed by 172
Abstract
Global climate change demands modeling approaches that are both computationally efficient and physically faithful to the system’s long-term dynamics. Classical Energy Balance Models (EBMs), while valuable, are fundamentally limited by their memoryless exponential response, which fails to represent the prolonged thermal inertia of [...] Read more.
Global climate change demands modeling approaches that are both computationally efficient and physically faithful to the system’s long-term dynamics. Classical Energy Balance Models (EBMs), while valuable, are fundamentally limited by their memoryless exponential response, which fails to represent the prolonged thermal inertia of the climate system—particularly that associated with deep-ocean heat uptake. In this study, we introduce a fractional Energy Balance Model (fEBM) by replacing the classical integer-order time derivative with a Caputo fractional derivative of order α(0<α1), thereby embedding long-range memory directly into the model structure. We establish a rigorous mathematical foundation for the fEBM, including proofs of existence, uniqueness, and asymptotic stability, ensuring theoretical well-posedness and numerical reliability. The model is calibrated and validated against historical global mean surface temperature data from NASA GISTEMP and radiative forcing estimates from IPCC AR6. Relative to the classical EBM, the fEBM achieves a substantially improved representation of observed temperatures, reducing the root mean square error by approximately 29% during calibration (1880–2010) and by 47% in out-of-sample forecasting (2011–2023). The optimized fractional order α=0.75±0.03 emerges as a physically interpretable measure of aggregate climate memory, consistent with multi-decadal ocean heat uptake and observed persistence in temperature anomalies. Residual diagnostics and robustness analyses further demonstrate that the fractional formulation captures dominant temporal dependencies without overfitting. By integrating mathematical rigor, uncertainty quantification, and physical interpretability, this work positions fractional calculus as a powerful and responsible framework for reduced-order climate modeling and long-term projection analysis. Full article
Show Figures

Figure 1

30 pages, 4766 KB  
Article
Enhancing Energy Market Forecasting with Graph Convolutional Networks: A Multi-Node Time-Series Analysis Framework
by Josue Ngondo Otshwe, Bin Li, Jaime Chabrol Ngouokoua, Bing Qi, Christian Mugisho Tabaro, Qi Guo and Yi Kang
Energies 2026, 19(1), 280; https://doi.org/10.3390/en19010280 - 5 Jan 2026
Viewed by 217
Abstract
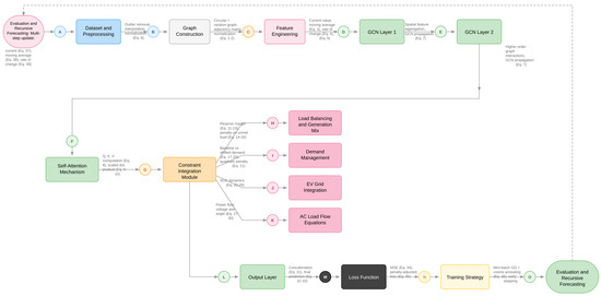
Accurate multi-node energy market forecasting is critical for secure and economic grid operation under increasing penetration of renewable energy and electric vehicles. This paper proposes a physics-aware spatiotemporal forecasting framework that integrates Graph Convolutional Networks (GCNs) for modeling network-level spatial dependencies with a [...] Read more.
Accurate multi-node energy market forecasting is critical for secure and economic grid operation under increasing penetration of renewable energy and electric vehicles. This paper proposes a physics-aware spatiotemporal forecasting framework that integrates Graph Convolutional Networks (GCNs) for modeling network-level spatial dependencies with a self-attention mechanism for capturing long-range temporal correlations. Unlike existing GCN + RNN or attention-based forecasting approaches, physical feasibility is enforced during learning through structured penalty terms reflecting power balance, generation limits, EV state-of-charge dynamics, and AC load flow constraints, rather than via post-processing optimization. The model is evaluated on a synthetic IEEE 24-bus benchmark with realistic load scaling, renewable variability, and EV charging profiles. Results show a mean squared error of 1.84 MW2 and a 7–10% reduction in forecasting error relative to baseline ARIMA and LSTM models, while maintaining constraint violation rates below 5%. Multi-step forecasting experiments demonstrate stable error growth under high volatility conditions. The proposed framework establishes a bridge between purely data-driven forecasting and physically consistent grid-aware prediction, offering a scalable foundation for operationally feasible energy market forecasting. Full article
(This article belongs to the Section A: Sustainable Energy)
Show Figures

Figure 1

29 pages, 14338 KB  
Article
Application of a Temporal Fusion Transformer and Long-Term Climate and Disease Data to Assess the Predictive Power and Understand the Drivers for Malaria and Dengue
by Micheal Teron Pillay, Mai Thi Quỳnh Le, Yuki Takamatsu, Tran Vu Phong, Nyakallo Kgalane and Noboru Minakawa
Int. J. Environ. Res. Public Health 2026, 23(1), 75; https://doi.org/10.3390/ijerph23010075 - 5 Jan 2026
Viewed by 280
Abstract
Vector-borne diseases are strongly influenced by climate, yet the magnitude and temporal variability of climate–disease relationships remain poorly quantified. Outbreaks occur abruptly, and responses are typically delayed, underscoring the need for predictive tools that can support proactive interventions. This study applies Temporal Fusion [...] Read more.
Vector-borne diseases are strongly influenced by climate, yet the magnitude and temporal variability of climate–disease relationships remain poorly quantified. Outbreaks occur abruptly, and responses are typically delayed, underscoring the need for predictive tools that can support proactive interventions. This study applies Temporal Fusion Transformers (TFTs) to long-term, high-resolution climate datasets and to weekly malaria and dengue case records from South Africa and Vietnam to assess predictive performance and identify key environmental drivers. The models incorporated diverse climatic predictors and large-scale climate indices and were trained using multi-horizon forecasting with novel loss functions and physics-based constraints. The best malaria model achieved an R2 of 0.95 and an MAE of 4.98, while leading dengue models reached R2 values up to 0.90. Variable-importance analyses derived from model-learned weights showed that extreme temperature and rainfall metrics were consistently the strongest predictors, with ENSO (El Niño Southern Oscillation) and IOD (Indian Ocean Dipole) improving longer-range malaria forecasts. Furthermore, climate–disease risk dynamics were explored, revealing specific temperature and rainfall thresholds associated with elevated transmission and highlighting non-stationary relationships across decades. These findings demonstrate accurate, interpretable forecasting offered by TFTs and represent a valuable tool for early warning and understanding of complex climate–disease interactions. Full article
Show Figures

Figure 1

16 pages, 1561 KB  
Article
TSAformer: A Traffic Flow Prediction Model Based on Cross-Dimensional Dependency Capture
by Haoning Lv, Xi Chen and Weijie Xiu
Electronics 2026, 15(1), 231; https://doi.org/10.3390/electronics15010231 - 4 Jan 2026
Viewed by 191
Abstract
Accurate multivariate traffic flow forecasting is critical for intelligent transportation systems yet remains challenging due to the complex interplay of temporal dynamics and spatial interactions. While Transformer-based models have shown promise in capturing long-range temporal dependencies, most existing approaches compress multidimensional observations into [...] Read more.
Accurate multivariate traffic flow forecasting is critical for intelligent transportation systems yet remains challenging due to the complex interplay of temporal dynamics and spatial interactions. While Transformer-based models have shown promise in capturing long-range temporal dependencies, most existing approaches compress multidimensional observations into flattened sequences—thereby neglecting explicit modeling of cross-dimensional (i.e., spatial or inter-variable) relationships, which are essential for capturing traffic propagation, network-wide congestion, and node-specific behaviors. To address this limitation, we propose TSAformer, a novel Transformer architecture that explicitly preserves and jointly models time and dimension as dual structural axes. TSAformer begins with a multimodal input embedding layer that encodes raw traffic values alongside temporal context (time-of-day and day-of-week) and node-specific positional features, ensuring rich semantic representation. The core of TSAformer is the Two-Stage Attention (TSA) module, which first models intra-dimensional temporal evolution via time-axis self-attention then captures inter-dimensional spatial interactions through a lightweight routing mechanism—avoiding quadratic complexity while enabling all-to-all cross-node communication. Built upon TSA, a hierarchical encoder–decoder (HED) structure further enhances forecasting by modeling traffic patterns across multiple temporal scales, from fine-grained fluctuations to macroscopic trends, and fusing predictions via cross-scale attention. Extensive experiments on three real-world traffic datasets—including urban road networks and highway systems—demonstrate that TSAformer consistently outperforms state-of-the-art baselines across short-term and long-term forecasting horizons. Notably, it achieves top-ranked performance in 36 out of 58 critical evaluation scenarios, including peak-hour and event-driven congestion prediction. By explicitly modeling both temporal and dimensional dependencies without structural compromise, TSAformer provides a scalable, interpretable, and high-performance solution for spatiotemporal traffic forecasting. Full article
(This article belongs to the Special Issue Artificial Intelligence for Traffic Understanding and Control)
Show Figures

Figure 1

23 pages, 1594 KB  
Article
Multivariate CO2 Emissions Forecasting Using Deep Neural Network Architectures
by Eman AlShehri
Mach. Learn. Knowl. Extr. 2026, 8(1), 12; https://doi.org/10.3390/make8010012 - 4 Jan 2026
Viewed by 312
Abstract
One major factor influencing the development of eco-friendly policies and the implementation of climate change mitigation strategies is the accurate projection of CO2 emissions. Traditional statistical models face significant limitations in capturing complex nonlinear interactions within high-dimensional emissions data. Advanced deep learning [...] Read more.
One major factor influencing the development of eco-friendly policies and the implementation of climate change mitigation strategies is the accurate projection of CO2 emissions. Traditional statistical models face significant limitations in capturing complex nonlinear interactions within high-dimensional emissions data. Advanced deep learning architectures offer new opportunities to overcome these computational challenges due to their strong pattern-recognition capabilities. This paper evaluates four distinct deep learning architectures for CO2 emissions forecasting: Long Short-Term Memory (LSTM) networks, Gated Recurrent Units (GRUs), Hybrid Convolutional–LSTM (CNN–LSTM) systems, and Dense Neural Networks (DNNs). A comprehensive comparison is conducted using consistent training protocols, hyperparameters, and performance metrics across five prediction horizons (1, 3, 6, 12, and 24 steps ahead) to reveal architecture-specific degradation patterns. Furthermore, analyzing emissions by category provides insight into the suitability of each architecture for varying levels of pattern complexity. LSTM-based models demonstrate particular strength in modeling long-term temporal dependencies, making them well-suited for integration into long-range environmental policy planning frameworks. Overall, this study provides empirical evidence supporting the use of neural networks in climate modeling and proposes criteria for selecting optimal architectures based on forecasting horizon and computational constraints. Full article
(This article belongs to the Section Learning)
Show Figures

Figure 1

Back to TopTop