Sign in to use this feature.

Years

Between: -

Subjects

remove_circle_outline
remove_circle_outline
remove_circle_outline
remove_circle_outline
remove_circle_outline
remove_circle_outline
remove_circle_outline
remove_circle_outline

Journals

remove_circle_outline
remove_circle_outline
remove_circle_outline
remove_circle_outline
remove_circle_outline
remove_circle_outline
remove_circle_outline
remove_circle_outline
remove_circle_outline
remove_circle_outline
remove_circle_outline
remove_circle_outline
remove_circle_outline

Article Types

Countries / Regions

remove_circle_outline
remove_circle_outline
remove_circle_outline
remove_circle_outline
remove_circle_outline

Search Results (1,042)

Search Parameters:
Keywords = irradiation/radiotherapy

Order results
Result details
Results per page
Select all
Export citation of selected articles as:
16 pages, 1487 KB  
Article
Salvage Interstitial Brachytherapy for Isolated Local Recurrence of Cervical and Endometrial Cancer: A Retrospective Analysis Stratified by Type of Pelvic Irradiation History
by Den Fujioka, Takashi Saito, Taisuke Sumiya, Keiichiro Baba, Motohiro Murakami, Haruko Numajiri, Hiroya Itagaki, Ayumi Shikama, Yuri Tenjimbayashi, Azusa Akiyama, Sari Nakao, Masashi Mizumoto, Kei Nakai, Toyomi Satoh and Hideyuki Sakurai
Cancers 2026, 18(2), 252; https://doi.org/10.3390/cancers18020252 - 14 Jan 2026
Abstract
Background/Objectives: This study evaluated the efficacy and safety of salvage interstitial brachytherapy (S-ISBT) for isolated local recurrence (ILR) of cervical and endometrial carcinoma, stratifying patients by pelvic irradiation history (PIH). Methods: Patients with ILR treated with S-ISBT were retrospectively reviewed and [...] Read more.
Background/Objectives: This study evaluated the efficacy and safety of salvage interstitial brachytherapy (S-ISBT) for isolated local recurrence (ILR) of cervical and endometrial carcinoma, stratifying patients by pelvic irradiation history (PIH). Methods: Patients with ILR treated with S-ISBT were retrospectively reviewed and categorized by initial treatment: Group A (surgery alone); Group B (surgery + postoperative radiotherapy (RT)); and Group C (definitive RT). Overall survival (OS), progression-free survival (PFS), local control (LC) rates, and the cumulative incidence functions (CIFs) for Grade ≥ 3 late adverse events (AEs) were estimated. Multivariate analysis identified prognostic factors. Results: The study included 70 patients (A: 28, B: 17, C: 25) with a median follow-up of 33.4 months. The 3-year OS, PFS, LC, and CIFs for Grade ≥ 3 late AEs for Groups A, B, and C were 80.8%, 66.7%, and 30.4% (p < 0.001); 56.4%, 41.5%, and 11.6% (p < 0.001); 89.1%, 61.4%, and 43.0% (p = 0.002); and 26.4%, 13.3%, and 32.0% (p = 0.40), respectively. Multivariate analysis suggested the type of PIH, disease-free interval, and tumor volume as independent prognostic factors. While no significant differences were observed between Groups A and B (OS: HR = 0.47, p = 0.19; PFS: HR = 0.60, p = 0.28), Group C exhibited a significantly higher risk than Group B (OS: HR = 3.08, p = 0.018; PFS: HR = 3.41, p = 0.004). Conclusions: S-ISBT could be considered for patients with prior postoperative RT, whose outcomes are significantly better than those with prior definitive RT. Full article
(This article belongs to the Special Issue Advances in Brachytherapy in the Treatment of Tumors)
Show Figures

Figure 1

17 pages, 2270 KB  
Article
Guided Implant Surgery in Oral Cancer Patients: Initial Clinical Experience from an Academic Point-of-Care Manufacturing Unit
by Manuel Tousidonis, Jose-Ignacio Salmeron, Santiago Ochandiano, Ruben Perez-Mañanes, Estela Gomez-Larren, Elena Aguilera-Jimenez, Carla de Gregorio-Bermejo, Diego Fernández-Acosta, Borja Gonzalez-Moure, Saad Khayat and Carlos Navarro-Cuellar
Medicina 2026, 62(1), 151; https://doi.org/10.3390/medicina62010151 - 12 Jan 2026
Viewed by 137
Abstract
Background and Objectives: Implant-supported rehabilitation after oral cancer surgery remains technically and biologically demanding due to altered anatomy, scar tissue, and prior radiotherapy. Digital workflows and hospital-based point-of-care (POC) manufacturing now enable personalized, prosthetically driven implant placement with static surgical guides fabricated [...] Read more.
Background and Objectives: Implant-supported rehabilitation after oral cancer surgery remains technically and biologically demanding due to altered anatomy, scar tissue, and prior radiotherapy. Digital workflows and hospital-based point-of-care (POC) manufacturing now enable personalized, prosthetically driven implant placement with static surgical guides fabricated within the clinical environment. This study reports the initial clinical experience of an academic POC manufacturing unit (UPAM3D) implementing static guided implant surgery in oral cancer patients and compares this approach with conventional outsourcing and dynamic navigation methods. Materials and Methods: A retrospective review of 30 consecutive cases (2021–2024) treated with POC-manufactured static guides was conducted using data from the UPAM3D registry. Each record included design, fabrication, and sterilization parameters compliant with ISO 13485 standards. Demographic, surgical, and prosthetic variables were analyzed, including anatomical site (maxilla or mandible), guide type, material, radiotherapy history, number of Ticare Implants®, and loading strategy. Results: All surgical guides were designed and 3D printed in-house using biocompatible resins (BioMed Clear, Dental SG, or LT Clear). The annual number of POC procedures increased progressively (2 → 6 → 6 → 16). Most cases involved oncologic reconstructions of the maxilla or mandible, including irradiated fields. When recorded, primary stability values (mean ISQ ≈ 79) allowed immediate or early loading (ISQ ≥ 70). No major intraoperative or postoperative complications occurred, and all guides met sterilization and traceability standards. Conclusions: Point-of-care manufacturing enables efficient, accurate, and patient-specific guided implant rehabilitation after oral cancer surgery, optimizing functional and esthetic outcomes while reducing procedural time and dependence on external providers. Integrating this process into clinical workflows supports personalized treatment planning and broadens access to advanced implant reconstruction within multidisciplinary oncology care. Full article
(This article belongs to the Special Issue Research on Oral and Maxillofacial Surgery)
Show Figures

Figure 1

14 pages, 4195 KB  
Article
Role of the Super-Enhancer Component Bromodomain Protein 4 in the Radiation Response of Human Head and Neck Squamous Cell Carcinoma Cells
by Nanami Munakata, Hironori Yoshino, Masaharu Hazawa and Eichi Tsuruga
Curr. Issues Mol. Biol. 2026, 48(1), 71; https://doi.org/10.3390/cimb48010071 - 10 Jan 2026
Viewed by 111
Abstract
Radiotherapy is an effective treatment for cancer; however, radioresistant cancer cells result in recurrence. Therefore, elucidating the mechanisms of radioresistance is urgently needed. Super-enhancers (SEs) are clusters of enhancers occupied by a high density of master transcription factors, mediators, and bromodomain protein BRD4. [...] Read more.
Radiotherapy is an effective treatment for cancer; however, radioresistant cancer cells result in recurrence. Therefore, elucidating the mechanisms of radioresistance is urgently needed. Super-enhancers (SEs) are clusters of enhancers occupied by a high density of master transcription factors, mediators, and bromodomain protein BRD4. Recently, we reported that ΔNp63, an oncogenic transcription factor, promotes radioresistance in human head and neck squamous cell carcinoma (HNSCC) cells. As ΔNp63 establishes SEs in HNSCC cells, SEs may be involved in radioresistance. Here, we investigated the role of the SE component BRD4 in the radiation responses of HNSCC cells using a BRD4 degrader ARV-771 or BRD4 knockdown. First, Western blotting confirmed that ARV-771 decreased BRD4 protein expression. ARV-771 treatment resulted in reduced cell proliferation and enhanced apoptosis in irradiated HNSCC cells. Moreover, colony formation assays revealed that both ARV-771 and BRD4 knockdown enhanced the radiosensitivity of HNSCC cells, suggesting BRD4 contributes to the radioresistance of HNSCC cells. Furthermore, fluorescence immunostaining revealed distinct localization patterns of γH2AX, a marker of DNA double-strand breaks, compared with BRD4 and ΔNp63 in irradiated cells. Notably, ARV-771 and BRD4 knockdown decreased ΔNp63 and BRD4 protein expression, whereas ΔNp63 knockdown had minimal impact on BRD4 expression. Taken together, these findings suggest that BRD4-dependent maintenance of ΔNp63 expression may contribute, at least in part, to the regulation of radioresistance in HNSCC cells. Full article
(This article belongs to the Special Issue Molecular Insights into Radiation Oncology)
Show Figures

Figure 1

20 pages, 10775 KB  
Article
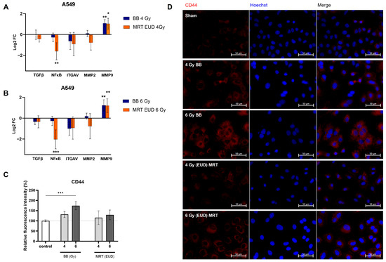
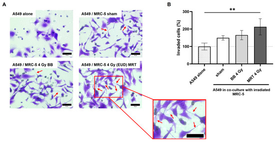
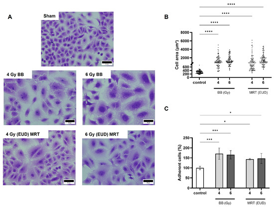
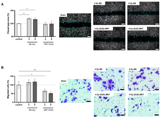
Targeting Lung Cancer Cell Motility Using Microbeam Radiation Therapy
by Ömer Dağkazanlı, Aleksandra Čolić, Rainer Lindner, Stefan Bartzsch, Stephanie E. Combs, Thomas E. Schmid and Marina Santiago Franco
Cells 2026, 15(2), 107; https://doi.org/10.3390/cells15020107 - 7 Jan 2026
Viewed by 215
Abstract
Radiotherapy (RT) is currently among the standard treatments for lung cancer. However, in vitro studies have revealed that irradiation can increase lung cancer cell motility. This way, RT could potentially enhance the malignancy of solid tumors post-treatment, promoting metastasis. Therefore, there is a [...] Read more.
Radiotherapy (RT) is currently among the standard treatments for lung cancer. However, in vitro studies have revealed that irradiation can increase lung cancer cell motility. This way, RT could potentially enhance the malignancy of solid tumors post-treatment, promoting metastasis. Therefore, there is a continued need to continue evolving RT modalities into safer and more effective treatments. The present study compares the impact of the broad beam (BB) and the spatially fractionated modality of microbeam radiation therapy (MRT) on the motility of A549 lung cancer cells. Our data corroborates previous findings that showed BB irradiation is a promoter of cell motility. For MRT, however, we observed a prevention of cellular migration. A significant reduction in NF-κB expression was observed only when A549 cells were irradiated with MRT, indicating a potential mechanism behind these findings. Finally, our data supports potential issues regarding MRT irradiation of key components of the tumor microenvironment, such as fibroblasts. Co-culturing A549 cells with MRT-irradiated MRC-5 lung fibroblasts led to increased tumor cell invasion, not observed when the fibroblasts received BB irradiation. Full article
(This article belongs to the Special Issue Cell Migration and Invasion)
Show Figures

Figure 1

17 pages, 1118 KB  
Review
Urinary Biomarkers for Radiation Cystitis: Current Insights and Future Directions
by Rani Mahyoob and Bernadette M. M. Zwaans
Int. J. Mol. Sci. 2026, 27(2), 565; https://doi.org/10.3390/ijms27020565 - 6 Jan 2026
Viewed by 149
Abstract
Radiation cystitis (RC) is a clinically challenging and often progressive complication of pelvic radiotherapy, marked by urothelial injury, vascular dysfunction, chronic inflammation, and fibrotic remodeling. Early diagnosis remains elusive due to nonspecific symptoms and the absence of validated molecular tools. As a biofluid [...] Read more.
Radiation cystitis (RC) is a clinically challenging and often progressive complication of pelvic radiotherapy, marked by urothelial injury, vascular dysfunction, chronic inflammation, and fibrotic remodeling. Early diagnosis remains elusive due to nonspecific symptoms and the absence of validated molecular tools. As a biofluid in direct contact with the irradiated bladder, urine offers a unique molecular window into RC pathogenesis. In this review, we synthesize the current landscape of urinary biomarkers associated with the acute, latent, and chronic phases of RC, including inflammatory cytokines, oxidative stress products, epithelial injury markers, extracellular vesicles, microRNAs, proteomic signatures, and metabolomic alterations. We also integrate emerging mechanistic insights such as DNA damage responses, ROS generation, mitochondrial dysfunction, urothelial barrier disruption, senescence-associated secretory phenotypes, hypoxia-driven vascular injury, and profibrotic TGF-β signaling, all of which contribute to the release of urinary analytes. By linking phase-specific molecular pathways with corresponding urinary signatures, we highlight opportunities to leverage urine-based measurements for early detection, risk stratification, severity assessment, and therapeutic monitoring. A deeper understanding of the molecular mechanisms shaping urinary biomarker profiles will be essential for advancing precision diagnostics and improving long-term outcomes for patients with radiation cystitis. Full article
Show Figures

Figure 1

21 pages, 1614 KB  
Review
The Prone-Position Whole Breast Irradiation Paradox: Where Do We Stand? A Comprehensive Review
by Chris Monten, Ilaria Benevento, Antonietta Montagna, Edy Ippolito, Paola Anselmo, Luciana Rago, Barbara D’Andrea, Angela Solazzo, Antonella Bianculli, Raffaele Tucciariello, Giammaria Fiorentini, Vito Metallo, Simone Salvago, Carmen Santoro, Anna Vallario and Grazia Lazzari
J. Clin. Med. 2026, 15(1), 390; https://doi.org/10.3390/jcm15010390 - 5 Jan 2026
Viewed by 301
Abstract
Over the past two decades, interest in prone-position whole breast irradiation (WBI) as an effective and practical alternative to supine treatment has been growing a lot. Although solid scientific data has provided evidence of substantial dosimetric benefit with decreased toxicity, there is still [...] Read more.
Over the past two decades, interest in prone-position whole breast irradiation (WBI) as an effective and practical alternative to supine treatment has been growing a lot. Although solid scientific data has provided evidence of substantial dosimetric benefit with decreased toxicity, there is still conflict in the radiotherapy community over whether to adopt prone-position WBI as a valid alternative to supine radiotherapy (RT) in routine clinical practice. A large number of prone trials have been conducted to assess and address concerns related to prone treatment in large and pendulous breasts and in left and right breast cancer (BC), nodal irradiation, and its reproducibility with deep inspiration breath hold (DIBH) delivery with photons or protons. Appropriate atlases have been defined to improve prone nodal irradiation. Additionally, more comfortable customized immobilization couches have been constructed to permit IMRT beams and VMAT arrangements with modern LINACs. Although our search in literature databases shows a growing body of evidence from the past two decades on this issue, prone WBI is still underused. Given the paradox of the advances and benefits of this positioning and the lack of drive in the radiotherapy community towards its clinical implementation, the purpose of this comprehensive review is to evaluate the true advantages of this position in real life and contextualize it in scenarios like large breasts, left-sided breast cancer, and nodal irradiation to encourage its implementation in clinical practice. Full article
Show Figures

Figure 1

15 pages, 1064 KB  
Article
Vascular Changes and Surgical Risk in Cervical vs. Endometrial Cancer After Radiotherapy: A Retrospective Cohort Study
by Daniela Marinescu, Laurențiu Augustus Barbu, Tiberiu Stefăniță Țenea Cojan, Nicolae-Dragoș Mărgăritescu, Liviu Vasile, Răzvan Alexandru Marinescu, Dumitru Sandu Ramboiu, Valeriu Șurlin and Ana-Maria Ciurea
Life 2026, 16(1), 71; https://doi.org/10.3390/life16010071 - 2 Jan 2026
Viewed by 260
Abstract
Background: Radiotherapy is a cornerstone of treatment for cervical and endometrial cancers but is associated with vascular and perivascular changes that can increase surgical complexity and perioperative morbidity. While these effects are well documented in head, neck, and mediastinal irradiation, the pelvic vasculature [...] Read more.
Background: Radiotherapy is a cornerstone of treatment for cervical and endometrial cancers but is associated with vascular and perivascular changes that can increase surgical complexity and perioperative morbidity. While these effects are well documented in head, neck, and mediastinal irradiation, the pelvic vasculature remains underexplored. Methods: We retrospectively analyzed 119 patients who underwent pelvic oncologic surgery after RT (57.1% cervical cancer, 42.9% endometrial cancer). Intraoperative vascular findings were recorded and correlated with tumor type, perioperative complications, and vascular injury. Logistic regression was used to identify predictors of perioperative morbidity. Results: Perivascular fibrosis (21.8%) and inflammatory thrombosis (10.1%) were the most frequent intraoperative vascular changes, with no significant differences between tumor types. Most patients required no vascular procedure; when needed, simple venorrhaphy was sufficient, and no complex vascular reconstructions were performed. Perioperative complications occurred more frequently in cervical cancer patients (RR = 2.66; p = 0.02), with hemorrhage and urinary tract injury being the most common. Cervical tumor site and perivascular fibrosis were borderline predictors of complications. Conclusions: Neoadjuvant RT induces measurable intraoperative vascular changes without significantly increasing major vascular injury, particularly in experienced surgical settings. Cervical cancer patients represent a higher-risk subgroup, underscoring the need for meticulous surgical planning and multidisciplinary perioperative management. Perivascular fibrosis may serve as a marker for operative risk stratification, and long-term vascular surveillance is warranted due to the potential for delayed macrovascular events. Full article
Show Figures

Figure 1

15 pages, 1081 KB  
Article
Curative Brachytherapy for Inoperable Early-Stage Oesophageal Cancer: A Case Series and Narrative Review
by Elena Lluzar, Adriana Capdevila, Faegheh Noorian, Antonio Herreros, Cristina Castro, Àngels Gines, Glòria Fernández-Esparrach, Carmen Ares, Yao Qiang and Angeles Rovirosa
J. Pers. Med. 2026, 16(1), 13; https://doi.org/10.3390/jpm16010013 - 31 Dec 2025
Viewed by 225
Abstract
Background: A subset of patients with T1-T2 oesophageal cancer are not candidates for surgery or chemotherapy and have a poor prognosis due to limited treatment options. This study evaluated the combination of external beam radiotherapy (EBRT) and endo-oesophageal brachytherapy (EBT) as a [...] Read more.
Background: A subset of patients with T1-T2 oesophageal cancer are not candidates for surgery or chemotherapy and have a poor prognosis due to limited treatment options. This study evaluated the combination of external beam radiotherapy (EBRT) and endo-oesophageal brachytherapy (EBT) as a curative treatment in these patients, with cause-specific survival (CSS) and local recurrence-free survival (LRFS) as the primary endpoints. Methods: This was a single-centre retrospective analysis of 11 patients with T1-T2 oesophageal cancer treated between 2005 and 2024 with combined EBRT and EBT schedules. Clinical data, treatment schedules, outcomes, and complications were obtained from patient medical records and follow-up documentation. Descriptive statistics and Kaplan–Meier survival analysis were used. Results: The median follow-up was 22 months (2–61 months). CSS rates were 79.5% at 2 years, 66% at 3 years, and 30% at 5 years. LRFS rates were 74.1%, 59%, and 39%, respectively. One severe toxicity (grade ≥ 3) was observed. The most frequent mild toxicities were oesophageal mucositis (18.2%) and ulceration (18.2%). Conclusions: EBT in combination with EBRT seems to be a feasible and well-tolerated treatment with curative intent for inoperable T1-T2 oesophageal cancer patients, offering favourable survival outcomes in a population with limited therapeutic alternatives. Full article
Show Figures

Figure 1

23 pages, 2932 KB  
Article
Losartan Protects Against Radiation-Induced Testicular Damage by Modulating Oxidative Stress, Testosterone Levels, and Metabolic Profile
by Maria A. Spadella, Rúben J. Moreira, Patrícia C. Braga, Agnaldo B. Chies, Pedro F. Oliveira and Marco G. Alves
Pharmaceuticals 2026, 19(1), 76; https://doi.org/10.3390/ph19010076 - 30 Dec 2025
Viewed by 359
Abstract
Background/Objectives: Testicular dysfunction is a side effect of radiotherapy due to off-target damage. Germ cells are highly vulnerable. Although Sertoli and Leydig cells are more resistant, they are still affected, impairing spermatogenesis and steroidogenesis. With rising youth cancer rates, strategies to preserve fertility [...] Read more.
Background/Objectives: Testicular dysfunction is a side effect of radiotherapy due to off-target damage. Germ cells are highly vulnerable. Although Sertoli and Leydig cells are more resistant, they are still affected, impairing spermatogenesis and steroidogenesis. With rising youth cancer rates, strategies to preserve fertility are crucial. Losartan (LOS) has potential to mitigate this damage. This work aimed to determine acute and late effects of radiotherapy in testicular metabolism and if LOS mitigates those effects. Methods: Male Wistar rats (n = 47, 12 weeks old) received 2.5 Gy of ionizing radiation to the scrotum (1.05 Gy/min). LOS-treated rats received 34 mg/kg twice daily before, during and after irradiation. Animals were euthanized at 2 and 60 days post-exposure, to represent acute and late effects, respectively. Reproductive organs were weighed, serum hormones assessed (ELISA), testicular mRNA expression quantified (qPCR) and oxidative stress markers, such as lipid peroxidation, protein carbonylation, and protein nitration measured (slot-blot). Metabolomic profiles were obtained via 1H-NMR. Results: Acute irradiation reduced seminal vesicle weight, increased FSH, and decreased sperm concentration. Late effects included reduced testicular and epididymal weight, impaired sperm quality, increased protein carbonylation, and altered metabolic profiles. LOS mitigated acute weight loss but not sperm decline. Long-term, LOS improved sperm quality, reduced oxidative stress, and promoted adaptive metabolic responses. Conclusions: Irradiation-based cancer therapy causes structural and functional testicular damage and changes the testicular metabolome of rats, while LOS has the potential to be used as a radioprotector to mitigate the adverse acute and late effects of radiation on male fertility. Full article
Show Figures

Graphical abstract

22 pages, 4237 KB  
Review
Multiple Basal Cell Carcinomas in a Long-Term Survivor of Childhood ALL and HSCT—A Call for Dermatologic Vigilance
by Elena Porumb-Andrese, Gabriela Stoleriu, Antonia Elena Huțanu, Cristian Mârţu, Mihaela-Paula Toader, Vlad Porumb, Cristina Colac-Boțoc, Ancuța Lupu, Gabriela Rusu-Zota, Emil Anton and Daciana Elena Brănișteanu
Life 2026, 16(1), 55; https://doi.org/10.3390/life16010055 - 30 Dec 2025
Viewed by 437
Abstract
(1) Background: Cutaneous secondary malignant neoplasms are a growing survivorship burden after pediatric cancers and hematopoietic stem cell transplantation (HSCT), yet skin-focused surveillance remains inconsistently implemented. (2) Objective: To synthesize current molecular dermatology insights relevant to prevention, early detection, and treatment of basal [...] Read more.
(1) Background: Cutaneous secondary malignant neoplasms are a growing survivorship burden after pediatric cancers and hematopoietic stem cell transplantation (HSCT), yet skin-focused surveillance remains inconsistently implemented. (2) Objective: To synthesize current molecular dermatology insights relevant to prevention, early detection, and treatment of basal cell carcinoma (BCC) in high-risk survivors, while anchoring the discussion in a detailed case of multiple BCCs after childhood acute lymphoblastic leukemia and HSCT. (3) Methods: Narrative review integrating clinical, dermoscopic, molecular, and translational data from recent high-impact studies; case retained in full. (4) Results: Radiation exposure (especially total body irradiation), prior immunosuppression, and persistent immune dysregulation synergize with ultraviolet mutagenesis to create a “field cancerization” state characterized by Hedgehog-pathway activation (Patched1/Smoothened), impaired Deoxyribonucleic Acid damage response, and stromal remodeling. Dermoscopy, when embedded in routine whole-body examinations, markedly improves accuracy for keratinocyte cancers. Chemoprevention (e.g., nicotinamide) and targeted therapies (hedgehog inhibitors; Programmed Death-1 blockade) represent key translational levers for care innovation. (5) Conclusions: Integrating structured dermatologic surveillance with molecularly informed prevention and therapy should be standard in survivorship pathways for hematopoietic stem cell transplantation/Radiotherapy-exposed patients. Full article
(This article belongs to the Section Physiology and Pathology)
Show Figures

Figure 1

43 pages, 701 KB  
Conference Report
The Canadian Breast Cancer Symposium 2025: Meeting Report
by Christine Brezden-Masley, Katarzyna J. Jerzak, Nancy A. Nixon, Anne Koch, Amanda Roberts, Jean-François Boileau, May Lynn Quan, MJ DeCoteau and Tulin D. Cil
Curr. Oncol. 2026, 33(1), 15; https://doi.org/10.3390/curroncol33010015 - 27 Dec 2025
Viewed by 412
Abstract
The 2025 Canadian Breast Cancer Symposium (CBCS) brought together patients, clinicians and researchers from across Canada to discuss advances shaping personalized breast cancer care. Key updates in systemic therapy highlighted expanding treatment options, including CDK4/6 inhibitors, oral SERDs, PI3K/AKT-targeted therapies, and antibody–drug conjugates [...] Read more.
The 2025 Canadian Breast Cancer Symposium (CBCS) brought together patients, clinicians and researchers from across Canada to discuss advances shaping personalized breast cancer care. Key updates in systemic therapy highlighted expanding treatment options, including CDK4/6 inhibitors, oral SERDs, PI3K/AKT-targeted therapies, and antibody–drug conjugates across early and metastatic settings. Radiation oncology sessions emphasized treatment de-escalation, featuring evidence for ultra-hypofractionation, selective omission of nodal irradiation, and stereotactic strategies to manage oligoprogression. Surgical presentations focused on reducing morbidity through tailored axillary management and emerging techniques to prevent lymphedema. Advances in the management of central nervous system metastases underscored the growing synergy between stereotactic radiotherapy and CNS-active systemic therapies. Informed by patient testimony and advocacy perspectives, experts reflected on persistent gaps in diagnosis, access, and survivorship that shape priorities for future improvements. Together, these insights outline key directions that help to refine clinical practice and guide future research. Full article
(This article belongs to the Section Breast Cancer)
Show Figures

Graphical abstract

17 pages, 1380 KB  
Article
Outcomes Following Radiotherapy for Oligoprogressive NSCLC on Immune Checkpoint Inhibitors: A Real-World, Multinational Experience
by Umair Mahmood, Eleni Josephides, Nicholas Coupe, Daniel Smith, Shahreen Ahmad, Omar Al-Salihi, Sze M. Mak, Meenali Chitnis, Alexandros Georgiou, Daniel Ajzensztejn, Eleni Karapanagiotou, Geoff S. Higgins, Niki Panakis, Jonathan D. Schoenfeld and Michael Skwarski
Cancers 2026, 18(1), 71; https://doi.org/10.3390/cancers18010071 - 25 Dec 2025
Viewed by 320
Abstract
Purpose: We conducted the largest multinational review to date evaluating outcomes following radiotherapy for non-small cell lung carcinoma (NSCLC) patients with oligoprogressive disease (OPD) on immune checkpoint inhibitors (ICIs). Methods: Patients with NSCLC irradiated to ≤5 progressive lesions while receiving ICIs [...] Read more.
Purpose: We conducted the largest multinational review to date evaluating outcomes following radiotherapy for non-small cell lung carcinoma (NSCLC) patients with oligoprogressive disease (OPD) on immune checkpoint inhibitors (ICIs). Methods: Patients with NSCLC irradiated to ≤5 progressive lesions while receiving ICIs between 2010 and 2023 were identified. We evaluated predictors of local control (LC), progression-free survival (PFS), and overall survival (OS). Patient demographics, disease characteristics, and survival were analyzed using the Wilcoxon test, Kaplan-Meier methods, and uni-/multivariate Cox models. Results: Out of 1178 treated patients, 103 eligible ones were included. The median OPD lesion was 1; the most common site was the lung (n = 33). The median LC of irradiated OPD lesions was not reached. Median PFS and OS were 6.90 (5.75–12.91) and 23.46 (17.54–37.16) months, respectively. Patient demographics, tumor pathological factors, number of OPD lesions, cumulative tumor volume, radiation modality, and OPD response to prior ICIs before radiation were not associated with these three outcomes. However, LC was associated with intermediate/high radiation doses (p = 0.005) and local response to radiation (p = 0.007). Improved PFS was associated with visceral OPD sites following radiation (p = 0.01). A favorable OS was associated with intermediate/high radiation doses (p = 0.01), local response to radiation (p = 0.006), and duration of last ICI before OPD (p = 0.03). Conclusions: Promising outcomes were observed with ICI and radiation for visceral OPD at intermediate/high doses. Prolonged ICI use before OPD and local response to radiotherapy improved survival. These data can contribute towards guidance of multidisciplinary clinical decision-making for managing OPD in NSCLC patients receiving ICIs. Full article
Show Figures

Figure 1

18 pages, 1690 KB  
Systematic Review
Reconstructive Strategies After Mastectomy: Comparative Outcomes, PMRT Effects, and Emerging Innovations
by Mihai Stana, Nicoleta Aurelia Sanda, Marius Razvan Ristea, Ion Bordeianu, Adrian Costache and Florin Teodor Georgescu
J. Clin. Med. 2026, 15(1), 147; https://doi.org/10.3390/jcm15010147 - 24 Dec 2025
Viewed by 275
Abstract
Background: Advances in breast reconstruction have transformed the recovery pathway for women undergoing mastectomy. What was once viewed mainly as a cosmetic option is now recognized as part of modern oncologic care, restoring not only body image but also confidence and quality of [...] Read more.
Background: Advances in breast reconstruction have transformed the recovery pathway for women undergoing mastectomy. What was once viewed mainly as a cosmetic option is now recognized as part of modern oncologic care, restoring not only body image but also confidence and quality of life. Yet, surgeons still face the same central dilemma: choosing between implant-based (IBR) and autologous reconstruction (ABR), particularly when postmastectomy radiotherapy (PMRT) is planned. Methods: We reviewed major studies published between 2014 and 2024, combining evidence from observational cohorts and recent meta-analyses that together report on more than 60,000 reconstructed breasts. Outcomes of interest included surgical complications, reconstructive failure, BREAST-Q patient-reported domains, and the impact of PMRT on both techniques. Data were interpreted in light of contemporary reconstructive innovations such as prepectoral implants, acellular dermal matrices, and robotic or sensory-nerve–enhanced autologous procedures. Results: Autologous reconstruction generally provided higher satisfaction and better psychosocial and sexual well-being, particularly in patients who received PMRT. Implant-based reconstruction offered faster recovery and shorter hospitalization but was more vulnerable to capsular contracture and reconstructive loss after irradiation. Across all eligible cohorts, reconstruction—immediate or delayed—did not increase local recurrence or compromise overall survival when adjuvant therapy was delivered without delay. Conclusions: Both IBR and ABR are oncologically safe and contribute meaningfully to recovery after mastectomy. Future progress will depend on combining precise surgical execution with new technologies—prepectoral implant positioning, robotic flap harvest, and sensory nerve coaptation—to achieve durable, natural, and patient-centered reconstruction. Full article
(This article belongs to the Special Issue Innovations and Advances in Breast Cancer Research and Treatment)
Show Figures

Figure 1

21 pages, 5785 KB  
Article
The Role of High-Dose-Rate Brachytherapy (Interventional Radiotherapy) in the Reirradiation of Liver Metastases
by Paweł Cisek, Izabela Kordzińska-Cisek, Aleksandra Kozłowska and Ludmiła Grzybowska-Szatkowska
Cancers 2025, 17(24), 4013; https://doi.org/10.3390/cancers17244013 - 16 Dec 2025
Viewed by 287
Abstract
Background: This study aimed to analyse treatment outcomes, determine prognostic factors and assess the toxicity of reirradiation using high-dose-rate (HDR) brachytherapy for liver metastases in the oligometastatic stage of disease. Materials and Methods: The study included 59 patients who had previously [...] Read more.
Background: This study aimed to analyse treatment outcomes, determine prognostic factors and assess the toxicity of reirradiation using high-dose-rate (HDR) brachytherapy for liver metastases in the oligometastatic stage of disease. Materials and Methods: The study included 59 patients who had previously undergone SBRT (stereotactic body radiation therapy) or HDR brachytherapy and experienced progression within (type 1) or outside (type 2) the irradiated area, but in a different location within the liver. Patients were divided according to the type of reirradiation and the reason for treatment. Local control (LC), progression-free survival (PFS) and overall survival (OS) were analysed in relation to the following factors: age; gender; performance status; tumour type; line of systemic treatment; location of extrahepatic metastases; type of reirradiation; time since previous irradiation; indication for treatment; size and number of metastases; dose; and degree of response to treatment. Treatment toxicity and the influence of dose, irradiation volume, number of metastases, time since previous radiotherapy and dose to the non-irradiated part of the liver on hepatic toxicity were also assessed. Results: With a median follow-up period of 13 months, the median LC, PFS and OS were 9, 8 and 13 months, respectively. The respective rates of partial regression (PR), stable disease (SD) and progressive disease (PD) were 32%, 44% and 12%. The most significant factors influencing LC were the degree of tumour shrinkage, with PFS influenced by the degree of tumour shrinkage and a low number of metastases, and OS influenced by the degree of tumour shrinkage, a low number of metastases and one to two lines of systemic therapy. Treatment toxicity was low, and there was no strong correlation between the dosimetric parameters of the treatment plan and the biochemical parameters of liver function. Conclusions: Brachytherapy is a safe and effective method of re-irradiating liver metastases. However, due to the limitations of the study, further investigation is required. Full article
(This article belongs to the Special Issue Clinical Research of Brachytherapy in Cancer)
Show Figures

Graphical abstract

11 pages, 223 KB  
Article
An Exploratory Retrospective Study on the Association of Radiotherapy with the Risk of Immune-Related Adverse Events in Esophageal and Esophagogastric Junction Cancer Patients Receiving Immunotherapy
by Nobukazu Hokamura, Takeo Fukagawa, Ryoji Fukushima, Takashi Kiyokawa, Masahiro Horikawa, Yuichi Igarashi, Hironori Midorikawa, Shinya Kaneshiro and Kenshiro Shiraishi
Cancers 2025, 17(24), 3992; https://doi.org/10.3390/cancers17243992 - 15 Dec 2025
Viewed by 259
Abstract
Background: Radiotherapy (RT) combined with immune checkpoint inhibitors (ICIs) has shown therapeutic benefits, and the potential for enhanced immune activation has raised concerns about increased immune-related adverse events (irAEs). The immunological implications of mediastinal RT combined with ICI therapy remain unclear. Methods: We [...] Read more.
Background: Radiotherapy (RT) combined with immune checkpoint inhibitors (ICIs) has shown therapeutic benefits, and the potential for enhanced immune activation has raised concerns about increased immune-related adverse events (irAEs). The immunological implications of mediastinal RT combined with ICI therapy remain unclear. Methods: We conducted an exploratory retrospective review of 58 patients with esophageal oresophagogastric junction cancer who received ICIs between 2021 and 2024. Patients were categorized into RT (+) and RT (-) groups based on whether they underwent mediastinal RT. The incidence and severity of irAEs were compared using chi-square testing. Subgroup analyses included treatment sequence (RT before vs. after ICI), interval between RT and ICI (<90 vs. ≥90 days), and ICI regimen (nivolumab [N], pembrolizumab [P], or nivolumab plus ipilimumab [NI]). Results: irAEs occurred in 28.6% of RT (+) and 39.1% of RT (-) (p = 0.42). Severe irAEs were uncommon in both groups. Treatment sequence and RT-ICI interval did not significantly influence irAE incidence. irAEs were more frequent in the NI group (85.7%) than in N (22.9%) or P (31.2%) (p = 0.01). Mediastinal RT itself did not increase irAE risk. Conclusions: Although RT combined with ICIs has been hypothesized to elevate irAEs through enhanced immune activation, mediastinal RT did not increase irAEs in this cohort. However, given the exploratory and small patient cohort, these findings suggest, with caution, that mediastinal irradiation may attenuate systemic immune activation through lymphocyte depletion, potentially balancing ICI-induced immune responses. Full article
(This article belongs to the Section Cancer Immunology and Immunotherapy)
Back to TopTop