Sign in to use this feature.

Years

Between: -

Subjects

remove_circle_outline
remove_circle_outline
remove_circle_outline
remove_circle_outline
remove_circle_outline
remove_circle_outline
remove_circle_outline
remove_circle_outline
remove_circle_outline

Journals

remove_circle_outline
remove_circle_outline
remove_circle_outline
remove_circle_outline
remove_circle_outline
remove_circle_outline
remove_circle_outline
remove_circle_outline
remove_circle_outline
remove_circle_outline
remove_circle_outline

Article Types

Countries / Regions

remove_circle_outline
remove_circle_outline
remove_circle_outline
remove_circle_outline

Search Results (648)

Search Parameters:
Keywords = intrinsic modification

Order results
Result details
Results per page
Select all
Export citation of selected articles as:
33 pages, 1221 KB  
Review
Antibiotic Resistance in Klebsiella pneumoniae and Related Enterobacterales: Molecular Mechanisms, Mobile Elements, and Therapeutic Challenges
by Veronika Zdarska, Gabriele Arcari, Milan Kolar and Patrik Mlynarcik
Antibiotics 2026, 15(1), 37; https://doi.org/10.3390/antibiotics15010037 (registering DOI) - 1 Jan 2026
Abstract
Drug-resistant Klebsiella pneumoniae and related Enterobacterales represent an escalating global public health threat, increasingly limiting therapeutic options in both healthcare- and community-associated infections. This review summarizes how resistance in K. pneumoniae emerges from the synergy of intrinsic barriers and acquired determinants. Key molecular [...] Read more.
Drug-resistant Klebsiella pneumoniae and related Enterobacterales represent an escalating global public health threat, increasingly limiting therapeutic options in both healthcare- and community-associated infections. This review summarizes how resistance in K. pneumoniae emerges from the synergy of intrinsic barriers and acquired determinants. Key molecular mechanisms include reduced permeability via porin remodeling (notably OmpK35/OmpK36), multidrug efflux (e.g., AcrAB-TolC and OqxAB), and enzymatic drug inactivation driven by extended-spectrum beta-lactamases and carbapenemases (e.g., KPC, OXA-48-like enzymes, and metallo-beta-lactamases). We also highlight clinically meaningful pathways underlying polymyxin/colistin resistance, including mgrB inactivation and PhoPQ/PmrAB-mediated lipid A modification. In addition to stable genetic resistance, adaptive programs can shape transient tolerance and persistence, including stress responses that modulate gene expression under antibiotic and host-imposed pressures. The ability of these organisms to form biofilms, particularly on medical devices, further complicates treatment and eradication. Finally, we discuss therapeutic implications and current options and limitations—including novel beta-lactam/beta-lactamase inhibitor combinations and siderophore cephalosporins—and emphasize the importance of aligning therapy and surveillance with the underlying resistance mechanisms and circulating high-risk lineages. Full article
Show Figures

Graphical abstract

15 pages, 7837 KB  
Article
Heterologous Substitution of Mycobacterium tuberculosis rRNA in Mycobacterium smegmatis and Its Impact on Antimicrobial Susceptibility
by Qianwen Yue, Chan Shan, Arslan Habib, Guoping Zhao and Xiaoming Ding
Antibiotics 2026, 15(1), 30; https://doi.org/10.3390/antibiotics15010030 - 31 Dec 2025
Abstract
Background: The global incidence of multidrug-resistant and extensively drug-resistant tuberculosis continues to rise. The ribosome serves as a target for multiple antimicrobials, making functional research on it hold great significance. Methods: Using homologous recombination combined with a multiple serine integrase-mediated site-specific [...] Read more.
Background: The global incidence of multidrug-resistant and extensively drug-resistant tuberculosis continues to rise. The ribosome serves as a target for multiple antimicrobials, making functional research on it hold great significance. Methods: Using homologous recombination combined with a multiple serine integrase-mediated site-specific recombination system, we replaced the two endogenous rRNA operons in Mycobacterium smegmatis MC2 155 with a single copy of the single rRNA operon from Mycobacterium tuberculosis H37Rv, constructing the M. smegmatis BRkoA strain. We assessed growth kinetics at 37 °C, cold sensitivity at lower temperatures, transcriptional levels by RT-qPCR, 70S ribosome integrity through cryo-EM, and antimicrobial susceptibility by microdilution assays. Results: The BRkoA strain was successfully constructed. It exhibited markedly slower growth compared to the wild-type strain. Cold-sensitivity assays indicated potential ribosome assembly defects, while transcriptional analysis suggested altered rRNA processing and modification. Cryo-EM analysis further demonstrated the absence of specific ribosomal proteins in the BRkoA 70S ribosome. Moreover, BRkoA displayed reduced susceptibility tendency to several ribosome-targeting antibiotics, including kanamycin, amikacin, paromomycin, gentamicin, and linezolid. Conclusions: Replacement of the two endogenous rrn operons in M. smegmatis with a single copy of the single M. tuberculosis rrn operon using a serine integrase-mediated recombination system caused growth impairment and decreased sensitivity tendency to several ribosome-targeting antimicrobials. These findings suggest that ribosome structural variation contributes to intrinsic drug resistance mechanisms. Full article
(This article belongs to the Section Antibiotic Therapy in Infectious Diseases)
Show Figures

Figure 1

17 pages, 4031 KB  
Article
Tailoring the Microstructure and Mechanical Properties of Phenolic Aerogels with Graphene Oxide
by Congyan Hu, Lei Chen, Zixuan Lei, Yafei Li, Liwei Wang, Yiming Yang, Tong Zhao and Hao Li
Gels 2026, 12(1), 34; https://doi.org/10.3390/gels12010034 - 30 Dec 2025
Abstract
Phenolic aerogels offer low thermal conductivity, excellent thermal stability, and high char yield, but they suffer from intrinsic brittleness, low compressive modulus, and limited compressive strain. To overcome these limitations, phenolic aerogels modified with graphene oxide were synthesized and their structural, mechanical, and [...] Read more.
Phenolic aerogels offer low thermal conductivity, excellent thermal stability, and high char yield, but they suffer from intrinsic brittleness, low compressive modulus, and limited compressive strain. To overcome these limitations, phenolic aerogels modified with graphene oxide were synthesized and their structural, mechanical, and thermal insulation properties were evaluated. The GO fillers were uniformly dispersed in the phenolic matrix without disrupting its porous structure. Mechanical testing revealed that the modified aerogel achieved a compressive modulus of 265.52 MPa, representing a 67% increase over the pure phenolic aerogel’s value of 158.49 MPa, and a compressive strength of 40.19 MPa, compared to 6.18 MPa, for the pure sample. At the same time, the composite maintained good thermal insulation performance, with a thermal conductivity of 0.063 W·m−1·K−1. This work demonstrates a feasible approach to tailoring the structure–property relationship of phenolic aerogels via GO modification, supporting their potential use in high-temperature insulation and lightweight structural applications. Full article
(This article belongs to the Special Issue Aerogels and Composites Aerogels)
Show Figures

Graphical abstract

19 pages, 4416 KB  
Article
Fabrication of Microphase-Separated Tröger’s Base Polymer Membranes for Oxygen Enrichment
by Chaoyue Yang, Li Zhou, Qian Zhang, Ya Huang, Peixiao Zhang, Jingwen Xue, Qing Li, Weijie Sun and Jiayou Liao
Membranes 2026, 16(1), 9; https://doi.org/10.3390/membranes16010009 - 30 Dec 2025
Abstract
Tröger’s base (TB) polymers have received increasing attention as a novel class of polymers with intrinsic microporosity, particularly for applications in gas separation. In this study, TB was quaternized with hydrophobic long chains to create a microphase-separated structure to enhance gas separation performance. [...] Read more.
Tröger’s base (TB) polymers have received increasing attention as a novel class of polymers with intrinsic microporosity, particularly for applications in gas separation. In this study, TB was quaternized with hydrophobic long chains to create a microphase-separated structure to enhance gas separation performance. On one hand, the tertiary amine structure of TB enabled facile grafting modification through the Menshutkin reaction. On the other hand, microphase-separated channels were created in the quaternized Tröger’s base (QTB) membrane due to the polarity differences between the hydrophilicity of the quaternary ammonium groups and hydrophobicity of iodoalkanes, providing channels for gas transport within the membrane and thereby improving permeability selectivity. The successful synthesis of QTB membranes was confirmed by FTIR and 1H NMR spectroscopy, while AFM and SAXS analyses validated the microphase-separated morphology. To investigate the impact of microphase separation on oxygen permeability and selectivity, different iodoalkanes and various concentrations of iodobutane were grafted onto the TB backbone. Among the prepared membranes, QTB-C4-70% membrane exhibited the highest in O2 permeability. Gas separation performance under different O2 pressures and temperatures revealed that O2 permeability decreased slightly with increasing pressure, indicating good pressure stability of the membrane. With increasing temperature, the permeability increased while the selectivity decreased. These findings demonstrated that microphase-separated QTB membranes offer a viable strategy for creating effective materials for gas separation. Full article
(This article belongs to the Topic Membrane Separation Technology Research, 2nd Edition)
Show Figures

Graphical abstract

14 pages, 319 KB  
Article
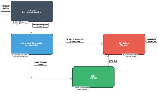
AI-Enhanced Perceptual Hashing with Blockchain for Secure and Transparent Digital Copyright Management
by Zhaoxiong Meng, Rukui Zhang, Bin Cao, Meng Zhang, Yajun Li, Huhu Xue and Meimei Yang
Cryptography 2026, 10(1), 2; https://doi.org/10.3390/cryptography10010002 - 29 Dec 2025
Viewed by 95
Abstract
This study presents a novel framework for digital copyright management that integrates AI-enhanced perceptual hashing, blockchain technology, and digital watermarking to address critical challenges in content protection and verification. Traditional watermarking approaches typically employ content-independent metadata and rely on centralized authorities, introducing risks [...] Read more.
This study presents a novel framework for digital copyright management that integrates AI-enhanced perceptual hashing, blockchain technology, and digital watermarking to address critical challenges in content protection and verification. Traditional watermarking approaches typically employ content-independent metadata and rely on centralized authorities, introducing risks of tampering and operational inefficiencies. The proposed system utilizes a pre-trained convolutional neural network (CNN) to generate a robust, content-based perceptual hash value, which serves as an unforgeable watermark intrinsically linked to the image content. This hash is embedded as a QR code in the frequency domain and registered on a blockchain, ensuring tamper-proof timestamping and comprehensive traceability. The blockchain infrastructure further enables verification of multiple watermark sequences, thereby clarifying authorship attribution and modification history. Experimental results demonstrate high robustness against common image modifications, strong discriminative capabilities, and effective watermark recovery, supported by decentralized storage via the InterPlanetary File System (IPFS). The framework provides a transparent, secure, and efficient solution for digital rights management, with potential future enhancements including post-quantum cryptography integration. Full article
(This article belongs to the Special Issue Interdisciplinary Cryptography)
Show Figures

Figure 1

38 pages, 6568 KB  
Review
Advances in MXene-Based Hybrids for Electrochemical Health Monitoring
by Kandaswamy Theyagarajan and Young-Joon Kim
Chemosensors 2026, 14(1), 6; https://doi.org/10.3390/chemosensors14010006 - 23 Dec 2025
Viewed by 201
Abstract
The growing demand for advanced health-monitoring technologies has intensified the need for early diagnosis of incurable diseases and timely detection of life-threatening conditions. Among various detection modalities, electrochemical sensing has emerged as a particularly promising approach due to its simplicity, cost-effectiveness, high sensitivity, [...] Read more.
The growing demand for advanced health-monitoring technologies has intensified the need for early diagnosis of incurable diseases and timely detection of life-threatening conditions. Among various detection modalities, electrochemical sensing has emerged as a particularly promising approach due to its simplicity, cost-effectiveness, high sensitivity, rapid response, ease of miniaturization, and compatibility with portable, wearable, and implantable platforms. The performance of electrochemical sensors is strongly governed by the morphology and physicochemical properties of electrode materials. In this context, MXenes, 2D transition-metal carbides, nitrides, and carbonitrides have attracted increasing attention for sensing applications owing to their high electrical conductivity, large surface area, hydrophilicity, and rich surface chemistry. However, their practical implementation is hindered by oxidation and environmental instability, while surface modification strategies, although improving stability, may compromise intrinsic electrochemical activity and biocompatibility. Notably, MXene-based hybrids consistently demonstrate enhanced sensing performance, underscoring their potential for flexible and wearable electrochemical devices. Despite rapid progress in this field, a comprehensive review addressing the significance of MXene hybrids, their structure–property–performance relationships, and their role in electrochemical detection remains limited. Therefore, this review summarizes recent advances in MXene-based hybrid materials for electrochemical sensing and biosensing of biologically relevant analytes, with an emphasis on design strategies, functional enhancements, and their prospects for next-generation health-monitoring technologies. Full article
(This article belongs to the Special Issue Electrochemical Sensors Based on Various Materials)
Show Figures

Graphical abstract

19 pages, 2719 KB  
Article
New Horizons in Quality Control of Enzyme Pharmaceuticals: Combining Dynamic Light Scattering, Fourier-Transform Infrared Spectroscopy, and Radiothermal Emission Analysis
by Gleb Vladimirovich Petrov, Aleksandr Andreevich Nazarov, Alena Mikhailovna Koldina and Anton Vladimirovich Syroeshkin
Sci. Pharm. 2026, 94(1), 2; https://doi.org/10.3390/scipharm94010002 - 22 Dec 2025
Viewed by 233
Abstract
Hyaluronidase and its modified analogs are clinically significant enzyme-based pharmaceuticals used to treat fibrosis, increase tissue permeability, and improve drug diffusion. While pharmacopeial quality control methods are well defined, scientific literature provides limited information about the physicochemical evaluation of such enzyme pharmaceuticals, necessitating [...] Read more.
Hyaluronidase and its modified analogs are clinically significant enzyme-based pharmaceuticals used to treat fibrosis, increase tissue permeability, and improve drug diffusion. While pharmacopeial quality control methods are well defined, scientific literature provides limited information about the physicochemical evaluation of such enzyme pharmaceuticals, necessitating a more holistic analytical approach. Commercial pharmaceuticals of hyaluronidase and its modified analog were analyzed using a combination of dynamic light scattering, infrared spectroscopy, and detection of intrinsic radiothermal emission (RTE). Dimensional characteristics were studied using a Zetasizer Nano ZSP (ZetasizerNano ZSP, Malvern Instruments, Malvern, UK) confirmed theoretical diameters of 5–8 nm, consistent with experimental values (6–8 nm). Fourier-Transform infrared spectroscopy (FTIR) (Agilent Cary 630, Agilent Technologies, Santa Clara, CA, USA) revealed characteristic transmission bands for the modified enzyme at 1464, 1448, 1326, 1158, and 1010 cm−1, confirming structural modification. RTE measurements using a TES-92 detector (TES Electrical Electronic Corp., Taipei, Taiwan) demonstrated a correlation between emission intensity and shelf life: 12.8 ± 0.8 µW/m2 for proper shelf-life samples, 8.3 ± 0.8 µW/m2 for six-month-expired, and 5.1 ± 1.0 µW/m2 for one-year-expired pharmaceuticals. The study offers a promising supplementary tool for pharmaceutical quality control of hyaluronidase-based drugs. Full article
Show Figures

Graphical abstract

17 pages, 2910 KB  
Review
PEDOT:PSS as a Bio-Solid Electrolyte Interphase for Neural Interfaces: From Molecular Design to Interfacial Intelligence
by Zhen Liu, Jia Liu, Peng Zhang and Xinrong Xu
Polymers 2026, 18(1), 20; https://doi.org/10.3390/polym18010020 - 21 Dec 2025
Viewed by 302
Abstract
Poly(3,4-ethylenedioxythiophene):poly(styrenesulfonate) (PEDOT:PSS) has become one of the most influential materials in neural engineering, offering high electrical conductivity, mechanical softness, and stable processing in complex aqueous media. Beyond these well-known merits, recent studies indicate that PEDOT:PSS can be regarded as a bio-solid electrolyte interphase [...] Read more.
Poly(3,4-ethylenedioxythiophene):poly(styrenesulfonate) (PEDOT:PSS) has become one of the most influential materials in neural engineering, offering high electrical conductivity, mechanical softness, and stable processing in complex aqueous media. Beyond these well-known merits, recent studies indicate that PEDOT:PSS can be regarded as a bio-solid electrolyte interphase (bio-SEI) that governs the interactions between neural probes and biological tissue. In this framework, PEDOT:PSS functions as a selective and adaptive interphase that mediates ion and electron transport, buffers mechanical mismatch, and mitigates chemical or biological degradation at the device-tissue boundary. This review critically summarizes the progress in molecular design, synthesis, and post-treatment strategies that enhance PEDOT:PSS stability and compatibility within physiological environments. Developments such as polydopamine-assisted adhesion, zwitterionic modification, and hybridization with soft hydrogels have expanded its role from a passive coating to an active, self-regulating interphase that prolongs implant performance. We further discuss how the hierarchical structure of PEDOT:PSS—from its molecular organization to device-level morphology—contributes to long-term electrochemical and biological stability. By treating PEDOT:PSS as an intrinsic bio-SEI rather than a simple conductive coating, this perspective highlights its central role in the development of durable, biocompatible, and intelligent neural interfaces for next-generation implantable electronics. Full article
(This article belongs to the Special Issue Nature-Inspired and Polymers-Based Flexible Electronics and Sensors)
Show Figures

Graphical abstract

27 pages, 2519 KB  
Article
Two–Photon Absorption Properties and Structure–Property Relationships of Natural 9,10–Anthraquinones: A Curated RI–CC2 Dataset
by Maciej Spiegel
Int. J. Mol. Sci. 2026, 27(1), 87; https://doi.org/10.3390/ijms27010087 - 21 Dec 2025
Viewed by 221
Abstract
This work provides the first systematic survey of the two–photon properties of 97 natural 9,10–anthraquinones from plants and fungi. A comprehensive computational dataset of two–photon absorption properties calculated using RI–CC2/aug–cc–pVDZ is presented. Single degenerate photon energies required for two–photon excitation span 491.6–1007.9 nm [...] Read more.
This work provides the first systematic survey of the two–photon properties of 97 natural 9,10–anthraquinones from plants and fungi. A comprehensive computational dataset of two–photon absorption properties calculated using RI–CC2/aug–cc–pVDZ is presented. Single degenerate photon energies required for two–photon excitation span 491.6–1007.9 nm across the five lowest singlet states, with all S0→S1 transitions falling within the biological therapeutic window. Remarkably, S3 state exhibits systematically enhanced TPA efficiency, with 60% of compounds surpassing 1 GM and achieving a mean cross–section of 29.9 GM–substantially higher than S1 (mean: 7.5 GM). Three compounds demonstrate exceptional performance: cynodontin (73.6 GM, S2), dermocybin (68.7 GM, S4), and morindone (50.7 GM, S3). Orbital analysis reveals that these excitations possess high configurational purity and diagnostics validating the single–reference treatment. The observed spatial separation between hole and particle NTOs, combined with extreme transition dipole anisotropy along the molecular long axis, indicates dipolar charge–transfer enhancement. Comprehensive structure–property analysis establishes that strategic modification may maximise TPA cross–sections. Comparison with aqueous–phase calculations for three compounds reveals non–systematic solvent–induced redistributions of TPA activity across excited states, indicating that gas–phase outcomes serve primarily as internal benchmarks and intrinsic descriptors of structure–property relationships rather than quantitative predictors of photoactivity. Full article
(This article belongs to the Special Issue Molecular Modeling in Pharmaceutical Sciences)
Show Figures

Figure 1

18 pages, 809 KB  
Review
Zinc Oxide Nanoparticle-Induced Neurotoxicity: Underlying Molecular Mechanisms and Future Perspectives
by Chun Chen, Xingyao Pei, Yonger Yu, Chang Gao, Jinran Wang, Rongyao Zhu, Shuxuan Liu, Shusheng Tang and Daowen Li
Toxics 2026, 14(1), 11; https://doi.org/10.3390/toxics14010011 - 20 Dec 2025
Viewed by 426
Abstract
The expanding application of zinc oxide nanoparticles (ZnO NPs) in consumer products, medicine, and the food industry has raised significant concerns regarding their potential neurotoxicity. This review synthesizes current understanding of the pathways by which ZnO NPs gain access to the central nervous [...] Read more.
The expanding application of zinc oxide nanoparticles (ZnO NPs) in consumer products, medicine, and the food industry has raised significant concerns regarding their potential neurotoxicity. This review synthesizes current understanding of the pathways by which ZnO NPs gain access to the central nervous system (CNS), their resulting neurotoxic effects, and the underlying molecular mechanisms. These nanoparticles primarily breach the CNS via translocation across the blood–brain barrier, axonal transport along sensory nerves, and disruption of the microbiota–gut–brain axis. Upon entry, ZnO NPs induce behavioral deficits, including impaired learning, memory, and motor function, alongside pathological brain damage. The neurotoxicity is driven by a multi-faceted mechanism involving mitochondrial dysfunction, oxidative stress, energy depletion, and neuroinflammation, often triggered by the release of Zn2+ ions. Furthermore, ZnO NPs can activate diverse cell death pathways, including apoptosis, ferroptosis, and pyroptosis. Critically, their neurotoxic potential is intrinsically linked to their physicochemical properties, such as size and shape. Emerging evidence also suggests that ZnO NP exposure may promote the aggregation of pathological proteins like Tau, thereby potentially increasing the risk for neurodegenerative diseases. Finally, we discuss potential mitigation strategies, such as surface modification and intervention with natural compounds. This review underscores the need for a refined risk assessment of ZnO NPs to ensure their safe deployment. Full article
Show Figures

Graphical abstract

11 pages, 891 KB  
Review
Functional and Mechanistic Insights into Plant VQ Proteins in Abiotic and Biotic Stress Responses
by Lili Zhang, Yi Wang, Zhiyong Ni and Yuehua Yu
Plants 2025, 14(24), 3855; https://doi.org/10.3390/plants14243855 - 17 Dec 2025
Viewed by 220
Abstract
Valine-glutamine motif proteins (VQ), plant-specific transcriptional co-regulators harboring the conserved FxxhVQxhTG motif, play pivotal roles in coordinating plant stress adaptation through dynamic interactions with WRKY transcription factors (WRKY), mitogen-activated protein kinases (MAPKs) cascades, and hormone signaling pathways. Evolutionary analyses reveal the characteristics of [...] Read more.
Valine-glutamine motif proteins (VQ), plant-specific transcriptional co-regulators harboring the conserved FxxhVQxhTG motif, play pivotal roles in coordinating plant stress adaptation through dynamic interactions with WRKY transcription factors (WRKY), mitogen-activated protein kinases (MAPKs) cascades, and hormone signaling pathways. Evolutionary analyses reveal the characteristics of their evolutionary protection and ancient origin, with lineage-specific expansion via genome duplication events. Structurally, compact genes lacking introns and the presence of intrinsic disordered regions (IDRs) facilitate rapid stress responses and versatile protein interactions. Functionally, VQ proteins orchestrate abiotic stress tolerance (e.g., drought, salinity, temperature extremes) by modulating reactive oxygen species (ROS) homeostasis, osmotic balance, and abscisic acid/salicylic acid (ABA/SA)-mediated signaling. Concurrently, they enhance biotic stress resistance via pathogen-responsive WRKY-VQ modules that regulate defense gene expression and hormone crosstalk. Despite advances, challenges persist in deciphering post-translational modifications, tissue-specific functions, and cross-stress integration mechanisms. Harnessing CRISPR-based editing and multi-omics approaches will accelerate the exploitation of VQ genes for developing climate-resilient crops. This review synthesizes the molecular architecture, evolutionary dynamics, and multifunctional regulatory networks of VQ proteins, providing a roadmap for their utilization in sustainable agriculture. Full article
Show Figures

Figure 1

28 pages, 2932 KB  
Review
Chitosan Sponges as Next-Generation Biomaterials for Dental Tissue Engineering and Periodontal Regeneration
by Magdalena Paczkowska-Walendowska, Maciej Kulawik, Jakub Kwiatek, Dimitrios Bikiaris and Judyta Cielecka-Piontek
Pharmaceutics 2025, 17(12), 1622; https://doi.org/10.3390/pharmaceutics17121622 - 17 Dec 2025
Viewed by 380
Abstract
Chitosan, a naturally derived polysaccharide obtained by chitin deacetylation, has attracted considerable attention in dentistry as a multifunctional biomaterial owing to its excellent biocompatibility, biodegradability, and tunable physicochemical properties. This narrative review provides an up-to-date overview of the use of chitosan-based sponges in [...] Read more.
Chitosan, a naturally derived polysaccharide obtained by chitin deacetylation, has attracted considerable attention in dentistry as a multifunctional biomaterial owing to its excellent biocompatibility, biodegradability, and tunable physicochemical properties. This narrative review provides an up-to-date overview of the use of chitosan-based sponges in dental tissue engineering, bone regeneration, post-extraction wound management, and periodontal therapy. Chitosan sponges, characterized by high porosity, flexibility, and superior absorbency, serve as effective wound dressings, drug delivery carriers, and scaffolds that promote cell proliferation and tissue regeneration. Their intrinsic antibacterial, antifungal, hemostatic, and immunomodulatory properties further enhance their therapeutic value in managing complex oral conditions. In periodontal treatment, they enable localized drug delivery and support soft and hard tissue healing, while in post-extraction care, they aid hemostasis and reduce complications such as alveolar osteitis. Moreover, their osteoconductive and osteoinductive potential positions them as promising materials for alveolar bone repair and implantology. Chemical modification of chitosan and the incorporation of bioactive compounds allow customization of sponge formulations to meet specific clinical needs. Despite encouraging preclinical findings, challenges remain due to variability in chitosan sources, differences in the degree of deacetylation, and limited clinical validation. This review highlights the potential of chitosan sponges as innovative tools in regenerative dentistry and underscores the need for further standardization, mechanistic studies, and long-term clinical trials to ensure their safe and effective translation into dental practice. Moreover, the broad clinical applications of chitosan sponges beyond dentistry confirm their potential as a universal biomaterial platform in regenerative medicine. Full article
(This article belongs to the Special Issue Biomaterials for Oral and Dental Drug Delivery)
Show Figures

Figure 1

34 pages, 9360 KB  
Review
Flame-Retardant Fiber-Reinforced Composites: Advances and Prospects in Multi-Performance Synergy
by Zihan Zhang, Feng Han, Haoran Li, Tianyu Li, Boran Yang, Jinhu Hu and Ye-Tang Pan
J. Compos. Sci. 2025, 9(12), 703; https://doi.org/10.3390/jcs9120703 - 16 Dec 2025
Viewed by 574
Abstract
Fiber-reinforced polymer composites, particularly carbon fiber and glass fiber reinforced composites, are widely used in cutting-edge industries due to their excellent properties, such as light weight and high strength. This review systematically compares and summarizes recent research advances in flame retardancy for carbon [...] Read more.
Fiber-reinforced polymer composites, particularly carbon fiber and glass fiber reinforced composites, are widely used in cutting-edge industries due to their excellent properties, such as light weight and high strength. This review systematically compares and summarizes recent research advances in flame retardancy for carbon fiber-reinforced polymers and glass fiber-reinforced polymers. Focusing on various polymer matrices, including epoxy, polyamide, and polyetheretherketone, the mechanisms and synergistic effects of different flame-retardant modification strategies—such as additive flame retardants, nanocomposites, coating techniques, intrinsically flame-retardant polymers, and advanced manufacturing processes—are analyzed with emphasis on improving flame retardancy and suppressing the “wick effect.” The review critically examines the challenges in balancing flame retardancy, mechanical performance, and environmental friendliness in current approaches, highlighting the key role of interface engineering in mitigating the “wick effect.” Based on this analysis, four future research directions are proposed: implementing green design principles throughout the material life cycle; promoting the use of natural fibers, bio-based resins, and bio-derived flame retardants; developing intelligent responsive flame-retardant systems based on materials such as metal–organic frameworks; advancing interface engineering through biomimetic design and advanced characterization to fundamentally suppress the fiber “wick effect”; and incorporating materials genome and high-throughput preparation technologies to accelerate the development of high-performance flame-retardant composites. This review aims to provide systematic theoretical insights and clear technical pathways for developing the next generation of high-performance, safe, and sustainable fiber-reinforced composites. Full article
(This article belongs to the Section Polymer Composites)
Show Figures

Graphical abstract

25 pages, 4782 KB  
Article
Comprehensive Structural and Interfacial Characterization of Laser-Sliced SiC Wafers
by Hong Chen, Seul Lee, Minseung Kang, Hye Seon Youn, Seongwon Go, Eunsook Kang and Chae-Ryong Cho
Materials 2025, 18(24), 5615; https://doi.org/10.3390/ma18245615 - 14 Dec 2025
Viewed by 428
Abstract
Laser slicing has emerged as a promising low-kerf and low-damage technique for SiC wafer fabrication; however, its effects on the crystal integrity, near-surface modification, and charge-transport properties require further clarification. Here, a heavily N-doped 4° off-axis 4H-SiC wafer was sliced using an ultraviolet [...] Read more.
Laser slicing has emerged as a promising low-kerf and low-damage technique for SiC wafer fabrication; however, its effects on the crystal integrity, near-surface modification, and charge-transport properties require further clarification. Here, a heavily N-doped 4° off-axis 4H-SiC wafer was sliced using an ultraviolet (UV) picosecond laser, and both laser-irradiated and laser-sliced surfaces were comprehensively characterized. X-ray diffraction and pole figure measurements confirmed that the 4H stacking sequence and macroscopic crystal orientation were preserved after slicing. Raman spectroscopy, including analysis of the folded transverse-optical and longitudinal-optical phonon–plasmon coupled modes, enabled dielectric function fitting and determination of the plasmon frequency, yielding a free-carrier concentration of ~3.1 × 1018 cm−3. Hall measurements provided consistent carrier density, mobility, and resistivity, demonstrating that the laser slicing process did not degrade bulk electrical properties. Multi-scale Atomic Force Microscopy (AFM), Angle-Resolved X-Ray Photoelectron Spectroscopy (ARXPS), Secondary Ion Mass Spectrometry (SIMS), and Transmission Electron Microscopy (TEM)/Selected Area Electron Diffraction (SAED) analyses revealed the formation of a near-surface thin amorphous/polycrystalline modified layer and an oxygen-rich region, with significantly increased roughness and thicker modified layers on the hilly regions of the sliced surface. These results indicate that UV laser slicing maintains the intrinsic crystalline and electrical properties of 4H-SiC while introducing localized nanoscale surface damage that must be minimized by optimizing the slicing parameters and the subsequent surface-finishing processes. Full article
(This article belongs to the Section Advanced Materials Characterization)
Show Figures

Figure 1

28 pages, 3383 KB  
Review
Evaluation of Biomass Softwood Composites: Structural Features and Functional Properties of Advanced Engineered Wood
by Ria Aniza, Anelie Petrissans, Mathieu Petrissans, Erlan Rosyadi, Hana Nabila Anindita, Tyas Puspita Rini, Zulaicha Dwi Hastuti, Nurdiah Rahmawati, Bralin Dwiratna, Ena Marlina, Akhmad Faruq Alhikami and I Dewa Ayu Agung Warmadewanthi
Forests 2025, 16(12), 1823; https://doi.org/10.3390/f16121823 - 5 Dec 2025
Viewed by 457
Abstract
Softwood-based composites are increasingly used in structural and nonstructural applications owing to their renewability, cost-effectiveness, and favorable strength-to-weight performance. This study applies a systematic literature review and comparative analysis, drawing on approximately 140 sources, to synthesize current knowledge on the physicochemical, mechanical, thermal, [...] Read more.
Softwood-based composites are increasingly used in structural and nonstructural applications owing to their renewability, cost-effectiveness, and favorable strength-to-weight performance. This study applies a systematic literature review and comparative analysis, drawing on approximately 140 sources, to synthesize current knowledge on the physicochemical, mechanical, thermal, and environmental characteristics of engineered wood products derived from softwood species. The intrinsic lignocellulosic composition of softwood, comprising roughly 40%–45% cellulose, 25%–30% hemicelluloses (with mannose as the predominant sugar), and 27%–30% lignin, strongly influences hydrophilicity, stiffness, and thermal behavior. Mechanical properties vary across engineered wood product classes; for example, plywood exhibits a modulus of rupture of 33.72–42.61 MPa and a modulus of elasticity of 6.96–8.55 GPa. Microstructural and spectroscopic analyses highlight the importance of fiber–matrix interactions, chemical bonding, and surface modifications in determining composite performance. Emerging advanced materials, such as scrimber, with densities of 800–1390 kg/m3, and fluorescent transparent wood, achieving optical transmittance above 70%–85%, demonstrate the expanding functional potential of softwood-based composites. Sustainability assessments indicate that coatings, flame-retardants, and adhesives may contribute to volatile organic compound emissions, emphasizing the need for lower-emission, bio-based alternatives. Overall, the findings of this systematic review show that softwood-based composites deliver robust, quantifiable performance advantages and hold strong potential to meet the rising demand for sustainable, low-carbon engineered materials. Full article
(This article belongs to the Special Issue Wood Testing, Processing and Modification)
Show Figures

Graphical abstract

Back to TopTop