Sign in to use this feature.

Years

Between: -

Subjects

remove_circle_outline
remove_circle_outline
remove_circle_outline
remove_circle_outline
remove_circle_outline
remove_circle_outline
remove_circle_outline

Journals

Article Types

Countries / Regions

Search Results (77)

Search Parameters:
Keywords = intraoral defect

Order results
Result details
Results per page
Select all
Export citation of selected articles as:
13 pages, 4529 KB  
Article
A Novel Reverse Zygomatic Implant Approach: Step-by-Step Protocol and Cadaveric Validation for Trismus and Maxillectomy Sequelae—Part 1
by Ada Ferrer-Fuertes, Francisco Javier Cuesta-González, Ramón Sieira-Gil, Alberto Prats-Galino, Samir Aboul-Hosn Centenero, Eloy García-Díez, Laura Pozuelo-Arquimbau, Pau Rodriguez-Berart, Irene Vila-Masana, Bilal AlOmari and Carles Marti-Pagés
Prosthesis 2026, 8(4), 39; https://doi.org/10.3390/prosthesis8040039 - 14 Apr 2026
Viewed by 263
Abstract
Background: Severe trismus and post-oncologic maxillary defects often prevent conventional zygomatic implant placement. This study evaluates a novel implant specifically designed for reverse insertion (from the zygoma toward the oral cavity) and assesses its feasibility and accuracy in a cadaveric model. Materials [...] Read more.
Background: Severe trismus and post-oncologic maxillary defects often prevent conventional zygomatic implant placement. This study evaluates a novel implant specifically designed for reverse insertion (from the zygoma toward the oral cavity) and assesses its feasibility and accuracy in a cadaveric model. Materials and Methods: A Brown Class II maxillectomy was simulated in a fresh-frozen cadaver. Four custom reverse zygomatic implants were virtually planned and placed using CAD/CAM surgical guides. Superior and inferior orbital approaches were compared. Postoperative CT was superimposed onto the preoperative plan to measure linear and angular deviations, and a 3D-printed verification bar assessed prosthetic alignment. Results: All implants were successfully inserted with primary stability and without compromising critical structures. The superior orbital approach yielded lower deviations and better guide stability, which was reflected in the results: deviation at the zygomatic bone was 1.25 mm in the superior approach vs. 2.32 in the inferior approach, intraorally 4.7 mm vs. 7.3 mm, and angular deviation 1.85° vs. 5.63°. Despite minor distal deflection, intraoral emergence remained within clinically acceptable limits, allowing partial seating of the verification bar. Conclusions: Reverse-insertion zygomatic implants are technically feasible, anatomically safe, and compatible with fixed prosthetic rehabilitation in cases where conventional placement is impossible. Penetrating the orbit, injuring the skin or the infraorbital nerve could be possible but guided surgery seems to prevent them. A forthcoming clinical series of eight additional cases will further validate this protocol. Full article
Show Figures

Figure 1

14 pages, 1206 KB  
Systematic Review
Silicone vs. Silicon/Silica in Intraoral Healing: A Systematic Review
by David Parker, Aditi Bopardikar and Georgios E. Romanos
Materials 2026, 19(7), 1425; https://doi.org/10.3390/ma19071425 - 2 Apr 2026
Viewed by 375
Abstract
In the oral environment, silicone (polysiloxane) supports healing by creating low-permeability interfaces that limit microleakage, whereas silicon/silica systems support healing via hydroxyapatite nucleation. We synthesized human evidence on intraoral healing associated with silicone and silicon/silica-based materials and assessed translational differences between preclinical models [...] Read more.
In the oral environment, silicone (polysiloxane) supports healing by creating low-permeability interfaces that limit microleakage, whereas silicon/silica systems support healing via hydroxyapatite nucleation. We synthesized human evidence on intraoral healing associated with silicone and silicon/silica-based materials and assessed translational differences between preclinical models and clinical settings. A systematic review (1990-September 2025) identified 14 clinical studies of bioactive glass (BAG) that met the inclusion criteria. Periodontal outcomes included probing depth (PD), clinical attachment level (CAL), and radiographic fill; endodontic outcomes included the periapical index (PAI). Human BAG studies showed periodontal benefits versus controls in intrabony defects, with reduced PD, improved CAL, and greater radiographic fill. For endodontic healing, a multicenter randomized clinical trial reported improved PAI at 12 months in both the zinc-oxide-eugenol and silicone-sealer groups without a significant between-group difference. The literature supports a functional split: silicone primarily provides sealing and permissive healing, whereas silicon/silica-based materials support signaling, interfacial bonding, and regenerative healing. Clinically, BAG appears most relevant for contained periodontal intrabony defects, whereas silicone sealers should be viewed primarily as stable sealing adjuncts to well-executed root canal therapy. Full article
(This article belongs to the Section Biomaterials)
Show Figures

Graphical abstract

23 pages, 614 KB  
Review
Bioactive Hydrogels and Scaffolds for Oral Mucosal Regeneration After Oral Squamous Cell Carcinoma Therapy: A Comprehensive Review
by Alina Ormenisan, Andreea Bors, Liana Beresescu, Despina Luciana Bereczki-Temistocle and Gabriela Felicia Beresescu
Medicina 2026, 62(3), 558; https://doi.org/10.3390/medicina62030558 - 17 Mar 2026
Viewed by 586
Abstract
Oral squamous cell carcinoma (OSCC) therapy frequently produces acute and chronic injury to the oral mucosa, including surgical lining defects and radiochemotherapy-associated oral mucositis (OM). Beyond pain and ulceration, these injuries compromise nutrition, speech, oral hygiene, and feasibility of dental/implant rehabilitation, and may [...] Read more.
Oral squamous cell carcinoma (OSCC) therapy frequently produces acute and chronic injury to the oral mucosa, including surgical lining defects and radiochemotherapy-associated oral mucositis (OM). Beyond pain and ulceration, these injuries compromise nutrition, speech, oral hygiene, and feasibility of dental/implant rehabilitation, and may disrupt oncologic treatment delivery. The oral cavity imposes stringent constraints on regenerative biomaterials—continuous salivary flow, high microbial load, and repeated mechanical shear—such that clinical success depends on reliable mucoadhesion/wet adhesion, barrier function, mechanical compliance, and safe, spatially confined bioactivity. This PRISMA-informed evidence-mapped structured narrative review provides an evidence map and structured qualitative synthesis of hydrogel and scaffold platforms relevant to post-OSCC care, spanning clinically used mucoadhesive barrier formulations through emerging wet-adhesive multifunctional patches, acellular matrices, and tissue-engineered oral mucosa (TEOM) constructs. Clinically, the strongest evidence base remains barrier-forming gels and liquids that reduce OM pain and improve oral function during active therapy, establishing performance benchmarks for intraoral retention and patient-reported benefit. Preclinical studies are rapidly expanding toward multifunctional designs that integrate antimicrobial, anti-inflammatory, pro-epithelialization, and pro-angiogenic cues. However, a pervasive limitation is the inconsistent use of OSCC-relevant models (e.g., irradiated/xerostomic tissue beds), standardized functional endpoints (e.g., oral intake, durability under mastication, and neurosensory outcomes), and explicit oncologic safety evaluation, which severely compromises translational validity. For reconstructive applications, dermal matrices and early TEOM reports suggest feasibility for selected defects, but controlled comparative trials and scalable manufacturing pathways remain limited. Translational priorities include oncologic-by-design bioactivity (time-limited, locally confined cues), clinically anchored outcome reporting, and quality-by-design manufacturing aligned with device/combination/advanced-therapy regulatory requirements. Full article
(This article belongs to the Special Issue Regenerative Dentistry: A New Paradigm in Oral Health Care)
Show Figures

Figure 1

10 pages, 588 KB  
Article
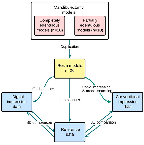
Trueness of Digital Versus Conventional Impressions in Mandibulectomy Models: An In Vitro Study
by Islam E. Ali, Mariko Hattori, Yuka Sumita, Kirstin Vach, Ralf-Joachim Kohal and Noriyuki Wakabayashi
Oral 2026, 6(2), 30; https://doi.org/10.3390/oral6020030 - 9 Mar 2026
Viewed by 425
Abstract
Background/Objectives: This in vitro study investigated the trueness of digital impressions (DIs) obtained using an intraoral scanner (IOS) compared to conventional impressions (CIs) on resin model replicas of mandibulectomy defects. Methods: Mandibulectomy resin models from 20 patients were used, including 10 partially edentulous [...] Read more.
Background/Objectives: This in vitro study investigated the trueness of digital impressions (DIs) obtained using an intraoral scanner (IOS) compared to conventional impressions (CIs) on resin model replicas of mandibulectomy defects. Methods: Mandibulectomy resin models from 20 patients were used, including 10 partially edentulous (PE) and 10 completely edentulous (CE) patients. All models were scanned using an industrial scanner to obtain reference datasets. For CIs, silicone impressions were made in custom trays, poured into stone models, and subsequently scanned with the industrial scanner to create the test groups (n = 10 each): CI-PE and CI-CE. For the DI, an IOS (True Definition; TD) was used to directly scan the 20 models, yielding the groups DI-PE and DI-CE (n = 10 each). All test scans were superimposed on their corresponding reference scans, and trueness was assessed by calculating the mean absolute deviations (µm). Statistical analysis was performed to compare trueness across groups. Results: The mean deviations (µm) in CI-PE, CI-CE, DI-PE, and DI-CE were 26.49 ± 6.39, 23.10 ± 8.94, 76.64 ± 31.75, and 80.93 ± 33.21, respectively. Impression technique significantly affected the trueness results, with DIs showing higher overall deviations (78.78 ± 31.69 µm) than the CIs (25.24 ± 7.67 µm). No significant difference in trueness was found between partially and completely edentulous models. Conclusions: Digital impressions of mandibulectomy models made with a TD scanner had significantly lower trueness than CIs. However, the observed deviations remained within clinically acceptable limits (around 300 µm in 99.5% of the model scans), demonstrating the feasibility of TD for scanning mandibulectomy models. Full article
(This article belongs to the Collection Digital Dentistry: State of the Art and Future Perspectives)
Show Figures

Figure 1

16 pages, 21899 KB  
Article
Discrepancy Between Surface Wear and Subsurface Fatigue Damage in CAD/CAM Composite Crowns: A Comparative Study of Intraoral Scans and Optical Coherence Tomography
by Julie-Jacqueline Kuhl, Maximiliane Amelie Schlenz, Bernd Wöstmann, Christin Grill, Ralf Brinkmann and Christoph Moos
Dent. J. 2026, 14(2), 84; https://doi.org/10.3390/dj14020084 - 3 Feb 2026
Viewed by 412
Abstract
Objectives: This study aimed to determine whether surface wear, identified through the superimposition of intraoral scans (IOS), can predict subsurface damage progression detected by optical coherence tomography (OCT) during fatigue testing of computer-aided design/computer-aided manufacturing (CAD/CAM) composite crowns. Methods: Monolithic CAD/CAM composite crowns [...] Read more.
Objectives: This study aimed to determine whether surface wear, identified through the superimposition of intraoral scans (IOS), can predict subsurface damage progression detected by optical coherence tomography (OCT) during fatigue testing of computer-aided design/computer-aided manufacturing (CAD/CAM) composite crowns. Methods: Monolithic CAD/CAM composite crowns (Brilliant Crios; n=8) were adhesively luted to standardized prepared human teeth and artificially aged by cyclic loading in a mouth-motion simulator (50–500 N, 2 Hz, 37 °C). Under phantom-head condition, IOS (surface wear) and handheld swept-source (SS)-OCT (subsurface damage) were performed before loading and after every 250,000 cycles. OCT crack depth/width were normalized to local thickness and cusp-tip distance; correspondence between IOS- and OCT-derived metrics at each timepoint was assessed with Spearman’s rank correlation coefficient (ρ) to test whether surface wear can predict subsurface damage under the given conditions. Results: All specimens survived without catastrophic failure, and both modalities revealed progressive damage from the earliest observation interval. OCT consistently showed higher defect percentages and larger dispersion (e.g., mean vertical defects (25.47 ± 4.97)% OCT vs. (4.36 ± 0.91)% IOS at T1 and (66.79 ± 19.53)% OCT vs. (7.78 ± 3.19)% IOS at T5). Across all timepoints, no statistically significant associations between IOS and OCT were observed (p = 0.146 to 0.955). Conclusions: Within the limitations of this exploratory, single-material in vitro study, restricted to a CAD/CAM composite (Brilliant Crios), surface-based monitoring alone did not reliably reflect subsurface damage progression. Clinically, this suggests that surface wear assessment may underestimate subsurface fatigue damage. Intraoral OCT may provide complementary, non-invasive information alongside routine IOS for individualized monitoring, but its added value needs to be confirmed in larger studies and other CAD/CAM composite materials and additional restorative material classes. Full article
(This article belongs to the Special Issue Optical Coherence Tomography (OCT) in Dentistry)
Show Figures

Graphical abstract

10 pages, 3235 KB  
Case Report
Surgical Procedures to Enhance Prosthetic Prognosis in the Rehabilitation of a Maxillectomy Defect Due to Sinonasal Carcinoma: A Case Report
by Armando Crupi, Giancarlo Pecorari, Vincenzo Ronsivalle and Marco Cicciù
Prosthesis 2026, 8(1), 6; https://doi.org/10.3390/prosthesis8010006 - 30 Dec 2025
Viewed by 611
Abstract
Background: Rehabilitation of head and neck cancer patients with acquired intraoral defects is challenging and requires multidisciplinary collaboration. This case report describes an integrated surgical and prosthetic approach in which palatal obturator rehabilitation is used to restore palatal integrity, speech, swallowing, aesthetics, [...] Read more.
Background: Rehabilitation of head and neck cancer patients with acquired intraoral defects is challenging and requires multidisciplinary collaboration. This case report describes an integrated surgical and prosthetic approach in which palatal obturator rehabilitation is used to restore palatal integrity, speech, swallowing, aesthetics, and overall quality of life after maxillectomy. The objective is to show how careful surgical planning to optimize prosthetic prognosis, combined with a precisely designed obturator prosthesis, can achieve satisfactory functional rehabilitation. Methods: A man in his 50s with sinonasal carcinoma underwent partial left maxillectomy followed by radiotherapy and chemotherapy. The defect was classified as Aramany class I and Brown class 2b, and the surgical resection was planned to preserve structures favorable to prosthetic support. Prosthetic management included fabrication of a removable partial denture incorporating a hollow-bulb obturator. Results: During trial and delivery, the patient demonstrated improved speech and swallowing, enhanced denture stability, and favorable aesthetics. The patient reported satisfaction with functional and cosmetic outcomes and was provided with instructions for use and cleaning, with a plan for regular follow-up. Conclusions: Palatal obturator prostheses remain a gold standard for unilateral maxillectomy rehabilitation when adequate retention is achievable. Surgical-prosthetic collaboration permits restoring palatal contours, and dentition can normalize speech and swallowing, and substantially improve the quality of life. Full article
(This article belongs to the Special Issue Prosthesis: Spotlighting the Work of the Editorial Board Members)
Show Figures

Figure 1

12 pages, 1160 KB  
Case Report
Early Dental Manifestations and Multidisciplinary Management of X-Linked Hypophosphatemic Rickets in a Pediatric Patient: A Case Report
by Nadezhda Mitova, Valentina Petkova-Ninova and Yana Popova
Children 2026, 13(1), 16; https://doi.org/10.3390/children13010016 - 20 Dec 2025
Viewed by 767
Abstract
Background: X-linked hypophosphatemic rickets (XLH) is a rare hereditary disorder characterized by renal phosphate wasting and impaired bone mineralization. Oral manifestations such as spontaneous periapical lesions and dental abscesses in the absence of caries or trauma may precede systemic features in XLH due [...] Read more.
Background: X-linked hypophosphatemic rickets (XLH) is a rare hereditary disorder characterized by renal phosphate wasting and impaired bone mineralization. Oral manifestations such as spontaneous periapical lesions and dental abscesses in the absence of caries or trauma may precede systemic features in XLH due to underlying dentin hypomineralization and enamel–dentin junction defects, and could serve as early diagnostic indicators. Case Report: We report on the case of a 4-year-old boy referred to our pediatric dental unit with recurrent intraoral fistulas persisting over the past year. Clinical examinations and an orthopantomogram revealed extensive root resorption and periapical pathology affecting multiple primary molars without evident caries or trauma. Laboratory investigations showed hypophosphatemia, elevated renal phosphate loss, and raised inflammatory markers (CRP (C-reactive protein) and granulocytes). Genetic testing of the child and his mother confirmed a diagnosis of X-linked hypophosphatemic rickets. Management: Due to behavioral challenges, treatment proceeded with difficulty over multiple visits. Endodontic treatment was initiated using a formalin–resorcinol technique; however, several primary molars developed progressive necrosis and required extraction. Orthodontic space maintainers were placed to preserve arch integrity and support future eruption. The patient remains under follow-up and is currently awaiting Burosumab therapy. Despite systemic management, spontaneous necroses of the primary molars persist, highlighting the refractory nature of dental involvement in XLH. Conclusions: This case underscores the pivotal role of pediatric dentists in recognizing systemic diseases through oral findings and demonstrates the challenges of managing XLH-related dental pathology, even under targeted systemic therapy. Early interdisciplinary collaboration is essential to optimize both dental and systemic outcomes in affected children. Full article
(This article belongs to the Section Pediatric Dentistry & Oral Medicine)
Show Figures

Figure 1

19 pages, 835 KB  
Article
Lean Management in Medium-Sized Oral Cavity Defect Reconstruction: Facial Artery Musculomucosal Flaps Versus Free Flaps
by Michał Gontarz, Emilia Lis, Konrad Biel, Jakub Bargiel, Krzysztof Gąsiorowski, Kamil Nelke, Dayel Gerardo Rosales Díaz Mirón and Grażyna Wyszyńska-Pawelec
J. Clin. Med. 2025, 14(24), 8760; https://doi.org/10.3390/jcm14248760 - 11 Dec 2025
Viewed by 602
Abstract
Background/Objectives: Oral cavity defects highlight the necessity for individualized reconstructive strategies given their anatomical and functional complexity. Reconstructive surgery should optimize healing and function, minimize complications, and reduce operative time and costs. Although free flaps remain the gold standard for oral cavity [...] Read more.
Background/Objectives: Oral cavity defects highlight the necessity for individualized reconstructive strategies given their anatomical and functional complexity. Reconstructive surgery should optimize healing and function, minimize complications, and reduce operative time and costs. Although free flaps remain the gold standard for oral cavity reconstruction, they require large teams, specialized microsurgical equipment, and extended operative times. Methods: A retrospective analysis was performed on 59 consecutive patients who underwent intraoral reconstruction for medium-sized oral cavity defects between 2022 and 2025, using either a facial artery musculomucosal (FAMM) flap or a free flap. Statistical comparisons were made for excision parameters, operative variables, length of hospitalization, and postoperative outcomes. Results: Comparison between the FAMM and free flap reconstruction groups revealed no significant differences in patient age, gender, histopathological diagnosis, lesion size, oncological radicality, or functional outcomes related to speech and alimentation. However, FAMM flap reconstruction was associated with significantly reduced operative time (196.7 ± 94.9 min vs. 427.1 ± 129.8 min; p < 0.001), representing a 54% reduction in procedure duration. Similarly, the mean hospital stay was 40% shorter in the FAMM group (12.7 ± 6.0 days vs. 21.1 ± 8.0 days; p < 0.001). Intensive care unit admission was also markedly less frequent following FAMM flap reconstruction (7.3% vs. 83.3%; p < 0.001). Conclusions: In cases of small and medium-sized oral cavity defects, reconstruction using FAMM flaps represents a favorable alternative to free flap reconstruction, offering comparable functional outcomes while significantly reducing operative time and length of hospitalization. Full article
(This article belongs to the Special Issue New Advances in Oral and Facial Surgery: 2nd Edition)
Show Figures

Figure 1

8 pages, 892 KB  
Article
Reconstruction of Surgical Defects of the Oral Cavity with Bilayer Dermal Matrix: Our Experience
by Andrea Ferri, Mara David, Giulia Salti, Giovanni Lilloni, Bernardo Bianchi and Silvano Ferrari
J. Clin. Med. 2025, 14(23), 8534; https://doi.org/10.3390/jcm14238534 - 1 Dec 2025
Cited by 1 | Viewed by 510
Abstract
Purpose: Reconstructive options for mucosal defects of the oral cavity resulting from the resection of tumors include primary closure, mucosal and split thickness skin grafts, pedicle flaps, and microvascular free flaps. Lately the use of an acellular dermal bilayer matrix has been introduced [...] Read more.
Purpose: Reconstructive options for mucosal defects of the oral cavity resulting from the resection of tumors include primary closure, mucosal and split thickness skin grafts, pedicle flaps, and microvascular free flaps. Lately the use of an acellular dermal bilayer matrix has been introduced for the reconstruction of superficial mucosal defects of the oral cavity. Methods: Twenty-one patients treated for SCC of the oral cavity with intraoral resection and simultaneous reconstruction using a bilayer dermal matrix between 1 January 2020 and 31 December 2024 with at least 6 months of follow-up were retrospectively considered. Data were collected regarding the site of the lesion, the initial TNM staging, the size of the surgical defect, the timing of silicone sheet removal, the complications and the long-term outcomes. Results: Tumor site included the tongue in 16 cases, the hard palate in 1 case, the cheek in 2 cases, the floor of the mouth in 1 patient, and the inferior lip in 1 patient. Re-epithelialization was achieved in all cases within 21 days. No major complication was observed. Conclusions: Bilayer dermal matrix demonstrated to be an excellent option for small and superficial oral cavity reconstruction if proper indications are followed. Full article
Show Figures

Figure 1

23 pages, 7509 KB  
Case Report
Functional and Aesthetic Restoration After Surgical Treatment of Oral Squamous Cell Carcinoma Using Radial Forearm Free Flap: Case Report
by Silviu Vultur, Dániel Száva, Alexandra Mihaela Stoica and Mara Vultur
Dent. J. 2025, 13(11), 499; https://doi.org/10.3390/dj13110499 - 28 Oct 2025
Viewed by 946
Abstract
Background: Oral squamous cell carcinoma (OSCC) is the most common malignancy of the oral cavity, often necessitating extensive surgical resection. Such interventions may result in complex intraoral defects requiring immediate reconstruction to restore function and aesthetics. Objective: This case report highlights the surgical [...] Read more.
Background: Oral squamous cell carcinoma (OSCC) is the most common malignancy of the oral cavity, often necessitating extensive surgical resection. Such interventions may result in complex intraoral defects requiring immediate reconstruction to restore function and aesthetics. Objective: This case report highlights the surgical management of a patient with OSCC involving the tongue, floor of the mouth and mandibular ridge, reconstructed using a radial forearm free flap (RFFF). Case report: A 51-year-old male with a history of heavy smoking presented with a necrotic lesion affecting the left mandibular alveolar ridge, floor of the mouth, and tongue. Methods: Histopathological examination confirmed a diagnosis of moderately differentiated keratinizing OSCC (G2). After oncologic resection and selective neck dissection, the defect was reconstructed using an RFFF harvested from the left forearm. The facial artery and anterior jugular vein served as recipient vessels for microvascular anastomosis. A split-thickness skin graft (STSG) was used to close the donor site. Results: The postoperative course was generally favorable. Minor complications, including a localized hematoma and neck wound dehiscence, were conservatively managed. Functional outcomes such as oral intake and wrist mobility were successfully restored with rehabilitation. The RFFF provided durable, well-vascularized coverage over exposed mandibular bone, critical for minimizing the risk of osteoradionecrosis in the context of planned adjuvant radiotherapy. Conclusions: The radial forearm free flap remains a reliable reconstructive option for complex oral defects post-OSCC resection. Multidisciplinary collaboration and meticulous surgical technique are essential to achieve optimal oncologic, functional, and aesthetic outcomes. Full article
(This article belongs to the Special Issue Dental Oncology)
Show Figures

Figure 1

11 pages, 3097 KB  
Case Report
Primary Intraosseous Vascular Malformation in a Child with ELMO2 Mutation: Diagnostic and Dental Management Challenges
by Nadezhda Mitova, Valentina Petkova-Ninova and Peter Bakardjiev
Dent. J. 2025, 13(10), 473; https://doi.org/10.3390/dj13100473 - 16 Oct 2025
Viewed by 2104
Abstract
Background/Objectives: Vascular Malformation—Osteolytic Subtype (VMOS) is an exceptionally rare autosomal recessive disorder caused by homozygous pathogenic variants in the ELMO2 gene, with fewer than ten genetically confirmed pediatric cases reported worldwide. This report presents the longitudinal dental management and clinical course of a [...] Read more.
Background/Objectives: Vascular Malformation—Osteolytic Subtype (VMOS) is an exceptionally rare autosomal recessive disorder caused by homozygous pathogenic variants in the ELMO2 gene, with fewer than ten genetically confirmed pediatric cases reported worldwide. This report presents the longitudinal dental management and clinical course of a child with VMOS, emphasizing the challenges of preventive and restorative care in such cases. Methods: A four-year-old child with a confirmed diagnosis of VMOS and a history of urgent bilateral coil embolization and surgical excision of mandibular aneurysmal bone cysts presented for dental care. The patient was followed for three years (2022–2025). Management focused on staged oral rehabilitation, preventive strategies, and restorative interventions adapted to changes across dentition stages. Results: At initial presentation, the child exhibited mandibular swelling, gingival hypertrophy, and a history of spontaneous intraoral bleeding. The postoperative course had been complicated by cerebral abscesses requiring prolonged intravenous antibiotics. During the primary dentition stage, full oral rehabilitation and strict preventive protocols were implemented to minimize caries and infection risk. In the mixed dentition period, the permanent incisors and molars erupted with enamel hypoplasia and developmental defects, necessitating composite restorations. Ectopic eruption and suboptimal oral hygiene, partly related to parental fear of bleeding, were also managed with reinforced preventive counseling. Conclusions: This case highlights the long-term dental implications of VMOS, underscoring the crucial role of the pediatric dentist in early preventive planning and individualized restorative management. Effective multidisciplinary coordination remains essential to preserve oral health and minimize complications in rare vascular syndromes with craniofacial involvement. Full article
Show Figures

Graphical abstract

20 pages, 1904 KB  
Review
Reconstruction of the Oral Cavity Using Facial Vessel-Based Flaps—A Narrative Review
by Emilia Lis, Weronika Michalik, Jakub Bargiel, Krzysztof Gąsiorowski, Tomasz Marecik, Paweł Szczurowski, Grażyna Wyszyńska-Pawelec, Andrzej Dubrowski and Michał Gontarz
Cancers 2025, 17(17), 2890; https://doi.org/10.3390/cancers17172890 - 2 Sep 2025
Cited by 2 | Viewed by 2336
Abstract
Background: Reconstruction of oral cavity defects following oncologic surgery presents both functional and esthetic challenges. While microvascular free flaps remain the gold standard for large defects, local flaps based on facial vessels offer effective solutions for small-to-medium-sized reconstructions. This narrative review evaluates the [...] Read more.
Background: Reconstruction of oral cavity defects following oncologic surgery presents both functional and esthetic challenges. While microvascular free flaps remain the gold standard for large defects, local flaps based on facial vessels offer effective solutions for small-to-medium-sized reconstructions. This narrative review evaluates the clinical utility of three commonly used facial vessel-based flaps: facial artery musculomucosal, submental, and nasolabial flaps. Methods: A literature search was conducted using PubMed, targeting studies from 1981 to 2025 that described the anatomical basis, harvesting techniques, modifications, indications, advantages, disadvantages, complications, limitations, and outcomes of these flaps. A total of 73 full-text articles were included based on predefined inclusion criteria. Results: The FAMM flap provides versatile intraoral coverage with low donor site morbidity. The submental flap is effective in select patients, particularly those unfit for microvascular surgery, though its oncologic safety in neck-positive cases is limited. The nasolabial flap offers good esthetic and functional results with minimal external scarring. Each flap presents unique attributes regarding reach, vascularity, and complication profiles. Conclusions: Facial vessel-based flaps are viable and effective options for oral cavity reconstruction in appropriate clinical scenarios. Thorough knowledge of flap anatomy, indications, and oncologic considerations is essential for optimal outcomes. Full article
Show Figures

Figure 1

13 pages, 1674 KB  
Article
Design Process and Early Functional Outcomes of Digitally Planned Immediate Obturator Prostheses After Partial Maxillectomy
by Anh Tuan Ta, Duc Thanh Le, Minh Tuan Dam, Thi Trang Phuong, Duc Minh Nguyen, Hoang Tuan Pham and Minh Son Tong
Prosthesis 2025, 7(4), 80; https://doi.org/10.3390/prosthesis7040080 - 7 Jul 2025
Viewed by 2388
Abstract
Background/Objectives: Partial maxillectomy frequently results in severe impairments of oral functions, such as difficulties in chewing, speech, swallowing, and facial appearance. Immediate prosthetic rehabilitation is challenging because soft tissue healing is typically required before impression taking. This study aimed to (1) develop a [...] Read more.
Background/Objectives: Partial maxillectomy frequently results in severe impairments of oral functions, such as difficulties in chewing, speech, swallowing, and facial appearance. Immediate prosthetic rehabilitation is challenging because soft tissue healing is typically required before impression taking. This study aimed to (1) develop a comprehensive digital workflow for fabricating immediate obturator prostheses using preoperative data and (2) assess their early clinical effectiveness in restoring oral functions after surgery. Methods: In this prospective clinical study, 20 patients undergoing partial maxillectomy from January 2023 to January 2025 were enrolled. A digital workflow combining cone-beam computed tomography (CBCT), intraoral scanning, CAD/CAM design, and 3D metal printing was implemented. Obturator prostheses were digitally designed preoperatively and inserted immediately post-resection. Functional outcomes were postoperatively evaluated after one month using the Obturator Functioning Scale (OFS), which measures functional, speech, esthetic, and psychosocial aspects. Results: The digitally fabricated immediate obturator prostheses were successfully placed intraoperatively in all patients. Most participants reported mild to moderate difficulties, with speech-related issues being the most common, while esthetic concerns were minimal. Masticatory function was satisfactorily restored in 75% of cases, and 60% of patients experienced minimal fluid leakage during swallowing. No significant differences were found between genders. Patients with larger defects tended to report greater functional challenges. Conclusions: The digitally planned immediate obturator prosthesis provides a practical and effective solution for early rehabilitation following partial maxillectomy. This digital workflow reduces patient discomfort, restores key oral functions, and facilitates psychosocial recovery. Full article
(This article belongs to the Special Issue Prosthetic Rehabilitation in Oral Cancer Patients)
Show Figures

Figure 1

21 pages, 7907 KB  
Article
Larger Vertical Ridge Augmentation: A Retrospective Multicenter Comparative Analysis of Seven Surgical Techniques
by Andreas Pabst, Abdulmonem Alshihri, Philipp Becker, Amely Hartmann, Diana Heimes, Eleni Kapogianni, Frank Kloss, Keyvan Sagheb, Markus Troeltzsch, Jochen Tunkel, Christian Walter and Peer W. Kämmerer
J. Clin. Med. 2025, 14(12), 4284; https://doi.org/10.3390/jcm14124284 - 16 Jun 2025
Cited by 2 | Viewed by 3120
Abstract
Background: Vertical alveolar ridge augmentation (ARA) > 3 mm is associated with increased surgical complexity and higher complication rates. Despite the availability of various ARA techniques and graft materials, robust comparative clinical data remain limited. This retrospective multicenter study aimed to evaluate and [...] Read more.
Background: Vertical alveolar ridge augmentation (ARA) > 3 mm is associated with increased surgical complexity and higher complication rates. Despite the availability of various ARA techniques and graft materials, robust comparative clinical data remain limited. This retrospective multicenter study aimed to evaluate and compare surgical and patient-relevant outcomes across seven established vertical ARA techniques. Methods: This retrospective multicenter study included 70 cases of vertical ARA > 3 mm using seven different techniques (10 cases each): an iliac crest graft (ICG), intraoral autogenous bone block (IBB), allogeneic bone block (ABB), CAD/CAM ABB, CAD/CAM titanium mesh (CAD/CAM TM), magnesium scaffold (MS), and the allogeneic shell technique (ST). The outcome parameters included harvesting and insertion time, bone gain (vertical and horizontal, after a minimum of one year), graft resorption (after one year), donor site morbidity, dehiscence rate, need for material removal, and biological and general financial costs. Results: Harvesting time significantly varied among the different ARA techniques (p = 0.0025), with the longest mean durations in ICGs (51.6 ± 5.8 min) and IBBs (36.5 ± 10.8 min), and no harvesting was required for the other techniques. Insertion times also significantly differed between the different ARA techniques (p < 0.0001) and were longest in IBBs (50.1 ± 7.5 min) and the ST (47.3 ± 13.9 min). ICGs achieved the highest vertical and horizontal bone gain (5.6 ± 0.4 mm), while ABBs and CAD/CAM ABBs showed the lowest (~3.0 mm). Resorption rates significantly differed between the different ARA techniques (p < 0.0001) and were highest for ICGs (25.9 ± 3.9%) and lowest for MSs (5.1 ± 1.5%). Donor site morbidity was 100% in ICGs and 50% in IBBs, with no morbidity in the other groups. Dehiscence rates were 10% in most techniques but 30% in CAD/CAM TMs. Removals were required in all techniques except MSs. Biological and financial costs were high for ICGs and CAD/CAM ABBs and low for MSs. Conclusions: Vertical ARA techniques significantly differ regarding harvesting and insertion time, bone gain, graft resorption, donor site morbidity, dehiscence rates, removals, and costs. While ICGs achieved the highest bone volume, less invasive techniques, such as CAD/CAM-based or resorbable scaffolds, reduced biological costs and complication risks. Technique selection should be individualized based on defects, patients, and reconstructive goals. Full article
(This article belongs to the Special Issue Recent Advances in Reconstructive Oral and Maxillofacial Surgery)
Show Figures

Figure 1

6 pages, 5093 KB  
Interesting Images
Dentoalveolar Abscess Caused by Pericoronitis of an Erupting First Molar
by Kana Kawashima, Masashi Ogawa, Meiko Tachikake, Yuto Shoji, Tatsuya Akitomo and Ryota Nomura
Diagnostics 2025, 15(12), 1531; https://doi.org/10.3390/diagnostics15121531 - 16 Jun 2025
Viewed by 4267
Abstract
Background: Pericoronitis is defined as inflammation of the soft tissues around the crown of an erupting tooth or a tooth with incomplete eruption, most commonly during eruption of the third molars. Pediatric dentists frequently encounter pericoronitis of the first molar, most of [...] Read more.
Background: Pericoronitis is defined as inflammation of the soft tissues around the crown of an erupting tooth or a tooth with incomplete eruption, most commonly during eruption of the third molars. Pediatric dentists frequently encounter pericoronitis of the first molar, most of which resolve spontaneously. We describe the case of a 7-year-old girl who was referred to our hospital with intractable swelling in the right buccal region. Case Presentation: Intraoral examination showed an erupting right mandibular first molar and facial examination revealed swelling and an accumulation of pus in the cheek region. Radiographic examination revealed no pathological findings; therefore, it was diagnosed as a cheek abscess, and the region was incised that day. However, the symptoms recurred 3 weeks later, and cone-beam computed tomography detected a bone defect in the right mandibular first molar region, confirming a diagnosis of dentoalveolar abscess caused by pericoronitis of the first molar. The swelling resolved after incision of the abscess, and bone recovery was confirmed by X-ray in the follow-up period. Conclusions: Erupting first molars is at risk of pericoronitis, which may sometimes progress to a dentoalveolar abscess. Dental professionals should be alert to this possibility and should advise pediatric patients and their guardians to maintain good oral hygiene around erupting molars. Full article
(This article belongs to the Section Medical Imaging and Theranostics)
Show Figures

Figure 1

Back to TopTop