Sign in to use this feature.

Years

Between: -

Subjects

remove_circle_outline
remove_circle_outline
remove_circle_outline
remove_circle_outline
remove_circle_outline
remove_circle_outline
remove_circle_outline
remove_circle_outline
remove_circle_outline

Journals

remove_circle_outline
remove_circle_outline
remove_circle_outline
remove_circle_outline
remove_circle_outline
remove_circle_outline
remove_circle_outline
remove_circle_outline
remove_circle_outline
remove_circle_outline
remove_circle_outline
remove_circle_outline
remove_circle_outline
remove_circle_outline
remove_circle_outline
remove_circle_outline
remove_circle_outline
remove_circle_outline

Article Types

Countries / Regions

remove_circle_outline
remove_circle_outline
remove_circle_outline
remove_circle_outline
remove_circle_outline

Search Results (745)

Search Parameters:
Keywords = interconnecting layer

Order results
Result details
Results per page
Select all
Export citation of selected articles as:
37 pages, 3573 KB  
Article
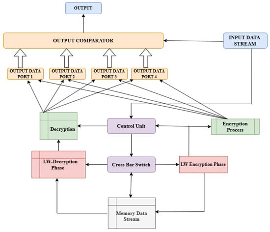
Hardware Acceleration with LWECC Approach on Memory and Router Optimization in Communication Applications
by Ramakrishna Goli, Aravindhan Alagarsamy and Gian Carlo Cardarilli
Chips 2026, 5(1), 7; https://doi.org/10.3390/chips5010007 - 23 Feb 2026
Abstract
The fast expansion of the Internet of Things (IoT) has increased the need for strong security measures to protect the enormous network of interconnected devices. This paper proposes a unique approach that combines optimization, intuitive design principles, and Least Weighted Elliptic Curve Cryptography [...] Read more.
The fast expansion of the Internet of Things (IoT) has increased the need for strong security measures to protect the enormous network of interconnected devices. This paper proposes a unique approach that combines optimization, intuitive design principles, and Least Weighted Elliptic Curve Cryptography (LWECC) to improve IoT device security while reducing power consumption. The proposed optimization strategy focuses on lowering computational overhead, which is critical for IoT devices with limited energy and processing power. The proposed method significantly reduces the amount of energy required for cryptographic operations by carefully selecting appropriate elliptic curves and optimizing cryptographic algorithms, ensuring that IoT devices may continue to function without compromising security. Furthermore, by selecting elliptic curves with minimal attack vulnerability, the use of LWECC provides an additional layer of protection. This technique ensures that, even in the face of emerging threats, IoT devices remain highly resilient, reducing the chance of security breaches while preserving functionality without using excessive power. Experimental results show a power consumption of only 0.156 W and 0.25 W for memory and router topologies, respectively, with an error margin of 0.01. The stated error margin pertains to the simulation-based evaluation of transmission-level data handling within the LWECC-enabled memory/router pipeline, rather than the risk of physical memory-cell failure or fabrication yield. The value shows the maximum amount of packet/data-stream loss detected during encrypted data transfer, rather than hardware memory reliability. Full article
(This article belongs to the Special Issue Emerging Issues in Hardware and IC System Security)
Show Figures

Figure 1

50 pages, 1827 KB  
Article
Shared Autoencoder-Based Unified Intrusion Detection Across Heterogeneous Datasets for Binary and Multi-Class Classification Using a Hybrid CNN–DNN Model
by Hesham Kamal and Maggie Mashaly
Mach. Learn. Knowl. Extr. 2026, 8(2), 53; https://doi.org/10.3390/make8020053 - 22 Feb 2026
Abstract
As network environments become increasingly interconnected, ensuring robust cyber-security has become critical, particularly with the growing sophistication of modern cyber threats. Intrusion detection systems (IDSs) play a vital role in identifying and mitigating unauthorized or malicious activities; however, conventional machine learning-based IDSs often [...] Read more.
As network environments become increasingly interconnected, ensuring robust cyber-security has become critical, particularly with the growing sophistication of modern cyber threats. Intrusion detection systems (IDSs) play a vital role in identifying and mitigating unauthorized or malicious activities; however, conventional machine learning-based IDSs often rely on handcrafted features and are limited in their ability to detect diverse attack types across disparate network domains. To address these limitations, this paper introduces a novel unified intrusion detection framework that implements “Structural Dualism” to integrate three heterogeneous benchmark datasets (CSE-CIC-IDS2018, NF-BoT-IoT-v2, and IoT-23) into a harmonized, protocol-agnostic representation. The framework employs a shared autoencoder architecture with dataset-specific projection layers to learn a unified latent manifold. This 15-dimensional space captures the underlying semantics of attack patterns (e.g., volumetric vs. signaling) across multiple domains, while dataset-specific decoders preserve reconstruction fidelity through alternating multi-domain training. To identify complex micro-signatures within this manifold, the framework utilizes a synergistic hybrid convolutional neural network–deep neural network (CNN–DNN) classifier, where the CNN extracts spatial latent patterns and the DNN performs global classification across twenty-five distinct classes. Class imbalance is addressed through resampling strategies such as adaptive synthetic sampling (ADASYN) and edited nearest neighbors (ENN). Experimental results demonstrate remarkable performance, achieving 99.76% accuracy for binary classification and 99.54% accuracy for multi-class classification on the merged dataset, with strong generalization confirmed on individual datasets. These findings indicate that the shared autoencoder-based CNN–DNN framework, through its unique feature alignment and spatial extraction capabilities, significantly strengthens intrusion detection across diverse and heterogeneous environments. Full article
12 pages, 2577 KB  
Article
A Generalized Approach for Frequency Selective Absorber with Controllable Center Frequency and Passband Bandwidth
by Hanqi Tang, Yue Zhang, Cong Zhang, Yao Chen and Gaoya Dong
Electronics 2026, 15(4), 817; https://doi.org/10.3390/electronics15040817 - 13 Feb 2026
Viewed by 157
Abstract
In this paper, we propose the generalized approach for a dual absorption frequency selective absorber (FSA) with controllable center frequency and passband bandwidth. The designed dual absorption FSA consists of a lossy layer and a frequency selective surface (FSS) layer. Furthermore, the lossy [...] Read more.
In this paper, we propose the generalized approach for a dual absorption frequency selective absorber (FSA) with controllable center frequency and passband bandwidth. The designed dual absorption FSA consists of a lossy layer and a frequency selective surface (FSS) layer. Furthermore, the lossy layer is composed of a square ring loaded with four resistors, four circular patches, and four interconnected patches, while the lossless layer is composed of four circular grooves. As for the operating mechanism, the center frequency of the transmission characteristics is mainly determined by the radius of the circular patch (‘a’), while the bandwidth of the transmission characteristics is mainly influenced by the angle of interconnected patch (‘θ’). Then, the generalized approach for dual absorption FSA with controllable center frequency and passband bandwidth was proposed, which could provide effective guidance for the design of dual absorption FSA. To verify the presented concept and design method, the dual absorption FSA was fabricated and measured. Experimental measurements demonstrate a −3 dB transmission fractional bandwidth of approximately 10.74%. Moreover, the proposed structure achieves an absorption rate of over 80% across the 2.95–7.00 GHz band and more than 72% absorption over the 7.80–10.20 GHz band. Full article
Show Figures

Figure 1

20 pages, 3635 KB  
Article
Rice Cultivation Alters Soil Aggregates by Changing the Distribution of Humic Substances in Saline–Sodic Soils
by Florence Nyambura Gikonyo, Yujie Wu, Kexin Zhu, Zhaoqiang Ju, Kai Guo and Xiaojing Liu
Agronomy 2026, 16(4), 448; https://doi.org/10.3390/agronomy16040448 - 13 Feb 2026
Viewed by 307
Abstract
Rice cultivation is widely used for the reclamation of saline–sodic soils. However, the mechanisms by which prolonged flooding alters soil chemical conditions and regulates carbon redistribution and stabilization across the soil profile remain unclear. This study compared soils reclaimed for 6 years (R6) [...] Read more.
Rice cultivation is widely used for the reclamation of saline–sodic soils. However, the mechanisms by which prolonged flooding alters soil chemical conditions and regulates carbon redistribution and stabilization across the soil profile remain unclear. This study compared soils reclaimed for 6 years (R6) and 17 years (R17) with unreclaimed saline–sodic soil (CK) in the Songnen Plain, Northeast China, and evaluated changes across three depths (0–20, 20–40, and 40–60 cm). Reclamation significantly improved aggregate stability, with corresponding increases in mean weight diameter and water-stable aggregates. R17 and R6 promoted greater soil organic carbon (SOC) retention within macroaggregates and increased humic substance concentrations, indicating improved structural protection of carbon. The fulvic/humic acid (FA/HA) ratio increased with depth under flooded conditions, suggesting greater fulvic acid mobility. Although HA and humin (HM) decreased with depth, their concentrations, particularly the HM/SOC ratio, remained higher and more stable in R17. Reductions in salinity acted as a key mediating pathway, regulating carbon redistribution across the soil profile, with mobile carbon fractions destabilizing surface aggregates but promoting organo-mineral bonding and aggregate formation at subsurface depths (20–40 cm). Overall, these findings indicate that rice-based reclamation stabilizes carbon via interconnected processes of salinity reduction, vertical carbon redistribution, and aggregation driven by carbon quality, highlighting subsurface layers as essential for long-term carbon stabilization in saline–sodic soils. Full article
(This article belongs to the Section Soil and Plant Nutrition)
Show Figures

Figure 1

60 pages, 1234 KB  
Article
Leveraging Structural Symmetry for IoT Security: A Recursive InterNetwork Architecture Perspective
by Peyman Teymoori and Toktam Ramezanifarkhani
Computers 2026, 15(2), 125; https://doi.org/10.3390/computers15020125 - 13 Feb 2026
Viewed by 275
Abstract
The Internet of Things (IoT) has transformed modern life through interconnected devices enabling automation across diverse environments. However, its reliance on legacy network architectures has introduced significant security vulnerabilities and efficiency challenges—for example, when Datagram Transport Layer Security (DTLS) encrypts transport-layer communications to [...] Read more.
The Internet of Things (IoT) has transformed modern life through interconnected devices enabling automation across diverse environments. However, its reliance on legacy network architectures has introduced significant security vulnerabilities and efficiency challenges—for example, when Datagram Transport Layer Security (DTLS) encrypts transport-layer communications to protect IoT traffic, it simultaneously blinds intermediate proxies that need to inspect message contents for protocol translation and caching, forcing a fundamental trade-off between security and functionality. This paper presents an architectural solution based on the Recursive InterNetwork Architecture (RINA) to address these issues. We analyze current IoT network stacks, highlighting their inherent limitations—particularly how adding security at one layer often disrupts functionality at others, forcing a detrimental trade-off between security and performance. A central principle underlying our approach is the role of structural symmetry in RINA’s design. Unlike the heterogeneous, protocol-specific layers of TCP/IP, RINA exhibits recursive self-similarity: every Distributed IPC Facility (DIF), regardless of its position in the network hierarchy, instantiates identical mechanisms and offers the same interface to layers above. This architectural symmetry ensures predictable, auditable behavior while enabling policy-driven asymmetry for context-specific security enforcement. By embedding security within each layer and allowing flexible layer arrangement, RINA mitigates common IoT attacks and resolves persistent issues such as the inability of Performance Enhancing Proxies to operate on encrypted connections. We demonstrate RINA’s applicability through use cases spanning smart homes, healthcare monitoring, autonomous vehicles, and industrial edge computing, showcasing its adaptability to both RINA-native and legacy device integration. Our mixed-methods evaluation combines qualitative architectural analysis with quantitative experimental validation, providing both theoretical foundations and empirical evidence for RINA’s effectiveness. We also address emerging trends including AI-driven security and massive IoT scalability. This work establishes a conceptual foundation for leveraging recursive symmetry principles to achieve secure, efficient, and scalable IoT ecosystems. Full article
Show Figures

Graphical abstract

36 pages, 721 KB  
Article
A Survey on IoT-Based Smart Electrical Systems: An Analysis of Standards, Security, and Applications
by Chiara Matta, Sara Pinna, Samoel Ortu, Francesco Parodo, Daniele Giusto and Matteo Anedda
Energies 2026, 19(4), 965; https://doi.org/10.3390/en19040965 - 12 Feb 2026
Viewed by 253
Abstract
The rapid integration of Internet of Things (IoT) technologies is transforming electrical power systems into intelligent, interconnected, and data-driven infrastructures, enabling advanced monitoring, control, and optimization across the entire energy value chain. IoT-based smart electrical systems enable advanced monitoring, control, and optimization of [...] Read more.
The rapid integration of Internet of Things (IoT) technologies is transforming electrical power systems into intelligent, interconnected, and data-driven infrastructures, enabling advanced monitoring, control, and optimization across the entire energy value chain. IoT-based smart electrical systems enable advanced monitoring, control, and optimization of energy generation, distribution, and consumption, while also introducing new challenges related to interoperability, security, scalability, and data management. Despite the growing body of literature, existing surveys typically address these challenges in isolation, focusing on individual technological or operational aspects and thus failing to capture their strong cross-dependencies in real-world deployments. This paper delivers a comprehensive survey that systematically analyzes and interrelates nine key dimensions that prior literature largely examines in separate silos: architectural models, communication protocols, reference standards, cybersecurity and privacy mechanisms, data processing paradigms (edge, fog, and cloud), interoperability solutions, energy management strategies, application scenarios, and future research directions. Unlike conventional reviews confined to single-layer or domain-specific perspectives, this survey adopts a holistic, cross-layer approach, explicitly linking architectural choices, protocol stacks, interoperability frameworks, and security mechanisms with application and energy management requirements. Full article
(This article belongs to the Section F5: Artificial Intelligence and Smart Energy)
Show Figures

Figure 1

17 pages, 9736 KB  
Article
Development and Optimization of Fine-Pitch RDL for RDL Interposer and Embedded Bridge Die Interposer Fabrication Using Fan-Out Wafer-Level Packaging Technology
by Jung Won Lee, Sung Hyuk Lee, Jay Kim, Lewis Kang, Han Ju Yu, Min Ji Lee, Seong Hwan Han, Jae Kyung Lee, Hailey Hwang, Jung Gi Kim, Chan Young Hong, Jade Park, Su Hyun Kim, Myeung Jin Kim and Moon Jung Kim
Microelectronics 2026, 2(1), 3; https://doi.org/10.3390/microelectronics2010003 - 11 Feb 2026
Viewed by 208
Abstract
Fine-pitch redistribution layers (RDLs) are key enabling technologies for fan-out wafer-level packaging (FOWLP)-based interposers used in chiplet and high-bandwidth memory (HBM) integration. In this study, a CAR-based photolithography process optimized for fine-pitch RDL fabrication was evaluated to realize 2 μm/2 μm line/space (L/S) [...] Read more.
Fine-pitch redistribution layers (RDLs) are key enabling technologies for fan-out wafer-level packaging (FOWLP)-based interposers used in chiplet and high-bandwidth memory (HBM) integration. In this study, a CAR-based photolithography process optimized for fine-pitch RDL fabrication was evaluated to realize 2 μm/2 μm line/space (L/S) RDL structures in an FOWLP environment. Key lithographic parameters, including exposure energy, focus offset, and thermal processing conditions, were systematically optimized to establish a stable and reproducible process window. Cross-sectional analysis confirmed the structural integrity of the electroplated RDL features formed under the optimized conditions. To assess functional feasibility, channel-level electrical simulations were performed using JEDEC-defined HBM3 signal assignments. Simulated eye diagrams indicate that the fabricated fine-pitch RDL interconnects are capable of supporting HBM3-class signal transmission with a moderate level of signal integrity. The presence of jitter and noise suggests that further optimization of RDL transmission line impedance is required. Rather than presenting a fully optimized interposer solution, this work provides an engineering-level assessment of lithographic and process constraints associated with implementing 2 μm class RDLs in FOWLP-based interposers, offering practical insight into fine-pitch RDL process window definition for advanced packaging applications. This work uniquely combines systematic CAR-based lithography optimization with cross-sectional structural validation and HBM3-class channel-level simulations to define a practical process window for 2 μm/2 μm RDLs in an FOWLP environment. Full article
Show Figures

Figure 1

22 pages, 16596 KB  
Article
Thermal Stability of Cu/Zn-15Al-(Ni)/Al Joints: The Role of Ni-Refined Interfacial Layer in Retarding Phase Decomposition
by Tao Chen, Tengzhou Xu, Jingyi Luo, Peng He, Kai Meng, Siyi Chen, Wen Chen, Junyu Li and Rui Ji
Crystals 2026, 16(2), 131; https://doi.org/10.3390/cryst16020131 - 11 Feb 2026
Viewed by 192
Abstract
Thermal degradation of the interfacial microstructure critically limits the service life of Zn-Al brazed Cu/Al joints. This work elucidates the stabilizing role of trace Ni (0.3 wt.%) in retarding interfacial deterioration during 200 °C isothermal aging for up to 1000 h. Microstructural evolution [...] Read more.
Thermal degradation of the interfacial microstructure critically limits the service life of Zn-Al brazed Cu/Al joints. This work elucidates the stabilizing role of trace Ni (0.3 wt.%) in retarding interfacial deterioration during 200 °C isothermal aging for up to 1000 h. Microstructural evolution and micromechanical responses were probed via SEM, EDS, and nanoindentation. In Ni-free joints, continuous Zn influx triggers the decomposition of the massive CuAl2 phase into a defect-ridden, Zn-rich lamellar structure, precipitating a sharp decline in shear strength from 57 MPa to 37.5 MPa. Conversely, Ni doping constructs a robust fine-grained interfacial architecture. The Ni-bearing coral-like layer exhibits exceptional morphological stability, while the underlying Cu-based transition layer undergoes in situ stratification and Zn ejection, functioning as a chemical buffer to intercept Zn diffusion. This microstructural reconfiguration enables Ni-doped joints to sustain a shear strength of ~55.2 MPa after 1000 h—matching the initial strength of Ni-free counterparts. The superior durability stems from the modulus softening of the stratified transition layer and a multi-stage crack deflection mechanism, offering a viable metallurgical strategy for robust Cu/Al interconnects. Full article
(This article belongs to the Special Issue Surface Modification Treatments of Metallic Materials (2nd Edition))
Show Figures

Figure 1

24 pages, 4578 KB  
Article
Employing a Combination of Chemoattractants to Trap Glioblastoma Cells in a Macroporous Hydrogel
by Sahar Naasri, Hélène Therriault, Lisa Delattre, Nick Virgilio, Marc-Antoine Lauzon, Nathalie Faucheux and Benoit Paquette
Pharmaceutics 2026, 18(2), 229; https://doi.org/10.3390/pharmaceutics18020229 - 11 Feb 2026
Viewed by 314
Abstract
Background: A new paradigm for treating glioblastoma multiforme (GBM) cells was proposed. Instead of trying to eliminate cancer cells infiltrated in the brain, this new treatment is based on attracting them into a macroporous gel-based trap, where they are retained and then [...] Read more.
Background: A new paradigm for treating glioblastoma multiforme (GBM) cells was proposed. Instead of trying to eliminate cancer cells infiltrated in the brain, this new treatment is based on attracting them into a macroporous gel-based trap, where they are retained and then irradiated with a localized, higher radiation dose. The objective of this study is to identify a cytokine combination that would attract GBM cells while considering heterogeneity among GBM cell lines. Methods: The ability of different combinations of cytokines CXCL12, IL-1β, IL-6, and EGF to stimulate the migration of the GBM cell lines U87, U87 CXCR4+, F98, and U118 was assessed with a two-layer Matrigel device that simulates the extracellular environment in brain. The accumulation of GBM cells within a cancer cell trap made from a macroporous hydrogel consisting of 1% alginate, 0.75% chitosan, and 0.05% genipin was determined. This hydrogel was grafted with RGD and features fully interconnected pores with an average diameter of 300 µm. CXCL12 is the most frequently used for attracting GBM cells. The other cytokines were chosen to enhance CXCR4 expression, the receptor for CXCL12, increase matrix metalloproteinase-2 and -9 (MMP-2 and -9) production, and promote the epithelial–mesenchymal transition (EMT), a phenotype shift that facilitates cell migration. Results: IL-1β significantly enhanced CXCR4 expression in the F98 and U118 cells. The production of MMP-2 was significantly stimulated with IL-1β and IL-6 in F98 cells. The combination of the cytokines IL-1β + IL-6 + CXCL12 + EGF, on the other hand, induced a decrease in MMP-2 levels. The EMT was induced by EGF in all GBM cells tested. The results obtained using the two-layer Matrigel device showed that the combination of the cytokines IL-1β + CXCL12 + EGF was the most effective in promoting the migration of the four GBM cell lines. Regarding accumulation in the macroporous hydrogel, U118 cells showed the best response to this cytokine combination. Conclusions: A significant challenge in developing a cancer cell trap is to identify a cytokine combination to attract the heterogeneous population of GBM cells. In this study, the cytokine combination IL-1β + CXCL12 + EGF was found to be the most effective in promoting the migration of GBM cells. Full article
(This article belongs to the Section Gene and Cell Therapy)
Show Figures

Figure 1

16 pages, 1641 KB  
Article
Edge-Based GNN for Network Delay Prediction Enhanced by Flight Connectivity
by Zhixing Tang, Zhaolun Niu, Xuanting Chen, Shan Huang and Xinping Zhu
Aerospace 2026, 13(2), 161; https://doi.org/10.3390/aerospace13020161 - 10 Feb 2026
Viewed by 178
Abstract
Accurate prediction of network-wide delay is crucial for air traffic management and passenger service. However, the inherent complexity of large-scale air traffic networks, with their dense interconnectivity and multi-dimensional operational dynamics such as flight connectivity, makes this task highly challenging. While Graph Neural [...] Read more.
Accurate prediction of network-wide delay is crucial for air traffic management and passenger service. However, the inherent complexity of large-scale air traffic networks, with their dense interconnectivity and multi-dimensional operational dynamics such as flight connectivity, makes this task highly challenging. While Graph Neural Networks (GNNs) offer a promising framework, prevailing models are constrained by a “node → edge → node” representation paradigm, which fails to preserve the high-fidelity, edge-centric operational data that encodes delay propagation paths. To overcome this limitation, we propose a novel edge-based GNN. Our approach begins with a flight-connectivity-informed delay characterization, introducing delay width and delay strength as core metrics. The model implements an “edge → node” message-passing mechanism that explicitly encodes inbound and outbound flights, enabling direct learning of delay diffusion dynamics along air routes. Extensive experiments on real-world datasets demonstrate that our method outperforms state-of-the-art benchmarks, achieving the lowest RMSE, MAE, and MSE. A layered performance analysis reveals a key strength: the model delivers superior accuracy at major hub airports—which are critical to network performance—while maintaining robust precision at small-to-medium-sized airports. This balanced capability underscores the model’s practical utility and its enhanced capacity to capture the essential spatial–temporal dependencies governing delay propagation across diverse airport tiers. Full article
(This article belongs to the Special Issue AI, Machine Learning and Automation for Air Traffic Control (ATC))
Show Figures

Figure 1

26 pages, 7220 KB  
Article
Field Testing and Numerical Investigation of Mechanical Properties in Reinforced Steel–Wood Composite Formwork Systems
by Yang Yang, Tingting Wang, Gang Yao, Mingpu Wang, Rong Wang and Pengcheng Li
Buildings 2026, 16(3), 667; https://doi.org/10.3390/buildings16030667 - 5 Feb 2026
Viewed by 310
Abstract
Traditional steel–wood composite formwork systems often exhibit mechanical imbalances, such as high strength with insufficient stiffness or high stiffness with low toughness, under both ultimate and serviceability limit states. To address the deficiency, this paper proposes a novel reinforced steel–wood composite formwork system [...] Read more.
Traditional steel–wood composite formwork systems often exhibit mechanical imbalances, such as high strength with insufficient stiffness or high stiffness with low toughness, under both ultimate and serviceability limit states. To address the deficiency, this paper proposes a novel reinforced steel–wood composite formwork system (RSWC-FS). The system features a multi-layer plywood panel, ribbed cold-formed thin-walled Q235 steel secondary wales, and double-channel steel primary wales, interconnected by high-strength bolts to create a surface-to-surface bonded interface. This design enhances load transfer efficiency and mitigates stress concentration. Field testing was conducted on cast-in-place shear walls and frame columns, and corresponding finite element models were established in ANSYS for numerical analysis. The results demonstrate that the RSWC-FS delivers stable mechanical performance. The maximum stress of shear walls reaches 42.57 MPa and that of columns 49.98 MPa, while the corresponding displacements are 4.719 mm and 1.541 mm, all of which remain well within the allowable limits. Through an inverse analysis calibration process, optimal load partial factors of 1.26 for shear walls and 1.31 for columns are recommended, significantly reducing the deviation between calculated and measured values. The proposed RSWC-FS effectively resolves the mechanical imbalance inherent in traditional steel–wood composite formwork systems and demonstrates considerable potential for practical engineering application. Full article
(This article belongs to the Special Issue Innovation and Technology in Sustainable Construction)
Show Figures

Figure 1

43 pages, 2712 KB  
Review
A Comprehensive Survey of Cybersecurity Threats and Data Privacy Issues in Healthcare Systems
by Ramsha Qureshi and Insoo Koo
Appl. Sci. 2026, 16(3), 1511; https://doi.org/10.3390/app16031511 - 2 Feb 2026
Viewed by 788
Abstract
The rapid digital transformation of healthcare has improved clinical efficiency, patient engagement, and data accessibility, but it has also introduced significant cyber security and data privacy challenges. Healthcare IT systems increasingly rely on interconnected networks, electronic health records (EHRs), tele-medicine platforms, cloud infrastructures, [...] Read more.
The rapid digital transformation of healthcare has improved clinical efficiency, patient engagement, and data accessibility, but it has also introduced significant cyber security and data privacy challenges. Healthcare IT systems increasingly rely on interconnected networks, electronic health records (EHRs), tele-medicine platforms, cloud infrastructures, and Internet of Medical Things (IoMT) devices, which collectively expand the attack surface for cyber threats. This scoping review maps and synthesizes recent evidence on cyber security risks in healthcare, including ransomware, data breaches, insider threats, and vulnerabilities in legacy systems, and examines key data privacy concerns related to patient confidentiality, regulatory compliance, and secure data governance. We also review contemporary security strategies, including encryption, multi-factor authentication, zero-trust architecture, blockchain-based approaches, AI-enabled threat detection, and compliance frameworks such as HIPAA and GDPR. Persistent challenges include integrating robust security with clinical usability, protecting resource-limited hospital environments, and managing human factors such as staff awareness and policy adherence. Overall, the findings suggest that effective healthcare cyber security requires a multi-layered defense combining technical controls, continuous monitoring, governance and regulatory alignment, and sustained organizational commitment to security culture. Future research should prioritize adaptive security models, improved standardization, and privacy-preserving analytics to protect patient data in increasingly complex healthcare ecosystems. Full article
Show Figures

Figure 1

20 pages, 4912 KB  
Article
A De Novo Sacrificial-MOF Strategy for Fabricating Cellulose Nanofibers/ZIF-8/PANI Gel Composite Membranes for High-Performance Flexible Supercapacitors
by Shan-Shan Li, Peng-Jiu Wu, Zhi-Yao Ming, Chang-Hai Liu, Wen-Chang Wang and Zhi-Dong Chen
Gels 2026, 12(2), 134; https://doi.org/10.3390/gels12020134 - 2 Feb 2026
Viewed by 245
Abstract
Cellulose nanofibers/metal-organic framework (CNFs/MOF) composites hold promise for energy storage thanks to high porosity, large specific surface area, and inherent flexibility, but their poor conductivity limits applications to environmental remediation and gas adsorption. Herein, flexible CNFs served as substrates for in situ growth [...] Read more.
Cellulose nanofibers/metal-organic framework (CNFs/MOF) composites hold promise for energy storage thanks to high porosity, large specific surface area, and inherent flexibility, but their poor conductivity limits applications to environmental remediation and gas adsorption. Herein, flexible CNFs served as substrates for in situ growth of continuous ZIF-8 nanolayers via interfacial synthesis, with a CNFs/ZIF-8 gel network built to enhance structural integrity and flexibility. A novel strategy first regulated the layered pore structure: ZIF-8 in CNFs/ZIF-8 nanofibers was etched in the acidic environment of aniline in situ polymerization, constructing a hierarchical porous architecture with interconnected micropores and mesopores. CNFs/ZIF-8/PANI gel composite membranes were then fabricated. As self-supporting electrodes for symmetric supercapacitors, the composites showed excellent electrochemical performance: 1350 F/g at 1 A/g for the electrode, and the flexible solid-state device delivered a specific capacitance of 220.9 F/g at 0.5 A/g, along with a capacitance retention rate of 74% after 5000 charge–discharge cycles at 10 A/g. The superior performance stems from synergistic hierarchical pore structure regulation via partial MOF sacrificial templating and gel matrix-mediated rapid ion diffusion, offering a feasible approach for high-performance flexible energy storage devices. Full article
(This article belongs to the Special Issue Gel Formation Processes and Materials for Functional Thin Films)
Show Figures

Figure 1

32 pages, 2836 KB  
Article
Towards Trustworthy AI Agents in Geriatric Medicine: A Secure and Assistive Architectural Blueprint
by Elena-Anca Paraschiv, Adrian Victor Vevera, Carmen Elena Cîrnu, Lidia Băjenaru, Andreea Dinu and Gabriel Ioan Prada
Future Internet 2026, 18(2), 75; https://doi.org/10.3390/fi18020075 - 1 Feb 2026
Viewed by 599
Abstract
As artificial intelligence (AI) continues to expand across clinical environments, healthcare is transitioning from static decision-support tools to dynamic, autonomous agents capable of reasoning, coordination, and continuous interaction. In the context of geriatric medicine, a field characterized by multimorbidity, cognitive decline, and the [...] Read more.
As artificial intelligence (AI) continues to expand across clinical environments, healthcare is transitioning from static decision-support tools to dynamic, autonomous agents capable of reasoning, coordination, and continuous interaction. In the context of geriatric medicine, a field characterized by multimorbidity, cognitive decline, and the need for long-term personalized care, this evolution opens new frontiers for delivering adaptive, assistive, and trustworthy digital support. However, the autonomy and interconnectivity of these systems introduce heightened cybersecurity and ethical challenges. This paper presents a Secure Agentic AI Architecture (SAAA) tailored to the unique demands of geriatric healthcare. The architecture is designed around seven layers, grouped into five functional domains (cognitive, coordination, security, oversight, governance) to ensure modularity, interoperability, explainability, and robust protection of sensitive health data. A review of current AI agent implementations highlights limitations in security, transparency, and regulatory alignment, especially in multi-agent clinical settings. The proposed framework is illustrated through a practical use case involving home-based care for elderly patients with chronic conditions, where AI agents manage medication adherence, monitor vital signs, and support clinician communication. The architecture’s flexibility is further demonstrated through its application in perioperative care coordination, underscoring its potential across diverse clinical domains. By embedding trust, accountability, and security into the design of agentic systems, this approach aims to advance the safe and ethical integration of AI into aging-focused healthcare environments. Full article
(This article belongs to the Special Issue Intelligent Agents and Their Application)
Show Figures

Graphical abstract

15 pages, 778 KB  
Article
Comb Model in Periodic Potential
by Alexander Iomin, Alexander Milovanov and Trifce Sandev
Entropy 2026, 28(2), 165; https://doi.org/10.3390/e28020165 - 31 Jan 2026
Viewed by 182
Abstract
A comb model with periodic potential in side branches is introduced. A comb model is a model of geometrically constrained diffusion, such that the diffusion process along the comb’s main axis (backbone) is coupled to the diffusion process in fingers, the side branches [...] Read more.
A comb model with periodic potential in side branches is introduced. A comb model is a model of geometrically constrained diffusion, such that the diffusion process along the comb’s main axis (backbone) is coupled to the diffusion process in fingers, the side branches of the comb. Here, we consider a generalized version of this complex process by enabling a periodic potential function in the fingers. We aim to understand how the potential function added affects the asymptotic transport scalings in the backbone. A set of exact results pertaining to the generalized model is obtained. It is shown that the relaxation process in fingers leads directly to the occurrence of a non-equilibrium stationary state (NESS) in comb geometry, provided that the total energy is zero. Also, it is shown that the spatial distribution of the probability density in proximity to NESS is given by the Mathieu distribution with zero energy. The latter distribution is found to be the direct result of relaxation towards stationarity of the Mathieu eigenspectrum. It is suggested that the generalized model can characterize anisotropic particle dispersion in beta-plane atmospheric (alternatively, electrostatic drift-wave plasma) turbulence and the subsequent formation of layered structures, zonal flows, and staircases. In this regard, the inherent interconnection between combs and staircases is discussed in some detail. Full article
Show Figures

Figure 1

Back to TopTop