Sign in to use this feature.

Years

Between: -

Subjects

remove_circle_outline
remove_circle_outline
remove_circle_outline
remove_circle_outline
remove_circle_outline

Journals

Article Types

Countries / Regions

Search Results (29)

Search Parameters:
Keywords = insulin biosynthesis and secretion

Order results
Result details
Results per page
Select all
Export citation of selected articles as:
14 pages, 1705 KB  
Article
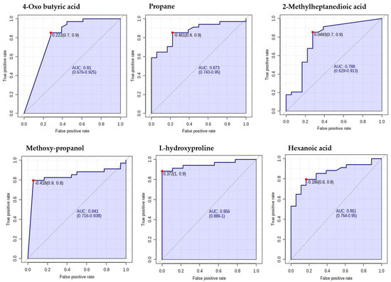
Hexanoic Acid Improves Metabolic Health in Mice Fed High-Fat Diet
by Takako Ikeda, Kumika Takii, Yuna Omichi, Yuki Nishimoto, Daisuke Ichikawa, Tomoka Matsunaga, Ami Kawauchi and Ikuo Kimura
Nutrients 2025, 17(17), 2868; https://doi.org/10.3390/nu17172868 - 4 Sep 2025
Cited by 3 | Viewed by 1484
Abstract
Background: Overweight and obesity are currently a worldwide problem, with undesirable health consequences, such as type 2 diabetes. Therefore, much attention has been paid to preventing obesity through diet. Free fatty acids (FFAs) serve as signaling molecules in many biological processes, leading to [...] Read more.
Background: Overweight and obesity are currently a worldwide problem, with undesirable health consequences, such as type 2 diabetes. Therefore, much attention has been paid to preventing obesity through diet. Free fatty acids (FFAs) serve as signaling molecules in many biological processes, leading to increased energy expenditure and insulin secretion. Short-chain fatty acids (SCFAs) such as acetic, propionic and butyric acid are bioactive metabolites produced by gut microbes, and their beneficial effects on host metabolism are well studied. However, the effects of hexanoic acid on metabolism are poorly understood. Methods: Male C57BL/6J mice were fed a normal chow diet, a high-fat diet (HFD), an HFD containing 5% butyric acid or an HFD containing 5% hexanoic acid for 4 weeks, and the effects of hexanoic acid on their lipid and glucose metabolisms were examined. Results: Dietary supplementation of hexanoic acid or butyric acid for 4 weeks prevented HFD-induced obesity and fat accumulation in the white adipose tissues. Both FFAs also suppressed the elevated plasma non-esterified fatty acid (NEFA) levels and hepatic triglyceride content in the mice fed an HFD. In addition, butyric acid and hexanoic acid decreased the elevated expression of genes involved in fatty acid biosynthesis in the white adipose tissues under HFD conditions. Hyperinsulinemia induced by HFD feeding was attenuated by oral intake of butyric acid or hexanoic acid, whereas hyperglycemia under HFD feeding was improved only through oral administration of hexanoic acid. Hexanoic acid increased plasma glucagon-like peptide-1 (GLP-1) levels and the expression of genes associated with gluconeogenesis. The intraperitoneal glucose tolerance test (IPGTT) and the insulin tolerance test (ITT) revealed that the oral administration of hexanoic acid significantly enhanced glucose tolerance and insulin sensitivity. Conclusions: This study highlights the importance of hexanoic acid in improving lipid and glucose metabolisms. Hexanoic acid, as well as butyric acid, is a remarkable FFA with anti-obesity properties. Furthermore, hexanoic acid is more potent in maintaining glucose homeostasis than butyric acid. Thus, our findings provide insight into the development of functional foods which could prevent obesity-related diseases such as type 2 diabetes. Full article
(This article belongs to the Special Issue Association Between Lipid Metabolism and Obesity)
Show Figures

Figure 1

24 pages, 1363 KB  
Review
Regulatory Role of Fatty Acid Metabolism on Glucose-Induced Changes in Insulin and Glucagon Secretion by Pancreatic Islet Cells
by Jorge Tamarit-Rodriguez
Int. J. Mol. Sci. 2024, 25(11), 6052; https://doi.org/10.3390/ijms25116052 - 31 May 2024
Cited by 4 | Viewed by 3247
Abstract
A detailed study of palmitate metabolism in pancreatic islets subject to different experimental conditions, like varying concentrations of glucose, as well as fed or starved conditions, has allowed us to explore the interaction between the two main plasma nutrients and its consequences on [...] Read more.
A detailed study of palmitate metabolism in pancreatic islets subject to different experimental conditions, like varying concentrations of glucose, as well as fed or starved conditions, has allowed us to explore the interaction between the two main plasma nutrients and its consequences on hormone secretion. Palmitate potentiates glucose-induced insulin secretion in a concentration-dependent manner, in a physiological range of both palmitate (0–2 mM) and glucose (6–20 mM) concentrations; at glucose concentrations lower than 6 mM, no metabolic interaction with palmitate was apparent. Starvation (48 h) increased islet palmitate oxidation two-fold, and the effect was resistant to its inhibition by glucose (6–20 mM). Consequently, labelled palmitate and glucose incorporation into complex lipids were strongly suppressed, as well as glucose-induced insulin secretion and its potentiation by palmitate. 2-bromostearate, a palmitate oxidation inhibitor, fully recovered the synthesis of complex lipids and insulin secretion. We concluded that palmitate potentiation of the insulin response to glucose is not attributable to its catabolic mitochondrial oxidation but to its anabolism to complex lipids: islet lipid biosynthesis is dependent on the uptake of plasma fatty acids and the supply of α-glycerol phosphate from glycolysis. Islet secretion of glucagon and somatostatin showed a similar dependence on palmitate anabolism as insulin. The possible mechanisms implicated in the metabolic coupling between glucose and palmitate were commented on. Moreover, possible mechanisms responsible for islet gluco- or lipotoxicity after a long-term stimulation of insulin secretion were also discussed. Our own data on the simultaneous stimulation of insulin, glucagon, and somatostatin by glucose, as well as their modification by 2-bromostearate in perifused rat islets, give support to the conclusion that increased FFA anabolism, rather than its mitochondrial oxidation, results in a potentiation of their stimulated release. Starvation, besides suppressing glucose stimulation of insulin secretion, also blocks the inhibitory effect of glucose on glucagon secretion: this suggests that glucagon inhibition might be an indirect or direct effect of insulin, but not of glucose. In summary, there seems to exist three mechanisms of glucagon secretion stimulation: 1. glucagon stimulation through the same secretion coupling mechanism as insulin, but in a different range of glucose concentrations (0 to 5 mM). 2. Direct or indirect inhibition by secreted insulin in response to glucose (5–20 mM). 3. Stimulation by increased FFA anabolism in glucose intolerance or diabetes in the context of hyperlipidemia, hyperglycemia, and hypo-insulinemia. These conclusions were discussed and compared with previous published data in the literature. Specially, we discussed the mechanism for inhibition of glucagon release by glucose, which was apparently contradictory with the secretion coupling mechanism of its stimulation. Full article
(This article belongs to the Special Issue Diabetes: From Molecular Basis to Therapy)
Show Figures

Figure 1

15 pages, 2984 KB  
Article
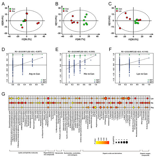
The Effects of Prolonged Basic Amino Acid Exposures on Mitochondrial Enzyme Gene Expressions, Metabolic Profiling and Insulin Secretions and Syntheses in Rat INS-1 β-Cells
by Lianbin Xu, Fengqi Cheng, Dengpan Bu and Xiuli Li
Nutrients 2023, 15(18), 4026; https://doi.org/10.3390/nu15184026 - 17 Sep 2023
Cited by 1 | Viewed by 1770
Abstract
In order to investigate the chronic effects of basic amino acids (BAA) on β-cell metabolism and insulin secretion, INS-1 β-cells were randomly assigned to cultures in standard medium (Con), standard medium plus 10 mM L-Arginine (Arg), standard medium plus 10 mM L-Histidine (His) [...] Read more.
In order to investigate the chronic effects of basic amino acids (BAA) on β-cell metabolism and insulin secretion, INS-1 β-cells were randomly assigned to cultures in standard medium (Con), standard medium plus 10 mM L-Arginine (Arg), standard medium plus 10 mM L-Histidine (His) or standard medium plus 10 mM L-Lysine (Lys) for 24 h. Results showed that insulin secretion was decreased by the Arg treatment but was increased by the His treatment relative to the Con group (p < 0.05). Higher BAA concentrations reduced the high glucose-stimulated insulin secretions (p < 0.001), but only Lys treatment increased the intracellular insulin content than that in the Con group (p < 0.05). Compared with Arg and Lys, the His treatment increased the mitochondrial key enzyme gene expressions including Cs, mt-Atp6, mt-Nd4l and Ogdh, and caused a greater change in the metabolites profiling (p < 0.05). The most significant pathways affected by Arg, His and Lys were arginine and proline metabolism, aminoacyl-tRNA biosynthesis and pyrimidine metabolism, respectively. Regression analysis screened 7 genes and 9 metabolites associated with insulin releases during BAA stimulations (p < 0.05). Together, different BAAs exerted dissimilar effects on β-cell metabolism and insulin outputs. Full article
(This article belongs to the Section Proteins and Amino Acids)
Show Figures

Figure 1

18 pages, 4690 KB  
Article
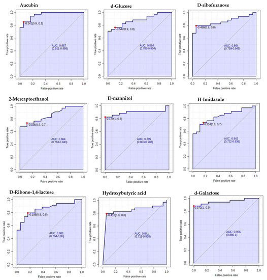
Metabolomics of Type 2 Diabetes Mellitus in Sprague Dawley Rats—In Search of Potential Metabolic Biomarkers
by Innocent Siyanda Ndlovu, Selaelo Ivy Tshilwane, Andre Vosloo, Mamohale Chaisi and Samson Mukaratirwa
Int. J. Mol. Sci. 2023, 24(15), 12467; https://doi.org/10.3390/ijms241512467 - 5 Aug 2023
Cited by 11 | Viewed by 4026
Abstract
Type 2 diabetes mellitus (T2DM) is an expanding global health concern, closely associated with the epidemic of obesity. Individuals with diabetes are at high risk for microvascular and macrovascular complications, which include retinopathy, neuropathy, and cardiovascular comorbidities. Despite the availability of diagnostic tools [...] Read more.
Type 2 diabetes mellitus (T2DM) is an expanding global health concern, closely associated with the epidemic of obesity. Individuals with diabetes are at high risk for microvascular and macrovascular complications, which include retinopathy, neuropathy, and cardiovascular comorbidities. Despite the availability of diagnostic tools for T2DM, approximately 30–60% of people with T2DM in developed countries are never diagnosed or detected. Therefore, there is a strong need for a simpler and more reliable technique for the early detection of T2DM. This study aimed to use a non-targeted metabolomic approach to systematically identify novel biomarkers from the serum samples of T2DM-induced Sprague Dawley (SD) rats using a comprehensive two-dimensional gas chromatography coupled with a time-of-flight mass spectrometry (GCxGC-TOF/MS). Fifty-four male Sprague Dawley rats weighing between 160–180 g were randomly assigned into two experimental groups, namely the type 2 diabetes mellitus group (T2DM) (n = 36) and the non-diabetic control group (n = 18). Results from this study showed that the metabolite signature of the diabetic rats was different from that of the non-diabetic control group. The most significantly upregulated metabolic pathway was aminoacyl-t-RNA biosynthesis. Metabolite changes observed between the diabetic and non-diabetic control group was attributed to the increase in amino acids, such as glycine, L-asparagine, and L-serine. Aromatic amino acids, including L-tyrosine, were associated with the risk of future hyperglycemia and overt diabetes. The identified potential biomarkers depicted a good predictive value of more than 0.8. It was concluded from the results that amino acids that were associated with impaired insulin secretion were prospectively related to an increase in glucose levels. Moreover, amino acids that were associated with impaired insulin secretion were prospectively related to an increase in glucose levels. Full article
(This article belongs to the Section Molecular Endocrinology and Metabolism)
Show Figures

Figure 1

22 pages, 2087 KB  
Review
Cholesterol Redistribution in Pancreatic β-Cells: A Flexible Path to Regulate Insulin Secretion
by Alessandra Galli, Anoop Arunagiri, Nevia Dule, Michela Castagna, Paola Marciani and Carla Perego
Biomolecules 2023, 13(2), 224; https://doi.org/10.3390/biom13020224 - 24 Jan 2023
Cited by 12 | Viewed by 5140
Abstract
Pancreatic β-cells, by secreting insulin, play a key role in the control of glucose homeostasis, and their dysfunction is the basis of diabetes development. The metabolic milieu created by high blood glucose and lipids is known to play a role in this process. [...] Read more.
Pancreatic β-cells, by secreting insulin, play a key role in the control of glucose homeostasis, and their dysfunction is the basis of diabetes development. The metabolic milieu created by high blood glucose and lipids is known to play a role in this process. In the last decades, cholesterol has attracted significant attention, not only because it critically controls β-cell function but also because it is the target of lipid-lowering therapies proposed for preventing the cardiovascular complications in diabetes. Despite the remarkable progress, understanding the molecular mechanisms responsible for cholesterol-mediated β-cell function remains an open and attractive area of investigation. Studies indicate that β-cells not only regulate the total cholesterol level but also its redistribution within organelles, a process mediated by vesicular and non-vesicular transport. The aim of this review is to summarize the most current view of how cholesterol homeostasis is maintained in pancreatic β-cells and to provide new insights on the mechanisms by which cholesterol is dynamically distributed among organelles to preserve their functionality. While cholesterol may affect virtually any activity of the β-cell, the intent of this review is to focus on early steps of insulin synthesis and secretion, an area still largely unexplored. Full article
(This article belongs to the Special Issue Biosynthesis, Structure and Self-Assembly of Insulin)
Show Figures

Graphical abstract

12 pages, 2666 KB  
Review
Glucose Homeostasis and Pancreatic Islet Size Are Regulated by the Transcription Factors Elk-1 and Egr-1 and the Protein Phosphatase Calcineurin
by Gerald Thiel and Oliver G. Rössler
Int. J. Mol. Sci. 2023, 24(1), 815; https://doi.org/10.3390/ijms24010815 - 3 Jan 2023
Cited by 9 | Viewed by 3104
Abstract
Pancreatic β-cells synthesize and secrete insulin. A key feature of diabetes mellitus is the loss of these cells. A decrease in the number of β-cells results in decreased biosynthesis of insulin. Increasing the number of β-cells should restore adequate insulin biosynthesis leading to [...] Read more.
Pancreatic β-cells synthesize and secrete insulin. A key feature of diabetes mellitus is the loss of these cells. A decrease in the number of β-cells results in decreased biosynthesis of insulin. Increasing the number of β-cells should restore adequate insulin biosynthesis leading to adequate insulin secretion. Therefore, identifying proteins that regulate the number of β-cells is a high priority in diabetes research. In this review article, we summerize the results of three sophisticated transgenic mouse models showing that the transcription factors Elk-1 and Egr-1 and the Ca2+/calmodulin-regulated protein phosphatase calcineurin control the formation of sufficiently large pancreatic islets. Impairment of the biological activity of Egr-1 and Elk-1 in pancreatic β-cells leads to glucose intolerance and dysregulation of glucose homeostasis, the process that maintains glucose concentration in the blood within a narrow range. Transgenic mice expressing an activated calcineurin mutant also had smaller islets and showed hyperglycemia. Calcineurin induces dephosphorylation of Elk-1 which subsequently impairs Egr-1 biosynthesis and the biological functions of Elk-1 and Egr-1 to regulate islet size and glucose homeostasis. Full article
(This article belongs to the Collection Feature Papers in Molecular Genetics and Genomics)
Show Figures

Graphical abstract

7 pages, 865 KB  
Brief Report
Diabetes and the Prostate: Elevated Fasting Glucose, Insulin Resistance and Higher Levels of Adrenal Steroids in Prostate Cancer
by Stefan Zoltán Lutz, Jörg Hennenlotter, Andras Franko, Corinna Dannecker, Louise Fritsche, Konstantinos Kantartzis, Róbert Wagner, Andreas Peter, Norbert Stefan, Andreas Fritsche, Tilman Todenhöfer, Arnulf Stenzl, Hans-Ulrich Häring and Martin Heni
J. Clin. Med. 2022, 11(22), 6762; https://doi.org/10.3390/jcm11226762 - 15 Nov 2022
Cited by 12 | Viewed by 2537
Abstract
Although epidemiological studies suggest a lower prostate cancer incidence rate in patients with type 2 diabetes, cancer survival is markedly reduced. Underlying mechanisms that connect the two diseases are still unclear. Potential links between type 2 diabetes and prostate cancer are hallmarks of [...] Read more.
Although epidemiological studies suggest a lower prostate cancer incidence rate in patients with type 2 diabetes, cancer survival is markedly reduced. Underlying mechanisms that connect the two diseases are still unclear. Potential links between type 2 diabetes and prostate cancer are hallmarks of the metabolic syndrome, such as hyperglycemia and dyslipidemia. Therefore, we explored the systemic metabolism of 103 prostate cancer patients with newly diagnosed and yet untreated prostate cancer compared to 107 healthy controls, who were carefully matched for age and BMI. Here, we report that patients with prostate cancer display higher fasting blood glucose levels and insulin resistance, without changes in insulin secretion. With respect to lipid metabolism, serum triglyceride levels were lower in patients with prostate cancer. In addition, we report increased adrenal steroid biosynthesis in these patients. Our results indicate that higher fasting glucose levels in patients with prostate cancer may be explained at least in part by insulin resistance, due to the enhanced synthesis of adrenal steroids. Full article
(This article belongs to the Section Endocrinology & Metabolism)
Show Figures

Figure 1

30 pages, 12066 KB  
Article
Genome-Wide Expression Profiling and Networking Reveals an Imperative Role of IMF-Associated Novel CircRNAs as ceRNA in Pigs
by Salsabeel Yousuf, Ai Li, Hui Feng, Tianyi Lui, Wanlong Huang, Xiuxiu Zhang, Lingli Xie and Xiangyang Miao
Cells 2022, 11(17), 2638; https://doi.org/10.3390/cells11172638 - 24 Aug 2022
Cited by 17 | Viewed by 3949
Abstract
Intramuscular fat (IMF) deposition is a biological process that has a strong impact on the nutritional and sensorial properties of meat, with relevant consequences on human health. Pork loins determine the effects of marbling on the sensory attributes and meat quality properties, which [...] Read more.
Intramuscular fat (IMF) deposition is a biological process that has a strong impact on the nutritional and sensorial properties of meat, with relevant consequences on human health. Pork loins determine the effects of marbling on the sensory attributes and meat quality properties, which differ among various pig breeds. This study explores the crosstalk of non-coding RNAs with mRNAs and analyzes the potential pathogenic role of IMF-associated competing endogenous RNA (ceRNA) in IMF tissues, which offer a framework for the functional validation of key/potential genes. A high-throughput whole-genome transcriptome analysis of IMF tissues from longissimus dorsi muscles of Large White (D_JN) and Laiwu (L_JN) pigs resulted in the identification of 283 differentially expressed circRNAs (DECs), including two key circRNAs (circRNA-23437, circRNA-08840) with potential binding sites for multiple miRNAs regulating the whole network. The potential ceRNA mechanism identified the DEC target miRNAs-mRNAs involved in lipid metabolism, fat deposition, meat quality, and metabolic syndrome via the circRNA-miRNA-mRNA network, concluding that ssc-mir-370 is the most important target miRNA shared by both key circRNAs. TGM2, SLC5A6, ECI1, FASN, PER1, SLC25A34, SOD1, and COL5A3 were identified as hub genes through an intensive protein-protein interaction (PPI) network analysis of target genes acquired from the ceRNA regulatory network. Functional enrichments, pathway examinations, and qRT-PCR analyses infer their implications in fat/cholesterol metabolism, insulin secretion, and fatty acid biosynthesis. Here, circRNAs and miRNA sequencing accompanied by computational techniques were performed to analyze their expressions in IMF tissues from the longissimus dorsi muscles of two pig breeds. Their target gene evolutionary trajectories, expression profiling, functional enrichments, subcellular localizations, and structural advances with high-throughput protein modeling, following genomic organizations, will provide new insights into the underlying molecular mechanisms of adipocyte differentiation and IMF deposition and a much-needed qualitative framework for future research to improve meat quality and its role as a biomarker to treat lipid metabolic syndromes. Full article
(This article belongs to the Special Issue Role of Non-coding RNA in Health and Disease)
Show Figures

Graphical abstract

21 pages, 1125 KB  
Review
To Be or Not to Be: The Divergent Action and Metabolism of Sphingosine-1 Phosphate in Pancreatic Beta-Cells in Response to Cytokines and Fatty Acids
by Ewa Gurgul-Convey
Int. J. Mol. Sci. 2022, 23(3), 1638; https://doi.org/10.3390/ijms23031638 - 31 Jan 2022
Cited by 8 | Viewed by 3939
Abstract
Sphingosine-1 phosphate (S1P) is a bioactive sphingolipid with multiple functions conveyed by the activation of cell surface receptors and/or intracellular mediators. A growing body of evidence indicates its important role in pancreatic insulin-secreting beta-cells that are necessary for maintenance of glucose homeostasis. The [...] Read more.
Sphingosine-1 phosphate (S1P) is a bioactive sphingolipid with multiple functions conveyed by the activation of cell surface receptors and/or intracellular mediators. A growing body of evidence indicates its important role in pancreatic insulin-secreting beta-cells that are necessary for maintenance of glucose homeostasis. The dysfunction and/or death of beta-cells lead to diabetes development. Diabetes is a serious public health burden with incidence growing rapidly in recent decades. The two major types of diabetes are the autoimmune-mediated type 1 diabetes (T1DM) and the metabolic stress-related type 2 diabetes (T2DM). Despite many differences in the development, both types of diabetes are characterized by chronic hyperglycemia and inflammation. The inflammatory component of diabetes remains under-characterized. Recent years have brought new insights into the possible mechanism involved in the increased inflammatory response, suggesting that environmental factors such as a westernized diet may participate in this process. Dietary lipids, particularly palmitate, are substrates for the biosynthesis of bioactive sphingolipids. Disturbed serum sphingolipid profiles were observed in both T1DM and T2DM patients. Many polymorphisms were identified in genes encoding enzymes of the sphingolipid pathway, including sphingosine kinase 2 (SK2), the S1P generating enzyme which is highly expressed in beta-cells. Proinflammatory cytokines and free fatty acids have been shown to modulate the expression and activity of S1P-generating and S1P-catabolizing enzymes. In this review, the similarities and differences in the action of extracellular and intracellular S1P in beta-cells exposed to cytokines or free fatty acids will be identified and the outlook for future research will be discussed. Full article
(This article belongs to the Special Issue Sphingolipids: Signals and Disease 2.0)
Show Figures

Figure 1

17 pages, 2012 KB  
Article
Hypoglycemia, Vascular Disease and Cognitive Dysfunction in Diabetes: Insights from Text Mining-Based Reconstruction and Bioinformatics Analysis of the Gene Networks
by Olga V. Saik and Vadim V. Klimontov
Int. J. Mol. Sci. 2021, 22(22), 12419; https://doi.org/10.3390/ijms222212419 - 17 Nov 2021
Cited by 11 | Viewed by 4960
Abstract
Hypoglycemia has been recognized as a risk factor for diabetic vascular complications and cognitive decline, but the molecular mechanisms of the effect of hypoglycemia on target organs are not fully understood. In this work, gene networks of hypoglycemia and cardiovascular disease, diabetic retinopathy, [...] Read more.
Hypoglycemia has been recognized as a risk factor for diabetic vascular complications and cognitive decline, but the molecular mechanisms of the effect of hypoglycemia on target organs are not fully understood. In this work, gene networks of hypoglycemia and cardiovascular disease, diabetic retinopathy, diabetic nephropathy, diabetic neuropathy, cognitive decline, and Alzheimer’s disease were reconstructed using ANDSystem, a text-mining-based tool. The gene network of hypoglycemia included 141 genes and 2467 interactions. Enrichment analysis of Gene Ontology (GO) biological processes showed that the regulation of insulin secretion, glucose homeostasis, apoptosis, nitric oxide biosynthesis, and cell signaling are significantly enriched for hypoglycemia. Among the network hubs, INS, IL6, LEP, TNF, IL1B, EGFR, and FOS had the highest betweenness centrality, while GPR142, MBOAT4, SLC5A4, IGFBP6, PPY, G6PC1, SLC2A2, GYS2, GCGR, and AQP7 demonstrated the highest cross-talk specificity. Hypoglycemia-related genes were overrepresented in the gene networks of diabetic complications and comorbidity; moreover, 14 genes were mutual for all studied disorders. Eleven GO biological processes (glucose homeostasis, nitric oxide biosynthesis, smooth muscle cell proliferation, ERK1 and ERK2 cascade, etc.) were overrepresented in all reconstructed networks. The obtained results expand our understanding of the molecular mechanisms underlying the deteriorating effects of hypoglycemia in diabetes-associated vascular disease and cognitive dysfunction. Full article
(This article belongs to the Special Issue Molecular Pathways for Vascular Risk in Diabetes)
Show Figures

Figure 1

15 pages, 9121 KB  
Review
Micro-RNA Implications in Type-1 Diabetes Mellitus: A Review of Literature
by Kosmas Margaritis, Georgia Margioula-Siarkou, Styliani Giza, Eleni P. Kotanidou, Vasiliki Regina Tsinopoulou, Athanasios Christoforidis and Assimina Galli-Tsinopoulou
Int. J. Mol. Sci. 2021, 22(22), 12165; https://doi.org/10.3390/ijms222212165 - 10 Nov 2021
Cited by 44 | Viewed by 8360
Abstract
Type-1 diabetes mellitus (T1DM) is one of the most well-defined and complex metabolic disorders, characterized by hyperglycemia, with a constantly increasing incidence in children and adolescents. While current knowledge regarding the molecules related to the pathogenesis and diagnosis of T1DM is vast, the [...] Read more.
Type-1 diabetes mellitus (T1DM) is one of the most well-defined and complex metabolic disorders, characterized by hyperglycemia, with a constantly increasing incidence in children and adolescents. While current knowledge regarding the molecules related to the pathogenesis and diagnosis of T1DM is vast, the discovery of new molecules, such as micro ribonucleic acids (micro-RNAs, miRNAs), as well as their interactions with T1DM, has spurred novel prospects in the diagnosis of the disease. This review aims at summarizing current knowledge regarding miRNAs’ biosynthesis and action pathways and their role as gene expression regulators in T1DM. MiRNAs follow a complex biosynthesis pathway, including cleaving and transport from nucleus to cytoplasm. After assembly of their final form, they inhibit translation or cause messenger RNA (mRNA) degradation, resulting in the obstruction of protein synthesis. Many studies have reported miRNA involvement in T1DM pathogenesis, mainly through interference with pancreatic b-cell function, insulin production and secretion. They are also found to contribute to β-cell destruction, as they aid in the production of autoreactive agents. Due to their elevated accumulation in various biological specimens, as well as their involvement in T1DM pathogenesis, their role as biomarkers in early preclinical T1DM diagnosis is widely hypothesized, with future studies concerning their diagnostic value deemed a necessity. Full article
(This article belongs to the Special Issue Molecular Research on Type 1 Diabetes and Its Complications)
Show Figures

Figure 1

17 pages, 4110 KB  
Article
UHPLC-MS-Based Serum and Urine Metabolomics Reveals the Anti-Diabetic Mechanism of Ginsenoside Re in Type 2 Diabetic Rats
by Heyu Wang, Yaran Teng, Shinan Li, Ying Li, Hui Li, Lili Jiao and Wei Wu
Molecules 2021, 26(21), 6657; https://doi.org/10.3390/molecules26216657 - 3 Nov 2021
Cited by 23 | Viewed by 4415
Abstract
Panax ginseng was employed in the treatment of “Xiao-Ke” symptom, which nowadays known as diabetes mellitus, in traditional Chinese medicine for more than a thousand years. Ginsenoside Re was the major pharmacologic ingredient found abundantly in ginseng. However, the anti-diabetic of Ginsenoside Re [...] Read more.
Panax ginseng was employed in the treatment of “Xiao-Ke” symptom, which nowadays known as diabetes mellitus, in traditional Chinese medicine for more than a thousand years. Ginsenoside Re was the major pharmacologic ingredient found abundantly in ginseng. However, the anti-diabetic of Ginsenoside Re and its underlying mechanism in metabolic level are still unclear. Serum and urine metabolomic method was carried out to investigate the anti-diabetic pharmacological effects and the potential mechanism of Ginsenoside Re on high-fat diet combined streptozotocin-induced type 2 diabetes mellitus (T2DM) rats based on ultra-high-performance liquid chromatography coupled with quadrupole exactive orbitrap mass spectrometry (UHPLC-Q-Exactive Orbitrap/MS). Serum and urine samples were collected from the control group (CON), T2DM group, metformin (MET) treatment group, and ginsenoside Re treatment group after intervention. The biochemical parameters of serum were firstly analyzed. The endogenous metabolites in serum and urine were detected by UHPLC-MS. The potential metabolites were screened by multivariate statistical analysis and identified by accurate mass measurement, MS/MS, and metabolite databases. The anti-diabetic-related metabolites were analyzed by KEGG metabolic pathway, and its potential mechanism was discussed. The treatment of ginsenoside Re significantly reduced the blood glucose and serum lipid level improved the oxidative stress caused by T2DM. Biochemical parameters (urea nitrogen, uric acid) showed that ginsenoside Re could improve renal function in T2DM rats. Respective 2 and 6 differential metabolites were found and identified in serum and urine of ginsenoside Re compared with T2DM group and enriched in KEGG pathway. Metabolic pathways analysis indicated that the differential metabolites related to T2DM were mainly involved in arachidonic acid metabolism, Vitamin B6, steroid hormone biosynthesis, and bile secretion metabolic pathways. This study verified the anti-diabetic and anti-oxidation effects of ginsenoside Re, elaborated that ginsenoside Re has a good regulation of the metabolic disorder in T2DM rats, which could promote insulin secretion, stimulated cannabinoid type 1 receptor (CB1), and CaMKK β to activate AMPK signaling pathway, inhibited insulin resistance, and improved blood glucose uptake and diabetic nephropathy, so as to play the role of anti-diabetic. Full article
Show Figures

Graphical abstract

32 pages, 30880 KB  
Review
Inside the Insulin Secretory Granule
by Mark Germanos, Andy Gao, Matthew Taper, Belinda Yau and Melkam A. Kebede
Metabolites 2021, 11(8), 515; https://doi.org/10.3390/metabo11080515 - 5 Aug 2021
Cited by 41 | Viewed by 9295
Abstract
The pancreatic β-cell is purpose-built for the production and secretion of insulin, the only hormone that can remove glucose from the bloodstream. Insulin is kept inside miniature membrane-bound storage compartments known as secretory granules (SGs), and these specialized organelles can readily fuse with [...] Read more.
The pancreatic β-cell is purpose-built for the production and secretion of insulin, the only hormone that can remove glucose from the bloodstream. Insulin is kept inside miniature membrane-bound storage compartments known as secretory granules (SGs), and these specialized organelles can readily fuse with the plasma membrane upon cellular stimulation to release insulin. Insulin is synthesized in the endoplasmic reticulum (ER) as a biologically inactive precursor, proinsulin, along with several other proteins that will also become members of the insulin SG. Their coordinated synthesis enables synchronized transit through the ER and Golgi apparatus for congregation at the trans-Golgi network, the initiating site of SG biogenesis. Here, proinsulin and its constituents enter the SG where conditions are optimized for proinsulin processing into insulin and subsequent insulin storage. A healthy β-cell is continually generating SGs to supply insulin in vast excess to what is secreted. Conversely, in type 2 diabetes (T2D), the inability of failing β-cells to secrete may be due to the limited biosynthesis of new insulin. Factors that drive the formation and maturation of SGs and thus the production of insulin are therefore critical for systemic glucose control. Here, we detail the formative hours of the insulin SG from the luminal perspective. We do this by mapping the journey of individual members of the SG as they contribute to its genesis. Full article
(This article belongs to the Special Issue Islet Biology and Metabolism)
Show Figures

Figure 1

11 pages, 580 KB  
Review
Favorable Effects of GLP-1 Receptor Agonist against Pancreatic β-Cell Glucose Toxicity and the Development of Arteriosclerosis: “The Earlier, the Better” in Therapy with Incretin-Based Medicine
by Hideaki Kaneto, Tomohiko Kimura, Masashi Shimoda, Atsushi Obata, Junpei Sanada, Yoshiro Fushimi, Shuhei Nakanishi, Tomoatsu Mune and Kohei Kaku
Int. J. Mol. Sci. 2021, 22(15), 7917; https://doi.org/10.3390/ijms22157917 - 24 Jul 2021
Cited by 32 | Viewed by 8649
Abstract
Fundamental pancreatic β-cell function is to produce and secrete insulin in response to blood glucose levels. However, when β-cells are chronically exposed to hyperglycemia in type 2 diabetes mellitus (T2DM), insulin biosynthesis and secretion are decreased together with reduced expression of insulin transcription [...] Read more.
Fundamental pancreatic β-cell function is to produce and secrete insulin in response to blood glucose levels. However, when β-cells are chronically exposed to hyperglycemia in type 2 diabetes mellitus (T2DM), insulin biosynthesis and secretion are decreased together with reduced expression of insulin transcription factors. Glucagon-like peptide-1 (GLP-1) plays a crucial role in pancreatic β-cells; GLP-1 binds to the GLP-1 receptor (GLP-1R) in the β-cell membrane and thereby enhances insulin secretion, suppresses apoptotic cell death and increase proliferation of β-cells. However, GLP-1R expression in β-cells is reduced under diabetic conditions and thus the GLP-1R activator (GLP-1RA) shows more favorable effects on β-cells at an early stage of T2DM compared to an advanced stage. On the other hand, it has been drawing much attention to the idea that GLP-1 signaling is important in arterial cells; GLP-1 increases nitric oxide, which leads to facilitation of vascular relaxation and suppression of arteriosclerosis. However, GLP-1R expression in arterial cells is also reduced under diabetic conditions and thus GLP-1RA shows more protective effects on arteriosclerosis at an early stage of T2DM. Furthermore, it has been reported recently that administration of GLP-1RA leads to the reduction of cardiovascular events in various large-scale clinical trials. Therefore, we think that it would be better to start GLP-1RA at an early stage of T2DM for the prevention of arteriosclerosis and protection of β-cells against glucose toxicity in routine medical care. Full article
(This article belongs to the Section Molecular Endocrinology and Metabolism)
Show Figures

Figure 1

14 pages, 2789 KB  
Article
The Effect of RBP4 on microRNA Expression Profiles in Porcine Granulosa Cells
by Yun Zhao, Jiahui Rao, Tong Qiu, Chunjin Li and Xu Zhou
Animals 2021, 11(5), 1391; https://doi.org/10.3390/ani11051391 - 13 May 2021
Cited by 5 | Viewed by 3122
Abstract
Retinol binding protein 4 (RBP4) is a transporter of vitamin A that is secreted mainly by hepatocytes and adipocytes. It affects diverse pathophysiological processes, such as obesity, insulin resistance, and cardiovascular diseases. MicroRNAs (miRNAs) have been reported to play indispensable roles in regulating [...] Read more.
Retinol binding protein 4 (RBP4) is a transporter of vitamin A that is secreted mainly by hepatocytes and adipocytes. It affects diverse pathophysiological processes, such as obesity, insulin resistance, and cardiovascular diseases. MicroRNAs (miRNAs) have been reported to play indispensable roles in regulating various developmental processes via the post-transcriptional repression of target genes in mammals. However, the functional link between RBP4 and changes in miRNA expression in porcine granulosa cells (GCs) remains to be investigated. To examine how increased expression of RBP4 affects miRNA expression, porcine GCs were infected with RBP4-targeted lentivirus for 72 h, and whole-genome miRNA profiling (miRNA sequencing) was performed. The sequencing data were validated using real-time quantitative polymerase chain reaction (RT-qPCR) analysis. As a result, we obtained 2783 known and 776 novel miRNAs. In the experimental group, 10 and seven miRNAs were significantly downregulated and upregulated, respectively, compared with the control group. Ontology analysis of the biological processes of these miRNAs indicated their involvement in a variety of biological functions. Gene Ontology and Kyoto Encyclopedia of Genes and Genomes enrichment analyses indicated that these miRNAs were involved mainly in the chemokine signaling pathway, peroxisome proliferators-activated receptors (PPAR) signaling pathway, insulin resistance pathway, nuclear factor-kappa B(NF-kappa B) signaling pathway, and steroid hormone biosynthesis. Our results indicate that RBP4 can regulate the expression of miRNAs in porcine GCs, with consequent physiological effects. In summary, this study profiling miRNA expression in RBP4-overexpressing porcine GCs provides an important reference point for future studies on the regulatory roles of miRNAs in the porcine reproductive system. Full article
(This article belongs to the Section Pigs)
Show Figures

Figure 1

Back to TopTop