Sign in to use this feature.

Years

Between: -

Subjects

remove_circle_outline
remove_circle_outline
remove_circle_outline
remove_circle_outline
remove_circle_outline
remove_circle_outline
remove_circle_outline
remove_circle_outline
remove_circle_outline

Journals

remove_circle_outline
remove_circle_outline
remove_circle_outline
remove_circle_outline
remove_circle_outline
remove_circle_outline
remove_circle_outline
remove_circle_outline

Article Types

Countries / Regions

remove_circle_outline
remove_circle_outline
remove_circle_outline
remove_circle_outline
remove_circle_outline

Search Results (220)

Search Parameters:
Keywords = innovative design attitudes

Order results
Result details
Results per page
Select all
Export citation of selected articles as:
17 pages, 703 KB  
Article
Robo-Advisor Adoption and Influences of Innovation Attributes, Trust, and Image
by Norshidah Mohamed
FinTech 2026, 5(1), 11; https://doi.org/10.3390/fintech5010011 - 20 Jan 2026
Abstract
Robo-advisors are evolving fintech solutions that ask potential clients about their investment purpose and time horizon and then offer investment strategies to reach different goals. This study aims to build on prior research and gain insights into the influence of innovation attributes (relative [...] Read more.
Robo-advisors are evolving fintech solutions that ask potential clients about their investment purpose and time horizon and then offer investment strategies to reach different goals. This study aims to build on prior research and gain insights into the influence of innovation attributes (relative advantage, complexity, compatibility, and observability), perceived trust, and image regarding robo-advisor adoption by applying and extending the Diffusion of Innovation (DOI) theory. Data were collected using a cross-sectional survey approach. A total of 187 valid responses were obtained from an online participant recruitment website based in the United States and analysed using the partial least squares approach. The findings indicate that relative advantage and attitude influence an individual’s intention to adopt a robo-advisor, while all innovation attributes, perceived trust, and image of a robo-advisor influence an individual’s attitude towards it. By extending the DOI framework, this research advances understanding of its applicability to robo-advisor adoption. This study contributes to the literature by clarifying the influences on robo-advisor adoption and their relationships. From a practical standpoint, the findings and measures could help wealth management companies improve their promotional campaigns and technical design. Full article
Show Figures

Figure 1

34 pages, 2022 KB  
Article
Building a Greener Digital Future: How HRM Shapes IT Professionals’ Sustainability Beliefs
by Ishta Arora, Ali Ahsan, Leela Waheed and Ritu Sharma
Adm. Sci. 2026, 16(1), 41; https://doi.org/10.3390/admsci16010041 - 15 Jan 2026
Viewed by 272
Abstract
As sustainability becomes a strategic priority, the Information Technology (IT) sector faces pressure on both reducing its environmental impact and leading in innovation. This study examines how Green Human Resource Management (GHRM) practices influence employees’ Green IT Attitudes (GITA) and beliefs within the [...] Read more.
As sustainability becomes a strategic priority, the Information Technology (IT) sector faces pressure on both reducing its environmental impact and leading in innovation. This study examines how Green Human Resource Management (GHRM) practices influence employees’ Green IT Attitudes (GITA) and beliefs within the IT industry. Guided by the Belief–Action–Outcome (BAO) framework, it explores how HR strategies can foster eco-conscious mindsets that support sustainable behaviour. A quantitative cross-sectional design was used, collecting data through a validated questionnaire. The study was conducted in Australia, focusing on IT professionals employed. Responses from 112 IT professionals, determined through G*Power sample estimation, were analysed using SPSS 28.0.1 with regression techniques to assess the relationship between GHRM practices and environmental attitudes and beliefs. Results indicate that GHRM practices have a modest but significant positive effect on employees’ green IT attitudes and beliefs, supporting the view that structured HR initiatives can shape sustainability-driven mindsets. The findings emphasize the strategic role of HR in embedding sustainability within organizational culture, particularly in technology-driven environments. The study offers practical guidance for IT organizations aiming to integrate sustainability into internal systems by leveraging HRM. Future research should examine moderating variables and long-term behavioural effects, enhancing our understanding of sustainability-focused HRM in the digital era. Full article
Show Figures

Figure 1

14 pages, 2197 KB  
Article
Innovative Application of Chatbots in Clinical Nutrition Education: The E+DIEting_Lab Experience in University Students
by Iñaki Elío, Kilian Tutusaus, Imanol Eguren-García, Álvaro Lasarte-García, Arturo Ortega-Mansilla, Thomas A. Prola and Sandra Sumalla-Cano
Nutrients 2026, 18(2), 257; https://doi.org/10.3390/nu18020257 - 14 Jan 2026
Viewed by 276
Abstract
Background/Objectives: The growing integration of Artificial Intelligence (AI) and chatbots in health professional education offers innovative methods to enhance learning and clinical preparedness. This study aimed to evaluate the educational impact and perceptions in university students of Human Nutrition and Dietetics, regarding [...] Read more.
Background/Objectives: The growing integration of Artificial Intelligence (AI) and chatbots in health professional education offers innovative methods to enhance learning and clinical preparedness. This study aimed to evaluate the educational impact and perceptions in university students of Human Nutrition and Dietetics, regarding the utility, usability, and design of the E+DIEting_Lab chatbot platform when implemented in clinical nutrition training. Methods: The platform was piloted from December 2023 to April 2025 involving 475 students from multiple European universities. While all 475 students completed the initial survey, 305 finished the follow-up evaluation, representing a 36% attrition rate. Participants completed surveys before and after interacting with the chatbots, assessing prior experience, knowledge, skills, and attitudes. Data were analyzed using descriptive statistics and independent samples t-tests to compare pre- and post-intervention perceptions. Results: A total of 475 university students completed the initial survey and 305 the final evaluation. Most university students were females (75.4%), with representation from six languages and diverse institutions. Students reported clear perceived learning gains: 79.7% reported updated practical skills in clinical dietetics and communication were improved, 90% felt that new digital tools improved classroom practice, and 73.9% reported enhanced interpersonal skills. Self-rated competence in using chatbots as learning tools increased significantly, with mean knowledge scores rising from 2.32 to 2.66 and skills from 2.39 to 2.79 on a 0–5 Likert scale (p < 0.001 for both). Perceived effectiveness and usefulness of chatbots as self-learning tools remained positive but showed a small decline after use (effectiveness from 3.63 to 3.42; usefulness from 3.63 to 3.45), suggesting that hands-on experience refined, but did not diminish, students’ overall favorable views of the platform. Conclusions: The implementation and pilot evaluation of the E+DIEting_Lab self-learning virtual patient chatbot platform demonstrate that structured digital simulation tools can significantly improve perceived clinical nutrition competences. These findings support chatbot adoption in dietetics curricula and inform future digital education innovations. Full article
Show Figures

Figure 1

34 pages, 1184 KB  
Article
Student Attitudes and Experiences with Distance Learning During COVID-19: A Framework for Hybrid Education
by Aristogiannis Garmpis, Spyridon Garmpis, Aliki Panagiotarou, Hera Antonopoulou and Constantinos Halkiopoulos
Societies 2026, 16(1), 24; https://doi.org/10.3390/soc16010024 - 13 Jan 2026
Viewed by 416
Abstract
Background: The COVID-19 pandemic forced an unprecedented global transition to emergency remote teaching, fundamentally disrupting traditional higher education delivery methods. This study investigated how Greek higher education students adapted to mandatory distance learning during the acute phase of the COVID-19 pandemic (March 2020 [...] Read more.
Background: The COVID-19 pandemic forced an unprecedented global transition to emergency remote teaching, fundamentally disrupting traditional higher education delivery methods. This study investigated how Greek higher education students adapted to mandatory distance learning during the acute phase of the COVID-19 pandemic (March 2020 to May 2021), providing baseline evidence of forced technology adoption patterns that can inform understanding of subsequent hybrid learning developments and future educational design. Methods: A quantitative cross-sectional design surveyed n = 477 students from Greek higher education institutions using a structured questionnaire measuring technology access, platform usage, learning modality preferences, challenges encountered, and future educational perspectives. Data analysis employed descriptive statistics, Pearson correlations, and multiple linear regression to identify predictors of distance learning satisfaction and preferences. Results: Most students expressed positive attitudes toward distance learning (67.9%) and reported comfort with online courses (71.6%), with 69.8% strongly preferring hybrid approaches combining synchronous and asynchronous modalities. Internet connectivity emerged as the primary predictor of satisfaction (β = 0.393, p = 0.052), while demographic factors showed minimal influence (R2 = 0.048). Most students achieved platform proficiency within ten days (73.6%), though 67.9% recognized that distance learning poses differential accessibility challenges. Conclusions: Despite successful adaptation to emergency remote teaching, students envision a hybrid educational future that strategically integrates online and face-to-face modalities rather than wholesale replacement of traditional methods, emphasizing the need for infrastructure investment and pedagogical innovation while preserving valued social learning dimensions. Full article
Show Figures

Figure 1

23 pages, 445 KB  
Article
Entrepreneurial Intentions: The Role of Gender and Culture in Entrepreneurial Education
by Shwetha M. Krishna and Somya Agrawal
Adm. Sci. 2026, 16(1), 38; https://doi.org/10.3390/admsci16010038 - 12 Jan 2026
Viewed by 253
Abstract
Grounded in the Theory of Planned Behavior (TPB), this study examines how perceived educational support influences entrepreneurial intentions among university students in India and the People’s Republic of China (PRC), through the mediating effects of entrepreneurial attitude, subjective norms, and perceived behavioral control. [...] Read more.
Grounded in the Theory of Planned Behavior (TPB), this study examines how perceived educational support influences entrepreneurial intentions among university students in India and the People’s Republic of China (PRC), through the mediating effects of entrepreneurial attitude, subjective norms, and perceived behavioral control. It further explores how gender and cultural context moderate these relationships, extending the TPB into cross-cultural and gendered domains. Using survey data from 734 undergraduate students, structural equation modeling was employed to test the proposed model. The results reveal that perceived educational support significantly enhances entrepreneurial attitude, subjective norms, and perceived behavioral control in both contexts, although the magnitude and pathways differ across gender and country. Entrepreneurial attitude and perceived behavioral control emerge as consistent predictors of entrepreneurial intention, while subjective norms exert a greater influence for Indian women. These results highlight that entrepreneurial intentions are culturally and gender-contingent, challenging TPB’s universal applicability. The study advances TPB-based entrepreneurship research by embedding perceived educational support within a contextualized, gender-sensitive framework, contributing to a deeper understanding of entrepreneurship education in Asia. These insights can guide universities and policymakers in designing entrepreneurship education that fosters inclusive innovation across diverse cultural contexts. Full article
Show Figures

Figure 1

18 pages, 714 KB  
Systematic Review
Transformative Change in Coastal Biodiversity Conservation: A Systematic Literature Review of Governance, Social–Ecological, and Cultural Pathways
by Ann-Marie Nienaber and Durukan Imrie-Kuzu
Sustainability 2025, 17(24), 11186; https://doi.org/10.3390/su172411186 - 13 Dec 2025
Viewed by 531
Abstract
Coastal ecosystems are among the most biodiverse and economically valuable environments on Earth, yet they face escalating threats from climate change, development, and resource exploitation. Traditional conservation approaches have proven insufficient to address the systemic drivers of biodiversity loss, calling for transformative change [...] Read more.
Coastal ecosystems are among the most biodiverse and economically valuable environments on Earth, yet they face escalating threats from climate change, development, and resource exploitation. Traditional conservation approaches have proven insufficient to address the systemic drivers of biodiversity loss, calling for transformative change that fundamentally reconfigures social–ecological systems. This semi-structured systematic literature review synthesizes current knowledge on transformative change in coastal biodiversity conservation, guided by the Social–Ecological Systems Framework (SESF) and expanded to include behavioral transformation as a central dimension. Behavioral transformation is defined as the sustained embedding of new attitudes, norms, and practices within governance, institutional, and community settings. Through a comprehensive review of academic databases (SCOPUS, Web of Science, CAB Abstracts) and gray literature, 134 studies published between 2010 and 2024 were analyzed. The synthesis identifies four interdependent pathways of transformation: (1) governance innovation and power redistribution, (2) behavioral change and stakeholder engagement, (3) socio-ecological restructuring, and (4) normative and cultural shifts in human–nature relations. Successful initiatives integrate trust-building, social justice, and participatory decision-making, linking behavioral change with institutional redesign and adaptive management. However, critical gaps remain in understanding long-term durability, equity outcomes, and scalability across governance levels. The review proposes three research priorities: (1) embedding behavioral science in conservation design, (2) employing longitudinal and cross-scale analyses, and (3) advancing adaptive, learning-based governance to enhance socio-ecological resilience. Full article
Show Figures

Figure 1

12 pages, 199 KB  
Article
Generative AI in Research Group Formation: Academic Perceptions and Institutional Pathways
by Faleh Sawair and Hadeel Ghazzawi
Information 2025, 16(12), 1081; https://doi.org/10.3390/info16121081 - 6 Dec 2025
Viewed by 589
Abstract
Objective: This study provides timely insights into how faculty perceive the role of generative AI in academic collaboration and offers a case study on aligning institutional policy with emerging technological opportunities in higher education. It investigates how generative artificial intelligence (AI) tools are [...] Read more.
Objective: This study provides timely insights into how faculty perceive the role of generative AI in academic collaboration and offers a case study on aligning institutional policy with emerging technological opportunities in higher education. It investigates how generative artificial intelligence (AI) tools are perceived and utilized in the formation of academic research groups, focusing on faculty at the University of Jordan. Design/Methodology: A descriptive cross-sectional study involving a mixed-methods survey of 100 faculty members primarily principal investigators (PI) was conducted, gathering quantitative data on AI familiarity, usage across research group (RG) planning tasks, perceived benefits and risks, and qualitative feedback on recommended institutional actions. Findings: The results indicate moderate adoption of generative AI in RG formation, especially for creative and writing tasks, with younger and junior faculty significantly tending to be more optimistic about AI’s benefits (e.g., increased efficiency, improved content quality) than senior faculty, who reported having greater concerns. The top concerns identified include data privacy, academic integrity (plagiarism), the accuracy of AI outputs, and overreliance on AI at the expense of human expertise. Despite reservations, a large majority agree on the need for official policies and training to guide AI’s ethical and effective use. Conclusion: The findings underscore a generational divide in attitudes, suggesting targeted interventions to support senior academics and influence juniors’ interest. Institutions should craft clear guidelines, provide training, and ensure access to AI tools to facilitate interdisciplinary collaboration and innovation, while safeguarding academic standards. Full article
(This article belongs to the Section Artificial Intelligence)
27 pages, 2073 KB  
Article
Telemedicine and AI-Powered Chatbots: Potential and Challenges for Home Care Provided by Family Caregivers
by Kevin-Justin Schwedler, Thomas Ostermann, Jan P. Ehlers and Gregor Hohenberg
Healthcare 2025, 13(23), 3159; https://doi.org/10.3390/healthcare13233159 - 3 Dec 2025
Viewed by 529
Abstract
Background/Objectives: The digitization of care opens up new opportunities to support family caregivers, who play a key role in home care. While telemedicine applications have already shown initial relief effects, AI-supported chatbots are increasingly coming into focus as an innovative form of [...] Read more.
Background/Objectives: The digitization of care opens up new opportunities to support family caregivers, who play a key role in home care. While telemedicine applications have already shown initial relief effects, AI-supported chatbots are increasingly coming into focus as an innovative form of digital support. The aim of this study was to build on an earlier study on the integration of telemedicine into home care and to conduct a complementary study on AI-based chatbots to analyze their acceptance, perceived benefits, and potential barriers from the perspective of family caregivers. Methods: The study comprises two consecutive online surveys with a total of n = 62 family caregivers. The first study assessed the use and acceptance of telemedicine systems; the second complementary survey examined attitudes toward AI-supported chatbots. Both questionnaires were developed based on a systematic literature review and in accordance with the Technology Acceptance Model (TAM). The dimensions of user-friendliness, data protection, communication support, emotional relief, and training needs were among those recorded. The data were evaluated using descriptive statistics, including comparative analyses between the two studies. Results: The results show that family caregivers generally have a positive attitude toward digital health solutions, but at the same time identify specific barriers. While technical barriers and privacy concerns dominated the telemedicine study, the AI results place greater emphasis on psychosocial factors. It also became clear that participants assumed that chatbots would be more acceptable if they were designed to be empathetic and dialogue-oriented. A comparison of the two data sets shows that the perceived benefits of digital systems are shifting from functional support to interactive, emotional support. Conclusions: The results suggest that AI-powered chatbots could offer significant added value to family caregivers by combining information sharing, emotional support, and self-reflection. In doing so, they expand the focus of traditional telemedicine to include a communicative and psychosocial dimension. Future research should examine the actual user experience and effectiveness of such systems in longitudinal and qualitative designs. Despite limitations in terms of sample representativeness and hypothetical usage estimates, the study makes an important contribution to the further development of digital care concepts and the ethically responsible integration of AI into home care. Full article
Show Figures

Figure 1

23 pages, 3772 KB  
Article
The Intersectional Lens: Unpacking the Socio-Ecological Impacts of Oil Palm Expansion in Rural Indonesia
by Mukhlis Mukhlis, Nirwasita Daniswara, Abdillah Abdillah and Siti Sofiaturrohmah
Sustainability 2025, 17(23), 10570; https://doi.org/10.3390/su172310570 - 25 Nov 2025
Viewed by 1027
Abstract
The Indonesian palm oil industry faces enduring social, environmental, and sustainability challenges stemming from rapid expansion over the past decade. Although technologies exist to enhance productivity and balance economic and ecological goals, adoption among smallholders remains limited. This study explores how rural communities [...] Read more.
The Indonesian palm oil industry faces enduring social, environmental, and sustainability challenges stemming from rapid expansion over the past decade. Although technologies exist to enhance productivity and balance economic and ecological goals, adoption among smallholders remains limited. This study explores how rural communities respond to the climate crisis and how social and environmental justice is distributed within palm oil-producing regions in Indonesia. Using an exploratory qualitative design grounded in a collective social change perspective, data were collected through observations and document studies to examine institutional dynamics influencing smallholder behavior. The analysis applies institutional logic to understand smallholder attitudes toward sustainability and innovation, and institutional context to assess constraints such as limited access to land, credit, and technical resources. Findings reveal that structural barriers—including corruption, weak legal certainty, and social exclusion—impede innovation and reinforce inequality. This study contributes theoretically by integrating eco-colonialism, intersectionality, and political ecology frameworks to advance understanding of socio-ecological justice in palm oil governance. It highlights how gender, ethnicity, and class shape access to resources, vulnerability, and resilience, emphasizing that environmental issues are embedded in broader power structures rooted in colonial legacies and neoliberal policies. Practically, the research calls for community-centered, participatory policies that recognize customary land rights, institutionalize transparent licensing and FPIC processes, and strengthen smallholder capacity through ISPO-aligned training. These measures can foster inclusive governance, mitigate conflict, and enhance sustainability, contributing to more equitable and resilient palm oil supply chains. Full article
Show Figures

Figure 1

34 pages, 38526 KB  
Article
Promoting Sustainable Digital Cultural Heritage Preservation: A Study on Designers’ Satisfaction with a Digital Platform Using TAM, TTF, and ANN
by Wei Guo, Qian Bao, Kyoung Yong Lee and Mengyao Guo
Sustainability 2025, 17(23), 10554; https://doi.org/10.3390/su172310554 - 25 Nov 2025
Viewed by 811
Abstract
Cultural heritage plays a crucial role in maintaining cultural diversity and historical identity. However, preservation faces challenges from natural and human-induced factors, prompting increased adoption of digital technologies. Digital cultural heritage platforms provide innovative pathways for sustainable preservation, yet factors influencing user engagement [...] Read more.
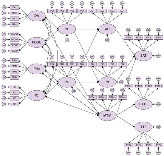
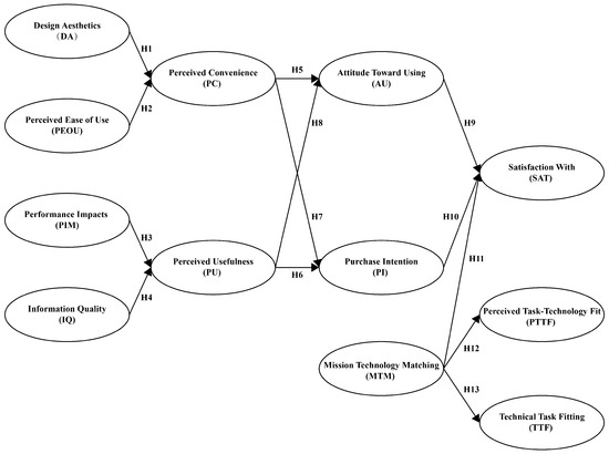
Cultural heritage plays a crucial role in maintaining cultural diversity and historical identity. However, preservation faces challenges from natural and human-induced factors, prompting increased adoption of digital technologies. Digital cultural heritage platforms provide innovative pathways for sustainable preservation, yet factors influencing user engagement remain underexplored. This study examines the WenZang Chinese Pattern Online Museum database using an integrated Technology Acceptance Model (TAM) and task–technology fit (TTF) framework, supplemented by Artificial Neural Networks (ANN), to explore relationships between key factors affecting designers’ satisfaction and engagement. A combined Structural Equation Modeling (SEM) and ANN approach was employed to survey 267 Chinese designers. Results indicate that design aesthetics (DA) and perceived ease of use (PEOU) enhance perceived convenience (PC); performance impacts (PIM) and information quality (IQ) influence perceived usefulness (PU); PC and PU drive attitude toward using (AU) and purchase intention (PI), jointly enhancing satisfaction with (SAT). Mission technology matching (MTM) positively influences SAT, perceived task–technology fit (PTTF), and technical task fitting (TTF). ANN analysis reveals that PI is the most significant determinant of SAT, followed by DA and PIM, demonstrating nonlinear relationships not captured by linear SEM alone. The introduction of ANN provides comprehensive understanding of user satisfaction, revealing indirect effects of key experience factors (such as DA and PIM) on SAT through PC and PU. This study emphasizes the need to comprehensively consider user experience, technological performance, and behavior transformation mechanisms when optimizing digital cultural heritage platforms to achieve sustained improvements in user satisfaction and engagement. Full article
Show Figures

Figure 1

30 pages, 16222 KB  
Article
Technical Limits in Prescriptive Building Cultures and Tectonic Approaches: Challenges of Turkish Cypriot Architects
by Kamiar Yazdani and Yonca Hurol
Buildings 2025, 15(23), 4220; https://doi.org/10.3390/buildings15234220 - 21 Nov 2025
Viewed by 930
Abstract
Prescriptive building culture, as a form of determinism, shapes architects’ tectonic approaches by imposing prescriptive technical limits (PTLs) during the building process. Exploring PTLs provides a foundation for describing overarching tectonic approaches in practice that have not been systematically studied. This research provides [...] Read more.
Prescriptive building culture, as a form of determinism, shapes architects’ tectonic approaches by imposing prescriptive technical limits (PTLs) during the building process. Exploring PTLs provides a foundation for describing overarching tectonic approaches in practice that have not been systematically studied. This research provides a comprehensive overview of emerging PTLs among Turkish Cypriot architects in Northern Cyprus, examining their types, sources, emergence stages, root causes, and impact on tectonic design strategies. The study employed mixed-methods Sequential Explanatory Design (SED), combining survey and interview data. Findings reveal that architects mainly adopt conservative tectonic approaches in response to PTLs, reflecting limited innovative attitudes in technical and structural design, with rare tendencies towards more innovative strategies. Qualitative analysis maps structural engineers and legal frameworks as primary initiators, while PTLs mainly occur during preliminary design, construction documentation, and application visa stages. The key contributions are: (i) a transferable coding framework linking PTLs’ initiators, stages, and effects; (ii) empirical evidence of predominant affirmative tectonic approaches in a prescriptive, seismic context; (iii) identified innovative design attitudes; and (iv) a regionally grounded dataset informing comparative studies. The uncovered indicative patterns also provide an applicable model for examining PTLs and tectonic approaches worldwide across other prescriptive cultures and seismic regions. Full article
(This article belongs to the Section Construction Management, and Computers & Digitization)
Show Figures

Figure 1

18 pages, 783 KB  
Article
When Performance Takes Priority: Beliefs That Shape Engineering Students’ Mental Health Help-Seeking
by Matthew D. Whitwer, Joseph H. Hammer, Brenna Gomer, Elahe Vahidi and Sarah A. Wilson
Educ. Sci. 2025, 15(11), 1553; https://doi.org/10.3390/educsci15111553 - 18 Nov 2025
Viewed by 676
Abstract
Engineering education is at a critical juncture where supporting student mental health is essential for fostering persistence, equity, and the development of a resilient and innovative workforce. Yet, undergraduate engineering students experiencing mental health concerns are often unlikely to seek professional help. To [...] Read more.
Engineering education is at a critical juncture where supporting student mental health is essential for fostering persistence, equity, and the development of a resilient and innovative workforce. Yet, undergraduate engineering students experiencing mental health concerns are often unlikely to seek professional help. To identify factors that account for this gap in treatment, this project administered the Undergraduate Engineering Mental Health Help Seeking Instrument to 1903 engineering undergraduates across five institutions. Correlations and regression were used to examine the links between help-seeking intention and (a) help-seeking mechanisms (e.g., attitude, perceived norm, self-efficacy) and (b) beliefs about seeking help. Students’ personal evaluation of seeking help as a good versus bad thing (attitude) and their perceptions of other’s expectations and behaviors toward seeking help (perceived norm) demonstrated the strongest links with intention to seek help. Agreement with certain beliefs (e.g., seeking help would… make me feel better, improve my academic performance) and disagreement with others (e.g., seeking help would be a… waste of time, sign of weakness) was associated with intention. These results provide targets for future interventions designed to improve help seeking in the engineering student population. By illuminating the cultural and psychological factors that shape engineering students’ help-seeking decisions, this study contributes evidence to guide systemic changes in engineering education that promote student well-being and strengthen the future of the profession. Full article
(This article belongs to the Special Issue Rethinking Engineering Education)
Show Figures

Figure 1

21 pages, 3799 KB  
Article
Public Acceptance Mechanisms of Han Dynasty Cultural Symbols in Landscape Design: An Empirical Study Based on the Cognition–Attitude–Behavior Model
by Weidi Zhang and Xinyue Cai
Heritage 2025, 8(11), 481; https://doi.org/10.3390/heritage8110481 - 16 Nov 2025
Viewed by 884
Abstract
As traditional culture finds increasingly widespread application in visual communication and public landscapes, the public’s acceptance mechanisms for cultural symbols have emerged as a critical issue affecting cultural sustainability. In the context of globalization and digitalization, balancing cultural authenticity with dissemination efficiency has [...] Read more.
As traditional culture finds increasingly widespread application in visual communication and public landscapes, the public’s acceptance mechanisms for cultural symbols have emerged as a critical issue affecting cultural sustainability. In the context of globalization and digitalization, balancing cultural authenticity with dissemination efficiency has become a core issue in driving cultural innovation and sustainable utilization. Grounded in the Cognition–Attitude–Behavior model, this study examines how cognition, attitude, and behavior interact in shaping public responses to Han Dynasty cultural symbols in contemporary landscape design. The research adopts a three-stage framework—comprising theoretical construction, data collection, and analytical validation—and uses the Han Yangling National Archaeological Site Park as a representative Han cultural context. A total of 172 valid questionnaires were analyzed to reveal the cognitive and emotional mechanisms through which the public engages with Han cultural symbols in modern landscapes. Results indicate that cognition not only exerts a direct positive influence on behavioral intention but also plays a significant mediating role through affective attitudes, validating the pivotal mediating function of attitudes in the cultural symbol acceptance process. These findings provide empirical evidence and practical strategies for the contemporary dissemination of traditional cultural symbols and the sustainable utilization of cultural heritage. Full article
(This article belongs to the Section Cultural Heritage)
Show Figures

Figure 1

19 pages, 835 KB  
Review
Mapping the Integration of Theory of Planned Behavior and Self-Determination Theory in Education: A Scoping Review on Teachers’ Behavioral Intentions
by Qian Jia, Carlos Martínez-Hernández and Juan Peña-Martínez
Educ. Sci. 2025, 15(11), 1529; https://doi.org/10.3390/educsci15111529 - 13 Nov 2025
Viewed by 1515
Abstract
Teachers’ motivation and behavioral intentions are pivotal to implementing educational innovations effectively. Understanding these processes requires theoretical frameworks that capture both deliberate decision-making and underlying motivational forces. The Theory of Planned Behavior (TPB) and Self-Determination Theory (SDT) have each contributed valuable insights, yet [...] Read more.
Teachers’ motivation and behavioral intentions are pivotal to implementing educational innovations effectively. Understanding these processes requires theoretical frameworks that capture both deliberate decision-making and underlying motivational forces. The Theory of Planned Behavior (TPB) and Self-Determination Theory (SDT) have each contributed valuable insights, yet both face limitations when used independently. Integrating TPB and SDT may provide a more comprehensive account of how self-determined motivation shapes attitudes, subjective norms, and perceived behavioral control—the proximal predictors of intention proposed by TPB. This scoping review, conducted following the PRISMA-ScR framework, examines how TPB–SDT integration has been applied to study teachers’ behavioral intentions. A search across five databases—EBSCO, Scopus, Web of Science, ERIC, and CNKI—identified 1384 records, of which nine studies met the inclusion criteria. Most studies employed quantitative approaches, particularly structural equation modeling, while longitudinal, mixed-methods, and intervention-based designs were rare. Cross-cultural comparisons were lacking, and in-service teachers were studied more often than pre-service teachers. Findings reveal a limited but expanding body of research on TPB-SDT integration in education, with attitudes and autonomy emerging as the most consistent predictors of teachers’ intentions. This review highlights theoretical potential, methodological gaps, and directions for advancing research on teacher motivation. Full article
Show Figures

Figure 1

23 pages, 317 KB  
Article
Transformations of Early Childhood Teachers’ Attitudes Through the ONDAS Training Program
by Edgar Sosa and Liliana Silva
Educ. Sci. 2025, 15(11), 1511; https://doi.org/10.3390/educsci15111511 - 10 Nov 2025
Viewed by 621
Abstract
This study examined changes in the attitudes of early childhood teachers resulting from their participation in the ONDAS Training Program, a Colombian government strategy designed to strengthen professional skills and dispositions through reflective practice and the integration of research into training. A quantitative, [...] Read more.
This study examined changes in the attitudes of early childhood teachers resulting from their participation in the ONDAS Training Program, a Colombian government strategy designed to strengthen professional skills and dispositions through reflective practice and the integration of research into training. A quantitative, non-experimental longitudinal design with a descriptive-comparative scope was employed. The sample consisted of 56 female teachers evaluated before and after the program. The 12-month intervention combined a three-module virtual course on innovation, research, and academic writing with an editorial stage and expert mentoring. Data were collected through a validated survey on three dimensions: support and resources, research skills, and pedagogical appropriation. Analyses applied descriptive statistics and intra-group non-parametric tests, with the Benjamini–Hochberg adjustment used to control Type I error. The results revealed improvements in research skills, stronger pedagogical appropriation, and more positive evaluations of support and resources. These transformations also included shifts in teachers’ attitudes toward research, greater openness to feedback, and increased confidence in implementing innovative proposals. Findings confirm that early childhood teacher education is a complex process that benefits from reflective, collaborative, and situated approaches, underscoring the program’s role in strengthening professional competences and enhancing teachers’ ability to critically examine practice and adapt to diverse educational contexts. Importantly, these results provide evidence to inform national teacher training strategies in Colombia, offering practical guidance for policymakers and institutions seeking to strengthen research-based, reflective, and contextually responsive professional development programs. Full article
Back to TopTop