Sign in to use this feature.

Years

Between: -

Subjects

remove_circle_outline
remove_circle_outline
remove_circle_outline
remove_circle_outline
remove_circle_outline

Journals

Article Types

Countries / Regions

Search Results (17)

Search Parameters:
Keywords = indumentum

Order results
Result details
Results per page
Select all
Export citation of selected articles as:
16 pages, 6121 KB  
Article
Contribution to the Knowledge of Leontodon Sect. Asterothrix (Cass.) Ball in Italy and on the Balkan Peninsula
by Fabio Conti, Luca Bracchetti, Marco Dorfner, Ramona Schöpf, Nadine Benda and Christoph Oberprieler
Biology 2025, 14(9), 1263; https://doi.org/10.3390/biology14091263 - 12 Sep 2025
Viewed by 418
Abstract
In order to better understand the Leontodon crispus group within L. sect. Asterothrix, we collected specimens belonging to this group during several journeys to the Apennines and the Balkan Peninsula, especially to Croatia, Albania, and Greece. In the present contribution, Leontodon biscutellifolius [...] Read more.
In order to better understand the Leontodon crispus group within L. sect. Asterothrix, we collected specimens belonging to this group during several journeys to the Apennines and the Balkan Peninsula, especially to Croatia, Albania, and Greece. In the present contribution, Leontodon biscutellifolius is lectotypified; the locus classicus of this taxon is located in the Abruzzo Mts (central Italy). As a consequence, the taxon is confirmed for the Italian flora (central and southern Apennines) and a new combination on variety rank is proposed: L. crispus var. biscutellifolius. Plants from the Balkan Peninsula, currently named L. biscutellifolius, were compared from a morphological point of view with the Apennines populations. Balkan populations show denser indumentum on the leaves, usually consisting of 4-fid hair vs. usually 3-fid hairs in the Apennines. Additionally, the ray number of marginal hairs on the external involucral bracts was found to be 3–5 in the Apennines vs. 4–6 in the Balkan Peninsula accessions. Morphological variation was found to be in correspondence with a variation in genetic respects based on DNA-based fingerprinting (AFLPseq). The oldest subspecific name that can be used for Greek and Albanian populations is L. crispus subsp. asper. A morphologically and genetically deviating population from Southern Pindus (Greece) is described here as L. hellenicus subsp. valeriae. Full article
(This article belongs to the Section Plant Science)
Show Figures

Figure 1

11 pages, 3295 KB  
Article
Leontodon albanicus subsp. acroceraunicus (Asteraceae, Cichorieae): A New Subspecies from Southern Albania
by Fabio Conti, Luca Bracchetti, Marco Dorfner, Nadine Benda and Christoph Oberprieler
Biology 2025, 14(3), 259; https://doi.org/10.3390/biology14030259 - 4 Mar 2025
Cited by 1 | Viewed by 849
Abstract
Some plants belonging to the Leontodon sect. Asterothrix were collected from southern Albania. They were compared with the closest taxon (L. albanicus s.str.) from morphological and molecular (AFLPseq fingerprinting) points of view. Uni- and multivariate statistical analyses of morphological data revealed distinctive [...] Read more.
Some plants belonging to the Leontodon sect. Asterothrix were collected from southern Albania. They were compared with the closest taxon (L. albanicus s.str.) from morphological and molecular (AFLPseq fingerprinting) points of view. Uni- and multivariate statistical analyses of morphological data revealed distinctive discontinuities—especially in terms of the characteristics of the indumentum–that are paralleled by separation into two genetic clusters in AFLPseq fingerprinting. Following an integrated taxonomic approach based on morphological, genetic, and geographical sources of evidence, we show that the newly discovered population should be regarded as a new subspecies named Leontodon albanicus subsp. acroceraunicus. The new taxon is described and illustrated, and its relationship with L. albanicus subsp. albanicus is also discussed. We have no data to assess conservation status according to IUCN categories and criteria; however, considering that it is probably limited to the Acroceraunian Mountains, it deserves particular conservation interest. Full article
Show Figures

Figure 1

14 pages, 2458 KB  
Article
Comparative Analysis of the Chloroplast Genomes of Eight Species of the Genus Lirianthe Spach with Its Generic Delimitation Implications
by Tao Wu, Yong-Kang Sima, Shao-Yu Chen, Yu-Pin Fu, Hui-Fen Ma, Jia-Bo Hao and Yun-Feng Zhu
Int. J. Mol. Sci. 2024, 25(6), 3506; https://doi.org/10.3390/ijms25063506 - 20 Mar 2024
Cited by 3 | Viewed by 2025
Abstract
Based on Sima and Lu’s system of the family Magnoliaceae, the genus Lirianthe Spach s. l. includes approximately 25 species, each with exceptional landscaping and horticultural or medical worth. Many of these plants are considered rare and are protected due to their endangered [...] Read more.
Based on Sima and Lu’s system of the family Magnoliaceae, the genus Lirianthe Spach s. l. includes approximately 25 species, each with exceptional landscaping and horticultural or medical worth. Many of these plants are considered rare and are protected due to their endangered status. The limited knowledge of species within this genus and the absence of research on its chloroplast genome have greatly impeded studies on the relationship between its evolution and systematics. In this study, the chloroplast genomes of eight species from the genus Lirianthe were sequenced and analyzed, and their phylogenetic relationships with other genera of the family Magnoliaceae were also elucidated. The results showed that the chloroplast genome sizes of the eight Lirianthe species ranged from 159,548 to 159,833 bp. The genomes consisted of a large single-copy region, a small single-copy region, and a pair of inverted repeat sequences. The GC content was very similar across species. Gene annotation revealed that the chloroplast genomes contained 85 protein-coding genes, 37 tRNA genes, and 8 rRNA genes, totaling 130 genes. Codon usage analysis indicated that codon usage was highly conserved among the eight Lirianthe species. Repeat sequence analysis identified 42–49 microsatellite sequences, 16–18 tandem repeats, and 50 dispersed repeats, with microsatellite sequences being predominantly single-nucleotide repeats. DNA polymorphism analysis revealed 10 highly variable regions located in the large single-copy and small single-copy regions, among which rpl32-trnL, petA-psbJ, and trnH-psbA were the recommended candidate DNA barcodes for the genus Lirianthe species. The inverted repeat boundary regions show little variation between species and are generally conserved. The result of phylogenetic analysis confirmed that the genus Lirianthe s. l. is a monophyletic taxon and the most affinal to the genera, Talauma and Dugandiodendron, in Sima and Lu’s system and revealed that the genus Lirianthe s. s. is paraphyletic and the genus Talauma s. l. polyphyletic in Xia’s system, while Magnolia subsection Gwillimia is paraphyletic and subsection Blumiana polyphyletic in Figlar and Nooteboom’s system. Morphological studies found noticeable differences between Lirianthe species in aspects including leaf indumentum, stipule scars, floral orientation, tepal number, tepal texture, and fruit dehiscence. In summary, this study elucidated the chloroplast genome evolution within Lirianthe and laid a foundation for further systematic and taxonomic research on this genus. Full article
(This article belongs to the Special Issue Power Up Plant Genetic Research with Genomic Data 2.0)
Show Figures

Figure 1

7 pages, 3633 KB  
Proceeding Paper
Morphological Characterization of Hybrids Derived from the Pollination of Hoya deleoniorum 
by Joald Calpo and Nathaniel Tiama
Biol. Life Sci. Forum 2023, 27(1), 20; https://doi.org/10.3390/IECAG2023-15225 - 26 Oct 2023
Cited by 1 | Viewed by 2623
Abstract
Horticultural significance in Hoya hybrids stems from their distinctive foliage and flowers. Morphological characterization of hybrids aids in understanding genetic diversity and in forming the basis for breeding new varieties that meet market demands and enhance sustainable horticultural practices through a diversity of [...] Read more.
Horticultural significance in Hoya hybrids stems from their distinctive foliage and flowers. Morphological characterization of hybrids aids in understanding genetic diversity and in forming the basis for breeding new varieties that meet market demands and enhance sustainable horticultural practices through a diversity of attributes. In this study, two first-generation offspring, GTX-021 (H. deleoniorum × H. peninsularis), GTX-067 (H. deleoniorum × H. subquintuplinervis), and their respective parents underwent phenetic examination. This encompassed the assessment of 13 vegetative traits, including aspects of leaf shape, size, and indumentum, as well as 23 reproductive traits, which included features related to inflorescence, corolla, and corona. The traits were analyzed using the UPGMA clustering method, employing the Jaccard similarity coefficient for qualitative traits and the Euclidean distances for quantitative traits. Polymorphism appeared in 14 out of 24 qualitative traits, with significant variations in all quantitative metrics except corona height (p < 0.05). Cluster analysis revealed that GTX-021 exhibited an intermediate overall morphology, comprising both qualitative and quantitative traits, falling between its parents. Notable traits include shared corolla pubescence with H. peninsularis and a distinct corona column similar to H. deleoniorum. Furthermore, GTX-067 resembled its pollen father, H. subquintuplinervis, exhibiting less twinning, horizontal stem growth, and reflexed corolla lobes. Morphometrically, it clustered close to the seed parent, with corona measurements distinguishing it from the pollen parent. This characterization emphasizes the hybrids’ distinctiveness, suggesting their potential as ornamental plants. Additionally, their contribution to enhanced genetic diversity is crucial for developing future varieties, benefiting the horticultural industry with more robust and diverse plant options. Full article
(This article belongs to the Proceedings of The 3rd International Electronic Conference on Agronomy)
Show Figures

Figure 1

14 pages, 4601 KB  
Article
The Foliar Anatomy and Micromorphology of Cyphostemma hypoleucum (Vitaceae)
by Unarine Rambau, Yougasphree Naidoo, Channangihalli Thimmegowda Sadashiva, Himansu Baijnath, Yaser Hassan Dewir and Katalin Magyar-Tábori
Plants 2023, 12(12), 2312; https://doi.org/10.3390/plants12122312 - 14 Jun 2023
Cited by 3 | Viewed by 2515
Abstract
Cyphostemma hypoleucum (Harv.) Desc. ex Wild & R.B. Drumm is a perennial climber, indigenous to Southern Africa, and belongs to the Vitaceae. Although there have been many studies of Vitaceae micromorphology, only a few taxa have been described in detail. This study aimed [...] Read more.
Cyphostemma hypoleucum (Harv.) Desc. ex Wild & R.B. Drumm is a perennial climber, indigenous to Southern Africa, and belongs to the Vitaceae. Although there have been many studies of Vitaceae micromorphology, only a few taxa have been described in detail. This study aimed to characterize the micro-morphology of the leaf indumentum and determining its possible functions. Stereo microscope, scanning electron microscope (SEM), and transmission electron microscope (TEM) were used to produce images. Micrographs of stereomicroscopy and SEM showed the presence of non-glandular trichomes. In addition, pearl glands were observed on the abaxial surface using a stereo microscope and SEM. These were characterized by a short stalk and a spherical- shaped head. The density of trichomes decreased on both surfaces of leaves as the leaf expanded. Idioblasts that contained raphide crystals were also detected in tissues. The results obtained from various microscopy techniques confirmed that non-glandular trichomes serve as the main external appendages of the leaves. Additionally, their functions may include serving as a mechanical barrier against environmental factors such as low humidity, intense light, elevated temperatures, as well as herbivory and insect oviposition. Our results may also be added to the existing body of knowledge with regard to microscopic research and taxonomic applications. Full article
(This article belongs to the Special Issue Microscopy of Structures and Histochemistry of Plants)
Show Figures

Figure 1

19 pages, 16289 KB  
Article
Histochemical Analysis and Ultrastructure of Trichomes and Laticifers of Croton gratissimus Burch. var. gratissimus (Euphorbiaceae)
by Danesha Naidoo, Yougasphree Naidoo, Gonasageran Naidoo, Farzad Kianersi and Yaser Hassan Dewir
Plants 2023, 12(4), 772; https://doi.org/10.3390/plants12040772 - 8 Feb 2023
Cited by 4 | Viewed by 3349
Abstract
Croton gratissimus (Lavender croton) possesses three distinct secretory structures. These include lepidote and glandular trichomes and non-articulated unbranched laticifers. The lepidote trichomes form a dense indumentum on the abaxial surface of the leaves and canopy the glandular trichomes. Although assumed to be non-glandular, [...] Read more.
Croton gratissimus (Lavender croton) possesses three distinct secretory structures. These include lepidote and glandular trichomes and non-articulated unbranched laticifers. The lepidote trichomes form a dense indumentum on the abaxial surface of the leaves and canopy the glandular trichomes. Although assumed to be non-glandular, transmission electron microscopy (TEM) indicated high metabolic activity within the stalk and radial cells. Glandular trichomes are embedded in the epidermal layer and consist of a single cell which forms a prominent stalk and dilated head. Laticifers occur on the mid-vein of leaves and are predominantly associated with vascular tissue. In the stems, laticifers are associated with the phloem and pith. Both trichome types and laticifers stained positive for alkaloids, phenolic compounds, and lipids. Positive staining for these compounds in lepidote trichomes suggests their involvement in the production and accumulation of secondary metabolites. These metabolites could provide chemical defense for the plant and potentially be useful for traditional medicine. Full article
(This article belongs to the Special Issue Morphological Features and Phytochemical Properties of Herbs II)
Show Figures

Figure 1

14 pages, 9922 KB  
Article
Thesium hispidifructum (Santalaceae), a New Hispidulous Species from Limpopo, South Africa and Notes on Enigmatic T. celatum
by Natasha Lombard and M. Marianne Le Roux
Taxonomy 2023, 3(1), 95-108; https://doi.org/10.3390/taxonomy3010009 - 4 Feb 2023
Cited by 3 | Viewed by 2473
Abstract
Two shrub-like Thesium species (subgenus Psilothesium) from the Limpopo and North West Provinces in South Africa are treated. Using morphological information from the literature, herbarium material (including types) and geographic information, specimens of the little-known T. celatum N.E.Br. and a new species, [...] Read more.
Two shrub-like Thesium species (subgenus Psilothesium) from the Limpopo and North West Provinces in South Africa are treated. Using morphological information from the literature, herbarium material (including types) and geographic information, specimens of the little-known T. celatum N.E.Br. and a new species, T. hispidifructum N.Lombard and M.M.leRoux sp. nov., are treated. A first comprehensive description of the Waterberg–Magaliesberg endemic, T. celatum, is provided along with diagnostic characters to distinguish it from its morphologically most similar-looking species, T. burchellii A.W.Hill. It has hitherto been classified as data deficient due to taxonomic reasons by the International Union for Nature Conservation (IUCN) but a status of Vulnerable is suggested. Thesium hispidifructum is recognised for the first time here and is endemic to Blouberg and Mount Letsjume. It is morphologically most similar to T. disparile N.E.Br. Its name was chosen with reference to its hispidulous to hispid indumentum covering the entire plant including the outside of the flowers and fruit. A threat status of vulnerable is proposed. Treatments of both species include detailed morphological descriptions, information on their distribution and habitat, comparisons and an identification key with morphologically similar species and photo plates. Full article
Show Figures

Figure 1

21 pages, 6562 KB  
Article
Achillea moschata Wulfen: From Ethnobotany to Phytochemistry, Morphology, and Biological Activity
by Martina Bottoni, Giovanna Baron, Francesca Gado, Fabrizia Milani, Laura Santagostini, Lorenzo Colombo, Paola Sira Colombo, Elisabetta Caporali, Alberto Spada, Marco Biagi, Claudia Giuliani, Piero Bruschi, Giancarlo Aldini and Gelsomina Fico
Molecules 2022, 27(23), 8318; https://doi.org/10.3390/molecules27238318 - 29 Nov 2022
Cited by 8 | Viewed by 3008
Abstract
A multidisciplinary investigation on Achillea moschata Wulfen (Asteraceae) is outlined herein. This work, part of the European Interreg Italy–Switzerland B-ICE project, originated from an ethnobotanical survey performed in Chiesa in Valmalenco (Sondrio, Lombardy, Northern Italy) in 2019–2021 which highlighted this species’ relevance of [...] Read more.
A multidisciplinary investigation on Achillea moschata Wulfen (Asteraceae) is outlined herein. This work, part of the European Interreg Italy–Switzerland B-ICE project, originated from an ethnobotanical survey performed in Chiesa in Valmalenco (Sondrio, Lombardy, Northern Italy) in 2019–2021 which highlighted this species’ relevance of use in folk medicine to treat gastrointestinal diseases. In addition, this contribution included analyses of the: (a) phytochemical profile of the aqueous and methanolic extracts of the dried flower heads using LC-MS/MS; (b) morpho-anatomy and histochemistry of the vegetative and reproductive organs through Light, Fluorescence, and Scanning Electron Microscopy; (c) biological activity of the aqueous extract concerning the antioxidant and anti-inflammatory potential through cell-based in vitro models. A total of 31 compounds (5 phenolic acids, 13 flavonols, and 13 flavones) were detected, 28 of which included in both extracts. Covering and secreting trichomes were observed: the biseriate 10-celled glandular trichomes prevailing on the inflorescences represented the main sites of synthesis of the polyphenols and flavonoids detected in the extracts, along with volatile terpenoids. Finally, significant antioxidant and anti-inflammatory activities of the aqueous extract were documented, even at very low concentrations; for the first time, the in vitro tests allowed us to formulate hypotheses about the mechanism of action. This work brings an element of novelty due to the faithful reproduction of the traditional aqueous preparation and the combination of phytochemical and micromorphological research approaches. Full article
(This article belongs to the Special Issue Biological Activities of Traditional Medicinal Plants)
Show Figures

Graphical abstract

17 pages, 3495 KB  
Article
Terpene Profiles Composition and Micromorphological Analysis on Two Wild Populations of Helichrysum spp. from the Tuscan Archipelago (Central Italy)
by Lorenzo Marini, Enrico Palchetti, Lorenzo Brilli, Gelsomina Fico, Claudia Giuliani, Marco Michelozzi, Gabriele Cencetti, Bruno Foggi and Piero Bruschi
Plants 2022, 11(13), 1719; https://doi.org/10.3390/plants11131719 - 29 Jun 2022
Cited by 5 | Viewed by 2516
Abstract
Two wild populations of Helichrysum (Mill.) located at Elba Island (Tuscan Archipelago, Central Italy) were morphologically and phytochemically analyzed to taxonomically identify H. litoreum (population A) and H. italicum subsp. italicum (population B). Micromorphological and histochemical analyses were performed on the indumentum using [...] Read more.
Two wild populations of Helichrysum (Mill.) located at Elba Island (Tuscan Archipelago, Central Italy) were morphologically and phytochemically analyzed to taxonomically identify H. litoreum (population A) and H. italicum subsp. italicum (population B). Micromorphological and histochemical analyses were performed on the indumentum using Scanning Electron Microscope (SEM) and Light Microscope (LM). Morphometric analyses on vegetative and reproductive traits were also conducted. Finally, a chemotaxonomic analysis was carried out on the terpene profile of flowers, leaves and bark tissues using gas chromatography (GC-MS). Results suggested that morphological discriminant traits were mainly in leaves and cypselae glandular tissues. Phytochemical analysis indicated that a high relative content of α-pinene and β-caryophyllene were the main markers for population A, while a high relative content of neryl-acetate, α-curcumene, isoitalicene and italicene, especially in the terpene profile of bark tissue, were the main compounds for discriminating population B. The analysis suggested that the wild population A could be mainly ascribed to H. litoreum, whilst population B is defined by H. italicum. Full article
(This article belongs to the Special Issue Morphological Features and Phytochemical Properties of Herbs)
Show Figures

Figure 1

20 pages, 3393 KB  
Article
Phylogeny and Taxonomic Synopsis of the Genus Bougainvillea (Nyctaginaceae)
by Mary Ann C. Bautista, Yan Zheng, David E. Boufford, Zhangli Hu, Yunfei Deng and Tao Chen
Plants 2022, 11(13), 1700; https://doi.org/10.3390/plants11131700 - 27 Jun 2022
Cited by 8 | Viewed by 8527
Abstract
Bougainvillea Comm. ex Juss. is one of the renowned genera in the Nyctaginaceae, but despite its recognized horticultural value, the taxonomy and phylogeny of the genus is not well-studied. Phylogenetic reconstructions based on plastid genomes showed that B. pachyphylla and B. peruviana are [...] Read more.
Bougainvillea Comm. ex Juss. is one of the renowned genera in the Nyctaginaceae, but despite its recognized horticultural value, the taxonomy and phylogeny of the genus is not well-studied. Phylogenetic reconstructions based on plastid genomes showed that B. pachyphylla and B. peruviana are basal taxa, while B. spinosa is sister to two distinct clades: the predominantly cultivated Bougainvillea clade (B. spectabilis, B. glabra, B. arborea, B. cultivar, B. praecox) and the clade containing wild species of Bougainvillea (B. berberidifolia, B. campanulata, B. infesta, B. modesta, B. luteoalba, B. stipitata, and B. stipitata var. grisebachiana). Early divergence of B. peruviana, B. pachyphylla and B. spinosa is highly supported, thus the previously proposed division of Bougainvillea into two subgenera (Bougainvillea and Tricycla) was not reflected in this study. Morphological analysis also revealed that leaf arrangement, size, and indumentum together with the perianth tube and anthocarp shape and indumentum are important characteristics in differentiating the species of Bougainvillea. In the present study, 11 species and one variety are recognized in Bougainvillea. Six names are newly reduced to synonymy, and lectotypes are designated for 27 names. In addition, a revised identification key and illustrations of the distinguishing parts are also provided in the paper. Full article
(This article belongs to the Special Issue New Systematics)
Show Figures

Figure 1

11 pages, 1103 KB  
Article
Carotenoid Profiling of Yellow-Flesh Peach Fruit
by Bintao Zhao, Meng Sun, Jiyao Li, Ziwen Su, Zhixiang Cai, Zhijun Shen, Ruijuan Ma, Juan Yan and Mingliang Yu
Foods 2022, 11(12), 1669; https://doi.org/10.3390/foods11121669 - 7 Jun 2022
Cited by 21 | Viewed by 4462
Abstract
In this study, the carotenoid profiles and content in 132 cultivars of yellow-flesh peach having different fruit developmental periods (short, middle, and long), fruit surface indumenta (glabrous and pubescent skin), and flesh colors (yellow, golden, and orange) were investigated. We simultaneously analyzed and [...] Read more.
In this study, the carotenoid profiles and content in 132 cultivars of yellow-flesh peach having different fruit developmental periods (short, middle, and long), fruit surface indumenta (glabrous and pubescent skin), and flesh colors (yellow, golden, and orange) were investigated. We simultaneously analyzed and compared the levels of five carotenoids (lutein, zeaxanthin, β-cryptoxanthin, α-carotene, and β-carotene) through high-performance liquid chromatography. Large differences in carotenoid content among germplasms were observed, with coefficients of variation ranging from 21.24% to 67.78%. The carotenoid content, from high to low, was as follows: β-carotene > zeaxanthin > α-carotene > β-cryptoxanthin > lutein. We screened several varieties with high carotenoid content, including zeaxanthin in ‘Ruiguang2’, β-cryptoxanthin in ‘NJN76’ and ‘TX4F244C’, and β-carotene and total carotenoids in ‘Jintong7’, ‘77-26-7’, and ‘77-20-5’. A longer fruit developmental period was associated with greater β-carotene accumulation but lowered the zeaxanthin and β-cryptoxanthin accumulation. The zeaxanthin, β-carotene, and total carotenoid concentrations significantly increased as the flesh color deepened, but the lutein and α-carotene levels remained similar among the three flesh colors. The classification index of the indumenta significantly affected the β-carotene and total carotenoid content (p < 0.05) and was higher in pubescent than glabrous skin. Full article
(This article belongs to the Section Plant Foods)
Show Figures

Figure 1

32 pages, 4928 KB  
Article
A Comprehensive Phytochemical Analysis of Terpenes, Polyphenols and Cannabinoids, and Micromorphological Characterization of 9 Commercial Varieties of Cannabis sativa L.
by Eugenia Mazzara, Jacopo Torresi, Gelsomina Fico, Alessio Papini, Nicola Kulbaka, Stefano Dall’Acqua, Stefania Sut, Stefania Garzoli, Ahmed M. Mustafa, Loredana Cappellacci, Dennis Fiorini, Filippo Maggi, Claudia Giuliani and Riccardo Petrelli
Plants 2022, 11(7), 891; https://doi.org/10.3390/plants11070891 - 27 Mar 2022
Cited by 38 | Viewed by 9731
Abstract
New hemp (Cannabis sativa L.) strains developed by crossbreeding selected varieties represent a novel research topic worthy of attention and investigation. This study focused on the phytochemical characterization of nine hemp commercial cultivars. Hydrodistillation was performed in order to collect the essential [...] Read more.
New hemp (Cannabis sativa L.) strains developed by crossbreeding selected varieties represent a novel research topic worthy of attention and investigation. This study focused on the phytochemical characterization of nine hemp commercial cultivars. Hydrodistillation was performed in order to collect the essential oils (EO), and also the residual water and deterpenated biomass. The volatile fraction was analyzed by GC-FID, GC-MS, and SPME-GC-MS, revealing three main chemotypes. The polyphenolic profile was studied in the residual water and deterpenated biomass by spectrophotometric assays, and HPLC-DAD-MSn and 1H-NMR analyses. The latter were employed for quali–quantitative determination of cannabinoids in the deterpenated material in comparison with the one not subjected to hydrodistillation. In addition, the glandular and non-glandular indumentum of the nine commercial varieties was studied by means of light microscopy and scanning electron microscopy in the attempt to find a possible correlation with the phytochemical and morphological traits. The EO and residual water were found to be rich in monoterpene and sesquiterpene hydrocarbons, and flavonol glycosides, respectively, while the deterpenated material was found to be a source of neutral cannabinoids. The micromorphological survey allowed us to partly associate the phytochemistry of these varieties with the hair morphotypes. This research sheds light on the valorization of different products from the hydrodistillation of hemp varieties, namely, essential oil, residual water, and deterpenated biomass, which proved to be worthy of exploitation in industrial and health applications. Full article
(This article belongs to the Special Issue 10th Anniversary of Plants—Recent Advances and Perspectives)
Show Figures

Figure 1

8 pages, 1851 KB  
Proceeding Paper
Comparative Taxonomic Study of Balanites aegyptiaca (L.) Delile (Zygophyllaceae)
by Fatma A. Hamada, Ahmed El-Banhawy, Faten Y. Ellmouni, Widad Al-Juhani, Rabab R. Makharita and Iman H. Nour
Biol. Life Sci. Forum 2022, 11(1), 72; https://doi.org/10.3390/IECPS2021-12060 - 10 Dec 2021
Cited by 2 | Viewed by 2468
Abstract
Balanites aegyptiaca or Desert Date (Zygophyllaceae) is widely distributed in arid and semi-arid regions in Africa and South Asia. The current study aims to identify the infraspecific variation between B. aegyptiaca native to Egypt and Saudi Arabia. Detailed macro- and micromorphological analyses of [...] Read more.
Balanites aegyptiaca or Desert Date (Zygophyllaceae) is widely distributed in arid and semi-arid regions in Africa and South Asia. The current study aims to identify the infraspecific variation between B. aegyptiaca native to Egypt and Saudi Arabia. Detailed macro- and micromorphological analyses of leaflets, petioles, stems, spines, and fruits were performed using a light and Scanning Electron Microscope (SEM). Statistical analysis was performed by using the relevant R- software packages. Leaflet shape and apex, leaflet length/width ratio, leaflet indumentum density, and the petiole length were recorded. Based on these traits, the present study suggests the existence of one variety, “B. aegyptiaca var. aegyptiaca” in Makkah, Saudi Arabia. At the same time, two varieties were recorded in Egypt “B. aegyptiaca var. aegyptiaca and B. aegyptiaca var. tomentosa”. Full article
Show Figures

Figure 1

15 pages, 2497 KB  
Article
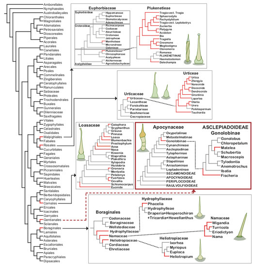
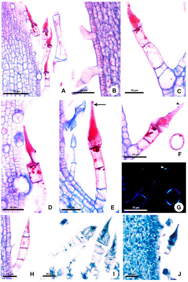
Stinging Trichomes in Apocynaceae and Their Evolution in Angiosperms
by Maria Camila Medina, Mariane S. Sousa-Baena, Natalie do Valle Capelli, Raquel Koch and Diego Demarco
Plants 2021, 10(11), 2324; https://doi.org/10.3390/plants10112324 - 28 Oct 2021
Cited by 8 | Viewed by 4845
Abstract
Stinging trichomes are rare in plants, occurring only in angiosperms, where they are reported for a few genera belonging to six families. Although there is no report of stinging trichomes in Apocynaceae, previous fieldwork collections of Fischeria and Matelea caused us a mild [...] Read more.
Stinging trichomes are rare in plants, occurring only in angiosperms, where they are reported for a few genera belonging to six families. Although there is no report of stinging trichomes in Apocynaceae, previous fieldwork collections of Fischeria and Matelea caused us a mild allergic reaction on the skin when we contacted the dense indumentum of the plants. This fact associated with the well-known presence of glandular trichomes with acute apex in both genera raised suspicions that stinging trichomes could be present in the family. Hence, this study aimed to investigate the likely occurrence of stinging trichomes in Fischeria and Matelea. We analyzed vegetative shoots and leaves of Fischeria stellata and Matelea denticulata through the usual procedures of light and scanning electron microscopy. We also performed several histochemical tests to investigate the chemical composition of trichome secretion. We detected that glandular trichomes occur throughout the surface of the leaf and stem. They are multicellular, uniseriate with an apical secretory cell, which has a dilated base and a needle-shaped apex. The secretion is compressed into the acuminate portion of the apical cell by a large vacuole, and crystals are deposited in the cell wall in a subapical position, providing a preferential site of rupture. The secretion, composed of amino acids and/or proteins, is released under mechanical action, causing skin irritation. Based on our detailed morphological and anatomical analyses, and in the functional aspects observed, we concluded that the glandular trichomes in Fischeria and Matelea can indeed be classified as stinging. Thus, Apocynaceae is the seventh family for which this type of trichome has been reported. We also compiled information on stinging trichomes in all families of angiosperms. Their phylogenetic distribution indicates that they have evolved at least 12 times during angiosperm evolution and may represent an evolutionary convergence of plant defense against herbivory. Full article
Show Figures

Figure 1

11 pages, 6498 KB  
Article
The Micromorphology and Histochemistry of Foliar Mixed Indumentum of Leucas lavandulaefolia (Lamiaceae)
by Yougasphree Naidoo, Thobekile Dladla, Yaser Hassan Dewir, Serisha Gangaram, Clarissa Marcelle Naidoo and Hail Z. Rihan
Plants 2021, 10(9), 1767; https://doi.org/10.3390/plants10091767 - 25 Aug 2021
Cited by 9 | Viewed by 3536
Abstract
Leucas lavandulaefolia Sm. (Lamiaceae) is an important medicinal plant with a broad spectrum of pharmacological activities. This study aimed at characterizing the morphology, distribution, and chemical composition of the secretions of trichomes at different developmental stages on the leaves of L. lavandulaefolia, [...] Read more.
Leucas lavandulaefolia Sm. (Lamiaceae) is an important medicinal plant with a broad spectrum of pharmacological activities. This study aimed at characterizing the morphology, distribution, and chemical composition of the secretions of trichomes at different developmental stages on the leaves of L. lavandulaefolia, using light and electron microscopy. Morphological observations revealed the presence of bicellular non-glandular, glandular peltate, and capitate trichomes on both adaxial and abaxial leaf surfaces. The density of both non-glandular and glandular trichomes decreased with the progression of leaf development. Heads of peltate and short-stalked capitate trichomes were between 20.78–42.80 µm and 14.98–18.93 µm at different developmental stages. Furthermore, long-stalked capitate trichomes were rare and infrequent. Leaf sections revealed the presence of important secondary metabolites in glandular trichomes, i.e., terpenoids. This study represents the first report on the morphology and histochemistry of trichomes of L. lavandulaefolia; therefore, there is a great scope for further research in this field. Full article
(This article belongs to the Special Issue Plant Secretory Structures)
Show Figures

Figure 1

Back to TopTop