Stinging Trichomes in Apocynaceae and Their Evolution in Angiosperms
Abstract
1. Introduction
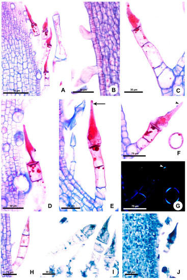
2. Results
Stinging Trichomes
3. Discussion
3.1. Structure
3.2. Function
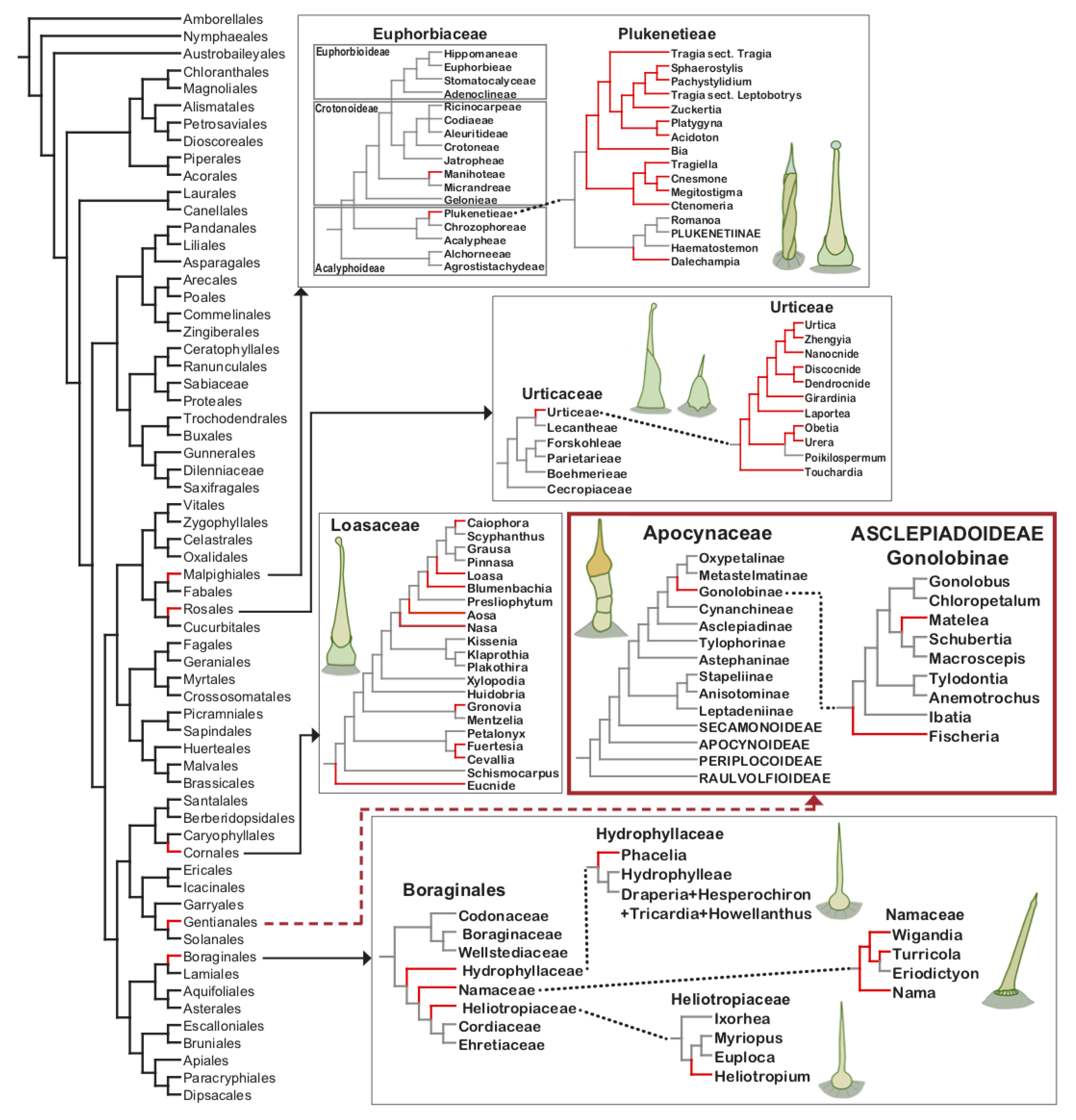
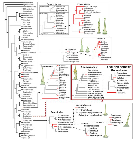
3.3. Occurrence and Evolution of Stinging Trichomes
3.3.1. Rosales
3.3.2. Malpighiales
3.3.3. Boraginales
| Family | Subfamily | Tribe | Genus | References |
|---|---|---|---|---|
| Apocynaceae | Asclepiadoideae | Asclepiadeae | Fischeria | this study |
| Matelea | ||||
| Namaceae | - | - | Nama | [54,55] |
| Turriculia | [35,36] | |||
| Wigandia | [5,28,54,56] | |||
| Hydrophyllaceae | - | - | Phacelia | [22,35,54,57] |
| Heliotropiacae | - | - | Heliotropium | [58] |
| Euphorbiaceae | Acalyphoideae | Plukenetieae | Acidoton | [6,42] |
| Bia | [42] | |||
| Cnesmone | [5,6,33] | |||
| Ctenomeria | [42] | |||
| Dalechampia | [5,6,59] | |||
| Megistostigma | [42] | |||
| Pachystylidium | [5,31] | |||
| Platygyna | [5,42] | |||
| Sphaerostylis | [5,31,60] | |||
| Tragia | [5,19,31,32,59,61] | |||
| Tragiella | [5] | |||
| Zuckertia | [42] | |||
| Crotonoideae | Manihoteae | Cnidoscolus | [5,62,63,64,65] | |
| Loasaceae | Gronovioideae | - | Cevallia | [66] |
| Fuertesia | [67] | |||
| Gronovia | [66] | |||
| Mentzelioideae | - | Eucnide | [68] | |
| Loasoideae | Loaseae | Aosa | [21,23] | |
| Blumenbachia | [5,21,69] | |||
| Caiophora | [21,22,69,70] | |||
| Loasa | [21,22,69] | |||
| Nasa | [21,23] | |||
| Urticaceae | - | Urticeae | Dendrocnide | [38,50] |
| Discocnide | [50] | |||
| Girardinia | [5,50] | |||
| Gyrotaenia | [5] | |||
| Hesperocnide | [5,50] | |||
| Laportea | [5,50] | |||
| Nanocnide | [5,50] | |||
| Obetia | [5,50] | |||
| Urera | [5,50] | |||
| Urtica | [5,22,71] | |||
| Zhengyia | [50] |
3.3.4. Cornales
3.3.5. Gentianales
4. Materials and Methods
5. Conclusions
Author Contributions
Funding
Acknowledgments
Conflicts of Interest
References
- Fahn, A. Secretory Tissues in Plants; Academic Press: London, UK, 1979. [Google Scholar]
- Fahn, A. Secretory tissues and factors influencing their development. Phyton 1988, 28, 13–26. [Google Scholar]
- Levin, D.A. The role of trichomes in plant defense. Q. Rev. Biol. 1973, 48, 3–15. [Google Scholar] [CrossRef]
- Macfarlane, W.V. The stinging properties of Laportea. Econ. Bot. 1963, 17, 303–311. [Google Scholar] [CrossRef]
- Thurston, E.L.; Lersten, N. The morphology and toxicology of plant stinging hairs. Bot. Rev. 1969, 35, 393–412. [Google Scholar] [CrossRef]
- Thurston, E.L. An anatomical and Fine Structure Study of Stinging Hairs in Some Members of the Urticaceae, Euphorbiaceae and Loasaceae. Ph.D. Thesis, Iowa State University, Ames, IA, USA, 1969. [Google Scholar]
- APG. An update of the Angiosperm Phylogeny Group classification for the orders and families of flowering plants: APG IV. Bot. J. Linn. Soc. 2016, 181, 1–20. [Google Scholar] [CrossRef]
- Solereder, H. Systematic Anatomy of the Dicotyledons, 2nd ed.; Clarendon Press: Oxford, UK, 1908. [Google Scholar]
- Woodson, R.E. The North American Asclepiadaceae. I. Perspective of the genera. Ann. Mo. Bot. Gard. 1941, 28, 193–244. [Google Scholar] [CrossRef]
- Metcalfe, C.R.; Chalk, L. Anatomy of Dicotyledons; Clarendon Press: Oxford, UK, 1950. [Google Scholar]
- Stevens, W.D. Notes on the genera Matelea (Apocynaceae s.l.). Phytologia 1975, 32, 387–406. [Google Scholar]
- Murphy, H. A revision of the genus Fischeria (Asclepiadaceae). Syst. Bot. 1986, 11, 229–241. [Google Scholar] [CrossRef]
- Morillo, G. Matelea gracieae Morillo, a new species from French Guiana, and Cynanchum gortsianum Morillo, a new record for Suriname. Brittonia 1998, 50, 296–300. [Google Scholar] [CrossRef]
- Stevens, W.D. A synopsis of Matelea sub. Dictyanthus (Apocynaceae: Asclepiadoideae). Ann. Mo. Bot. Gard. 1988, 75, 1533–1564. [Google Scholar] [CrossRef]
- Morillo, G. Aportes al conocimiento de las Gonolobinae (Apocynaceae-Asclepiadoideae). Pittieria 2012, 36, 13–57. [Google Scholar]
- Morillo, G. Aportes al conocimiento de las Gonolobinae II (Apocynaceae, Asclepiadoideae). Pittieria 2013, 37, 115–154. [Google Scholar]
- Morillo, G.; Keller, H.A. Un nuevo género y dos nuevas combinaciones en las Gonolobinae (Apocynaceae: Asclepiadoideae). Bonplandia 2016, 25, 129–143. [Google Scholar] [CrossRef]
- Thurston, E.L. Morphology, fine structure and ontogeny of the stinging emergence of Urtica dioica. Am. J. Bot. 1974, 61, 809–817. [Google Scholar] [CrossRef]
- Thurston, E.L. Morphology, fine structure and ontogeny of the stinging emergence of Tragia ramosa and T. saxicola (Euphorbiaceae). Am. J. Bot. 1976, 63, 710–718. [Google Scholar] [CrossRef]
- Barber, D.A.; Shone, M.G.T. The absorption of silica from aqueous solutions by plants. J. Exp. Bot. 1966, 17, 569–578. [Google Scholar] [CrossRef]
- Ensikat, H.J.; Mustafa, A.; Weigend, M. Complex patterns of multiple biomineralization in single-celled plant trichomes of the Loasaceae. Am. J. Bot. 2017, 104, 195–206. [Google Scholar] [CrossRef]
- Weigend, M.; Mustafa, A.; Ensikat, H.J. Calcium phosphate in plant trichomes: The overlooked biomineral. Planta 2018, 247, 277–285. [Google Scholar] [CrossRef]
- Mustafa, A.; Ensikat, H.J.; Weigend, M. Ontogeny and the process of biomineralization in the trichomes of Loasaceae. Am. J. Bot. 2017, 104, 367–378. [Google Scholar] [CrossRef]
- Mustafa, A.; Ensikat, H.J.; Weigend, M. Mineralized trichomes in Boraginales: Complex microscale heterogeneity and simple phylogenetic patterns. Ann. Bot. 2018, 121, 741–751. [Google Scholar] [CrossRef]
- Corsi, G. Urtica membranacea pearl glands. II-Some aspects of nuclear metabolism. Phyton 1994, 34, 95–102. [Google Scholar]
- Thurston, R.; Smith, W.T.; Cooper, B.P. Alkaloid secretion by trichomes of Nicotiana species and resistance to aphids. Entomol. Exp. Appl. 1966, 9, 428–432. [Google Scholar] [CrossRef]
- Thurston, R. Toxicity of trichome exudates of Nicotiana and Petunia species to tobacco hornworm larvae. J. Econ. Entomol. 1970, 63, 272–274. [Google Scholar] [CrossRef]
- Pérez-Estrada, L.B.; Cano-Santana, Z.; Oyama, K. Variation in leaf trichomes of Wigandia urens: Environmental factors and physiological consequences. Tree Physiol. 2000, 20, 629–632. [Google Scholar] [CrossRef] [PubMed]
- Oliveira, D.M.; Pimentel, L.A.; Araújo, J.A.S.; Rosane, M.T.; Dantas, A.F.M.; Riet-Correa, F. Intoxicação por Cnidoscolus phyllacanthus (Euphorbiaceae) em caprinos. Pesquisa Veterinaria Brasileira 2008, 28, 36–42. [Google Scholar] [CrossRef][Green Version]
- Noguera-Savelli, E.; Jáuregui, D.; Ruiz-Zapata, T. Caracterización del indumento de nueve especies de Loasaceae de Venezuela. Rev. Mex. Biodivers. 2009, 80, 751–762. [Google Scholar] [CrossRef]
- Fu, H.Y.; Chen, S.J.; Chen, R.F.; Kuo-Huang, L.L.; Huang, R.N. Why do nettles sting? About stinging hairs looking simple but acting complex. Funct. Plant Sci. Biotecnol. 2007, 1, 46–55. [Google Scholar]
- Forster, P.I. A taxonomic revision of Tragia (Euphorbiaceae) in Australia. Aust. Syst. Bot. 1994, 7, 377–383. [Google Scholar] [CrossRef]
- Collier, H.O.; Chesher, G.B. Identification of 5-hydroxytryptamine in the sting of the nettle (Urtica dioica). Br. J. Pharmacol. Chemother. 1956, 11, 186–189. [Google Scholar] [CrossRef]
- Lookadoo, S.E.; Pollard, A.J. Chemical contents of stinging trichomes of Cnidoscolus texanus. J. Chem. Ecol. 1991, 17, 1909–1916. [Google Scholar] [CrossRef]
- Reynolds, G.W.; Proksch, P.; Rodriguez, E. Prenylated phenolics that cause contact dermatitis from glandular trichomes of Turricula parryi. Planta Med. 1985, 51, 494–498. [Google Scholar] [CrossRef]
- Reynolds, G.W.; Epstein, W.L.; Rodriguez, E. Unusual contact allergens from plants in the family Hydrophyllaceae. Contact Dermat. 1986, 14, 39–44. [Google Scholar] [CrossRef] [PubMed]
- Reynolds, G.W.; Rodriguez, E. Prenylated hydroquinones: Contact allergens from trichomes of Phacelia minor and P. parryi. Phytochemistry 1981, 20, 1365–1366. [Google Scholar] [CrossRef]
- Gilding, E.K.; Jami, S.; Deuis, J.R.; Israel, M.R.; Harvey, P.J.; Poth, A.G.; Rehm, F.B.H.; Stow, J.L.; Robinson, S.D.; Yap, K.; et al. Neurotoxic peptides from the venom of the giant Australian stinging tree. Sci. Adv. 2020, 6, eabb8828. [Google Scholar] [CrossRef]
- Huang, X.; Deng, T.; Moore, M.J.; Wang, H.; Li, Z.; Lin, N.; Yusupov, Z.; Tojibaev, K.S.; Wang, Y.; Sun, H. Tropical Asian origin, boreotropical migration and long-distance dispersal in nettles (Urticeae, Urticaceae). Mol. Phylogenet. Evol. 2019, 137, 190–199. [Google Scholar] [CrossRef] [PubMed]
- Wu, Z.Y.; Monro, A.K.; Milne, R.I.; Wang, H.; Yi, T.S.; Liu, J.; Li, D.Z. Molecular phylogeny of the nettle family (Urticaceae) inferred from multiple loci of three genomes and extensive generic sampling. Mol. Phylogenet. Evol. 2013, 69, 814–827. [Google Scholar] [CrossRef]
- Wurdack, K.J.; Hoffmann, P. Molecular phylogenetic analysis of uniovulate Euphorbiaceae (Euphorbiaceae sensu stricto) using plastid rbcL and trnL-F DNA sequences. Am. J. Bot. 2005, 92, 1397–1420. [Google Scholar] [CrossRef]
- Cardinal-McTeague, W.M.; Gillespie, L.J. Molecular phylogeny and pollen evolution of Euphorbiaceae tribe Plukenetieae. Syst. Bot. 2016, 41, 329–347. [Google Scholar] [CrossRef]
- Castillo, R.A.; Luebert, F.; Henning, T.; Weigend, M. Major lineages of Loasaceae subfam. Loasoideae diversified during the Andean uplift. Mol. Phylogenet. Evol. 2019, 141, 106616. [Google Scholar] [CrossRef]
- Hufford, L.; McMahon, M.M.; O’Quinn, R.; Poston, M.E. A Phylogenetic analysis of Loasaceae subfamily Loasoideae based on plastid DNA sequences. Int. J. Plant Sci. 2005, 166, 289–300. [Google Scholar] [CrossRef][Green Version]
- Mangelsdorff, R.D.; Meve, U.; Liede-Schumann, S. Phylogeny and circumscription of Antillean Anemotrochus, gen. nov., and Tylodontia (Apocynaceae: Asclepiadoideae: Gonolobinae). Willdenowia 2016, 46, 443–474. [Google Scholar] [CrossRef]
- Nazar, N.; Clarkson, J.J.; Goyder, D.; Kaky, E.; Mahmood, T.; Chase, M.W. Phylogenetic relationships in Apocynaceae based on nuclear PHYA and plastid trnL-F sequences, with a focus on tribal relationships. Caryologia 2019, 72, 55–81. [Google Scholar]
- Hasenstab-Lehman, K.E. Phylogenetics of the Borage family: Delimiting Boraginales and assessing closest relatives. Aliso 2017, 35, 41–49. [Google Scholar] [CrossRef]
- Vasile, M.-A.; Jeiter, J.; Weigend, M.; Luebert, F. Phylogeny and historical biogeography of Hydrophyllaceae and Namaceae, with a special reference to Phacelia and Wigandia. Syst. Biodivers. 2020, 18, 757–770. [Google Scholar] [CrossRef]
- Hilger, H.H.; Diane, N. A systematic analysis of Heliotropiaceae (Boraginales) based on trnL and ITS1 sequence data. Botanische Jahrbücher fur Systematik 2003, 125, 19–52. [Google Scholar] [CrossRef]
- Kim, C.; Deng, T.; Chase, M.; Zhang, D.G.D.; Nie, Z.L.Z.; Sun, H. Generic phylogeny and character evolution in Urticeae (Urticaceae) inferred from nuclear and plastid DNA regions. Taxon 2015, 64, 65–78. [Google Scholar] [CrossRef]
- Jiarui, C.; Qi, L.; Friis, I.; Wilmot-Dear, C.M.; Monro, A.K. Urticaceae. In Flora of China; Wu, Z., Raven, P.H., Eds.; Science Press: Beijing, China, 2003; Volume 5, pp. 76–189. [Google Scholar]
- Radcliffe-Smith, A. Genera Euphorbiacearum; Royal Botanic Gardens, Kew: London, UK, 2001. [Google Scholar]
- Luebert, F.; Cecchi, L.; Frohlich, M.W.; Gottschling, M.; Guilliams, C.M.; Hasenstab-Lehman, K.E.; Hilger, H.H.; Miller, J.S.; Mittelbach, M.; Nazaire, M.; et al. Familial classification of the Boraginales. Taxon 2016, 65, 502–522. [Google Scholar] [CrossRef]
- Aregullin, M.; Rodriguez, E. Hydrophyllaceae. In Dermatologic Botany; Avalos, J., Maibach, H.I., Eds.; CRC Press: New York, NY, USA, 1999. [Google Scholar]
- Binder, B.F. Trichomes of Nama (Hydrophyllaceae) that produce insect-active compounds. Aliso 1995, 14, 35–39. [Google Scholar] [CrossRef][Green Version]
- Constance, L. Chromosome number and classification in Hydrophyllaceae. Brittonia 1963, 15, 273–285. [Google Scholar] [CrossRef]
- Walden, G.K.; Patterson, R. Nomenclatural kankedorts in Phacelia (Boraginaceae: Hydrophylloideae). Madroño 2011, 58, 267–272. [Google Scholar] [CrossRef]
- Alwahibi, M.; Bukhary, N. Anatomical study of four species of Heliotropium L. (Boraginaceae) from Saudi Arabia. Afr. J. Plant Sci. 2013, 7, 35–42. [Google Scholar] [CrossRef][Green Version]
- Inamdar, J.A.; Gangadhara, M. Studies on the trichomes of some Euphorbiaceae. Feddes Repertorium 1977, 88, 103–111. [Google Scholar] [CrossRef]
- Webster, G.L. Irritant plants in the spurge family (Euphorbiaceae). Clin. Dermatol. 1986, 4, 36–45. [Google Scholar] [CrossRef]
- Radcliffe-Smith, A. Notes on African Euphorbiaceae: XIII. Tragia, Tragiella &c. Kew Bull. 1983, 37, 683–691. [Google Scholar]
- McVaugh, R. The genus Cnidoscolus: Generic limits and intrageneric groups. Bull. Torrey Bot. Club 1944, 71, 457–474. [Google Scholar] [CrossRef]
- Pollard, A.J. Variation in Cnidoscolus texanus in relation to herbivory. Oecologia 1986, 70, 411–413. [Google Scholar] [CrossRef]
- Melo, A.L.; Sales, M.F. O gênero Cnidoscolus Pohl (Crotonoideae-Euphorbiaceae) no Estado de Pernambuco, Brasil. Acta Bot. Bras. 2008, 22, 806–827. [Google Scholar] [CrossRef]
- Maya-Lastra, C.A.; Steinmann, V.W. Evolution of the untouchables: Phylogenetics and classification of Cnidoscolus (Euphorbiaceae). Taxon 2019, 68, 692–713. [Google Scholar] [CrossRef]
- Kubitzki, K. Families and Genera of Vascular Plants. Flowering Plants. Dicotyledons: Celastrales, Oxalidales, Rosales, Cornales, Ericales, 6th ed.; Springer: Heidelberg, Germany, 2004. [Google Scholar]
- Evans, F.J.; Schmidt, R.J. Plants and plant products that induce contact dermatitis. J. Med. Plants Res. 1980, 38, 289–316. [Google Scholar] [CrossRef]
- Waterfall, U.T. A revision of Eucnide. Rhodora 1959, 61, 231–243. [Google Scholar]
- Ensikat, H.J.; Geisler, T.; Weigend, M. A first report of hydroxylated apatite as structural biomineral in Loasaceae-plants’ teeth against herbivores. Sci. Rep. 2016, 6, 26073. [Google Scholar] [CrossRef]
- Ackermann, M.; Weigend, M. Notes on the genus Caiophora (Loasoideae, Loasaceae) in Chile and neighbouring countries. Darwiniana 2007, 45, 45–67. [Google Scholar]
- Gangadhara, M.; Inamdar, J.A. Trichomes and stomata, and their taxonomic significance in the Urticales. Plant Syst. Evol. 1977, 127, 121–137. [Google Scholar] [CrossRef]
- Walden, G.K.; Garrison, L.M.; Spicer, G.S.; Cipriano, F.W.; Patterson, R. Phylogenies and chromosome evolution of Phacelia (Boraginaceae: Hydrophylloideae) inferred from nuclear ribosomal and chloroplast sequence data. Madroño 2014, 61, 16–47. [Google Scholar] [CrossRef]
- Hofmann, M.; Walden, G.K.; Hilger, H.H.; Weigend, M. Hydrophyllaceae. In Flowering Plants. Eudicots; Kadereit, J.W., Bittrich, V., Eds.; Springer: Cham, Switzerland, 2016; Volume 14, pp. 221–238. [Google Scholar]
- Tölke, E.; Carmello-Gerreiro, S.M.; Miranda de Melo, J.I. Leaf anatomy of six species of Heliotropiaceae Schrad. from the Brazilian semi-arid region. Biotemas 2015, 28, 1–13. [Google Scholar] [CrossRef]
- Hufford, L.; McMahon, M.M.; Sherwood, A.M.; Reeves, G.; Chase, M.W. The major clades of Loasaceae: Phylogenetic analysis using the plastid matK and trnL-trnF regions. Am. J. Bot. 2003, 90, 1215–1228. [Google Scholar] [CrossRef] [PubMed]
- Moddy, M.L.; Hufford, L.; Soltis, D.E.; Soltis, P.S. Phylogenetic relationships of Loasaceae subfamily Gronovioideae inferred from matK and ITS sequence data. Am. J. Bot. 2001, 88, 326–336. [Google Scholar] [CrossRef]
- Endress, M.E.; Liede-Schumann, S.; Meve, U. An updated classification for Apocynaceae. Phytotaxa 2014, 159, 175–194. [Google Scholar] [CrossRef]
- Liede, S. Subtribes and genera of the tribe Asclepiadeae (Apocynaceae, Asclepiadoideae). A synopsis. Taxon 1999, 46, 233–247. [Google Scholar] [CrossRef]
- Liede, S.; Kunze, H. A descriptive system for corona analysis in Asclepiadaceae and Periplocaceae. Plant Syst. Evol. 1993, 185, 275–284. [Google Scholar] [CrossRef]
- Johansen, D.A. Plant Microtechnique; McGraw-Hill: New York, NY, USA, 1940. [Google Scholar]
- Lillie, R.D. Histopathologic Technic and Practical Histochemistry, 3rd ed.; McGraw-Hill: New York, NY, USA, 1965. [Google Scholar]
- Gerlach, D. Botanische Mikrotechnik: Eine Einführung, 3rd ed.; Georg Thieme: Stuttgart, Germany, 1984. [Google Scholar]
- Gregory, M.; Baas, P. A survey of mucilage cells in vegetative organs of the dicotyledons. Isr. J. Bot. 1989, 38, 125–174. [Google Scholar]
- Pizzolato, T.D. Staining of Tilia mucilages with Mayer’s tannic acid-ferric chloride. Bull. Torrey Bot. Club 1977, 104, 277–279. [Google Scholar] [CrossRef]
- McManus, J.F.A. Histological and histochemical uses of periodic acid. Stain. Technol. 1948, 23, 99–108. [Google Scholar] [CrossRef]
- Fisher, D.B. Protein staining of ribboned epon sections for light microscopy. Histochemie 1968, 16, 92–96. [Google Scholar] [CrossRef] [PubMed]
- Pearse, A.G.E. Histochemistry: Theoretical and Applied, 4th ed.; Churchill Livingstone: Edinburgh, UK, 1985. [Google Scholar]
- Cain, A.J. The use of Nile Blue in the examination of lipoids. J. Cell Sci. 1947, 88, 383–392. [Google Scholar]
- Ganter, P.; Jollés, G. Histochimie Normale et Pathologique; Gauthier-Villars: Paris, France, 1969; Volume 1. [Google Scholar]
- Ganter, P.; Jollés, G. Histochimie Normale et Pathologique; Gauthier-Villars: Paris, France, 1970; Volume 2. [Google Scholar]
- Demarco, D. Histochemical analysis of plant secretory structures. In Histochemistry of Single Molecules. Methods in Molecular Biology; Pellicciari, C., Biggiogera, M., Eds.; Humana Press: New York, NY, USA, 2017; Volume 1560, pp. 313–330. [Google Scholar]




| Histochemical Treatment | Detected Substance | Secretion | |
|---|---|---|---|
| Fs | Md | ||
| Ruthenium red | acidic mucilage | − | − |
| Tannic acid and ferric chloride | mucilage | − | − |
| PAS reaction | carbohydrates | − | − |
| Ferric chloride | phenolic compounds | − | − |
| Formalin-ferrous sulphate | phenolic compounds | − | − |
| Aniline blue black | proteins | + (Figure 3I) | + (Figure 3J) |
| Sudan black B | lipids | − | − |
| Sudan IV | lipids | − | − |
| Nile blue | neutral and acidic lipids | − | − |
| Copper acetate and rubeanic acid | fatty acids | − | − |
Publisher’s Note: MDPI stays neutral with regard to jurisdictional claims in published maps and institutional affiliations. |
© 2021 by the authors. Licensee MDPI, Basel, Switzerland. This article is an open access article distributed under the terms and conditions of the Creative Commons Attribution (CC BY) license (https://creativecommons.org/licenses/by/4.0/).
Share and Cite
Medina, M.C.; Sousa-Baena, M.S.; Capelli, N.d.V.; Koch, R.; Demarco, D. Stinging Trichomes in Apocynaceae and Their Evolution in Angiosperms. Plants 2021, 10, 2324. https://doi.org/10.3390/plants10112324
Medina MC, Sousa-Baena MS, Capelli NdV, Koch R, Demarco D. Stinging Trichomes in Apocynaceae and Their Evolution in Angiosperms. Plants. 2021; 10(11):2324. https://doi.org/10.3390/plants10112324
Chicago/Turabian StyleMedina, Maria Camila, Mariane S. Sousa-Baena, Natalie do Valle Capelli, Raquel Koch, and Diego Demarco. 2021. "Stinging Trichomes in Apocynaceae and Their Evolution in Angiosperms" Plants 10, no. 11: 2324. https://doi.org/10.3390/plants10112324
APA StyleMedina, M. C., Sousa-Baena, M. S., Capelli, N. d. V., Koch, R., & Demarco, D. (2021). Stinging Trichomes in Apocynaceae and Their Evolution in Angiosperms. Plants, 10(11), 2324. https://doi.org/10.3390/plants10112324

