Sign in to use this feature.

Years

Between: -

Subjects

remove_circle_outline
remove_circle_outline
remove_circle_outline
remove_circle_outline
remove_circle_outline
remove_circle_outline

Journals

Article Types

Countries / Regions

Search Results (19)

Search Parameters:
Keywords = improved frequency dead zone

Order results
Result details
Results per page
Select all
Export citation of selected articles as:
21 pages, 6004 KB  
Article
A Frequency Regulation Strategy for Thermostatically Controlled Loads Combining Differentiated Deadband and Dynamic Droop Coefficients
by Meng Liu, Song Gao, Na Li, Yudun Li and Yuntao Sun
Technologies 2025, 13(11), 510; https://doi.org/10.3390/technologies13110510 - 8 Nov 2025
Viewed by 398
Abstract
With a large number of traditional thermal power units being replaced by inverter-based resources, the system inertia and regulation capability have significantly decreased in certain countries, exposing a critical gap in traditional generation-side-dominated frequency regulation strategies. The decline in system inertia deteriorates frequency [...] Read more.
With a large number of traditional thermal power units being replaced by inverter-based resources, the system inertia and regulation capability have significantly decreased in certain countries, exposing a critical gap in traditional generation-side-dominated frequency regulation strategies. The decline in system inertia deteriorates frequency dynamics, creating a critical need for load-side regulation. To enhance frequency stability in low-inertia power systems, this paper proposes a frequency regulation strategy for thermostatically controlled loads (TCLs). The strategy incorporates a differential deadband that adjusts response thresholds based on frequency deviation, along with dynamic droop coefficients that self-adapt according to real-time TCL capacity. First, the operational principles of TCLs and the frequency response characteristics of thermal power units are analyzed to establish the foundation for load-side frequency regulation. Second, building upon the spatiotemporal distribution characteristics of system frequency, the nodal frequency under high renewable energy penetration is derived, and a differential dead zone setting method for TCLs is proposed. Then, a dynamic droop coefficient tuning method is developed to enable adaptive parameter adjustment according to the real-time regulation capacity of TCLs. Finally, these key elements are integrated within a hybrid control framework to formulate the complete TCL frequency regulation strategy. Simulation results demonstrate a 0.342% improvement in frequency nadir and 0.253% reduction in settling time compared to conventional methods, while ensuring reliable TCL operation. This work presents a validated solution for enhancing frequency stability in renewable-rich power systems, where the proposed framework with nodal frequency-based deadbands and adaptive droop coefficients demonstrates effective regulation capability under low-inertia conditions. Full article
(This article belongs to the Special Issue Next-Generation Distribution System Planning, Operation, and Control)
Show Figures

Figure 1

26 pages, 13044 KB  
Article
FSN-PID Algorithm for EMA Multi-Nonlinear System and Wind Tunnel Experiments Verification
by Hongqiao Yin, Jun Guan, Guilin Jiang, Yucheng Zheng, Wenjun Yi and Jia Jia
Aerospace 2025, 12(8), 715; https://doi.org/10.3390/aerospace12080715 - 11 Aug 2025
Viewed by 687
Abstract
In order to improve mathematical model accuracy of electromechanical actuator (EMA) and solve the problems of low-frequency response and large overshoot for nonlinear systems by using traditional proportional integral derivative (PID) algorithm, a fuzzy single neuron (FSN)-PID algorithm is proposed. Firstly, a complete [...] Read more.
In order to improve mathematical model accuracy of electromechanical actuator (EMA) and solve the problems of low-frequency response and large overshoot for nonlinear systems by using traditional proportional integral derivative (PID) algorithm, a fuzzy single neuron (FSN)-PID algorithm is proposed. Firstly, a complete multi-nonlinear dynamic model of EMA is constructed, which introduces internal friction and current limiter of brushless direct current motors (BLDCMs), dead zone backlash of gear trains, and LuGre friction between output shaft and fin. Secondly, a FSN-PID controller is introduced into the automatic position regulator (APR) of EMA control system, where the gain coefficient K of SN algorithm is adjusted by fuzzy control, and the stability of the controller is proved. In addition, simulations are conducted on the response effect of different fin positions under different algorithms for the analysis of the 6° fin position response; it can be concluded that the rise time with FSN-PID algorithm can be reduced by about 4.561% compared to PID, about 1.954% compared to fuzzy (F)-PID, about 0.875% compared to single neuron (SN)-PID, and about 0.380% compared to back propagation (BP)-PID. For the 4°-2 Hz sine position tracking analysis, it can be concluded that the minimum phase error of FSN-PID algorithm is about 0.4705 ms, which is about 74.44% smaller than PID, about 73.43% smaller than F-PID, about 17.24% smaller than SN-PID, and about 10.81% smaller than BP-PID. Finally, wind tunnel experiments investigate the actual high dynamic flight environment and verify the excellent position tracking ability of FSN-PID algorithm. Full article
(This article belongs to the Special Issue New Results in Wind Tunnel Testing)
Show Figures

Figure 1

23 pages, 8487 KB  
Article
An Artificial Intelligence Frequency Regulation Strategy for Renewable Energy Grids Based on Hybrid Energy Storage
by Qiang Zhang, Qi Jia, Tingqi Zhang, Hui Zeng, Chao Wang, Wansong Liu, Hanlin Li and Yihui Song
Energies 2025, 18(10), 2629; https://doi.org/10.3390/en18102629 - 20 May 2025
Cited by 1 | Viewed by 1111
Abstract
To address the frequency regulation requirements of hybrid energy storage (HES) in renewable-dominated power grids, this paper proposes an asymmetric droop control strategy based on an improved backpropagation (BP) neural network. First, a simulation model of HES (comprising supercapacitors for the power support [...] Read more.
To address the frequency regulation requirements of hybrid energy storage (HES) in renewable-dominated power grids, this paper proposes an asymmetric droop control strategy based on an improved backpropagation (BP) neural network. First, a simulation model of HES (comprising supercapacitors for the power support and batteries for the energy balance) participating in primary frequency regulation is established, with a stepwise frequency regulation dead zone designed to optimize multi-device coordination. Second, an enhanced Sigmoid activation function (with controllable parameters a, b, m, and n) is introduced to dynamically adjust the power regulation coefficients of energy storage units, achieving co-optimization of frequency stability and State of Charge (SOC). Simulation results demonstrate that under a step load disturbance (0.05 p.u.), the proposed strategy reduces the maximum frequency deviation by 79.47% compared to scenarios without energy storage (from 1.7587 × 10−3 to 0.0555 × 10−3) and outperforms fixed-droop strategies by 44.33%. During 6-min continuous random disturbances, the root mean square (RMS) of system frequency deviations decreases by 4.91% compared to conventional methods, while SOC fluctuations of supercapacitors and batteries are reduced by 49.28% and 45.49%, respectively. The parameterized asymmetric regulation mechanism significantly extends the lifespan of energy storage devices, offering a novel solution for real-time frequency control in high-renewable penetration grids. Full article
Show Figures

Figure 1

20 pages, 6765 KB  
Article
Effect of Precipitated Bubbles on the Behavior of Gas–Liquid Two-Phase Flow in Ruhrstahl Heraeus Refining
by Yihong Li, Zongyi Chen, Yan Tian, Dong Wang, Yibo He, Chengjian Hua, Zhifeng Ren and Pengju Zhang
Processes 2025, 13(5), 1484; https://doi.org/10.3390/pr13051484 - 12 May 2025
Cited by 2 | Viewed by 792
Abstract
In this study, through RH water model simulation experiments, the effects of precipitation bubbles on the two-phase flow pattern, liquid steel flow behavior, and flow characteristics in an RH reactor during the whole decarburization process were comparatively investigated and analyzed by using quasi-counts [...] Read more.
In this study, through RH water model simulation experiments, the effects of precipitation bubbles on the two-phase flow pattern, liquid steel flow behavior, and flow characteristics in an RH reactor during the whole decarburization process were comparatively investigated and analyzed by using quasi-counts that reflected the similarity of the precipitation bubble phenomenon. The experimental results show that an increase in precipitation bubbles is positively related to an increase in circulating flow rate, a reduction in mixing time, and an increase in gas content and negatively related to the residence time of liquid steel in the vacuum chamber. The two-phase flow pattern of the rising tube under the influence of precipitation bubbles includes bubble flow, slug flow, mixing flow, and churn flow. Under the influence of precipitation bubbles, the liquid surface spattering inside the vacuum chamber is reduced, the fluctuation amplitude is reduced, the efficiency of liquid steel processing is improved, it is not easy for cold steel to form, and the fluctuation frequency is increased, which is conducive to increasing the surface area of the vacuum chamber; the bubbles’ rising, aggregating, and crushing behavior increases the stirring effect inside the vacuum chamber, which is conducive to improving the decarburization and mass transfer rate. Under the influence of the precipitated bubbles, the concentration gradient between the ladle and the vacuum chamber is increased, which accelerates the mixing speed of the liquid steel in the ladle, and the volume of the dead zone is reduced by 50%. The lifting gas flow rate can be appropriately reduced in the plant. Full article
(This article belongs to the Special Issue Advanced Ladle Metallurgy and Secondary Refining)
Show Figures

Figure 1

31 pages, 10538 KB  
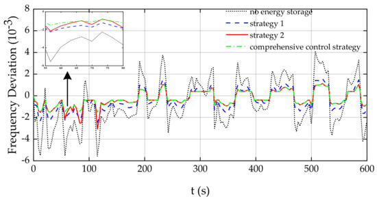
Article
Comprehensive Control Strategy for Hybrid Energy Storage System Participating in Grid Primary Frequency Regulation
by Haorui Jiang, Kuihua Han, Weiyu Bao and Yahui Li
Energies 2025, 18(10), 2423; https://doi.org/10.3390/en18102423 - 8 May 2025
Cited by 1 | Viewed by 1269
Abstract
The increasing integration of renewable energy sources has posed significant challenges to grid frequency stability. To maximize the advantages of energy storage in primary frequency regulation, this paper proposes a comprehensive control strategy for a hybrid energy storage system (HESS) based on supercapacitor [...] Read more.
The increasing integration of renewable energy sources has posed significant challenges to grid frequency stability. To maximize the advantages of energy storage in primary frequency regulation, this paper proposes a comprehensive control strategy for a hybrid energy storage system (HESS) based on supercapacitor battery. Firstly, considering the characteristics of the HESS and different control strategies, the battery responds to virtual droop control to reduce frequency deviation, while the supercapacitor responds to inertia control to suppress frequency drops and facilitate frequency recovery. Simultaneously, a reasonable dynamic dead zone is configured to prevent frequent actions of the battery and thermal unit while allowing flexible adjustments according to the load condition. Thirdly, an algebraic S-curve-based adaptive droop coefficient incorporating SOC is proposed, while the inertia coefficient additionally considers load type, enhancing adaptability. Furthermore, to better maintain the battery’s SOC, an improved adaptive recovery strategy within the battery dead zone is proposed, considering both SOC recovery requirements and system frequency deviation constraints. Finally, a simulation validation was conducted in MATLAB/Simulink. Compared to the conventional strategy, the proposed control strategy reduces the frequency drop rate by 17.43% under step disturbance. Under compound disturbances, the RMS of frequency deviation decreases by 13.34%, and the RMS of battery SOC decreases by 68.61%. The economic benefit of this strategy is 3.212 times that of the single energy storage scheme. The results indicate that the proposed strategy effectively alleviates sudden frequency disturbances, suppresses frequency fluctuations, and reduces battery output while maintaining the SOC of both the supercapacitor and the battery, thereby extending the battery lifespan and improving economic performance. Full article
(This article belongs to the Special Issue Trends and Challenges in Power System Stability and Control)
Show Figures

Figure 1

24 pages, 6854 KB  
Article
Unified Paradigm of Start-Up Strategy for Pumped Storage Hydropower Stations: Variable Universe Fuzzy PID Controller and Integrated Operation Optimization
by Baonan Liu, Mengyao Li, Yuan Yuan and Jie Liu
Energies 2024, 17(13), 3293; https://doi.org/10.3390/en17133293 - 4 Jul 2024
Cited by 3 | Viewed by 1486
Abstract
A pumped storage unit is a crucial guarantee in the pursuit of increased clean energy, especially in the progressively severe circumstances of low energy utilization and poor coordination of the integration of volatile renewable energy. However, due to their bidirectional operation design, pumped [...] Read more.
A pumped storage unit is a crucial guarantee in the pursuit of increased clean energy, especially in the progressively severe circumstances of low energy utilization and poor coordination of the integration of volatile renewable energy. However, due to their bidirectional operation design, pumped turbines possess an S-characteristic attribution, wherein the unsteady phenomena of unit vibration, pressure pulsation, and cavitation erosion happen during the start-up process and greatly impact the stable connection to the power grid. Therefore, a systematic study concentrating on an optimal unified paradigm of a start-up strategy for a pumped storage plant is conducted. Model construction, effective analysis, controller design, and collaborative optimization are sequentially expounded. Firstly, a refined start-up nonlinear model of a pumped storage plant with complex boundary conditions is constructed, wherein the delay time of frequency measurement, saturation, and dead zone features are comprehensively taken account. Furthermore, a variable universe fuzzy PID controller and its operation laws are proposed and specifically designed for the speed governing system of the pumped storage plant; the control quality and anti-disturbance performance are verified by a no-load frequency disturbance experiment. On this basis, taking speed overshoot for stationarity and speed rising time for rapidity, a novel open–close loop collaborative fuzzy control strategy is proposed with rotational speed feedback and a variable universe fuzzy PID control. The experiment results show that the proposed unified paradigm has better control performance in various performance indexes, and more balanced control quality and dynamic performance under various complex start-up conditions, which has great application value for ensuring the unit’s timely response to the power grid regulation task and improving the operating stability of the power system. Full article
Show Figures

Figure 1

20 pages, 8084 KB  
Article
Current-Prediction-Controlled Quasi-Z-Source Cascaded Multilevel Photovoltaic Inverter
by Shanshan Lei, Ningzhi Jin and Jiaxin Jiang
Electronics 2024, 13(10), 1824; https://doi.org/10.3390/electronics13101824 - 8 May 2024
Cited by 2 | Viewed by 1697
Abstract
To address problems that traditional two-stage inverters suffer such as high cost, low efficiency, and complex control, this study adopts a quasi-Z-source cascaded multilevel inverter. Firstly, the quasi-Z-source inverter utilizes a unique impedance network to achieve single-stage boost and inversion without requiring a [...] Read more.
To address problems that traditional two-stage inverters suffer such as high cost, low efficiency, and complex control, this study adopts a quasi-Z-source cascaded multilevel inverter. Firstly, the quasi-Z-source inverter utilizes a unique impedance network to achieve single-stage boost and inversion without requiring a dead zone setting. Additionally, its cascaded multilevel structure enables independent control of each power unit structure without capacitor voltage sharing problems. Secondly, this study proposes a current-predictive control strategy to reduce current harmonics on the grid side. Moreover, the feedback model of current and system state is established, and the fast control of grid-connected current is realized with the deadbeat control weighted by the predicted current deviation. And a grid-side inductance parameter identification is added to improve control accuracy. Also, an improved multi-carrier phase-shifted sinusoidal PWM method is adopted to address the issue of switching frequency doubling, which is caused by the shoot-through zero vector in quasi-Z-source inverters. Finally, the problems of switching frequency doubling and high harmonics on the grid side are solved by the improved deadbeat control strategy with an improved MPSPWM method. And a seven-level simulation model is built in MATLAB (2022b) to verify the correctness and superiority of the above theory. Full article
(This article belongs to the Special Issue Power Electronics in Renewable Systems)
Show Figures

Figure 1

26 pages, 8209 KB  
Article
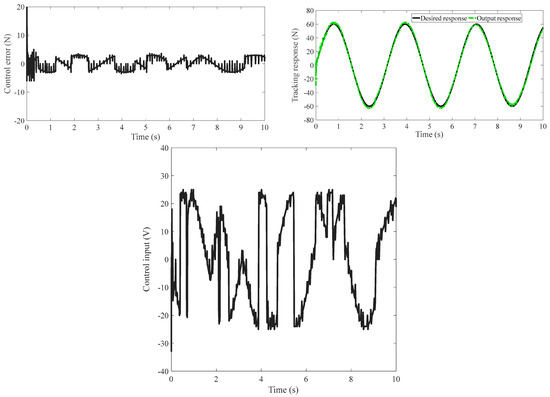
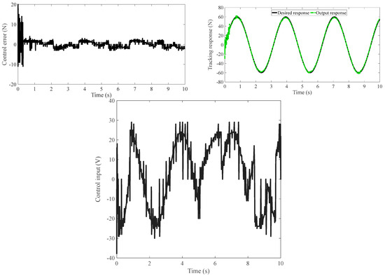
Adaptive Fuzzy Sliding Mode Control and Dynamic Modeling of Flap Wheel Polishing Force Control System
by Qi Hong, Tianyi Zhou and Junde Qi
Appl. Sci. 2024, 14(5), 2153; https://doi.org/10.3390/app14052153 - 4 Mar 2024
Cited by 1 | Viewed by 1427
Abstract
Polishing force is one of the key process parameters in the polishing process of blisk blades, and its control accuracy will affect the surface quality and processing accuracy of the workpiece. The contact mechanism between the polishing surface and flap wheel was analyzed, [...] Read more.
Polishing force is one of the key process parameters in the polishing process of blisk blades, and its control accuracy will affect the surface quality and processing accuracy of the workpiece. The contact mechanism between the polishing surface and flap wheel was analyzed, and the calculation model of the polishing force and nonlinear dynamic model of the polishing force control system was established. Considering the influence of friction characteristics, parameter perturbation, and nonlinear dead zone on the control accuracy of the polishing force system, an adaptive fuzzy sliding mode controller (AFSMC) was designed. AFSMC uses a fuzzy system to adaptively approximate the nonlinear function terms in the sliding mode control law, adopts an exponential approach law in the switching control part of the sliding mode control (SMC), and designs the adaptive law for adjustable parameters in the fuzzy system based on the Lyapunov Theorem. Simulation and experimental results show that the designed AFSMC has a fast dynamic response, strong anti-interference ability, and high control accuracy, and it can reduce SMC high-frequency chatter. Polishing experiments show that compared with traditional PID, AFSMC can improve the form and position accuracy of the blade by 42% and reduce the surface roughness by 50%. Full article
Show Figures

Figure 1

21 pages, 4119 KB  
Article
Optimization of a Virtual Synchronous Control Parameter for a Wind Turbine Generator Considering the Physical Constraint Boundary of Primary Frequency Regulation
by Junying Cao, Peng Sun, Zhaoyang Chen and Zhentao Qin
Appl. Sci. 2023, 13(9), 5569; https://doi.org/10.3390/app13095569 - 30 Apr 2023
Cited by 3 | Viewed by 2127
Abstract
The wind turbine generator participates in the primary frequency regulation of the power system by releasing kinetic energy from the rotor. It is necessary to ensure that the rotor speed and converter capacity are within the safe range during the frequency regulation process; [...] Read more.
The wind turbine generator participates in the primary frequency regulation of the power system by releasing kinetic energy from the rotor. It is necessary to ensure that the rotor speed and converter capacity are within the safe range during the frequency regulation process; otherwise, it will have serious negative effects on the frequency stability of the power system. As an important primary frequency regulation parameter, the dead zone affects the evaluation of the frequency regulation ability of WTG. Therefore, the influence of the dead zone should also be further considered. In order to evaluate the frequency regulation capability of wind turbine generators more comprehensively and accurately, this paper proposes an optimized method for the parameter of virtual synchronous control for wind turbine generators by considering the dead zone and physical constraint boundary of primary frequency regulation. After establishing the time domain expression by considering the frequency regulation dead zone, the real-time frequency regulation capacity of the wind turbine generator is quantified by considering the speed limit of the rotor and the capacity limit of the converter. Furthermore, the optimal value of the frequency regulation coefficient can be derived. Simulation results show that the proposed method can effectively reduce the frequency deviation and frequency change rate of the power system, which can also keep the response within the physical constraint boundary. Consequently, the proposed method can fully utilize the ability for frequency regulation of the wind power generation system and effectively improve the frequency stability of the power system. Full article
Show Figures

Figure 1

18 pages, 4873 KB  
Article
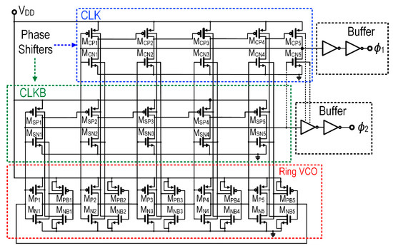
A Fully-Integrated Ambient RF Energy Harvesting System with 423-μW Output Power
by Kishore Kumar Pakkirisami Churchill, Harikrishnan Ramiah, Gabriel Chong, Yong Chen, Pui-In Mak and Rui P. Martins
Sensors 2022, 22(12), 4415; https://doi.org/10.3390/s22124415 - 10 Jun 2022
Cited by 23 | Viewed by 8400
Abstract
This paper proposes a 2.4-GHz fully-integrated single-frequency multi-channel RF energy harvesting (RFEH) system with increased harvested power density. The RFEH can produce an output power of ~423-μW in harvesting ambient RF energy. The front-end consists of an on-chip impedance matching network with a [...] Read more.
This paper proposes a 2.4-GHz fully-integrated single-frequency multi-channel RF energy harvesting (RFEH) system with increased harvested power density. The RFEH can produce an output power of ~423-μW in harvesting ambient RF energy. The front-end consists of an on-chip impedance matching network with a stacked rectifier concurrently matched to a 50 Ω input source. The circuit mitigates the “dead-zone” by enhancing the pumping efficiency, achieved through the increase of Vgs drivability of the proposed internal gate boosting 6-stage low-input voltage charge pump and the 5-stage shared-auxiliary-biasing ring-voltage-controlled-oscillator (VCO) integrated to improve the start-up. The RFEH system, simulated in 180-nm complementary metal–oxide–semiconductor (CMOS), occupies an active area of 1.02 mm2. Post-layout simulations show a peak power conversion efficiency(PCE) of 21.15%, driving a 3.3-kΩ load at an input power of 0 dBm and sensitivity of −14.1 dBm corresponding to an output voltage, Vout,RFEH of 1.25 V. Full article
(This article belongs to the Section Sensor Networks)
Show Figures

Figure 1

16 pages, 4633 KB  
Article
Comprehensive Control Strategy Considering Hybrid Energy Storage for Primary Frequency Modulation
by Laiqing Yan, Tao Shui, Tailin Xue, Miao Wang, Ning Ma and Kaiyue Li
Energies 2022, 15(11), 4079; https://doi.org/10.3390/en15114079 - 1 Jun 2022
Cited by 13 | Viewed by 2492
Abstract
The increase in the number of new energy sources connected to the grid has made it difficult for power systems to regulate frequencies. Although battery energy storage can alleviate this problem, battery cycle lives are short, so hybrid energy storage is introduced to [...] Read more.
The increase in the number of new energy sources connected to the grid has made it difficult for power systems to regulate frequencies. Although battery energy storage can alleviate this problem, battery cycle lives are short, so hybrid energy storage is introduced to assist grid frequency modulation. In this paper, a hybrid energy storage system composed of battery energy storage and super-capacitor energy storage systems was studied, and a comprehensive control strategy was proposed. Firstly, by setting the frequency dead zone of the energy storage to be smaller than that of the thermal power unit, the frequent action of the thermal power unit was avoided. Secondly, virtual inertial control and virtual droop control were effectively combined. Then, the state of charge of battery energy storage and super-capacitor energy storage was considered so that they could operate in harmony. Finally, a simulation model was built in MATLAB/SIMULINK, and case studies were conducted to verify the proposed control strategy. Results showed that the proposed control strategy could effectively reduce the frequency deviation of the power grid, and maintain the state of charge, reduce the number of operated batteries, and improve cycle life. Full article
Show Figures

Figure 1

20 pages, 6319 KB  
Article
High-Frequency Position Servo Control of Hydraulic Actuator with Valve Dynamic Compensation
by Jian Li, Yong Lu, Fengshuo He and Lixian Miao
Actuators 2022, 11(3), 96; https://doi.org/10.3390/act11030096 - 20 Mar 2022
Cited by 10 | Viewed by 5352
Abstract
Hydraulic actuators play an important role in various industries. In the last decades, to improve system performance, some advanced control methods have been developed. Backstepping control, which can deal with the system nonlinearities, is widely used in hydraulic system motion control. This paper [...] Read more.
Hydraulic actuators play an important role in various industries. In the last decades, to improve system performance, some advanced control methods have been developed. Backstepping control, which can deal with the system nonlinearities, is widely used in hydraulic system motion control. This paper focuses on the high-frequency position servo control of hydraulic systems with proportional valves. In backstepping controllers, valve dynamics are usually ignored due to difficulty of controller implementation. In this paper, valve dynamics of the proportional valve were decoupled into phase delay and amplitude delay. The valve dynamics are compensated without increasing the system order. The phase delay is compensated by desired engine valve lifts transformation. For amplitude delay, the paper proposes a compensation strategy based on the integral flow error. By introducing the feedback of the integral flow error to the backstepping controller, the system has faster dynamic responses. Besides, the controller also synthesized proportional valve dead-zone and system uncertainties. The comparative experiment results show that the controller with integral flow compensation can improve engine valve lift tracking precision both in steady and transient conditions. Full article
Show Figures

Figure 1

18 pages, 965 KB  
Article
Automatic Generation Control of Multi-Source Interconnected Power System Using FOI-TD Controller
by Amil Daraz, Suheel Abdullah Malik, Athar Waseem, Ahmad Taher Azar, Ihsan Ul Haq, Zahid Ullah and Sheraz Aslam
Energies 2021, 14(18), 5867; https://doi.org/10.3390/en14185867 - 16 Sep 2021
Cited by 54 | Viewed by 4348
Abstract
Automatic Generation Control (AGC) delivers a high quality electrical energy to energy consumers using efficient and intelligent control systems ensuring nominal operating frequency and organized tie-line power deviation. Subsequently, for the AGC analysis of a two-area interconnected hydro-gas-thermal-wind generating unit, a novel Fractional [...] Read more.
Automatic Generation Control (AGC) delivers a high quality electrical energy to energy consumers using efficient and intelligent control systems ensuring nominal operating frequency and organized tie-line power deviation. Subsequently, for the AGC analysis of a two-area interconnected hydro-gas-thermal-wind generating unit, a novel Fractional Order Integral-Tilt Derivative (FOI-TD) controller is proposed that is fine-tuned by a powerful meta-heuristic optimization technique referred as Improved-Fitness Dependent Optimizer (I-FDO) algorithm. For more realistic analysis, various constraints, such as Boiler Dynamics (BD), Time Delay (TD), Generation Rate Constraint (GRC), and Governor Dead Zone (GDZ) having non-linear features are incorporated in the specified system model. Moreover, a comparative analysis of I-FDO algorithm is performed with state-of-the-art approaches, such as FDO, teaching learning based optimization, and particle swarm optimization algorithms. Further, the proposed I-FDO tuned controller is compared with Fractional Order Tilt Integral Derivative (FOTID), PID, and Integral-Tilt Derivative (I-TD) controllers. The performance analysis demonstrates that proposed FOI-TD controller provides better performance and show strong robustness by changing system parameters and load condition in the range of  ± 50%, compared to other controllers. Full article
Show Figures

Figure 1

11 pages, 11371 KB  
Article
An Improved Modulation Method for Suppressing High Frequency Common-Mode Voltage in SiC Motor Drive System
by Hui Li, Aibo Zhang and Xuewei Xiang
World Electr. Veh. J. 2021, 12(3), 111; https://doi.org/10.3390/wevj12030111 - 8 Aug 2021
Cited by 1 | Viewed by 3186
Abstract
High-frequency common-mode voltage generated by inverters causes severe negative effects, particularly in silicon carbide (SiC) Metal-Oxide-Semiconductor Field-Effect Transistors (MOSFETs)-driven motors. Additionally, common suppression strategies would increase hardware expenses or sacrifice the switching speed of SiC devices. This article proposes an improved no-zero vector [...] Read more.
High-frequency common-mode voltage generated by inverters causes severe negative effects, particularly in silicon carbide (SiC) Metal-Oxide-Semiconductor Field-Effect Transistors (MOSFETs)-driven motors. Additionally, common suppression strategies would increase hardware expenses or sacrifice the switching speed of SiC devices. This article proposes an improved no-zero vector modulation strategy to suppress high-frequency common-mode voltage without increasing the cost of hardware. In this method, only nonzero vectors are utilized to reduce common-mode voltage. Firstly, the influence of different switching states on the characteristics of SiC MOSFETs has been studied by double-pulse tests, which explains why zero vectors will cause more serious voltage oscillations. Secondly, common-mode voltage suppression failure caused by the high-frequency dead zone effect has been analyzed in detail. Based on traditional Active Zero State Pulse Width Modulation (AZSPWM), complementary device conduction logic and dead-zone compensation methods are proposed. In switching moments, different turn-on logic is selected to ensure that only one switch acts, and different dead zone compensation methods are selected to deal with the common-mode suppression failure, which effectively avoids high-frequency common-mode voltage spikes. Finally, simulation and experimental results verify that the improved modulation algorithm can effectively suppress high-frequency common-mode voltage. Full article
Show Figures

Figure 1

17 pages, 20052 KB  
Article
A 33 MHz Fast-Locking PLL with Programmable VCO and Automatic Band Selection for Clock Generator Application
by Neeraj Agarwal, Neeru Agarwal, Chih-Wen Lu and Masahito Oh-e
Electronics 2021, 10(14), 1743; https://doi.org/10.3390/electronics10141743 - 20 Jul 2021
Cited by 1 | Viewed by 6314
Abstract
This paper presents a prototype of an auto-ranging phase-locked loop (PLL) with low jitter noise over a wide operating frequency range using the multiband programmable voltage-controlled oscillator (VCO) gain stage with automatic band selection. We successfully reduce the VCO gain (Kvco) and retain [...] Read more.
This paper presents a prototype of an auto-ranging phase-locked loop (PLL) with low jitter noise over a wide operating frequency range using the multiband programmable voltage-controlled oscillator (VCO) gain stage with automatic band selection. We successfully reduce the VCO gain (Kvco) and retain the desired frequency band. The proposed PLL comprises a prescaler, phase frequency detector (PFD), charge pump (CP), programmable VCO and automatic band selection circuit. The PLL prototype with all subblocks was implemented using the TSMC 0.18 μm 1P6M process. Contrary to conventional PLL architectures, the proposed architecture incorporates a real-time check and automatic band selection circuit in the secondary loop. A high-performance dual-loop PLL wide tuning range was realized using an ASIC digital control circuit. A suitable way to maintain the Kvco low is to use multiple discrete frequency bands to accommodate the required frequency range. To maintain a low Kvco and fast locking, the automatic frequency band selection circuit also has two indigenous, most probable voltage levels. The proposed architecture provides the flexibility of not only band hopping but also band twisting to obtain an optimized Kvco for the desired output range, with the minimum jitter and spurs. The proposed programmable VCO was designed using a voltage-to-current-converter circuit and current DAC followed by a four-stage differential ring oscillator with a cross-coupled pair. The VCO frequency output range is 150–400 MHz, while the input frequency is 25 MHz. A sequential phase detection loop with a negligible dead zone was designed to adjust fine phase errors between the reference and feedback clocks. All circuit blocks of the proposed PLL were simulated using the EDA tool HSPICE and layout generation by Laker. The simulation and measured results of the proposed PLL show high linearity, with a dead zone of less than 10 pV. The differential VCO was used to improve the linearity and phase noise of the PLL. The chip measured results show rms jitter of 19.10 ps. The PLL prototype also has an additional safety feature of a power down mode. The automatic band selection PLL has good immunity for possible frequency drifting due to temperature, process and supply voltage variations. The proposed PLL is designed for −40 to +85 °C, a wide temperature range. Full article
(This article belongs to the Special Issue Design of Mixed Analog/Digital Circuits)
Show Figures

Figure 1

Back to TopTop