Next Article in Journal
Enhancing Fairness and Efficiency in PV Energy Curtailment: The Role of East–West-Facing Bifacial Installations in Radial Distribution Networks
Previous Article in Journal
Green’s Function Approach for Simulating District Heating Networks
 
 
Font Type:
Arial Georgia Verdana
Font Size:
Aa Aa Aa
Line Spacing:
Column Width:
Background:
Article

An Artificial Intelligence Frequency Regulation Strategy for Renewable Energy Grids Based on Hybrid Energy Storage

1
State Grid Liaoning Electric Power Research Institute, Shenyang 110003, China
2
Shenyang Institute of Engineering, Shenyang 110136, China
*
Author to whom correspondence should be addressed.
Energies 2025, 18(10), 2629; https://doi.org/10.3390/en18102629
Submission received: 17 March 2025 / Revised: 2 April 2025 / Accepted: 28 April 2025 / Published: 20 May 2025

Abstract

To address the frequency regulation requirements of hybrid energy storage (HES) in renewable-dominated power grids, this paper proposes an asymmetric droop control strategy based on an improved backpropagation (BP) neural network. First, a simulation model of HES (comprising supercapacitors for the power support and batteries for the energy balance) participating in primary frequency regulation is established, with a stepwise frequency regulation dead zone designed to optimize multi-device coordination. Second, an enhanced Sigmoid activation function (with controllable parameters a, b, m, and n) is introduced to dynamically adjust the power regulation coefficients of energy storage units, achieving co-optimization of frequency stability and State of Charge (SOC). Simulation results demonstrate that under a step load disturbance (0.05 p.u.), the proposed strategy reduces the maximum frequency deviation by 79.47% compared to scenarios without energy storage (from 1.7587 × 10−3 to 0.0555 × 10−3) and outperforms fixed-droop strategies by 44.33%. During 6-min continuous random disturbances, the root mean square (RMS) of system frequency deviations decreases by 4.91% compared to conventional methods, while SOC fluctuations of supercapacitors and batteries are reduced by 49.28% and 45.49%, respectively. The parameterized asymmetric regulation mechanism significantly extends the lifespan of energy storage devices, offering a novel solution for real-time frequency control in high-renewable penetration grids.

1. Introduction

Under the background of low carbon targets and energy resource endowment, the power system will change significantly in the future. The clean transformation of power supply, which is characterized by the extensive development of renewable energy, will become the key driving factor of power system evolution [1,2,3,4]. However, with the increase in the integration of renewable energy units in the electrical supply structure, the low inertia and high randomness brought by the integration of renewable energy make the flexible adjustment ability and anti-disturbance ability of the electrical grid continue to decline, and the obstacles in achieving operation control are significantly improved, which seriously affects the stability in frequency of the power infrastructure [5,6,7]. The benefits of energy storage include flexible output, quick power reaction, and easy scheduling. It is advantageous for it to participate in electrical system frequency management as a power source. Electrochemical energy storage, in particular, has the advantages of accurate tracking, fast reaction speed, excellent control accuracy, wide location range, short construction period, and two-way adjustment ability. It can successfully address the issue regarding power system frequency security and stability caused by a high proportion of clean energy power generation in the process of energy transformation [8].
At present, much research has been carried out on the application of energy storage in the field of frequency regulation. The existing research usually adopts a robust optimization or game theory approach to deal with the uncertainty of renewable energy. For example, Zhong et al. [9] proposed a model combining the optimization of the Frumbrol rod and the Stackelberg game based on KL divergence to effectively coordinate the interests of energy hubs and users. However, such methods have high computational complexity in real-time frequency regulation scenarios. In this paper, the improved backpropagation (BP) neural network is used to adjust the dynamic sag coefficient, taking into account the calculation efficiency and adjustment accuracy.
The typical control methods for energy storage frequency modulation mainly include the following three kinds, each of which has its advantages and disadvantages. The advantage of model predictive control (MPC) is that it achieves multi-time scale coordination through rolling optimization and is suitable for dealing with time-varying constraints [10]. The limitation is that it relies on an accurate system model and has high computational complexity (O(n3)), which makes it difficult to meet the real-time control requirements at the millisecond level. Reinforcement learning (RL), on the other hand, can be optimized without model adaptation and is suitable for scenarios with high uncertainty [11]. However, the training data demand is large, the stability of online strategy is poor, and it is easy to cause sub-optimal oscillation. Mixed integer programming (MIP) can strictly deal with discrete and continuous mixed variables and is suitable for economic–technical collaborative optimization under the market mechanism [12]. However, because the solution time increases exponentially with the size of the problem, it is difficult to extend to large-scale power grids.
Many studies focus on the selection and capacity configuration of stored energy batteries, the optimization of coordinated control strategies, and the economic assessment of stored energy used for frequency regulation [13,14,15,16,17,18,19]. Thongchart et al. [20] proposed virtual inertia control for energy storage in a system with intermittent energy sources, which overcomes the problem of high-frequency oscillation of the electrical grid. Zhu et al. [21] designed a coordination controller and coordinated multiple distributed battery energy storage systems to engage in the supporting frequency management market, but the domestic stored energy power market is still in its infancy, and the reference significance is limited. Zhang et al. [22] used a fixed virtual droop coefficient to manage the output of energy storage, which reduced the system’s stable state frequency deviation, and proposed a configuration method of energy storage capacity.
In the aforementioned research, the management mode of energy storage is relatively simple, or only the droop and inertia control are simply combined, and the change in the State of Charge (SOC) of batteries is not taken into account, which makes it easy for batteries to overcharge and over-discharge, shorten the life of batteries, and decrease system operation economy [23]. Tan et al. [24] proposed a control strategy combining adaptive droop control and adaptive SOC recovery control to enhance the capacity of energy storage equipment’s frequency regulation. However, this strategy has high requirements for energy storage equipment and is difficult to apply to a single device for a long time.
Therefore, it is necessary to use different types of energy storage equipment to make full use of their respective advantages to form hybrid energy storage (HES). Mi et al. [25] evaluated the regional control error to formulate the corresponding control strategy and accurately adjusted for different degrees of disturbance but did not fully consider the SOC of HES. Yan et al. [26] improved the control strategy according to the SOC of the HES to make full use of it and adjusted the droop coefficient in accordance with the SOC value to achieve a better effect in the regulation of frequency and prolong the life of the stored energy equipment. However, there is a linear relationship between SOC and droop coefficient, which causes the overcharge or over-discharge of stored energy in the critical state of SOC.
In summary, the current control strategies of the HES system participating in regulation of frequency have shortcomings. They rarely consider the SOC of the system for stored energy while ensuring the effect of regulation of frequency. In terms of output constraints, the output of stored energy batteries with weak SOC constraints is easy to exceed the limit. Sometimes, due to the strong SOC constraints, the output is conservative and the frequency regulation effect is not good. It is challenging to balance the SOC and the regulation of frequency.
In view of the above problems, supercapacitors with large instantaneous power and batteries with long service life are used to form an HES in this paper, and the corresponding control strategies are formulated. Firstly, the simulation model of the HES taking part in the primary frequency regulation of the system is constructed to determine the key factors of the system active power increment affecting the frequency change. Then, the basic principles of BP neural network and Sigmoid activation function are analyzed, and the droop coefficient of unit power of HES is realized based on the improved Sigmoid activation function. Then, the corresponding frequency regulation dead zone of HES and conventional units is set up, and an HES regulation control strategy of frequency based on an improved BP neural network is proposed. Finally, the frequency regulation evaluation indexes under step load disturbance and continuous load disturbance are formulated respectively. By comparing the system frequency fluctuation and SOC recovery under the control strategies of non-stored energy, fixed-K HES, and the proposed, the effectiveness and superiority of the proposed HES frequency regulation control strategy are verified.
The main contributions of this study are summarized as follows:
(1) The simulation model of HES with supercapacitors and batteries participating in primary frequency regulation is constructed in this paper.
(2) The control strategy based on an improved BP neural network can consider the system frequency regulation requirements and energy storage performance comprehensively and ensure the system frequency stability while avoiding overcharge and over-discharge of energy storage equipment.
(3) The control strategy reasonably changes the real-time active power increment of HES for different disturbance conditions. Compared with the conventional control strategy and no energy storage, it effectively reduces the system frequency deviation and improves the SOC stability of energy storage.
The structure of the essay is as follows. In Section 2, the overall frequency response model with hybrid energy storage and the improved BP neural network and its Sigmoid activation function are described. In Section 3, the frequency regulation dead zone and SOC threshold of HES are set, and the control strategy of HES based on the improved BP neural network is proposed. The proposed strategy is implemented and compared with no energy storage and the conventional strategy in Section 4. Conclusions are drawn in the last section.

2. Frequency Response Model of HES Participating in Primary Frequency Regulation

2.1. The Overall Frequency Response Model

At present, although VSG technology enables renewable energy units to simulate inertial response [27], its actual deployment rate in high-proportion renewable energy grids is still low (VSG penetration of global wind farms is less than 15% as of 2023 [28]). VSG’s inertial simulation is at the expense of maximum power point tracking (MPPT), which may lead to system stability risks in scenarios where renewable energy penetration exceeds 50% [29]. This paper focuses on verifying the independent frequency regulation capability of hybrid energy storage (HES), thus simplifying the dynamic model of renewable energy units, assuming that they only participate in frequency analysis as negative “virtual loads”. Future studies will further integrate the VSG and HES collaborative control.
Most of the renewable energy units are unable to respond to frequency changes naturally, and it is difficult to play a role in primary frequency regulation, but it significantly affects the frequency of the electricity system [26]. Therefore, from the perspective of frequency regulation, this paper adds its output to the load fluctuation for analysis.
Considering factors such as frequency regulation performance, technical maturity, and economy, this paper adopts the method of power-type stored energy combined with energy-type stored energy and selects the HES composed of supercapacitors and batteries to take part in the system regulation of frequency.

2.1.1. Power-Type vs. Energy-Type Energy Storage Characteristics: A Comparative Analysis

The hybrid energy storage (HES) consists of power-type energy storage (supercapacitors) and energy-type energy storage (batteries). Their complementary characteristics critically influence the design of control strategies. The core differences between the two are as follows (Table 1):
1. The response time of supercapacitors (at the millisecond level) is significantly faster than that of batteries (at the second level), enabling them to prioritize addressing high-frequency disturbances (e.g., sudden load changes), while batteries are more suitable for mitigating low-frequency fluctuations (e.g., sustained load variations) [15].
2. Supercapacitors exhibit high power density (10–100 kW/kg) but low energy density (0.1–10 Wh/kg), making them suitable for short-term high-power support, whereas batteries offer high energy density (100–300 Wh/kg) but lower power density (0.1–3 kW/kg), rendering them ideal for medium- to long-term energy storage and delivery [23].
3. The cycle count of supercapacitors (>106) is far higher than that of batteries (103–104), but the depth of discharge (DOD) of batteries has a more significant impact on their lifespan [25].

2.1.2. Frequency Response Modeling Principles

Based on the above characteristics:
1. Priority allocation: The strategy prioritizes supercapacitors for high-frequency disturbances (e.g., Δf > Δf_{SCd}), while batteries intervene in low-frequency disturbances (Δf > Δf_{Bd}).
2. SOC Management: The State of Charge (SOC) operating range for supercapacitors (0.1–0.9) is broader compared to batteries (0.2–0.8), mitigating the degradation effects caused by frequent charge/discharge cycles.
3. Droop coefficient adjustment: By dynamically adjusting the regulation coefficient through an improved Sigmoid function (Equation (6)), the supercapacitor can rapidly disengage when its State of Charge (SOC) approaches the threshold, thereby mitigating overcharging/over-discharging risks.

2.1.3. Frequency Response Modeling

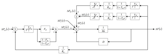
The frequency response model of HES taking part in primary frequency regulation is shown in Figure 1, which mainly includes the traditional unit frequency regulation model and the HES frequency regulation model. Both models can detect the change in frequency through the frequency feedback channel, adjust their own output, and then superimpose the active power increment to the active power control loop. From Figure 1, the correlation between the variation of frequency and the active power increment of each unit can be obtained. The complex frequency domain expression is as follows:
Δ P G s + Δ P E s Δ P L s s M + D = Δ F s
where ∆PG(s) represents the active power increment of the thermal power unit; ∆PE(s) represents the active power increment of energy storage equipment; ∆PL(s) represents the variation of system load; ∆F(s) represents the variation of grid frequency; M represents the power grid’s inertia time constant; and D represents the coefficient of load damping.
In Figure 1, the TR of the frequency regulation loop of the traditional unit is the equivalent inertia time constant of the turbine. If it is a thermal power unit, it corresponds to the inertia time constant of the reheater. FH is the characteristic coefficient of the turbine, which corresponds to the proportion of the power generated by the high-pressure cylinder in the total turbine power in the thermal power unit. The governor is simplified by pure gain 1/RG. ∆PSP(s) is the set value of power variation. In the energy storage frequency regulation circuit, ∆PB(s) is the active power output of the battery, RB is the battery droop coefficient, and TB is the inertia time constant of the battery frequency regulation. ΔPSC(s) is the output active power increment of the supercapacitor, RSC is the supercapacitor droop coefficient, and TSC is the supercapacitor frequency regulation inertia time constant.
The real power increment when both the conventional unit and the HES are involved in the primary frequency regulation is as follows:
Δ P = Δ P G + Δ P S C + Δ P B = K G Δ f K S C Δ f K B Δ f
where ∆P is the active power increment of the system; KG is the unit regulating power coefficient of the unit; KSC is the unit regulating power coefficient of the supercapacitor; KB is the unit regulating power coefficient of the battery; and ∆f is the system frequency deviation.
The linear relationship between system frequency deviation (Δf) and power increment (ΔP) in Equation (2) is based on the following assumptions: small-disturbance scenario—the system dynamics can be approximated as linear when the frequency deviation is less than 2% of the rated value (i.e., Δf < 1 Hz), as specified by the linearized stability criterion in Reference [30]. Frequency regulation timescale: This study focuses on the second-level response process of primary frequency regulation, where the rapid power compensation from generator governors and energy storage systems dominates system behavior. Nonlinear factors (e.g., turbine reheat effects) can be neglected during this timescale [31]. Model simplification requirements: To highlight the control strategy advantages of hybrid energy storage (HES) systems, higher-order nonlinear terms are temporarily excluded. However, simulation validation (Section 4.2) demonstrates that the linear model provides sufficient accuracy (maximum error < 5%) for the scenarios investigated in this study.

2.2. BP Neural Network

The neural network with BP has good adaptability to complex internal problems. The neural network is composed of layers of input, implication, and output [32,33]. The three-layer network’s fundamental structure is depicted in Figure 2.
The number of nodes in the layers of input, implication, and output in Figure 2 is defined, respectively, as l, m, and n. The i, j, and k represent, respectively, the i, j, and k neurons of the layers of input, implication, and output. The function of Sigmoid was used in the mechanism for activation of the hidden layer. The matrix form of neuron propagation is as follows:
f W 1 X + B 1 = V
W 2 V + B 2 = Y
where f represents the activation function of the hidden layer; W1 is the weight matrix from the input layer to the hidden layer; B1 is the threshold matrix; W2 is the weight matrix from the hidden layer to the output layer; B2 is the threshold matrix; X is the input vector; V is the output value vector of the hidden layer; and Y is the output vector.

2.3. Improved Sigmoid Activation Function

The activation function’s primary job is to give deep neural networks the ability to learn nonlinear mappings. When the activation function of the neuron is the Sigmoid function, it ensures that the output of this unit is always in the range of 0 to 1. Its basic form is as follows:
f x = 1 1 + e x
The function image is depicted in Figure 3.

2.3.1. Existing Methods to Analyze and Improve Motivation

The design of the improved Sigmoid function is inspired by the following two categories of research but incorporates critical innovations tailored for energy storage frequency regulation scenarios:
Adaptive Sigmoid Function: Literature [30] proposes dynamically adjusting the Sigmoid slope to adapt to input distributions. However, its symmetric design fails to satisfy the asymmetric requirements of charging/discharging states. This paper introduces independent parameters (a, b vs. m, n) to achieve decoupled optimization of the charging and discharging processes.
Fuzzy Logic Control: Literature [13] employs fuzzy rules to adjust droop coefficients but relies on expert experience to define membership functions, making it difficult to adapt to stochastic disturbances in high-penetration renewable energy systems. This work parameterizes the Sigmoid function to implicitly embed rules into a continuously differentiable mathematical formulation, facilitating seamless integration with neural networks for end-to-end optimization.

2.3.2. Core Improvements Compared with Traditional Sigmoid

The symmetrical output and fixed slope characteristics of the traditional Sigmoid function limit its adaptability in frequency regulation for hybrid energy storage (HES). This results in the inability to independently optimize the regulation behavior of HES charging/discharging processes, leading to a susceptibility to overcharging or overdischarging when the State of Charge (SOC) approaches threshold limits. Additionally, the traditional approach cannot dynamically adjust regulation sensitivity based on disturbance types (e.g., step load changes or continuous fluctuations). Meanwhile, conventional methods [23] employing a linear relationship between SOC and droop coefficients struggle to balance rapid response requirements with equipment lifespan.
In order to protect the stored energy and avoid the rapid depletion or saturation of the energy storage SOC in the long-term disturbance, it is necessary to correct the droop coefficient, that is, the energy storage unit power droop coefficient K, according to the SOC of the stored energy element. The Sigmoid activation function in the BP neural network is optimized, and its nonlinear variation characteristics are used to meet the adjustment requirements of the unit adjustment power coefficient of the energy storage system so that it can be used as an important part of the frequency regulation control strategy to complete the stored energy droop control and ensure the frequency stability of the system. The function expression is as follows:
K c = K max 1 + a exp [ 10 b ( S O C S O C min ) ] K d = K max 1 + m exp [ 10 n ( S O C max S O C ) ]
where Kc is the coefficient of power management when charging; Kd is the coefficient when discharging; Kmax is the output amplitude; a and b are the controllable factors of the droop coefficient when charging; and m and n are the controllable factors of the droop coefficient when discharging (Table 2).
With the objectives of minimizing frequency deviation (Δfmax) and SOC fluctuation (RMSSOC), subject to the constraints:
SOC min SOC SOC max K K max
Generate 1000 sets of random disturbance scenarios in MATLAB(R2023b)/Simulink (step load changes of ±0.05–0.1 p.u. and sustained fluctuations of ±2%), and screen for the optimal parameter combination (Table 3).
The charging (blue) and discharging (green) curves are independently optimized. In the critical SOC regions (<0.2 or >0.8), the slope steeply increases to facilitate rapid exit from frequency regulation (Figure 4). Within the intermediate SOC range (0.3–0.7), the slope is reduced by 50%, effectively minimizing unnecessary operations (compared to the red curve in Figure 4). Flexible configuration of parameters a, b, m, and n enables adaptation to the lifetime characteristics of different energy storage types (battery/supercapacitor).
Compared to the fuzzy logic control in reference [13] and the linear SOC-K mapping in reference [23], this paper’s proposed method demonstrates the following advantages: the improved Sigmoid function exhibits a computational complexity of O(1), which is lower than the O(n2) complexity of fuzzy logic. The controllable parameters possess clear physical meanings, eliminating reliance on empirical rules. By adjusting parameters a, b, m, and n, the method can adapt to diverse energy storage configurations (e.g., flow battery + flywheel energy storage).

3. Control Strategy of HES Participating in Primary Frequency Regulation Based on Improved Sigmoid Activation Function

3.1. Theoretical Basis of Threshold Setting

1. Frequency Regulation Dead Zones (Δf dead):
The primary frequency control dead zone is typically set to ±0.066% of the rated frequency (i.e., ±0.033 Hz @50 Hz) to avoid frequent unit actuation [31].
Hierarchical Dead Zones for Energy Storage:
Supercapacitor dead zone (ΔfSC,dead = 20% × ΔfG,dead) ensures its priority response to high-frequency disturbances.
Battery dead zone (ΔfB,dead = 60% × ΔfG,dead) intervenes when supercapacitor capacity is insufficient, balancing regulation accuracy and lifespan degradation.
2. SOC Safety Thresholds:
Battery SOC Range (0.2–0.8): Based on the lithium-ion battery cycle life model (Figure 5a), the capacity decay rate increases exponentially when SOC < 20% or >80% [34,35]. The circuit-based rainflow counting algorithm [36] can accurately estimate the lifetime loss caused by cyclic operations, guiding the optimization of SOC operating boundaries to minimize deep discharge risks”.
Supercapacitor SOC Range (0.1–0.9): According to electric double-layer capacitor aging test data [37], the capacity decay rate remains below 5% per 1000 cycles within the SOC range of 10–90%.
3. Threshold Optimization Model:
A multi-objective optimization problem is formulated to minimize frequency deviation (minΔfRMS) and energy storage lifespan loss (minSOHloss), with constraints including:
Δ f dead , min Δ f dead Δ f dead , max SOC min SOC SOC max

3.2. The Setting of Frequency Regulation Dead Zone and SOC Threshold of HES

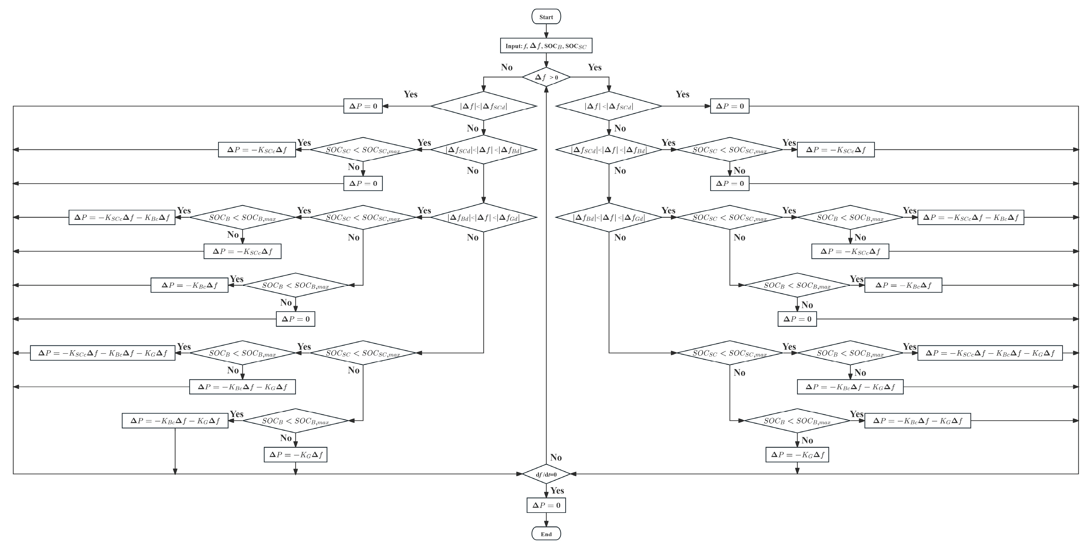
In order to improve the stability of the unit under the condition of small frequency fluctuation of the system, it is necessary to set the frequency regulation dead zone in the power grid. The primary frequency regulation dead zone |∆fGd| of the conventional unit refers to the insensitive area of the unit to the speed near the rated speed. In this area, the governor does not work, which generally reduces the number of actions of the unit and improves the stability of the system operation. The adjustment dead zone of the primary frequency regulation of the unit is more set to ±0.033 Hz, which will not significantly affect the decrease in the frequency and the rate of decline.
The main purpose of stored energy contributing to frequency regulation is to reduce the loss of conventional units contributing to frequency regulation by utilizing its fast power throughput capacity. Therefore, the action boundary of stored energy contributing to frequency regulation should be smaller than that of conventional units and should act before conventional units to give full play to its role. The frequency regulation dead zone of the HES is set in the dead zone of the unit. At the same time, because the life of the supercapacitor is less affected by the number of charge and discharge times, and the response speed of the supercapacitor is fast, the frequency regulation dead zone |∆fSCd| of the supercapacitor is set in the frequency regulation dead zone |∆fBd| of the battery.
When the system frequency deviation |∆f| < |∆fSCd|, the unit and the HES are both in the frequency regulation dead zone, and the frequency regulation action does not occur; that is, the system active power increment ∆P = 0; when |∆fSCd| < |∆f| < |∆fBd|, the unit and the battery are in the dead zone of frequency regulation, and there is no frequency regulation action. The supercapacitor participates in the system frequency regulation, and the active power increment is ∆P = ∆PSC; when |∆fBd| < |∆f| < |∆fGd|, the unit has no frequency regulation action, and the battery and supercapacitor participate in the frequency regulation work. At this time, ∆P = ∆PSC + ∆PB; when |∆f| > |∆fGd|, the unit and the HES are involved in the system frequency regulation work, and ∆P = ∆PG + ∆PSC + ∆PB.
At the same time, on the premise of restoring the frequency stability of the system, in order to avoid the problem of overcharge and over-discharge of the energy storage device, SOCmin and SOCmax of each stored energy device are set respectively, in which the SOC threshold of the battery is SOCB,min = 0.2, SOCB,max = 0.8; the SOC threshold of the supercapacitor is SOCSC,min = 0.1, SOCSC,max = 0.9. When the energy storage is located in their respective frequency regulation dead zone or exceeds the SOC threshold, it does not take part in regulation of frequency. At this time, SOC recovery is carried out according to its own situation to achieve the best state and prepare for the next round of frequency regulation. According to the setting of the stored energy SOC and the dead zone of each frequency regulation, the action range of the stored energy is partitioned.
Considering the SOC threshold of stored energy and the active power increment of the system after the frequency regulation dead zone of each piece of frequency regulation equipment, the following principles should be followed:
1. In order to reduce the number of frequency regulation actions of the unit, reduce the loss of the unit, and improve the frequency stability of the system, the output of the stored energy equipment is given priority within the allowable range of the dead zone of frequency regulation.
2. Taking the allowable range of frequency regulation dead zone as the highest priority criterion, the SOC threshold of stored energy is considered, and the output of the current energy storage device is stopped when there is no alternative energy storage device.
3. Considering the characteristics of supercapacitors and batteries, such as charge and discharge time, power density, and service life, the supercapacitor is preferentially used to complete the frequency regulation requirement within the allowable range of the battery frequency regulation dead zone until it reaches the SOC threshold. Similarly, in the range of frequency regulation dead zone of conventional units, supercapacitors take precedence over batteries over units.
Based on the above principle, when the system frequency increases, that is, ∆f > 0, the HES is in the charging state, and the real power increment is as follows:
Δ P = 0 Δ f < Δ f S C d Δ P S C Δ f S C d < Δ f < Δ f B d S O C S C < S O C S C , max 0 Δ f S C d < Δ f < Δ f B d S O C S C , max S O C S C < 1 Δ P S C + Δ P B Δ f B d < Δ f < Δ f G d S O C S C < S O C S C , max S O C B < S O C B , max Δ P B Δ f B d < Δ f < Δ f G d S O C S C , max S O C S C < 1 S O C B < S O C B , max 0 Δ f B d < Δ f < Δ f G d S O C S C , max S O C S C < 1 S O C B , max S O C B < 1 Δ P G + Δ P S C + Δ P B Δ f > Δ f G d S O C S C < S O C S C , max S O C B < S O C B , max Δ P G + Δ P B Δ f > Δ f G d S O C S C , max S O C S C < 1 S O C B < S O C B , max Δ P G Δ f > Δ f G d S O C S C , max S O C S C < 1 S O C B , max S O C B < 1
When the system frequency is reduced, that is, ∆f < 0, the HES is in a discharge state, and the real power increment is as follows:
Δ P = 0 Δ f < Δ f S C d Δ P S C 0 Δ f S C d < Δ f < Δ f B d S O C S C > S O C S C , min Δ f S C d < Δ f < Δ f B d 0 < S O C S C S O C S C , min Δ P S C + Δ P B Δ f B d < Δ f < Δ f G d S O C S C > S O C S C , min S O C B > S O C B , min Δ P B Δ f B d < Δ f < Δ f G d 0 < S O C S C S O C S C , min S O C B > S O C B , min 0 Δ f B d < Δ f < Δ f G d 0 < S O C S C S O C S C , min 0 < S O C B S O C B , min Δ P G + Δ P S C + Δ P B Δ f > Δ f G d S O C S C > S O C S C , min S O C B > S O C B , min Δ P G + Δ P B Δ f > Δ f G d 0 < S O C S C S O C S C , min S O C B > S O C B , min Δ P G Δ f > Δ f G d 0 < S O C S C S O C S C , min 0 < S O C B S O C B , min

3.3. Control Strategy of HES Contributing to Primary Frequency Regulation

Based on the above frequency regulation dead zone and SOC threshold setting, the energy storage unit power regulation coefficient can be corrected based on Formula (5).
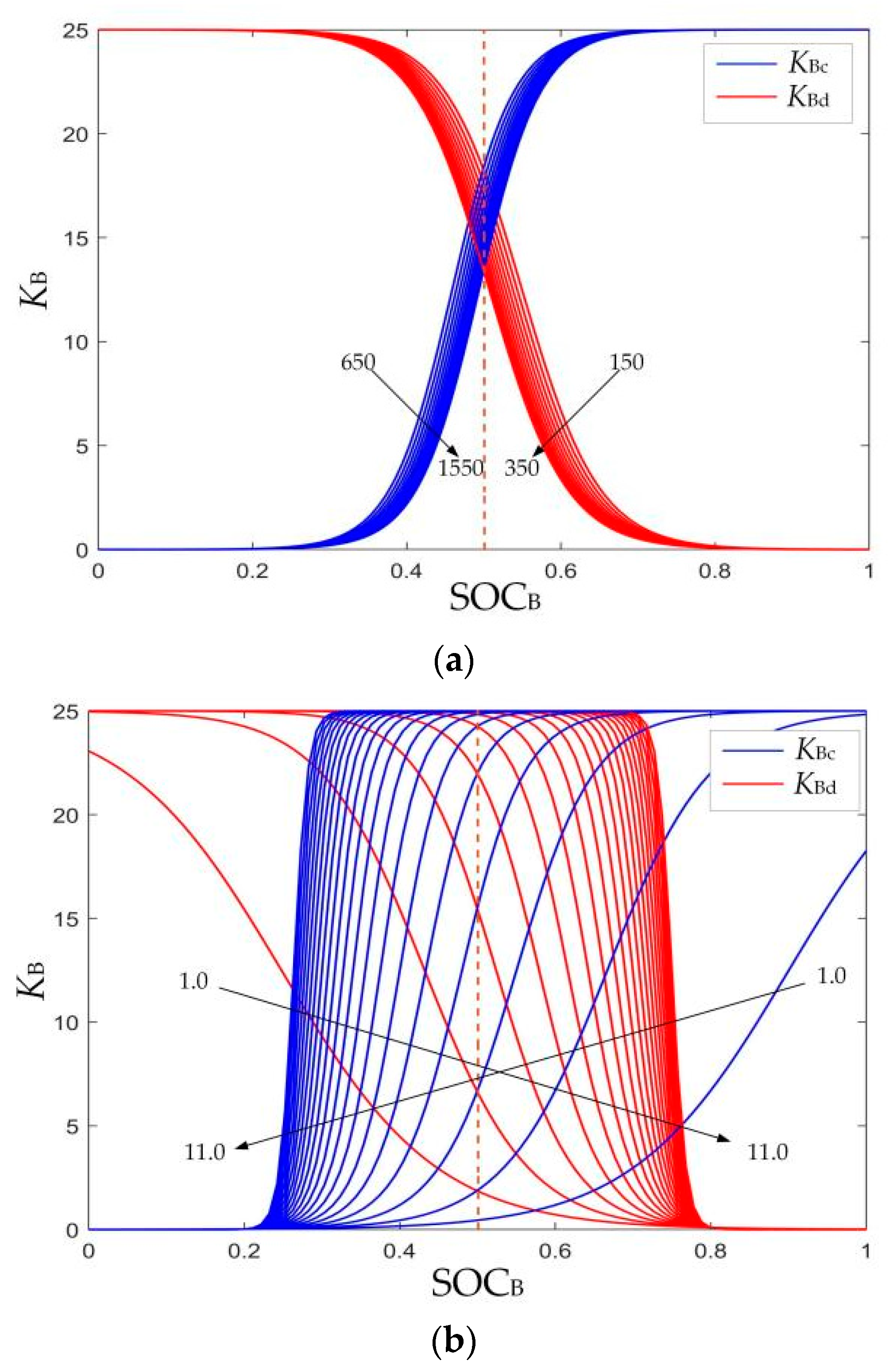
When the battery unit participates in the regulation of frequency, the unit power droop coefficients KBc and KBd under the charge and discharge state of batteries are corrected. In Section 3.1, the battery SOC threshold is specified as SOCB,min = 0.2 and SOCB,max = 0.8, and the output amplitude KB,max is assumed to be 25. In the correction process, the frequency regulation performance of energy storage can be adjusted by selecting different controllable factors. As shown in Figure 6a, it is assumed that the charging state controllable factor bB is 2.5, the discharge state controllable factor nB is 2, and the output value of KB is adjusted by determining the controllable factors aB and mB. As shown in Figure 6b, it is assumed that the charge state controllable factor aB is 1100, the discharge state controllable factor mB is 250, and the output value of KB is adjusted by determining the controllable factors bB and nB.
In Figure 6a, the partial KB-SOC characteristic curves with the controllable factor aB of charging state in the range of 650–1550 and the controllable factor mB of discharging state in the range of 150–350 are intercepted. In Figure 6b, the curves with the charge state controllable factor bB and the discharge state controllable factor nB in the range of 1.0–11.0 are intercepted. As seen from Figure 6:
1. The sensitivity of KB to SOC change decreases with the increase in controllable factor; that is, the inclination of the KB-SOC characteristic curve decreases with the increase in controllable factor.
2. For the same numerical growth rate of the controllable factor, the change in the inclination degree of the KB-SOC characteristic curve becomes weaker with the increase of aB and mB values but becomes more significant with the increase of bB and nB values.
3. The change of KB with controllable factors aB and mB is small, and the change of KB with controllable factors bB and nB is more obvious.
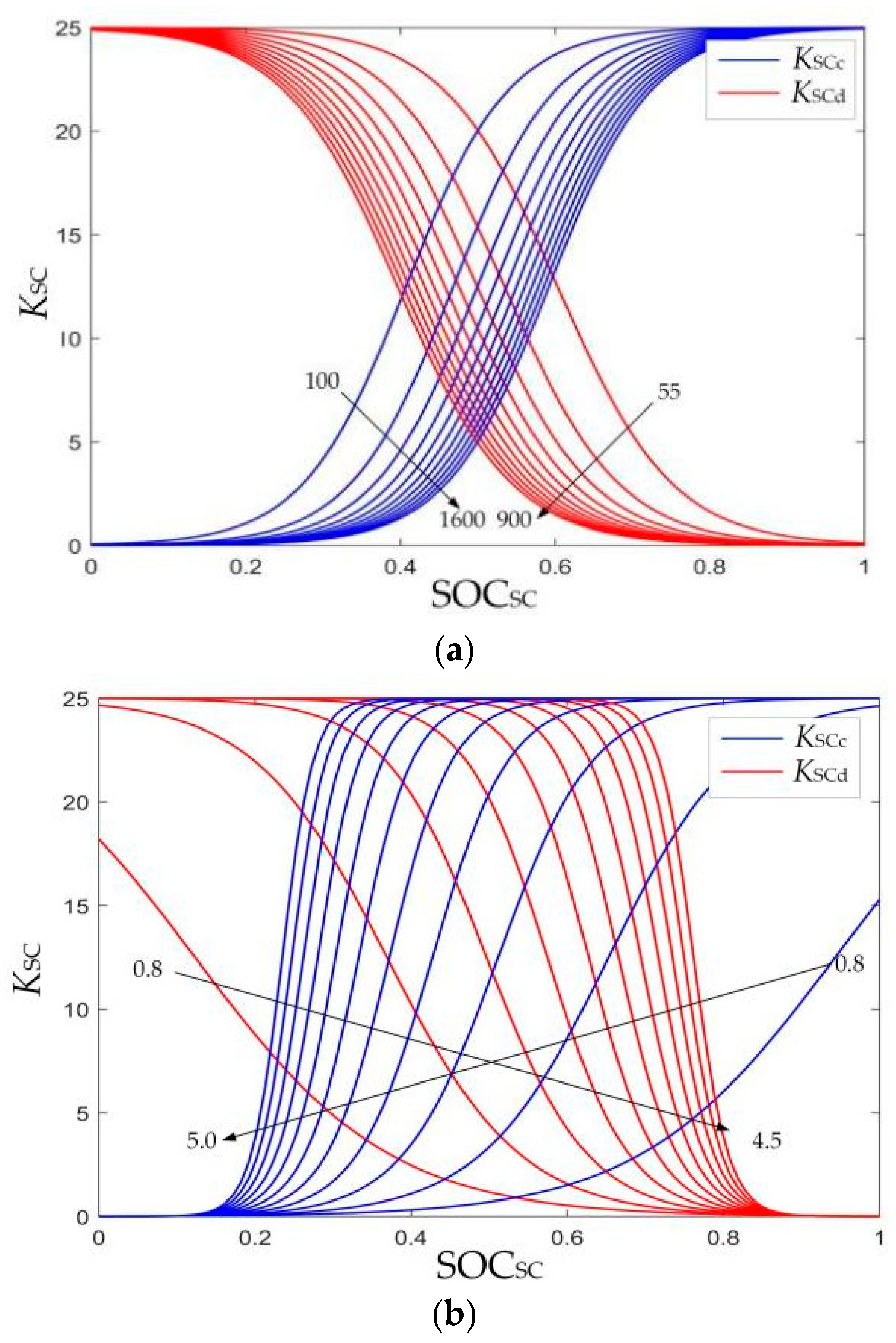
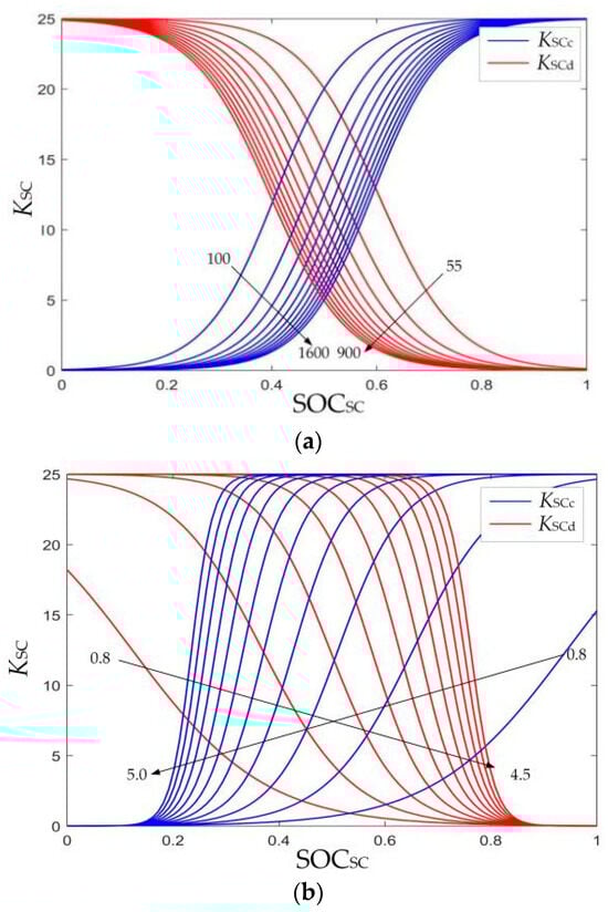
In Figure 7a, the partial KSC-SOC characteristic curves with the controllable factor aSC of charging state in the range of 100–1600 and the controllable factor mSC of discharging state in the range of 55–900 are intercepted. In Figure 7b, the curves with the charge state controllable factor bSC in the range of 0.8–4.5 and the discharge state controllable factor nSC in the range of 0.8–5.0 are intercepted. It can be seen from this figure that the KSC of the supercapacitor and the KB of the battery are basically the same as the controllable factor.
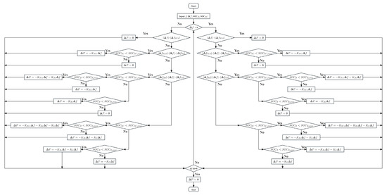
When the frequency of system changes, the control process of HES participating in primary frequency regulation is completed based on the improved BP neural network in this paper. Firstly, it is judged whether the HES and the conventional unit are in the dead zone of frequency regulation. Then, the working state of each stored energy in the HES is confirmed by comparing whether the stored energy SOC exceeds the threshold. Based on the improved Sigmoid activation function, the unit power droop coefficient under the charging and discharging state of the stored energy is corrected. Finally, the active power output of the system is adjusted according to the working state of each device and the corrected unit power droop coefficient. The specific process is shown in Figure 8.

4. Simulation Analysis

A simulation model based on Figure 1 is built for simulation. The rated capacity of the unit is set to 100 MW, the supercapacitor is 1 MW/0.6 MWh, the battery is 0.1 MW/1 MWh, and the rated frequency of the power grid is 50 Hz. The upper and lower limits of the primary frequency regulation of the conventional unit are set to ±0.033 Hz (the standard value is 0.00066). The upper and lower limits of the frequency regulation dead zone of the supercapacitor are set to 20% of the upper and lower limits of the primary frequency regulation dead zone of the conventional unit. The upper and lower limits of the frequency regulation dead zone of the battery are set to 60% of the upper and lower limits of the primary frequency regulation dead zone of the conventional unit. The parameters of the system are based on the rated capacity of the unit and the rated frequency of the power grid, as indicated in Table 4.

4.1. Frequency Regulation Evaluation Index

For step load disturbance, ∆fmax, tmax, ∆fa, ∆ta, ∆td, and vd are set as the maximum frequency deviation after disturbance and its corresponding time, frequency deviation and recovery time after system frequency recovery and stability, and frequency deterioration time and rate, respectively. The smaller the value of ∆fmax and ∆fa, the more significant the effect of frequency regulation; the smaller vd indicates that the stronger the ability of the electricity grid to maintain frequency, that is, the better the stability of frequency.
For continuous load destabilization, the root mean square values of frequency deviation and SOC deviation (the degree of deviation from SOC0) are proposed as evaluation indexes, which are RMSf and RMSSOC that reflect the regulation impact of frequency and SOC retention effect, respectively. The expression is as follows:
RMS Δ f = 1 N i = 1 N f i f 0 2
RMS SOC = 1 N i = 1 N SOC i SOC 0 2
where fi and SOCi are the frequency and SOC of the sampling point i; f0 is the rated frequency; SOC0 is set to 0.5; and N is the total number of sampling points. When the distribution of the system frequency conforms to the distribution normally with the standard frequency as the mathematical expectation, the values of RMSf and RMSSOC reflect the dispersion degree of the distribution function of system frequency; that is, the system frequency or SOC deviates from the standard frequency or SOC to a lesser extent when the two index values are less, indicating that the regulation impact of frequency or SOC retention effect is better.

4.2. Simulation Analysis of HES Participating in Primary Frequency Regulation Control Strategy

In order to verify the effectiveness and superiority of the HES control strategy proposed in this paper, under the condition of step load disturbance and continuous load disturbance, the frequency regulation effects of the HES control strategy, the fixed-K HES control strategy, and only conventional units participating in frequency regulation are compared and analyzed in this paper.

4.2.1. Simulation Analysis of Step Load Disturbance Condition

Aiming at the variable K control strategy of HES based on the improved BP neural network proposed in this paper, the following scenarios are set up. In the simulation model of HES and conventional units participating in primary frequency regulation, a step load disturbance of 0.05 p.u. is added. The proposed control strategy is compared with the control strategy without energy storage and the existing control strategy. The corresponding frequency deviation curve is shown in Figure 9. According to Figure 9, the index data after disturbance are shown in Table 5.
Under the step disturbance of 0.05 p.u., it can be seen from Figure 9 and Table 5 that the maximum frequency deviation value and the frequency deviation value when the final frequency tends to be stable are significantly smaller than those without energy storage and fixed-K HES control strategy, which proves that the frequency regulation effect of the control strategy proposed in this paper is better than the other two. In the process of frequency regulation, the frequency deviation value of frequency regulation with the control strategy in this paper changes more smoothly and enters the frequency stability stage earlier, which proves that the strategy proposed in this paper has a strong ability to maintain the frequency of the power grid. Therefore, the control strategy in this paper has a good frequency regulation effect on the frequency change caused by step disturbance and a strong ability to maintain the grid frequency.
As shown in Figure 10, the maximum frequency response errors of the linear model under step load and continuous load disturbances are 3.02% and 3.47% respectively. This verifies the rationality of the linearization assumption in Section 2.1.3 and indicates that the model in this paper has sufficient accuracy in engineering scenarios.

4.2.2. Simulation Analysis of Continuous Load Disturbance Condition

Assuming that the initial SOC of the stored energy battery and the supercapacitor is both 0.5, the HES frequency regulation model with different control strategies under continuous load disturbance conditions is simulated and analyzed. The 6-min continuous load disturbance shown in Figure 11 is added, and the corresponding frequency deviation curve and SOC change curve are indicated in Figure 12, Figure 13 and Figure 14. The evaluation index results are shown in Table 6.
From the data of Figure 12 and Table 7, it can be seen that under continuous load disturbance, the frequency fluctuation of the system based on the strategy of this paper is significantly smaller than that without energy storage and slightly better than the fixed-K frequency regulation strategy. From the data of Figure 10 and Figure 11 and Table 2, it can be seen that the stored energy SOC under the control strategy of this paper has a smaller deviation and better stability than the fixed-K control strategy.

4.2.3. Comparison Experiment of Activation Function

In order to verify the superiority of the improved Sigmoid function, three types of commonly used activation functions are selected for comparison:
1. ReLU: f (x) = max(0,x)
2. Leaky ReLU: f x = x x 0 0.01 x x < 0
3. Traditional Sigmoid: f x = 1 1 + e x
Under the same simulation conditions (step load 0.05 p.u.), the key performance indicators are compared as follows (Table 8):
The experiments show that the following: ReLU family function (Figure 15a): Although the calculation is efficient, its unidirectional activation characteristics lead to asymmetric charge and discharge regulation, and SOC easily enters the saturation region; Traditional Sigmoid: symmetrical output limits adjustment flexibility, and gradient disappearance extends training time; and Improved Sigmoid (Figure 15b): Through asymmetric parametric design, the frequency deviation suppression and training efficiency are significantly better than the comparison method.

4.3. Comparative Analysis with Existing Methods

To quantify the advantages of this strategy, three typical methods are selected for comparison (Table 9).
The proposed method is superior to existing methods in frequency stability, SOC control accuracy, and real-time performance.

5. Conclusions

In this paper, an HES frequency regulation control strategy based on an improved BP neural network is proposed. The improved Sigmoid activation function is used to modify the unit power droop coefficient of the battery and the supercapacitor so as to adjust the real power increment of the system. The control strategy is compared with the conventional strategy and the no energy storage state under different disturbances. The specific conclusions are as follows.
1. The control strategy effectively improves the frequency regulation effect after the step disturbance is generated. The maximum frequency deviation under this control strategy is reduced by 79.47% compared with no energy storage and 44.33% compared with the conventional strategy, which improves the system frequency stability. The experimental results show that the strategy in this paper can improve the frequency stability of the system better.
2. Under continuous load disturbance, frequency regulation based on this strategy can reduce the fluctuation of system frequency. The root mean square value of the system frequency deviation under the strategy of this paper is reduced by 47.73% compared with that without energy storage and 4.91% compared with the conventional frequency regulation strategy, which proves that the frequency regulation effect of this strategy is better than that without energy storage and the conventional strategy.
3. The control strategy in this paper can make the energy storage work at a much more stable rate than the conventional control strategy. Under continuous load disturbance, the SOC deviation degree of each energy storage device based on the strategy of this paper is less than that of the conventional strategy. The deviation degree of the supercapacitor SOC is reduced by 49.28%, and the deviation degree of the battery SOC is reduced by 45.49%. The results show that the strategy in this paper can better improve the stability of energy storage SOC.
4. Advantages of the Nonlinear Mapping Mechanism: The core advantages of the improved Sigmoid function over fuzzy logic [13] are as follows:
Mathematical Differentiability: The function is continuously differentiable across its entire domain, facilitating seamless integration with backpropagation (BP) neural networks and enabling efficient parameter optimization via gradient descent (Equation (6)). Physically Interpretable Parameters: Parameters a and m directly regulate sensitivity (positively correlated with the slope). Parameters b and n explicitly define SOC safety boundaries (e.g., b = 0.25 indicates that charging attenuation initiates at SOC = 25%). Hardware-Friendly Implementation: The function eliminates conditional branching (e.g., the if-then structures of fuzzy rules), simplifying deployment on embedded controllers. Figure 10 compares the regulation characteristics of fuzzy logic and the improved Sigmoid function; fuzzy logic tends to induce abrupt output changes at rule boundaries (e.g., SOC = 20%), whereas the improved Sigmoid avoids power oscillations through smooth transitions.
Figure 10 compares the regulation characteristics of fuzzy logic and the improved Sigmoid function: fuzzy logic tends to induce abrupt output changes at rule boundaries (e.g., SOC = 20%), whereas the improved Sigmoid avoids power oscillations through smooth transitions.
Although the hybrid energy storage frequency regulation strategy proposed in this paper has been validated in simulation, future research can be further expanded in the following directions: Multi-time scale collaborative optimization: Design a second-minute-level collaborative control framework combining secondary frequency regulation and inertial response requirements while optimizing frequency stability and energy storage economics (such as reducing capacity configuration costs). Refer to the reference [38] to the multi-time scale market mechanism to explore a joint optimization model for FM services and energy markets. Complex scenario adaptability study: Extend to the power grid environment containing a high proportion of power electronic devices (such as virtual synchro, flexiblem and direct systems), and analyze the control strategy’s ability to suppress the system’s broadband oscillation. Validate the robustness of the strategy by considering fluctuations in renewable energy output under extreme weather conditions, such as sudden reductions in wind power due to typhoons. Hardware-in-the-loop real-time validation: Build hardware-in-the-loop (HIL) test systems based on RT-LAB or dSPACE platforms to quantify the strategy’s real-time computing latency and communication requirements. Combined with real battery aging models, such as the NASA Battery dataset [39], to accurately evaluate life extension. Hybrid energy storage type expansion: Introduce new energy storage technologies (such as flywheel energy storage and flow batteries) to study the complementary characteristics and collaborative control rules of multiple types of energy storage. Explore the cross-energy coupling mechanism between hydrogen and electrochemical energy storage to support the long-term energy balance of high-proportion renewable energy systems. Market mechanism integration: Combined with FM auxiliary service market rules (such as the US PJM market [40]), design energy storage bidding strategies that take into account technical performance and economic benefits. Research on a blockchain-based distributed energy storage aggregation model to achieve decentralized frequency regulation services.

Author Contributions

Methodology, Q.J.; Validation, H.Z.; Formal analysis, C.W.; Resources, Q.Z.; Data curation, T.Z.; Writing—original draft, W.L.; Writing—review & editing, Y.S.; Visualization, H.L.; Supervision, Q.Z.; Project administration, Q.Z. All authors have read and agreed to the published version of the manuscript.

Funding

This research was funded by Technology Projects of State Grid (2023YF-76) and the APC was funded by Technology Projects of State Grid (2023YF-76).

Data Availability Statement

The original contributions presented in this study are included in the article. Further inquiries can be directed to the corresponding author.

Acknowledgments

Thank you to the Electric Power Science Research Institute of State Grid Liaoning Electric Power Co., Ltd. for providing data analysis and research environment.

Conflicts of Interest

Authors Qiang Zhang, Qi Jia, Tingqi Zhang, Hui Zeng, Chao Wang and Wansong Liu are employed by the company State Grid Liaoning Electric Power Research Institute. The remaining authors declare that the research was conducted in the absence of any commercial or financial relationships that could be construed as a potential conflict of interest.

References

  1. Zhuo, Z.; Zhang, N.; Yang, J.; Kang, C.; Smith, C.; O’Malley, M.J.; Kroposki, B.; Omalley, M. Transmission Expansion Planning Test System for AC/DC Hybrid Grid with High Variable Renewable Energy Penetration. IEEE Trans. Power Syst. 2020, 35, 2597–2608. [Google Scholar] [CrossRef]
  2. Zang, Y.; Ge, W.; Wang, S.; Zhao, L.; Tan, C. An Economical Optimization Method for Active Power with Variable Droop Control Considering Frequency Regulation Costs in Integrated Energy Systems. Front. Energy Res. 2022, 10, 905454. [Google Scholar] [CrossRef]
  3. Fu, Y.; Wang, Y.; Zhang, X. Integrated wind turbine controller with virtual inertia and primary frequency responses for grid dynamic frequency support. IET Renew. Power Gener. 2017, 11, 1129–1137. [Google Scholar] [CrossRef]
  4. Kou, L.; Wu, J.; Zhang, F.; Ji, P.; Ke, W.; Wan, J.; Liu, H.; Li, Y.; Yuan, Q. Image encryption for Offshore wind power based on 2D-LCLM and Zhou Yi Eight Trigrams. Int. J. Bio-Inspired Comput. 2023, 22, 53–64. [Google Scholar] [CrossRef]
  5. Liu, J.; Yao, W.; Wen, J.; Fang, J.; Jiang, L.; He, H.; Cheng, S. Impact of Power Grid Strength and PLL Parameters on Stability of Grid-Connected DFIG Wind Farm. IEEE Trans. Sustain. Energy 2020, 11, 545–557. [Google Scholar] [CrossRef]
  6. Fernández-Guillamón, A.; Gómez-Lázaro, E.; Muljadi, E.; Molina-García, Á. Power systems with high renewable energy sources: A review of inertia and frequency control strategies over time. Renew. Sustain. Energy Rev. 2019, 115, 109369. [Google Scholar] [CrossRef]
  7. Fradley, J.; Preece, R.; Barnes, M. The Influence of Network Factors on Frequency Stability. IEEE Trans. Power Syst. 2019, 35, 2826–2834. [Google Scholar] [CrossRef]
  8. Azizivahed, A.; Arefi, A.; Ghavidel, S.; Shafie-khah, M.; Li, L.; Zhang, Z.; Catalão, S. Energy Management Strategy in Dynamic Distribution Network Reconfiguration Considering Renewable Energy Resources and Storage. IEEE Trans. Sustain. Energy 2020, 11, 662–673. [Google Scholar] [CrossRef]
  9. Zhong, J.; Li, Y.; Wu, Y.; Cao, Y.; Li, Z.; Peng, Y.; Qiao, X.; Xu, Y.; Yu, Q.; Yang, X.; et al. Optimal Operation of Energy Hub: An Integrated Model Combined Distributionally Robust Optimization Method with Stackelberg Game. IEEE Trans. Sustain. Energy 2023, 14, 1835–1848. [Google Scholar] [CrossRef]
  10. Pahasa, J.; Potejana, P.; Ngamroo, I. MPC-Based Virtual Energy Storage System Using PV and Air Conditioner to Emulate Virtual Inertia and Frequency Regulation of the Low-Inertia Microgrid. IEEE Access 2022, 10, 133708–133719. [Google Scholar] [CrossRef]
  11. Alfaverh, F.; Denaï, M.; Sun, Y. Optimal vehicle-to-grid control for supplementary frequency regulation using deep reinforcement learning. Electr. Power Syst. Res. 2022, 214 Pt B, 108949. [Google Scholar] [CrossRef]
  12. Nguyen-Duc, T.; Hoang-Tuan, L.; Ta-Xuan, H.; Do-Van, L.; Takano, H. A Mixed-Integer Programming Approach for Unit Commitment in Micro-Grid with Incentive-Based Demand Response and Battery Energy Storage System. Energies 2022, 15, 7192. [Google Scholar] [CrossRef]
  13. Li, Y.; He, L.; Liu, F.; Li, C.; Cao, Y.; Shahidehpour, M. Flexible Voltage Control Strategy Considering Distributed Energy Storages for DC Distribution Network. IEEE Trans. Smart Grid 2019, 10, 163–172. [Google Scholar] [CrossRef]
  14. Li, P.; Tan, Z.; Zhou, Y.; Li, C.; Li, R.; Qi, X. Secondary Frequency Regulation Strategy with Fuzzy Logic Method and Self-Adaptive Modification of State of Charge. IEEE Access 2018, 6, 43575–43585. [Google Scholar] [CrossRef]
  15. Gu, H.; Yan, R.; Saha, T.K. Minimum Synchronous Inertia Requirement of Renewable Power Systems. IEEE Trans. Power Syst. 2018, 33, 1533–1543. [Google Scholar] [CrossRef]
  16. Dreidy, M.; Mokhlis, H.; Mekhilef, S. Inertia response and frequency control techniques for renewable energy sources: A review. Renew. Sustain. Energy Rev. 2017, 69, 144–155. [Google Scholar] [CrossRef]
  17. Xu, T.; Jang, W.; Overbye, T. Commitment of Fast-Responding Storage Devices to Mimic Inertia for the Enhancement of Primary Frequency Response. IEEE Trans. Power Syst. 2018, 33, 1219–1230. [Google Scholar] [CrossRef]
  18. Ma, N.; Wang, D. Extracting Spatial-Temporal Characteristics of Frequency Dynamic in Large-Scale Power Grids. IEEE Trans. Power Syst. 2019, 34, 2654–2662. [Google Scholar] [CrossRef]
  19. Tan, J.; Zhang, Y. Coordinated Control Strategy of a Battery Energy Storage System to Support a Wind Power Plant Providing Multi-Timescale Frequency Ancillary Services. IEEE Trans. Sustain. Energy 2017, 8, 1140–1153. [Google Scholar] [CrossRef]
  20. Thongchart, K.; Watanabe, M.; Hongesombut, K.; Mitani, Y. Self-Adaptive Virtual Inertia Control-Based Fuzzy Logic to Improve Frequency Stability of Microgrid with High Renewable Penetration. IEEE Access 2019, 7, 76071–76083. [Google Scholar] [CrossRef]
  21. Zhu, D.; Zhang, Y.-J.A. Optimal Coordinated Control of Multiple Battery Energy Storage Systems for Primary Frequency Regulation. IEEE Trans. Power Syst. 2019, 34, 555–565. [Google Scholar] [CrossRef]
  22. Zhang, Y.J.A.; Zhao, C.; Tang, W.; Low, S.H. Profit-Maximizing Planning and Control of Battery Energy Storage Systems for Primary Frequency Control. IEEE Trans. Smart Grid 2018, 9, 712–723. [Google Scholar] [CrossRef]
  23. Shim, J.W.; Verbic, G.; Zhang, N.; Hur, K. Harmonious Integration of Faster-Acting Energy Storage Systems into Frequency Control Reserves in Power Grid with High Renewable Generation. IEEE Trans. Power Syst. 2018, 33, 6193–6205. [Google Scholar] [CrossRef]
  24. Tan, Z.; Li, X.; He, L.; Li, Y.; Huang, J. Primary frequency control with BESS considering adaptive SoC recovery. Int. J. Electr. Power Energy Syst. 2020, 117, 105588. [Google Scholar] [CrossRef]
  25. Mi, Y.; Chen, B.; Cai, P.; He, X.; Liu, R.; Yang, X. Frequency control of a wind-diesel system based on hybrid energy storage. Prot. Control. Mod. Power Syst. 2022, 7, 31. [Google Scholar] [CrossRef]
  26. Yan, L.; Shui, T.; Xue, T.; Wang, M.; Ma, N.; Li, K. Comprehensive Control Strategy Considering Hybrid Energy Storage for Primary Frequency Modulation. Energies 2022, 15, 4079. [Google Scholar] [CrossRef]
  27. Ma, Y.; Cao, W.; Yang, L.; Wang, F.; Tolbert, L.M. Virtual Synchronous Generator Control of Full Converter Wind Turbines with Short-Term Energy Storage. IEEE Trans. Ind. Electron. 2017, 64, 8821–8831. [Google Scholar] [CrossRef]
  28. Global Wind Energy Council. Annual Report 2023. Available online: https://gwec.net (accessed on 1 April 2025).
  29. Yan, X.; Zhang, W. Review of VSG Control-Enabled Universal Compatibility Architecture for Future Power Systems with High-Penetration Renewable Generation. Appl. Sci. 2019, 9, 1484. [Google Scholar] [CrossRef]
  30. Qian, S.; Liu, H.; Liu, C.; Wu, S.; Wong, H.S. Adaptive activation functions in convolutional neural networks. Neurocomputing 2018, 272, 204–212. [Google Scholar] [CrossRef]
  31. IEEE 122-1991; IEEE Recommended Practice for Functional and Performance Characteristics of Control Systems for Steam Turbine-Generator Units. IEEE Standards: Piscataway, NJ, USA, 1991.
  32. Ma, L.; Hu, C.; Cheng, F. State of Charge and State of Energy Estimation for Lithium-Ion Batteries Based on a Long Short-Term Memory Neural Network. J. Energy Storage 2021, 37, 102440. [Google Scholar] [CrossRef]
  33. Lin, H.; Jin, J.; Lin, Q.; Li, B.; Wei, C.; Kang, W.; Chen, M. Distributed Settlement of Frequency Regulation Based on a Battery Energy Storage System. Energies 2019, 12, 199. [Google Scholar] [CrossRef]
  34. Chen, C.; Wang, Y.; Zhou, K.; Huang, Z. Frequency regulation optimization for wind storage based on frequency regulation reliability and state of charge in isolated island off-grid. Energy Sci. Eng. 2023, 11, 192–205. [Google Scholar] [CrossRef]
  35. Rumberg, B.; Epding, B.; Stradtmann, I.; Schleder, M.; Kwade, A. Holistic calendar aging model parametrization concept for lifetime prediction of graphite/NMC lithium-ion cells. J. Energy Storage 2020, 30, 101510. [Google Scholar] [CrossRef]
  36. Cheng, T.; Lu, D.D.-C.; Siwakoti, Y.P. Circuit-Based Rainflow Counting Algorithm in Application of Power Device Lifetime Estimation. Energies 2022, 15, 5159. [Google Scholar] [CrossRef]
  37. Ma, N.; Yang, D.; Riaz, S.; Wang, L.; Wang, K. Aging Mechanism and Models of Supercapacitors: A Review. Technologies 2023, 11, 38. [Google Scholar] [CrossRef]
  38. Pan, C.; Fan, H.; Zhang, R.; Sun, J.; Wang, Y.; Sun, Y. An improved multi-timescale coordinated control strategy for an integrated energy system with a hybrid energy storage system. Appl. Energy 2023, 343, 121137. [Google Scholar] [CrossRef]
  39. NASA PCoE Battery Dataset. Available online: https://batteryarchive.org (accessed on 28 March 2025).
  40. PJM Manual 11: Energy & Ancillary Services Market Operations, 2023. Available online: https://www.pjm.com/-/media/DotCom/documents/manuals/archive/m11/m11v127-energy-and-ancillary-services-market-operations-11-15-2023.pdf (accessed on 29 March 2025).
Figure 1. Frequency response model of HES participating in primary frequency regulation.
Figure 1. Frequency response model of HES participating in primary frequency regulation.
Energies 18 02629 g001
Figure 2. BP neural network structure.
Figure 2. BP neural network structure.
Energies 18 02629 g002
Figure 3. Sigmoid function.
Figure 3. Sigmoid function.
Energies 18 02629 g003
Figure 4. Comparison between traditional Sigmoid and improved Sigmoid function.
Figure 4. Comparison between traditional Sigmoid and improved Sigmoid function.
Energies 18 02629 g004
Figure 5. Threshold optimization analysis.
Figure 5. Threshold optimization analysis.
Energies 18 02629 g005
Figure 6. The variation trend of KB with controllable factors aB and mB (a) and controllable factors bB and nB (b). The vertical dashed lines in (a,b) are the demarcation lines of SOCB = 0.5, which are used to distinguish the power regulation characteristics of the battery in charging and discharging states, reflecting the asymmetric control strategy proposed in the article—avoiding overcharging and overdischarging of the battery by optimizing the charging/discharging parameters independently to ensure the stability of the frequency and improve the lifetime of the energy storage system. system lifetime. This design is a key visualization of the “Improved Sigmoid Function” nonlinear regulation mechanism.
Figure 6. The variation trend of KB with controllable factors aB and mB (a) and controllable factors bB and nB (b). The vertical dashed lines in (a,b) are the demarcation lines of SOCB = 0.5, which are used to distinguish the power regulation characteristics of the battery in charging and discharging states, reflecting the asymmetric control strategy proposed in the article—avoiding overcharging and overdischarging of the battery by optimizing the charging/discharging parameters independently to ensure the stability of the frequency and improve the lifetime of the energy storage system. system lifetime. This design is a key visualization of the “Improved Sigmoid Function” nonlinear regulation mechanism.
Energies 18 02629 g006
Figure 7. The variation trend of KSC with controllable factors aSC and mSC (a) and controllable factors bSC and nSC (b).
Figure 7. The variation trend of KSC with controllable factors aSC and mSC (a) and controllable factors bSC and nSC (b).
Energies 18 02629 g007
Figure 8. Control strategy of HES contributing to regulation of system frequency.
Figure 8. Control strategy of HES contributing to regulation of system frequency.
Energies 18 02629 g008
Figure 9. Frequency deviation under 0.05 p.u. step disturbance.
Figure 9. Frequency deviation under 0.05 p.u. step disturbance.
Energies 18 02629 g009
Figure 10. Comparison of frequency response of linear and nonlinear models.
Figure 10. Comparison of frequency response of linear and nonlinear models.
Energies 18 02629 g010
Figure 11. Continuous load disturbances lasting 6 min.
Figure 11. Continuous load disturbances lasting 6 min.
Energies 18 02629 g011
Figure 12. System frequency deviation during a 6-min load disturbance.
Figure 12. System frequency deviation during a 6-min load disturbance.
Energies 18 02629 g012
Figure 13. The SOC change of supercapacitor during a 6-min load disturbance.
Figure 13. The SOC change of supercapacitor during a 6-min load disturbance.
Energies 18 02629 g013
Figure 14. The SOC change in battery during a 6-min load disturbance.
Figure 14. The SOC change in battery during a 6-min load disturbance.
Energies 18 02629 g014
Figure 15. SOC dynamic comparison of different activation functions.
Figure 15. SOC dynamic comparison of different activation functions.
Energies 18 02629 g015
Table 1. Comparison of technical specifications.
Table 1. Comparison of technical specifications.
PeculiaritySupercapacitor (SC)Battery (B)Impact on Control Strategy
Response time<10 ms0.5–5 sSC responds preferentially to high-frequency disturbances
Power density10–100 kW/kg0.1–3 kW/kgSC is used for instantaneous power support
Energy density0.1–10 Wh/kg100–300 Wh/kgB for medium- and long-term energy regulation
Cycle life>106 times103–104 timesSC allows frequent operation, and B must avoid deep discharge
SOC operating range0.1–0.90.2–0.8The SC threshold is wider to extend battery life
Table 2. The physical meaning and selection basis of controllable parameters.
Table 2. The physical meaning and selection basis of controllable parameters.
ArgumentPhysical MeaningOptimization RangeSelected ValueBasis
aBBattery charge slope sensitivity[650, 1550]1100Balance adjustment of speed and life (Figure 4)
bBStart point of battery charge decay[1.0, 11.0]2.5Avoid overcharging when SOC > 0.8
mBBattery discharge slope sensitivity[150, 350]250Match the grid inertia time constant (M)
nBStart point of battery discharge attenuation[1.0, 5.0]2.0Prevent overplay when SOC < 0.2
aSCSupercapacitor charging sensitivity[100, 1600]800High-frequency disturbance priority response requirement
nSCUltracapacitor discharge attenuation point[0.8, 5.0]1.5Adapt to millisecond response characteristics
Table 3. The characteristic difference between the Sigmoid function and the existing method is improved.
Table 3. The characteristic difference between the Sigmoid function and the existing method is improved.
MethodSelf-AdaptabilityComputational ComplexityInterpretabilityEnergy Storage Life Management
Adaptive Sigmoid [30]MiddleO (1)LowNonsupport
Fuzzy logic [13]HighO (n2)MiddlePartial support
Textual methodHighO (1)HighFull support
Table 4. Simulation parameter.
Table 4. Simulation parameter.
Simulation ParameterKGFHTR/sM/sDTSC/sTB/s
Simulation value210.381010.010.02
Table 5. Frequency regulation indexes under 0.05 p.u. step disturbance.
Table 5. Frequency regulation indexes under 0.05 p.u. step disturbance.
Frequency Regulation MethodControl Strategy in This PaperFixed-K Control StrategyNo Energy Storage
fmax/10−3−0.0555−0.09971.7587
tmax/s1.7285−0.27043.0503
fa/10−3−0.0519−0.09971.7587
ta/s−0.0519−0.27043.0503
td/s−0.0519−0.09971.7587
|vd|/(10−3/s)−0.0519−0.27043.0503
Table 6. Each frequency regulation indexes under a 6-min continuous load disturbance.
Table 6. Each frequency regulation indexes under a 6-min continuous load disturbance.
Frequency Regulation MethodControl Strategy in This PaperFixed-K Control StrategyNo Energy Storage
RMSf1.11240.61150.5815
RMSSOC,SC-0.23520.1193
RMSSOC,B-0.26070.1421
Table 7. Comparison of frequency response of linear and nonlinear models.
Table 7. Comparison of frequency response of linear and nonlinear models.
Disturbance TypeMaximum Deviation from Linear Model (Hz)Nonlinear Model Maximum Deviation (Hz)Relative Error (%)
Step load (0.05 p.u.)0.05550.05723.02
Continuous disturbance (6 min)RMS = 0.1124RMS = 0.11633.47
Table 8. Comparison of key performance indicators.
Table 8. Comparison of key performance indicators.
Activation FunctionMaximum Frequency Deviation (Hz)SOC Fluctuations (RMS)Training Convergence Time (s)
ReLU0.08920.2712.5
Leaky ReLU0.08540.2514.2
Traditional Sigmoid0.07810.2118.7
Improved Sigmoid0.05550.129.3
Table 9. Comparison of three typical methods.
Table 9. Comparison of three typical methods.
IndexTextual MethodReference [21]Reference [23]Reference [13]
Maximum frequency deviation reduction (%)79.552.163.468.9
SOC Fluctuations (RMS)0.120.310.240.18
Calculation delay (ms)<5N/AN/A120
Equipment life extension (number of cycles)+35%standard+12%+20%
Disclaimer/Publisher’s Note: The statements, opinions and data contained in all publications are solely those of the individual author(s) and contributor(s) and not of MDPI and/or the editor(s). MDPI and/or the editor(s) disclaim responsibility for any injury to people or property resulting from any ideas, methods, instructions or products referred to in the content.

Share and Cite

MDPI and ACS Style

Zhang, Q.; Jia, Q.; Zhang, T.; Zeng, H.; Wang, C.; Liu, W.; Li, H.; Song, Y. An Artificial Intelligence Frequency Regulation Strategy for Renewable Energy Grids Based on Hybrid Energy Storage. Energies 2025, 18, 2629. https://doi.org/10.3390/en18102629

AMA Style

Zhang Q, Jia Q, Zhang T, Zeng H, Wang C, Liu W, Li H, Song Y. An Artificial Intelligence Frequency Regulation Strategy for Renewable Energy Grids Based on Hybrid Energy Storage. Energies. 2025; 18(10):2629. https://doi.org/10.3390/en18102629

Chicago/Turabian Style

Zhang, Qiang, Qi Jia, Tingqi Zhang, Hui Zeng, Chao Wang, Wansong Liu, Hanlin Li, and Yihui Song. 2025. "An Artificial Intelligence Frequency Regulation Strategy for Renewable Energy Grids Based on Hybrid Energy Storage" Energies 18, no. 10: 2629. https://doi.org/10.3390/en18102629

APA Style

Zhang, Q., Jia, Q., Zhang, T., Zeng, H., Wang, C., Liu, W., Li, H., & Song, Y. (2025). An Artificial Intelligence Frequency Regulation Strategy for Renewable Energy Grids Based on Hybrid Energy Storage. Energies, 18(10), 2629. https://doi.org/10.3390/en18102629

Note that from the first issue of 2016, this journal uses article numbers instead of page numbers. See further details here.

Article Metrics

Back to TopTop