Sign in to use this feature.

Years

Between: -

Subjects

remove_circle_outline
remove_circle_outline
remove_circle_outline
remove_circle_outline
remove_circle_outline
remove_circle_outline
remove_circle_outline
remove_circle_outline
remove_circle_outline

Journals

remove_circle_outline
remove_circle_outline
remove_circle_outline
remove_circle_outline
remove_circle_outline
remove_circle_outline

Article Types

Countries / Regions

remove_circle_outline
remove_circle_outline
remove_circle_outline
remove_circle_outline

Search Results (509)

Search Parameters:
Keywords = hyperbolic system

Order results
Result details
Results per page
Select all
Export citation of selected articles as:
34 pages, 4228 KB  
Article
An Enhanced Rothe–Jacobi Spectral Algorithm for Hyperbolic Telegraphic Models with Variable Coefficients: Balancing Temporal and Spatial Convergence
by Hany Mostafa Ahmed
Mathematics 2026, 14(5), 774; https://doi.org/10.3390/math14050774 - 25 Feb 2026
Abstract
This study introduces a high-order numerical scheme for solving 1D second-order hyperbolic telegraph equations (HTEs) with variable coefficients. We employ a generalized temporal discretization (TD) of order p via the Rothe approach, combined with a spatial spectral collocation (SCM) method using generalized shifted [...] Read more.
This study introduces a high-order numerical scheme for solving 1D second-order hyperbolic telegraph equations (HTEs) with variable coefficients. We employ a generalized temporal discretization (TD) of order p via the Rothe approach, combined with a spatial spectral collocation (SCM) method using generalized shifted Jacobi polynomials (GSJPs). By utilizing a Galerkin-type basis that structurally satisfies homogeneous boundary conditions (HBCs)—including Dirichlet or Neumann types—we achieve a global error bound of O((Δτ)p+Ns), where Δτ denotes the temporal step size and s represents the spatial regularity of the exact solution (ExaS). The proposed algorithm, Rothe-GSJP, allows for an optimal balance between the temporal and spatial parameters, minimizing computational effort for high-precision engineering applications such as Phase-Locked Loop (PLL) modeling. Numerical experiments performed on an i9-10850 workstation show that the scheme always reaches the machine precision floor of 1016. While the framework supports temporal orders up to p=6, the results indicate that p{2,3,4} provides an optimal balance between high-order precision and absolute stability. The Rothe-GSJP method proves to be a robust, efficient, and highly accurate alternative to traditional solvers for hyperbolic systems. Full article
(This article belongs to the Section E4: Mathematical Physics)
22 pages, 3099 KB  
Article
A New Hyperbolic PID-Type Control Scheme for a Direct-Drive Pendulum
by Javier Blanco Rico, Fernando Reyes-Cortes and Basil Mohammed Al-Hadithi
Electronics 2026, 15(5), 942; https://doi.org/10.3390/electronics15050942 (registering DOI) - 25 Feb 2026
Viewed by 40
Abstract
This paper addresses the position control problem for a Lagrangian pendulum. Using a strict Lyapunov function, a rigorous analysis is presented to prove that the closed-loop system equilibrium point composed of the pendulum dynamics and a classical linear PID control is globally asymptotically [...] Read more.
This paper addresses the position control problem for a Lagrangian pendulum. Using a strict Lyapunov function, a rigorous analysis is presented to prove that the closed-loop system equilibrium point composed of the pendulum dynamics and a classical linear PID control is globally asymptotically stable. Motivated by these results, the theoretical proposal is extended to analyze a novel hyperbolic PID-type control scheme; reformulating the Lyapunov function, global asymptotic stability of the equilibrium point for the corresponding closed-loop equation is demonstrated. The proposed hyperbolic scheme is a rational function with bounded control action composed of a suitable combination of hyperbolic sine and cosine functions. The hyperbolic structure is used in the proportional, integral, and derivative terms of the control algorithm to drive the position error and joint velocity to zero. Experimental results of both a linear PID and a novel hyperbolic PID-type controller on a direct-drive pendulum are presented to illustrate the effectiveness and performance of the proposed control algorithm. Full article
(This article belongs to the Special Issue Robust Control of Dynamic Systems)
Show Figures

Figure 1

15 pages, 1088 KB  
Article
Sliding Mode Control for Rock Mass Vibration Stabilization: A Kelvin–Voigt Model with Impulsive Effects and Time-Varying Delays
by Zhilou Feng, Qifeng Guo, Xiaonan Liu, Wenhui Tan, Jingxuan Yan, Xiong Yin and Hanwen Jia
Appl. Sci. 2026, 16(4), 2067; https://doi.org/10.3390/app16042067 - 20 Feb 2026
Viewed by 123
Abstract
The stabilization of rock mass vibrations in underground excavations presents a critical engineering challenge due to the interplay of viscoelastic dynamics, impulsive shocks from blasting or rock bursts, and time-varying delays induced by wave propagation and sensor–actuator networks. In this paper, an integral [...] Read more.
The stabilization of rock mass vibrations in underground excavations presents a critical engineering challenge due to the interplay of viscoelastic dynamics, impulsive shocks from blasting or rock bursts, and time-varying delays induced by wave propagation and sensor–actuator networks. In this paper, an integral sliding mode control scheme is developed for a Kelvin–Voigt type hyperbolic system subject to such impulsive effects and time-varying delays. To preserve sliding surface continuity under impulsive disturbances, the impulse information is explicitly incorporated into the design of the integral sliding function. The resulting sliding mode dynamics, which include discrete state jumps, are analyzed using a piecewise Lyapunov functional combined with inequality techniques; sufficient conditions are derived to guarantee asymptotic stability. Moreover, a sliding mode control law is synthesized to ensure that the system trajectories reach and remain on the sliding manifold from the initial time onward, despite parameter uncertainties and external disturbances. Numerical simulations with parameters reflecting realistic mining scenarios verify the effectiveness of the proposed control strategy, demonstrating its potential for practical rock mass vibration stabilization in geotechnical engineering. Full article
Show Figures

Figure 1

26 pages, 51773 KB  
Article
Soliton Genesis in a Novel Gross–Pitaevskii System: Analytical Construction and Dynamical Control
by Khaled Aldwoah, L. M. Abdalgadir, Shafqat Ur Rehman, Muhammad Bilal, Faez A. Alqarni, Ria Egami and M. M. Rashed
Symmetry 2026, 18(2), 375; https://doi.org/10.3390/sym18020375 - 18 Feb 2026
Viewed by 194
Abstract
The purpose of this study is to construct diverse forms of exact soliton solutions and conduct a comprehensive qualitative analysis. For this aim, we use the Gross–Pitaevskii system, which belongs to the family of nonlinear Schrödinger equations. This model is considered to be [...] Read more.
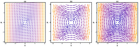
The purpose of this study is to construct diverse forms of exact soliton solutions and conduct a comprehensive qualitative analysis. For this aim, we use the Gross–Pitaevskii system, which belongs to the family of nonlinear Schrödinger equations. This model is considered to be iconic and significant because it has potential applications in applied sciences, such as in physics, where it is used to exemplify quantum systems like Bose–Einstein condensates and illustrate the propagation of waves in optical fibers. Employing analytical techniques, the modified sine–cosine/sinh–cosh and extended rational sinh–Gordon expansion methods, we extract several waves from solutions in the shape of trigonometric, hyperbolic, and rational forms. To further deepen our insights related to the system’s behavior, we execute a detailed dynamical analysis, including sensitivity, bifurcation, and chaos, using the corresponding Hamiltonian structure. We also derive the instability modulation using linear stability theory. Using Mathematica, we systematically simulate and verify all constructed results and present some solutions for appropriate parameter values using 2D, 3D, and contour plots. The outcomes provide fruitful insights relevant to multiple scientific domains, including optical fiber technology, plasma, and condensed matter physics. This work contributes to the ongoing study of nonlinear models by applying novel solution techniques and offering a broader perspective on the complex behavior of such systems. The novelty of this study lies in the fact that the proposed model has not been previously explored using the aforementioned advanced methods and comprehensive dynamical analyses. Full article
(This article belongs to the Section Physics)
Show Figures

Figure 1

21 pages, 4781 KB  
Article
A Spatially Distributed Perturbation Strategy with Smoothed Gradient Sign Method for Adversarial Analysis of Image Classification Systems
by Yanwei Xu, Jun Li, Dajun Chang and Yuanfang Dong
Entropy 2026, 28(2), 193; https://doi.org/10.3390/e28020193 - 9 Feb 2026
Viewed by 261
Abstract
As deep learning models are increasingly embedded as critical components within complex socio-technical systems, understanding and evaluating their systemic robustness against adversarial perturbations has become a fundamental concern for system safety and reliability. Deep neural networks (DNNs) are highly effective in visual recognition [...] Read more.
As deep learning models are increasingly embedded as critical components within complex socio-technical systems, understanding and evaluating their systemic robustness against adversarial perturbations has become a fundamental concern for system safety and reliability. Deep neural networks (DNNs) are highly effective in visual recognition tasks but remain vulnerable to adversarial perturbations, which can compromise their reliability in safety-critical applications. Existing attack methods often distribute perturbations uniformly across the input, ignoring the spatial heterogeneity of model sensitivity. In this work, we propose the Spatially Distributed Perturbation Strategy with Smoothed Gradient Sign Method (SD-SGSM), a adversarial attack framework that exploits decision-dependent regions to maximize attack effectiveness while minimizing perceptual distortion. SD-SGSM integrates three key components: (i) decision-dependent domain identification to localize critical features using a deterministic zero-out operator; (ii) spatially adaptive perturbation allocation to concentrate attack energy on sensitive regions while constraining background disturbance; and (iii) gradient smoothing via a hyperbolic tangent transformation to enable fine-grained and continuous perturbation updates. Extensive experiments on CIFAR-10 demonstrate that SD-SGSM achieves near-perfect attack success rates (ASR 99.9%) while substantially reducing 2 distortion and preserving high structural similarity (SSIM 0.947), outperforming both single-step and momentum-based iterative attacks. Ablation studies further confirm that spatial distribution and gradient smoothing act as complementary mechanisms, jointly enhancing attack potency and visual fidelity. These findings underscore the importance of spatially aware, decision-dependent adversarial strategies for system-level robustness assessment and the secure design of AI-enabled systems. Full article
Show Figures

Figure 1

10 pages, 2537 KB  
Article
High-Uniformity Flat-Top Light Spot Based on a Dielectric Metasurface
by Xinxin Pu, Wenhao Guo, Jinyao Hou, Yechuan Zhu, Xueping Sun, Shun Zhou and Weiguo Liu
Nanomaterials 2026, 16(3), 208; https://doi.org/10.3390/nano16030208 - 5 Feb 2026
Viewed by 211
Abstract
With the rapid development of laser processing and infrared imaging, the demand for flat-top beams with high uniformity has become increasingly urgent. Conventional beam-shaping techniques based on bonded aspheric lenses are inherently bulky and inflexible, which limits their compatibility with modern optical systems. [...] Read more.
With the rapid development of laser processing and infrared imaging, the demand for flat-top beams with high uniformity has become increasingly urgent. Conventional beam-shaping techniques based on bonded aspheric lenses are inherently bulky and inflexible, which limits their compatibility with modern optical systems. In this work, we propose a dielectric metasurface for laser beam shaping operating at 1064 nm, where the target phase distribution is derived by the given initial phase and is represented by a hyperbolic phase. An inverse optimization algorithm is proposed to optimize the unit cell consisting of silicon carbide (SiC) nanopillars and the silicon dioxide (SiO2) substrate. Numerical results show that, after transmission through the designed metasurface, the beam forms a circular flat-top spot with a radius of 2 μm at the target plane, exhibiting an intensity uniformity of 0.1021 and an energy efficiency of 76.3%. This study offers a compact and highly efficient solution for the flat-top beam shaping, demonstrating significant potential for applications in precision-laser processing, optical trapping, and bioimaging. Full article
(This article belongs to the Section Nanophotonics Materials and Devices)
Show Figures

Graphical abstract

22 pages, 3477 KB  
Article
Monte Carlo Simulation-Based Robustness Analysis of High-Speed Railway Settlement Prediction Models for Non-Stationary Time Series
by Zhenyu Liu, Hu Zeng, Huiqin Guo, Taifeng Li, Zhonglin Zhu, Youming Zhao, Qianli Zhang and Tengfei Wang
Appl. Sci. 2026, 16(3), 1566; https://doi.org/10.3390/app16031566 - 4 Feb 2026
Viewed by 205
Abstract
Accurate prediction of post-construction settlement in high-speed railway (HSR) soft foundations is critical for operational safety yet challenging due to the non-equidistant and non-stationary nature of observation data. This study systematically evaluated the robustness and accuracy of settlement prediction models using a Monte [...] Read more.
Accurate prediction of post-construction settlement in high-speed railway (HSR) soft foundations is critical for operational safety yet challenging due to the non-equidistant and non-stationary nature of observation data. This study systematically evaluated the robustness and accuracy of settlement prediction models using a Monte Carlo simulation approach. A numerical model incorporating the permeability characteristics of soft foundations was established to simulate stochastic system responses. Furthermore, an innovative multi-metric evaluation framework was constructed using the entropy weight method, integrating goodness-of-fit, prediction accuracy (systematic error), and stability (random error). Four classical empirical models—Hyperbolic, Exponential Curve, Asaoka, and Hoshino—were assessed. The results indicate that: (1) The Hyperbolic Method significantly outperformed other models (p<0.01) in goodness-of-fit (mean correlation coefficient: 0.983 ± 0.006) and accuracy (systematic error: 3.2% ± 1.1%); (2) The Hoshino Method exhibited optimal stability, characterized by the lowest random error (3.8 ± 2.0 mm); and (3) Model performance showed a significant positive correlation with the permeability coefficient (R2>0.92). Validated by five distinct engineering cases, the comprehensive performance ranking was determined as: Hyperbolic > Hoshino > Exponential Curve > Asaoka. These findings provide a scientific strategy for model selection under non-stationary conditions and offer theoretical support for refining railway deformation monitoring standards. Full article
Show Figures

Figure 1

10 pages, 1548 KB  
Communication
Deep-Subwavelength Negative Refraction of Hyperbolic Plasmon Polariton at Visible Frequencies
by Shuxin Qi, Xuanbin Chen, Haoran Lv, Yuqi Wang, Jihong Zhu, Jiadian Yan and Qing Zhang
Photonics 2026, 13(2), 146; https://doi.org/10.3390/photonics13020146 - 3 Feb 2026
Viewed by 318
Abstract
Negative refraction of nanolight (e.g., polaritons, hybrid light, and matter excitation) provides a promising building block for nanophotonics, as it paves the way for developing cutting-edge nanoscale applications, such as super-resolution and subwavelength imaging. In the visible regime, negative refraction of surface plasmon [...] Read more.
Negative refraction of nanolight (e.g., polaritons, hybrid light, and matter excitation) provides a promising building block for nanophotonics, as it paves the way for developing cutting-edge nanoscale applications, such as super-resolution and subwavelength imaging. In the visible regime, negative refraction of surface plasmon polaritons has been extensively studied in conventional plasmonic and metamaterial systems; however, the inherent metallic losses remain a challenge that hinders their practical applications. Herein, we demonstrate negative refraction of low-loss and highly confined hyperbolic plasmon polaritons (HPPs) in a lateral heterojunction of a natural hyperbolic van der Waals material, molybdenum dioxide chloride (MoOCl2). Owing to the exotic and ray-like propagating properties of HPPs, the negative refraction-inspired superlens can easily reach into the deep subwavelength scale, with spatial confinement of 800 nm near-infrared light wavelengths to below 150 nm focal spots. By elaborately adjusting the orientation directions of two-sided MoOCl2, the mirror-symmetric superlensing effect can be tilted, and therefore, the focal spots are tuned and steered to deviate from the vertical interfacial lines. Our results applying the concepts of in-plane negative refraction with vdW materials achieve deep subwavelength light confinement and manipulation, offering new possibilities for constructing efficient and compact nanophotonic and opto-electronic devices. Full article
Show Figures

Figure 1

33 pages, 2243 KB  
Article
Nonlinear Smooth Sliding Mode Control Framework for a Tumor-Immune Dynamical System Under Combined Radio-Chemotherapy
by Muhammad Arsalan, Sadiq Muhammad and Muhammad Tariq Sadiq
Mathematics 2026, 14(3), 521; https://doi.org/10.3390/math14030521 - 1 Feb 2026
Viewed by 276
Abstract
Sliding mode control (SMC) is a robust nonlinear control framework that enforces system trajectories onto predefined manifolds, providing strong robustness guarantees against uncertainties. However, SMC inherently introduces unwanted transients or chattering in system state trajectories, which may cause issues especially for sensitive applications [...] Read more.
Sliding mode control (SMC) is a robust nonlinear control framework that enforces system trajectories onto predefined manifolds, providing strong robustness guarantees against uncertainties. However, SMC inherently introduces unwanted transients or chattering in system state trajectories, which may cause issues especially for sensitive applications such as regulation of drug administration. This paper proposes a multi-input smooth sliding mode control (MISSMC) strategy that combines radiotherapy and chemotherapy for a nonlinear tumor–immune dynamical system described by ordinary differential equations. The closed-loop system is first analyzed to establish key qualitative properties: all state variables remain positive and bounded, the sliding surfaces exhibit asymptotic convergence, and explicit analytical upper bounds on the cumulative therapy doses are derived under clinically motivated constraints. On this basis, a smooth hyperbolic-tangent sliding manifold and associated control law are designed to regulate the radiation and drug infusion rates. While the use of a hyperbolic-tangent smoothing function effectively suppresses chattering, it introduces a small steady-state error due to the presence of a boundary layer. To address this limitation, integral action is incorporated into the sliding surfaces, ensuring asymptotic convergence of tumor state and reducing residual steady-state error, while enhancing robustness against model uncertainties and parameter variations. Numerical simulations, based on a brain-tumor case study, show that the proposed smooth SMC markedly suppresses transient overshoots in both states and control inputs, while preserving effective tumor reduction. Compared with a conventional (non-smooth) SMC scheme, the MISSMC controller reduces baseline radiation and chemotherapy intensities on average by roughly 70%. Similarly, MISSMC lowers the overall cumulative doses on average by about 40%, without degrading the therapeutic outcome. The resulting integral smooth SMC framework therefore offers a rigorous nonlinear-systems approach to designing combined radio-chemotherapy protocols with guaranteed positivity, boundedness, and asymptotic stabilization of the closed-loop system, together with explicit bounds on the control inputs. Full article
Show Figures

Figure 1

11 pages, 283 KB  
Article
Lie Symmetries and Similarity Solutions for a Shallow-Water Model with Bed Elevation in Lagrange Variables
by Andronikos Paliathanasis, Genly Leon and Peter G. L. Leach
Mathematics 2026, 14(3), 433; https://doi.org/10.3390/math14030433 - 26 Jan 2026
Viewed by 211
Abstract
We investigate the Lagrange formulation for the one-dimensional Saint Venant–Exner system. The system describes shallow-water equations with a bed evolution, for which the bedload sediment flux depends on the velocity, Qt,x=Agum,m1 [...] Read more.
We investigate the Lagrange formulation for the one-dimensional Saint Venant–Exner system. The system describes shallow-water equations with a bed evolution, for which the bedload sediment flux depends on the velocity, Qt,x=Agum,m1. In terms of the Lagrange variables, the nonlinear hyperbolic system is reduced to one master third-order nonlinear partial differential equation. We employ Lie’s theory and find the Lie symmetry algebra of this equation. It was found that for an arbitrary parameter m, the master equation possesses four Lie symmetries. However, for m=3, there exists an additional symmetry vector. We calculate a one-dimensional optimal system for the Lie algebra of the equation. We apply the latter for the derivation of invariant functions. The invariants are used to reduce the number of the independent variables and write the master equation into an ordinary differential equation. The latter provides similarity solutions. Finally, we show that the traveling-wave reductions lead to nonlinear maximally symmetric equations which can be linearized. The analytic solution in this case is expressed in closed-form algebraic form. Full article
(This article belongs to the Special Issue Symmetry Methods for Differential Equations)
14 pages, 1038 KB  
Article
Designing Poly(vinyl formal) Membranes for Controlled Diclofenac Delivery: Integrating Classical Kinetics with GRNN Modeling
by Igor Garcia-Atutxa and Francisca Villanueva-Flores
Appl. Sci. 2026, 16(2), 562; https://doi.org/10.3390/app16020562 - 6 Jan 2026
Viewed by 269
Abstract
Controlled-release systems must translate material design choices into predictable pharmacokinetic (PK) profiles, yet purely mechanistic or purely data-driven models often underperform when tuning complex polymer networks. Here, we develop tunable poly(vinyl formal) membranes (PVFMs) for diclofenac delivery and integrate classical kinetic analysis with [...] Read more.
Controlled-release systems must translate material design choices into predictable pharmacokinetic (PK) profiles, yet purely mechanistic or purely data-driven models often underperform when tuning complex polymer networks. Here, we develop tunable poly(vinyl formal) membranes (PVFMs) for diclofenac delivery and integrate classical kinetic analysis with a Generalized Regression Neural Network (GRNN) to connect formulation variables to release behavior and PK-relevant targets. PVFMs were synthesized across a gradient of crosslink densities by varying HCl content; diclofenac release was quantified under standardized conditions with geometry and dosing rigorously controlled (thickness, effective area, surface-area-to-volume ratio, and areal drug loading are reported to ensure reproducibility). Release profiles were fitted to Korsmeyer–Peppas, zero-order, first-order, Higuchi, and hyperbolic tangent models, while a GRNN was trained on material descriptors and time to predict cumulative release and flux, including out-of-sample conditions. Increasing crosslink density monotonically reduced swelling, areal release rate, and overall release efficiency (strong linear trends; r ≈ 0.99) and shifted transport from anomalous to Super Case II at the highest crosslinking. Classical models captured regime transitions but did not sustain high accuracy across the full design space; in contrast, the GRNN delivered superior predictive performance and generalized to conditions absent from training, enabling accurate interpolation/extrapolation of release trajectories. Beyond prior work, we provide a material-to-PK design map in which crosslinking, porosity/tortuosity, and hydrophobicity act as explicit “knobs” to shape burst, flux, and near-zero-order behavior, and we introduce a hybrid framework where mechanistic models guide interpretation while GRNN supplies robust, data-driven prediction for formulation selection. This integrated PVFM–GRNN approach supports rational design and quality control of controlled-release devices for diclofenac and is extendable to other therapeutics given appropriate descriptors and training data. Full article
(This article belongs to the Section Materials Science and Engineering)
Show Figures

Figure 1

24 pages, 2372 KB  
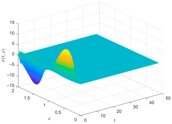
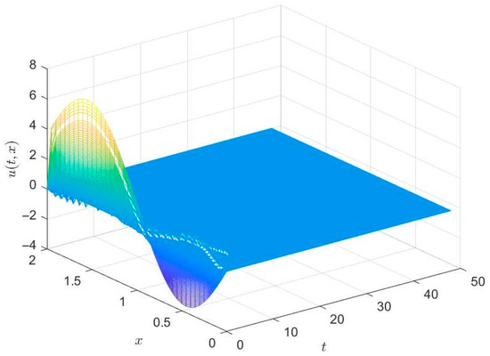
Article
The Provision of Physical Protection of Information During the Transmission of Commands to a Group of UAVs Using Fiber Optic Communication Within the Group
by Dina Shaltykova, Aruzhan Kadyrzhan, Yelizaveta Vitulyova and Ibragim Suleimenov
Drones 2026, 10(1), 24; https://doi.org/10.3390/drones10010024 - 1 Jan 2026
Viewed by 438
Abstract
This paper presents a novel method for the precise localization of remote radio-signal sources using a formation of unmanned aerial vehicles (UAVs). The approach is based on time-difference-of-arrival (TDoA) measurements and the geometric analysis of hyperbolas formed by pairs of UAVs. By studying [...] Read more.
This paper presents a novel method for the precise localization of remote radio-signal sources using a formation of unmanned aerial vehicles (UAVs). The approach is based on time-difference-of-arrival (TDoA) measurements and the geometric analysis of hyperbolas formed by pairs of UAVs. By studying the asymptotic intersections of these hyperbolas, the method ensures unique determination of the source position, even in the presence of multiple intersection points. Theoretical analysis confirms that the correct intersection point is located at a significantly larger distance from the UAV formation center compared to spurious intersections, providing a rigorous criterion for resolving localization ambiguity. The proposed framework also addresses secure inter-UAV communication via optical-fiber links and supports expansion of UAV groups with directional antennas and low-power signal relays. Additionally, the study discusses practical UAV configurations, including hybrid propulsion and jet-assisted kamikaze platforms, demonstrating the applicability of the method in contested environments. The results indicate that this approach provides a robust mathematical basis for unambiguous emitter localization and enables scalable, secure, and resilient multi-UAV systems, with potential applications in electronic-warfare scenarios, surveillance, and tactical operations. Full article
(This article belongs to the Section Drone Communications)
Show Figures

Figure 1

25 pages, 361 KB  
Article
Logarithmic Connections on Principal Bundles and Their Applications to Geometric Control Theory
by Álvaro Antón-Sancho
Axioms 2026, 15(1), 10; https://doi.org/10.3390/axioms15010010 - 25 Dec 2025
Viewed by 300
Abstract
In this research, we establish a precise correspondence between the theory of logarithmic connections on principal G-bundles over compact Riemann surfaces and the geometric formulation of control systems on curved manifolds, providing a novel differential–geometric framework for analyzing optimal control problems with [...] Read more.
In this research, we establish a precise correspondence between the theory of logarithmic connections on principal G-bundles over compact Riemann surfaces and the geometric formulation of control systems on curved manifolds, providing a novel differential–geometric framework for analyzing optimal control problems with non-holonomic constraints. By characterizing control systems through the geometric structure of flat connections with logarithmic singularities at marked points, we demonstrate that optimal trajectories correspond precisely to horizontal lifts with respect to the connection. These horizontal lifts project onto geodesics on the punctured surface, which is equipped with a Riemannian metric uniquely determined by the monodromy representation around the singularities. The main geometric result proves that the isomonodromic deformation condition translates into a compatibility condition for the control system. This condition preserves the conjugacy classes of monodromy transformations under variations of the marked points, and ensures the existence and uniqueness of optimal trajectories satisfying prescribed boundary conditions. Furthermore, we analyze systems with non-holonomic constraints by relating the constraint distribution to the kernel of the connection form, showing how the degree of non-holonomy can be measured through the failure of integrability of the associated horizontal distribution on the principal bundle. As an application, we provide computational implementations for SL(2,C) connections over hyperbolic Riemann surfaces with genus g2, explicitly constructing the monodromy-induced metric via the Poincaré uniformization theorem and deriving closed-form expressions for optimal control strategies that exhibit robust performance characteristics under perturbations of initial conditions and system parameters. Full article
17 pages, 1221 KB  
Article
Conservation Laws, Soliton Dynamics, and Stability in a Nonlinear Schrödinger Equation with Second-Order Spatiotemporal Dispersion
by Naila Nasreen, Ismat Latif, Kashifa Basheer, Muhammad Arshad and Zhaoliang Jiang
Mathematics 2026, 14(1), 54; https://doi.org/10.3390/math14010054 - 23 Dec 2025
Viewed by 425
Abstract
This paper presents the construction of exact wave solutions for the generalized nonlinear Schrödinger equation (NLSE) with second-order spatiotemporal dispersion using the modified exponential rational function method (mERFM). The NLSE plays a vital role in various fields such as quantum mechanics, oceanography, transmission [...] Read more.
This paper presents the construction of exact wave solutions for the generalized nonlinear Schrödinger equation (NLSE) with second-order spatiotemporal dispersion using the modified exponential rational function method (mERFM). The NLSE plays a vital role in various fields such as quantum mechanics, oceanography, transmission lines, and optical fiber communications, particularly in modeling pulse dynamics extending beyond the traditional slowly varying envelope estimation. By incorporating higher-order dispersion and nonlinear effects, including cubic–quintic nonlinearities, this generalized model provides a more accurate representation of ultrashort pulse propagation in optical fibers and oceanic environments. A wide range of soliton solutions is obtained, including bright and dark solitons, as well as trigonometric, hyperbolic, rational, exponential, and singular forms. These solutions offer valuable insights into nonlinear wave dynamics and multi-soliton interactions relevant to shallow- and deep-water wave propagation. Conservation laws associated with the model are also derived, reinforcing the physical consistency of the system. The stability of the obtained solutions is investigated through the analysis of modulation instability (MI), confirming their robustness and physical relevance. Graphical representations based on specific parameter selections further illustrate the complex dynamics governed by the model. Overall, the study demonstrates the effectiveness of mERFM in solving higher-order nonlinear evolution equations and highlights its applicability across various domains of physics and engineering. Full article
(This article belongs to the Section E: Applied Mathematics)
Show Figures

Figure 1

23 pages, 3237 KB  
Article
Bifurcation Analysis and Soliton Behavior of New Combined Kairat-II-X Differential Equation Using Analytical Methods
by Jun Zhang, Haifa Bin Jebreen and Rzayeva Nuray
Mathematics 2025, 13(24), 4025; https://doi.org/10.3390/math13244025 - 18 Dec 2025
Viewed by 430
Abstract
The exact analytical solutions of a new combined Kairat-II-X differential equation are presented. The related model is investigated by combining the enhanced modified extended tanh function method and the modified tan(ϕ/2)-expansion method. Then, a wide range of [...] Read more.
The exact analytical solutions of a new combined Kairat-II-X differential equation are presented. The related model is investigated by combining the enhanced modified extended tanh function method and the modified tan(ϕ/2)-expansion method. Then, a wide range of solitary wave solutions with unknown coefficients are extracted in a variety of shapes, including dark, bright, bell-shaped, kink-type, combine, and complex solitons, exponential, hyperbolic, and trigonometric function solutions. To offer physical insight, some of the identified solutions are presented in figures. Also, 3D, 2D, and 2D density profiles of the obtained outcomes are illustrated in order to examine their dynamics with the choices of parameters involved. Based on the obtained findings, we can assert that the suggested computational approaches are efficient, dynamic, well-structured, and valuable for tackling complex nonlinear problems in several fields, including symbolic computations. The bifurcation analysis and sensitivity analysis are employed to comprehend the dynamical system. We assume that our findings will be very beneficial in improving our understanding of the waves that manifest in solids. Full article
Show Figures

Figure 1

Back to TopTop