Next Article in Journal
A Fuzzy Difference Equation Matrix Model for the Control of Multivariable Nonlinear Systems
Previous Article in Journal
MusicDiffusionNet: Enhancing Text-to-Music Generation with Adaptive Style and Multi-Scale Temporal Mixup Strategies
 
 
Font Type:
Arial Georgia Verdana
Font Size:
Aa Aa Aa
Line Spacing:
Column Width:
Background:
Article

Sliding Mode Control for Rock Mass Vibration Stabilization: A Kelvin–Voigt Model with Impulsive Effects and Time-Varying Delays

1
China-Zambia Belt and Road Joint Laboratory for Green and Safe Development of Mineral Resources, School of Resources and Safety Engineering, University of Science and Technology Beijing, Beijing 100083, China
2
National Key Lab of Autonomous Intelligent Unmanned Systems, School of Automation, Beijing Institute of Technology, Beijing 100081, China
3
School of Future Cities, University of Science and Technology Beijing, Beijing 100083, China
4
Shandong Gold Mining Co., Ltd., Jinan 261400, China
*
Authors to whom correspondence should be addressed.
Appl. Sci. 2026, 16(4), 2067; https://doi.org/10.3390/app16042067
Submission received: 24 January 2026 / Revised: 9 February 2026 / Accepted: 14 February 2026 / Published: 20 February 2026

Featured Application

This research provides an active vibration control strategy for stabilizing surrounding rock masses in underground engineering projects such as deep mines, tunnels, and large caverns, effectively mitigating hazards from blasting shocks, rock bursts, and signal transmission delays.

Abstract

The stabilization of rock mass vibrations in underground excavations presents a critical engineering challenge due to the interplay of viscoelastic dynamics, impulsive shocks from blasting or rock bursts, and time-varying delays induced by wave propagation and sensor–actuator networks. In this paper, an integral sliding mode control scheme is developed for a Kelvin–Voigt type hyperbolic system subject to such impulsive effects and time-varying delays. To preserve sliding surface continuity under impulsive disturbances, the impulse information is explicitly incorporated into the design of the integral sliding function. The resulting sliding mode dynamics, which include discrete state jumps, are analyzed using a piecewise Lyapunov functional combined with inequality techniques; sufficient conditions are derived to guarantee asymptotic stability. Moreover, a sliding mode control law is synthesized to ensure that the system trajectories reach and remain on the sliding manifold from the initial time onward, despite parameter uncertainties and external disturbances. Numerical simulations with parameters reflecting realistic mining scenarios verify the effectiveness of the proposed control strategy, demonstrating its potential for practical rock mass vibration stabilization in geotechnical engineering.

1. Introduction

The long-term stability of underground excavations, such as tunnels, mines, and caverns, is fundamentally threatened by time-dependent deformations and vibrations of surrounding rock masses. These dynamic responses, often manifested as rock creep and stress wave propagation, are exacerbated by frequent engineering activities (e.g., blasting and mechanical drilling) as well as by natural hazards such as rock bursts [1,2,3,4]. The Kelvin–Voigt model, a canonical viscoelastic constitutive representation, has been extensively validated for characterizing the delayed deformation and energy dissipation behavior of rock materials under sustained or cyclic loading [5,6].
In actual mining and tunneling environments, the control of rock mass vibrations is not merely an academic exercise but a pressing engineering imperative. Unchecked vibrations can lead to progressive damage of support systems, induce additional fracturing in the excavation damage zone, and in severe cases, trigger cascading failures that compromise the entire structure’s integrity [7,8]. However, actively stabilizing these vibrations faces three paramount challenges: (i) Impulsive mechanical shocks from blasting or sudden stress redistribution, which inject high-energy, transient disturbances into the system; (ii) time-varying delays inherent in sensor–actuator networks due to wave propagation through heterogeneous geological media, and data transmission lags; (iii) significant system uncertainties stemming from the anisotropic, inhomogeneous nature of rock masses, making accurate real-time modeling extremely difficult [9,10].
Traditional passive support systems and simple feedback controllers often fall short in such complex, uncertain, and delay-prone environments. This gap calls for robust control strategies that can guarantee stability and performance despite these adversities. Sliding mode control (SMC), renowned for its robustness against uncertainties and disturbances, presents a promising candidate [11,12,13]. A significant advancement was made by Utkin et al. [14] in 1997, who introduced integral sliding mode control (ISMC), a method that ensures system robustness throughout the entire response process, starting from the initial time instant. Subsequent studies have extended ISMC to various complex dynamical systems. For instance, Chen et al. [15] applied ISMC to stabilize uncertain systems subject to impulsive effects, while Niu et al. [16] further extended the approach to a class of uncertain impulsive systems involving time delays. More recently, Kao et al. [17] employed ISMC to analyze the stability of uncertain reaction–diffusion systems under periodic impulses. However, despite these advances, there remains a notable scarcity of results concerning ISMC for hyperbolic partial differential equations (PDEs) that govern wave propagation in viscoelastic media—like the Kelvin–Voigt rock model.
Motivated by this critical engineering need and the theoretical gap, this paper pioneers the design and analysis of an ISMC scheme specifically for Kelvin–Voigt systems (KVSs) subject to time-varying delays and impulsive effects. To handle the impulsive dynamics, we introduce impulses into the sliding function design, thereby preserving its continuity [15,17]. The stability of the resulting sliding mode dynamics is rigorously analyzed using Lyapunov stability theory in conjunction with a comparison principle. We provide a mathematically rigorous yet practically motivated framework for stabilizing rock mass vibrations, directly addressing the operational challenges in underground excavation engineering.
Section 2 introduces the governing equations of the rock mass vibration system based on the Kelvin–Voigt constitutive model, incorporating time-varying delays, impulsive disturbances, and parameter uncertainties, along with essential notations and assumptions. In Section 3, we design a novel impulsive-aware integral sliding surface and establish rigorous stability criteria for the resulting sliding mode dynamics. Two main theorems are presented to ensure asymptotic stability and reachability under the proposed control scheme. To validate the theoretical framework, a detailed numerical simulation with parameters reflecting realistic mining scenarios is provided in Section 4. Finally, Section 5 summarizes the key contributions and discusses potential engineering applications and future research directions.

2. Preliminaries

Consider a viscoelastic medium with the Kelvin–Voigt constitutive model:
2 ω ( t , x ) t 2 = ρ 2 ω ( t , x ) x 2 + η 3 ω ( t , x ) x 2 t Γ ω ( t , x ) t + A + Δ A ( t ) ω ( t , x ) + A ¯ ω t τ ( t ) , x +   B u ( t , x ) + f ω ( t , x ) ,   t > 0 ,   x l 1 , l 2 ,
where  l 1 ,   l 2 are two constants with  l 1 < l 2 ,   ω ( t , x ) n is the unknown distributed state,  u ( t , x ) m is the system input, and  f ( ω ) m is the external disturbance. Here,  ρ and  η are the stiffness coefficient of the spring and the viscous coefficient of the damper in the Kelvin–Voigt model, respectively;  A ,   Γ n × n are system matrices;  B n × m is the input matrix with full column rank;  Δ A ( t ) represents the system matrix uncertainty, which satisfies  Δ A ( t ) = E 1 F 1 ( t ) H 1 , where  E 1 n × m and  H 1 k × n are known constant matrices,  F 1 ( t ) m × k is unknown, and  F 1 T ( t ) F 1 ( t ) I k . Consider system (1) associated with Dirichlet boundary conditions and the following initial conditions:
ω ( θ , x ) = ϕ ( θ , x ) , τ ¯ θ 0 ,   x l 1 , l 2 , ω ( θ , x ) t = ϕ ˜ ( θ , x ) , τ ¯ θ 0 ,   x l 1 , l 2 ,
where  ( ϕ , ϕ ˜ ) C 0 [ τ ¯ , 0 ] ; H 0 1 ( l 1 , l 2 ) n × L 2 ( l 1 , l 2 ) n and  C 0 [ τ ¯ , 0 ] ; denote the Banach space of all continuous functions vanishing at boundary/at infinity from the interval   [ τ ¯ , 0 ] to the space  .
Equation (1) describes the dynamics of a rock column or a segment of an excavation boundary. The term  ρ 2 ω ( t , x ) / x 2 represents the elastic restoring force,  η 3 ω ( t , x ) / x 2 t captures the viscous damping (rate-dependent energy dissipation) intrinsic to rock, and  Γ ω ( t , x ) / t accounts for additional velocity-proportional damping (e.g., from surrounding material or artificial dampers). The uncertainties  Δ A ( t ) ω ( t , x ) and the delayed term  A ¯ ω t τ ( t ) , x are used to model the unknown spatial variability of rock properties and the delayed effects of stress redistribution or remote seismic events, respectively.
To simplify the handling of the second-order time derivative  2 ω ( t , x ) / t 2 , we introduce the following variable substitution:
ω ¯ ( t , x ) = ω ( t , x ) t + β ω ( t , x ) ,   y ( t , x ) = ω ( t τ ( t ) , x ) ,  
where  β = ρ / η > 0 . This substitution effectively reduces the order of the time derivative, making the system more tractable for analysis. Then, under impulsive effects, system (1) is transformed into:
ω ( t , x ) t = ω ¯ ( t , x ) β ω ( t , x ) , ω ¯ ( t , x ) t = η 2 ω ¯ ( t , x ) x 2 + φ ω ¯ ( t , x ) + ( ψ + Δ A ( t ) ) ω ( t , x ) +   A ¯ y ( t , x ) + B ( u ( t , x ) + f ( ω ( t , x ) ) ) , t t k , ω ( t k + , x ) = C k 1 ω ( t k , x ) , ω ¯ ( t k + , x ) = C k 2 ω ¯ ( t k , x ) , t = t k ,
subject to Dirichlet boundary conditions and initial conditions (2). Here,  t k k N (with  0 = t 0 < t 1 < ) is the impulsive sequence, and let  ω ( t k , x ) = ω ( t k + , x ) = lim t t k + 0 + ω ( t , x ) ω ( t k , x ) = lim t t k + 0 ω ( t , x ) . The parameters are given by  φ = β Γ ψ = A ( β Γ ) β and  C k 1 ,   C k 2 n × n are real matrices satisfying  C 0 1 ,   C 0 2 = I n . Physically, the impulsive terms  ω ( t k + , x ) = C k 1 ω ( t k , x ) and  ω ¯ ( t k + , x ) = C k 2 ω ¯ ( t k , x ) model the instantaneous state changes induced by blasting shocks or local rock fracturing events.
To formally characterize the stability of the system, we introduce the definition and assumption.
Definition 1 
[18]. System (1) is said to be exponentially stable if there exist scalars  α 0 > 0  and  α 1 1  such that
ω ( t , x ) H 1 α 1 sup s [ τ * , 0 ] ω ( s , ) H 1 e α 0 t , t 0 .
Assumption 1. 
There exists a constant  d > 0  such that  f ( ω ) d . Moreover f ( 0 ) = 0 0  is a vector with appropriate dimension.
Under Assumption 1 and the given conditions, system (4) admits a unique mild solution  ( ω , ω ¯ ) C ( [ τ ¯ , T ] ; ( H 0 1 ( l 1 , l 2 ) ) n × ( L 2 ( l 1 , l 2 ) ) n )  [19,20].
Remark 1. 
The disturbance-bound  f ( ω ) d  reflects that external disturbances (e.g., blast-induced shocks, equipment vibrations) have finite energy in real mining environments. The uncertainty structure  Δ A ( t ) = E 1 F 1 ( t ) H 1  with  F 1 T ( t ) F 1 ( t ) I k  models spatially varying and imperfectly known rock parameters—such as Young’s modulus or damping coefficients—while respecting physically feasible variation ranges. These representations are standard in robust geotechnical control and allow the design of a stabilizing controller without requiring exact real-time parameter identification, which is often impractical in underground excavations.

3. Main Results

This section presents the comprehensive design and analysis of an ISMC scheme for the KVSs with time-varying delays and impulsive effects. The main contributions are structured around three pivotal components. First, a novel continuous integral sliding surface is constructed by incorporating an auxiliary function related to impulsive instances, which rigorously guarantees the continuity of the sliding mode against impulsive disturbances and forms the foundation for subsequent stability analysis. Second, based on this surface, the sliding mode dynamics are derived. By employing a piecewise Lyapunov functional and the comparison principle, sufficient conditions are established to ensure the asymptotic stability of the resulting sliding mode dynamics. Finally, a robust sliding mode controller is synthesized to effectively compensate for system uncertainties, external disturbances, and time-varying delays. It is rigorously proven that the system trajectories are driven onto and maintained on the predefined sliding manifold from the initial time onward.
To construct a continuous sliding function for the impulsive system, we first introduce the following notations:  T k = t k + 1 t k = min k T k t k = t k + , and define a piecewise linear scaling function:
μ ( t ) = t k t , t ( t k , t k ) , 0 , t [ t k , t k + 1 ] ,
which satisfies  μ ( t k + ) = 1 and  μ ( t k ) = 0 .
The integral sliding function is then designed for all  t [ t k , t k + 1 ) ,   k :
σ ( t , x ) = G ω ¯ ( t , x ) G ω ¯ ( 0 , x ) + μ ( t ) G ( I C k 2 ) ω ¯ ( t k , x ) 0 t ( η G 2 ω ¯ ( θ , x ) x 2 + G ¯ ω ¯ ( θ , x ) ) d θ ,
where  G m × n is a sliding surface gain matrix, selected to satisfy  G B > 0 . It essentially projects the system state onto the sliding manifold, playing a role similar to a weighting matrix that shapes how the tracking error is penalized in the sliding condition.  G ¯ is a feedback gain matrix. Note that by construction,  σ ( 0 , x ) = 0 .
We now demonstrate that the sliding function  σ ( t , x ) is continuous with respect to  t on  [ 0 , + ) . Continuity at non-impulsive instants follows directly from its definition. At the impulsive instants  t k , a direct computation shows that the one-sided limits coincide:
σ ( t k + , x ) = σ ( t k , x ) = G ω ¯ ( t k , x ) G ω ¯ ( 0 , x ) 0 t k η G 2 ω ¯ ( θ , x ) x 2 + G ¯ ω ¯ ( θ , x ) d θ .
Hence,  σ ( t , x ) is continuous for all  t [ 0 , + ) . This property is crucial for the subsequent controller design.
By applying the transformed system dynamics (4), the time derivative of the sliding function is computed as follows:
σ ( t , x ) t = ( G φ G ¯ ) ω ¯ ( t , x ) + G ( ψ + Δ A ( t ) ) ω ( t , x ) + G A ¯ y ( t , x )   ( t ) G ( I C k 2 ) ω ¯ ( t k , x ) + G B ( u ( t , x ) + f ( ω ( t , x ) ) ) ,
where the indicator function  ( t ) is defined as:
( t ) = 1 , t t k , t k , 0 , t t k , t k + 1 .
The equivalent control law, which describes the input required to maintain the system on the sliding surface  ( σ = 0 ) , is obtained by setting  σ ( t , x ) / t = 0 ; we obtain the equivalent control:
u e q ( t , x ) = ( G B ) 1 ( G φ G ¯ ) ω ¯ ( t , x )   ( G B ) 1 ( G ( ψ + Δ A ( t ) ) ω ( t , x ) + G A ¯ y ( t , x ) ) +   ( t ) ( G B ) 1 G ( I C k 2 ) ω ¯ ( t k , x ) f ( ω ( t , x ) ) .
Substituting this equivalent control back into the system dynamics (4) yields the sliding mode dynamics, which govern the system’s behavior once constrained to the sliding manifold:
ω ( t , x ) t = ω ¯ ( t , x ) β ω ( t , x ) , ω ¯ ( t , x ) t = η 2 ω ¯ ( t , x ) x 2 + ( B ( G B ) 1 G ¯ + Θ φ ) ω ¯ ( t , x ) n +   Θ A ¯ y ( t , x ) + Θ ( ψ + Δ A ( t ) ) ω ( t , x ) +   ( t ) B ( G B ) 1 G ( I C k 2 ) ω ¯ ( t k , x ) ,   t t k , ω ( t k + , x ) = C k 1 ω ( t k , x ) , ω ¯ ( t k + , x ) = C k 2 ω ¯ ( t k , x ) ,   t = t k ,
where  Θ = I n B ( G B ) 1 G .
To facilitate the stability analysis, we perform a key transformation. Define  τ 1 = τ 1 ( t ) = t t k , which implies  d τ 1 ( t ) / d t = 1 . Consequently, the term  ω ¯ ( t k , x ) = ω ¯ ( t τ 1 ( t ) , x ) . Letting  y ¯ ( t , x ) = ω ¯ ( t τ 1 ( t ) , x ) , the sliding mode dynamics (7) can be transformed as the following time-delay system:
ω ( t , x ) t = ω ¯ ( t , x ) β ω ( t , x ) , ω ¯ ( t , x ) t = η 2 ω ¯ ( t , x ) x 2 + ( B ( G B ) 1 G ¯ + Θ φ ) ω ¯ ( t , x ) +   Θ A ¯ y ( t , x ) + Θ ( ψ + Δ A ( t ) ) ω ( t , x ) +   ( t ) B ( G B ) 1 G ( I C k 2 ) y ¯ ( t , x ) , t t k . ω ( t k + , x ) = C k 1 ω ( t k , x ) ,   ω ¯ ( t k + , x ) = C k 2 ω ¯ ( t k , x ) , t = t k .
To establish the main stability results, we first introduce the following notations and conventions used throughout the subsequent analysis.  T ˜ is the average impulsive interval.  N 0 is called the maximum allowable fluctuation in the impulse count.  ν = λ max ( Q ) ν 1 = λ max ( Q ¯ ) ν ˜ 1 = max { ν 1 , ν } τ ˜ = max { τ ¯ , max k + T k } , δ k = max { λ max ( ( C k 2 ) T Q C k 2 ) / λ min ( Q ) , λ max ( ( C k 1 ) T Q ¯ C k 1 ) / λ min ( Q ¯ ) } δ = max k Z + { δ k } , and  D + denotes the upper-right Dini derivative.
Theorem 1. 
Assume that Assumption 1 holds. Given the matrix  G ¯ = G ( φ + B K )  where  K  is chosen such that  φ + B K  is Hurwitz, the sliding mode dynamics (7) is exponentially stable if there exist a positive definite and diagonal matrix  Q , symmetric and positive-definite matrices  X Q ¯ , and positive constants  ρ 1 , ρ 2 , ρ 3 , ε , ε 1 , ε 2 , T ˜  such that the following linear matrix inequality and inequality hold:
Φ 11 Φ 12 Φ 22 < 0 ,
ρ 1 ln δ T ˜ δ N 0 ( ρ 2 + ρ 3 ) > 0 ,
where the block matrices are defined as:
Φ 11 = Ψ 1 Ψ 2 0 0 Ψ 3 0 0 Ψ 4 0 Ψ 5 ,
Φ 12 = 0 0 0 0 0 Q E 1 Q A ¯ 3 + h Q B 0 0 0 0 0 0 0 0 ,
Φ 22 = diag { ε I m + E 1 T X E 1 , ε 1 I m , ε 2 I n , G B } ,
with entries
Ψ 1 = Q ¯ β ( Q ¯ β ) T + ρ 1 Q ¯ + ψ T X ψ + ( ε + ε 1 ) H 1 T H 1 ,
Ψ 3 = Q ( φ + B K ) + ( φ + B K ) T Q η π 2 2 | l 2 l 1 | 2 Q + ρ 1 Q ,
Ψ 2 = ( Q ψ + Q ¯ ) T , Ψ 4 = ε 2 I n + A ¯ T X A ¯ ρ 2 Q ¯ ,
Ψ 5 = ( t ) ( I C k 2 ) T X ( I C k 2 ) ρ 3 Q .
Proof of Theorem 1. 
Introduce a piecewise continuous Lyapunov candidate:
V ¯ = l 1 l 2 ω ¯ T ( t , x ) Q ω ¯ ( t , x ) + ω T ( t , x ) Q ¯ ω ( t , x ) d x ,  
for  t ( t k 1 , t k ] ,   k + , we compute the upper-right Dini derivative  D + V ¯ . Substituting the dynamics from (8) into the derivative of (11) yields:
D + V ¯ = 2 l 1 l 2 [ ω ¯ T ( t , x ) Q ω ¯ ( t , x ) t + ω T ( t , x ) Q ¯ ω ( t , x ) t ] d x   = l 1 l 2 { 2 ω ¯ T ( t , x ) Q [ η 2 ω ¯ ( t , x ) x 2 + ( φ + B K ) ω ¯ ( t , x )   + ( t ) B ( G B ) 1 G ( I C k 2 ) y ¯ ( t , x ) + Θ A ¯ y ( t , x )   + Θ ( ψ + Δ A ( t ) ) ω ( t , x ) ] + 2 ω T ( t , x ) Q ¯ ( ω ¯ ( t , x ) β ω ( t , x ) ) } d x .
We now bound the terms in (12) using standard inequalities and system properties.
By Dirichlet’s boundary condition and Green’s formula, the term involving the spatial derivative is bounded using a Poincarè-type inequality:
2 η l 1 l 2 ω ¯ T ( t , x ) Q 2 ω ¯ ( t , x ) x 2 d x = 2 η l 1 l 2 ω ¯ T ( t , x ) x Q ω ¯ ( t , x ) x d x η π 2 2 | l 2 l 1 | 2 l 1 l 2 ω ¯ T ( t , x ) Q ω ¯ ( t , x ) d x .
For any positive constants  ε 1 , ε 2 , we have
2 ω ¯ T ( t , x ) Q Δ A ( t ) ω ( t , x ) ε 1 1 ω ¯ T ( t , x ) Q E 1 E 1 T Q ω ¯ ( t , x ) + ε 1 ω T H 1 T H 1 ω ( t , x ) , 2 ω ¯ T ( t , x ) Q Θ A ¯ y ( t , x ) ε 2 1 ω ¯ T ( t , x ) Q A ¯ ( A ¯ ) T Q ω ¯ ( t , x ) + ε 2 y T ( t , x ) y ( t , x ) +   ω ¯ T ( t , x ) Q B ( G B ) 1 B T Q ω ¯ ( t , x ) + y T ( t , x ) A ¯ T X A ¯ y ( t , x ) .
The terms originating from the projection via  Θ = I n B ( G B ) 1 G are bounded as follows:
2 ω ¯ T ( t , x ) Q B ( G B ) 1 G ψ ω ( t , x ) ω ¯ T ( t , x ) ψ T X ψ ω ( t , x ) + ω ¯ T ( t , x ) Q B ( G B ) 1 B T Q ω ¯ ( t , x ) , 2 ω ¯ T ( t , x ) Q B ( G B ) 1 G Δ A ( t ) ω ( t , x ) ω ¯ T ( t , x ) Δ A ( t ) T X Δ A ( t ) ω ( t , x ) + ω ¯ T ( t , x ) Q B ( G B ) 1 B T Q ω ¯ ( t , x ) , 2 ( t ) ω ¯ T ( t , x ) Q B ( G B ) 1 G ( I C k 2 ) y ¯ ( t , x ) ( t ) [ ω ¯ T ( t , x ) Q B ( G B ) 1 B T Q ω ¯ ( t , x ) + y ¯ T ( t , x ) ( ( I C k 2 ) ) T X ( ( I C k 2 ) ) y ¯ ( t , x ) ] .
Substituting the estimates (13)–(15) into (12) and after considerable algebraic manipulation and grouping of terms, we obtain the following differential inequality for  t ( t k 1 , t k ] :
D + V ¯ ( t ) + ρ 1 V ¯ ( t ) ρ 2 V ¯ t τ ( t ) ρ 3 V ¯ t τ 1 ( t ) l 1 l 2 { ω ¯ T ( t , x ) ( 2 Q ( φ + B K ) + ε 2 1 Q A ¯ ( A ¯ ) T   η π 2 2 | l 2 l 1 | 2 Q + 3 + ( t ) Q B ( G B ) 1 B T Q + ρ 1 Q +   ε 1 1 Q E 1 E 1 T Q ) ω ¯ ( t , x ) + 2 ω ¯ T ( t , x ) ( Q ψ + Q ¯ ) ω ( t , x ) +   ω T ( t , x ) ( 2 Q ¯ β + ρ 1 Q ¯ + ψ T X ψ +   Δ A ( t ) T X Δ A ( t ) + ε 1 H 1 T H 1 ) ω ( t , x ) +   y ¯ T ( t , x ) ( ( t ) I C k 2 T X I C k 2 ρ 3 Q ) y ¯ ( t , x ) +   y T ( t , x ) ε 2 I n + A ¯ T X A ¯ ρ 2 Q ¯ y ( t , x ) } d x ,
where  ρ 1 , ρ 2 , ρ 3 > 0 . Crucially, by applying the Schur complement and Lemma 2.4 from [21], the inequality (9) guarantees that the large matrix in (16) is negative definite. Consequently, we arrive at the key impulsive delay differential inequality:
D + V ¯ ( t ) ρ 1 V ¯ ( t ) + ρ 2 V ¯ t τ ( t ) + ρ 3 V ¯ t τ 1 ( t ) .  
At the impulsive instants  t = t k , the state undergoes an instantaneous change. Evaluating the Lyapunov functional across an impulse using (11) and the reset conditions in (7) gives:
V ¯ t k = l 1 l 2 ω ¯ T t k , x C k 2 T Q C k 2 ω ¯ t k , x   +   ω T t k , x C k 1 T Q ¯ C k 1 ω t k , x d x   δ k V ¯ t k ,
where  δ k = max λ max C k 2 T Q C k 2 λ min ( Q ) , λ max C k 1 T Q ¯ C k 1 λ min ( Q ¯ ) 1 .
Next, the inequalities (17) and (18) describe the evolution of  V ¯ t . To analyze its asymptotic behavior, we employ a comparison principle. Consider the following scalar impulsive delay comparison system with an arbitrarily small positive constant  ϵ :
d U ¯ ( t ) d t = ρ 1 U ¯ ( t ) + ρ 2 U ¯ t τ ( t ) + ρ 3 U ¯ t τ 1 ( t ) + ϵ , U ¯ ( θ ) = ν 1 ϕ 2 2 + ν φ 2 2 , U ¯ t k + = δ k U ¯ t k ,   t t k ,   k + , τ ˜ θ 0 ,  
where  φ = ϕ ˜ + β ϕ . By construction, we have  V ¯ ( θ ) U ¯ ( θ ) , for  τ ¯ θ 0 . Applying the comparison principle in [22] to (17)–(19) yields:
0 V ¯ ( t ) U ¯ ( t ) ,   t 0 .
Finally, following an analysis similar to Theorem 1 in [23], condition (10) ensures that the comparison system (19) is exponentially stable. Specifically, its solution satisfies:
U ¯ ( t ) ω e λ t + δ N 0 ϵ ς ι , t > 0 ,
where  ς = ρ 1 ln δ τ ˜ and  ι = δ N 0 ρ 2 + ρ 3 > 0 . Since  ϵ > 0 can be chosen to be arbitrarily small, (20) implies that  U ¯ ( t ) , and consequently  V ¯ ( t ) , converges to zero exponentially as  t . This proves the asymptotic (in fact, exponential) stability of the sliding mode dynamics (7). □
In this paper,  Q is a positive definite weighting matrix in the Lyapunov functional, which can be interpreted as an energy metric for the velocity-related state  ω ¯ ( t , x ) . Its eigenvalues influence the decay rate of vibration energy in the stability analysis.  X is an auxiliary symmetric positive definite matrix introduced in the Lyapunov-based inequality conditions (via the Schur complement). It helps bound the cross terms arising from uncertainties and delayed interactions and can be viewed as a tuning parameter that ensures robustness in the matrix inequality framework. Additionally, we briefly note that the feedback gain  K is chosen to place the poles of  φ + B K in the left-half plane, ensuring desirable closed-loop dynamics before sliding occurs. These clarifications have been integrated near the first appearance of each matrix in Section 2 and Section 3, helping bridge the theoretical formulation with its physical and control-theoretic implications.
Remark 2. 
While prior research has applied integral sliding mode control to impulsive systems [15], stochastic impulsive systems [24], and distributed parameter systems [17], these works predominantly address parabolic PDEs or ordinary differential systems. In contrast, the stabilization of hyperbolic PDE systems—such as the Kelvin–Voigt wave model governing rock mass vibrations—under simultaneous time-varying delays and non-periodic impulsive shocks remains largely unexplored. Our work directly addresses this gap. We propose an impulsive-aware integral sliding function that explicitly incorporates impulse information to maintain continuity across shock events, which has not been previously developed for hyperbolic viscoelastic systems. In addition, the stability analysis of system (8) presents a non-trivial challenge. Unlike many standard time-delay systems, the constructed delay  τ 1 ( t )  satisfies  d τ 1 ( t ) / d t = 1 . This violates the common assumption  d τ 1 ( t ) / d t < 1  typically required for applying standard Lyapunov–Krasovskii functional methods [16], thereby increasing the complexity of the stability analysis for system (8). Furthermore, while prior work such as [17] deals with parabolic PDEs under periodic impulses, the stabilization of hyperbolic systems (like the Kelvin–Voigt model) under a general time-varying delay and non-periodic impulses remains an open problem. To address the difficulty of directly analyzing an impulsive system with discrete state jumps, a key step in our approach is the transformation of the discrete jump term  ω ¯ ( t k , x )  into a continuous delayed state  y ¯ ( t , x ) = ω ¯ ( t τ 1 ( t ) , x ) ,  which allows the dynamics to be reformulated as the delay system (8) and facilitates the subsequent stability analysis.
Having established a continuous sliding surface and derived stability conditions for the resultant sliding mode dynamics, we now synthesize the actual control law. The objective is to ensure that the system trajectories not only reach the sliding manifold  σ ( t , x ) = 0 in finite time but also remain on it thereafter, despite the presence of parameter uncertainties, external disturbances, and time-varying delays.
The sliding mode controller is designed as follows:
u ( t , x ) = ( G B ) 1 ( G φ G ¯ ) ω ¯ ( t , x ) ( G B ) 1 G ψ ω ( t , x )   + ( t ) ( G B ) 1 G ( I C k 2 ) ω ¯ ( t k , x ) ( G B ) 1 G A ¯ y ¯ ( t , x )   ( G B ) 1 G E 1 | H 1 ω ( t , x ) | + d + ζ sat ( σ ( t , x ) ) ,
where  ζ > 0 is a design constant, and the saturation function sat(·) is defined to mitigate chattering:
sat ( σ ) = 1 , 1 σ ,   1   σ > Δ , σ Δ , σ < Δ ,   with   Δ = 1 / 1 .
Theorem 2. 
Let Assumption 1 hold. Consider the system (4) with the sliding function (5). Then, the reachability of the sliding manifold  σ ( t , x ) = 0  is guaranteed under the sliding mode control law (21).
Proof of Theorem 2. 
To prove reachability, we consider the following positive definite Lyapunov functional candidate:
V ( t ) = l 1 l 2 σ T ( t , x ) ( G B ) 1 σ ( t , x ) d x ,
where  G B is a symmetric and positive-definition matrix. Furthermore, from (6) and (21) we have
d V ( t ) d t = l 1 l 2 2 σ T ( t , x ) ( G B ) 1 [ ( G Δ A ( t ) ω ( t , x ) + G B f ( ω ( t , x ) ) )         G B ( d + ζ + ( G B ) 1 | G E 1 | | H 1 ω ( t , x ) | ) sat ( σ ( t , x ) ) ] d x .
Utilizing the bounds from Assumption 1 ( f ( ω )   d ) and the uncertainty structure ( Δ A ( t ) = E 1 F 1 ( t ) H 1 ,   F 1 ( t ) 1 ), the derivative can be bounded as:
d V ( t ) d t l 1 l 2 2 ζ | σ ( t , x ) | d x 0 .
Since  σ ( t , x ) = 0 by construction and  d V ( t ) / d t < 0 for any  σ ( t , x ) 0 , the Lyapunov condition guarantees that the sliding surface  σ ( t , x ) = 0 is reached and maintained from the initial time onward. Consequently,  σ ( t , x ) / t = 0 for all  t 0 , confirming the system operates in the sliding mode. □
Remark 3. 
The proposed integral sliding mode control framework offers a theoretically grounded and robust solution for the critical engineering challenge of rock mass vibration stabilization. By explicitly accounting for the viscoelastic dynamics (via the Kelvin–Voigt model), impulsive mechanical shocks from blasting or rock bursts, and time-varying delays inherent in geological environments, the designed controller is particularly suited for ensuring the long-term safety and stability of underground excavations. Compared with standard SMC, conventional SMC typically exhibits a reaching phase before sliding, during which robustness is not guaranteed. In contrast, ISMC eliminates this phase by enforcing sliding motion from the initial time, which is critical in rock engineering where impulsive shocks can occur at any moment. Our design further incorporates impulse information into the sliding surface, preserving continuity—a feature not addressed in standard SMC formulations. Compared with passive damping strategies, passive supports (e.g., rock bolts, shotcrete) provide limited adaptability under varying or extreme loading conditions. The proposed ISMC acts as an active compensator that dynamically counteracts time-varying delays, sudden impulses, and parameter uncertainties, offering a proactive means to maintain stability where purely passive measures may be insufficient.
To validate the theoretical findings and demonstrate the practical efficacy of the proposed method, a numerical simulation is conducted in this section. The following example illustrates the performance of the closed-loop system under the action of the sliding mode controller (21).

4. Simulation Example

Consider the rock mass vibration system (4) defined on  ( t , x ) [ 0 , + ) × [ 0 , 2 ] . The system parameters are listed:  η = 0.4 ,   ρ = 0.4 ,   Γ = 4 I 2 ,   β = 2 I 2 ,   F 1 = cos ω ( t ) ,   A = 4 0.3 0.3 2 ,   B = 5 2 ,   E 1 = 1.6 1 ,   C k 1 = 1.2 0 0 1.2 ,   C k 2 = diag { 1.2 , 1.1 } ,   H 1 = 0.4 0.2 ,   f 1 ( ω t , x ) = 0.2 tanh ( | ω | 2 ) ,   τ ( t ) = 1.5 | cos ω ( t ) | . The initial conditions are set as
ϕ = 0.1 ( 2 sin ( π 2 x ) , 4 sin ( π 2 x ) ) T ,   ϕ ˜ = 0.1 ( 2 ( 1 cos ( π 2 x ) ) , 4 ( 1 cos ( π 2 x ) ) ) T .
A non-uniformly impulsive sequence  { t k } for  k modeling irregular shock events is defined by the impulsive intervals:
T k = 3 , mod k , 6 0 , 9 , mod k , 6 = 0 ,
which yields an average impulsive interval  T ˜ = 4 and a minimum separation  = 3 . Following the design procedure in Section 3, we select the gain  K   =   [ - 5 ,   - 2 ] and the constant  ρ 1 = 0.5 ,   ρ 2 = 0.18 ,   ρ 3 = 0.05 . Solving the linear matrix inequality condition (9) yields the following feasible matrices and parameters:
ε = 2.90 , ε 1 = 3.08 , ε 2 = 0.30 , Q = 0.41 0 0 0.52 , Q ¯ = 3.96 0.49 0.49 2.13 , X = 0.74 0.39 0.39 0.25 .
Furthermore, with  δ calculated from the matrices above, the inequality condition (10) is satisfied:
ρ 1 ln δ T ˜ δ N 0 ( ρ 2 + ρ 3 ) = 0.013 > 0 .
This verifies all conditions of Theorem 1, guaranteeing the asymptotic stability of the sliding mode dynamics. The sliding mode control law (21) is implemented with parameters  d   =   0 . 3 and  ζ = 0.1 .
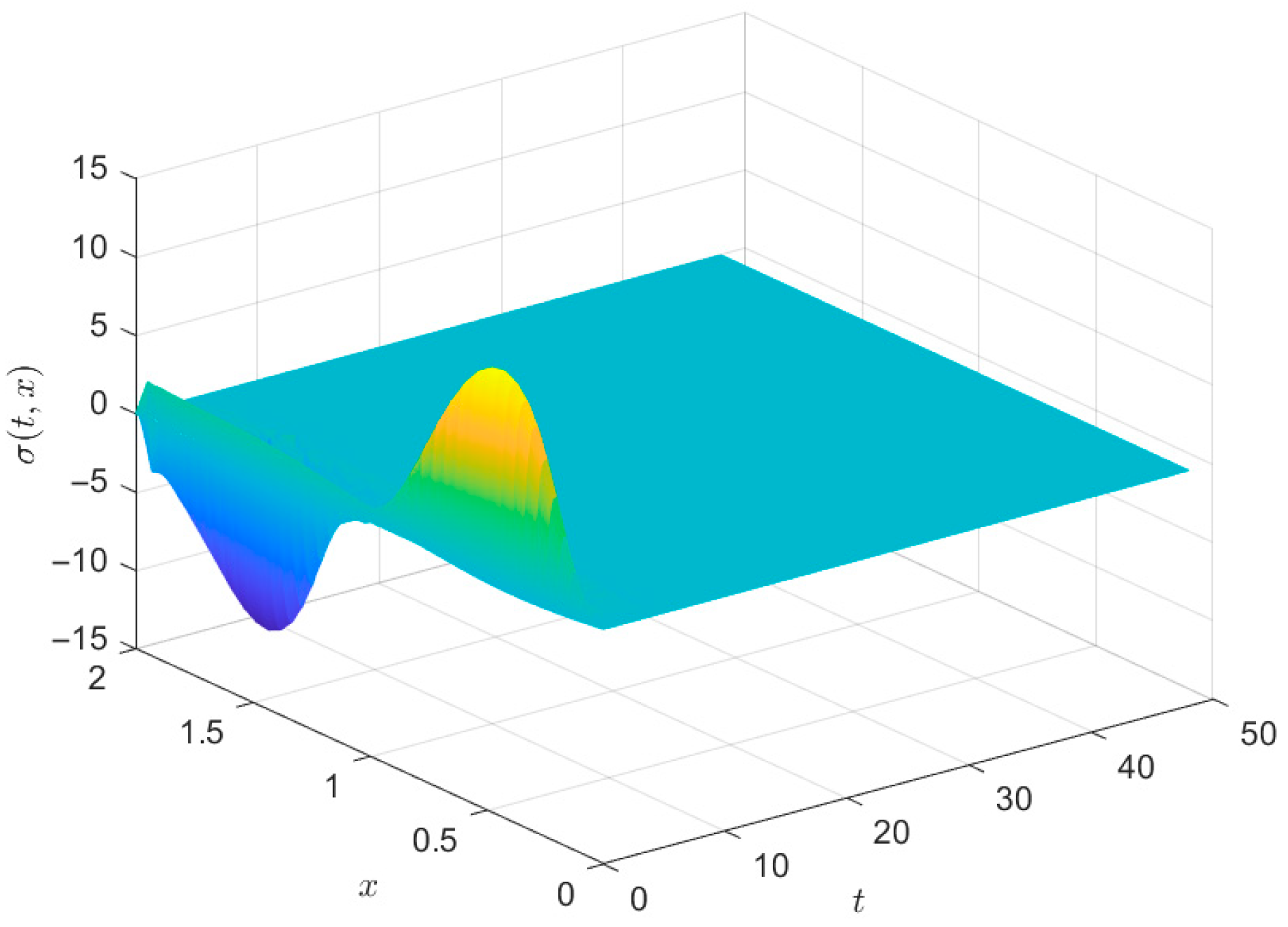
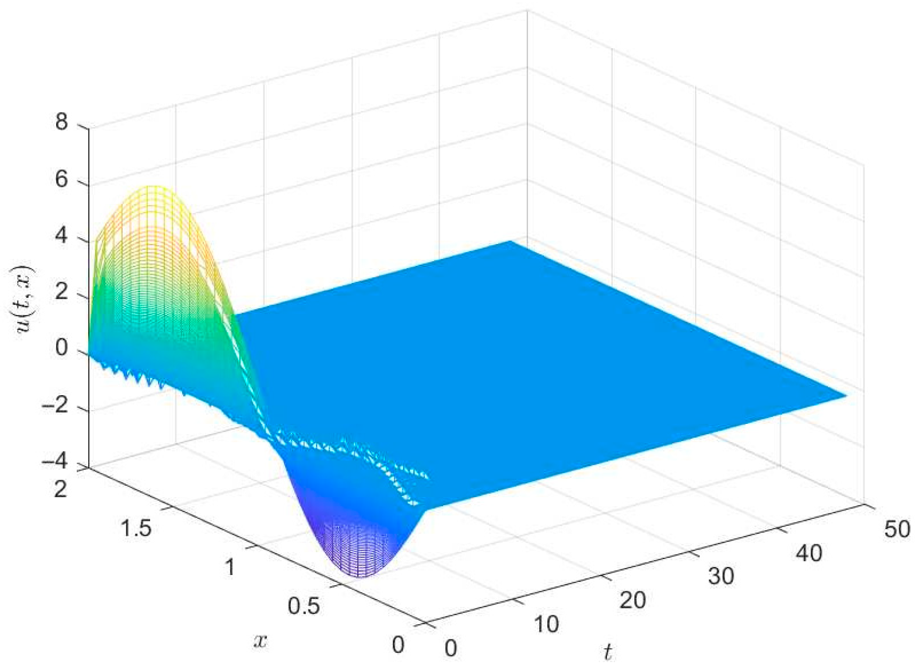
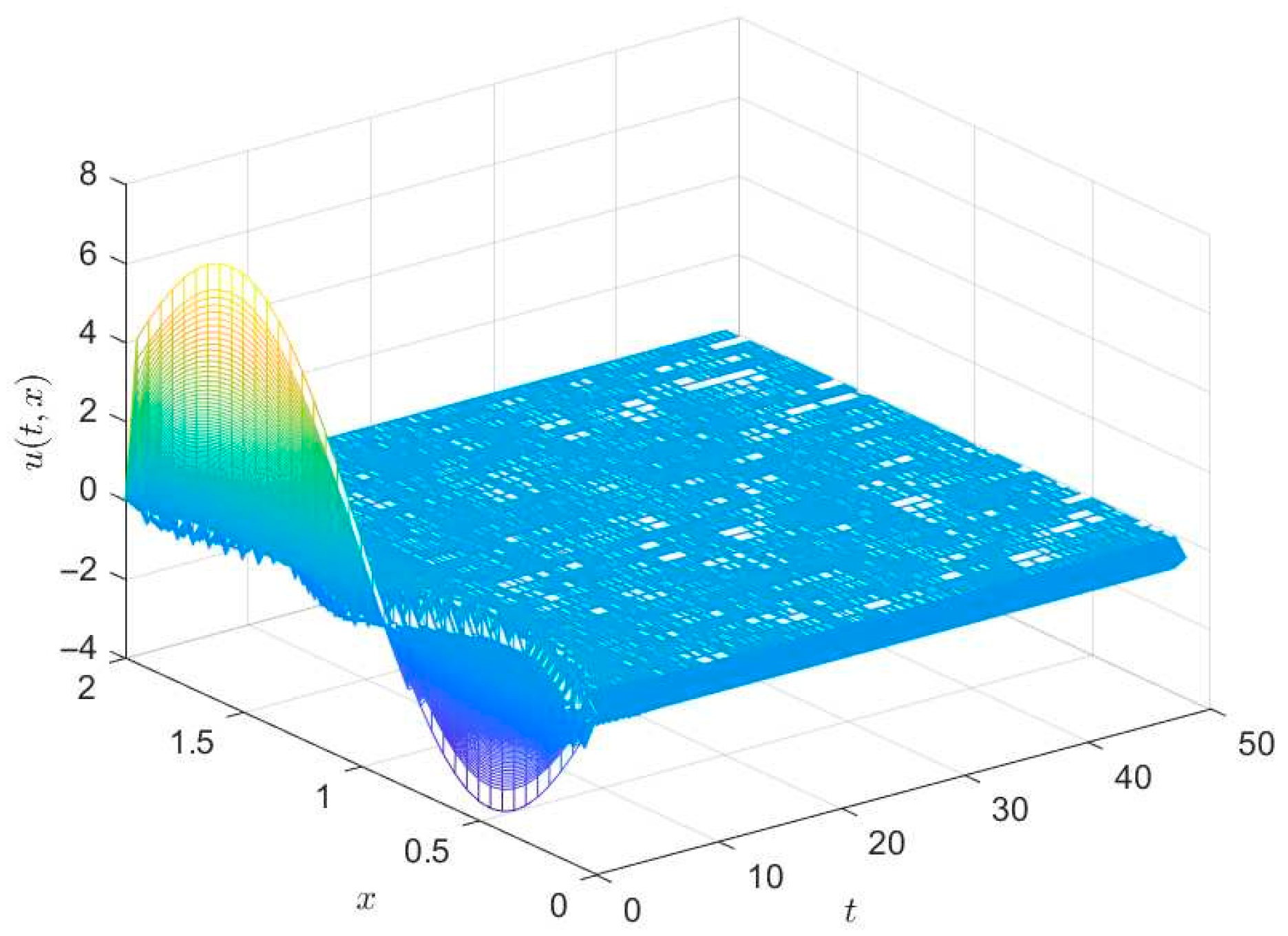
The numerical simulations validate the effectiveness of the proposed ISMC scheme for stabilizing rock mass vibrations modeled by the Kelvin–Voigt system with time-varying delays and impulsive effects. Figure 1 illustrates that in the absence of control, the system states  ω 1 ( t , x ) and  ω 2 ( t , x ) exhibit unbounded growth, confirming the inherent instability of the open-loop system under real mining conditions such as blasting-induced shocks and heterogeneous geological delays. In contrast, Figure 2 demonstrates that under the designed ISMC, the closed-loop system states converge asymptotically to zero, effectively suppressing vibration amplitudes despite uncertainties and disturbances. This stability is further corroborated by Figure 3, which shows that the sliding function  σ ( t , x ) reaches and remains at zero from the initial time onward, ensuring exact reachability of the sliding manifold. The control performance is clearly depicted in Figure 4 and Figure 5, where the control input  u ( t , x ) = 0 exhibits the characteristic switching action of sliding mode control during the transient phase, actively compensating for system uncertainties and delays. Once the sliding surface is attained, the control effort diminishes significantly, indicating efficient stabilization with minimal ongoing actuation. Collectively, these results confirm that the proposed controller not only meets the theoretical stability criteria of Theorems 1 and 2 but also provides a robust and practical solution for real-time rock mass vibration stabilization in challenging underground excavation environments.
This subsection briefly investigates the closed-loop system response under the following parametric variations. For impulse frequency, we test a range of average impulsive intervals  T ˜ (both shorter and longer than the nominal  T ˜ = 4 ), showing that the system remains stable as long as condition (10) in Theorem 1 is satisfied. For delay magnitude, the time-varying delay  τ t is scaled to larger amplitudes, confirming that the controller maintains stabilization even under extended delay bounds, with a modest increase in settling time. Finally, for uncertainty level, the norm bound on  F 1 t is increased progressively, illustrating the gradual trade-off between control effort and vibration suppression.

5. Conclusions

This paper has developed and validated an integral sliding mode control framework tailored for stabilizing rock mass vibrations under realistic and adverse conditions, as described by the Kelvin–Voigt model. By explicitly incorporating impulsive effects into the sliding surface design, we have guaranteed controller continuity against shock loads, a vital property for engineering implementation. The sufficient stability conditions derived via a piecewise Lyapunov functional provide clear, matrix-inequality-based guidelines for designing stabilizing controllers that are robust to geological uncertainties and time-varying sensing/actuation delays. The proposed scheme offers a proactive alternative to purely passive reinforcement, paving the way for active vibration mitigation systems in deep mining, tunnel boring, and the construction of large underground caverns. Future work will focus on developing adaptive versions of the controller to handle time-varying uncertainty bounds without manual recalibration, thereby enhancing its applicability in unpredictable geological settings.

Author Contributions

Conceptualization, Q.G.; methodology, W.T.; software, J.Y.; validation, X.Y.; formal analysis, Z.F.; investigation, X.L.; data curation, H.J.; writing—original draft preparation, Z.F.; writing—review and editing, X.L.; project administration, W.T.; funding acquisition, Q.G. All authors have read and agreed to the published version of the manuscript.

Funding

This research was funded by the National Natural Science Foundation of China, grant number 62403057; the China Postdoctoral Science Foundation, grant number 2024M764139 and 2025T181110; National Key Research and Development Program of China, grant number 2023YFC2907302; National Natural Science Foundation of China, grant number 52274072.

Institutional Review Board Statement

Not applicable.

Informed Consent Statement

Not applicable.

Data Availability Statement

The original contributions presented in this study are included in the article. Further inquiries can be directed to the corresponding author(s).

Conflicts of Interest

Author Hanwen Jia was employed by the company Shandong Gold Mining Co., Ltd. The remaining authors declare that the research was conducted in the absence of any commercial or financial relationships that could be construed as a potential conflict of interest.

Nomenclature

SymbolDefinition
n n-dimensional Euclidean space with norm | ω | = ω T ω .
n × m Set of n × m  real matrices.
, + Set of natural numbers; set of positive integers.
L 2 ( Ω ) Space of functions v , ω : Ω n with inner product v , ω = Ω v T ( x ) ω ( x ) d x   and norm 2 = , .
H 1 ( Ω ) = ω L 2 ( Ω ) | ω x i L 2 ( Ω ) , 1 i q , and norm H 1 = 2 + x i 2 .
H 0 1 ( Ω ) Closure of smooth, compactly supported functions in the H 1 ( Ω ) -norm.
I n n × n  identity matrix.
diag ( d 1 , , d n ) Diagonal matrix with entries d 1 , , d n .
λ min ( A ) ,   λ max ( A ) Minimum and maximum eigenvalues of symmetric
A n × n
M T Transpose of matrix M .
M > 0   ( M 0 ) Matrix M  is positive (semi-) definite.
D + V ( t ) Upper-right Dini derivative.
A symmetric term in a symmetric matrix.

References

  1. Hu, Y.G.; Liu, M.S.; Wu, X.X.; Zhao, G.; Li, P. Damage-vibration couple control of rock mass blasting for high rock slopes. Int. J. Rock Mech. Min. Sci. 2018, 103, 137–144. [Google Scholar] [CrossRef]
  2. Guo, J.; Zhang, J.; Feng, G.; Yu, L.; Bai, J.; Dias, D.; Wen, X.; Zhang, J.; Zhang, L. Shear failure behavior and damage evolution mechanism of sandstone under pre-static loading and low-frequency dynamic disturbance. Soil Dyn. Earthq. Eng. 2026, 200, 109796. [Google Scholar] [CrossRef]
  3. Norén-Cosgriff, K.M.; Ramstad, N.; Neby, A.; Madshus, C. Building damage due to vibration from rock blasting. Soil Dyn. Earthq. Eng. 2020, 138, 106331. [Google Scholar] [CrossRef]
  4. Tian, X.; Song, Z.; Wang, J. Study on the propagation law of tunnel blasting vibration in stratum and blasting vibration reduction technology. Soil Dyn. Earthq. Eng. 2019, 126, 105813. [Google Scholar] [CrossRef]
  5. Yan, Y.T.; Li, J.C.; Li, X. Dynamic viscoelastic model for rock joints under compressive loading. Int. J. Rock Mech. Min. Sci. 2022, 154, 105123. [Google Scholar] [CrossRef]
  6. Song, J.; Xiang, D.; Hu, D.; Zhou, H.; Guo, D.; Zhang, G. Creep characteristics of a fracturing fluid-softened shale investigated by microindentation. Int. J. Rock Mech. Min. Sci. 2022, 152, 105067. [Google Scholar] [CrossRef]
  7. Wu, Y.; He, S.; Fu, Y.; Li, J.; Zhou, P.; Sun, Z. Experimental study on the failure evolution of surrounding rock and the response of bolt support under multiple impact loads in mine roadways. Rock Mech. Rock Eng. 2025, 58, 3779–3797. [Google Scholar] [CrossRef]
  8. Liang, Y.; Zhou, F.; Cao, X.; Wang, L.; Liu, H.; Zhu, S. Scattering of plane SH waves by a circular tunnel in nonlocal fractional-order viscoelastic half-space. Soil Dyn. Earthq. Eng. 2023, 170, 107934. [Google Scholar] [CrossRef]
  9. Meng, X.; Zhou, C.; Yang, Y.; Jiang, N.; Xia, Y.; Yang, Y.; Zhou, S. The propagation characteristics and prediction of vibration in urban soil-rock strata induced by underground tunnel blasting. Rock Mech. Rock Eng. 2025, 58, 11957–11982. [Google Scholar] [CrossRef]
  10. Hosseini, S.; Poormirzaee, R.; Hajihassani, M. An uncertainty hybrid model for risk assessment and prediction of blast-induced rock mass fragmentation. Int. J. Rock Mech. Min. Sci. 2022, 160, 105250. [Google Scholar] [CrossRef]
  11. Liu, Y. Sliding mode control for a class of uncertain discrete switched systems. Int. J. Control Autom. Syst. 2018, 16, 1716–1723. [Google Scholar] [CrossRef]
  12. Zhang, P.; Kao, Y.; Hu, J.; Niu, B. Robust observer-based sliding mode H control for stochastic Markovian jump systems subject to packet losses. Automatica 2022, 130, 109665. [Google Scholar] [CrossRef]
  13. Laghrouche, S.; Plestan, F.; Glumineau, A. Higher order sliding mode control based on integral sliding mode. Automatica 2007, 43, 531–537. [Google Scholar] [CrossRef]
  14. Utkin, V.; Shi, J. Integral sliding mode in systems operating under uncertainty conditions. In Proceedings of the 35th IEEE Conference on Decision and Control, Kobe, Japan, 11–13 December 1996; pp. 4591–4596, ISBN 0-7803-3590-2. [Google Scholar]
  15. Chen, W.; Deng, X.; Zheng, W. Sliding-mode control for linear uncertain systems with impulse effects via switching gains. IEEE Trans. Autom. Control 2022, 67, 2044–2051. [Google Scholar] [CrossRef]
  16. Niu, S.; Chen, W.; Lu, X. Sliding mode control with integral sliding surface for linear uncertain impulsive systems with time delays. Appl. Math. Model. 2023, 113, 439–455. [Google Scholar] [CrossRef]
  17. Kao, Y.; Ma, S.; Xia, H.; Wang, C.; Liu, Y. Integral sliding mode control for a kind of impulsive uncertain reaction-diffusion systems. IEEE Trans. Autom. Control 2023, 68, 1154–1160. [Google Scholar] [CrossRef]
  18. Tsien, H.S. Engineering Cybernetics; McGraw-Hill Book Co., Inc.: New York, NY, USA, 1954; ISBN 0-07-064550-9. [Google Scholar]
  19. Wei, T.; Wang, L.; Wang, Y. Existence, uniqueness and stability of mild solutions to stochastic reaction-diffusion Cohen-Grossberg neural networks with delays and Wiener processes. Neurocomputing 2017, 239, 19–27. [Google Scholar] [CrossRef]
  20. Temam, R. Infinite-Dimensional Dynamical Systems in Mechanics and Physics; Springer: Berlin, Germany; New York, NY, USA, 1988. [Google Scholar] [CrossRef]
  21. Xie, L. Output feedback H control of systems with parameter uncertainty. Int. J. Control 1996, 4, 741–750. [Google Scholar] [CrossRef]
  22. Yang, X.; Cao, J.; Yang, Z. Synchronization of coupled reaction-diffusion neural networks with time-varying delays via pinning-impulsive controller. SIAM J. Control Optim. 2013, 51, 3486–3510. [Google Scholar] [CrossRef]
  23. Liu, X.; Kao, Y.; Bao, H.; Park, J.H. Outer synchronization for coupled hyperbolic neural networks via impulsive pinning control method. IEEE Trans. Syst. Man Cybern. Syst. 2024, 54, 3608–3617. [Google Scholar] [CrossRef]
  24. Liu, X.N.; Li, W.R.; Sun, J.; Kao, Y.G. Chattering-free adaptive sliding mode control for uncertain delayed stochastic systems with impulsive dynamics. J. Frankl. Inst. 2026, 363, 108323. [Google Scholar] [CrossRef]
Figure 1. States ω1(t,x), ω2(t,x) for the open-loop system.
Figure 1. States ω1(t,x), ω2(t,x) for the open-loop system.
Applsci 16 02067 g001
Figure 2. States ω1(t,x), ω2(t,x) for sliding mode dynamics.
Figure 2. States ω1(t,x), ω2(t,x) for sliding mode dynamics.
Applsci 16 02067 g002
Figure 3. Switching functional σ(t,x).
Figure 3. Switching functional σ(t,x).
Applsci 16 02067 g003
Figure 4. Sliding mode control u(t,x) with sat function.
Figure 4. Sliding mode control u(t,x) with sat function.
Applsci 16 02067 g004
Figure 5. Sliding mode control u(t,x) with sign function.
Figure 5. Sliding mode control u(t,x) with sign function.
Applsci 16 02067 g005
Disclaimer/Publisher’s Note: The statements, opinions and data contained in all publications are solely those of the individual author(s) and contributor(s) and not of MDPI and/or the editor(s). MDPI and/or the editor(s) disclaim responsibility for any injury to people or property resulting from any ideas, methods, instructions or products referred to in the content.

Share and Cite

MDPI and ACS Style

Feng, Z.; Guo, Q.; Liu, X.; Tan, W.; Yan, J.; Yin, X.; Jia, H. Sliding Mode Control for Rock Mass Vibration Stabilization: A Kelvin–Voigt Model with Impulsive Effects and Time-Varying Delays. Appl. Sci. 2026, 16, 2067. https://doi.org/10.3390/app16042067

AMA Style

Feng Z, Guo Q, Liu X, Tan W, Yan J, Yin X, Jia H. Sliding Mode Control for Rock Mass Vibration Stabilization: A Kelvin–Voigt Model with Impulsive Effects and Time-Varying Delays. Applied Sciences. 2026; 16(4):2067. https://doi.org/10.3390/app16042067

Chicago/Turabian Style

Feng, Zhilou, Qifeng Guo, Xiaonan Liu, Wenhui Tan, Jingxuan Yan, Xiong Yin, and Hanwen Jia. 2026. "Sliding Mode Control for Rock Mass Vibration Stabilization: A Kelvin–Voigt Model with Impulsive Effects and Time-Varying Delays" Applied Sciences 16, no. 4: 2067. https://doi.org/10.3390/app16042067

APA Style

Feng, Z., Guo, Q., Liu, X., Tan, W., Yan, J., Yin, X., & Jia, H. (2026). Sliding Mode Control for Rock Mass Vibration Stabilization: A Kelvin–Voigt Model with Impulsive Effects and Time-Varying Delays. Applied Sciences, 16(4), 2067. https://doi.org/10.3390/app16042067

Note that from the first issue of 2016, this journal uses article numbers instead of page numbers. See further details here.

Article Metrics

Back to TopTop