Sign in to use this feature.

Years

Between: -

Subjects

remove_circle_outline
remove_circle_outline
remove_circle_outline
remove_circle_outline
remove_circle_outline
remove_circle_outline
remove_circle_outline
remove_circle_outline
remove_circle_outline

Journals

remove_circle_outline
remove_circle_outline
remove_circle_outline
remove_circle_outline
remove_circle_outline
remove_circle_outline
remove_circle_outline
remove_circle_outline
remove_circle_outline
remove_circle_outline
remove_circle_outline
remove_circle_outline

Article Types

Countries / Regions

remove_circle_outline
remove_circle_outline
remove_circle_outline
remove_circle_outline
remove_circle_outline
remove_circle_outline
remove_circle_outline
remove_circle_outline
remove_circle_outline
remove_circle_outline

Search Results (1,154)

Search Parameters:
Keywords = homology detection

Order results
Result details
Results per page
Select all
Export citation of selected articles as:
17 pages, 863 KB  
Article
Longitudinal Evaluation of Humoral and Cellular Immunity After BNT162b2 COVID-19 Vaccination: Influence of Booster Type, Infection and Chronic Health Conditions
by Chiara Orlandi, Ilaria Conti, Davide Torre, Simone Barocci, Mauro Magnani, Giuseppe Stefanetti and Anna Casabianca
Vaccines 2025, 13(10), 1031; https://doi.org/10.3390/vaccines13101031 - 2 Oct 2025
Abstract
Background/Objectives: Understanding the durability of immunity induced by mRNA COVID-19 vaccines, especially in individuals with chronic health conditions, remains essential for guiding booster strategies. We conducted a longitudinal study to evaluate humoral and cellular immune responses up to 21 months after a primary [...] Read more.
Background/Objectives: Understanding the durability of immunity induced by mRNA COVID-19 vaccines, especially in individuals with chronic health conditions, remains essential for guiding booster strategies. We conducted a longitudinal study to evaluate humoral and cellular immune responses up to 21 months after a primary two-dose BNT162b2 vaccination followed by a booster, either homologous (BNT162b2) or heterologous (mRNA-1273). Methods: Twenty-eight adults, mostly with chronic conditions, were assessed at approximately 9, 12 and 21 months post-primary vaccination. Serum anti-trimeric Spike IgG levels were quantified, and peripheral blood mononuclear cells were analyzed at 21 months for Spike-specific memory B-cell and T-cell responses by flow cytometry. Results: Participants were stratified by booster type, prior SARS-CoV-2 infection and health status. Anti-Spike IgG persisted in all participants but declined over time. The heterologous mRNA-1273 booster induced higher antibody titers at 9 months, while the homologous BNT162b2 booster led to more sustained antibody levels and higher frequencies of Spike-specific memory B cells at 21 months. Prior infection significantly enhanced antibody titers, particularly in homologous booster recipients. Surprisingly, individuals with chronic health conditions exhibited equal or higher antibody levels compared to healthy participants at all time points. At 21 months, robust Spike-specific class-switched memory B cells and polyfunctional CD4+ and CD8+ T-cell responses were detected. Conclusions: These findings demonstrate that BNT162b2 vaccination elicits durable, multi-layered immunity lasting nearly two years, even in individuals with chronic conditions, and support the use of both homologous and heterologous mRNA boosters to sustain protection in diverse populations. Full article
(This article belongs to the Special Issue 3rd Edition: Safety and Autoimmune Response to SARS-CoV-2 Vaccination)
13 pages, 1261 KB  
Article
In Vitro Characterization of Vaccine Strain-like Porcine Reproductive and Respiratory Syndrome Virus Strains Isolated from Weaned Pigs Exhibiting Respiratory Symptoms
by Inori Goda, Akiha Inoue, Isshu Kojima, Mana Esaki, Taichi Hasegawa, Kosuke Okuya and Makoto Ozawa
Pathogens 2025, 14(10), 990; https://doi.org/10.3390/pathogens14100990 - 1 Oct 2025
Abstract
Porcine reproductive and respiratory syndrome virus (PRRSV) infection causes significant economic losses in swine production. In May 2021 and March 2023, we detected PRRSV genes in serum samples from two weaned pigs with respiratory disorders on a farm in Japan. Partial gene sequences [...] Read more.
Porcine reproductive and respiratory syndrome virus (PRRSV) infection causes significant economic losses in swine production. In May 2021 and March 2023, we detected PRRSV genes in serum samples from two weaned pigs with respiratory disorders on a farm in Japan. Partial gene sequences of these strains closely resembled those of a PRRS vaccine strain. We subsequently isolated two PRRSV field strains, KU-IG21-1 and KU-IG23-1, from the 2021 and 2023 samples, respectively. The KU-IG21-1 strain exhibited more pronounced cytopathic effects and significantly higher replication efficiency in cultured cells compared to both the vaccine and KU-IG23-1 strains. Despite these phenotypic differences, complete genome sequencing revealed high genetic similarity between the field isolates and the vaccine strain, with only 16 and 24 amino acid differences in the KU-IG21-1 and KU-IG23-1 strains, respectively. These findings suggest that the field strains likely emerged through the accumulation of point mutations in the vaccine strain rather than through homologous recombination. Furthermore, we identified three amino acid substitutions that may contribute to the enhanced replication of the KU-IG21-1 strain. This study underscores the potential impact of point mutations on PRRSV phenotypes and provides new insights into the complex evolutionary dynamics of PRRSV. Full article
(This article belongs to the Special Issue New Insights into Viral Infections of Domestic Animals)
Show Figures

Figure 1

20 pages, 2911 KB  
Article
Topological Machine Learning for Financial Crisis Detection: Early Warning Signals from Persistent Homology
by Ecaterina Guritanu, Enrico Barbierato and Alice Gatti
Computers 2025, 14(10), 408; https://doi.org/10.3390/computers14100408 - 24 Sep 2025
Viewed by 119
Abstract
We propose a strictly causal early–warning framework for financial crises based on topological signal extraction from multivariate return streams. Sliding windows of daily log–returns are mapped to point clouds, from which Vietoris–Rips persistence diagrams are computed and summarised by persistence landscapes. A single, [...] Read more.
We propose a strictly causal early–warning framework for financial crises based on topological signal extraction from multivariate return streams. Sliding windows of daily log–returns are mapped to point clouds, from which Vietoris–Rips persistence diagrams are computed and summarised by persistence landscapes. A single, interpretable indicator is obtained as the L2 norm of the landscape and passed through a causal decision rule (with thresholds α,β and run–length parameters s,t) that suppresses isolated spikes and collapses bursts to time–stamped warnings. On four major U.S. equity indices (S&P 500, NASDAQ, DJIA, Russell 2000) over 1999–2021, the method, at a fixed strictly causal operating point (α=β=3.1,s=57,t=16), attains a balanced precision–recall (F10.50) with an average lead time of about 34 days. It anticipates two of the four canonical crises and issues a contemporaneous signal for the 2008 global financial crisis. Sensitivity analyses confirm the qualitative robustness of the detector, while comparisons with permissive spike rules and volatility–based baselines demonstrate substantially fewer false alarms at comparable recall. The approach delivers interpretable topology–based warnings and provides a reproducible route to combining persistent homology with causal event detection in financial time series. Full article
(This article belongs to the Special Issue Machine Learning and Statistical Learning with Applications 2025)
Show Figures

Figure 1

18 pages, 5078 KB  
Article
Nicotiana tabacum Kunitz Peptidase Inhibitor-like Protein Regulates Intercellular Transport
by Natalia M. Ershova, Ekaterina V. Sheshukova, Alfiya R. Alimova, Kamila A. Kamarova, Eugene A. Arifulin and Tatiana V. Komarova
Plants 2025, 14(19), 2955; https://doi.org/10.3390/plants14192955 - 23 Sep 2025
Viewed by 91
Abstract
A coordinated and generalized plant response to adverse environmental factors largely depends on the proper and finely-tuned regulation of intercellular transport via plasmodesmata (PD). However, the knowledge of the whole network of PD-controlling mechanisms is far from complete. Earlier, a cellular factor, Kunitz [...] Read more.
A coordinated and generalized plant response to adverse environmental factors largely depends on the proper and finely-tuned regulation of intercellular transport via plasmodesmata (PD). However, the knowledge of the whole network of PD-controlling mechanisms is far from complete. Earlier, a cellular factor, Kunitz peptidase inhibitor-like protein (KPILP), that affects PD gating and plays a proviral role, was identified in Nicotiana benthamiana plants. Here we characterized its homolog from N. tabacum, NtKPILP, which is hardly detectable in leaves of intact plants, in contrast to roots, flowers and seeds where NtKPILP is highly expressed. However, its mRNA accumulation in leaves increases in response to various stresses, including viral infection. NtKPILP was demonstrated to affect chloroplast functioning. Using the virus-induced gene silencing approach, we have shown that NtKPILP downregulation negatively affects intercellular transport of macromolecules, inducing callose deposition at PD and suppressing beta-1,3-glucanase mRNA accumulation. Together, the obtained results indicate that NtKPILP is a viral infection-responsive cellular factor that is involved in PD permeability regulation, sharing thus the features of KPILPs from other Nicotiana species. Full article
(This article belongs to the Special Issue The Mechanisms of Plant Resistance and Pathogenesis)
Show Figures

Figure 1

36 pages, 6718 KB  
Article
Transylvanian Grape Pomaces as Sustainable Sources of Antioxidant Phenolics and Fatty Acids—A Study of White and Red Cultivars
by Veronica Sanda Chedea, Liliana Lucia Tomoiagă, Mariana Ropota, Gabriel Marc, Floricuta Ranga, Maria Doinița Muntean, Alexandra Doina Sîrbu, Ioana Sorina Giurca, Maria Comșa, Ioana Corina Bocsan, Anca Dana Buzoianu, Hesham Kisher and Raluca Maria Pop
Antioxidants 2025, 14(10), 1152; https://doi.org/10.3390/antiox14101152 - 23 Sep 2025
Viewed by 244
Abstract
Grape pomace (GP), a significant by-product of winemaking, is gaining increasing recognition for its potential as a source of bioactive compounds with antioxidant and cardioprotective properties. This study aimed to characterize the polyphenolic profile, fatty acid composition, and antioxidant activity of 17 GP [...] Read more.
Grape pomace (GP), a significant by-product of winemaking, is gaining increasing recognition for its potential as a source of bioactive compounds with antioxidant and cardioprotective properties. This study aimed to characterize the polyphenolic profile, fatty acid composition, and antioxidant activity of 17 GP samples from Transylvanian cultivars. Polyphenolic content was determined using the Folin–Ciocalteu method and high-performance liquid chromatography coupled with diode array detection and electrospray ionization mass spectrometry (HPLC–DAD–ESI MS) analysis. Fatty acid composition was analyzed using gas chromatography with flame ionization detection (GC–FID). Antioxidant capacity was assessed using five methods, which included the 2,2-diphenyl-1-picrylhydrazyl (DPPH) radical scavenging, 2,2′-azino-bis (3-ethylbenzothialzoline-6-sulfonic acid) (ABTS) radical scavenging, ferric-reducing antioxidant power (FRAP), cupric ion reducing antioxidant capacity (CUPRAC), and reducing power (RP) assays. Additionally, all extracts were analyzed by Fourier transform infrared (FTIR) spectroscopy to identify the presence of functional groups and chemical bonds associated with bioactive compounds. The results showed that Neuburger (NE), Radames (RA), and Regent (RE) cultivars had the highest phenolic concentrations, particularly of catechin, epicatechin, and procyanidin dimers. NE and Feteascǎ Regalǎ (FR) exhibited the greatest radical scavenging and electron transfer activities across multiple antioxidant assays. Rose Blaj (RB) and Astra (AS) displayed the most favorable fatty acid profiles, with high unsaturated-to-saturated fatty acid (UFA/SFA) and hypocholesterolemic-to-hypercholesterolemic fatty acid (H/H) ratios, as well as low atherogenicity (AI) and thrombogenicity (TI) indices, suggesting cardioprotective potential. Additionally, RB and NE cultivars also demonstrated a strong chelation of Cu2+ and Fe2+ ions, enhancing their antioxidant efficacy by mitigating metal-catalyzed oxidative stress. These findings underscore the potential of GP, particularly from NE, RB, RA, and AS cultivars, the last three of which were homologated in Transylvania at SCDVV Blaj, as valuable sources of health-promoting compounds for use in food, nutraceuticals, and other health-related applications. Full article
(This article belongs to the Section Natural and Synthetic Antioxidants)
Show Figures

Graphical abstract

18 pages, 4565 KB  
Article
A Novel Chimeric Fiber-C4/D11 Subunit Vaccine Induces Cross-Neutralizing Antibodies and Provides Better Protection Against Fowl Adenovirus (FAdV) Type 4 and Type 11 Than the Fiber-D11/C4 Subunit Vaccine
by Xiangqin Wang, Kuan Zhao, Baishi Lei, Wenming Jiang, Yanliang Qiao and Wanzhe Yuan
Vet. Sci. 2025, 12(9), 920; https://doi.org/10.3390/vetsci12090920 - 22 Sep 2025
Viewed by 229
Abstract
The widespread prevalence of different serotypes of fowl adenoviruses (FAdVs) has led to diverse vaccine demands, especially for subunit vaccines targeting FAdV-4 and FAdV-11, which cause hydropericardium-hepatitis syndrome (HHS) and inclusion body hepatitis (IBH), respectively. Although the Fiber protein is known to elicit [...] Read more.
The widespread prevalence of different serotypes of fowl adenoviruses (FAdVs) has led to diverse vaccine demands, especially for subunit vaccines targeting FAdV-4 and FAdV-11, which cause hydropericardium-hepatitis syndrome (HHS) and inclusion body hepatitis (IBH), respectively. Although the Fiber protein is known to elicit robust immune protection, further exploration is needed to enhance the production of cross-neutralizing antibodies. This study utilized structural prediction and homology modeling techniques, employing domain-swapping strategy to integrate neutralizing epitope-containing amino acid sequences (274–451aa and 364–543aa) into the shaft domain of the Fiber protein. Two novel chimeric proteins were recombinantly expressed and developed into subunit vaccines: Fiber-C4/D11 and Fiber-D11/C4. Immunogenicity assessments revealed that the Fiber-C4/D11 vaccine group rapidly induced an antibody response against FAdV-11 within 7 days post-vaccination. By 28 days post-vaccination (dpv), the Fiber-C4/D11 vaccine group exhibited significantly higher levels of cross-neutralizing antibodies compared to the Fiber-D11/C4 group (p < 0.05). Challenge experiments demonstrated that both vaccines effectively alleviated clinical symptoms and prevented mortality in SPF chickens. Compared to Fiber-D11/C4, Fiber-C4/D11 significantly reduced body weight loss, liver lesions, viral titers in tissues, and viral shedding. Notably, no cross-neutralizing antibodies were detected following FAdV-4 or FAdV-11 infection, indicating a lack of natural cross-protection between the two serotypes. The chimeric vaccine addressed this gap, offering a promising multivalent approach to mitigate FAdV infections and advancing fowl adenoviral subunit vaccine strategies. Full article
Show Figures

Figure 1

17 pages, 8627 KB  
Article
Genome-Wide Identification and Expression Analyses of Odorant-Binding Proteins in Hoverfly Eupeodes corollae
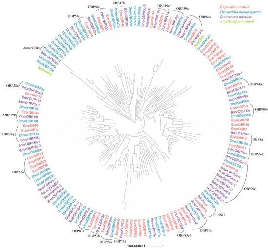
by He Yuan, Huiru Jia, Xianyong Zhou, Hui Li, Chao Wu and Kongming Wu
Int. J. Mol. Sci. 2025, 26(18), 8956; https://doi.org/10.3390/ijms26188956 - 14 Sep 2025
Viewed by 313
Abstract
Chemosensory systems are fundamental for insects to regulate behaviors such as prey detection, oviposition, and pollination. Despite their importance, the molecular mechanisms underlying chemosensation remain poorly understood in many insect groups. Hoverflies (Syrphidae), whose larvae are efficient aphid predators and adults act as [...] Read more.
Chemosensory systems are fundamental for insects to regulate behaviors such as prey detection, oviposition, and pollination. Despite their importance, the molecular mechanisms underlying chemosensation remain poorly understood in many insect groups. Hoverflies (Syrphidae), whose larvae are efficient aphid predators and adults act as pollinators, represent a functionally important but understudied lineage. Building on the genome of Eupeodes corollae that we recently published, we selected this dominant and widespread species as a representative model and performed a genome-wide identification and analysis of odorant-binding proteins (OBPs) to provide a molecular foundation for understanding chemosensory recognition mechanisms. Accordingly, a total of 47 OBPs were identified and classified into Classic, Minus-C, and Plus-C subfamilies, with conserved motifs and structural features observed within each group. Next, phylogenetic analysis revealed that several EcorOBPs are homologous to functionally characterized OBPs in other Diptera, suggesting conserved evolutionary roles. Moreover, chromosomal mapping showed that Minus-C EcorOBPs cluster on chromosome 2, and Ka/Ks analysis indicated strong purifying selection, reflecting evolutionary stability. In addition, synteny analysis demonstrated that E. corollae shares more collinear OBP gene pairs with predatory hoverflies (Episyrphus balteatus and Scaeva pyrastri) than with the saprophagous species Eristalis tenax, consistent with ecological divergence. Finally, transcriptomic profiling revealed tissue-specific expression patterns, including antennal-biased EcorOBP1 linked to olfaction and reproductive tissue-biased EcorOBP11 linked to reproduction, highlighting candidate genes for functional studies. Together, these findings provide a comprehensive characterization of OBPs in E. corollae and offer molecular insights into chemosensory mechanisms that support both pest control and pollination services. Full article
(This article belongs to the Section Molecular Biology)
Show Figures

Figure 1

15 pages, 2061 KB  
Article
Isolation and Characterization of Vancomycin-Resistant Enterococcus faecium from Cattle: Antimicrobial Resistance, Virulence Genes, and Pathogenicity
by Mengyuan Cao, Fang Cao, Chenyu Wang, Xueqi Yan, Feng Dong, Shilei Zhang, Shaymaa Abousaad, Lin Yang, Ayman M. Abouzeid, Yongjie Wang and Yayin Qi
Vet. Sci. 2025, 12(9), 880; https://doi.org/10.3390/vetsci12090880 - 12 Sep 2025
Viewed by 347
Abstract
This study aimed to investigate the antimicrobial resistance, virulence gene profile, and pathogenicity of Enterococcus faecium isolated from a large-scale cattle farm in Xinjiang, China, to provide a scientific basis for the prevention and control of E. faecium infections in the region. Nineteen [...] Read more.
This study aimed to investigate the antimicrobial resistance, virulence gene profile, and pathogenicity of Enterococcus faecium isolated from a large-scale cattle farm in Xinjiang, China, to provide a scientific basis for the prevention and control of E. faecium infections in the region. Nineteen rectal swabs were aseptically collected from diarrheic calves for bacterial isolation. Isolates were identified through morphological observation, biochemical characterization, and PCR amplification. Homology analysis was conducted using 16S rRNA gene sequencing. Antimicrobial susceptibility was evaluated by the disk diffusion method, and key virulence genes were detected using PCR. Pathogenicity was assessed through intraperitoneal inoculation of mice, followed by histopathological examination. Three isolates were identified as E. faecium, consistent with morphological and molecular results. Biochemical tests indicated that the strains could metabolize sucrose, maltose, lactose, melibiose, and raffinose, but not sorbitol. Phylogenetic analysis revealed that isolates SCQ3 and SCQ4 shared 99.3% homology with E. faecium strain MF678878.1, while SCQ11 showed 91% similarity to strain JP2. Antimicrobial susceptibility testing indicated that SCQ11 was resistant to vancomycin. PCR analysis identified the presence of multiple virulence genes, including psaA, hyp, asal, sprE, nuc, cbh, srtA, hyl, scm, and agg. In vivo pathogenicity testing demonstrated that the vancomycin-resistant strain exhibited strong virulence in mice, with gross lesions observed in the liver, spleen, and intestines. Histopathological examination confirmed varying degrees of tissue damage, particularly in the liver and spleen. All three E. faecium isolates exhibited multidrug resistance, with one strain showing vancomycin resistance and harboring a high number of virulent genes. This strain demonstrated significant pathogenicity in vivo. These findings highlight the potential public health threat posed by multidrug-resistant E. faecium in livestock and provide essential data for regional prevention and control strategies. Full article
(This article belongs to the Section Veterinary Microbiology, Parasitology and Immunology)
Show Figures

Figure 1

13 pages, 2448 KB  
Article
Differentiation of Dmrt1 Z and W Homologs Occurred Independently in Two Gekko hokouensis Populations
by Momoka Senga, Nao Kaneko, Yoichi Matsuda and Kazumi Matsubara
Biomolecules 2025, 15(9), 1293; https://doi.org/10.3390/biom15091293 - 8 Sep 2025
Viewed by 482
Abstract
Gekko hokouensis is a gecko species widely distributed across East Asia. Although most of the Japanese populations possess ZW sex chromosomes (female heterogamety), the degree of sex chromosome differentiation varies among populations. The gene encoding for Dmrt1, a transcription factor involved in testis [...] Read more.
Gekko hokouensis is a gecko species widely distributed across East Asia. Although most of the Japanese populations possess ZW sex chromosomes (female heterogamety), the degree of sex chromosome differentiation varies among populations. The gene encoding for Dmrt1, a transcription factor involved in testis development in vertebrates, is located on the Z and W sex chromosomes of this species and is therefore a candidate of the sex-determining gene. In this study, we investigated the gene structure of the Z and W homologs of Dmrt1 in two populations of Gekko hokouensis from the Ishigaki Island and Okinawa Island. In the Ishigaki population, the ZW chromosome pair is morphologically undifferentiated, whereas in the Okinawa population the ZW pair is heteromorphic. In the Okinawa population, promoter and exon sequences were nearly identical between the Z and W homologs, and no non-synonymous substitution was detected. In contrast, the W homolog in the Ishigaki population exhibited 42 bp and 12 bp deletions in exon 2. The predicted three-dimensional protein structure revealed a rearrangement of the C-terminal region in the W homolog that may interfere with target site binding. These results indicate that differentiation between Z and W homologs of Dmrt1 has occurred independently in each population. Our findings highlight the diversity of sex chromosome evolution and sex-determining mechanisms even within a single species. Full article
(This article belongs to the Special Issue Molecular Insights into Sex and Evolution)
Show Figures

Figure 1

15 pages, 1658 KB  
Article
Comprehensive Safety Assessment of Lentilactobacillus buchneri KU200793 as a Potential Probiotic
by Suin Kim, Huijin Jeong, Na-Kyoung Lee, Dae-Kyung Kang, Hyun-Dong Paik, Young-Seo Park and Jong Hun Lee
Microorganisms 2025, 13(9), 2067; https://doi.org/10.3390/microorganisms13092067 - 5 Sep 2025
Viewed by 441
Abstract
The safety profile of Lentilactobacillus buchneri KU200793, which has neuroprotective effects, was comprehensively evaluated through both phenotypic and genotypic analyses. Phenotypically, the strain exhibited no β-hemolysis, mucin degradation, indole production, gelatin liquefaction, urease activity, or β-glucuronidase activity. Additionally, it did not produce D-lactate, [...] Read more.
The safety profile of Lentilactobacillus buchneri KU200793, which has neuroprotective effects, was comprehensively evaluated through both phenotypic and genotypic analyses. Phenotypically, the strain exhibited no β-hemolysis, mucin degradation, indole production, gelatin liquefaction, urease activity, or β-glucuronidase activity. Additionally, it did not produce D-lactate, and only trace amounts of spermidine were detected among the biogenic amines. Furthermore, L. buchneri KU200793 did not exhibit bile salt deconjugation, further supporting its safety profile. However, its tetracycline resistance exceeded the threshold set by the European Food Safety Authority. Genotypic analysis using the HGTree program identified tetA(58) and nalD genes with sequence similarities of 33.64% and 30.17%, respectively, indicating a low level of homology. These findings suggest that tetracycline resistance in L. buchneri KU200793 is unlikely to have been acquired through horizontal gene transfer, thereby minimizing the risk of resistance gene dissemination. This study underscores the importance of comprehensive safety assessments to evaluate the suitability of L. buchneri KU200793 for probiotic applications. Full article
(This article belongs to the Special Issue Microbial Safety and Beneficial Microorganisms in Foods)
Show Figures

Figure 1

7 pages, 207 KB  
Brief Report
Cypress Pollen-Peach Cross-Reactivity: The Emerging Role of Pru p 7 as a Marker of Severe Allergic Phenotypes
by Mara De Amici, Claudio Tirelli, Fiorella Barocci, Alessia Marseglia, Giorgia Testa, Gian L. Marseglia and Amelia Licari
Biologics 2025, 5(3), 26; https://doi.org/10.3390/biologics5030026 - 3 Sep 2025
Viewed by 450
Abstract
Background: The peach allergen Pru p 7, a member of the Gibberellin-Regulated Protein (GRP) family, has emerged as a key marker of severe fruit-induced allergies. It is hypothesized to mediate cross-reactivity between fruit allergens and cypress pollen. Given the increasing prevalence of food [...] Read more.
Background: The peach allergen Pru p 7, a member of the Gibberellin-Regulated Protein (GRP) family, has emerged as a key marker of severe fruit-induced allergies. It is hypothesized to mediate cross-reactivity between fruit allergens and cypress pollen. Given the increasing prevalence of food allergies and the complex patterns of cross-sensitization, the role of Pru p 7 in clinical allergy diagnostics warrants further investigation. Objective: This study aims to characterize the sensitization profile to Pru p 7 in a cohort of patients with suspected fruit allergy and to assess its relationship with cypress pollen allergy, particularly to Cup s 7, a homologous GRP from Cupressus sempervirens. Methods: A retrospective analysis was conducted on 20 patients evaluated at the Allergy Unit of the Fondazione IRCCS Policlinico San Matteo. Specific IgE (sIgE) levels to peach extract, Pru p 7, and Cup a 1 (cypress extract) were assessed using the ImmunoCAP® system (Thermo Fisher Scientific Inc., Waltham, MA, USA). Statistical associations between sensitizations were evaluated using chi-square tests and Spearman’s correlation. Results: Sensitization to peach extract, Pru p 7, and cypress pollen was detected in 38%, 30%, and 45% of patients, respectively. Significant associations were observed between peach and cypress (χ2 = 8.80, p = 0.003), peach and Pru p 7 (χ2 = 8.23, p = 0.004), and cypress and Pru p 7 (χ2 = 6.55, p = 0.01). Notably, all patients sensitized to Pru p 7 also tested positive for both peach and cypress allergens, supporting the hypothesis of pollen–food cross-reactivity. Conclusions: Pru p 7 is a clinically relevant allergen that may account for severe allergic responses in patients not sensitized to classical peach allergens. Its cross-reactivity with Cupressaceae-derived GRPs, such as Cup s 7, highlights the importance of molecular diagnostics in evaluating food allergies, particularly in regions with significant exposure to cypress pollen. Full article
14 pages, 1213 KB  
Article
Assessment of Potential Toxic Effects of RNAi-Based Transgenic Cotton on the Non-Target Predator Harmonia axyridis
by Haiqin Yao, Haonan Xu, Jun Yang and Weihua Ma
Biology 2025, 14(9), 1173; https://doi.org/10.3390/biology14091173 - 2 Sep 2025
Viewed by 431
Abstract
Although traditional genetically modified (GM) cotton has reduced lepidopteran pests, secondary pests such as Adelphocoris suturalis Jakovlev (Hemiptera: Miridae) have become increasingly problematic. RNA interference (RNAi)-based insect-resistant plants offer a promising alternative, but their potential ecological risks, particularly within the plant–pest–natural enemy framework, [...] Read more.
Although traditional genetically modified (GM) cotton has reduced lepidopteran pests, secondary pests such as Adelphocoris suturalis Jakovlev (Hemiptera: Miridae) have become increasingly problematic. RNA interference (RNAi)-based insect-resistant plants offer a promising alternative, but their potential ecological risks, particularly within the plant–pest–natural enemy framework, require comprehensive evaluation. As a key natural enemy in cotton agroecosystems, Harmonia axyridis Pallas (Coleoptera: Coccinellidae) plays a vital role in regulating pest populations and thus serves as an important non-target insect for environmental risk assessment. In this study, dsAsFAR transgenic cotton and the non-target insect H. axyridis were used to evaluate potential ecological risks. Based on the sequences of the HaFAR, AsFAR, and GFP genes, dsAsFAR, dsHaFAR, and dsGFP were synthesized in vitro and incorporated into artificial diets fed to H. axyridis, along with a ddH2O control group. No significant differences were observed among the treatments across various developmental stages. Furthermore, H. axyridis was fed aphids that had been reared on either transgenic or non-transgenic cotton plants cultivated in a greenhouse. The findings indicated no significant differences in the growth, development, predatory ability, or fecundity of H. axyridis. These results suggest that transgenic dsAsFAR cotton targeting A. suturalis poses no detectable adverse effects on H. axyridis, supporting the environmental safety of RNAi crops within a plant–pest–natural enemy ecological interaction framework. Moreover, the dsAsFAR expressed in transgenic cotton was not effectively transferred through the food chain to affect homologous gene expression in H. axyridis. Full article
(This article belongs to the Special Issue The Biology, Ecology, and Management of Plant Pests)
Show Figures

Figure 1

21 pages, 3912 KB  
Article
The Global Transcription Factor FvCon7 Plays a Role in the Morphology, FB1 Toxin Production, and Pathogenesis of Fusarium verticillioides
by Gaolong Wen, Xiange Lu, Jiayan Liang, Yi Liu, Xudong Zhang, Guodong Lu, Zonghua Wang and Wenying Yu
Plants 2025, 14(17), 2725; https://doi.org/10.3390/plants14172725 - 1 Sep 2025
Viewed by 497
Abstract
Fusarium verticillioides, an important global pathogenic fungus, compromises crop quality and yield by infecting maize, sugarcane, and some Solanaceae, endangering food security through contaminated grains and cereals with the fumonisin B1 (FB1) toxin. While Con7 has been reported as a transcription factor [...] Read more.
Fusarium verticillioides, an important global pathogenic fungus, compromises crop quality and yield by infecting maize, sugarcane, and some Solanaceae, endangering food security through contaminated grains and cereals with the fumonisin B1 (FB1) toxin. While Con7 has been reported as a transcription factor involved in the sporulation and pathogenicity of some pathogenic fungi, the function of FvCon7 and its regulatory genes in F. verticillioides remains uncharacterized. Gene deletion mutants of ΔFvcon7 were constructed through homologous recombination, which exhibited defects in vegetative growth, survival, sporophore development, conidiation, conidial germination, and carbon metabolism. Carbon metabolism defects led to a significant accumulation of glycogen granules in hypha and lipid bodies in conidia. Additionally, ΔFvcon7 displayed impaired cell wall structure and integrity, along with an altered expression of genes encoding cell wall-degrading enzymes (such as chitinase), as detected by qRT-PCR. Moreover, Fvcon7 also plays a role in the pathogenicity of maize and sugarcane through different splicing, defective conidia, reduced survival viability, differential expression of secreted proteins, and deficiencies in antioxidant stress capacity. Furthermore, using yeast one-hybrid (Y1H) assays, FvCon7 was found for the first time to directly regulate the expression of FvFUMs by binding to the CCAAT box within the promoters of six key FvFUMs, thereby affecting FB1 production. Overall, FvCon7 functions as a global transcription factor regulating multiple phenotypes. This study provides a theoretical basis for elucidating the mechanism of transcription factor FvCon7 regulating toxin production and pathogenesis in F. verticillioides. Full article
Show Figures

Figure 1

17 pages, 534 KB  
Review
Homologous Recombination Proficiency in High-Grade Serous Epithelial Ovarian Cancer Tumors: The Dark Side of the Moon
by Marina Pavanello, Carolina Martins Vieira, Martina Parenza Arenhardt and Angelica Nogueira-Rodrigues
Curr. Issues Mol. Biol. 2025, 47(9), 702; https://doi.org/10.3390/cimb47090702 - 1 Sep 2025
Viewed by 666
Abstract
Extensive research on homologous-recombination-deficient (HRD) tumors has led to advancements in targeted therapies, such as PARP inhibitors (PARPis). Around 50% of high-grade serous ovarian cancer (HGSOC) cases exhibit HR deficiency, but understanding the remaining half, referred to as homologous-recombination-proficient (HRP) tumors, is limited. [...] Read more.
Extensive research on homologous-recombination-deficient (HRD) tumors has led to advancements in targeted therapies, such as PARP inhibitors (PARPis). Around 50% of high-grade serous ovarian cancer (HGSOC) cases exhibit HR deficiency, but understanding the remaining half, referred to as homologous-recombination-proficient (HRP) tumors, is limited. This review explores existing knowledge regarding HGSOC patients with HRP tumors and offers insights into potential targets for innovative treatments. Patients with HRP tumors do not experience the same benefits from PARPi and have poorer survival outcomes compared to those with HRD tumors. CCNE1 amplification is a common, well-established molecular feature in HGSOC HRP tumors, occurring in about 20% of cases. Targeting CCNE1 amplification and/or overexpression shows promise with emerging therapies like CDK2 or Wee1 inhibitors. Additionally, approaches using immunotherapy and antibody–drug conjugates could represent promising targets for HRP patients. This review also covers lesser-known molecular features in HRP tumors, such as fold-back inversions and CARM1 amplification and/or overexpression, as well as HRD tumors that acquire HR proficiency (BRCA1/2 reversion mutations, demethylation of BRCA1 and RAD51C). We also discuss controversial topics regarding HRP tumors and limitations of HRD detection. Addressing this need is critical to reduce toxicity and improve disease management. Full article
Show Figures

Figure 1

18 pages, 5829 KB  
Article
The AP2/ERF Gene Family in Camphor Tree: Structure, Evolution, and Transcriptional Response to Epicoccum Infection
by Jiexi Hou, Jinrui He, Yiran Liu, Zhufei Xiao, Haiyan Zhang, Changlong Xiao, Rong Zeng and Hongjian Wan
Plants 2025, 14(17), 2694; https://doi.org/10.3390/plants14172694 - 28 Aug 2025
Viewed by 532
Abstract
The AP2/ERF transcription factor family plays pivotal roles in plant growth, stress responses, and defense mechanisms, yet its diversity in camphor trees remains underexplored. This study identified 154 AP2/ERF genes in the Camphora officinarum genome, with over 80% belonging to the ERF subfamily, [...] Read more.
The AP2/ERF transcription factor family plays pivotal roles in plant growth, stress responses, and defense mechanisms, yet its diversity in camphor trees remains underexplored. This study identified 154 AP2/ERF genes in the Camphora officinarum genome, with over 80% belonging to the ERF subfamily, a distribution consistent with other angiosperms. Synteny analysis revealed that tandem and segmental duplications were key drivers of family expansion, suggesting adaptive diversification under ecological pressures. Structural analysis showed that the majority of ERF/RAV subfamily genes possess a single-exon structure, whereas AP2 subfamily genes display muti-exon structures, indicating divergent evolutionary trajectories and potential functional versatility via alternative splicing. Promoter analyses detected numerous hormone- and stress-responsive elements, linking these genes to abscisic acid, auxin, gibberellin signaling, and pathogen defense. Further expression profiling during stem development showed that approximately 60% of CoAP2/ERF genes were constitutively expressed across 17 expression trends, suggesting roles in basal development and stage-specific processes (e.g., lignification). Under Epicoccum poaceicola infection, 23 CoAP2/ERF genes were differentially expressed. Among them, upregulated ERF homologs related to RAP2.2/2.3 suggested roles in hypoxia and antimicrobial responses, while downregulation of ERF5 homologs indicated a growth–defense trade-off, whereby developmental processes are suppressed to prioritize pathogen resistance. Overall, this study deciphers the genomic architecture and structural diversity of CoAP2/ERF genes, along with expression dynamics of these genes in development and biotic stress adaptation of camphor trees. These findings provide critical insights into transcriptional regulation of development and stress responses in camphor trees and establish a theoretical basis for molecular breeding and biotechnological strategies aimed at improving stress resilience in woody plants. Full article
(This article belongs to the Special Issue Growth, Development, and Stress Response of Horticulture Plants)
Show Figures

Figure 1

Back to TopTop