Sign in to use this feature.

Years

Between: -

Subjects

remove_circle_outline
remove_circle_outline
remove_circle_outline
remove_circle_outline
remove_circle_outline
remove_circle_outline

Journals

Article Types

Countries / Regions

Search Results (41)

Search Parameters:
Keywords = herbivory tolerance

Order results
Result details
Results per page
Select all
Export citation of selected articles as:
21 pages, 2639 KB  
Article
Defense and Adaptive Strategies of Crithmum maritimum L. Against Insect Herbivory: Evidence of Phenotypic Plasticity
by Liliya Naui, Yassine M’rabet, Bilel Halouani, Najet Chaabene, Faten Mezni, Abdelhamid Khaldi and Karim Hosni
Plants 2025, 14(21), 3403; https://doi.org/10.3390/plants14213403 - 6 Nov 2025
Viewed by 685
Abstract
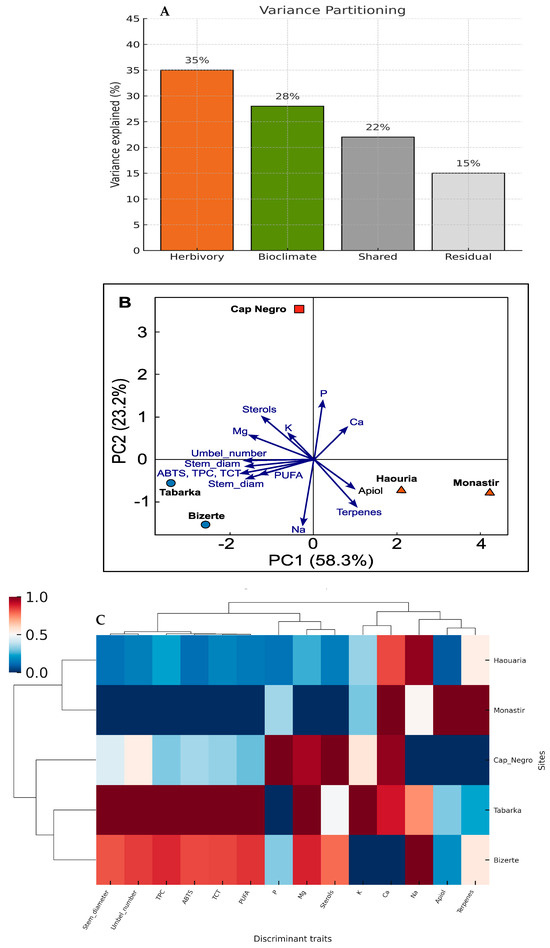
Insect herbivory exerts strong selective pressure on plants, yet no study has documented its effects on the halophytic Apiaceae Crithmum maritimum L. (sea fennel). Here, we present the first evidence of natural insect attack on this species, based on five Tunisian coastal populations [...] Read more.
Insect herbivory exerts strong selective pressure on plants, yet no study has documented its effects on the halophytic Apiaceae Crithmum maritimum L. (sea fennel). Here, we present the first evidence of natural insect attack on this species, based on five Tunisian coastal populations distributed along a transparent bioclimatic gradient—from sub-humid to semi-arid—and exposed to different levels of herbivory. We implemented an integrative, multi-trait analytical design encompassing morphological, biochemical, mineral, and lipophilic datasets. Each dataset was explored through a suite of complementary multivariate analyses, including ANOVA coupled with Tukey’s HSD, principal component analysis (PCA), partial least squares discriminant analysis (PLS-DA) with variable-importance-in-projection (VIP) scores, correlation matrices, hierarchical clustering, and distance-based redundancy analysis (dbRDA). This integrative strategy provided a robust framework for disentangling the complex trait associations underlying two distinct defense syndromes. Populations from low-herbivory, sub-humid sites (Tabarka, Bizerte, Tunisia) showed higher levels of phenolics, tannins, antioxidants, sterols, PUFA, and structural robustness, indicating a tolerance strategy. Conversely, high-herbivory, semi-arid sites (Haouaria, Monastir, Tunisia) were marked by elevated apiol and terpene levels, sodium and phosphorus accumulation, and reproductive adjustments, reflecting a resistance strategy. The site Cap Negro exhibited a transitional expression, revealing intermediate phenotypic plasticity. These findings show that herbivory intensity and bioclimatic conditions jointly influence the defense syndromes of C. maritimum, emphasizing its remarkable phenotypic plasticity and providing the first ecological evidence of insect herbivory in sea fennel. Full article
(This article belongs to the Section Plant Protection and Biotic Interactions)
Show Figures

Figure 1

19 pages, 1063 KB  
Review
The Mechanisms of Sphagneticola trilobata Invasion as One of the Most Aggressive Invasive Plant Species
by Hisashi Kato-Noguchi and Midori Kato
Diversity 2025, 17(10), 698; https://doi.org/10.3390/d17100698 - 6 Oct 2025
Cited by 1 | Viewed by 1028
Abstract
Sphagneticola trilobata (L.) Pruski has been introduced into many countries due to its ornamental and economic value. However, it has been listed in the world’s 100 worst alien invasive species due to its invasive nature. This species easily escapes cultivation and forms dense [...] Read more.
Sphagneticola trilobata (L.) Pruski has been introduced into many countries due to its ornamental and economic value. However, it has been listed in the world’s 100 worst alien invasive species due to its invasive nature. This species easily escapes cultivation and forms dense ground cover. It reproduces asexually through ramet formation from stem fragments. It also produces a large number of viable seeds that establish extensive seed banks. The movement of stem fragments and the dispersal of seeds, coupled with human activity, contribute to its short- and long-distance distribution. S. trilobata grows rapidly due to its high nutrient absorption and photosynthetic abilities. It exhibits high genetic and epigenetic variation. It can adapt to different habitats and tolerate various adverse environmental conditions, including cold and high temperatures, low and high light irradiation, low nutrient levels, waterlogging, drought, salinity, and global warming. S. trilobata has powerful defense systems against herbivory and pathogen infection. These systems activate the jasmonic acid signaling pathway, producing several defensive compounds. This species may also acquire more resources through allelopathy, which suppresses the germination and growth of neighboring plants. These life history traits and defensive abilities likely contribute to its invasive nature. This is the first review to focus on the mechanisms of its invasiveness in terms of growth and reproduction, as well as its ability to adapt to different environmental conditions and defend itself. Full article
(This article belongs to the Special Issue Ecology, Distribution, Impacts, and Management of Invasive Plants)
Show Figures

Graphical abstract

12 pages, 623 KB  
Article
Antagonistic Interaction Between Microplastics and Herbivory on the Growth of Native and Invasive Plants
by Jeffrey Okundi, Ling Yuan, Guanlin Li, Daolin Du and Junmin Li
Plants 2025, 14(17), 2692; https://doi.org/10.3390/plants14172692 - 28 Aug 2025
Viewed by 862
Abstract
Microplastic pollution and herbivory are increasingly recognized as significant stressors in terrestrial ecosystems, yet their interactive effects on native and invasive plants remain poorly understood. In this study, we investigated the individual and combined effects of polyethylene microplastics (PE-MPs) and herbivory by Helicoverpa [...] Read more.
Microplastic pollution and herbivory are increasingly recognized as significant stressors in terrestrial ecosystems, yet their interactive effects on native and invasive plants remain poorly understood. In this study, we investigated the individual and combined effects of polyethylene microplastics (PE-MPs) and herbivory by Helicoverpa armigera on the growth and functional traits of twelve plant species (six invasive and six native). Exposure to PE-MPs significantly reduced biomass accumulation, with larger reductions in shoot, root, and total biomass for native plants than for invasive ones. Herbivory also significantly reduced biomass accumulation. When combined, PE-MPs and herbivory produced antagonistic effects on shoot, root, and total biomass. No significant three-way interaction was found among PE-MPs, herbivory, and plant status. Both PE-MPs and herbivory significantly reduced the root mass fraction and root-to-shoot ratio (RSR) while increasing the shoot mass fraction, with the PE-MP-induced reduction in RSR being stronger in native plants. Our findings suggest that multiple anthropogenic stressors can act as ecological filters, reshaping plant competitive dynamics and accelerating community shifts toward stress-tolerant species. Full article
(This article belongs to the Special Issue Plant Invasions and Their Interactions with the Environment)
Show Figures

Figure 1

24 pages, 3592 KB  
Review
Little Giants: Lichens in Tropical Dry Forests
by María Cristina Martínez-Habibe, Pierine Espana-Puccini and Ricardo Miranda-González
Forests 2025, 16(9), 1364; https://doi.org/10.3390/f16091364 - 22 Aug 2025
Viewed by 1503
Abstract
Lichens, complex symbiotic associations between fungi and photosynthetic partners, are widespread in terrestrial ecosystems but remain poorly studied in tropical dry forests (TDFs). This review synthesizes current knowledge on the diversity, ecological roles, adaptive traits, and ethnobotanical uses of lichens in TDFs, with [...] Read more.
Lichens, complex symbiotic associations between fungi and photosynthetic partners, are widespread in terrestrial ecosystems but remain poorly studied in tropical dry forests (TDFs). This review synthesizes current knowledge on the diversity, ecological roles, adaptive traits, and ethnobotanical uses of lichens in TDFs, with a focus on the Neotropics. As most lichens discussed here are crustose species that inhabit tree bark, this paper also provides a thoughtful review of the origin, distribution, and highly heterogeneous floristic composition of TDFs, which directly shape lichen habitats. It discusses how lichens have evolved to cope with seasonal water stress, emphasizing desiccation tolerance as a key feature of the symbiosis. This review also explores lichen community composition, interactions with host trees, microclimatic conditions, herbivory, and soil crust formation. Despite evidence of high species richness, functional diversity, and ecological importance, lichens in TDFs are largely overlooked in conservation strategies. Moreover, several regions remain vastly understudied, and many species likely remain undescribed. Ethnolichenological practices, though scarce, underscore the cultural and medicinal value of these organisms. Given the high rates of habitat loss and endemism in TDFs, there is a pressing need to expand research on lichen diversity and to investigate the evolutionary origins of their survival strategies. The conservation of these lichens is inseparable from the conservation of TDFs themselves. Understanding how lichens adapt to the harsh and variable conditions of TDFs is essential for integrating them into biodiversity conservation and ecosystem restoration frameworks. Full article
(This article belongs to the Special Issue The Importance of Lichen Diversity in Forests)
Show Figures

Figure 1

23 pages, 5108 KB  
Review
The Invasive Mechanism and Impact of Arundo donax, One of the World’s 100 Worst Invasive Alien Species
by Hisashi Kato-Noguchi and Midori Kato
Plants 2025, 14(14), 2175; https://doi.org/10.3390/plants14142175 - 14 Jul 2025
Cited by 4 | Viewed by 2175
Abstract
Arundo donax L. has been introduced in markets worldwide due to its economic value. However, it is listed in the world’s 100 worst alien invasive species because it easily escapes from cultivation, and forms dense monospecific stands in riparian areas, agricultural areas, and [...] Read more.
Arundo donax L. has been introduced in markets worldwide due to its economic value. However, it is listed in the world’s 100 worst alien invasive species because it easily escapes from cultivation, and forms dense monospecific stands in riparian areas, agricultural areas, and grassland areas along roadsides, including in protected areas. This species grows rapidly and produces large amounts of biomass due to its high photosynthetic ability. It spreads asexually through ramets, in addition to stem and rhizome fragments. Wildfires, flooding, and human activity promote its distribution and domination. It can adapt to various habitats and tolerate various adverse environmental conditions, such as cold temperatures, drought, flooding, and high salinity. A. donax exhibits defense mechanisms against biotic stressors, including herbivores and pathogens. It produces indole alkaloids, such as bufotenidine and gramine, as well as other alkaloids that are toxic to herbivorous mammals, insects, parasitic nematodes, and pathogenic fungi and oomycetes. A. donax accumulates high concentrations of phytoliths, which also protect against pathogen infection and herbivory. Only a few herbivores and pathogens have been reported to significantly damage A. donax growth and populations. Additionally, A. donax exhibits allelopathic activity against competing plant species, though the allelochemicals involved have yet to be identified. These characteristics may contribute to its infestation, survival, and population expansion in new habitats as an invasive plant species. Dense monospecific stands of A. donax alter ecosystem structures and functions. These stands impact abiotic processes in ecosystems by reducing water availability, and increasing the risk of erosion, flooding, and intense fires. The stands also negatively affect biotic processes by reducing plant diversity and richness, as well as the fitness of habitats for invertebrates and vertebrates. Eradicating A. donax from a habitat requires an ongoing, long-term integrated management approach based on an understanding of its invasive mechanisms. Human activity has also contributed to the spread of A. donax populations. There is an urgent need to address its invasive traits. This is the first review focusing on the invasive mechanisms of this plant in terms of adaptation to abiotic and biotic stressors, particularly physiological adaptation. Full article
Show Figures

Graphical abstract

14 pages, 996 KB  
Article
Interactive Effect of Copper and Herbivory on the Whole-Plant Growth of Leucaena leucocephala
by Shirley Margarita Amaya-Martín, Horacio Salomón Ballina-Gómez, Esaú Ruíz-Sánchez, Gabriel Jesús Azcorra-Perera, Roberto Rafael Ruiz-Santiago and Jacques Fils Pierre
Int. J. Plant Biol. 2025, 16(3), 76; https://doi.org/10.3390/ijpb16030076 - 6 Jul 2025
Viewed by 913
Abstract
This study investigated how Leucaena leucocephala, a dry forest plant, copes with soil copper and herbivory caused by Schistocerca piceifrons, crucial for understanding species adaptation in stressed environments. A 33-day factorial experiment with three copper and two herbivory treatments assessed seedling [...] Read more.
This study investigated how Leucaena leucocephala, a dry forest plant, copes with soil copper and herbivory caused by Schistocerca piceifrons, crucial for understanding species adaptation in stressed environments. A 33-day factorial experiment with three copper and two herbivory treatments assessed seedling growth rates (relative growth rate of biomass—RGRB, and leaf area—RGRLA), morphology, net assimilation rate (NAR), biomass allocation, and survival. Seedlings demonstrated compensatory growth in terms of RGRB and RGRLA under high copper and herbivory. Although copper decreased overall survival, surviving individuals effectively compensated for herbivory damage. These tolerance responses, primarily driven by an increased NAR (accounting for 98% of compensation), aligned with the limiting resource model. While most morphological components remained stable, herbivory specifically increased the root–shoot ratio. These findings indicate L. leucocephala possesses significant resilience through physiological adjustments, like enhancing NAR, and biomass reallocation strategies, allowing it to persist despite multiple stressors common in dry forests. Full article
(This article belongs to the Special Issue Plant Resistance to Insects)
Show Figures

Figure 1

15 pages, 2890 KB  
Article
Effects of Defoliation Timing and Intensity on Yield Components and Grain Quality of Quinoa (Chenopodium quinoa Willd.)
by Maria I. Ahumada, Nathaniel B. McCartney and Rodrigo A. Chorbadjian
Plants 2025, 14(3), 413; https://doi.org/10.3390/plants14030413 - 30 Jan 2025
Viewed by 1391
Abstract
Understanding plant tolerance to defoliation is crucial for sustainable pest management and reducing pesticide use in food production. This study explores quinoa’s (Chenopodium quinoa Willd.) responses to foliar damage, which have been largely unexamined. Over two seasons, quinoa plants were subjected to [...] Read more.
Understanding plant tolerance to defoliation is crucial for sustainable pest management and reducing pesticide use in food production. This study explores quinoa’s (Chenopodium quinoa Willd.) responses to foliar damage, which have been largely unexamined. Over two seasons, quinoa plants were subjected to mechanical defoliation at different pre-reproductive stages and intensities (0–60%) in the first season, and both mechanical and insect-induced (Trichoplusia ni (Hübner), Lepidoptera: Noctuidae) defoliation in the second. The results showed that quinoa plants consistently tolerated defoliation without reductions in grain number, weight, above-ground biomass, or harvest index. These compensatory responses were independent of the defoliation method, timing, or intensity. In the first season, overcompensatory effects were observed, leading to increased plant biomass at 60% early defoliation and 40% late defoliation. Additionally, early defoliation at 20% and 60%, as well as late defoliation at 60%, led to an increase in grain number without affecting grain weight. Defoliation did not significantly alter the phenolic content, sapogenins, or antioxidant capacity of the grains, preserving their phytochemical quality. These findings enhance the understanding of quinoa’s resilience to herbivory, suggesting that it can withstand defoliation stress without compromising yield or quality. Full article
Show Figures

Figure 1

13 pages, 1810 KB  
Article
Sequential Defense Strategies: From Ant Recruitment to Leaf Toughness
by Danilo F. B. dos Santos, Eduardo S. Calixto, Helena M. Torezan-Silingardi and Kleber Del-Claro
Plants 2025, 14(1), 49; https://doi.org/10.3390/plants14010049 - 27 Dec 2024
Cited by 1 | Viewed by 1442
Abstract
Plants express many types of defenses in response to herbivory damage. These defenses can be displayed as a sequence or they can overlap, increasing efficiency in protection. However, leaf defense shifts during leaf development, including extrafloral nectaries (EFNs), are neglected in natural tropical [...] Read more.
Plants express many types of defenses in response to herbivory damage. These defenses can be displayed as a sequence or they can overlap, increasing efficiency in protection. However, leaf defense shifts during leaf development, including extrafloral nectaries (EFNs), are neglected in natural tropical systems. To address this gap, our study evaluates the shifts in defense strategies of Eriotheca gracilipes, focusing on extrafloral nectaries and leaf toughness across leaf development stages. We also simulate herbivory by cutting the leaves to address the role of visiting ants against herbivores. We observed that E. gracilipes exhibits a defense turnover, shifting from indirect defenses (e.g., EFNs) in young leaves to physical defenses in adult leaves. Simulated herbivory led to heightened ant visitation, which correlated with decreased herbivory rates, indicating that ant recruitment acts as an effective deterrent. We observed a peak of EFN activity in young leaves, increased foliar toughness in adult leaves, and reduced herbivory on ant-patrolled young leaves. Additionally, E. gracilipes demonstrated tolerance to up to 10% foliar loss with no significant impact on leaf asymmetry, although 50% foliar loss increased asymmetry in newly flushed leaves. These results highlight E. gracilipes’ adaptive flexibility by attracting protective ants when vulnerable and enhancing structural defenses as leaves develops, E. gracilipes minimizes herbivory impact. This study provides valuable insight into the adaptive roles of EFNs and tolerance in E. gracilipes, contributing to a broader understanding of plant defense strategies. Full article
(This article belongs to the Special Issue Plant Behavioral Ecology)
Show Figures

Figure 1

14 pages, 3721 KB  
Article
Combined Effects of Heavy Metal and Simulated Herbivory on Leaf Trichome Density in Sunflowers
by Eyal Grossman, Ilana Shtein and Michal Gruntman
Plants 2024, 13(19), 2733; https://doi.org/10.3390/plants13192733 - 29 Sep 2024
Viewed by 1777
Abstract
Trichomes play a key role in both heavy metal tolerance and herbivory defense, and both stressors have been shown to induce increased trichome density. However, the combined effect of these stressors on trichome density in general, and specifically on metal-hyperaccumulating plants, has yet [...] Read more.
Trichomes play a key role in both heavy metal tolerance and herbivory defense, and both stressors have been shown to induce increased trichome density. However, the combined effect of these stressors on trichome density in general, and specifically on metal-hyperaccumulating plants, has yet to be examined. The aim of this study was to test the effect of cadmium availability and herbivory on leaf trichome density and herbivore deterrence in the metal hyperaccumulator Helianthus annuus. To test this, H. Annuus plants were grown in control pots or pots inoculated with 10 mg/kg cadmium and were subjected to either no herbivory or simulated herbivory using mechanical damage and foliar jasmonic acid application. Herbivore deterrence was tested in a feeding assay using Spodoptera littoralis caterpillars. Interestingly, while the trichome density of H. annuus increased by 79% or 53.5% under high cadmium availability or simulated herbivory, respectively, it decreased by 26% when the stressors were combined. Furthermore, regardless of cadmium availability, simulated herbivory induced a 40% increase in deterrence of S. littoralis. These findings suggest that the combination of metal availability and herbivory might present excessive stress to hyperaccumulators. Moreover, they suggest that the risk of metal bioaccumulation in phytoremediation can be reduced by simulated herbivory. Full article
Show Figures

Figure 1

14 pages, 552 KB  
Review
Bilberry Expansion in the Changing Subalpine Belt
by Miroslav Zeidler and Marek Banaš
Plants 2024, 13(18), 2633; https://doi.org/10.3390/plants13182633 - 20 Sep 2024
Cited by 3 | Viewed by 1760
Abstract
Bilberry (Vaccinium myrtillus L.) expansion in subalpine and alpine ecosystems is increasing due to climate change and reduced land management. This review examines bilberry traits, environmental responses, and ecosystem impacts. As a stress-tolerant chamaephyte, bilberry thrives in acidic, nutrient-poor soils across various [...] Read more.
Bilberry (Vaccinium myrtillus L.) expansion in subalpine and alpine ecosystems is increasing due to climate change and reduced land management. This review examines bilberry traits, environmental responses, and ecosystem impacts. As a stress-tolerant chamaephyte, bilberry thrives in acidic, nutrient-poor soils across various habitats. It propagates effectively through rhizomes and demonstrates a phalanx growth form. Bilberry’s growth and distribution are influenced by elevation, soil structure, pH, water availability, and nitrogen content. Mycorrhizal associations play a crucial role in nutrient uptake. The species modifies the microclimate, facilitates litter accumulation, and influences soil microbial communities, affecting nutrient turnover and biodiversity. Bilberry shows moderate tolerance to herbivory and frost, with the ability to recover through rapid emergence of new ramets. However, severe or repeated disturbances can significantly impact its abundance and reproductive success. Climate warming and atmospheric nitrogen deposition have accelerated bilberry growth in treeline ecotones. The management of bilberry expansion requires a nuanced approach, considering its resilience, historical land-use changes, and environmental factors. The goal should be to limit, not eliminate, bilberry, as it is a natural part of subalpine communities. Long-term comparative monitoring and experimental manipulation are necessary for effective management strategies. Full article
(This article belongs to the Special Issue Vegetation Dynamics and Ecological Restoration in Alpine Ecosystems)
Show Figures

Figure 1

20 pages, 670 KB  
Review
Silicon: A Powerful Aid for Medicinal and Aromatic Plants against Abiotic and Biotic Stresses for Sustainable Agriculture
by Karim M. Hassan, Rahaf Ajaj, Ahmed N. Abdelhamid, Mohamed Ebrahim, Islam F. Hassan, Fahmy A. S. Hassan, Shamel M. Alam-Eldein and Mahmoud A. A. Ali
Horticulturae 2024, 10(8), 806; https://doi.org/10.3390/horticulturae10080806 - 30 Jul 2024
Cited by 18 | Viewed by 4196
Abstract
Silicon plays a crucial role in enhancing plant tolerance to various abiotic and biotic stresses, including drought, salinity, heavy metals, and pathogen/pest attacks. Its application has shown promising results in improving stress tolerance and productivity in medicinal plants. This review synthesizes findings from [...] Read more.
Silicon plays a crucial role in enhancing plant tolerance to various abiotic and biotic stresses, including drought, salinity, heavy metals, and pathogen/pest attacks. Its application has shown promising results in improving stress tolerance and productivity in medicinal plants. This review synthesizes findings from numerous studies investigating the mechanisms by which silicon confers stress tolerance, including the regulation of antioxidant systems, water relations, nutrient homeostasis, phytohormone signaling, and stress-responsive gene expression. Additionally, it examines the effects of silicon supplementation on the production of valuable secondary metabolites and essential oils in medicinal plants. Silicon application can significantly mitigate stress-induced damage in plants, including medicinally important species such as borage, honeysuckle, licorice, Damask rose, savory, basil, and eucalyptus. The deposition of silicon in cell walls provides physical reinforcement and acts as a barrier against pathogen invasion and insect herbivory. Furthermore, silicon fertilization can enhance the production of valuable secondary metabolites in medicinal crops under stress conditions. The findings underscore the potential of silicon fertilization as a sustainable strategy for improving the productivity and quality of medicinal crops under changing environmental conditions, highlighting the need for further research to elucidate the molecular mechanisms underlying silicon-mediated stress tolerance and practical applications in medicinal plant cultivation. Full article
(This article belongs to the Special Issue Novel Insights into the Phenology of Medicinal and Aromatic Plants)
Show Figures

Figure 1

21 pages, 360 KB  
Review
Grass–Endophyte Interactions and Their Associated Alkaloids as a Potential Management Strategy for Plant Parasitic Nematodes
by Nyambura G. Mwangi, Mark Stevens, Alistair J. D. Wright, Simon G. Edwards, Martin C. Hare and Matthew A. Back
Toxins 2024, 16(6), 274; https://doi.org/10.3390/toxins16060274 - 15 Jun 2024
Cited by 4 | Viewed by 2824
Abstract
Claviceptaceous endophytic fungi in the genus Epichloë mostly form a symbiotic relationship with cool-season grasses. Epichloë spp. are capable of producing bioactive alkaloids such as peramines, lolines, ergot alkaloids, and indole-diterpenes, which protect the host plant from herbivory by animals, insects, and nematodes. [...] Read more.
Claviceptaceous endophytic fungi in the genus Epichloë mostly form a symbiotic relationship with cool-season grasses. Epichloë spp. are capable of producing bioactive alkaloids such as peramines, lolines, ergot alkaloids, and indole-diterpenes, which protect the host plant from herbivory by animals, insects, and nematodes. The host also benefits from enhanced tolerance to abiotic stresses, such as salt, drought, waterlogging, cold, heavy metals, and low nitrogen stress. The bioactive alkaloids produced can have both direct and indirect effects towards plant parasitic nematodes. Direct interaction with nematodes’ motile stages can cause paralysis (nematostatic effect) or death (nematicidal effect). Indirectly, the metabolites may induce host immunity which inhibits feeding and subsequent nematode development. This review highlights the different mechanisms through which this interaction and the metabolites produced have been explored in the suppression of plant parasitic nematodes and also how the specific interactions between different grass genotypes and endophyte strains result in variable suppression of different nematode species. An understanding of the different grass–endophyte interactions and their successes and failures in suppressing various nematode species is essential to enable the proper selection of grass–endophyte combinations to identify the alkaloids produced, concentrations required, and determine which nematodes are sensitive to which specific alkaloids. Full article
(This article belongs to the Collection Toxic and Pharmacological Effect of Plant Toxins)
21 pages, 1371 KB  
Article
Heterosis for Interactions between Insect Herbivores and 3-Line Hybrid Rice under Low and High Soil Nitrogen Conditions
by Finbarr G. Horgan, Carmencita C. Bernal, Angelee Fame Ramal, Maria Liberty P. Almazan, Enrique A. Mundaca and Eduardo Crisol-Martínez
Insects 2024, 15(6), 416; https://doi.org/10.3390/insects15060416 - 4 Jun 2024
Cited by 2 | Viewed by 1594
Abstract
Hybrid rice results from crossing a male-sterile line (the A line) with a pollen doner (the restorer or R line). In 3-line hybrid breeding systems, a fertile B line is also required to maintain A line populations. Heterosis is defined as a condition [...] Read more.
Hybrid rice results from crossing a male-sterile line (the A line) with a pollen doner (the restorer or R line). In 3-line hybrid breeding systems, a fertile B line is also required to maintain A line populations. Heterosis is defined as a condition of traits whereby the hybrid exceeds the average of the parental lines. Heterobeltiosis is where the hybrid exceeds both parents. Hybrid rice may display heterosis/heterobeltiosis for growth, yield and resistance to herbivores, among other traits. In a greenhouse experiment, we assessed the frequency of heterosis for resistance to the brown planthopper (Nilaparvata lugans (BPH)), whitebacked planthopper (Sogatella furcifera (WBPH)) and yellow stemborer (Scirpophaga incertulas (YSB)) in eight hybrids under varying soil nitrogen conditions. We also assessed plant biomass losses due to herbivore feeding as an approximation of tolerance (the plant’s capacity to compensate for damage). Nitrogen reduced resistance to all three herbivores but was also associated with tolerance to WBPH and YSB based on improved plant survival, growth and/or yields. Plant biomass losses per unit weight of WBPH also declined under high nitrogen conditions for a number of hybrids, and there were several cases of overcompensation in rice for attacks by this herbivore. There was one case of nitrogen-related tolerance to BPH (increased grain yield) for a hybrid line with relatively high resistance, likely due to quantitative traits. Heterosis and heterobeltiosis were not essential to produce relatively high herbivore resistance or tolerance across hybrids. Full article
(This article belongs to the Collection Biology and Management of Sap-Sucking Pests)
Show Figures

Figure 1

21 pages, 11798 KB  
Article
Tolerance Mitigates Gall Effects When Susceptible Plants Fail to Elicit Induced Defense
by Janete Ferreira Andrade, Eduardo Soares Calixto, Guilherme Ramos Demetrio, Henrique Venâncio, Marcos Vinicius Meiado, Denise Garcia de Santana, Pablo Cuevas-Reyes, Wanessa Rejane de Almeida and Jean Carlos Santos
Plants 2024, 13(11), 1472; https://doi.org/10.3390/plants13111472 - 26 May 2024
Cited by 2 | Viewed by 2289
Abstract
Variations in plant genotypes and phenotypes are expressed in ways that lead to the development of defensive abilities against herbivory. Induced defenses are mechanisms that affect herbivore insect preferences and performance. We evaluated the performance of resistant and susceptible phenotypes of Bauhinia brevipes [...] Read more.
Variations in plant genotypes and phenotypes are expressed in ways that lead to the development of defensive abilities against herbivory. Induced defenses are mechanisms that affect herbivore insect preferences and performance. We evaluated the performance of resistant and susceptible phenotypes of Bauhinia brevipes (Fabaceae) against attacks by the gall-inducing insect Schizomyia macrocapillata (Diptera). We hypothesized that there is a positive relationship between resistance to S. macrocapillata and host plant performance because resistance can have a high adaptive value. We evaluated plant architecture, nutritional leaf quality, leaf fluctuating asymmetry, and reproductive capacity between phenotypes. Plant performance was evaluated at three ontogenetic stages: seed, seedling, and juvenile. Overall, there were no differences in vegetative and reproductive performance or asymmetry between the resistant and susceptible mature plants. We found no relationship between leaf nutritional quality and resistance to S. macrocapillata. Plant performance was consistent across ontogeny for both phenotypes, except for five variables. Contrary to our expectations, the susceptible plants performed equally well or better than the resistant plants, suggesting that tolerance and overcompensation to herbivory in B. brevipes may be mediated by induced defense. Our study highlights the importance of multiple layers of plant defense against herbivory, where plant tolerance acts as a secondary barrier in plants susceptible to gall-inducing insects. Full article
Show Figures

Figure 1

19 pages, 2568 KB  
Review
Advances in Endangered Plant Research: Ammopiptanthus’s Responses to Biotic and Abiotic Stressors
by Shuyao Wang, Shenghua Liang, Yahui Liu and Yingying Chen
Forests 2024, 15(5), 890; https://doi.org/10.3390/f15050890 - 20 May 2024
Cited by 4 | Viewed by 1804
Abstract
Ammopiptanthus, a unique evergreen broadleaf shrub endemic to the desert regions of Northwest China, exhibits a remarkable capacity for aeolian erosion control and dune stabilization. Attributed to its robust tolerance in terms of xerotolerance, halophytic adaptations, extreme thermotolerance, resistance to biotic and [...] Read more.
Ammopiptanthus, a unique evergreen broadleaf shrub endemic to the desert regions of Northwest China, exhibits a remarkable capacity for aeolian erosion control and dune stabilization. Attributed to its robust tolerance in terms of xerotolerance, halophytic adaptations, extreme thermotolerance, resistance to biotic and abiotic degradation and its defensive strategies against herbivory, Ammopiptanthus has emerged as an exemplary model organism for the study of plant resilience to diverse environmental stressors. Current research on Ammopiptanthus is scattered, lacking a systematic review, which poses a disadvantage for subsequent in-depth studies and the effective conservation of this endangered resource. In recent years, natural Ammopiptanthus communities have been severely disrupted, and the species’ natural range is rapidly shrinking. Here, this review summarizes the signaling pathways in the Ammopiptanthus response to biotic stress (especially the early signaling events), as well as the research advances in the resistance interactions between biotic and abiotic stresses. Then, the synergistic effects of multiple environmental pressures on Ammopiptanthus could be established, which may provide guidance for further studies on the resistance mechanism of Ammopiptanthus and be beneficial to its natural community protection and reconstruction. Full article
(This article belongs to the Special Issue Abiotic Stress in Tree Species)
Show Figures

Figure 1

Back to TopTop