Sign in to use this feature.

Years

Between: -

Subjects

remove_circle_outline
remove_circle_outline
remove_circle_outline
remove_circle_outline
remove_circle_outline
remove_circle_outline
remove_circle_outline

Journals

Article Types

Countries / Regions

Search Results (55)

Search Parameters:
Keywords = hepatoxicity

Order results
Result details
Results per page
Select all
Export citation of selected articles as:
24 pages, 5143 KB  
Article
Perfluorooctane Sulfonate (PFOS) Disrupts Mitochondrial Activity and Cell Adhesion in Liver Cells
by Phuong D. Tran and Kyoungtae Kim
J. Xenobiot. 2026, 16(2), 65; https://doi.org/10.3390/jox16020065 - 13 Apr 2026
Viewed by 346
Abstract
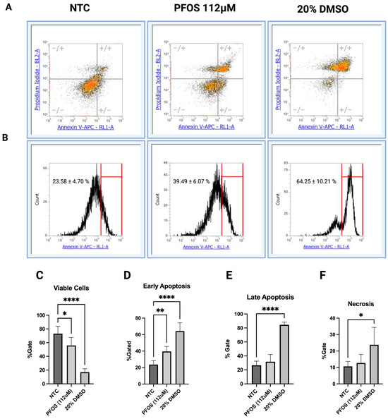
Perfluorooctane sulfonate (PFOS) is a persistent environmental pollutant associated with potential hepatoxic effects and other health risks. Despite its widespread distribution, the mechanisms underlying its toxicities remain to be fully understood. To investigate PFOS toxicology, our study utilized HepG2 and THLE-2 human hepatic [...] Read more.
Perfluorooctane sulfonate (PFOS) is a persistent environmental pollutant associated with potential hepatoxic effects and other health risks. Despite its widespread distribution, the mechanisms underlying its toxicities remain to be fully understood. To investigate PFOS toxicology, our study utilized HepG2 and THLE-2 human hepatic cell models to replicate conditions reflecting PFOS accumulation in the liver. Cell viability, cell stress, and cell death assays were conducted to assess the toxicological influence of the chemical on both cell lines. Total RNA extraction was performed, followed by cDNA sequencing, and rt-qPCR. The XTT viability assay revealed a dose-dependent decrease in the number of viable cells when incubated with increasing concentrations of PFOS. The inhibitory concentration (IC50) values were approximately 100 micromolar, which led to morphological changes, elevated reactive oxygen species (ROS), and induced early apoptosis in liver cells after 6 h. Based on the transcriptomic analysis for HepG2 cells, mitochondrial genes involved in oxidative phosphorylation were downregulated, including COX, ND, and the ATP synthase family. Additionally, significant alterations of transcripts implicated in cell adhesion molecules (CAMs) were observed. In conclusion, PFOS inhibited cell growth, induced oxidative stress, and elevated apoptotic levels via transcriptomic alteration, including gene transcripts required for mitochondrial activity and cell adhesion. Full article
Show Figures

Figure 1

23 pages, 6611 KB  
Article
Investigating Lipid and Energy Dyshomeostasis Induced by Per- and Polyfluoroalkyl Substances (PFAS) Congeners in Mouse Model Using Systems Biology Approaches
by Esraa Gabal, Marwah Azaizeh and Priyanka Baloni
Metabolites 2025, 15(8), 499; https://doi.org/10.3390/metabo15080499 - 24 Jul 2025
Cited by 2 | Viewed by 2149
Abstract
Background: Exposure to per- and polyfluoroalkyl substances (PFAS, including 7H-Perfluoro-4-methyl-3,6-dioxaoctanesulfonic acid (PFESA-BP2), perfluorooctanoic acid (PFOA), and hexafluoropropylene oxide (GenX), has been associated with liver dysfunction. While previous research has characterized PFAS-induced hepatic lipid alterations, their downstream effects on energy metabolism remain unclear. This [...] Read more.
Background: Exposure to per- and polyfluoroalkyl substances (PFAS, including 7H-Perfluoro-4-methyl-3,6-dioxaoctanesulfonic acid (PFESA-BP2), perfluorooctanoic acid (PFOA), and hexafluoropropylene oxide (GenX), has been associated with liver dysfunction. While previous research has characterized PFAS-induced hepatic lipid alterations, their downstream effects on energy metabolism remain unclear. This study investigates metabolic alterations in the liver following PFAS exposure to identify mechanisms leading to hepatoxicity. Methods: We analyzed RNA sequencing datasets of mouse liver tissues exposed to PFAS to identify metabolic pathways influenced by the chemical toxicant. We integrated the transcriptome data with a mouse genome-scale metabolic model to perform in silico flux analysis and investigated reactions and genes associated with lipid and energy metabolism. Results: PFESA-BP2 exposure caused dose- and sex-dependent changes, including upregulation of fatty acid metabolism, β-oxidation, and cholesterol biosynthesis. On the contrary, triglycerides, sphingolipids, and glycerophospholipids metabolism were suppressed. Simulations from the integrated genome-scale metabolic models confirmed increased flux for mevalonate and lanosterol metabolism, supporting potential cholesterol accumulation. GenX and PFOA triggered strong PPARα-dependent responses, especially in β-oxidation and lipolysis, which were attenuated in PPARα−/− mice. Mitochondrial fatty acid transport and acylcarnitine turnover were also disrupted, suggesting impaired mitochondrial dysfunction. Additional PFAS effects included perturbations in the tricarboxylic acid (TCA) cycle, oxidative phosphorylation, and blood–brain barrier (BBB) function, pointing to broader systemic toxicity. Conclusions: Our findings highlight key metabolic signatures and suggest PFAS-mediated disruption of hepatic and possibly neurological functions. This study underscores the utility of genome-scale metabolic modeling as a powerful tool to interpret transcriptomic data and predict systemic metabolic outcomes of toxicant exposure. Full article
Show Figures

Graphical abstract

44 pages, 3456 KB  
Review
Species Differences in the Biotransformation of Aflatoxin B1: Primary Determinants of Relative Carcinogenic Potency in Different Animal Species
by David L. Eaton, David E. Williams and Roger A. Coulombe
Toxins 2025, 17(1), 30; https://doi.org/10.3390/toxins17010030 - 9 Jan 2025
Cited by 23 | Viewed by 9964
Abstract
It has been known since the early days of the discovery of aflatoxin B1 (AFB1) that there were large species differences in susceptibility to AFB1. It was also evident early on that AFB1 itself was not toxic but required bioactivation to a reactive [...] Read more.
It has been known since the early days of the discovery of aflatoxin B1 (AFB1) that there were large species differences in susceptibility to AFB1. It was also evident early on that AFB1 itself was not toxic but required bioactivation to a reactive form. Over the past 60 years there have been thousands of studies to delineate the role of ~10 specific biotransformation pathways of AFB1, both phase I (oxidation, reduction) and phase II (hydrolysis, conjugation, secondary oxidations, and reductions of phase I metabolites). This review provides a historical context and substantive analysis of each of these pathways as contributors to species differences in AFB1 hepatoxicity and carcinogenicity. Since the discovery of AFB1 as the toxic contaminant in groundnut meal that led to Turkey X diseases in 1960, there have been over 15,000 publications related to aflatoxins, of which nearly 8000 have addressed the significance of biotransformation (metabolism, in the older literature) of AFB1. While it is impossible to give justice to all of these studies, this review provides a historical perspective on the major discoveries related to species differences in the biotransformation of AFB1 and sets the stage for discussion of other papers in this Special Issue of the important role that AFB1 metabolites have played as biomarkers of exposure and effect in thousands of human studies on the toxic effects of aflatoxins. Dr. John Groopman has played a leading role in every step of the way—from initial laboratory studies on specific AFB1 metabolites to the application of molecular biomarkers in epidemiological studies associating dietary AFB1 exposure with liver cancer, and the design and conduct of chemoprevention clinical trials to reduce cancer risk from unavoidable aflatoxin exposures by alteration of specific AFB1 biotransformation pathways. This article is written in honor of Dr. Groopman’s many contributions in this area. Full article
Show Figures

Graphical abstract

6 pages, 380 KB  
Proceeding Paper
Acetylcholinesterase as a Target for Heliotridine-Type Alkaloids Isolated from Plants: A Computational Study
by Andrea Defant, Thamere Cheriet and Ines Mancini
Chem. Proc. 2024, 16(1), 102; https://doi.org/10.3390/ecsoc-28-20223 - 14 Nov 2024
Viewed by 758
Abstract
The enzyme acetylcholinesterase (AChE) acts in mammalians and insects. Its inhibitors are considered to treat human disease and to develop insecticides. Docking calculations were performed by using AutoDock Vina and Protein–Ligand ANTSystem (PLANTS) on the Torpedo californica AChE complexes of natural pyrrolizidine alkaloids [...] Read more.
The enzyme acetylcholinesterase (AChE) acts in mammalians and insects. Its inhibitors are considered to treat human disease and to develop insecticides. Docking calculations were performed by using AutoDock Vina and Protein–Ligand ANTSystem (PLANTS) on the Torpedo californica AChE complexes of natural pyrrolizidine alkaloids previously evaluated in vitro as AChE inhibitors. Due to the known hepatoxicity of these alkaloids, the computational analysis was also directed to their activity on Drosophila melanogaster AChE (6XYU). The parameters here predicted for human and eco-toxicities may serve as a further indication in future investigations of these natural structures as scaffolds for the potential development of insecticides. Full article
Show Figures

Graphical abstract

14 pages, 327 KB  
Article
Biochemical Composition of Pumpkin Seeds and Seed By-Products
by Nikolaos Polyzos, Ângela Fernandes, Ricardo C. Calhelha, Jovana Petrović, Marina Soković, Isabel C. F. R. Ferreira, Lillian Barros and Spyridon A. Petropoulos
Plants 2024, 13(17), 2395; https://doi.org/10.3390/plants13172395 - 27 Aug 2024
Cited by 16 | Viewed by 9069
Abstract
The goal of the current work was to assess the nutritional profile and phytochemical properties of cucurbit (Cucurbita maxima L.) seeds, seed oils and oil extraction by-products (e.g., seed-cakes). Our results suggest a high nutritional value for both cucurbit seeds and cucurbit [...] Read more.
The goal of the current work was to assess the nutritional profile and phytochemical properties of cucurbit (Cucurbita maxima L.) seeds, seed oils and oil extraction by-products (e.g., seed-cakes). Our results suggest a high nutritional value for both cucurbit seeds and cucurbit cake, while γ-tocopherol was the richest compound, with traces of α, β and δ-tocopherol compounds also detected. Regarding the free sugars composition, there were recorded significant statistical differences between seeds and cucurbit seed-cake, although sucrose content was the highest for both matrices (1.97 and 2.9 g/100 g dw, respectively) followed by trehalose (0.26 and 0.25 g/100 g dw, respectively), fructose (0.20 and 0.34 g/100 g dw, respectively) and glucose (0.21 and 0.19 g/100 g dw, respectively). In terms of organic acids, oxalic was the only compound detected in seed cake (0.006 g/100 g dw), while in seeds only traces of oxalic and malic acid were detected. In relation to fatty acid composition, linolenic acid was the most abundant compound in both seeds and seed-cake (43.9% and 41.5%, respectively), while oleic acid (37.0% and 36.3%, respectively), palmitic acid (12.2% and 14.0%, respectively) and stearic acid (4.83% and 5.46%, respectively) were detected in lesser amounts. Moreover, polyunsaturated fatty acids (PUFA) were the major fatty acids class (44.5% and 42.3% in seeds and seed cake, respectively) compared to monounsaturated fatty acids (MUFA; 37.4% and 36.7% in seeds and seed cake, respectively) and saturated fatty acids (SFA; 18.1% and 21.0% in seeds and seed cake, respectively) which were detected in lower amounts. Furthermore, the tested extracts did not present any cytotoxic or hepatoxic activity at the maximum tested concentration (GI50 > 400 μg/mL), while seed oils presented satisfactory antimicrobial properties with inhibitory activity against the studied bacterial strains and fungi. Our findings provide valuable knowledge regarding the exploitation of pumpkin seeds and seed by-products as valuable natural sources of nutrients and phytochemicals in the food industry sector within the context of a circular economy. Full article
(This article belongs to the Section Phytochemistry)
11 pages, 294 KB  
Article
Exploring the Bioactive Properties of Hydroethanolic Cork Extracts of Quercus cerris and Quercus suber
by Umut Sen, Daiana Almeida, Tayse F. F. da Silveira, Tânia S. P. Pires, Mikel Añibarro-Ortega, Filipa Mandim, Lillian Barros, Isabel C. F. R. Ferreira, Helena Pereira and Ângela Fernandes
Processes 2024, 12(8), 1579; https://doi.org/10.3390/pr12081579 - 28 Jul 2024
Cited by 5 | Viewed by 2212
Abstract
The bioactive properties of underutilized corks such as Quercus cerris cork and planted Quercus suber cork in the Eastern Mediterranean are not well-known but are crucial in developing lignocellulosic biorefineries. To assess their biological potential, hydroethanolic cork extracts of Quercus cerris and Quercus [...] Read more.
The bioactive properties of underutilized corks such as Quercus cerris cork and planted Quercus suber cork in the Eastern Mediterranean are not well-known but are crucial in developing lignocellulosic biorefineries. To assess their biological potential, hydroethanolic cork extracts of Quercus cerris and Quercus suber were analyzed for phenolic composition, antioxidant, antiproliferative, antimicrobial activities, and hepatoxicity, as well as NO-production inhibition. Here, we show that a mild hydroethanolic extraction of Q. cerris and Q. suber corks yielded 3% phenolic extracts. The phenolic composition was similar in both cork extracts, with phenolic acids and ellagitannins as the primary compounds. The bioactivity of hydroethanolic cork extracts from Q. cerris surpassed that of Q. suber and showed effectiveness against all cancer cell lines tested. This first comprehensive study on the bioactivities of different corks involves detailed characterizations of phenolic compounds of cork extracts using UPLC-DAD-ESI/MSn, evaluations of the antioxidant properties with TBARS and OxHLIA methods, evaluation of antiproliferative activity against gastric (AGS), lung (NCI-H460), colon (CaCo2), and breast cancer (MCF7) cell lines, as well as evaluations of hepatotoxicity and NO-production inhibition. The findings from this study will help bolster the potential of using underutilized cork-rich barks as a valuable resource in bark-based biorefineries. Full article
(This article belongs to the Special Issue Platform Chemicals and Novel Materials from Biomass)
20 pages, 11463 KB  
Article
Targeting Liver Xor by GalNAc-siRNA Is an Effective Strategy for Hyperuricemia Therapy
by Huiyan Sun, Xinxia Wang, Yongqiang Li, Yingzhi Shen, Lin Zhang, Yingjie Xu, Junling Liu and Xuemei Fan
Pharmaceutics 2024, 16(7), 938; https://doi.org/10.3390/pharmaceutics16070938 - 14 Jul 2024
Cited by 5 | Viewed by 5490
Abstract
Hyperuricemia, i.e., increased plasma uric acid concentration, is a common problem in clinical practice, leading to gout or nephrolithiasis, and is associated with other disorders, such as metabolic syndrome, cardiovascular disease, and chronic renal disease. Xanthine oxidoreductase (XOR) is a critical rate-limiting enzyme [...] Read more.
Hyperuricemia, i.e., increased plasma uric acid concentration, is a common problem in clinical practice, leading to gout or nephrolithiasis, and is associated with other disorders, such as metabolic syndrome, cardiovascular disease, and chronic renal disease. Xanthine oxidoreductase (XOR) is a critical rate-limiting enzyme involved in uric acid synthesis and a promising target for hyperuricemia therapy. However, XOR inhibitors currently face clinical problems such as a short half-life and side effects. Here, we found that specifically targeting liver Xor with GalNAc-siRNAs had a good therapeutic effect on hyperuricemia. First, siRNAs were designed to target various sites in the homologous region between Homo sapiens and Mus musculus Xor mRNA and were screened in primary mouse hepatocytes. Then, the siRNAs were modified to increase their stability in vivo and conjugated with GalNAc for liver-specific delivery. The effects of GalNAc-siRNAs were evaluated in three hyperuricemia mouse models, including potassium oxonate and hypoxanthine administration in WT and humanized XDH mice and Uox knockout mice. Febuxostat, a specific XOR inhibitor used for hyperuricemia treatment, was used as a positive control. Targeting liver Xor with GalNAc-siRNAs by subcutaneous administration reduced plasma uric acid levels, uric acid accumulation in the kidney, renal inflammation, and fibrosis, thereby alleviating kidney damage in hyperuricemia mouse models without hepatoxicity. The results demonstrated that targeting liver Xor with GalNAc-siRNAs was a promising strategy for hyperuricemia therapy. Full article
Show Figures

Figure 1

12 pages, 2687 KB  
Article
Immune Responses to Mycobacterium tuberculosis Infection in the Liver of Diabetic Mice
by Ali Badaoui, Kayvan Sasaninia, Aishvaryaa Shree Mohan, Abrianna Beever, Nala Kachour, Anmol Raien, Afsal Kolloli, Ranjeet Kumar, Santhamani Ramasamy, Selvakumar Subbian and Vishwanath Venketaraman
Biomedicines 2024, 12(6), 1370; https://doi.org/10.3390/biomedicines12061370 - 20 Jun 2024
Viewed by 2619
Abstract
Individuals with uncontrolled diabetes are highly susceptible to tuberculosis (TB) caused by Mycobacterium tuberculosis (M. tb) infection. Novel treatments for TB are needed to address the increased antibiotic resistance and hepatoxicity. Previous studies showed that the administration of liposomal glutathione (L-GSH) [...] Read more.
Individuals with uncontrolled diabetes are highly susceptible to tuberculosis (TB) caused by Mycobacterium tuberculosis (M. tb) infection. Novel treatments for TB are needed to address the increased antibiotic resistance and hepatoxicity. Previous studies showed that the administration of liposomal glutathione (L-GSH) can mitigate oxidative stress, bolster a granulomatous response, and diminish the M. tb burden in the lungs of M. tb-infected mice. Nonetheless, the impact of combining L-GSH with conventional TB treatment (RIF) on the cytokine levels and granuloma formation in the livers of diabetic mice remains unexplored. In this study, we evaluated hepatic cytokine profiles, GSH, and tissue pathologies in untreated and L-GSH, RIF, and L-GSH+RIF treated diabetic (db/db) M. tb-infected mice. Our results indicate that treatment of M. tb-infected db/db mice with L-GSH+RIF caused modulation in the levels of pro-inflammatory cytokines and GSH in the liver and mitigation in the granuloma size in hepatic tissue. Supplementation with L-GSH+RIF led to a decrease in the M. tb burden by mitigating oxidative stress, promoting the production of pro-inflammatory cytokines, and restoring the cytokine balance. These findings highlight the potential of L-GSH+RIF combination therapy for addressing active EPTB, offering valuable insights into innovative treatments for M. tb infections. Full article
Show Figures

Figure 1

19 pages, 2456 KB  
Article
Validating Well-Functioning Hepatic Organoids for Toxicity Evaluation
by Seo Yoon Choi, Tae Hee Kim, Min Jeong Kim, Seon Ju Mun, Tae Sung Kim, Ki Kyung Jung, Il Ung Oh, Jae Ho Oh, Myung Jin Son and Jin Hee Lee
Toxics 2024, 12(5), 371; https://doi.org/10.3390/toxics12050371 - 17 May 2024
Cited by 8 | Viewed by 6257
Abstract
“Organoids”, three-dimensional self-organized organ-like miniature tissues, are proposed as intermediary models that bridge the gap between animal and human studies in drug development. Despite recent advancements in organoid model development, studies on toxicity using these models are limited. Therefore, in this study, we [...] Read more.
“Organoids”, three-dimensional self-organized organ-like miniature tissues, are proposed as intermediary models that bridge the gap between animal and human studies in drug development. Despite recent advancements in organoid model development, studies on toxicity using these models are limited. Therefore, in this study, we aimed to analyze the functionality and gene expression of pre- and post-differentiated human hepatic organoids derived from induced pluripotent stem cells and utilize them for toxicity assessment. First, we confirmed the functional similarity of this hepatic organoid model to the human liver through various functional assessments, such as glycogen storage, albumin and bile acid secretion, and cytochrome P450 (CYP) activity. Subsequently, utilizing these functionally validated hepatic organoids, we conducted toxicity evaluations with three hepatotoxic substances (ketoconazole, troglitazone, and tolcapone), which are well known for causing drug-induced liver injury, and three non-hepatotoxic substances (sucrose, ascorbic acid, and biotin). The organoids effectively distinguished between the toxicity levels of substances with and without hepatic toxicity. We demonstrated the potential of hepatic organoids with validated functionalities and genetic characteristics as promising models for toxicity evaluation by analyzing toxicological changes occurring in hepatoxic drug-treated organoids. Full article
(This article belongs to the Section Drugs Toxicity)
Show Figures

Figure 1

25 pages, 3427 KB  
Review
Dietary Acrylamide: A Detailed Review on Formation, Detection, Mitigation, and Its Health Impacts
by Indira Govindaraju, Maidin Sana, Ishita Chakraborty, Md. Hafizur Rahman, Rajib Biswas and Nirmal Mazumder
Foods 2024, 13(4), 556; https://doi.org/10.3390/foods13040556 - 12 Feb 2024
Cited by 67 | Viewed by 17997
Abstract
In today’s fast-paced world, people increasingly rely on a variety of processed foods due to their busy lifestyles. The enhanced flavors, vibrant colors, and ease of accessibility at reasonable prices have made ready-to-eat foods the easiest and simplest choice to satiate hunger, especially [...] Read more.
In today’s fast-paced world, people increasingly rely on a variety of processed foods due to their busy lifestyles. The enhanced flavors, vibrant colors, and ease of accessibility at reasonable prices have made ready-to-eat foods the easiest and simplest choice to satiate hunger, especially those that undergo thermal processing. However, these foods often contain an unsaturated amide called ‘Acrylamide’, known by its chemical name 2-propenamide, which is a contaminant formed when a carbohydrate- or protein-rich food product is thermally processed at more than 120 °C through methods like frying, baking, or roasting. Consuming foods with elevated levels of acrylamide can induce harmful toxicity such as neurotoxicity, hepatoxicity, cardiovascular toxicity, reproductive toxicity, and prenatal and postnatal toxicity. This review delves into the major pathways and factors influencing acrylamide formation in food, discusses its adverse effects on human health, and explores recent techniques for the detection and mitigation of acrylamide in food. This review could be of interest to a wide audience in the food industry that manufactures processed foods. A multi-faceted strategy is necessary to identify and resolve the factors responsible for the browning of food, ensure safety standards, and preserve essential food quality traits. Full article
(This article belongs to the Section Food Quality and Safety)
Show Figures

Graphical abstract

20 pages, 3448 KB  
Article
Analysis of Pyrrolizidine Alkaloids in Stingless Bee Honey and Identification of a Botanical Source as Ageratum conyzoides
by Natasha L. Hungerford, Norhasnida Zawawi, Tianqi (Evonne) Zhu, Steve J. Carter, Kevin J. Melksham and Mary T. Fletcher
Toxins 2024, 16(1), 40; https://doi.org/10.3390/toxins16010040 - 12 Jan 2024
Cited by 5 | Viewed by 4054
Abstract
Stingless bee honeys (SBHs) from Australian and Malaysian species were analysed using ultra-high performance liquid chromatography-tandem mass spectrometry (UHPLC-MS/MS) for the presence of pyrrolizidine alkaloids (PAs) and the corresponding N-oxides (PANOs) due to the potential for such hepatotoxic alkaloids to contaminate honey [...] Read more.
Stingless bee honeys (SBHs) from Australian and Malaysian species were analysed using ultra-high performance liquid chromatography-tandem mass spectrometry (UHPLC-MS/MS) for the presence of pyrrolizidine alkaloids (PAs) and the corresponding N-oxides (PANOs) due to the potential for such hepatotoxic alkaloids to contaminate honey as a result of bees foraging on plants containing these alkaloids. Low levels of alkaloids were found in these SBHs when assessed against certified PA standards in targeted analysis. However, certain isomers were identified using untargeted analysis in a subset of honeys of Heterotrigona itama which resulted in the identification of a PA weed species (Ageratum conyzoides) near the hives. The evaluation of this weed provided a PA profile matching that of the SBH of H. itama produced nearby, and included supinine, supinine N-oxide (or isomers) and acetylated derivatives. These PAs lacking a hydroxyl group at C7 are thought to be less hepatoxic. However, high levels were also observed in SBH (and in A. conyzoides) of a potentially more toxic diester PA corresponding to an echimidine isomer. Intermedine, the C7 hydroxy equivalent of supinine, was also observed. Species differences in nectar collection were evident as the same alkaloids were not identified in SBH of G. thoracica from the same location. This study highlights that not all PAs and PANOs are identified using available standards in targeted analyses and confirms the need for producers of all types of honey to be aware of nearby potential PA sources, particularly weeds. Full article
Show Figures

Graphical abstract

29 pages, 980 KB  
Review
Interaction between Per- and Polyfluorinated Substances (PFAS) and Acetaminophen in Disease Exacerbation—Focusing on Autism and the Gut–Liver–Brain Axis
by Danielle Qiu Yun Jiang and Tai Liang Guo
Toxics 2024, 12(1), 39; https://doi.org/10.3390/toxics12010039 - 3 Jan 2024
Cited by 8 | Viewed by 8422
Abstract
This review presents a new perspective on the exacerbation of autism spectrum disorder (ASD) by per- and polyfluoroalkyl substances (PFAS) through the gut–liver–brain axis. We have summarized evidence reported on the involvement of the gut microbiome and liver inflammation that led to the [...] Read more.
This review presents a new perspective on the exacerbation of autism spectrum disorder (ASD) by per- and polyfluoroalkyl substances (PFAS) through the gut–liver–brain axis. We have summarized evidence reported on the involvement of the gut microbiome and liver inflammation that led to the onset and exacerbation of ASD symptoms. As PFAS are toxicants that particularly target liver, this review has comprehensively explored the possible interaction between PFAS and acetaminophen, another liver toxicant, as the chemicals of interest for future toxicology research. Our hypothesis is that, at acute dosages, acetaminophen has the ability to aggravate the impaired conditions of the PFAS-exposed liver, which would further exacerbate neurological symptoms such as lack of social communication and interest, and repetitive behaviors using mechanisms related to the gut–liver–brain axis. This review discusses their potential interactions in terms of the gut–liver–brain axis and signaling pathways that may contribute to neurological diseases. Full article
(This article belongs to the Special Issue The 10th Anniversary of Toxics)
Show Figures

Figure 1

15 pages, 3854 KB  
Article
Endogenous FGF1 Deficiency Aggravates Doxorubicin-Induced Hepatotoxicity
by Chunjie Gu, Zijuan Liu, Yingjian Li, Mei Yi, Simeng Wang, Xia Fan, Da Sun, Chi Zhang, Xiaoqing Yan and Guicheng Wu
Toxics 2023, 11(11), 925; https://doi.org/10.3390/toxics11110925 - 12 Nov 2023
Cited by 6 | Viewed by 2748
Abstract
Doxorubicin (DOX) is a broad-spectrum antineoplastic agent that widely used in clinic. However, its application is largely limited by its toxicity in multiple organs. Fibroblast growth factor 1 (FGF1) showed protective potential in various liver diseases, but the role of endogenous FGF1 in [...] Read more.
Doxorubicin (DOX) is a broad-spectrum antineoplastic agent that widely used in clinic. However, its application is largely limited by its toxicity in multiple organs. Fibroblast growth factor 1 (FGF1) showed protective potential in various liver diseases, but the role of endogenous FGF1 in DOX-induced liver damage is currently unknown. Both wild-type (WT) and FGF1 knockout (FGF1-KO) mice were treated with DOX. DOX induced loss of body weight and liver weight and elevation of ALT and AST in WT mice, which were aggravated by FGF1 deletion. FGF1 deletion exacerbated hepatic oxidative stress mirrored by further elevated 3-nitrosative modification of multiple proteins and malondialdehyde content. These were accompanied by blunted compensatively antioxidative responses indicated by impaired upregulation of nuclear factor erythroid 2-related factor 2 and its downstream antioxidant gene expression. The aggravated oxidative stress was coincided with exacerbated cell apoptosis in DOX-treated FGF1-KO mice reflected by further increased TUNEL positive cell staining and BCL-2-associated X expression and caspase 3 cleavage. These detrimental changes in DOX-treated FGF1-KO mice were associated with worsened intestinal fibrosis and increased upregulation fibrotic marker connective tissue growth factor and α-smooth muscle actin expression. However, DOX-induced hepatic inflammatory responses were not further affected by FGF1 deletion. These results demonstrate that endogenous FGF1 deficiency aggravates DOX-induced liver damage and FGF1 is a potential therapeutic target for treatment of DOX-associated hepatoxicity. Full article
(This article belongs to the Section Drugs Toxicity)
Show Figures

Figure 1

18 pages, 6480 KB  
Article
Comprehensive Assessment of the Stability of Selected Coxibs in Variable Environmental Conditions along with the Assessment of Their Potential Hepatotoxicity
by Paweł Gumułka, Łukasz Pecio, Paweł Żmudzki, Krzesimir Ciura, Krystyna Skalicka-Woźniak, Monika Dąbrowska and Małgorzata Starek
Pharmaceutics 2023, 15(11), 2609; https://doi.org/10.3390/pharmaceutics15112609 - 9 Nov 2023
Cited by 1 | Viewed by 2684
Abstract
Determining the influence of environmental factors on the stability of drugs is very helpful when choosing excipients, storage conditions or packaging materials. In addition, information about possible toxic degradation products enables detecting and avoiding the harmful side effects of the drug. We used [...] Read more.
Determining the influence of environmental factors on the stability of drugs is very helpful when choosing excipients, storage conditions or packaging materials. In addition, information about possible toxic degradation products enables detecting and avoiding the harmful side effects of the drug. We used the thin-layer chromatographic-densitometric procedure for the assay of five coxibs, conducted degradation studies in various environments and at different temperatures along with the determination of pharmacokinetic parameters. The results were subjected to chemometric analysis, to investigate and visualize the similarities and differences of the studied coxibs. Samples of the tested drug were also analyzed by UPLC-MS/MS in order to identify degradation products, and determine possible drug degradation pathways. Using the human liver cancer HepG2 cell line, the hepatotoxic effect of the degradation products was also determined. It was observed that all substances were relatively stable under the analyzed conditions and degraded more in acidic than alkaline environments. Robenacoxib is the drug that decomposes the fastest, and cimicoxib turned out to be the most stable. Robenacoxib also showed significant hepatotoxicity at the highest tested concentration, which correlates with the high degree of its degradation, and the probable formation of a more hepatoxic product. The obtained mass spectra of compounds formed as a result of hydrolysis of the protonated drug leading to the formation of several product ions, which enabled us to propose probable degradation pathways. Full article
Show Figures

Figure 1

16 pages, 2552 KB  
Article
Silver Nanoparticles Decorated with Curcumin Enhance the Efficacy of Metformin in Diabetic Rats via Suppression of Hepatotoxicity
by Iftekhar Hassan, Jameel Al-Tamimi, Hossam Ebaid, Mohamed A. Habila, Ibrahim M. Alhazza and Ahmed M. Rady
Toxics 2023, 11(10), 867; https://doi.org/10.3390/toxics11100867 - 18 Oct 2023
Cited by 19 | Viewed by 4026
Abstract
Hepatotoxicity is one of the significant side effects of chronic diabetes mellitus (DM) besides nephrotoxicity and pancreatitis. The management of this disease is much dependent on the restoration of the liver to its maximum functionality, as it is the central metabolic organ that [...] Read more.
Hepatotoxicity is one of the significant side effects of chronic diabetes mellitus (DM) besides nephrotoxicity and pancreatitis. The management of this disease is much dependent on the restoration of the liver to its maximum functionality, as it is the central metabolic organ that gets severely affected during chronic diabetes. The present study investigates if the silver nanoparticles decorated with curcumin (AgNP-Cur) can enhance the efficacy of metformin (a conventional antidiabetic drug) by countering the drug-induced hepatoxicity. Swiss albino rats were categorized into six treatment groups (n = 6): control (group I without any treatment), the remaining five groups (group II, IV, V, VI) were DM-induced by streptozocin. Group II was untreated diabetic positive control, whereas groups III was administered with AgNP-cur (5 mg/kg). Diabetic group IV treated with metformin while V and VI were treated with metformin in a combination of the two doses of NPs (5 and 10 mg/kg) according to the treatment schedule. Biochemical and histological analysis of blood and liver samples were conducted after the treatment. The groups V and VI treated with the combination exhibited remarkable improvement in fasting glucose, lipid profile (HDL and cholesterol), liver function tests (AST, ALT), toxicity markers (GGT, GST and LDH), and redox markers (GSH, MDA and CAT) in comparison to group II in most of the parameters. Histological evaluation and comet assay further consolidate these biochemical results, pleading the restoration of the cellular structure of the target tissues and their nuclear DNA. Therefore, the present study shows that the NPs can enhance the anti-diabetic action by suppression of the drug-mediated hepatoxicity via relieving from oxidative stress, toxic burden and inflammation. Full article
(This article belongs to the Special Issue Nanoparticle- and Cell-Specific Toxicological Mechanisms)
Show Figures

Figure 1

Back to TopTop